A Characterization of the Functions of OsCSN1 in the Control of Sheath Elongation and Height in Rice Plants under Red Light
Abstract
1. Introduction
2. Materials and Methods
2.1. Protein Structure Prediction
2.2. Construction of Plant Expression Vectors and Screening of Mutant Strains
2.3. Growth Conditions and Data Measurement of Plant Materials
2.4. Protein Extraction and Western Blot/Antibody Analysis
2.5. Spatiotemporal Positioning
2.6. Total RNA Extraction and Real-Time Quantitative Polymerase Chain Reaction
3. Results
3.1. The Absence of the Ubiquitination Site at the N-Terminus of OsCSN1 Affected the Deubiquitination of CSN
3.2. The Effect of the N-Terminus of OsCSN1 on the Spatiotemporal Localization of OsCSN1, OsCSN1DN32, and OsCSN1DN102 under Red-Light Treatment
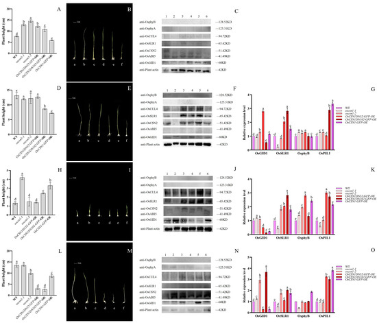
3.3. OsCSN1 Is a Negative Regulator of Rice Seedling Stem Elongation Regulated by Red Light
3.4. OsCSN1 Is a Positive Regulator of Red-Light-Regulated Coleoptile Elongation in Seedlings
3.5. Regulatory Effect of OsCSN1 on the Tap Root Extension of Rice Plants under Red Light
3.6. The Effect of OsCSN1 Signal Transduction on the Growth and Development of Rice Plants at the Seedling Stage
4. Discussion
4.1. The Structure of OsCSN1 Is Conserved, and the Ubiquitination Site at the N-Terminus Regulates the Function and Spatiotemporal Positioning of CSN
4.2. Under Red-light treatment, OsCSN1, an Essential Component of the CSN, Degrades SLR1 through De-Neddylation, Promotes the Expression of PIL11, and Promotes the Elongation of Rice Stems
4.3. Under Red Light, the Coleoptile Elongation of Rice Plants Is Affected by OsCSN1-Regulated PIL14 Degradation
5. Conclusions
Supplementary Materials
Author Contributions
Funding
Institutional Review Board Statement
Informed Consent Statement
Data Availability Statement
Acknowledgments
Conflicts of Interest
References
- Serino, G.; Deng, X.W. The COP9 signalosome: Regulating plant development through control of proteolysis. Annu. Rev. Plant Biol. 2003, 54, 165–182. [Google Scholar] [CrossRef] [PubMed]
- Wei, N.; Deng, X.W. The COP9 signalosome. Annu. Rev. Cell Dev. Biol. 2003, 19, 261–286. [Google Scholar] [CrossRef] [PubMed]
- Tuller, T.; Diament, A.; Yahalom, A.; Zemach, A.; Atar, S.; Chamovitz, D.A. The COP9 signalosome influences the epigenetic landscape of Arabidopsis thaliana. Bioinformatics 2019, 35, 2718–2723. [Google Scholar] [CrossRef] [PubMed]
- Lyapina, S.; Cope, G.; Shevchenko, A.; Serino, G.; Tsuge, T.; Zhou, C.; Wolf, D.A.; Wei, N.; Shevchenko, A.; Deshaies, R.J. Promotion of NEDD-CUL1 conjugate cleavage by COP9 signalosome. Science 2001, 292, 1382–1385. [Google Scholar] [CrossRef]
- Schwechheimer, C.; Serino, G.; Callis, J.; Crosby, W.L.; Lyapina, S.; Deshaies, R.J.; Gray, W.M.; Estelle, M.; Deng, X.W. Interactions of the COP9 signalosome with the E3 ubiquitin ligase SCFTIRI in mediating auxin response. Science 2001, 292, 1379–1382. [Google Scholar] [CrossRef] [PubMed]
- Deshaies, R.J. SCF and Cullin/Ring H2-based ubiquitin ligases. Annu. Rev. Cell Dev. Biol. 1999, 15, 435–467. [Google Scholar] [CrossRef]
- Hochstrasser, M. Evolution and function of ubiquitin-like protein-conjugation systems. Nat. Cell Biol. 2000, 2, E153–E157. [Google Scholar] [CrossRef]
- Jentsch, S.; Pyrowolakis, G. Ubiquitin and its kin: How close are the family ties? Trends Cell Biol. 2000, 10, 335–342. [Google Scholar] [CrossRef]
- Kawakami, T.; Chiba, T.; Suzuki, T.; Iwai, K.; Yamanaka, K.; Minato, N.; Suzuki, H.; Shimbara, N.; Hidaka, Y.; Osaka, F.; et al. NEDD8 recruits E2-ubiquitin to SCF E3 ligase. EMBO J. 2001, 20, 4003–4012. [Google Scholar] [CrossRef]
- Franklin, K.A.; Quail, P.H. Phytochrome functions in Arabidopsis development. J. Exp. Bot. 2010, 61, 11–24. [Google Scholar] [CrossRef]
- Gu, J.; Liu, J.; Xue, Y.; Zang, X.; Xie, X. Phytochrome functions in rice development. Chin. J. Rice Sci. 2011, 25, 130–135. [Google Scholar] [CrossRef]
- Sharrock, R.A.; Quail, P.H. Novel phytochrome sequences in Arabidopsis thaliana: Structure, evolution, and differential expression of a plant regulatory photoreceptor family. Genes Dev. 1989, 3, 1745–1757. [Google Scholar] [CrossRef]
- Clack, T.; Mathews, S.; Sharrock, R.A. The phytochrome apoprotein family in Arabidopsis is encoded by five genes: The sequences and expression of PHYD and PHYE. Plant Mol. Biol. 1994, 25, 413–427. [Google Scholar] [CrossRef]
- Kay, S.A.; Keith, B.; Shinozaki, K.; Chua, N.H. The sequence of the rice phytochrome gene. Nucleic Acids Res. 1989, 17, 2865–2866. [Google Scholar] [CrossRef]
- Dehesh, K.; Tepperman, J.; Christensen, A.H.; Quail, P.H. phyB is evolutionarily conserved and constitutively expressed in rice seedling shoots. Mol. Genet. Genom. 1991, 225, 305–313. [Google Scholar] [CrossRef]
- Tahir, M. Phytochrome C (PHYC) gene in rice: Isolation and characterization of a complete coding sequence. J. Plant Physiol. 1998, 118, 1535. [Google Scholar] [CrossRef]
- Basu, D.; Dehesh, K.; Schneider-Poetsch, H.J.; Harrington, S.E.; McCouch, S.R.; Quail, P.H. Rice PHYC gene: Structure, expression, map position and evolution. Plant Mol. Biol. 2000, 44, 27–42. [Google Scholar] [CrossRef]
- Hamdani, S.; Khan, N.; Perveen, S.; Qu, M.; Jiang, J.; Zhu, X.G. Changes in the photosynthesis properties and photoprotection capacity in rice (Oryza sativa) grown under red, blue, or white light. Photosynth. Res. 2019, 139, 107–121. [Google Scholar] [CrossRef]
- Muneer, S.; Kim, E.J.; Park, J.S.; Lee, J.H. Influence of green, red and blue light emitting diodes on multiprotein complex proteins and photosynthetic activity under different light intensities in lettuce leaves (Lactuca sativa L.). Int. J. Mol. Sci. 2014, 15, 4657–4670. [Google Scholar] [CrossRef]
- Hogewoning, R.; Kubota, C. Physiological responses of cucumber seedlings under different blue and red photon flux ratios using LEDs. Environ. Exp. Bot. 2016, 121, 66–74. [Google Scholar] [CrossRef]
- Quail, P.H. Phytochrome photosensory signalling networks. Nat. Rev. Mol. Cell Biol. 2002, 3, 85–93. [Google Scholar] [CrossRef] [PubMed]
- Rockwell, N.C.; Su, Y.S.; Lagarias, J.C. Phytochome structure and signaling mechanisms. Annu. Rev. Plant Biol. 2006, 57, 837–858. [Google Scholar] [CrossRef]
- Hoenecke, M.E.; Bula, R.J.; Tibbitts, T.W. Importance of Blue’Photon Levels for Lettuce Seedlings Grown under Red-light-emitting Diodes. HortScience 1992, 27, 427–430. [Google Scholar] [CrossRef]
- Miao, Y.X.; Wang, X.Z.; Gao, L.H.; Chen, Q.Y.; Mei, Q.U. Blue light is more essential than red light for maintaining the activities of photosystem II and I and photosynthetic electron transport capacity in cucumber leaves. J. Integr. Agric. 2016, 15, 87–100. [Google Scholar] [CrossRef]
- Goins, G.D.; Yorio, N.C.; Sanwo, M.M.; Brown, C.S. Photomorphogenesis, photosynthesis, and seed yield of wheat plants grown under red light-emitting diodes (LEDs) with and without supplemental blue lighting. J. Exp. Bot. 1997, 48, 1407–1413. [Google Scholar] [CrossRef]
- Sæbø, A.; Krekling, T.; Appelgren, M. Light quality affects photosynthesis and leaf anatomy of birch plantlets in vitro. Plant Cell Tissue Organ Cult. 1995, 41, 177–185. [Google Scholar] [CrossRef]
- Su, N.; Wu, Q.; Shen, Z.; Xia, K.; Cui, J. Effects of light quality on the chloroplastic ultrastructure and photosynthetic characteristics of cucumber seedlings. Plant Growth Regul. 2014, 73, 227–235. [Google Scholar] [CrossRef]
- Trouwborst, G.; Hogewoning, S.W.; van Kooten, O.; Harbinson, J.; van Ieperen, W. Plasticity of photosynthesis after the ‘red light syndrome’in cucumber. Environ. Exp. Bot. 2016, 121, 75–82. [Google Scholar] [CrossRef]
- Darko, E.; Heydarizadeh, P.; Schoefs, B.; Sabzalian, M.R. Photosynthesis under artificial light: The shift in primary and secondary metabolism. Philos. Trans. R. Soc. B Biol. Sci. 2014, 369, 20130243. [Google Scholar] [CrossRef]
- Hogewoning, S.W.; Trouwborst, G.; Maljaars, H.; Poorter, H.; van Ieperen, W.; Harbinson, J. Blue light dose-responses of leaf photosynthesis, morphology, and chemical composition of Cucumis sativus. J. Exp. Bot. 2010, 61, 3107–3117. [Google Scholar] [CrossRef]
- Chen, C.C.; Huang, M.Y.; Lin, K.H.; Wong, S.L.; Huang, W.D.; Yang, C.M. Effects of light quality on the growth, development and metabolism of rice seedlings (Oryza sativa L.). J. Biotechnol. 2014, 9, 15–24. [Google Scholar] [CrossRef]
- Adams, W.W.; Muller, O.; Cohu, C.M.; Demmig-Adams, B. May photoinhibition be a consequence, rather than a cause, of limited plant productivity? Photosynth. Res. 2013, 117, 31–44. [Google Scholar] [CrossRef]
- Chen, M.; Tao, Y.; Lim, J.; Shaw, A.; Chory, J. Regulation of phytochrome B nuclear localization through light-dependent unmasking of nuclear-localization signals. Curr. Biol. 2005, 15, 637–642. [Google Scholar] [CrossRef]
- Xie, X.; Shinomura, T.; Inagaki, N.; Kiyota, S.; Takano, M. Phytochrome-mediated inhibition of coleoptile growth in rice: Age-dependency and action spectra. Photochem. Photobiol. 2007, 83, 131–138. [Google Scholar] [CrossRef]
- Cho, J.N.; Ryu, J.Y.; Jeong, Y.M.; Park, J.; Song, J.J.; Amasino, R.M.; Noh, Y.S. Control of seed germination by light-induced histone arginine demethylation activity. Dev. Cell 2012, 22, 736–748. [Google Scholar] [CrossRef] [PubMed]
- Kim, S.T.; Kang, S.Y.; Wang, Y.; Kim, S.G.; Hwang, D.H.; Kang, K.Y. Analysis of embryonic proteome modulation by GA and ABA from germinating rice seeds. Proteomics 2008, 8, 3577–3587. [Google Scholar] [CrossRef]
- Hornitschek, P.; Kohnen, M.V.; Lorrain, S.; Rougemont, J.; Ljung, K.; López-Vidriero, I.; Fankhauser, C. Phytochrome interacting factors 4 and 5 control seedling growth in changing light conditions by directly controlling auxin signaling. Plant J. 2012, 71, 699–711. [Google Scholar] [CrossRef]
- Fleet, C.M.; Sun, T.P. A DELLA cate balance: The role of gibberellin in plant morphogenesis. Curr. Opin. Plant Biol. 2005, 8, 77–85. [Google Scholar] [CrossRef]
- Lange, M.P.; Lange, T. Gibberellin biosynthesis and the regulation of plant development. Plant Biol. 2006, 8, 281–290. [Google Scholar] [CrossRef]
- Hauvermale, A.L.; Ariizumi, T.; Steber, C.M. Gibberellin signaling: A theme and variations on DELLA repression. Plant Physiol. 2012, 160, 83–92. [Google Scholar] [CrossRef] [PubMed]
- Dai, C.; Xue, H.W. Rice early flowering1, a CKI, phosphorylates DELLA protein SLR1 to negatively regulate gibberellin signalling. EMBO J. 2010, 29, 1916–1927. [Google Scholar] [CrossRef] [PubMed]
- Ariizumi, T.; Hauvermale, A.L.; Nelson, S.K.; Hanada, A.; Yamaguchi, S.; Steber, C.M. Lifting della repression of Arabidopsis seed germination by nonproteolytic gibberellin signaling. Plant Physiol. 2013, 162, 2125–2139. [Google Scholar] [CrossRef] [PubMed]
- Huq, E.; Al-Sady, B.; Quail, P.H. Nuclear translocation of the photoreceptor phytochrome B is necessary for its biological function in seed-ling photomorphogenesis. Plant J. 2003, 35, 660–664. [Google Scholar] [CrossRef] [PubMed]
- Chen, M.; Chory, J.; Fankhauser, C. Light signal transduction in higher plants. Annu. Rev. Genet. 2004, 38, 87–117. [Google Scholar] [CrossRef] [PubMed]
- Castillon, A.; Shen, H.; Huq, E. Phytochrome interacting factors: Central players in phytochrome-mediated light signaling networks. Trends Plant Sci. 2007, 12, 514–521. [Google Scholar] [CrossRef] [PubMed]
- Feng, S.; Martinez, C.; Gusmaroli, G.; Wang, Y.; Zhou, J.; Wang, F.; Chen, L.; Yu, L.; Iglesias-Pedraz, J.M.; Kircher, S.; et al. Coordinated regulation of Arabidopsis thaliana development by light and gibberellins. Nature 2008, 451, 475–479. [Google Scholar] [CrossRef] [PubMed]
- De Lucas, M.; Davière, J.M. Rodríguez-Falcón M; et al. A molecular framework for light and gibberellin control of cell elongation. Nature 2008, 451, 480–484. [Google Scholar] [CrossRef]
- Leivar, P.; Quail, P.H. PIFs: Pivotal components in a cellular signaling hub. Trends Plant Sci. 2011, 16, 19–28. [Google Scholar] [CrossRef]
- Lu, X.D.; Zhou, C.M.; Xu, P.B.; Luo, Q.; Lian, H.L.; Yang, H.Q. Red-light-dependent interaction of phyB with SPA1 promotes COP1-SPA1 dissociation and photomorphogenic development in Arabidopsis. Mol. Plant 2015, 8, 467–478. [Google Scholar] [CrossRef]
- Alabadí, D.; Gil, J.; Blázquez, M.A.; García-Martínez, J.L. Gibberellins repress photomorphogenesis in darkness. Plant Physiol. 2004, 134, 1050–1057. [Google Scholar] [CrossRef]
- Matsushita, T.; Mochizuki, N.; Nagatani, A. Dimers of the N-terminal domain of phytochrome B are functional in the nucleus. Nature 2003, 424, 571–574. [Google Scholar] [CrossRef] [PubMed]
- Ni, M.; Teppeman, J.M.; Quail, P.H. PIF3, a phytochrome-interacting factor necessary for normal photoinduced signal transduction, is a novel basic helix-loop-helix protein. Cell 1998, 95, 657–667. [Google Scholar] [CrossRef]
- Huq, E.; Quail, P.H. PIF4, a phytochrome-interacting bHLH factor, functions as a negative regulat or of phytochrome B signaling in Arabidopsis. EMBO J. 2002, 21, 2441–2450. [Google Scholar] [CrossRef]
- Shen, Y.; Khanna, R.; Carle, C.M.; Quail, P.H. Phytochrome induces rapid PIF5 phosphorylation and degradation in response to red-light activation. Plant Physiol. 2007, 145, 1043. [Google Scholar] [CrossRef] [PubMed]
- Tsutomu, I.; Masayuki, H.; Yukari, H.; Motoaki, S.; Masatomo, K.; Tomohiko, K.; Satoshi, T.; Kazuo, S.; Tatsuo, K. Identification of CREl as a cytokinin receptor from Arabidopsis. Nature 2001, 409, 1060–1063. [Google Scholar] [CrossRef]
- Lee, N.; Choi, G. Phytochrome-interacting factor from Arabidopsis, to liverwort. Curr. Opin. Plant Biol. 2017, 35, 54–60. [Google Scholar] [CrossRef]





| Arabidopsis thaliala | Oryza sativa | OsCSN1DN32-OE | OsCSN1DN102-OE | ||
|---|---|---|---|---|---|
| Number of amino acids | 441 | 441 | 409 | 339 | |
| Molecular weight | 50,578.88 | 49,829.76 | 46,883.57 | 38,869.38 | |
| Theoretical pI | 6.9 | 6.42 | 8.16 | 8.24 | |
| Aliphatic index | 87.44 | 91.2 | 92.35 | 92.68 | |
| Grand average of hydropathicity (GRAVY) | −0.408 | −0.311 | −0.347 | −0.341 | |
| Total number of negatively charged residues (Asp + Glu) | 60 | 59 | 53 | 42 | |
| Total number of positively charged residues (Arg + Lys) | 59 | 55 | 55 | 44 | |
| Extinction coefficients | assuming all pairs of Cys residues form cystines | 37,290 | 34,060 | 34,060 | 28,100 |
| assuming all Cys residues are reduced | 36,790 | 33,810 | 33,810 | 27,850 | |
| Estimated half-life | mammalian reticulocytes, in vitro | 30 h | 30 h | 0.8 h | 1.1 h |
| yeast, in vivo | >20 h | >20 h | 10 min | 3 min | |
| Escherichia coli, in vivo | >10 h | >10 h | 10 h | >10 h | |
| Instability index | 35.41 | 31.97 | 29.31 | 30.74 | |
Disclaimer/Publisher’s Note: The statements, opinions and data contained in all publications are solely those of the individual author(s) and contributor(s) and not of MDPI and/or the editor(s). MDPI and/or the editor(s) disclaim responsibility for any injury to people or property resulting from any ideas, methods, instructions or products referred to in the content. |
© 2024 by the authors. Licensee MDPI, Basel, Switzerland. This article is an open access article distributed under the terms and conditions of the Creative Commons Attribution (CC BY) license (https://creativecommons.org/licenses/by/4.0/).
Share and Cite
Han, S.; Liu, Y.; Bao, A.; Jiao, T.; Zeng, H.; Yue, W.; Yin, L.; Xu, M.; Lu, J.; Wu, M.; et al. A Characterization of the Functions of OsCSN1 in the Control of Sheath Elongation and Height in Rice Plants under Red Light. Agronomy 2024, 14, 572. https://doi.org/10.3390/agronomy14030572
Han S, Liu Y, Bao A, Jiao T, Zeng H, Yue W, Yin L, Xu M, Lu J, Wu M, et al. A Characterization of the Functions of OsCSN1 in the Control of Sheath Elongation and Height in Rice Plants under Red Light. Agronomy. 2024; 14(3):572. https://doi.org/10.3390/agronomy14030572
Chicago/Turabian StyleHan, Shining, Yanxi Liu, Anor Bao, Tongtong Jiao, Hua Zeng, Weijie Yue, Le Yin, Miao Xu, Jingmei Lu, Ming Wu, and et al. 2024. "A Characterization of the Functions of OsCSN1 in the Control of Sheath Elongation and Height in Rice Plants under Red Light" Agronomy 14, no. 3: 572. https://doi.org/10.3390/agronomy14030572
APA StyleHan, S., Liu, Y., Bao, A., Jiao, T., Zeng, H., Yue, W., Yin, L., Xu, M., Lu, J., Wu, M., & Guo, L. (2024). A Characterization of the Functions of OsCSN1 in the Control of Sheath Elongation and Height in Rice Plants under Red Light. Agronomy, 14(3), 572. https://doi.org/10.3390/agronomy14030572

