Sign in to use this feature.

Years

Between: -

Subjects

remove_circle_outline
remove_circle_outline
remove_circle_outline
remove_circle_outline
remove_circle_outline
remove_circle_outline
remove_circle_outline

Journals

Article Types

Countries / Regions

remove_circle_outline
remove_circle_outline
remove_circle_outline
remove_circle_outline

Search Results (384)

Search Parameters:
Keywords = CSC-targeted therapies

Order results
Result details
Results per page
Select all
Export citation of selected articles as:
24 pages, 1878 KB  
Review
Overcoming Therapeutic Resistance in Triple-Negative Breast Cancer: Targeting the Undrugged Kinome
by Chang Hoon Lee, Tuan Minh Nguyen, Yongook Lee, Seoung Gyu Choi, Phuong Ngan Nguyen, Jung Ho Park and Mi Kyung Park
Int. J. Mol. Sci. 2026, 27(1), 450; https://doi.org/10.3390/ijms27010450 (registering DOI) - 31 Dec 2025
Abstract
Triple-Negative Breast Cancer (TNBC) remains the most aggressive breast cancer subtype, characterized by profound heterogeneity and a lack of effective targeted therapies. Although cytotoxic chemotherapy is the standard of care, the rapid emergence of resistance driven by cancer stem cells (CSCs), metabolic plasticity, [...] Read more.
Triple-Negative Breast Cancer (TNBC) remains the most aggressive breast cancer subtype, characterized by profound heterogeneity and a lack of effective targeted therapies. Although cytotoxic chemotherapy is the standard of care, the rapid emergence of resistance driven by cancer stem cells (CSCs), metabolic plasticity, and the tumor microenvironment limits long-term survival. This review highlights the paradigm shift in TNBC treatment from 2021 to 2025, moving beyond broad cytotoxicity to precision medicine. We first examine the limitations of earlier targeted therapies, such as PI3K/AKT/mTOR inhibitors, which failed due to compensatory feedback loops and toxicity. We then discuss emerging synthetic lethality strategies targeting the G2/M checkpoint (WEE1, ATR) and mitotic kinases (PLK1, TTK) to exploit genomic instability in TP53-mutant tumors. Furthermore, we explore how novel modalities like PROTACs and Antibody–Drug Conjugates (ADCs) are unlocking the “undrugged kinome,” including targets like TNIK, PTK7, and PAK4, which were previously inaccessible. Finally, we propose that future success lies in combinatorial strategies integrating these next-generation kinase inhibitors with ADCs and immunotherapies to dismantle therapeutic resistance. Full article
22 pages, 5435 KB  
Article
Metronomic 5-Fluorouracil and Vinorelbine Reduce Cancer Stemness and Modulate EZH2/NOTCH-1/STAT3 Signaling in Triple-Negative Breast Cancer Spheroids
by Alice Ilari, Emanuela Grassilli, Mario Mauri, Marina E. Cazzaniga, Serena Capici, Marialuisa Lavitrano and Maria Grazia Cerrito
Int. J. Mol. Sci. 2026, 27(1), 123; https://doi.org/10.3390/ijms27010123 - 22 Dec 2025
Viewed by 112
Abstract
Triple Negative Breast Cancers (TNBCs) are heterogeneous and aggressive tumors with a median overall survival of less than two years. Despite the availability of new drugs, the prognosis remains poor, implicating a more aggressive clinical course in the metastatic setting. This study investigated [...] Read more.
Triple Negative Breast Cancers (TNBCs) are heterogeneous and aggressive tumors with a median overall survival of less than two years. Despite the availability of new drugs, the prognosis remains poor, implicating a more aggressive clinical course in the metastatic setting. This study investigated the effects of metronomic treatment (mCHT) with 5-fluorouracil (5-FU) plus vinorelbine (VNR) on spheroids derived from two different TNBC cell lines (BT-549 and MDA-MB-231) and a patient-derived primary cell line (MS-186). mCHT significantly reduced spheroid growth and altered spheroid architecture, with a pronounced effect in second-generation spheroids, enriched in self-renewing cancer stem cells (CSCs). Expression of CSC-related markers (CD44, CD133, NOTCH-1, and MYC) was more significantly altered—both at the mRNA and protein levels—by mCHT than by standard treatment (STD). In MS-186-derived spheroids, mCHT downregulated EZH2 and STAT3, key regulators of CSC maintenance, and reduced H3K27ac, suggesting a global epigenetic reprogramming. Unlike STD, which partially and transiently reduced stemness markers, mCHT achieved sustained suppression, indicating preferential targeting of therapy-resistant CSCs. These results indicate mCHT as a promising strategy for specifically aiming at the CSC-like compartment in TNBC, underscoring a therapeutic approach that reprograms key epigenetic networks and overcomes resistance to treatment. Full article
(This article belongs to the Special Issue Advances in Novel Therapeutic Strategies for Cancers)
Show Figures

Figure 1

21 pages, 11307 KB  
Article
Dual-Targeting CSC Therapy: Acid-Responsive Cisplatin/CaCO3@siRNA Nanoplatform Overcomes HCC Chemoresistance
by Fei Wang, Ming Lin, Yong Liu, Han Wang, Bin Li, Tan Yang and Weijie Li
Pharmaceuticals 2026, 19(1), 22; https://doi.org/10.3390/ph19010022 - 22 Dec 2025
Viewed by 147
Abstract
Background: Cisplatin resistance is a major obstacle in the treatment of Hepatocellular carcinoma (HCC), characterized by reduced intracellular drug accumulation and altered DNA repair/apoptosis signaling. Methods: To address this challenge, we developed an acid-responsive nanoplatform consisting of a cisplatin-loaded CaCO3 core with [...] Read more.
Background: Cisplatin resistance is a major obstacle in the treatment of Hepatocellular carcinoma (HCC), characterized by reduced intracellular drug accumulation and altered DNA repair/apoptosis signaling. Methods: To address this challenge, we developed an acid-responsive nanoplatform consisting of a cisplatin-loaded CaCO3 core with a lipid coating that enables surface adsorption of Bmi1 siRNA, termed LCa/C@B. Results: These nanoparticles are subsequently coated with positively charged phospholipids, facilitating the absorption of Bmi1 siRNA. In vitro, LCa/C@B markedly enhanced intracellular cisplatin accumulation, downregulated Bmi1 and cancer stem cell (CSC) markers, and restored chemosensitivity in HepG2/MDR cells. In vivo, LCa/C@B achieved improved tumor localization, significant Bmi1 knockdown, suppression of CSC populations, and robust inhibition of tumor growth in a primary HCC model. Importantly, the dual-targeting design produced a synergistic therapeutic effect superior to free cisplatin or single-component formulations. Conclusions: This hybrid drug delivery system, combining calcium carbonate and cisplatin with Bmi1 siRNA, presents a promising approach for overcoming chemotherapy resistance in HCC. Full article
(This article belongs to the Section Pharmaceutical Technology)
Show Figures

Figure 1

9 pages, 370 KB  
Article
Predictors of Futile Inter-Hospital Transfer for Endovascular Thrombectomy in Anterior Circulation Acute Ischemic Stroke Due to Large Vessel Occlusion
by Tushar B. Patil, Aviraj Satish Deshmukh, Zacharie Gagné, Christine Hawkes, Aris H. Katsanos, Naif Faisal Alharbi, Mohammed Mesfer Alwadai, Rhonda McNicolle-White, Mukul Sharma and Brian van Adel
Brain Sci. 2025, 15(12), 1320; https://doi.org/10.3390/brainsci15121320 - 11 Dec 2025
Viewed by 361
Abstract
Background: Endovascular therapy (EVT) is a standard treatment for acute ischemic stroke (AIS) with large vessel occlusion (LVO), but inter-hospital transfers from primary stroke centers (PSCs) to comprehensive stroke centers (CSCs) can result in delayed treatment and worse outcomes. Up to 30–40% of [...] Read more.
Background: Endovascular therapy (EVT) is a standard treatment for acute ischemic stroke (AIS) with large vessel occlusion (LVO), but inter-hospital transfers from primary stroke centers (PSCs) to comprehensive stroke centers (CSCs) can result in delayed treatment and worse outcomes. Up to 30–40% of patients transferred may not receive EVT. This study investigates the causes of futile transfers to a CSC in Canada, aiming to identify its predictors. Methods: We conducted a retrospective analysis of consecutive patients transferred for EVT between 1 April 2017 and 31 December 2020, from PSCs and community hospitals (CH) to a CSC in an urban area of Canada. Data on demographics, clinical characteristics, and treatment outcomes were collected. Descriptive and comparative analyses were performed to identify factors contributing to non-receipt of EVT. Results: Of the transferred 326 patients, 241 (73.9%) underwent EVT, and 85 (26%) did not. The main reasons for not performing EVT were recanalization of the target vessel (44.7%), infarct growth (29.4%), clinical improvement or low NIHSS (17.6%), and hemorrhagic transformation (8.2%). Predictors of futility were lower NIHSS at presentation, intravenous thrombolysis (IVT) at the PSC, and greater ASPECTS decay during transport. Conclusions: Our study concluded that 26% of inter-hospital transfers for EVT were futile, primarily due to infarct growth, recanalization of the target vessel, and low NIHSS. These findings suggest that closer monitoring of clinical status, consideration of direct transfers to CSCs, and enhanced triage strategies may help reduce futile transfers and improve patient outcomes. Full article
Show Figures

Figure 1

38 pages, 1997 KB  
Review
The Redox–Adhesion–Exosome (RAX) Hub in Cancer: Lipid Peroxidation-Driven EMT Plasticity and Ferroptosis Defense with HNE/MDA Signaling and Lipidomic Perspectives
by Moon Nyeo Park, Jinwon Choi, Rosy Iara Maciel de Azambuja Ribeiro, Domenico V. Delfino, Seong-Gyu Ko and Bonglee Kim
Antioxidants 2025, 14(12), 1474; https://doi.org/10.3390/antiox14121474 - 8 Dec 2025
Viewed by 566
Abstract
Cancer cell plasticity drives metastasis and therapy resistance through dynamic transitions between epithelial, mesenchymal, and neural crest stem-like (NCSC) states; however, a unifying mechanism that stabilizes these transitions remains undefined. To address this gap, we introduce a N-cadherin (CDH2)-centered redox–adhesion–exosome (RAX) hub that [...] Read more.
Cancer cell plasticity drives metastasis and therapy resistance through dynamic transitions between epithelial, mesenchymal, and neural crest stem-like (NCSC) states; however, a unifying mechanism that stabilizes these transitions remains undefined. To address this gap, we introduce a N-cadherin (CDH2)-centered redox–adhesion–exosome (RAX) hub that links oxidative signaling, adhesion dynamics, and exosome-mediated immune communication into a closed-loop framework. Within this network, reactive oxygen species (ROS) pulses license epithelial–mesenchymal transition (EMT), AXL–FAK/Src signaling consolidates mesenchymal adhesion, and selective exosomal cargoes—including miR-21, miR-200, miR-210, and PD-L1—propagate plasticity and immune evasion. Lipid peroxidation acts as a central checkpoint connecting ROS metabolism to PUFA membrane remodeling and ferroptosis vulnerability, buffered by NRF2–GPX4 and FSP1/DHODH axes, thereby converting transient oxidative pulses into persistent malignant states. Mechanistically, the RAX hub synthesizes findings from EMT/CSC biology, ferroptosis defenses, and exosome research into a self-reinforcing system that sustains tumor heterogeneity and stress resilience. Evidence from single-cell and spatial transcriptomics, intravital ROS imaging, and exosome cargo-selector studies supports the feasibility of this model. We further outline validation strategies employing HyPer–EMT–CDH2 tri-reporters, CRISPR perturbation of YBX1/ALIX cargo selectors, and spatial multi-omics in EMT-high tumors. Clinically, tumors enriched in EMT/NCSC programs—such as melanoma, neuroblastoma, small-cell lung cancer, pancreatic ductal adenocarcinoma, and triple-negative breast cancer (TNBC)—represent RAX-dependent contexts. These insights highlight biomarker-guided opportunities to target adhesion switches, ferroptosis defenses, and exosome biogenesis through lipid peroxidation-centered strategies using liquid-biopsy panels (exosomal CDH2, miR-200, miR-210) combined with organoid and xenograft models. By linking lipid peroxidation to ferroptosis defense and oxidative stress adaptation, the RAX hub aligns with the thematic focus of lipid metabolism and redox control in cancer progression. Collectively, the RAX framework may provide a conceptual basis for precision oncology by reframing metastasis and therapy resistance as emergent network properties. Full article
(This article belongs to the Special Issue Lipid Peroxidation and Cancer)
Show Figures

Figure 1

26 pages, 6323 KB  
Article
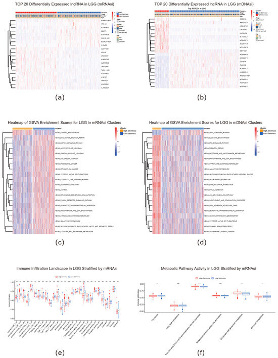
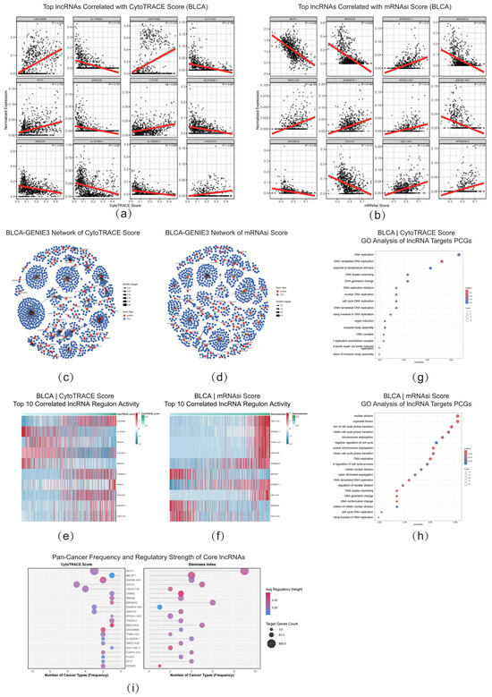
Targeting Pan-Cancer Stemness: Core Regulatory lncRNAs as Novel Therapeutic Vulnerabilities
by Shengcheng Deng, Yufan Yang, Dapeng Gao, Jiajun Gao and Yuanyan Xiong
Int. J. Mol. Sci. 2025, 26(23), 11684; https://doi.org/10.3390/ijms262311684 - 2 Dec 2025
Viewed by 422
Abstract
Tumor stemness represents a key biological process that drives tumor progression and therapeutic resistance across various cancer types. To systematically elucidate the regulatory roles of long non-coding RNAs (lncRNAs) in this process, we integrated bulk transcriptomic data from The Cancer Genome Atlas (TCGA) [...] Read more.
Tumor stemness represents a key biological process that drives tumor progression and therapeutic resistance across various cancer types. To systematically elucidate the regulatory roles of long non-coding RNAs (lncRNAs) in this process, we integrated bulk transcriptomic data from The Cancer Genome Atlas (TCGA) with publicly available pan-cancer single-cell transcriptomic atlases. Using machine-learning-based stemness metrics, we successfully quantified stemness features and identified unique lncRNA gene sets for each cancer type at the bulk data level. The high-stemness subtype exhibited enhanced proliferation, an immunosuppressive microenvironment, and profound metabolic reprogramming. Based on these findings, we constructed a robust prognostic model with remarkable predictive performance across multiple cancer types. At the single-cell resolution, we reconstructed the dynamic trajectory of stemness evolution, uncovering distinctive metabolic and cell-communication patterns within cancer stem cells (CSCs). This multi-scale analysis consistently nominated a core set of regulatory lncRNAs, including NEAT1 and MALAT1. Our work not only nominates potential targets for stemness-directed therapy but also provides a comprehensive framework for understanding lncRNA-driven mechanisms of cancer aggressiveness and resistance. Full article
(This article belongs to the Section Molecular Informatics)
Show Figures

Figure 1

31 pages, 1513 KB  
Review
Natural Killer (NK) Cell-Based Therapies Have the Potential to Treat Ovarian Cancer Effectively by Targeting Diverse Tumor Populations and Reducing the Risk of Recurrence
by Kawaljit Kaur
Cancers 2025, 17(23), 3862; https://doi.org/10.3390/cancers17233862 - 1 Dec 2025
Viewed by 1529
Abstract
Ovarian cancer is the sixth leading cause of cancer-related deaths among women in the United States. This complex disease arises from tissues such as the ovarian surface epithelium, fallopian tube epithelium, endometrium, or ectopic Müllerian components and is characterized by diverse histological and [...] Read more.
Ovarian cancer is the sixth leading cause of cancer-related deaths among women in the United States. This complex disease arises from tissues such as the ovarian surface epithelium, fallopian tube epithelium, endometrium, or ectopic Müllerian components and is characterized by diverse histological and molecular traits. Standard treatments like surgery, chemotherapy, and radiation have limited effectiveness and high toxicity. Targeted therapies, including poly (ADP-ribose) polymerase PARP inhibitors, anti-angiogenics, and immune checkpoint inhibitors (ICIs), face obstacles such as adaptive resistance and microenvironmental barriers that affect drug delivery and immune responses. Factors in the tumor microenvironment, such as dense stroma, hypoxia, immune suppression, cancer stem cells (CSCs), and angiogenesis, can reduce drug efficacy, worsen prognosis, and increase the risk of recurrence. Research highlights impaired immune function in ovarian cancer patients as a contributor to recurrence, emphasizing the importance of immunotherapies to target tumors and restore immune function. Preclinical studies and early clinical trials found that natural killer (NK) cell-based therapies have great potential to tackle ovarian tumors. This review explores the challenges and opportunities in treating ovarian cancer, focusing on how NK cells could help overcome these obstacles. Recent findings reveal that engineered NK cells, unlike their primary NK cells, can destroy both stem-like and differentiated ovarian tumors, pointing to their ability to target diverse tumor types. Animal studies on NK cell therapies for solid cancers have shown smaller tumor sizes, tumor differentiation in vivo, recruitment of NK and T cells in the tumor environment and peripheral tissues, restored immune function, and fewer tumor-related systemic effects—suggesting a lower chance of recurrence. NK cells clinical trials in ovarian cancer patients have also shown encouraging results, and future directions include combining NK cell therapies with standard treatments to potentially boost effectiveness. Full article
Show Figures

Figure 1

33 pages, 1320 KB  
Review
Fueling the Seed: Growth Factors and Cytokines Driving Cancer Stem Cells in Gynecological Malignancies
by Alessandro Sarcinella, Juan Sebastian Guerra Villacis and Maria Felice Brizzi
Int. J. Mol. Sci. 2025, 26(23), 11462; https://doi.org/10.3390/ijms262311462 - 26 Nov 2025
Viewed by 660
Abstract
Gynecological cancers remain a major global health burden due to their high incidence, molecular heterogeneity, and frequent resistance to conventional therapies. Beyond well-established genetic alterations and targeted treatments, growing attention has been directed toward the role of cancer stem cells (CSCs), a rare [...] Read more.
Gynecological cancers remain a major global health burden due to their high incidence, molecular heterogeneity, and frequent resistance to conventional therapies. Beyond well-established genetic alterations and targeted treatments, growing attention has been directed toward the role of cancer stem cells (CSCs), a rare tumor subpopulation with self-renewal, differentiation, and tumor-initiating capacities. CSCs are sustained by a specialized microenvironment, the cancer stem cell niche, where growth factors, cytokines, hypoxia, and stromal interactions converge to promote stemness, chemoresistance, and metastatic potential. In breast cancer, signaling axes such as EGFR, IGF, TGFβ, and HGF/c-Met critically regulate CSC expansion, particularly in aggressive subtypes like triple-negative tumors. In ovarian cancer, factors including HGF, VEGFA, IGF, and stromal-derived BMPs drive CSC plasticity and contribute to relapse after platinum therapy. Endometrial CSCs are supported by pathways involving TGFβ, BMP2, and Netrin-4/c-Myc signaling, while in cervical cancer, VEGF, IGF-1, Gremlin-1, and TGFβ-mediated circuits enhance stem-like phenotypes and drug resistance. Cytokine-driven inflammation, especially via IL-3, IL-6, IL-8, IL-10, and CCL5, further fosters CSC survival and immune evasion across gynecologic malignancies. Preclinical studies demonstrate that targeting growth factors and cytokine signaling, through monoclonal antibodies, receptor inhibitors, small molecules, or cytokine modulation, can reduce CSC frequency, restore chemosensitivity, and enhance immunotherapy efficacy. This review highlights the interplay between CSCs, growth factors, and cytokines as central to tumor progression and relapses, emphasizing their translational potential as therapeutic targets in precision oncology for gynecological cancers. Full article
Show Figures

Graphical abstract

14 pages, 2315 KB  
Article
Therapeutic Potential of an Anti-CD44v6 Monoclonal Antibody in Xenograft Models of Colorectal and Gastric Cancer
by Aoi Hirayama, Tomohiro Tanaka, Tomokazu Ohishi, Keisuke Shinoda, Takuya Nakamura, Airi Nomura, Naoki Kojo, Haruto Araki, Kaito Suzuki, Mika K. Kaneko, Hiroyuki Suzuki and Yukinari Kato
Cells 2025, 14(23), 1873; https://doi.org/10.3390/cells14231873 - 26 Nov 2025
Viewed by 494
Abstract
CD44 variant (CD44v) isoforms are involved in promoting cancer metastasis, sustaining cancer stem cell (CSC) properties, and conferring resistance to therapeutic interventions. Consequently, the development of monoclonal antibodies (mAbs) targeting CD44v represents a crucial strategy for eliminating CD44v-positive cancer cells. Previously, an anti-CD44v6 [...] Read more.
CD44 variant (CD44v) isoforms are involved in promoting cancer metastasis, sustaining cancer stem cell (CSC) properties, and conferring resistance to therapeutic interventions. Consequently, the development of monoclonal antibodies (mAbs) targeting CD44v represents a crucial strategy for eliminating CD44v-positive cancer cells. Previously, an anti-CD44v6 mAb, C44Mab-9 (mouse IgG1, κ), was established. C44Mab-9 recognizes explicitly the epitope encoded by the variant exon 6-encoded region of CD44 and applies to flow cytometry, western blotting, and immunohistochemistry. To assess the therapeutic potential, a mouse IgG2a isotype of C44Mab-9 (designated C44Mab-9-mG2a) was generated, and the in vitro and in vivo antitumor activities were evaluated using gastric and colorectal cancer cell lines. C44Mab-9-mG2a demonstrated specific binding to CD44v3–10-overexpressed Chinese hamster ovary cells (CHO/CD44v3–10), as well as gastric cancer (NUGC-4) and colorectal cancer (COLO201 and COLO205) in flow cytometry. C44Mab-9-mG2a exerted antibody-dependent cellular cytotoxicity (ADCC) and complement-dependent cytotoxicity (CDC) against CHO/CD44v3–10, NUGC-4, COLO201, and COLO205. Moreover, systemic administration of C44Mab-9-mG2a significantly inhibited tumor growth in CHO/CD44v3–10, NUGC-4, COLO201, and COLO205 xenografts compared with the control IgG2a. These findings indicate that C44Mab-9-mG2a could be applied to the mAb-based therapy against CD44v6-positive tumors. Full article
(This article belongs to the Special Issue Cellular Mechanisms of Anti-Cancer Therapies)
Show Figures

Figure 1

14 pages, 249 KB  
Review
Biological and Therapeutic Roles of Stem Cells in Head and Neck Carcinoma: Implications for Maxillofacial Surgery
by Luca Michelutti, Alessandro Tel, Marco Zeppieri, Chiara Martinazzo, Massimo Robiony, Caterina Gagliano, Fabiana D’Esposito, Matteo Capobianco and Marieme Khouyyi
Diseases 2025, 13(12), 381; https://doi.org/10.3390/diseases13120381 - 22 Nov 2025
Viewed by 366
Abstract
Background: Head and neck carcinomas represent a heterogeneous group of aggressive malignancies with often poor prognosis and high recurrence rates. In recent years, the identification and characterization of cancer stem cells (CSCs) within these tumors have profoundly reshaped our understanding of tumorigenesis, [...] Read more.
Background: Head and neck carcinomas represent a heterogeneous group of aggressive malignancies with often poor prognosis and high recurrence rates. In recent years, the identification and characterization of cancer stem cells (CSCs) within these tumors have profoundly reshaped our understanding of tumorigenesis, resistance mechanisms, and metastatic potential in this anatomical district. Cancer stem cells (CSCs) play a central role in therapeutic resistance, recurrence, and metastatic progression in head and neck squamous cell carcinoma (HNSCC), particularly within the anatomically complex maxillofacial region. This review has synthesized recent advances in CSC biology, including marker heterogeneity, stemness-associated pathways, and interactions with the tumor microenvironment. Methods: A narrative review of the available literature was conducted, focusing on studies dealing with cancer stem cells in head and neck carcinoma and their implications for maxillofacial surgery. Results: We have critically examined emerging systemic and locoregional CSC-targeted therapies, highlighting inhibitors of Notch, Wnt/β-catenin, Hedgehog, and Hippo/YAP pathways, ALDH and ABC transporter inhibitors, autophagy modulators, nanoparticle-based delivery systems, and CSC-directed immunotherapies. The implications of these approaches for surgical planning, resection margins, and postoperative disease control in maxillofacial oncology have been discussed. To enhance clarity and analytical value, we have incorporated two comprehensive tables summarizing CSC markers and therapeutic strategies. Collectively, the evidence indicates that integrating CSC-oriented diagnostics and therapeutics into multimodal management may improve long-term outcomes for patients with maxillofacial HNSCC. Conclusions: This review highlights the critical need for integrating CSC-focused research into clinical practice to develop more effective, personalized, and durable treatment strategies. Such an approach could enhance oncologic control, reduce recurrence, and improve functional outcomes for patients undergoing complex oncologic procedures in the maxillofacial region. Full article
23 pages, 3255 KB  
Article
Dehydroascorbic Acid Induces Cell Death in Sarcoma Stem Cells Under bFGF-Mediated Stemness-Supporting Conditions
by Maja Ledinski, Katarina Caput Mihalić, Marijana Šimić Jovičić, Karla Ostojić, Zara Škibola, Robert Kolundžić and Inga Urlić
Antioxidants 2025, 14(11), 1376; https://doi.org/10.3390/antiox14111376 - 19 Nov 2025
Viewed by 604
Abstract
The resilience of sarcomas, tumors characterized by resistance to therapy and high metastatic potential, is largely driven by the unique characteristics of a small population known as cancer stem cells (CSC). Although ascorbic acid (AA) and its oxidized form, dehydroascorbic acid (DHA), have [...] Read more.
The resilience of sarcomas, tumors characterized by resistance to therapy and high metastatic potential, is largely driven by the unique characteristics of a small population known as cancer stem cells (CSC). Although ascorbic acid (AA) and its oxidized form, dehydroascorbic acid (DHA), have shown potential for selectively targeting cancer cells, their effects on sarcoma CSCs remain insufficiently explored. Still, recent research indicates that AA can affect the specific characteristics of CSC and lead to their cytotoxicity. To investigate the sensitivity of sarcoma CSCs to ascorbate, CSCs were isolated from six sarcoma patient-derived samples using a sphere assay, and their stem identity was evaluated through gene expression profiling and dye-efflux assays. Cytotoxicity testing of AA and DHA showed that DHA has a selective cytotoxic effect on cancer stem cells. The presence of basic fibroblast growth factor (bFGF), which is commonly used to support the self-renewal of CSCs, had an influence on the cytotoxic effect of DHA. To evaluate the difference in the effect of AA and DHA, a seven-day treatment of CSCs with these forms of ascorbate was performed. The gene expression analysis revealed that DHA in the presence of bFGF had a stronger impact on response to oxidative stress and cellular metabolism. Also, investigation of somatic mutations of oncogenes and tumor suppressors revealed that in liposarcoma and rhabdomyosarcoma, there are mutations that induce proliferative signals. These proliferative signals, joined with bFGF in the presence of DHA, do not lead to proliferation but instead cause cell death. Full article
(This article belongs to the Section Health Outcomes of Antioxidants and Oxidative Stress)
Show Figures

Graphical abstract

20 pages, 1123 KB  
Review
The Epitranscriptomic Landscape of Gastric Cancer Stem Cells: The Emerging Role of m6A RNA Modifications
by Diana Pádua, Patrícia Mesquita and Raquel Almeida
Cancers 2025, 17(21), 3589; https://doi.org/10.3390/cancers17213589 - 6 Nov 2025
Viewed by 964
Abstract
Cancer stem cells (CSCs) represent a small but critical subpopulation of tumor cells that drive therapy resistance, relapse and metastasis. Gastric cancer stem cells (GCSCs) have been identified through surface markers and transcriptional signatures, revealing their central role in tumor progression. Recently, N [...] Read more.
Cancer stem cells (CSCs) represent a small but critical subpopulation of tumor cells that drive therapy resistance, relapse and metastasis. Gastric cancer stem cells (GCSCs) have been identified through surface markers and transcriptional signatures, revealing their central role in tumor progression. Recently, N6-methyladenosine (m6A) RNA modification has emerged as a crucial epitranscriptomic regulator of CSC biology. The m6A machinery, including “writers” (METTL3, METTL14, WTAP, VIRMA), “erasers” (FTO, ALKBH5) and “readers” (YTHDFs/ YTHDCs, IGF2BPs, hnRNPA2B1), orchestrates RNA stability, splicing, translation and decay, thereby influencing self-renewal and oncogenic signaling. In GCSCs, m6A controls pluripotency factors, oncogenic transcripts and non-coding RNAs, collectively reinforcing stemness and malignant potential. Mounting evidence implicates dysregulated m6A effectors as not only key drivers of GCSC biology but also as promising biomarkers for patient stratification and therapeutic targets capable of selectively eliminating CSCs. Harnessing this knowledge could enable earlier diagnosis, more accurate patient stratification and more precise treatments. However, challenges remain regarding the resolution of m6A profiling, therapeutic selectivity to avoid unwanted toxicity and biomarker validation for clinical use. This review summarizes the discovery and features of CSCs, highlights the functional role of m6A in GCSCs, and explores diagnostic and therapeutic opportunities while outlining key difficulties for clinical translation. Full article
Show Figures

Figure 1

39 pages, 2307 KB  
Review
Repurposing the Tyrosine Kinase Inhibitors Targeting FGFR and VEGFR Pathways for Cancer Therapy: A Comprehensive Review
by Sergei Boichuk and Tatyana Gessel
Cancers 2025, 17(20), 3354; https://doi.org/10.3390/cancers17203354 - 17 Oct 2025
Cited by 2 | Viewed by 1921
Abstract
Resistance to conventional anti-tumor drugs is one of the significant challenges in oncology, responsible for treatment failure and patient death. Introduction of the targeted drugs (e.g., small molecule tyrosine kinase inhibitors (TKIs) and monoclonal antibodies) in cancer therapy significantly improved overall survival (OS) [...] Read more.
Resistance to conventional anti-tumor drugs is one of the significant challenges in oncology, responsible for treatment failure and patient death. Introduction of the targeted drugs (e.g., small molecule tyrosine kinase inhibitors (TKIs) and monoclonal antibodies) in cancer therapy significantly improved overall survival (OS) and progression-free survival (PFS) rates for selected groups of cancer patients and delayed the progression of advanced forms of human malignancies. However, the development of secondary resistance to the targeted drugs remains an unbeatable obstacle to a successful outcome in the long run, thereby making prognosis unfavorable for cancer patients with advanced, recurrent, and metastatic forms of disease. The review focuses on several mechanisms that regulate cancer resistance to conventional chemotherapies. This includes the upregulation of main types of ABC transporters (e.g., ABCB1, ABCC1, and ABCG2), which provides the efflux of chemotherapeutic agents from cancer cells. Additionally, the activation of diverse DNA damage repair (DDR) pathways, epithelial-to-mesenchymal transition (EMT), and the population of cancer stem cells (CSCs) are also discussed in detail, thereby illustrating the diverse molecular mechanisms of cancer sensitivity to chemotherapies. Recently, several TKIs, including those that were initially developed to specifically target FGFR and VEGFR pathways, have also been reported to exhibit “off-target” effects by interacting with ABC transporters and inhibiting their function. This, in turn, illustrates their potency in retaining chemotherapeutic agents within cancer cells and possessing a chemosensitizing function. Of note, FGFR and VEGFR inhibitors may behave as inhibitors or substrates of ABC transporters, depending on the expression of specific pumps and affinity for them, concentrations, and types of co-administered agents, thereby disclosing the complexity of this scenario. Additionally, the aforementioned RTKI can interfere with the other molecular mechanisms regulating tumor sensitivity to conventional chemotherapies, including the regulation of diverse DDR pathways, EMT, and the population of CSCs. Thereby, the aforementioned “off-target” functions of FGFR and VEGFR inhibitors can open novel approaches towards anti-cancer therapies and strategies aimed at counteracting cancer multidrug resistance (MDR), which is important especially as second- or third-line treatments in patients who have progressed on modern chemotherapeutic regimens. Notably, the strategy of using TKIs to potentiate the clinical efficacy of chemotherapies can extend beyond inhibitors of FGFR and VEGFR signaling pathways, thereby providing a rationale for repurposing existing TKIs as an attractive therapeutic approach to overcome cancer chemoresistance. Full article
Show Figures

Figure 1

28 pages, 2280 KB  
Review
Emerging Strategies for Cargo Loading and Engineering of Extracellular Vesicles for Breast Cancer Treatment
by Karan Mediratta, Marena D. Diab, Peter Han, Hailey Hu and Lisheng Wang
Nanomaterials 2025, 15(18), 1418; https://doi.org/10.3390/nano15181418 - 15 Sep 2025
Viewed by 2959
Abstract
Breast cancer has now surpassed lung cancer as the leading cause of cancer-related deaths among women worldwide. Given the urgent need for more effective treatment, extracellular vesicles (EVs) have gained attention as versatile and promising drug delivery systems. Derived from a variety of [...] Read more.
Breast cancer has now surpassed lung cancer as the leading cause of cancer-related deaths among women worldwide. Given the urgent need for more effective treatment, extracellular vesicles (EVs) have gained attention as versatile and promising drug delivery systems. Derived from a variety of cell types, EVs can be loaded with therapeutic cargo or engineered to present specific surface ligands and receptors. These EV modifications enable them to overcome many limitations associated with conventional therapies. In this review, we highlight current methodologies for loading small molecule drugs, RNA-based therapeutics, and proteins into EVs through both pre-isolation (endogenous) and post-isolation (exogenous) methods. We further discuss recent advances in EV surface engineering strategies aimed at improving tumor-specific targeting and immunotherapeutic efficacy in breast cancer. Full article
Show Figures

Graphical abstract

32 pages, 2307 KB  
Review
The Colonic Crypt: Cellular Dynamics and Signaling Pathways in Homeostasis and Cancer
by Anh L. Nguyen, Molly A. Lausten and Bruce M. Boman
Cells 2025, 14(18), 1428; https://doi.org/10.3390/cells14181428 - 11 Sep 2025
Cited by 1 | Viewed by 3390
Abstract
The goal of this review is to expand our understanding of how the cellular organization of the normal colonic crypt is maintained and elucidate how this intricate architecture is disrupted during tumorigenesis. Additionally, it will focus on implications for new therapeutic strategies targeting [...] Read more.
The goal of this review is to expand our understanding of how the cellular organization of the normal colonic crypt is maintained and elucidate how this intricate architecture is disrupted during tumorigenesis. Additionally, it will focus on implications for new therapeutic strategies targeting Epithelial–Mesenchymal Transition (EMT). The colonic crypt is a highly structured epithelial unit that functions in maintaining homeostasis through a complex physiological function of diverse cell types: SCs, transit-amplifying (TA) progenitors, goblet cells, absorptive colonocytes, Paneth-like cells, M cells, tuft cells, and enteroendocrine cells. These cellular subpopulations are spatially organized and regulated by multiple crucial signaling pathways, including WNT, Notch, Bone Morphogenetic Protein (BMP), and Fibroblast Growth Factor (FGF). Specifically, we discuss how these regulatory networks control the precise locations and functions of crypt cell types that are necessary to achieve cellular organization and homeostasis in the normal colon crypt. In addition, we detail how the crypt’s hierarchical structure is profoundly perturbed in colorectal cancer (CRC) development. Tumorigenesis appears to be driven by LGR5+ cancer stem cells (CSCs) and the hyperproliferation of TA cells as colonocytes undergo metabolic reprogramming. Goblet cells lose their secretory phenotype, while REG4+ Paneth-like cells foster SC niches. Tumor microenvironment is also disrupted by upregulation of M cells and by tumor-immune crosstalk that is promoted by tuft cell expansion. Moreover, the presence of enteroendocrine cells in CRC has been implicated in treatment resistance due to its contribution to tumor heterogeneity. These cellular changes are caused by the disruption of homeostasis signaling whereby: overactivation of WNT/β-catenin promotes stemness, dysregulation of Notch inhibits differentiation, suppression of BMP promotes hyperproliferation, and imbalance of FGF/WNT/BMP/NOTCH enhances cellular plasticity and invasion. Further discussion of emerging therapies targeting epithelial markers and regulatory factors, emphasizing current development in novel, precision-based approaches in CRC treatment is also included. Full article
(This article belongs to the Section Tissues and Organs)
Show Figures

Graphical abstract

Back to TopTop