Sign in to use this feature.

Years

Between: -

Subjects

remove_circle_outline
remove_circle_outline
remove_circle_outline
remove_circle_outline
remove_circle_outline
remove_circle_outline
remove_circle_outline
remove_circle_outline
remove_circle_outline

Journals

remove_circle_outline
remove_circle_outline
remove_circle_outline
remove_circle_outline
remove_circle_outline
remove_circle_outline
remove_circle_outline
remove_circle_outline
remove_circle_outline
remove_circle_outline
remove_circle_outline

Article Types

Countries / Regions

remove_circle_outline
remove_circle_outline
remove_circle_outline
remove_circle_outline
remove_circle_outline
remove_circle_outline

Search Results (545)

Search Parameters:
Keywords = CLO

Order results
Result details
Results per page
Select all
Export citation of selected articles as:
18 pages, 10246 KB  
Article
Characterization of Caleosin Genes in Carica papaya and Insights into Lineage-Specific Family Evolution in Brassicales
by Zhi Zou, Xiaowen Fu, Xiaoping Yi, Chunqiang Li and Yongguo Zhao
Plants 2025, 14(21), 3296; https://doi.org/10.3390/plants14213296 - 29 Oct 2025
Viewed by 48
Abstract
Caleosins (CLOs) or peroxygenases (PXGs), a class of structural proteins of lipid droplets (LDs), comprise a small family of multifunctional proteins widely involved in oil accumulation, organ development, and stress responses. Despite the proposal of two clades termed H and L in Arabidopsis [...] Read more.
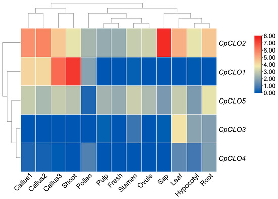
Caleosins (CLOs) or peroxygenases (PXGs), a class of structural proteins of lipid droplets (LDs), comprise a small family of multifunctional proteins widely involved in oil accumulation, organ development, and stress responses. Despite the proposal of two clades termed H and L in Arabidopsis thaliana, their evolution in the order Brassicales has not been well established. In this study, the first genome-wide analysis of the caleosin family was conducted in papaya (Carica papaya), a Caricaceae plant without any recent whole-genome duplication (WGD). A high number of five members representing both H and L clades were identified from the papaya genome. Further identification and comparison of 68 caleosin genes from 14 representative plant species revealed seven orthogroups, i.e., H1–4 and L1–3, where H1 and L1 have already appeared in the basal angiosperm Amborella trichopoda, supporting their early divergence before angiosperm radiation. Five CpCLO genes belong to H1 (1) and L1 (4), and extensive expansion of the L1 group was shown to be contributed to by species-specific tandem and transposed duplications, which may contribute to environmental adaptation. Orthologous and syntenic analyses uncovered that lineage-specific expansion of the caleosin family in Brassicales relative to A. trichopoda was largely contributed to by tandem duplication and recent WGDs, as well as the ancient γ whole-genome triplication (WGT) shared by all core eudicots. Independent gain or loss of certain introns and apparent expression divergence of caleosin genes were also observed. Tissue-specific expression analysis showed that CpCLO2 and −5 are constitutively expressed, whereas others appear to be tissue-specific, implying function divergence. Interestingly, the H-forms CpCLO1 and RcCLO1 were shown to exhibit similar expression profiles to most oleosin genes that are preferentially expressed oil-rich tissues such as seeds/endosperms, shoots, and calluses, implying their putative involvement in oil accumulation, as observed in Arabidopsis. The results obtained from this study provide a global view of CpCLO genes and insights into lineage-specific family evolution in Brassicales, which facilitates further functional studies in papaya and other non-model species. Full article
Show Figures

Figure 1

18 pages, 7306 KB  
Article
Antioxidant Supplementation with ProCloSupp Protects Against Renal Toxicity of Atypical Antipsychotics in Rats: Implications for Safer Treatment Strategies
by Tanja Grahovac, Teodora Vidonja Uzelac, Zorana Oreščanin Dušić, Dušan Spasić, Milica Mijović, Aleksandra Nikolić-Kokić, Čedo Miljević and Duško Blagojević
Life 2025, 15(11), 1679; https://doi.org/10.3390/life15111679 - 28 Oct 2025
Viewed by 242
Abstract
Atypical antipsychotics (AAP), including clozapine (Clo), aripiprazole (Ari), and risperidone (Ris), are widely used in psychiatry but can lead to kidney damage due to oxidative stress. This study investigated whether dietary supplementation with selected antioxidants—ellagic acid, vitamin C, zinc, and seleno-methionine (SeMet) in [...] Read more.
Atypical antipsychotics (AAP), including clozapine (Clo), aripiprazole (Ari), and risperidone (Ris), are widely used in psychiatry but can lead to kidney damage due to oxidative stress. This study investigated whether dietary supplementation with selected antioxidants—ellagic acid, vitamin C, zinc, and seleno-methionine (SeMet) in fish oil, formulated as the composite product “ProCloSupp” (PCS)—can mitigate the oxidative damage induced by subchronic administration of AAP. Rats were treated with each antipsychotic for 28 days, with PCS added in the last 14 days. The kidney tissue was examined histologically and by determining the activities of antioxidant enzymes (copper, zinc and manganese superoxide dismutase—CuZn SOD and Mn SOD, catalase—CAT, glutathione peroxidase—GPx, glutathione reductase—GR, glutathione S-transferase—GST). All AAPs caused discrete to moderate renal damage and significant changes in enzyme profiles, which were most pronounced with Ari. Clo and Ari significantly decreased CuZn SOD and Mn SOD activity, while Ris only affected Mn SOD. Clo additionally increased CAT activity, while Ari increased GPx activity. Antioxidant-related protein levels increased only in the Ris group. PCS supplementation increased CuZn SOD and GPx activities and was associated with less pronounced histopathological changes than antipsychotic treatment alone. In conclusion, subchronic Clo, Ari, and Ris exposure induces oxidative renal damage in rats, while PCS supplementation enhances antioxidant defences and attenuates tissue damage. These results support PCS as a potential nephroprotective strategy in antipsychotic therapy. Full article
(This article belongs to the Section Pharmaceutical Science)
Show Figures

Figure 1

12 pages, 1208 KB  
Article
Application of Microbubbles Combining with Disinfectants to Inactivate Salmonella Typhimurium on Alfalfa Seeds and the Effects on Sprouting
by Chih-Yao Hou, Shih-Kao Chou, Jong-Shinn Wu, Hsiu-Ling Chen, Pei-Wen Zhang, Chih-Tung Liu, Chun-Ping Hsiao and Chia-Min Lin
Seeds 2025, 4(4), 51; https://doi.org/10.3390/seeds4040051 - 24 Oct 2025
Viewed by 131
Abstract
Microbial contamination is the main safety concern of sprouts and seeds are the major source. High concentrations of sanitizers (>10,000 mg/kg) are recommended for effective sanitation. Microbubble (MB) was reported to elevate sanitizer efficacy. Hence, MBs combined with disinfectants, chlorine dioxide (ClO2 [...] Read more.
Microbial contamination is the main safety concern of sprouts and seeds are the major source. High concentrations of sanitizers (>10,000 mg/kg) are recommended for effective sanitation. Microbubble (MB) was reported to elevate sanitizer efficacy. Hence, MBs combined with disinfectants, chlorine dioxide (ClO2, 500 ppm), and slightly acidic electrolyzed water (SAEW, 250 ppm), were used to inactivate Salmonella Typhimurium on alfalfa seeds. After fulfilling MBs for 10 min, alfalfa seeds were washed in 10 L of water for 10, 20, or 30 min. Compared with untreated seeds, S. Typhimurium reductions obtained by SAEW-MBs (SMBs) and ClO2-MBs (CMBs) for 20 min were 3.8 and 3.3 log CFU/g, respectively. Conversely, the 20 min treatments of SAEW and ClO2 only obtained reductions of 0.9 and 1.1 log CFU/g, respectively. More surface ruptures on the seeds treated with CMBs were observed under a scanning electron microscope compared with the ones treated by water and ClO2 only. No adverse effects on the seed germination rate and the weight yield of sprouts were observed when treated with CMBs for 20 min. An MB device with capacity of 100 L was assembled and achieved reductions of 3.9 and 3.2 log CFU/g of natural microbes and S. Typhimurium, respectively, after 20 min CMB washing. Additionally, an MB device at 250 L was assembled and achieved 3.0 log CFU/g reduction in natural microbes. This study demonstrated that MBs enhanced the efficacy of disinfectants and could be applied in industrial-scale operations. Full article
Show Figures

Graphical abstract

23 pages, 4375 KB  
Article
Association Between Neonicotinoids and Neurobehavioral Development in Preschool Children from South China: A Biomonitoring-Based Study
by Yixiang Zhou, Yong Wang, Zhan Huang, Wanting Xiao, Yujie He, Hui Guo, Wen Chen, Siqi Ai, Liecheng Hong, Lei Lu, Jianyong Lu, Chuanwen Li, Ziquan Lv and Qing Wang
Toxics 2025, 13(10), 872; https://doi.org/10.3390/toxics13100872 - 14 Oct 2025
Viewed by 391
Abstract
Neonicotinoid insecticides (NEOs), one of the most widely used pesticide classes worldwide, have raised concerns due to potential neurotoxic effects. Yet evidence on human exposure and health outcomes, particularly in preschool children, remains limited. In this study, 506 children aged 3–6 years from [...] Read more.
Neonicotinoid insecticides (NEOs), one of the most widely used pesticide classes worldwide, have raised concerns due to potential neurotoxic effects. Yet evidence on human exposure and health outcomes, particularly in preschool children, remains limited. In this study, 506 children aged 3–6 years from Shenzhen, China, were assessed. Neurobehavioral development was evaluated with the Strengths and Difficulties Questionnaire (SDQ), and urinary concentrations of 11 NEOs were measured, including imidacloprid (IMI), clothianidin (CLO), thiamethoxam (THM), dinotefuran (DNT), nitenpyram (NIT), sulfoxaflor (SFX), acetamiprid (ACE), thiacloprid (THD), flonicamid (FLO), 6-chloronicotinic acid (6-CINA), N-desmethyl-acetamiprid (NACE), and N-desmethyl-thiamethoxam (NTHM). Seven compounds showed high detection rates, including IMI (97.4%), CLO (100%), THM (100%), DNT (99.8%), NIT (99.8%), NACE (100%), and NTHM (99.8%). The mean urinary concentration was 234.145 μg/g creatinine, exceeding levels in earlier studies and indicating widespread exposure. IMI, NTHM, and NACE showed significant positive dose–response relationships with emotional symptoms, hyperactivity, and total difficulties and were major contributors in mixture models; sex-stratified analyses suggested effect modification for NTHM and NACE. These findings provide new epidemiological evidence to inform public health risk assessment and regulatory action on NEOs. Full article
Show Figures

Graphical abstract

23 pages, 24448 KB  
Article
YOLO-SCA: A Lightweight Potato Bud Eye Detection Method Based on the Improved YOLOv5s Algorithm
by Qing Zhao, Ping Zhao, Xiaojian Wang, Qingbing Xu, Siyao Liu and Tianqi Ma
Agriculture 2025, 15(19), 2066; https://doi.org/10.3390/agriculture15192066 - 1 Oct 2025
Viewed by 467
Abstract
Bud eye identification is a critical step in the intelligent seed cutting process for potatoes. This study focuses on the challenges of low testing accuracy and excessive weighted memory in testing models for potato bud eye detection. It proposes an improved potato bud [...] Read more.
Bud eye identification is a critical step in the intelligent seed cutting process for potatoes. This study focuses on the challenges of low testing accuracy and excessive weighted memory in testing models for potato bud eye detection. It proposes an improved potato bud eye detection method based on YOLOv5s, referred to as the YOLO-SCA model, which synergistically optimizing three main modules. The improved model introduces the ShuffleNetV2 module to reconstruct the backbone network. The channel shuffling mechanism reduces the model’s weighted memory and computational load, while enhancing bud eye features. Additionally, the CBAM attention mechanism is embedded at specific layers, using dual-path feature weighting (channel and spatial) to enhance sensitivity to key bud eye features in complex contexts. Then, the Alpha-IoU function is used to replace the CloU function as the bounding box regression loss function. Its single-parameter control mechanism and adaptive gradient amplification characteristics significantly improve the accuracy of bud eye positioning and strengthen the model’s anti-interference ability. Finally, we conduct pruning based on the channel evaluation after sparse training, accurately removing redundant channels, significantly reducing the amount of computation and weighted memory, and achieving real-time performance of the model. This study aims to address how potato bud eye detection models can achieve high-precision real-time detection under the conditions of limited computational resources and storage space. The improved YOLO-SCA model has a size of 3.6 MB, which is 35.3% of the original model; the number of parameters is 1.7 M, which is 25% of the original model; and the average accuracy rate is 95.3%, which is a 12.5% improvement over the original model. This study provides theoretical support for the development of potato bud eye recognition technology and intelligent cutting equipment. Full article
(This article belongs to the Section Artificial Intelligence and Digital Agriculture)
Show Figures

Figure 1

16 pages, 4297 KB  
Communication
Clomipramine Induced Oxidative Stress and Morphological Alterations in the Prefrontal Cortex and Limbic System of Neonatal Rats
by Norma Angélica Labra-Ruíz, Julieta Griselda Mendoza-Torreblanca, Norma Osnaya-Brizuela, Armando Valenzuela-Peraza, Maribel Ortiz-Herrera, Gerardo Barragán-Mejía, Noemí Cárdenas-Rodríguez and Daniel Santamaría-Del Ángel
Brain Sci. 2025, 15(10), 1068; https://doi.org/10.3390/brainsci15101068 - 30 Sep 2025
Viewed by 486
Abstract
Although clomipramine (CLO) is widely used as a serotonin reuptake inhibitor, its subchronic administration during the early stages of brain development leads to depressive-like behaviors in adulthood. High doses of CLO have been linked to mitochondrial impairment and increased reactive oxygen species in [...] Read more.
Although clomipramine (CLO) is widely used as a serotonin reuptake inhibitor, its subchronic administration during the early stages of brain development leads to depressive-like behaviors in adulthood. High doses of CLO have been linked to mitochondrial impairment and increased reactive oxygen species in cells and adult animals. It is unknown whether subchronic administration of this drug at early ages can induce oxidative stress (OS) in adulthood. The objective of this study was to evaluate OS and cellular damage in the prefrontal cortex and limbic system (hippocampus and amygdala) of rats exposed to CLO neonatally. Methods: Forty male Wistar rats were divided into experimental (EXP) and control (CTRL) groups. The EXP animals received CLO (15 mg/kg, twice daily, subcutaneously, postnatal days 5–35); the CTRL animals received saline. At 55 and 85 days of age, the brains were collected for biochemical assays and histological analysis. Results: Rats exposed to neonatal CLO presented significant reductions in reduced glutathione (GSH) and increases in oxidized glutathione (GSSG) and malondialdehyde in both studied regions, especially on day 85. The GSH/GSSG ratio decreased, indicating persistent OS. Histology revealed neuronal degeneration, pyknotic nuclei, cell shrinkage, and disorganized tissue, which progressed from days 55 to 85. Conclusions: Early exposure to CLO can cause long-lasting neurochemical and structural alterations in the brain regions associated with the regulation of emotions and some behavioral responses that can persist over time and affect behavior in adulthood. Full article
Show Figures

Graphical abstract

14 pages, 611 KB  
Article
Studies on the Recovery of Wash Water from Swimming Pool Filters and Their Characteristics—A Case Study
by Wojciech Poćwiardowski
Water 2025, 17(19), 2854; https://doi.org/10.3390/w17192854 - 30 Sep 2025
Viewed by 697
Abstract
Filter wash water (FWW) from public swimming pools is a recoverable resource, yet full-scale evidence on safe on-site reuse with documented economics is scarce. We evaluated a full-scale integrated recovery unit (SOWA) installed at an indoor public pool. The SOWA system—sedimentation, granular filtration [...] Read more.
Filter wash water (FWW) from public swimming pools is a recoverable resource, yet full-scale evidence on safe on-site reuse with documented economics is scarce. We evaluated a full-scale integrated recovery unit (SOWA) installed at an indoor public pool. The SOWA system—sedimentation, granular filtration operated at a hydraulic loading rate (HLR) of 7.5–10 m3 m−2 h−1, ultrafiltration, and chlorine-dioxide (ClO2) disinfection—was monitored for physicochemical and microbiological performance. Turbidity decreased from 23.1 nephelometric turbidity units (NTU) to 0.25 NTU; chemical oxygen demand, reported as the permanganate index (COD_Mn), fell from 10.4 to 1.6 mg O2 L−1; and total microbial count declined from 1.6 × 104 to 30 colony-forming units per millilitre (CFU mL−1). Indicator organisms (Escherichia coli, Intestinal enterococci and Pseudomonas aeruginosa) were not detected, and all quality criteria complied with national standards. At the Olender facility, monthly freshwater use dropped from 1700 to 1000 m3 after 24/7 SOWA operation, while combined chlorine was maintained at 0.12 mg Cl2/L and no issues with chloroform were observed. The unit recovered 4.7 m3 h−1 of FWW for non-potable uses. According to manufacturer catalogue data, the recovery process can reach up to 96%, enabling annual savings up to ~EUR 9000 and a payback of ~2 years under favourable tariffs and loads. Our outcomes are consistent with independent full-scale reuse trains (e.g., ultrafiltration/reverse osmosis) and with disinfection-by-product control strategies reported in the literature, and they align with international guidance for swimming-pool water reuse. This study provides a rare, end-to-end implementation at full scale, documenting continuous operation, verified microbial safety, regulatory compliance, quantified water and cost savings, and site-specific economics for a compact, multi-barrier FBW recovery system that can be directly transferred to similar facilities. Full article
(This article belongs to the Section Wastewater Treatment and Reuse)
Show Figures

Figure 1

15 pages, 2094 KB  
Article
Scavenger-Probed Mechanisms in the Ultrasound/Chlorine Sono-Hybrid Advanced Oxidation Process
by Oualid Hamdaoui and Abdulaziz Alghyamah
Catalysts 2025, 15(10), 922; https://doi.org/10.3390/catal15100922 - 28 Sep 2025
Viewed by 470
Abstract
Sonochlorination (US/chlorine) is an emerging sonohybrid advanced oxidation process whose performance reportedly surpasses that of its individual components. However, the underlying oxidant budget is still being debated. We mapped the mechanism by systematically probing the US/chlorine system with selective scavengers (ascorbic acid, nitrobenzene, [...] Read more.
Sonochlorination (US/chlorine) is an emerging sonohybrid advanced oxidation process whose performance reportedly surpasses that of its individual components. However, the underlying oxidant budget is still being debated. We mapped the mechanism by systematically probing the US/chlorine system with selective scavengers (ascorbic acid, nitrobenzene, tert-butanol, 2-propanol, and phenol), competing anions (nitrite), and natural organic matter (humic acid). The kinetic hierarchy US/chlorine > US > chlorine remained consistent across all conditions, though its magnitude depended heavily on the matrix composition. Efficient OH traps, such as alcohols and nitrobenzene, only partially suppressed the US/chlorine system. However, they greatly slowed sonolysis. This reveals a substantial non-OH channel in the hybrid process. Ascorbic acid eliminated synergy by stoichiometrically removing free chlorine. Phenol quenched HOCl and chlorine-centered radicals. Nitrite imposed a dual penalty by scavenging OH and consuming HOCl via the nitryl chloride (ClNO2) pathway. Humic acid acted as a three-way sink for OH, HOCl, and chlorine radicals. These patterns suggest that reactivity is co-controlled by Cl, Cl2•−, and ClO. The results obtained are mechanistically consistent with cavitation-assisted activation of HOCl/OCl at pH 5–6, where HOCl concentration is maximal. This yields a mixed oxidant suite in which Cl2•− is the dominant bulk oxidant, Cl provides fast interfacial initiation, and ClO offers selective support. Full article
Show Figures

Graphical abstract

16 pages, 2964 KB  
Article
Postharvest Disease Management of ‘Akizuki’ Pear in China: Identification of Fungal Pathogens and Control Efficacy of Chlorine Dioxide
by Haichao Jiang, Lixin Zhang, Yang Zhang, Yudou Cheng, Cunkun Chen, Yongxia Wang and Junfeng Guan
J. Fungi 2025, 11(10), 694; https://doi.org/10.3390/jof11100694 - 25 Sep 2025
Viewed by 517
Abstract
The ‘Akizuki’ pear has become increasingly popular in China in recent years. However, the ‘Akizuki’ pear often suffers from severe rot diseases during the postharvest storage period. Those during storage have not been thoroughly elucidated In this study, fungal pathogens causing postharvest decay [...] Read more.
The ‘Akizuki’ pear has become increasingly popular in China in recent years. However, the ‘Akizuki’ pear often suffers from severe rot diseases during the postharvest storage period. Those during storage have not been thoroughly elucidated In this study, fungal pathogens causing postharvest decay of ‘Akizuki’ pear were identified through multi-gene phylogenetic analysis, followed by assessment of the antifungal efficacy of chlorine dioxide (ClO2) at varying concentrations. A total of 18 strains were isolated and identified as pathogens by Koch postulates. The isolated pathogens were taxonomically identified by combining morphological characterization of hyphae/spores with multi-gene phylogeny (ITS, β-tub, tef1). The results revealed that isolates A1-A11 were identified as Alternaria alternata, D1-D3 as Diaporthe eres, P1 as Penicillium citrinum, and P2-P4 as Penicillium expansum. The strain with the strongest pathogenicity in each genus was selected as the representative strain for subsequent control experiments. ClO2 significantly inhibited the development of the D. eres, A. alternata, and P. expansum by suppressing mycelial growth and disrupting cell membrane structure of pathogens, in which the EC50 values were 35.56 mg/L, 24.71 mg/L, and 41.98 mg/L, respectively, showing comparable antifungal activity to conventional fungicides. This has clarified the occurrence and control of postharvest decay diseases of ‘Akizuki’ pear fruit and provided more options for the practical applications in postharvest disease control of pear fruits. Full article
(This article belongs to the Special Issue Control of Postharvest Fungal Diseases, 2nd Edition)
Show Figures

Figure 1

18 pages, 4463 KB  
Article
Efficient Representation of Garment Fit with Elastane Fibers Across Yoga Poses in 3D Fashion Design Software: A Preliminary Study Using CLO 3D Software
by Jisoo Kim and Youngjoo Chae
Appl. Sci. 2025, 15(19), 10306; https://doi.org/10.3390/app151910306 - 23 Sep 2025
Viewed by 949
Abstract
With the growing adoption of CLO 3D in the fashion industry and educational settings, the need for accurate material representation and fit simulation in virtual environments is increasing. This study aimed to evaluate whether CLO 3D, without the aid of physical samples, can [...] Read more.
With the growing adoption of CLO 3D in the fashion industry and educational settings, the need for accurate material representation and fit simulation in virtual environments is increasing. This study aimed to evaluate whether CLO 3D, without the aid of physical samples, can reliably simulate clothing pressure for compression wear made from different materials. Unlike previous CLO 3D studies that focused on design or pattern accuracy, this study critically examined material-specific simulation limitations and proposed technical enhancements. Two types of leggings with varying spandex content were tested across five yoga poses using the CLO 3D software(version 2024.2.214). The results showed that CLO 3D did not detect differences in clothing pressure caused by variations in spandex content. Furthermore, the pressure values remained constant across different poses for both fabrics, failing to reflect realistic mechanical differences. The highest total clothing pressure was recorded in the Lunge pose (277.02 kPa), and the lowest in the Plow pose (241.37 kPa). These findings suggest that the current simulation engine lacks sensitivity to fabric-specific mechanical properties and movement-based variation. To address these limitations, this study proposes five optimization functions for CLO 3D, including material property input, technical textile databases, environmental condition settings, AI-based comfort prediction, and data management tools. These proposals are expected to strengthen the scientific validity, functional realism, and user-centered applicability of CLO 3D in designing sportswear, medical compression garments, and customized apparel. Full article
Show Figures

Figure 1

20 pages, 1163 KB  
Review
Comparison of the Rate Constants of OH, SO4•−, CO3•−, Cl2•−, Cl, ClO and H Reactions with Organic Water Contaminants
by László Wojnárovits and Erzsébet Takács
Molecules 2025, 30(18), 3741; https://doi.org/10.3390/molecules30183741 - 15 Sep 2025
Viewed by 1158
Abstract
The reactions of 7 radicals, which play a key role in the degradation of water contaminants in Advanced Oxidation Processes, were discussed and compared. For evaluation of the reactivities and comparisons, the chemical reactivity rate constants were used, i.e., the rate constant that [...] Read more.
The reactions of 7 radicals, which play a key role in the degradation of water contaminants in Advanced Oxidation Processes, were discussed and compared. For evaluation of the reactivities and comparisons, the chemical reactivity rate constants were used, i.e., the rate constant that would be measured if diffusion of the species was not rate-influencing (kchem). By selecting appropriate diffusion-controlled rate constants (kdiff) and using the measured rate constant (k) values, kchem was calculated by the Noyes equation: 1/k = 1/kchem + 1/kdiff. When k and kdiff were close to each other, kchem was much higher than k. log kchem values showed good correlation in the cases of the OH-H, SO4•−-OH, and Cl2•−-CO3•− radical pairs, moderate correlation was found in the case of the CO3•−-ClO pair. The correlations may reflect, at least partly, similar reaction mechanisms, and allow estimation of unknown rate constant values. No correlation was found for the OH-Cl pair; this indicates highly different reaction mechanisms. The reactivity of oxidizing radicals decreases with decreasing reduction potential in the order: Cl > OH > SO4•− > Cl2•− > CO3•− > ClO. The reductive H reactions with organic molecules are similar to those of OH, although the H rate constants are 0.5–1 order of magnitude smaller. Full article
Show Figures

Figure 1

13 pages, 3074 KB  
Article
Fish Oil Oleogels with Wax and Fatty Acid Gelators: Effects on Microstructure, Thermal Behaviour, Viscosity, and Oxidative Stability
by Le Thuy Truong, Wilhelm Robert Glomm and Peter Patrick Molesworth
Gels 2025, 11(9), 723; https://doi.org/10.3390/gels11090723 - 10 Sep 2025
Viewed by 1629
Abstract
Encapsulation of fish oil within oleogels can potentially prevent oxidation and enable its use in food with programmable release within the gastrointestinal tract. Here, we report on the formation of oleogels from two different fish oils—salmon oil (SO) and cod liver oil (CLO)—using [...] Read more.
Encapsulation of fish oil within oleogels can potentially prevent oxidation and enable its use in food with programmable release within the gastrointestinal tract. Here, we report on the formation of oleogels from two different fish oils—salmon oil (SO) and cod liver oil (CLO)—using different concentrations of either rice bran wax (RBW) or myristic acid (MA) as gelators. The gels were assessed with respect to their structural, thermal, viscosity, digestive, and oxidative properties. Polarized light microscopy (POM) revealed that RBW consistently produced dense, interconnected crystalline networks across both oils, while MA formed larger, spherulitic crystals that were more sensitive to the oil type. This was further supported by time-lapse imaging, showing faster crystal growth of MA in cod liver oil. Viscosity studies indicate that the molecular weight and concentration of gelator, as well as the type of fish oil (SO vs. CLO), significantly impact the shear stability of the oleogels. Thermal and viscosity analyses confirmed that RBW-based oleogels exhibited higher crystallization temperatures and stronger viscoelastic behaviour. Based on oxidative stability measurements—as measured by peroxide value (PV) analysis—encapsulation within oleogels does not lead to significant oxidation of the fish oils and also attenuates further oxidation upon storage. The fish oil oleogels were stable when exposed to either simulated gastric or intestinal fluids (SGF and SIF, respectively), but decomposed after sequential exposure first to SGF and then to SIF. These findings could broaden the range of food products which can be fortified with fish oils. Full article
(This article belongs to the Special Issue Food Gels: Structure and Function)
Show Figures

Graphical abstract

26 pages, 6916 KB  
Article
Apolipoprotein D Expression Dynamics During Cuprizone-Induced Demyelination and Remyelination in a Mouse Model of Multiple Sclerosis
by Eva Martínez-Pinilla, Nuria Rubio-Sardón, Gemma Fernández-García, Sandra Villar-Conde, Carlota Menéndez-Pérez, Jorge Tolivia, Eva del Valle and Ana Navarro
Int. J. Mol. Sci. 2025, 26(17), 8692; https://doi.org/10.3390/ijms26178692 - 6 Sep 2025
Viewed by 1380
Abstract
Multiple sclerosis (MS) is a chronic, immune-mediated disease of the central nervous system (CNS) characterized by oligodendrocyte (OLG) degeneration, myelin loss, and impaired remyelination. Apolipoprotein D (Apo D), a glia-derived lipocalin, has emerged in recent decades as a neuroprotective molecule involved in lipid [...] Read more.
Multiple sclerosis (MS) is a chronic, immune-mediated disease of the central nervous system (CNS) characterized by oligodendrocyte (OLG) degeneration, myelin loss, and impaired remyelination. Apolipoprotein D (Apo D), a glia-derived lipocalin, has emerged in recent decades as a neuroprotective molecule involved in lipid transport, oxidative stress regulation, and inflammation control during aging and neurodegenerative diseases like MS. However, its role in demyelination/remyelination dynamics remains poorly defined. In this study, we used the cuprizone (CPZ)-induced demyelination model in C57BL/6 mice to analyze Apo D expression patterns in the corpus callosum during de- and remyelination. We also assessed whether the atypical antipsychotic clozapine (CLO), previously shown to upregulate Apo D in vivo, could modulate its expression and influence myelin recovery in this pathological context. Using a combination of magnetic resonance imaging, Luxol fast blue staining, and double immunohistochemistry, we demonstrated that CPZ treatment for 3 or 6 weeks led to significant demyelination, hydrocephalus, and reduced motor cortex thickness, which were partially reversed after treatment cessation. Apo D expression in OLGs was significantly reduced by CPZ exposure, both at the protein level and in terms of immunoreactive cell counts, but was restored following treatment withdrawal. Notably, co-administration of CLO prevented the CPZ-induced reduction in Apo D expression in OLGs, although it did not attenuate myelin loss. In this way, our results reveal a strong correlation between Apo D expression and OLG/myelin integrity in vivo. While CLO did not exert remyelinating effects, it preserved Apo D levels under demyelinating conditions, suggesting a potential indirect neuroprotective mechanism. These findings support the relevance of Apo D in CNS myelin homeostasis and highlight its potential as a molecular target for therapeutic intervention in demyelinating diseases such as MS. Full article
(This article belongs to the Special Issue Multiple Sclerosis: Molecular Basis and New Therapy)
Show Figures

Figure 1

36 pages, 2647 KB  
Article
Mechanism and Kinetics of Non-Electroactive Chlorate Electroreduction via Catalytic Redox-Mediator Cycle Without Catalyst’s Addition (EC-Autocat Process)
by Mikhail A. Vorotyntsev, Pavel A. Zader, Olga A. Goncharova and Dmitry V. Konev
Molecules 2025, 30(16), 3432; https://doi.org/10.3390/molecules30163432 - 20 Aug 2025
Viewed by 880
Abstract
In the context of chlorate’s application as a cathodic reagent of power sources, the mechanism of its electroreduction has been studied in electrochemical cells under diffusion-limited current conditions with operando spectrophotometric analysis. Prior to electrolysis, the electrolyte is represented as an aqueous mixed [...] Read more.
In the context of chlorate’s application as a cathodic reagent of power sources, the mechanism of its electroreduction has been studied in electrochemical cells under diffusion-limited current conditions with operando spectrophotometric analysis. Prior to electrolysis, the electrolyte is represented as an aqueous mixed NaClO3 + H2SO4 solution (both components being non-electroactive within the potential range under study), without addition of any external electroactive catalyst. In the course of potentiostatic electrolysis, both the cathodic current and the ClO2 concentration demonstrate a temporal evolution clearly pointing to an autocatalytic mechanism of the process (regions of quasi-exponential growth and of rapid diminution, separated by a narrow maximum). It has been substantiated that its kinetic mechanism includes only one electrochemical step (chlorine dioxide reduction), coupled with two chemical steps inside the solution phase: comproportionation of chlorate anion and chlorous acid, as well as chlorous acid disproportionation via two parallel routes. The corresponding set of kinetic equations for the concentrations of Cl-containing solute components (ClO3, ClO2, HClO2, and Cl) has been solved numerically in a dimensionless form. Optimal values of the kinetic parameters have been determined via a fitting procedure with the use of non-stationary experimental data for the ClO2 concentration and for the current, taking into account the available information from the literature on the parameters of the chlorous acid disproportionation process. Predictions of the proposed kinetic mechanism agree quantitatively with these experimental data for both quantities within the whole time range, including the three characteristic regions: rapid increase, vicinity of the maximum, and rapid decrease. Full article
Show Figures

Graphical abstract

13 pages, 878 KB  
Article
A Wearable EMG-Driven Closed-Loop TENS Platform for Real-Time, Personalized Pain Modulation
by Jiahao Du, Shengli Luo and Ping Shi
Sensors 2025, 25(16), 5113; https://doi.org/10.3390/s25165113 - 18 Aug 2025
Cited by 1 | Viewed by 2321
Abstract
A wearable closed-loop transcutaneous electrical nerve stimulation (TENS) platform has been developed to address the limitations of conventional open-loop neuromodulation systems. Unlike existing systems such as CLoSES—which targets intracranial stimulation—and electromyography-triggered functional electrical stimulation (EMG-FES) platforms primarily used for motor rehabilitation, the proposed [...] Read more.
A wearable closed-loop transcutaneous electrical nerve stimulation (TENS) platform has been developed to address the limitations of conventional open-loop neuromodulation systems. Unlike existing systems such as CLoSES—which targets intracranial stimulation—and electromyography-triggered functional electrical stimulation (EMG-FES) platforms primarily used for motor rehabilitation, the proposed device uniquely integrates low-latency surface electromyography (sEMG)-driven control with six-channel current stimulation in a fully wearable, non-invasive format aimed at ambulatory pain modulation. The system combines real-time sEMG acquisition, adaptive signal processing, a programmable multi-channel stimulation engine, and a high-voltage, boost-regulated power supply within a compact, battery-powered architecture. Bench-top evaluations demonstrate rapid response to EMG events and stable biphasic output (±22 mA) across all channels with high electrical isolation. A human-subject protocol using the Cold Pressor Test (CPT), heart rate variability (HRV), and galvanic skin response (GSR) has been designed to evaluate analgesic efficacy. While institutional review board (IRB) approval is pending, the system establishes a robust foundation for future personalized, mobile neuromodulation therapies. Full article
Show Figures

Figure 1

Back to TopTop