Sign in to use this feature.

Years

Between: -

Subjects

remove_circle_outline
remove_circle_outline
remove_circle_outline
remove_circle_outline
remove_circle_outline
remove_circle_outline
remove_circle_outline
remove_circle_outline
remove_circle_outline

Journals

Article Types

Countries / Regions

Search Results (149)

Search Parameters:
Keywords = CIGS cells

Order results
Result details
Results per page
Select all
Export citation of selected articles as:
16 pages, 5352 KB  
Article
CIGS Electrodeposition from Diluted Electrolyte: Effect of Current Density and Pulse Timing on Deposition Quality and Film Properties
by Mahfouz Saeed
Chemistry 2026, 8(1), 6; https://doi.org/10.3390/chemistry8010006 - 8 Jan 2026
Viewed by 96
Abstract
Among the most promising alloys for photovoltaic applications is copper–indium–gallium–selenide (CIGS) because of its enhanced optical properties. This study examines the influence of current density and pulse timing on the electrodeposition of Cu(In, Ga)Se2 (CIGS) thin films from a dilute electrolyte. It [...] Read more.
Among the most promising alloys for photovoltaic applications is copper–indium–gallium–selenide (CIGS) because of its enhanced optical properties. This study examines the influence of current density and pulse timing on the electrodeposition of Cu(In, Ga)Se2 (CIGS) thin films from a dilute electrolyte. It assesses how these parameters affect deposition quality, film characteristics, and device performance. CIGS absorber layers were electrodeposited using a pulsed-current method, with systematic variations in current density and pulse on/off durations in a low-concentration solution. The deposited precursors were subsequently selenized and incorporated into fully assembled CIGS solar cell architectures. Structural characteristics were analyzed by X-ray diffraction (XRD), whereas composition and elemental distribution were assessed by energy-dispersive X-ray spectroscopy (EDS). Optical properties pertinent to photovoltaic performance were evaluated through transmittance and reflectance measurements. The results indicate that moderate current densities, when combined with brief off-times, produce dense, microcrack-free films exhibiting enhanced crystallinity and near-stoichiometric Cu/(In + Ga) and Ga/(In + Ga) ratios, in contrast to films deposited at higher current densities and extended off-times. These optimized pulse parameters also produce absorber layers with advantageous optical band gaps and improved device performance. Overall, the study demonstrates that regulating pulse parameters in attenuated electrolytes is an effective strategy to optimize CIGS film quality and to facilitate the advancement of economical, solution-based fabrication methods for high-performance CIGS solar cells. Full article
(This article belongs to the Section Electrochemistry and Photoredox Processes)
Show Figures

Figure 1

13 pages, 2114 KB  
Communication
Nanomechanical Characterization of E-Cigarette-Induced Lung Endothelial Dysfunction: Roles of Cortactin and Mitochondrial Reactive Oxygen Species
by Mounica Bandela, Xue Geng, Joe G. N. Garcia, James C. Lee and Steven M. Dudek
Int. J. Mol. Sci. 2025, 26(24), 12104; https://doi.org/10.3390/ijms262412104 - 16 Dec 2025
Viewed by 283
Abstract
E-cigarettes (E-cigs) are increasing in popularity and are considered a potentially safer alternative to traditional cigarettes. However, prior studies have demonstrated that inhalation of nicotine-containing e-cigs can cause substantial pathophysiologic changes, and “vaping” of some substances has led to severe lung damage. Our [...] Read more.
E-cigarettes (E-cigs) are increasing in popularity and are considered a potentially safer alternative to traditional cigarettes. However, prior studies have demonstrated that inhalation of nicotine-containing e-cigs can cause substantial pathophysiologic changes, and “vaping” of some substances has led to severe lung damage. Our group recently described the role of cortactin (CTTN), a cytoskeletal actin-binding regulatory protein, in mediating cigarette smoke (CS) and E-cig-induced lung endothelial apoptosis and mitochondrial dysfunction. In the current study, we advance this work by characterizing the effects of E-cig on lung endothelial nanomechanical properties and barrier function. Lung EC exposure to E-cig extract (50 µg/mL) resulted in disruption of endothelial barrier properties as assessed by Electric Cell–Substrate Impedance Sensing (ECIS). Since excess mitochondrial reactive oxygen species (mitoROS) is an important marker of mitochondrial dysfunction, we next assessed the effect of Mito-TEMPO (10 µM, 3 h), a cell-permeable antioxidant, on E-cig-induced endothelial permeability. Pretreatment with Mito-TEMPO provided EC barrier protection after E-cig challenge, suggesting a key role of mitoROS in E-cig-induced EC permeability. E-cig exposure induces cytoskeleton rearrangement, leading to gap formation in lung EC, and significantly alters EC elastic properties as assessed by atomic force microscopy (AFM). Reduction in CTTN expression by siRNA further augmented the injurious effects of E-cig on EC permeability and elastic properties. This is the first study to explore the role of CTTN in evaluating the effect of E-cigarette exposure on the lung endothelium using AFM and provides novel mitochondrial and biophysical characterization of the effects of E-cig exposure on human lung EC. This work advances our understanding of the pathophysiologic effects of E-cig exposure. Full article
(This article belongs to the Special Issue Molecular Research on Endothelial Cell Injury and Repair)
Show Figures

Figure 1

14 pages, 3411 KB  
Article
Engineering the MoOx/CIGS Interface for Enhanced Performance and Suppressed Recombination in Industrial Modules
by Mingguang Chen, Yao Gao, Bitao Chen, Disheng Yao, Guoyuan Zheng, Jilin Wang, Shuyi Mo, Yong Peng and Fei Long
Materials 2025, 18(24), 5569; https://doi.org/10.3390/ma18245569 - 11 Dec 2025
Viewed by 400
Abstract
This study investigates how molybdenum oxide (MoOx) rear interface passivation—specifically its thickness and deposition conditions—affects CIGS thin-film solar cells. The MoOx layer effectively suppresses selenium/sulfur diffusion into the molybdenum back contact during high-temperature processing, while improving the absorber’s microstructure by [...] Read more.
This study investigates how molybdenum oxide (MoOx) rear interface passivation—specifically its thickness and deposition conditions—affects CIGS thin-film solar cells. The MoOx layer effectively suppresses selenium/sulfur diffusion into the molybdenum back contact during high-temperature processing, while improving the absorber’s microstructure by reducing interfacial voids. These modifications enhance electrical properties, yielding lower series resistance, higher shunt resistance, and improved fill factor and current density. Although recombination increases slightly, the reduction in voltage-related fill factor loss ultimately boosts hole extraction and suppresses electron recombination at the back contact. Consequently, MoOx-passivated cells achieve superior performance, with industrial-scale modules (1650 mm × 658 mm) reaching 152.41 W output power and 14.0% efficiency. This work provides valuable insights for optimizing MoOx-based interface engineering to improve CIGS solar cell efficiency and manufacturability. Full article
(This article belongs to the Special Issue Advanced Photovoltaic Materials: Properties and Applications)
Show Figures

Graphical abstract

27 pages, 3088 KB  
Review
Thin-Film Solar Cells for Building-Integrated Photovoltaic (BIPV) Systems
by Subodh Kumar Jha, Abubakar Siddique Farooq and Aritra Ghosh
Architecture 2025, 5(4), 116; https://doi.org/10.3390/architecture5040116 - 20 Nov 2025
Cited by 1 | Viewed by 1769
Abstract
The global temperature increase has posed urgent challenges, with buildings accountable for as much as 40% of CO2 emissions, and their decarbonization is critical to meet the net-zero target by 2050. Solar photovoltaics present a promising trajectory, especially through building-integrated photovoltaics (BIPVs), [...] Read more.
The global temperature increase has posed urgent challenges, with buildings accountable for as much as 40% of CO2 emissions, and their decarbonization is critical to meet the net-zero target by 2050. Solar photovoltaics present a promising trajectory, especially through building-integrated photovoltaics (BIPVs), where thin-film technologies can be used to replace traditional building materials. This article critically examined the development of thin-film solar cells for BIPVs, including their working mechanisms, material structures, and efficiency improvements in various generations. The discussion underscored that thin-film technologies, including CdTe and CIGS, had noticeably shorter energy payback times between 0.8 and 1.5 years compared to crystalline silicon modules that took 2 to 3 years, thus promising quicker recovery of energy and higher sustainability values. Whereas certain materials posed toxicity and environmental concerns, these were discovered to be surmountable through sound material selection and manufacturing innovation. The conclusions highlighted that the integration of lower material usage, high efficiency potential, and better energy payback performance placed thin-film BIPVs as an extremely viable option for mitigating lifecycle emissions. In summary, the review emphasized the critical role of thin-film solar technologies in making possible the large-scale implementation of BIPVs to drive the world toward net-zero emissions at a faster pace. Full article
Show Figures

Figure 1

21 pages, 4657 KB  
Article
Fixed-Bed Adsorption of Gallium and Indium from EoL CIGS Leachates on Extractant-Mesoporous Carbon: Integrated Experimental Simulation Approach
by Víctor Ramos, Alejandra Vázquez Adán, Arturo Jiménez, Rubén Miranda, Eduardo Díez and Araceli Rodríguez
Surfaces 2025, 8(3), 59; https://doi.org/10.3390/surfaces8030059 - 22 Aug 2025
Viewed by 1132
Abstract
Although the exponential increase in photovoltaic installations does contribute to mitigating climate change, it has posed the problem of photovoltaic (PV) residue. As PV panels contain strategic metals, their recovery has become a priority. This paper therefore employs a mesoporous carbon impregnated with [...] Read more.
Although the exponential increase in photovoltaic installations does contribute to mitigating climate change, it has posed the problem of photovoltaic (PV) residue. As PV panels contain strategic metals, their recovery has become a priority. This paper therefore employs a mesoporous carbon impregnated with P507 extractant as adsorbent to selectively recover gallium and indium from solutions simulating the leachate of end-of-life CIGS (Copper Indium Gallium Selenide) cells in a fixed-bed. The previous batch results obtained in our lab show that both metals can be selectively separated by simply adjusting the initial pH, with large adsorption capacities (44.97 mg/g for gallium and 34.24 mg/g for indium). The obtained breakthrough curves were fitted to the Thomas, Yan, Yoon, and HSDM (Homogeneous Surface Diffusion Model) models using a simulation program developed in Python 3.12 obtaining good results in all cases (R2 > 0.9). The estimated parameters were used to predict the experimental breakthrough curve for a different experiment that had not been used for parameter estimation, being the best predictive results the obtained with the HSDM. This is logical, given that unlike the other three models, it is mechanistic. Full article
(This article belongs to the Collection Featured Articles for Surfaces)
Show Figures

Graphical abstract

15 pages, 2044 KB  
Article
Degradation Modeling and Telemetry-Based Analysis of Solar Cells in LEO for Nano- and Pico-Satellites
by Angsagan Kenzhegarayeva, Kuanysh Alipbayev and Algazy Zhauyt
Appl. Sci. 2025, 15(16), 9208; https://doi.org/10.3390/app15169208 - 21 Aug 2025
Viewed by 2847
Abstract
In the last decades, small satellites such as CubeSats and PocketQubes have become popular platforms for scientific and applied missions in low Earth orbit (LEO). However, prolonged exposure to atomic oxygen, ultraviolet radiation, and thermal cycling in LEO leads to gradual degradation of [...] Read more.
In the last decades, small satellites such as CubeSats and PocketQubes have become popular platforms for scientific and applied missions in low Earth orbit (LEO). However, prolonged exposure to atomic oxygen, ultraviolet radiation, and thermal cycling in LEO leads to gradual degradation of onboard solar panels, reducing mission lifetime and performance. This study addresses the need to quantify and compare the degradation behavior of different solar cell technologies and protective coatings used in nanosatellites and pico-satellites. The aim is to evaluate the in-orbit performance of monocrystalline silicon (Si), gallium arsenide (GaAs), triple-junction (TJ) structures, and copper indium gallium selenide (CIGS) cells under varying orbital and satellite parameters. Telemetry data from recent small satellite missions launched after 2020, combined with numerical modeling in GNU Octave, were used to assess degradation trends. The models were validated using empirical mission data, and statistical goodness-of-fit metrics (RMSE, R2) were applied to evaluate linear and exponential degradation patterns. Results show that TJ cells exhibit the highest resistance to LEO-induced degradation, while Si-based panels experience more pronounced power loss, especially in orbits below 500 km. Furthermore, smaller satellites (<10 kg) display higher degradation rates due to lower thermal inertia and limited shielding. These findings provide practical guidance for the selection of solar cell technologies, anti-degradation coatings, and protective strategies for long-duration CubeSat missions in diverse LEO environments. Full article
(This article belongs to the Section Aerospace Science and Engineering)
Show Figures

Figure 1

38 pages, 3854 KB  
Article
Application of Copper Indium Gallium Selenide Thin-Film Solar Technology in Green Retrofitting of Aging Residential Buildings
by Fan Lu, Mijeong Kwon and Jungsik Jang
Buildings 2025, 15(10), 1633; https://doi.org/10.3390/buildings15101633 - 13 May 2025
Cited by 2 | Viewed by 2463
Abstract
The growing imperative for sustainable building retrofits has spurred significant interest in advanced photovoltaic (PV) solutions. This study evaluates the feasibility and competitiveness of incorporating CIGS thin-film photovoltaic (PV) modules into retrofit projects for aging buildings. By combining qualitative analyses of market and [...] Read more.
The growing imperative for sustainable building retrofits has spurred significant interest in advanced photovoltaic (PV) solutions. This study evaluates the feasibility and competitiveness of incorporating CIGS thin-film photovoltaic (PV) modules into retrofit projects for aging buildings. By combining qualitative analyses of market and environmental factors with a quantitative multi-criteria index model, this research assesses CIGS performance across five critical dimensions: aesthetic, economic, safety, energy saving, and innovation. The weights assigned to each criterion were determined through expert evaluations derived from structured focus group discussions. The results demonstrate that CIGS exhibits substantial strengths in aesthetic, economic, safety, energy saving, and innovation while maintaining reasonable economic feasibility. The quantitative assessment demonstrated that CIGS thin-film solar cells received the highest overall score (88.92), surpassing silicon-based photovoltaics (86.03), window retrofitting (88.83), and facade cladding (82.21) in all five key metrics of aesthetics, economic feasibility, safety, energy efficiency, and innovation. The findings indicate that CIGS technology exhibits not only exceptional visual adaptability but also attains balanced performance with regard to environmental and structural metrics. This renders it a highly competitive and comprehensive solution for sustainable building retrofits. Full article
(This article belongs to the Section Building Energy, Physics, Environment, and Systems)
Show Figures

Figure 1

25 pages, 10677 KB  
Article
Synthesis of Sm-Doped CuO–SnO2:FSprayed Thin Film: An Eco-Friendly Dual-Function Solution for the Buffer Layer and an Effective Photocatalyst for Ampicillin Degradation
by Ghofrane Charrada, Bechir Yahmadi, Badriyah Alhalaili, Moez Hajji, Sarra Gam Derouich, Ruxandra Vidu and Najoua Turki Kamoun
Technologies 2025, 13(5), 197; https://doi.org/10.3390/technologies13050197 - 13 May 2025
Cited by 5 | Viewed by 1725
Abstract
Synthesis and characterization of undoped and samarium-doped CuO–SnO2:F thin films using the spray pyrolysis technique are presented. The effect of the samarium doping level on the physical properties of these films was thoroughly analyzed. X-ray diffraction patterns proved the successful synthesis [...] Read more.
Synthesis and characterization of undoped and samarium-doped CuO–SnO2:F thin films using the spray pyrolysis technique are presented. The effect of the samarium doping level on the physical properties of these films was thoroughly analyzed. X-ray diffraction patterns proved the successful synthesis of pure CuO–SnO2:F thin films, free from detectable impurities. The smallest crystallite size was observed in 6% Sm-doped CuO–SnO2:F thin films. The 6% Sm-doped CuO–SnO2films demonstrated an increasedsurface area of 40.6 m2/g, highlighting improved textural properties, which was further validated by XPS analysis.The bandgap energy was found to increase from 1.90 eV for undoped CuO–SnO2:F to 2.52 eV for 4% Sm-doped CuO–SnO2:F, before decreasing to 2.03 eV for 6% Sm-doped CuO–SnO2:F thin films. Photoluminescence spectra revealed various emission peaks, suggesting a quenching effect. A numerical simulation of a new solar cell based on FTO/ZnO/Sm–CuO–SnO2:F/X/Mo was carried out using Silvaco Atlas software, where X represented the absorber layer CIGS, CdTe, and CZTS. The results showed that the solar cell with CIGS as the absorber layer achieved the highest efficiency of 15.98. Additionally, the thin films demonstrated strong photocatalytic performance, with 6% Sm-doped CuO–SnO2:F showing 86% degradation of ampicillin after two hours. This comprehensive investigation provided valuable insights into the synthesis, properties, and potential applications of Sm-doped CuO–SnO2 thin films, particularly for solar energy and pharmaceutical applications. Full article
(This article belongs to the Special Issue Sustainable Water and Environmental Technologies of Global Relevance)
Show Figures

Figure 1

50 pages, 16380 KB  
Review
Progress in Thin-Film Photovoltaics: A Review of Key Strategies to Enhance the Efficiency of CIGS, CdTe, and CZTSSe Solar Cells
by Sivabalan Maniam Sivasankar, Carlos de Oliveira Amorim and António F. da Cunha
J. Compos. Sci. 2025, 9(3), 143; https://doi.org/10.3390/jcs9030143 - 20 Mar 2025
Cited by 29 | Viewed by 5025
Abstract
Thin-film solar cells (TFSCs) represent a promising frontier in renewable energy technologies due to their potential for cost reduction, material efficiency, and adaptability. This literature review examines the key materials and advancements that make up TFSC technologies, with a focus on Cu(In,Ga)Se2 [...] Read more.
Thin-film solar cells (TFSCs) represent a promising frontier in renewable energy technologies due to their potential for cost reduction, material efficiency, and adaptability. This literature review examines the key materials and advancements that make up TFSC technologies, with a focus on Cu(In,Ga)Se2 (CIGS), cadmium telluride (CdTe), and Cu2ZnSnS4 (CZTS) and its sulfo-selenide counterpart Cu2ZnSn(S,Se)4 (CZTSSe). Each material’s unique properties—including tuneable bandgaps, high absorption coefficients, and low-cost scalability—make them viable candidates for a wide range of applications, from building-integrated photovoltaics (BIPV) to portable energy solutions. This review explores recent progress in the enhancement of power conversion efficiency (PCE), particularly through bandgap engineering, alkali metal doping, and interface optimization. Key innovations such as silver (Ag) alloying in CIGS, selenium (Se) alloying in CdTe, and sulfur (S) to Se ratio optimization in CZTSSe have driven PCE improvements and expanded the range of practical uses. Additionally, the adaptability of TFSCs for roll-to-roll manufacturing on flexible substrates has further cemented their role in advancing renewable energy adoption. Challenges remain, including environmental concerns, but ongoing research addresses these limitations, paving the way for TFSCs to become a crucial technology for transitioning to sustainable energy systems. Full article
(This article belongs to the Section Composites Manufacturing and Processing)
Show Figures

Figure 1

15 pages, 2429 KB  
Article
The Effects of Individual Components of E-Cigarettes on Ion Transport and Airway Surface Liquid Height in Human Bronchial Epithelial Cells
by Ozge Beyazcicek, Robert Tarran, Recep Ozmerdivenli and Ersin Beyazcicek
Medicina 2025, 61(3), 526; https://doi.org/10.3390/medicina61030526 - 17 Mar 2025
Viewed by 3648
Abstract
Background and Objectives: The rising popularity of new-generation electronic cigarettes (e-cig) like JUUL necessitates a better understanding of their impact on respiratory and other body systems, as the effects of JUUL’s components remain unclear. This study aimed to investigate the effects of JUUL [...] Read more.
Background and Objectives: The rising popularity of new-generation electronic cigarettes (e-cig) like JUUL necessitates a better understanding of their impact on respiratory and other body systems, as the effects of JUUL’s components remain unclear. This study aimed to investigate the effects of JUUL components on ion channels and airway surface liquid (ASL) height in human bronchial epithelial cells (HBECs). Furthermore, the cytotoxic effects of these components were investigated in human embryonic kidney 293T (HEK293T) cells. Materials and Methods: The components tested included nicotine salt (NicSalt), benzoic acid (BA), sodium hydrogen tartrate (NaTar), propylene glycol/vegetable glycerin (PG/VG), freebase nicotine (FBNic) and nicotine salt+benzoic acid (NicSalt+BA). Each component was prepared at 100 µM, and HBECs were exposed for 24 h to measure ASL height, short-circuit current (Isc), and transepithelial electrical resistance (TEER). Results: Initial exposure (0 h) to these substances did not significantly alter ASL height. However, after 2 h, FBNic-treated HBECs exhibited a significant reduction in ASL height compared to NicSalt and other tested substances, with the most pronounced decrease observed at the 6th hour. This effect persisted over prolonged exposure, suggesting a cumulative impact on airway hydration and epithelial function. Additionally, adenosine administration did not induce a significant increase in ASL height. NicSalt, BA, and FBNic were found to disrupt ion balance in HBECs, affecting ion channels and ASL homeostasis while significantly decreasing TEER. In terms of cytotoxicity, NicSalt, and benzoic acid demonstrated minimal cytotoxicity at low concentrations, whereas FBNic showed significantly higher cytotoxicity at moderate levels. Conclusions: In conclusion, this study highlights that e-cigarette components can disrupt airway surface liquid homeostasis by affecting ion channel activity, compromise epithelial barrier integrity by reducing transepithelial electrical resistance, and emphasize the importance of their cytotoxic effects. Full article
(This article belongs to the Section Epidemiology & Public Health)
Show Figures

Figure 1

40 pages, 1207 KB  
Review
Recent Advances in Flexible Solar Cells; Materials, Fabrication, and Commercialization
by Maoz Maoz, Zohair Abbas, Syed Abdul Basit Shah and Vanni Lughi
Sustainability 2025, 17(5), 1820; https://doi.org/10.3390/su17051820 - 21 Feb 2025
Cited by 10 | Viewed by 12556
Abstract
Flexibility, light weight, and mechanical robustness are the key advantages of flexible photovoltaic (PV) modules, making them highly versatile for sustainable energy solutions. Unlike traditional rigid PV modules, their flexible nature makes them incredibly versatile for harnessing energy in places where doing so [...] Read more.
Flexibility, light weight, and mechanical robustness are the key advantages of flexible photovoltaic (PV) modules, making them highly versatile for sustainable energy solutions. Unlike traditional rigid PV modules, their flexible nature makes them incredibly versatile for harnessing energy in places where doing so was once impossible. They have a wide range of applications due to their flexibility and moldability, making it possible to conform these modules to surfaces like curved rooftops and other irregular structures. In this paper, we provide a comprehensive review of all the materials used in flexible PV modules with a focus on their role in sustainability. We thoroughly discuss the active-layer materials for crystalline silicon (c-Si)-based solar cells (SC) and thin-film solar cells such as cadmium telluride (CdTe), as well as copper indium gallium diselenide (CIGS), amorphous thin-film silicon (a-Si), perovskite and organic solar cells. Various properties, such as the optical, barrier, thermal, and mechanical properties of different substrate materials, are reviewed. Transport layers and conductive electrode materials are discussed with a focus on emerging trends and contributions to sustainable PV technology. Various fabrication techniques involved in making flexible PV modules, along with advantages, disadvantages, and future trends, are highlighted in the paper. The commercialization of flexible PV is also discussed, which is a crucial milestone in advancing and adapting new technologies in the PV industry with a focus on contributing toward sustainability. Full article
Show Figures

Figure 1

24 pages, 1387 KB  
Article
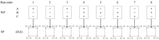
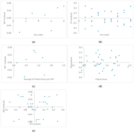
A Simple Step-by-Step Guide to the Design and Analysis of Unreplicated Split-Plot Experiments Through a Case Study on Molybdenum Recycling from CIGS Solar Cells
by Ioanna Teknetzi, Hai Co Nguyen and Burçak Ebin
Appl. Sci. 2025, 15(1), 415; https://doi.org/10.3390/app15010415 - 4 Jan 2025
Viewed by 1819
Abstract
Considerable effort has been put over the last few decades into clarifying the correct design and analysis of split-plot factorial experiments. However, the information found in the literature is scattered and sometimes still not easy to grasp for non-experts. Because of the importance [...] Read more.
Considerable effort has been put over the last few decades into clarifying the correct design and analysis of split-plot factorial experiments. However, the information found in the literature is scattered and sometimes still not easy to grasp for non-experts. Because of the importance of split-plots for the industry and the fact that any experimenter may need to use them at some point, a detailed and step-by-step guide collecting all the available information on the fundamental methodology in one place was deemed necessary. More specifically, this paper discusses the simple case of an unreplicated split-plot factorial experiment with more than one whole-plot (WP) factors and all factors set at two levels each. Explanations on how to properly design the experiment, analyze the data, and assess the proposed model are provided. Special attention is given to clarifications on the calculations of contrasts, effects, sum of squares (SS), parameters, WP and sub-plot (SP) residuals, as well as the proper division of the proposed model into its sub-designs and sub-models for calculating measures of adequacy correctly. The application of the discussed theory is showcased by a case study on the recycling of molybdenum (Mo) from CIGS solar cells. Factors expected to affect Mo recovery were investigated and the analysis showed that all of them are significant, while the way they affect the response variable was also revealed. After reading this guide, the reader is expected to acquire a good understanding of how to work with split-plots smoothly and handle with confidence more complex split-plot types. Full article
(This article belongs to the Section Green Sustainable Science and Technology)
Show Figures

Figure 1

18 pages, 1160 KB  
Review
Effects of E-Cigs on Physiological Pathways and Proposed Therapeutic Intervention with Bixin
by Sophia Rene Claymore and Diane S. Allen-Gipson
Biomedicines 2024, 12(12), 2705; https://doi.org/10.3390/biomedicines12122705 - 27 Nov 2024
Viewed by 2449
Abstract
Electronic cigarettes (e-cigs) have increased in popularity and usage over the last few decades. There is rising concern regarding the long-term effects of e-cigs on human health, considering their relatively recent introduction to the market. E-cigs are generally composed of a liquid containing [...] Read more.
Electronic cigarettes (e-cigs) have increased in popularity and usage over the last few decades. There is rising concern regarding the long-term effects of e-cigs on human health, considering their relatively recent introduction to the market. E-cigs are generally composed of a liquid containing nicotine and various chemicals, a battery, a vaporization chamber, and a coil that serves to heat the liquid upon inhalation of the mouthpiece. While e-cigs were initially introduced as a healthy alternative to cigarette smoking, recent research has demonstrated the cytotoxic effects of nicotinic e-cig devices on multiple cell types, including epithelial and endothelial cells, along with causing dysregulation of inflammatory pathways. This review will discuss the harmful effects of e-cigs on the human body, highlighting the physiological impact of e-cigs on pulmonary, cardiovascular, and cerebrovascular health. Moreover, this review will highlight the potential therapeutic effects of bixin, an apocarotenoid found in the seeds of Bixa orellana, also known as the achiote tree, due to its innate anti-inflammatory, antioxidant, and anti-cancer activities that have been demonstrated in recent research. Nanotechnology has surfaced in the past few decades as a powerful tool for medicinal practice. Specifically, nanoparticles serve as a potential method for treating various conditions and diseases. Bixin nanoparticles show promise as a viable method for treating e-cig-induced damage due to the innate properties of bixin and the advantages of using nanoparticles compared to conventional medicinal interventions. Full article
(This article belongs to the Section Drug Discovery, Development and Delivery)
Show Figures

Figure 1

9 pages, 1231 KB  
Article
Optimizing Wide Band Gap Cu(In,Ga)Se2 Solar Cell Performance: Investigating the Impact of “Cliff” and “Spike” Heterostructures
by Shiqing Cheng, Hongmei Liu and Qiaowen Lin
Materials 2024, 17(21), 5199; https://doi.org/10.3390/ma17215199 - 25 Oct 2024
Cited by 3 | Viewed by 2442
Abstract
In recent years, the efficiency of high-efficiency Cu(In,Ga)Se2 (CIGS) solar cells has been significantly improved, particularly for narrow-gap types. One of the key reasons for the enhancement of narrow-gap device performance is the formation of the “Spike” structure at the CdS/CIGS heterojunction [...] Read more.
In recent years, the efficiency of high-efficiency Cu(In,Ga)Se2 (CIGS) solar cells has been significantly improved, particularly for narrow-gap types. One of the key reasons for the enhancement of narrow-gap device performance is the formation of the “Spike” structure at the CdS/CIGS heterojunction interface. Wide-gap CIGS solar cells excel in modular production but lag behind in efficiency compared to narrow-gap cells. Some studies suggest that the “Cliff” structure at the heterojunction of wide-gap CIGS solar cells may be one of the factors contributing to this decreased efficiency. This paper utilizes the SCAPS software, grounded in the theories of semiconductor physics and photovoltaic effects, to conduct an in-depth analysis of the impact of “Cliff” and “Spike” heterojunction structures on the performance of wide band gap CIGS solar cells through numerical simulation methods. The aim is to verify whether the “Spike” structure is also advantageous for enhancing wide-gap CIGS device performance. The simulation results show that the “Spike” structure is beneficial for reducing interfacial recombination, thereby enhancing the VOC of wide-gap cells. However, an electronic transport barrier may form at the heterojunction interface, resulting in a decrease in JSC and FF, which subsequently reduces device efficiency. The optimal heterojunction structure should exhibit a reduced “Cliff” degree, which can facilitate the reduction of interfacial recombination while simultaneously preventing the formation of an electronic barrier, ultimately enhancing both VOC and device performance. Full article
Show Figures

Graphical abstract

18 pages, 1222 KB  
Article
Computational Optimization for CdS/CIGS/GaAs Layered Solar Cell Architecture
by Satyam Bhatti, Habib Ullah Manzoor, Ahmed Zoha and Rami Ghannam
Energies 2024, 17(18), 4758; https://doi.org/10.3390/en17184758 - 23 Sep 2024
Cited by 4 | Viewed by 2418
Abstract
Multi-junction solar cells are vital in developing reliable, green, sustainable solar cells. Consequently, the computational optimization of solar cell architecture has the potential to profoundly expedite the process of discovering high-efficiency solar cells. Copper indium gallium selenide (CIGS)-based solar cells exhibit substantial performance [...] Read more.
Multi-junction solar cells are vital in developing reliable, green, sustainable solar cells. Consequently, the computational optimization of solar cell architecture has the potential to profoundly expedite the process of discovering high-efficiency solar cells. Copper indium gallium selenide (CIGS)-based solar cells exhibit substantial performance compared to those utilizing cadmium sulfide (CdS). Likewise, CIGS-based devices are more efficient according to their device performance, environmentally benign nature, and thus, reduced cost. Therefore, the paper introduces an optimization process of three-layered n-CdS/p-CIGS/p-GaAs (NPP)) solar cell architecture based on thickness and carrier charge density. An in-depth investigation of the numerical analysis for homojunction PPN-junction with the ’GaAs’ layer structure along with n-ZnO front contact was simulated using the Solar Cells Capacitance Simulator (SCAPS-1D) software. Subsequently, various computational optimization techniques for evaluating the effect of the thickness and the carrier density on the performance of the PPN layer on solar cell architecture were examined. The electronic characteristics by adding the GaAs layer on the top of the conventional (PN) junction further led to optimized values of the power conversion efficiency (PCE), open-circuit voltage (VOC), fill factor (FF), and short-circuit current density (JSC) of the solar cell. Lastly, the paper concludes by highlighting the most promising results of our study, showcasing the impact of adding the GaAs layer. Hence, using the optimized values from the analysis, thickness of 5 (μm) and carrier density of 1×1020 (1/cm) resulted in the maximum PCE, VOC, FF, and JSC of 45.7%, 1.16 V, 89.52%, and 43.88 (mA/m2), respectively, for the proposed solar cell architecture. The outcomes of the study aim to pave the path for highly efficient, optimized, and robust multi-junction solar cells. Full article
(This article belongs to the Special Issue Advances in High-Performance Perovskite Solar Cells)
Show Figures

Figure 1

Back to TopTop