Next Article in Journal
The Association Between Sand Body Distribution and Fault of Zhuhai Formation on the North Slope of Baiyun Sag, Pearl River Mouth Basin, China
Previous Article in Journal
Chemical Profile and Alcoholic Fermentation Analysis of the Ethiopian Wild Edible Fruit Physalis peruviana L.
 
 
Font Type:
Arial Georgia Verdana
Font Size:
Aa Aa Aa
Line Spacing:
Column Width:
Background:
Article

A Simple Step-by-Step Guide to the Design and Analysis of Unreplicated Split-Plot Experiments Through a Case Study on Molybdenum Recycling from CIGS Solar Cells

1
Nuclear Chemistry and Industrial Materials Recycling, Department of Chemistry and Chemical Engineering, Chalmers University of Technology, 412 96 Gothenburg, Sweden
2
Department of Chemistry and Molecular Biology, University of Gothenburg, 405 30 Gothenburg, Sweden
*
Author to whom correspondence should be addressed.
Appl. Sci. 2025, 15(1), 415; https://doi.org/10.3390/app15010415
Submission received: 26 November 2024 / Revised: 22 December 2024 / Accepted: 27 December 2024 / Published: 4 January 2025
(This article belongs to the Section Green Sustainable Science and Technology)

Abstract

Considerable effort has been put over the last few decades into clarifying the correct design and analysis of split-plot factorial experiments. However, the information found in the literature is scattered and sometimes still not easy to grasp for non-experts. Because of the importance of split-plots for the industry and the fact that any experimenter may need to use them at some point, a detailed and step-by-step guide collecting all the available information on the fundamental methodology in one place was deemed necessary. More specifically, this paper discusses the simple case of an unreplicated split-plot factorial experiment with more than one whole-plot (WP) factors and all factors set at two levels each. Explanations on how to properly design the experiment, analyze the data, and assess the proposed model are provided. Special attention is given to clarifications on the calculations of contrasts, effects, sum of squares (SS), parameters, WP and sub-plot (SP) residuals, as well as the proper division of the proposed model into its sub-designs and sub-models for calculating measures of adequacy correctly. The application of the discussed theory is showcased by a case study on the recycling of molybdenum (Mo) from CIGS solar cells. Factors expected to affect Mo recovery were investigated and the analysis showed that all of them are significant, while the way they affect the response variable was also revealed. After reading this guide, the reader is expected to acquire a good understanding of how to work with split-plots smoothly and handle with confidence more complex split-plot types.

1. Introduction

Factorial experiments are an experimentation strategy which offers high efficiency in experimentation, because they use all the experimental data in the most efficient way. For many decades, they have been used extensively in science and engineering, while more recently they have also found application in other fields, for instance, marketing, service operations, etc. (Montgomery 2020) [1]. Factorials have proved to be a powerful tool, provided that their design and analysis are performed correctly.
The simplest, ideal case of a factorial experiment (and the one which is normally taught in basic coursebooks) is the one in which all experimental runs are performed in a completely randomized way. That means that, e.g., if an experiment consists of eight runs in total and these runs should be treated in an oven at two different temperatures, the oven should be turned on, reach the desired temperature, operate at it, and then be turned off and allowed to cool down eight times. The order in which the temperatures are run should be completely random (i.e., one must not start with all the low temperatures first and then continue with all the high ones or vice versa). As can be seen from the previous example, complete randomization can be time-consuming. Although this might be acceptable at the lab scale, at the industrial scale, it is usually not. Due to this reason, the most commonly used factorial design in the industry is the split-plot design. Split-plots are a generalization of factorial designs, used when there are restrictions in complete randomization [1,2,3].
Because of the presence of restrictions in randomization, their design and analysis differ compared to that of completely randomized experiments [3,4]. Notably, the literature on how to work with split-plots is very limited compared to the one for completely randomized factorials. This can be a good explanation why for many decades there was a big confusion among practitioners on how to properly recognize, design, and/or analyze split-plots, leading to many experiments conducted as split-plots, but analyzed as completely randomized factorials [3,4,5,6]. The conclusions drawn from such an incorrect analysis can differ greatly from reality [5].
The issue drew the attention of many statisticians, who started publishing instructions on how to recognize and properly design split-plot experiments [1,2,3,5,6]. These instructions were given in a simple and practical way, aspiring to be understandable by any experimenter. Many of these authors continued with discussions on the correct and incorrect analysis of split-plots [1,2,3,4,5,6]. The discussion usually focused on the presence of two different types of errors in split-plots in comparison to only one type of error in the case of completely randomized designs (CRDs) and the consequences that this has on the way the design should be analyzed. In many cases [1,3,4,5,6], the description of a split-plot experiment followed and then an (on purpose) incorrect analysis of its data was presented, assuming that the practitioner had mistakenly treated the collected data as if they had come from a CRD. Then, the results of the analysis of the same experiment, but this time based on the proper way to analyze split-plots, were given. The reasons for the observed differences in the conclusions of the two different analyses were discussed, often in detail. In short, the error arising from an incorrect analysis as a CRD is usually lower than the error of WP, but larger than that for SP. As a result, the significance of WP main effects and interactions is overestimated in that case, while the one of SP is underestimated. Because of this relationship between WP and SP error, some authors pointed out that the factors which are of significant interest should be placed in SP, if possible [4]. Based on the same observation, Box and Jones [7] discussed the use of split-plots in the design of robust products and processes, with the environmental factors placed in WP (since in this case there is no interest in checking their significance).
In all of the aforementioned literature, the analysis of the data consisted of the direct presentation of the ANOVA table and/or the normal probability plots of the effects, from which the significant main effects and interactions of the factors were determined. In other words, in most cases, no clarifications on how to calculate contrasts, effects, sum of squares (SS), and parameters for the case of split-plot designs had preceded the presentation of the ANOVA table results. It is worth noticing that this was also the case for introductory textbooks in design and analysis of experiments [1,2], with the only small exception being a comment in the book by Box, W. Hunter, and S. Hunter [2] that the calculation of SS for (balanced) split-plots is the same for any other balanced design. Another (partial) exception was Ledolter [8], who presented in his paper the formulas for the calculation of SS in replicated split-plots. An apparently unexpected observation related to the studied literature was that there were no examples or discussions on the analysis of unreplicated full factorial designs. The only existing comment on the matter was a comment focused on the fact that in this case either high-order interactions should be assumed to be insignificant and be used as the error for the ANOVA table, or probability plots should be used instead [6]. However, since this type of design looks like the fastest, cheapest, and simplest case of all split-plots, it is very likely to be picked by a non-expert practitioner. One would therefore expect to find instructions on how to work with such a design at the very beginning of textbooks and papers dealing with the proper analysis of split-plots. Instead, the presented examples in the literature usually start with the case of replicated split-plots [1,2,3,4,6,8] and may continue with fractional split-plots or other cases [1,6,8]. It was only Kowalski and Potcner [3] who pointed out that in unreplicated split-plot designs with only one hard-to-change factor, it is impossible to draw any conclusions on the significance of this particular factor. It is worth mentioning here that Bisgaard, Fuller, and Barrios [5] had already published in 1996 a paper on how to analyze unreplicated split-plots with more than one WP factor; however, only the final calculated values were presented. The most reasonable explanation about the existence of all these apparent “gaps” in the literature seems to be that, since all the authors were experts in the field, many things seemed self-explanatory to them.
A common trait of all the studied literature was that any analysis stopped after finding the significant main effects and interactions, and did not continue with suggesting a model and plotting the residuals. However, if an experimenter wishes to continue with suggesting a model, checking the residuals is a procedure prescribed by renowned books in the field as an integral part of the analysis of factorial experiments [1]. In 2009, Almimi, Kulahci, and Montgomery [9] closed this gap when they published their work on measures for checking the adequacy of the proposed model for split-plot experiments, namely R2, R2Adj, PRediction Error Sums of Squares (PRESS), and R2Pred. More specifically, in their work, they proposed two different types of residuals (due to the two types of errors present in split-plots) and briefly explained how to calculate them. They continued with the main focus of their paper, suggesting again two types for each of the measures of adequacy of fit, and then continued by providing solved calculation examples.
Identification of the significant factors and interactions affecting a process is usually the first step required before optimization takes place. That highlights the importance of having a good understanding of the basic split-plot design and analysis. For process optimization, Response Surface Methodology (RSM) is commonly used. Although optimization methodology is out of the scope of this particular paper, it is still important to be mentioned briefly, due to its popularity and as a natural continuation in many cases after the step of identification of the significant factors and interactions. More specifically, one of the first comprehensive papers published on RSM of bi-randomization structures was the one by Letsinger et al. [10]. In that paper, the authors explain why RSM should be adjusted for bi-randomization structures, like the ones of split-plots, and cannot remain the same as for the case of CRD. They also discuss the theory and differences between different types of bi-randomization designs and provide recommendations when working with them. A few years later, Vining, Kowalski, and Montgomery [11] published their work on how to apply RSM specifically for the popular Central Composite Designs, elaborating on the methodology behind it and giving a practical solved example to demonstrate its application. Recently, Cortes, Simpson, and Parker [12] published a literature review on RSM for split-plot designs. The research on RSM for split-plot structures is still in progress and is also expanding to the exploration of methodologies for including qualitative (or otherwise called categorical) factors in the design [13].

Applications of Split-Plot Factorials

Split-plot factorials were first invented by Fisher [14] for applications in agriculture, when he was studying the impact of different fertilizing methods on the crop yield of plots of land and smaller patches within these plots. Hence, the terms split-plot, whole plot, and sub-plot. Just a few years later, Yates [15] highlighted the usefulness and applicability of split-plot experiments essentially for almost any sector of science and technology. As previously mentioned though, the popular use of split-plots in the industry was also accompanied very often by false analysis of the data. Regardless, however, of whether the design and analysis had been performed in the correct way or not, the popularity of these factorials highlights the need for the existence of simple and explicit instruction for practitioners working with them.
The classic examples of applications of split-plots usually come from the chemical, processing, and manufacturing industries. Many of these examples describe the study of the significance of factors and factor interactions affecting responses like the water resistance of wood surfaces [3,4], the image quality in printing processes [3], the strength of a plastic material prepared following different recipes [3], the corrosion resistance of steel bars subjected to different treatment conditions [2], the strength of steel subjected to normalization treatment [1], and the wettability of paper subjected to plasma treatment for increasing the paper’s susceptibility to ink [5]. In the field of analytical chemistry, the determination of chromium VI [16] and lead [17] for specific analytical methods was optimized using split-plot experiments. More recently, many other scientific and technological fields have been exploring the application of split-plots. For instance, split-plots have been applied in the field of biology for investigating the in vivo effect of a drug on gene expression in different tissues [18], in pharmaceutical science for studying the influence of polymeric composition of films and the process conditions related to their preparation on the homogeneity of drugs dispersed in the polymeric matrix [19], in food science for studying the extraction of carotenoids from mango pulp using the bio-refinery concept [20], and in maritime science for studying the effects of climate change on macroalgae [21]. The diversity of the fields which can benefit from split-plot factorials becomes apparent.
As mentioned earlier, factorial experiments are ideal to use as an efficient way of experimentation when there is a lack of available information and, thus, many factors which may potentially affect a response should be screened. Recycling of solar cells is a good example of a relatively recent research area with limited literature available. Factorial experiments can, therefore, play a significant role in assisting its development. More specifically, today, 4.5% of global electricity production comes from photovoltaic (PV) systems [22]. In order to stay in alignment with the International Energy Agency’s “Net Zero Emissions Scenario by 2050”, the global electricity production from PV has to reach 8300 TWh in 2030 [22]. One of the promising PV technologies due to its high energy conversion efficiency and low use of materials is the thin-film technology based on a Copper Indium Gallium diSelenide (CIGS) semiconductor [23]. Investments for the industrial production of CIGS PV have already been supported in Europe by the EU [24]. As all production processes generate waste though, a considerable amount of waste CIGS solar cells (e.g., defective ones) is expected to be produced in this case as well. Proper recycling of the waste can be beneficial both for environmental (lower need for mining virgin raw materials) and financial (lower need for purchase of raw materials) reasons. Nowadays, there is unfortunately no known industrial recycling process to treat CIGS containing waste. There is, however, some limited lab scale research on recycling of CIGS rich materials [25,26,27,28], due to the interest around the critical In and Ga [29] the CIGS compound contains. Very recently, research on recovery of the precious Ag coming from the conductive grid of CIGS solar cell has also been initiated [30,31]. Another element present in the CIGS solar cell which can be of interest to recover is Mo, due to its economic importance for our modern society [32]. In CIGS PV manufacturing, Mo is used as a back contact layer [33]. So far, there is no literature available on its recovery from PV though, meaning that investigation of the effect of multiple parameters may be necessary, before decisions on further development of treatment processes are taken. Therefore, factorial experiments can be a useful tool when researching and developing PV recycling processes.
To sum up, there has already been a lot of progress made in the analysis of split-plots, and a great effort has been made by the statisticians to make them accessible to a broader public of experimenters. However, the information on how to properly analyze them is scattered in the literature and detailed explanations for non-experts are often missing. Moreover, the fact that there is no attention given to the design and analysis of unreplicated split-plots, which are very likely to be picked by a non-expert experimenter, increases the risk of incorrect planning and, later, analysis. For a non-expert practitioner, this situation can look difficult. Therefore, taking into account the great importance of split-plots for the industry, the authors of the current paper aspire to collect all the available relevant information in one place and clarify concepts and methodology on the fundamentals of split-plots. More specifically, this paper starts by presenting the theory of design and analysis (detection of significant factors, suggestion of model, and checking of the residuals and model adequacy) of an unreplicated split-plot experiment with all factors at two levels each. Then, an example for this case is given and solved step-by-step in a simple and detailed way. After reading this guide, the reader with a basic knowledge of factorial experiments is expected to easily grasp how to handle other cases of split-plots as well, e.g., replicated designs, fractional designs, split-split plot designs, etc., which are available in the literature.

2. Theory

2.1. Design of Split-Plots

In split-plot designs, there is at least one factor which is hard to change, meaning that this factor imposes a restriction on complete randomization of the experimental runs. The hard-to-change factors are called WP factors [1]. For instance, one of the most hard-to-change factors at industrial scale is the temperature of big furnaces. Complete randomization requires the furnace to be turned on, reach the desired temperature, operate at this temperature for the desired amount of time, and then be turned off and allowed to cool down. The process should be repeated as many times as the experimental runs are, with only one sample at a time being treated, and the order of the temperatures tested should be completely random. However, it is obvious that this procedure is extremely time-consuming. What would make more sense at industrial scale would be to treat simultaneously all the samples that are to be treated at the same temperature. This way of performing the experiment would impose a restriction on complete randomization of the factor temperature. In other words, temperature is a hard-to-change factor (thus, a WP factor) and, because of that, its levels cannot be changed completely randomly.
It must be clarified though, that the order in which the different levels of the factor (i.e., different temperatures) will be tested in the latter case must still be random. To illustrate this, assume that eight runs should be performed; half of them should be treated at 500 °C and the rest at 800 °C. In a split-plot experiment, all four runs that are to be performed at one of the temperatures will be performed first. After the treatment of these four runs is completed, the furnace should be turned off and allowed to cool down. Then, the process will be repeated for the rest four runs in the same way. In other words, the furnace will be switched on and off only twice in the split-plot design (compared to the eight times that would be required for a CRD). Whether the temperature of 500 °C or 800 °C will be tested first is something that will be decided randomly. The two different levels of the factor temperature constitute two different WPs.
Now let us assume that the four runs which were treated under the same temperature had to stay in the furnace for different treatment times, e.g., 1 h, 2 h, 3 h, and 4 h. The treatment time is an easy-to-change factor, since the only requirement is to remove the samples from the furnace at the indicated times. Complete randomization of the easy-to-change factors is possible and these factors are called SP factors. Since there are four runs performed under the same temperature conditions simultaneously, we say that we have four SP within each WP. In our example, it should be randomly decided which position in the furnace each of the four samples treated under the same temperature (i.e., the four SP) will occupy. To illustrate this, let us assume that it was randomly decided that the runs treated at 800 °C would be performed first. Then, the position of each of the four samples in the furnace would be decided randomly. After these runs are finished, the runs at 500 °C would follow; however, a new randomization should then be applied to these sub-plots (i.e., the previous randomization order is not used again).

2.2. Analysis of Unreplicated Split-Plots with All the Factors at Two Levels Each

For the unreplicated split-plots with all the factors at two levels each, the formulas used for calculating contrasts, (SS), effects, and parameters are exactly the same with the ones for the case of CRD (more details about these sizes in CRD can be found elsewhere, see [1]). Thus, for m number of design factors,
C o n t r a s t A B C M = ( a ± 1 ) ( b ± 1 ) ( c ± 1 ) ( m ± 1 )
(the sign of 1 is negative for the factors included in the contrast and positive for the ones not included)
S S A B C M = 1 2 k C o n t r a s t A B C M 2
E f f e c t A B C M = 2 2 k C o n t r a s t A B C M
P a r a m e t e r A B C M = 1 2 E f f e c t A B C M
Then, normal (or half-normal) probability plots are constructed for the WP and SP effects separately and, through them, the significant main effects and interactions are detected (i.e., the ones which fall away from the straight line). The different levels in randomization of split-plots (one randomization between WP and another randomization for the SP within each WP) is the reason why two separate plots are needed for WP and SP [5]. It should be stressed here that all the main effects and interactions between the WP factors belong to the WP, so they should be plotted in the (half) normal probability plot of the WP. All the main effects and any interaction which includes SP factors belong to the SP; even the interactions between SP and WP factors. Therefore, these effects are plotted in the SP (half) normal probability plot [5]. For example, if factors A and B are WP factors and factors C and D are SP factors, the interaction AB belongs to the WP, while the interactions, e.g., AC, CD, and ABCD, are part of the SP.
After the significant factors are detected, a model is proposed. Model adequacy checking through examination of the residuals should always follow [1]. In split-plot designs, there are two types of residuals: the WP and the SP residuals. Each of the WP residuals is the average of the ordinary residuals e (ordinary residual = response—fitted value from the proposed model) of the runs belonging to the particular WP [9]. Therefore, all the runs within a WP have the same WP residual. The SP residuals are calculated by subtracting the WP residual from the respective ordinary residual for each run [9].
Investigation of the residuals usually includes checking (i) their normal probability plots for violations of the normality assumption and (ii) the plots of residuals vs. the run order and/or vs. the fitted values and/or vs. any other factor that may have affected the variance. In case of point (ii), the plots should look structureless and with a relatively constant variance per plot [1]. It is important to highlight here that for the case of plots of residuals vs. fitted values in split-plots, it is the SP residuals which should be plotted against the fitted values. The WP residuals should be plotted against the average fitted value per WP. Finally, in split-plot designs, it is also recommended to plot the WP residuals against the SP residuals, to test for their general level of randomness [9].

2.3. Measures for Checking the Adequacy of Fit of Model

The computing of measures of adequacy of fit for split-plot models also has some differences compared to the CRD case. Almimi, Kulahci, and Montgomery [9] proposed the computation of two R2, R2-Adjusted, Prediction Error Sums of Squares (PRESS), and R2-Prediction statistics; one of each for the WP and one of each for the SP sub-model. These measures of adequacy reveal whether the correct WP and SP effects have been included in the proposed model and describe the predictive performance of each group of effects.
It becomes clear from the previous description that, in order to calculate the measures of adequacy in split-plots, the proposed design and model have to “break” into two sub-designs and two sub-models: the WP sub-design and sub-model and the SP sub-design and sub-model. One can easily understand that in the WP sub-design, only the WP main effects and interactions will be included, while in the SP sub-design, only the SP main effects and interactions will be included. Similar is the case for the sub-models. However, what is not always clear is that the grand average (or intercept) is also a part of the WP sub-model and must be taken into account for some of the calculations, as explained later.
After creating the WP and SP sub-models, Almimi, Kulahci, and Montgomery [9] suggest to calculate the measures of adequacy of fit of the model as follows:
R W P 2 = S S M o d e l ( W P ) S S T o t a l ( W P )
R S P 2 = S S M o d e l ( S P ) S S T o t a l ( S P )
R W P _ A d j 2 = 1 S S R e s i d u a l s ( W P ) / d f S S R e s i d u a l s ( W P ) S S T o t a l ( W P ) / d f S S T o t a l ( W P )
R S P _ A d j 2 = 1 S S R e s i d u a l s ( S P ) / d f S S R e s i d u a l s ( S P ) S S T o t a l ( S P ) / d f S S T o t a l ( S P )
where df is the degrees of freedom of the respective source. According to Montgomery [1], the R2 statistics is loosely interpreted as the proportion of the variability in the data “explained” by the respective suggested model, while the R2Adj statistics is a variation in the R2, in which the number of factors in the model is reflected. The latter statistics becomes particularly useful as the number of design factors increases and the practitioner wishes to evaluate the impact of increasing or decreasing the number of terms included in the model. High values of R2 and R2Adj are desirable.
Regarding PRESS, an easy and fast way to calculate it for factorial designs in general is
P R E S S = i = 1 n e i 1 h i i 2
where the term e i 1 h i i is equal to the ith PRESS residual e(i), as explained by Montgomery [1]. Moreover, hii are the diagonal elements of the hat matrix H of the model and they can be calculated through the formula
h i i = x i X X 1 x i
As previously mentioned, two PRESS statistics should also be computed for split-plots, one for WP and one for SP, using the respective sub-models [9]. Therefore,
P R E S S W P = i = 1 n e i ( W P ) 1 h i i ( W P ) 2
P R E S S S P = i = 1 n e i ( S P ) 1 h i i ( S P ) 2
where ei(WP) and ei(SP) are the WP residuals and SP residuals, respectively. Moreover, hii(WP) are the diagonal elements of the H matrix of the WP sub-model, while hii(SP) are the diagonal elements of the H matrix of the SP sub-model. It must be stressed here that, in order to calculate the hii(WP) correctly, the intercept must also be taken into account in the WP sub-model. According to Montgomery [1], the PRESS statistics is a measure of how well the respective suggested model is likely to predict the response in a new experiment. Since PRESS stands for “PRediction Error Sum of Squares”, small values of PRESS are desirable.
Finally, the two R2-Prediction statistics are calculated as
R W P _ P r e d 2 = 1 P R E S S W P S S T o t a l ( W P )
R S P _ P r e d 2 = 1 P R E S S S P S S T o t a l ( S P )
As the R2Pred statistics are based on the PRESS statistics, they give some indication of the predictive capability of the respective suggested model [1]. High R2Pred values are desirable.

3. Solved Example

The theory and calculation formulas given in the Theory section are applied here in an unreplicated split-plot experiment dealing with the recovery of Mo from CIGS solar cells through leaching, with three WP and two SP factors. Temperature, pH, and presence of a salt were selected as WP factors, while the ratio of the surface of the sample to the volume of the solution (A/L) and leaching time were selected as SP factors. All design factors were kept at two levels each. The design, analysis, and assessment of the results of the problem are presented in a detailed step-by-step manner, to ensure clarity and understanding.

3.1. Design

As experimenters, we were interested in investigating the factors affecting the leaching of Mo from waste CIGS solar cells. According to the leaching theory, many factors can affect the leaching efficiency, with the most common of them being (i) the leaching time, (ii) the type and concentration of leaching agent, (iii) the leaching temperature, (iv) the solid to liquid ratio (i.e., sample mass to leaching solution volume), (v) the particle size, and (vi) the type and speed of agitation [34]. Since there is currently no available literature on the leaching of Mo from solar cells, we considered it necessary to perform a factorial experiment, in order to investigate the significance of as many factors as possible, before continuing with other experiments.
Therefore, five factors were chosen as our design factors: the leaching temperature (A), the presence of a tartrate salt in the leaching solution (B), the pH of the leaching solution (C), A/L (D), and the leaching time (E). Except for temperature (A) and time (E), the selection of which as design factors is expectable, the reasons behind the selection of factors B, C, and D as design factors were the following: The pH of the solution (C) is actually a measure of the concentration of the leaching agent (NaOH in this case). The surface to liquid ratio (D) was used instead of the solid to liquid ratio for our experiment, since the elements of interest were present in the solar cell in the form of very thin films (from nm to 3 µm) deposited on a stainless-steel substrate and, thus, any mass measurement would mainly reflect the mass of the substrate of the cell and not of the leached films. Finally, regarding factor (B), it is known that tartrate ions can react with Mo (VI) [35,36,37], thus, their presence in the solution could potentially assist the Mo leaching. It is worth mentioning that the factor agitation was decided not to be taken into account, since it is usually of importance for free particles, which was not the case for our experiments (i.e., thin films deposited on a stainless-steel substrate).
The levels of the factors were decided to be the ones indicated in Table 1. These levels were chosen by taking sustainability, chemistry, and technical aspects of potential future scale-up of the process into account. More specifically, factor A was kept between 30 and 50 °C, because, on one hand, higher temperatures usually accelerate the reaction rates [34], but, on the other hand, they are more energy-consuming, which was not desirable. Factor B was a qualitative factor and its minimum level L1 indicated the absence of the tartrate salt, while its maximum level L2 indicated the presence of the tartrate salt. The concentration of the salt was the same for all runs in which the salt was present, at about 0.25 M, sufficient for reactions with Mo (present at ppm levels in the leachate). The pH of the solution, i.e., factor C, ranged between 10 and 12, in order to create an alkaline environment, recommended for the leaching of Mo [38], without, at the same time, consuming very high amounts of chemicals. The A/L, i.e., factor D, was kept between 1/6 and 1/3 cm2/mL, since this range could guarantee that in case of future scale-up of the process, the solution volume would be high enough to allow the use of a conventional stirrer, while ensuring that the solution volume is not too high to render proper agitation difficult. Finally, preliminary leaching experiments performed in the past in our group using the specific type of solar cells at temperatures close to ambient had shown that the reactions needed a few hours to reach equilibrium (thus, the lower limit of 8 h was chosen); however, leaching times longer than 24 h would not make sense for industrial applications.
The experiment was to be conducted in the following way: For each of the runs, the desired amount of leaching solution would be poured into a plastic container and the container would then be placed into a shaking water bath for the indicated leaching time. Due to the small number of samples we had, we decided to proceed with an unreplicated design.
Then we had to decide on the design, and more specifically, assess if a CRD would make sense for our case. Since we had decided to investigate five factors, at two levels each, without replication, we would need 25 = 32 runs in total. At the same time, work was only allowed during office hours. That meant that if we wanted to run the experiment as a CRD, we would need at least 2 months to complete the experimental part, running only one sample per day, due to the relatively long leaching durations (8–24 h) and the fact that there was only one water bath available. That was already an indication that this experimental structure would be very time-consuming and not efficient at all.
The water bath was large enough to accommodate all 16 samples which had to be treated under the same temperature. Therefore, temperature was decided to be a hard-to-change factor, or in other words, a WP factor. At this point, if factor A was the only factor kept as a WP, we would end up facing two problems:
  • Not being able to evaluate the significance of factor A, since we would have set the temperature at its two different levels only once per level.
  • From a practical point of view, running 16 samples simultaneously would mean that all the different solutions would have to be prepared on the same morning and then the experiments would have to be performed on the same day (so that the solutions do not change with time). Preparation of the solutions was a time-consuming process though. For this reason, it was decided that factors B and C would also be hard-to-change factors.
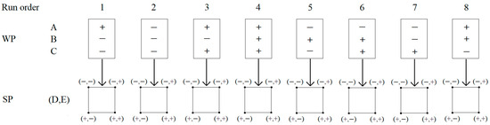
On the contrary, A/L and leaching time were easy-to-change factors; therefore, these factors were set as SP factors. To sum up, we ended up with three WP factors (A, B, and C) and two SP factors (D and E). Therefore, in our design, we had eight WP in total, as well as four SP within each of the WP, as illustrated in Figure 1.
The order in which the WP was performed was determined randomly. All the SP of a particular WP were run simultaneously in the water bath and the position of each container was randomly selected.
The design matrix is given in Table 2, along with the responses for each run. The response variable is the leaching yield (mg/cell) of Mo under the particular experimental conditions. The log transformation of the response was found to give better results; therefore, it was decided to continue the analysis with the log values instead of the original ones. More information on transformations can be found elsewhere (see Montgomery [1]).

3.2. Analysis

After collecting the data for all runs, their analysis followed. It must be noted here that in order to simplify the example, we consider that there are not significant sample-to-sample differences.
First, the contrasts, SS, effects, and parameters for Mo leaching were calculated, using Equations (1)–(4). The calculated values are summarized in Table 3. Then, all main effects and interactions had to be assigned to WP or SP, according to the rules discussed in the Theory section. The assignment is shown in Table 3 as well.
The construction of the two normal probability plots of the effects (one for WP and one for SP), in order to detect the significant main effects and interactions, could now follow. These plots are presented in Figure 2a,b. The straight line of the SP effects was automatically created by MATLAB, version 9.7. 0.1190202 (R2019b) [39]; this software was used for the construction of all normal probability plots of this paper. The straight line of the WP effects was drawn manually, since the suggested one did not seem to fit well. The significant effects seemed to be the main effects A, B, C, D, and E, since they fell away from the respective straight lines. The four-factor interaction ABDE could be significant as well; however, interactions higher than second order are usually non-significant [1]. Although this interaction was decided in the end to be included in the model, its addition should be treated with caution, i.e., based on the later analysis (e.g., plots of residuals), it should be decided if it makes sense.
After selecting the significant main effects and interactions, the proposed model was constructed:
L o g y M o ^ = 0.827 + 0.152 · x 1 + 0.185 · x 2 + 0.364 · x 3 0.111 · x 4 + 0.203 · x 5 0.084 · x 1 · x 2 · x 4 · x 5
The next important step in the analysis must always be to check the residuals. For that purpose, the fitted values should first be calculated. This calculation was done in the usual way, i.e., each fitted value was found by substituting the respective coded values into the proposed model of Equation (15). The ordinary residuals were also calculated as usual, by subtracting each fitted value from the respective response.
After that, the two types of residuals relating to split-plots had to be calculated. First, the WP residuals were computed. As described in the Theory section, a WP residual is the average of all the ordinary residuals e of the runs belonging to the particular WP. Thus, all runs belonging to the same WP have the same WP residual. For example, Table 4 shows that the run named (1) belonged to the 2nd WP. Therefore, its WP residual was the average of all ordinary residuals e of the runs belonging to the 2nd WP (i.e., runs (1), d, e, and de):
W P   r e s i d 1 = W P   r e s i d d = W P   r e s i d e = W P   r e s i d d e = e 1 + e d + e e + e d e 4 = 0.124 0.316 + 0.377 + 0.056 4 = 0.002
The calculation of the SP residuals followed, in the way indicated in the Theory section: each SP residual was equal to the ordinary residual of the run minus the WP residual of the same run. For instance, for the run named (1), the SP residual was calculated as follows:
S P   r e s i d 1 = e 1 W P   r e s i d 1 = 0.124 0.002 = 0.122
Next, the construction of the normal probability plots for the WP and SP residuals followed, as shown in Figure 3a and Figure 3b, respectively. Since all the residuals fell approximately on the respective straight line, no serious violations of the normality assumption were observed.
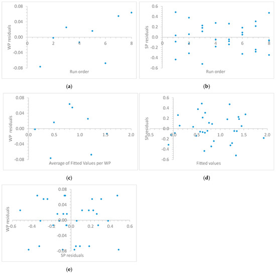
Checking the residual plots vs. fitted values, run order and any other factor which could have affected the variance must follow. Therefore, the two residuals, WP and SP, were plotted first against the run order, as shown in Figure 4a and Figure 4b, respectively. Both residual plots looked structureless with the residuals distributed around zero and no big differences were observed in the variances; therefore, the plots were considered satisfactory.
Afterwards, the plots of the residuals vs. their respective fitted values had to be constructed. As stressed in the Theory section, for this type of plot in split-plot experiments, the WP residuals should be plotted against the average of the fitted value per WP. For instance, as shown previously when calculating the residuals, the WP residual of the 2nd WP was equal to −0.002. The average fitted value which corresponded to this WP residual was the average of all the fitted values of the runs belonging to the 2nd WP:
A v e r a g e   f i t t e d   v a l u e   o f   t h e   2 n d   W P = f i t t e d 1 + f i t t e d d + f i t t e d e + f i t t e d d e 4 = 0.050 0.104 + 0.524 + 0.134 4 = 0.126
The average fitted values per WP are presented in Table 4 and the plot of WP residuals vs. the average fitted value per WP in Figure 4c. The plot of the SP residuals vs. the (ordinary) fitted values is also shown in Figure 4d. Both plots looked reasonably good.
Finally, according to the Theory section, it is also recommended to plot the WP residuals against the SP residuals. As can be seen in Figure 4e, their plot looked satisfactory, since it was structureless with a relatively constant variance.

3.3. Assessing the Adequacy of Fit of Model

As a last step, it was decided to proceed with the assessment of the adequacy of the proposed model. In order to calculate the measures of adequacy of fit of the model, the design had to “break” into its two sub-designs (i.e., the WP sub-design and the SP sub-design). Their SS, as well as degrees of freedom of each source, had to be calculated. These calculations for split-plots are exactly the same for CRD. The results for each sub-design are presented in Table 5.
The values of R2WP, R2SP, R2WP_Adj, and R2SP_Adj were calculated through (5)–(8), respectively, by substituting the values for SS and df from Table 5 as follows:
R W P 2 = S S M o d e l ( W P ) S S T o t a l ( W P ) = 6.061 6.135 = 0.9879
R S P 2 = S S M o d e l ( S P ) S S T o t a l ( S P ) = 1.948 4.231 = 0.4603
R W P _ A d j 2 = 1 S S R e s i d u a l s ( W P ) / d f S S R e s i d u a l s ( W P ) S S T o t a l ( W P ) / d f S S T o t a l ( W P ) = 1 0.074 / 4 6.135 / 7 = 0.9788
R S P _ A d j 2 = 1 S S R e s i d u a l s ( S P ) / d f S S R e s i d u a l s ( S P ) S S T o t a l ( S P ) / d f S S T o t a l ( S P ) = 1 2.284 / 21 4.231 / 24 = 0.3832
The large values of R2WP and R2WP_Adj indicate that a large proportion of the variability in the data is explained by the selected WP effects A, B, and C. On the other hand, the small values of R2SP and R2SP_Adj indicate that only a small proportion of the variability in the data is explained by the selected SP factors D and E as well as the interaction ABDE.
The assessment of the model adequacy continued with the calculation of PRESSWP and PRESSSP through Equations (11) and (12), respectively. For this purpose, the proposed model must “break” into its two sub-models, i.e., the WP sub-model and the SP sub-model. Then, the calculation of hii for each of the sub-models should follow, using Equation (10). Attention must be paid here that for the case of the WP sub-model, the intercept must also be taken into account. Since this calculation step needs some caution, the detailed calculation examples are going to be presented in two separate parts, one for the WP sub-model and one for the SP sub-model, in order to ensure clarity.

3.3.1. WP Sub-Model

As previously discussed, the WP sub-model should contain the intercept as well as all significant WP main effects and interactions. Therefore, the design matrix X for the WP sub-model was
X = 1 1 1 1 1 1 1 1 1 1 1 1 1 1 1 1 1 1 1 1 1 1 1 1 1 1 1 1 1 1 1 1 1 1 1 1 1 1 1 1 1 1 1 1 1 1 1 1 1 1 1 1 1 1 1 1 1 1 1 1 1 1 1 1 1 1 1 1 1 1 1 1 1 1 1 1 1 1 1 1 1 1 1 1 1 1 1 1 1 1 1 1 1 1 1 1 1 1 1 1 1 1 1 1 1 1 1 1 1 1 1 1 1 1 1 1 1 1 1 1 1 1 1 1 1 1 1 1
As one can easily understand, the 1st column is associated with the intercept, the 2nd with A, the 3rd with B, and the 4th with C. The transpose matrix X′ can now be calculated easily.
In order to calculate the first diagonal element of the hat matrix h11, the first row of the X matrix should be used, since for this i = 1. Therefore, for i = 1,
x 1 = 1 1 1 1
The transpose matrix x 1 can then be calculated easily.
After that, the h11 was calculated from (10) as
h 11 = x 1 X X 1 x 1 = 0.125
The same procedure was followed with the rest of the rows, e.g., the 2nd row in order to calculate h22, the 3rd row in order to calculate h33, etc. The results are presented in Table 6.
Before calculating PRESSWP, the PRESSWP residuals had to be calculated. To illustrate their calculation, let us consider the 2nd PRESSWP residual. This is the one for which i = 2, i.e., the one associated with the 2nd row of the WP sub-design matrix. Following the presented Theory, this residual was calculated as
2 n d   P R E S S W P   r e s i d u a l = e 2 ( W P ) 1 h 22 ( W P ) = 0.077 1 0.125 = 0.088
The values of all PRESSWP residuals are given in Table 6. Now PRESSWP could easily be calculated by replacing the values of PRESSWP residuals in Equation (11), and was found to be equal to 0.097. This low value indicated that the WP sub-model had a good performance in predicting the responses in new and future experiments.
The last measure of adequacy left to calculate for the WP sub-model was R2WP Prediction. It could easily be calculated now through Equation (13):
R W P _ P r e d 2 = 1 P R E S S W P S S T o t a l W P = 1 0.097 6.153 = 0.984
The high value of R2WP_Pred confirms the good predictive performance of the WP sub-model.

3.3.2. SP Sub-Model

The SP sub-model consisted of all significant SP main effects and interactions. Therefore, the design matrix X of the SP sub-model was
X = 1 1 1 1 1 1 1 1 1 1 1 1 1 1 1 1 1 1 1 1 1 1 1 1 1 1 1 1 1 1 1 1 1 1 1 1 1 1 1 1 1 1 1 1 1 1 1 1 1 1 1 1 1 1 1 1 1 1 1 1 1 1 1 1 1 1 1 1 1 1 1 1 1 1 1 1 1 1 1 1 1 1 1 1 1 1 1 1 1 1 1 1 1 1 1 1
The 1st column was associated with D, the 2nd with E, and the 3rd with ABDE. The transpose matrix X′ can now be calculated easily.
In order to calculate the first diagonal element of the hat matrix h11, the first row of the X matrix was used, since for this i = 1. Therefore, for i = 1:
x 1 = 1 1 1
The transpose matrix x 1 can then be calculated easily.
The h11 had to be calculated next through Equation (10) as
h 11 = x 1 X X 1 x 1 = 0.094
The same procedure was followed for the rest of the rows. The results are presented in Table 7.
Before calculating PRESSSP, the PRESSSP residuals had to be calculated. To illustrate their calculation, let us consider the 2nd PRESSSP residual. This is the one for which i = 2, i.e., the one associated with the 2nd row of the SP sub-design matrix. This residual was calculated as
2 n d   P R E S S S P   r e s i d u a l = e 2 ( S P ) 1 h 22 ( S P ) = 0.035 1 0.094 = 0.039
The values of all PRESSSP residuals are given in Table 7. Now PRESSSP could easily be calculated by substituting the values of PRESSSP residuals into (12), and it was found to be equal to 2.508. This relatively high value of PRESSSP indicated that the performance of the SP sub-model in predicting the responses in new and future experiments was relatively poor.
The last measure of adequacy left to calculate for the SP sub-model was R2SP Prediction. It could easily be calculated now through Equation (14):
R S P _ P r e d 2 = 1 P R E S S S P S S T o t a l S P = 1 2.508 4.231 = 0.407
The low value of R2SP_Pred confirmed the poor predictive performance of the SP sub-model.
In total, the values of the calculated measures of adequacy of the WP and SP sub-models showed that the suggested WP sub-model explained a high proportion of the variability of the data and had a good predictive capability, while the opposite was true for the suggested SP sub-model. One of the reasons for the poor performance of the SP sub-model could be the inclusion of non-significant terms in it. However, it is worth mentioning that when the removal of these terms was tested, distortions in the residuals’ normal probability plots were caused; therefore, it was decided to keep the proposed model unchanged. Another reason for the poor performance of the SP sub-model could be that a linear model is not suitable if some significant curvature exists. In that case, extra experiments should be performed and the design and analysis will have to change, in order to enable the inclusion of, e.g., quadratic terms in the model. Significant cell-to-cell differences can also be suspected. It is always likely as well that some mistakes happened during the performance of the experiments. Further investigation of the variables which could have caused the low predictability of the SP sub-model would be advisable, in case the model is planned to be used for predicting the leaching efficiency of Mo in the future.

4. Conclusions

A set of detailed step-by-step instructions on the design and analysis of an unreplicated split-plot factorial experiment with more than one WP and SP factor and all factors set at two levels each was presented in this paper. The instructions were given in an easy and clear way, aspiring to cover any gaps in clarifications in the existing literature and help the numerous non-experts in the industry working with split-plots. The theory of the design and analysis was presented and discussed. In order to enhance understanding and clarity further, a real problem, dealing with recovery of Mo from CIGS solar cells, was also presented and solved, following the presented theory. The solution of the problem started from the stage of design, continued through its analysis (detection of significant factors and interactions, suggestion of a model, checking the residual plots), and ended with the assessment of the results by computing measures of adequacy of fit of model. Important points of the instructions were as follows:
  • The presentation of the calculation formulas for contrasts, effects, SS, parameters, and degrees of freedom, clarifying that they are exactly the same for the case of CRD.
  • The clarification that all the plots and sizes related to errors should be calculated separately for WP and SP in split-plots, due to the existence of two types of error (i.e., one error for WP and one for SP). That means that there should be two separate (half) normal probability plots of effects, two types of residuals, two separate normal probability plots of residuals, two types of residual plots vs. variables that can affect the variance, one extra residuals plot with WP residuals plotted vs. SP residuals, and two different types for each measure of the model’s adequacy.
  • Clarifications on how to calculate the two types of residuals.
  • Clarifications on how to properly divide the proposed design and model into WP and SP sub-designs and sub-models and which terms to consider in each of them when calculating the various measures of model adequacy.
The significance of working properly with factorials was showcased through the application of the discussed split-plot design and analysis on the study of recovery of Mo from CIGS solar cells. The analysis indicated that all the investigated factors (namely temperature, pH, salt presence in the leachate, A/L, and leaching time) are significant. An increase in the factor levels was also associated with an increase in recovery efficiency, except for A/L, for which the opposite was true. The suggested model for predicting the efficiency of Mo recovery under different conditions seemed to be satisfactory, based on the analysis of residuals (although the plot of SP vs. run order had some variances of half the size compared to the rest). However, when checking the predictability of the model by calculating common measures of adequacy, it was shown that the predictability of the model is excellent at the WP level, but compromised at the SP level. Although more investigation of the reasons behind this observation would be advisable, we still managed to obtain valuable information regarding which path to follow when developing a leaching process, saving considerable resources at the same time.
In total, it was shown that this paper can be a useful guide for all non-experts working with split-plots in the industry and can shed some light on the difficulties they could face in their work. Hopefully, the presented clarifications will be noticed by the experts in the field and be taken into consideration in their future works.

Author Contributions

I.T.: Conceptualization, Formal analysis, Methodology, Supervision, Validation, Visualization, Writing—original draft. H.C.N.: Investigation. B.E.: Writing—review and editing, Supervision, Project administration, Funding acquisition. All authors have read and agreed to the published version of the manuscript.

Funding

This research was funded by the Swedish Energy Agency grant number P2019-90193. The APC was funded by both the Swedish Energy Agency grant number P2019-90193 and the ÅForsk Foundation grant number 24-597. There was no involvement from the side of the funding bodies in the conduct of the research and preparation of the article.

Data Availability Statement

Data is contained within the article.

Acknowledgments

The authors would like to thank Stellan Holgersson (Chalmers University of Technology) for his guidance on the preparation of the samples for ICP-OES measurements and Midsummer AB for providing the solar cell samples. We would also like to express our gratitude to Murat Kulahci (LTU—Luleå University of Technology and DTU—Technical University of Denmark) for all the clarifications he kindly provided on the paper “Checking the Adequacy of Fit of Models from Split-Plot Designs (2009)”, which was greatly used as a guide for our own work. Finally, a special thanks should be given to all experts in the area of factorial experiments, both CRD and split-plots, who have put great effort into making them accessible to a broader public of scientists and engineers throughout the years.

Conflicts of Interest

The authors declare no conflict of interest.

References

  1. Montgomery, D.C. Design and Analysis of Experiments, 10th ed.; EMEA edition; John Wiley & Sons: Hoboken, NJ, USA, 2020. [Google Scholar]
  2. Box, G.; Hunter, W.; Hunter, S. Statistics for Experimenters: Design, Innovation, and Discovery, 2nd ed.; John Wiley & Sons: Hoboken, NJ, USA, 2005. [Google Scholar]
  3. Kowalski, S.M.; Potcner, K.J. How to Recognize a Split-Plot Experiment. Qual. Prog. 2003, 36, 60–66. [Google Scholar]
  4. Potcner, K.J.; Kowalski, S.M. How to Analyze a Split-Plot Experiment. Qual. Prog. 2004, 37, 67–74. [Google Scholar]
  5. Bisgaard, S.; Fuller, H.; Barrios, E. Quality Quandaries: Two-Level Factorials Run as Split-Plot Experiments. Qual. Eng. 1996, 8, 705–708. [Google Scholar] [CrossRef]
  6. Jones, B.; Nachtsheim, C.J. Split-Plot Designs: What, Why, and How. J. Qual. Technol. 2009, 41, 340–361. [Google Scholar] [CrossRef]
  7. Box, G.; Jones, S. Split-Plots for Robust Products & Process Experimentation; Report Series in Quality and Productivity/Report No. 178; Center for Quality Improvement, University of Wisconsin-Madison: Madison, WI, USA, 2000; Available online: https://minds.wisconsin.edu/bitstream/handle/1793/69297/r178.pdf?sequence=1&isAllowed=y (accessed on 2 October 2024).
  8. Ledolter, J. Split-plot designs: Discussion and examples. Int. J. Qual. Eng. Technol. 2010, 1, 441–457. [Google Scholar] [CrossRef]
  9. Almimi, A.A.; Kulahci, M.; Montgomery, D.C. Checking the Adequacy of Fit of Models from Split-Plot Designs. J. Qual. Technol. 2009, 41, 272–284. [Google Scholar] [CrossRef]
  10. Letsinger, J.D.; Myers, R.H.; Lentner, M. Response Surface Methods for Bi-Randomization Structures. J. Qual. Technol. 1996, 28, 381–397. [Google Scholar] [CrossRef]
  11. Vining, G.G.; Kowalski, S.M.; Montgomery, D.C. Response Surface Designs within a Split-Plot Structure. J. Qual. Technol. 2005, 37, 115–129. [Google Scholar] [CrossRef]
  12. Cortes, L.A.; Simpson, J.R.; Parker, P.A. Response surface split-plot designs: A literature review. Qual. Reliab. Eng. Int. 2018, 34, 1374–1389. [Google Scholar] [CrossRef]
  13. Tichon, J.G. Response Surface Methodology for Split-Plot Designs with Categorical Factors. Ph.D. Thesis, University of Manitoba, Winnipeg, MB, Canada, 2018. [Google Scholar]
  14. Fisher, R.A. Statistical Methods for Research Workers; Oliver and Boyd: Edinburgh, UK, 1925. [Google Scholar]
  15. Yates, F. Complex Experiments. J. R. Stat. Soc. 1935, 2, 181–247. [Google Scholar] [CrossRef]
  16. Reis, C.; Jde Andrade, C.; Bruns, R.E.; Moran, R.C.C.P. Application of the split-plot experimental design for the optimization of a catalytic procedure for the determination of Cr(VI). Anal. Chim. Acta 1998, 369, 269–279. [Google Scholar] [CrossRef]
  17. Bortoloti, J.A.; Bruns, R.E.; de Andrade, J.C.; Vieira, R.K. Split-plot design optimization for trace determination of lead by anodic stripping voltammetry in a homogeneous ternary solvent system. Chemom. Intell. Lab. Syst. 2004, 70, 113–121. [Google Scholar] [CrossRef]
  18. Altman, N.; Krzywinski, M. Split plot design. Nat. Methods 2015, 12, 165–166. [Google Scholar] [CrossRef] [PubMed]
  19. Alexandrino, G.L.; Poppi, R.J. Study of the Homogeneity of Drug Loaded in Polymeric Films Using Near-Infrared Chemical Imaging and Split-Plot Design. J. Pharm. Sci. 2014, 103, 2356–2365. [Google Scholar] [CrossRef]
  20. Baria, B.; Upadhyay, N.; Singh, A.K.; Malhotra, R.K. Optimization of ‘green’ extraction of carotenoids from mango pulp using split plot design and its characterization. LWT 2019, 104, 186–194. [Google Scholar] [CrossRef]
  21. Muguerza, N.; Quintano, E.; Díez, I.; Baquero, G.G.; Figueroa, F.L.; Vega, J.; Gorostiaga, J.M. Split-plot marine experiment to assess ecophysiological responses of Gelidium corneum assemblages. Mar. Environ. Res. 2024, 194, 106310. [Google Scholar] [CrossRef]
  22. International Energy Agency (IEA). Solar PV. 2024. Available online: https://www.iea.org/reports/solar-pv (accessed on 20 November 2024).
  23. Fraunhofer Institute for Solar Energy Systems. Photovoltaics Report; Fraunhofer Institute for Solar Energy Systems: Freiburg, Germany, 2024. [Google Scholar]
  24. Midsummer, A.B. Midsummer’s Mega Factory for the Production of Thin Film Solar Cells Will Be Located in Flen. Last Modified 29 April 2024. Available online: https://midsummer.se/en/mfn_news/midsummers-mega-factory-for-the-production-of-thin-film-solar-cells-will-be-located-in-flen/ (accessed on 2 October 2024).
  25. Gustafsson, A.M.K.; Foreman, M.R.S.J.; Ekberg, C. Recycling of high purity selenium from CIGS solar cell waste materials. Waste Manag. 2014, 34, 1775–1782. [Google Scholar] [CrossRef]
  26. Lv, Y.; Xing, P.; Ma, B.; Liu, B.; Wang, C.; Zhang, Y.; Zhang, W. Separation and recovery of valuable elements from spent CIGS materials. ACS Sustain. Chem. Eng. 2019, 7, 19816–19823. [Google Scholar] [CrossRef]
  27. Hu, D.; Ma, B.; Li, X.; Lv, Y.; Chen, Y.; Wang, C. Innovative and sustainable separation and recovery of valuable metals in spent CIGS materials. J. Clean. Prod. 2022, 350, 131426. [Google Scholar] [CrossRef]
  28. Liu, F.-W.; Cheng, T.-M.; Chen, Y.-J.; Yueh, K.-C.; Tang, S.-Y.; Wang, K.; Wu, C.-L.; Tsai, H.-S.; Yu, Y.-J.; Lai, C.-H.; et al. High-yield recycling and recovery of copper, indium, and gallium from waste copper indium gallium selenide thin-film solar panels. Sol. Energy Mater. Sol. Cells 2022, 241, 111691. [Google Scholar] [CrossRef]
  29. International Energy Agency (IEA). Final List of Critical Minerals 2022. 2022 (Last Update February 2023). Available online: https://www.iea.org/policies/15271-final-list-of-critical-minerals-2022 (accessed on 9 November 2024).
  30. Teknetzi, I.; Holgersson, S.; Ebin, B. Valuable metal recycling from thin film CIGS solar cells by leaching under mild conditions. Sol. Energy Mater. Sol. Cells 2023, 252, 112178. [Google Scholar] [CrossRef]
  31. Teknetzi, I.; Click, N.; Holgersson, S.; Ebin, B. An environmentally friendly method for selective recovery of silver and ITO particles from flexible CIGS solar cells. Sustain. Mater. Technol. 2024, 39, e00844. [Google Scholar] [CrossRef]
  32. European Commission: Directorate-General for Internal Market, Industry, Entrepreneurship and SMEs. Study on the Critical Raw Materials for the EU 2023—Final Report; Grohol, M., Veeh, C., Eds.; European Commission: Brussels, Belgium, 2023. [Google Scholar] [CrossRef]
  33. Ong, K.H.; Agileswari, R.; Maniscalco, B.; Arnou, P.; Kumar, C.C.; Bowers, J.W.; Marsadek, M.B. Review on Substrate and Molybdenum Back Contact in CIGS Thin Film Solar Cell. Int. J. Photoenergy 2018, 2018, 9106269. [Google Scholar] [CrossRef]
  34. Faraji, F.; Alizadeh, A.; Rashchi, F.; Mostoufi, N. Kinetics of leaching: A review. Rev. Chem. Eng. 2020, 38, 113–148. [Google Scholar] [CrossRef]
  35. Cavaleiro, A.M.V.S.V.; Gil, V.M.S.; de Jesus, J.D.P.; Gillard, R.D.; Williams, P.A. Studies of Complexes of Molybdenum(VI) with Tartaric Acid in Aqueous Solution. Transit. Met. Chem. 1984, 9, 62–67. [Google Scholar] [CrossRef]
  36. Cavaleiro, A.M.V.; de Jesus, J.D.P.; Gillard, R.D.; Williams, P.A. Tungsten(VI) and Mixed Tungsten, Molybdenum(VI) Complexes of Tartaric Acid. Transit. Met. Chem. 1984, 9, 81–82. [Google Scholar] [CrossRef]
  37. Cavaleiro, A.M.V.; de Jesus, J.D.P. Reactions of Mo(V1) with (2R,3R)-Tartaric Acid in Diluted Aqueous Solutions: A Study by Circular Dichroism Spectrophotometry. Inorganica Chim. Acta 1989, 166, 205–212. [Google Scholar] [CrossRef]
  38. Petranikova, M.; Ssenteza, V.; Lousada, C.M.; Ebin, B.; Tunsu, C. Novel process for decontamination and additional valorization of steel making dust processing using two-step correlative leaching. J. Hazard. Mater. 2020, 384, 121442. [Google Scholar] [CrossRef] [PubMed]
  39. MATLAB, version 9.7. 0.1190202 (R2019b); MathWorks: Natick, MA, USA, 2019.
Figure 1. Graphical representation of the unreplicated split-plot design with 3 WP factors and 2 SP factors, all at 2 levels each.
Figure 1. Graphical representation of the unreplicated split-plot design with 3 WP factors and 2 SP factors, all at 2 levels each.
Applsci 15 00415 g001
Figure 2. Normal probability plots for the (a) WP effects and (b) SP effects. The straight lines were drawn manually for the WP effects and automatically by MATLAB for the SP effects.
Figure 2. Normal probability plots for the (a) WP effects and (b) SP effects. The straight lines were drawn manually for the WP effects and automatically by MATLAB for the SP effects.
Applsci 15 00415 g002
Figure 3. Normal probability plots for the (a) WP and (b) SP residuals for Mo leaching.
Figure 3. Normal probability plots for the (a) WP and (b) SP residuals for Mo leaching.
Applsci 15 00415 g003
Figure 4. (a) WP and (b) SP residuals vs. run order, (c) WP residuals vs. average fitted value per WP, (d) SP residuals vs. fitted value, and (e) WP vs. SP residuals for Mo leaching.
Figure 4. (a) WP and (b) SP residuals vs. run order, (c) WP residuals vs. average fitted value per WP, (d) SP residuals vs. fitted value, and (e) WP vs. SP residuals for Mo leaching.
Applsci 15 00415 g004
Table 1. Factors investigated and their levels.
Table 1. Factors investigated and their levels.
FactorLevel
Name (Units)SymbolMinMax
Physical ValueCoded ValuePhysical ValueCoded Value
Temperature (°C)A30−1501
Presence of saltBL1−1L21
pHC10−1121
A/L (cm2/mL)D1/6−11/31
Time (h)E8−1241
Table 2. Design matrix of the split-plot experiment and response variables (mg/cell).
Table 2. Design matrix of the split-plot experiment and response variables (mg/cell).
WP (or Run Order)Run NameABCDEyMologyMo
2(1)0.67−0.174
1a+2.400.380
5b+2.310.364
8ab++4.170.620
7c+11.001.041
3ac++22.731.357
6bc++6.660.823
4abc+++19.481.290
2d+0.38−0.420
1ad++0.74−0.131
5bd++2.380.377
8abd+++3.750.574
7cd++7.840.894
3acd+++7.900.898
6bcd+++7.060.849
4abcd++++17.321.239
2e+7.970.901
1ae++1.410.149
5be++5.000.699
8abe+++54.351.735
7ce++10.591.025
3ace+++43.631.640
6bce+++27.301.436
4abce++++53.661.730
2de++1.550.190
1ade+++10.381.016
5bde+++4.060.609
8abde++++3.360.526
7cde+++4.730.675
3acde++++6.910.839
6bcde++++32.951.518
4abcde+++++63.091.800
Average 13.990.827
Table 3. Contrasts, SS, effects, parameters, and significant factors for Mo leaching.
Table 3. Contrasts, SS, effects, parameters, and significant factors for Mo leaching.
ContrastSSEffect|Effect|ParameterPlotSignificance
A4.8550.7370.3030.3030.152WPYes
B5.9091.0910.3690.3690.185WPYes
C11.6394.2330.7270.7270.364WPYes
D−3.5630.397−0.2230.223−0.111SPYes
E6.5071.3230.4070.4070.203SPYes
AB0.8230.0210.0510.0510.026WP
AC0.2090.0010.0130.0130.007WP
BC−1.2770.051−0.0800.080−0.040WP
AD−0.7170.016−0.0450.045−0.022SP
BD1.1530.0420.0720.0720.036SP
CD0.3030.0030.0190.0190.009SP
AE−0.0910.000−0.0060.006−0.003SP
BE1.3270.0550.0830.0830.041SP
CE−1.9630.120−0.1230.123−0.061SP
DE−0.7210.016−0.0450.045−0.023SP
ABC−0.1550.001−0.0100.010−0.005WP
ABD−1.8170.103−0.1140.114−0.057SP
ACD−0.9870.030−0.0620.062−0.031SP
BCD2.6150.2140.1630.1630.082SP
ABE0.5290.0090.0330.0330.017SP
ACE0.4470.0060.0280.0280.014SP
BCE3.2610.3320.2040.2040.102SP
ADE0.7090.0160.0440.0440.022SP
BDE−1.4570.066−0.0910.091−0.046SP
CDE−0.0150.000−0.0010.0010.000SP
ABCD3.1650.3130.1980.1980.099SP
ABCE−2.0090.126−0.1260.126−0.063SP
ABDE−2.6990.228−0.1690.169−0.084SPYes
ACDE−0.8570.023−0.0540.054−0.027SP
BCDE2.9010.2630.1810.1810.091SP
ABCDE3.1070.3020.1940.1940.097SP
Table 4. Fitted values and all types of residuals for the proposed model for Mo leaching.
Table 4. Fitted values and all types of residuals for the proposed model for Mo leaching.
Run OrderRun NamelogyMoFittedAver. Fitted Per WPeWP ResidSP Resid
2(1)−0.174−0.0500.126−0.124−0.002−0.122
1a0.3800.4220.430−0.042−0.0770.035
5b0.3640.4880.496−0.1240.016−0.140
8ab0.6200.6240.800−0.0040.064−0.068
7c1.0410.6780.8540.3630.0550.308
3ac1.3571.1501.1580.2070.0260.182
6bc0.8231.2161.224−0.393−0.067−0.326
4abc1.2901.3521.528−0.062−0.013−0.049
2d−0.420−0.1040.126−0.316−0.002−0.314
1ad−0.1310.0320.430−0.163−0.077−0.087
5bd0.3770.0980.4960.2790.0160.263
8abd0.5740.5700.8000.0040.064−0.060
7cd0.8940.6240.8540.2700.0550.215
3acd0.8980.7601.1580.1380.0260.113
6bcd0.8490.8261.2240.023−0.0670.091
4abcd1.2391.2981.528−0.059−0.013−0.046
2e0.9010.5240.1260.377−0.0020.379
1ae0.1490.6600.430−0.511−0.077−0.435
5be0.6990.7260.496−0.0270.016−0.043
8abe1.7351.1980.8000.5370.0640.473
7ce1.0251.2520.854−0.2270.055−0.282
3ace1.6401.3881.1580.2520.0260.227
6bce1.4361.4541.224−0.018−0.0670.050
4abce1.7301.9261.528−0.196−0.013−0.183
2de0.1900.1340.1260.056−0.0020.058
1ade1.0160.6060.4300.410−0.0770.487
5bde0.6090.6720.496−0.0630.016−0.079
8abde0.5260.8080.800−0.2820.064−0.346
7cde0.6750.8620.854−0.1870.055−0.242
3acde0.8391.3341.158−0.4950.026−0.521
6bcde1.5181.4001.2240.118−0.0670.186
4abcde1.8001.5361.5280.264−0.0130.277
Aver0.827
Table 5. Division of the design into two sub-designs for calculating the SS and degrees of freedom (df) of each source.
Table 5. Division of the design into two sub-designs for calculating the SS and degrees of freedom (df) of each source.
WP Sub-DesignSP Sub-Design
SourcedfSSSourcedfSS
Model36.061Model31.948
A10.737D10.397
B11.091E11.323
C14.233ABDE10.228
Residual
(i.e., rest WP sources)
40.074Residual
(i.e., rest SP sources)
212.284
Total76.135Total244.231
Table 6. Calculated values of hii(WP), WP residuals, and PRESSWP residuals used for the calculation of PRESSWP.
Table 6. Calculated values of hii(WP), WP residuals, and PRESSWP residuals used for the calculation of PRESSWP.
IABChii(WP)WP ResidPRESSWP Resid(PRESSWP Resid)2
1−1−1−10.125−0.002−0.0020.000
11−1−10.125−0.077−0.0880.008
1−11−10.1250.0160.0180.000
111−10.1250.0640.0730.005
1−1−110.1250.0550.0630.004
11−110.1250.0260.0300.001
1−1110.125−0.067−0.0770.006
11110.125−0.013−0.0150.000
1−1−1−10.125−0.002−0.0020.000
11−1−10.125−0.077−0.0880.008
1−11−10.1250.0160.0180.000
111−10.1250.0640.0730.005
1−1−110.1250.0550.0630.004
11−110.1250.0260.0300.001
1−1110.125−0.067−0.0770.006
11110.125−0.013−0.0150.000
1−1−1−10.125−0.002−0.0020.000
11−1−10.125−0.077−0.0880.008
1−11−10.1250.0160.0180.000
111−10.1250.0640.0730.005
1−1−110.1250.0550.0630.004
11−110.1250.0260.0300.001
1−1110.125−0.067−0.0770.006
11110.125−0.013−0.0150.000
1−1−1−10.125−0.002−0.0020.000
11−1−10.125−0.077−0.0880.008
1−11−10.1250.0160.0180.000
111−10.1250.0640.0730.005
1−1−110.1250.0550.0630.004
11−110.1250.0260.0300.001
1−1110.125−0.067−0.0770.006
11110.125−0.013−0.0150.000
PRESSWP0.097
Table 7. Calculated values of hii(SP), SP residuals, and PRESSSP residuals used for the calculation of PRESSSP.
Table 7. Calculated values of hii(SP), SP residuals, and PRESSSP residuals used for the calculation of PRESSSP.
DEABDEhii(SP)SP ResidPRESSSP Resid(PRESSSP Resid)2
−1−110.094−0.122−0.1350.018
−1−110.0940.0350.0390.001
−1−1−10.094−0.140−0.1550.024
−1−1−10.094−0.068−0.0750.006
−1−1−10.0940.3080.3400.116
−1−1−10.0940.1820.2010.040
−1−110.094−0.326−0.3600.129
−1−110.094−0.049−0.0540.003
1−1−10.094−0.314−0.3470.120
1−1−10.094−0.087−0.0960.009
1−110.0940.2630.2900.084
1−110.094−0.060−0.0660.004
1−110.0940.2150.2370.056
1−110.0940.1130.1250.016
1−1−10.0940.0910.1000.010
1−1−10.094−0.046−0.0510.003
−11−10.0940.3790.4180.175
−11−10.094−0.435−0.4800.231
−1110.094−0.043−0.0470.002
−1110.0940.4730.5220.273
−1110.094−0.282−0.3110.097
−1110.0940.2270.2510.063
−11−10.0940.0500.0550.003
−11−10.094−0.183−0.2020.041
1110.0940.0580.0640.004
1110.0940.4870.5380.289
11−10.094−0.079−0.0870.008
11−10.094−0.346−0.3820.146
11−10.094−0.242−0.2670.071
11−10.094−0.521−0.5750.331
1110.0940.1860.2050.042
1110.0940.2770.3060.093
PRESSSP2.508
Disclaimer/Publisher’s Note: The statements, opinions and data contained in all publications are solely those of the individual author(s) and contributor(s) and not of MDPI and/or the editor(s). MDPI and/or the editor(s) disclaim responsibility for any injury to people or property resulting from any ideas, methods, instructions or products referred to in the content.

Share and Cite

MDPI and ACS Style

Teknetzi, I.; Nguyen, H.C.; Ebin, B. A Simple Step-by-Step Guide to the Design and Analysis of Unreplicated Split-Plot Experiments Through a Case Study on Molybdenum Recycling from CIGS Solar Cells. Appl. Sci. 2025, 15, 415. https://doi.org/10.3390/app15010415

AMA Style

Teknetzi I, Nguyen HC, Ebin B. A Simple Step-by-Step Guide to the Design and Analysis of Unreplicated Split-Plot Experiments Through a Case Study on Molybdenum Recycling from CIGS Solar Cells. Applied Sciences. 2025; 15(1):415. https://doi.org/10.3390/app15010415

Chicago/Turabian Style

Teknetzi, Ioanna, Hai Co Nguyen, and Burçak Ebin. 2025. "A Simple Step-by-Step Guide to the Design and Analysis of Unreplicated Split-Plot Experiments Through a Case Study on Molybdenum Recycling from CIGS Solar Cells" Applied Sciences 15, no. 1: 415. https://doi.org/10.3390/app15010415

APA Style

Teknetzi, I., Nguyen, H. C., & Ebin, B. (2025). A Simple Step-by-Step Guide to the Design and Analysis of Unreplicated Split-Plot Experiments Through a Case Study on Molybdenum Recycling from CIGS Solar Cells. Applied Sciences, 15(1), 415. https://doi.org/10.3390/app15010415

Note that from the first issue of 2016, this journal uses article numbers instead of page numbers. See further details here.

Article Metrics

Back to TopTop