Sign in to use this feature.

Years

Between: -

Subjects

remove_circle_outline
remove_circle_outline
remove_circle_outline
remove_circle_outline

Journals

Article Types

Countries / Regions

Search Results (36)

Search Parameters:
Keywords = CDH2/N-cadherin

Order results
Result details
Results per page
Select all
Export citation of selected articles as:
30 pages, 5466 KB  
Article
P-Element-Induced Wimpy Testis (PIWI)-Interacting RNA-823/PIWIL1/DNMT3B/CDH1 as Potential Axis to Drive EMT, Stemness, and Tumor Aggressiveness in Ovarian Cancer Tissue Samples: An Integrative Computational and Clinical Insights
by Fatma H. Shaker, Eman F. Sanad, Nader M. Ibrahim, Hesham Elghazaly, Shih-Min Hsia and Nadia M. Hamdy
Int. J. Mol. Sci. 2026, 27(2), 823; https://doi.org/10.3390/ijms27020823 - 14 Jan 2026
Viewed by 93
Abstract
Ovarian cancer (OC) remains the leading cause of death among gynecologic cancers. Most women diagnosed with OC at advanced stages eventually develop relapse and chemoresistance, leading to poor clinical outcomes. While piRNAs have emerged as critical regulators of gene expression and tumor biology, [...] Read more.
Ovarian cancer (OC) remains the leading cause of death among gynecologic cancers. Most women diagnosed with OC at advanced stages eventually develop relapse and chemoresistance, leading to poor clinical outcomes. While piRNAs have emerged as critical regulators of gene expression and tumor biology, their specific roles in OC remain to be fully elucidated. This study integrated clinical and computational analyses to investigate the expression pattern and functional relevance of P-element-induced wimpy testis (PIWI)-interacting RNA-823 (piR-823) and its associated protein piwi-like RNA-mediated gene silencing 1 (PIWIL1)/DNA methyltransferase 3B (DNMT3B)/E-cadherin (CDH1) axis in OC tissues from 40 patients, with 20 non-cancer control samples. Expression profiling was performed using qPCR on OC and normal ovarian tissues, followed by correlation and regression analyses. Public databases, including GEPIA, TNM plot, and MethBank, were explored to validate gene expression, methylation status, and pathway enrichment. Our results revealed that piR-823, PIWIL1, and DNMT3B were significantly upregulated in OC tissues (p < 0.001, p = 0.009, and p < 0.001, respectively), and they correlated positively with each other and inversely with CDH1 expression. CDH2, OCT4, and NANOG were significantly upregulated (p = 0.011, p = 0.03, and p < 0.001, respectively), whereas CDH1 expression was significantly downregulated (p < 0.001) in OC tissues. In silico analyses supported DNMT3B-mediated CDH1 promoter methylation, epithelial–mesenchymal transition (EMT), and stemness pathway enrichment. Our integrated computational and clinical analyses indicate that the piR-823/PIWIL1/DNMT3B/CDH1 axis is a putative epigenetic regulator of EMT and cancer stemness in ovarian cancer. Additionally, piR-823 may serve as a promising prognostic biomarker and therapeutic target, offering novel insights into OC pathogenesis and treatment. Full article
(This article belongs to the Section Biochemistry)
Show Figures

Figure 1

38 pages, 1997 KB  
Review
The Redox–Adhesion–Exosome (RAX) Hub in Cancer: Lipid Peroxidation-Driven EMT Plasticity and Ferroptosis Defense with HNE/MDA Signaling and Lipidomic Perspectives
by Moon Nyeo Park, Jinwon Choi, Rosy Iara Maciel de Azambuja Ribeiro, Domenico V. Delfino, Seong-Gyu Ko and Bonglee Kim
Antioxidants 2025, 14(12), 1474; https://doi.org/10.3390/antiox14121474 - 8 Dec 2025
Viewed by 1029
Abstract
Cancer cell plasticity drives metastasis and therapy resistance through dynamic transitions between epithelial, mesenchymal, and neural crest stem-like (NCSC) states; however, a unifying mechanism that stabilizes these transitions remains undefined. To address this gap, we introduce a N-cadherin (CDH2)-centered redox–adhesion–exosome (RAX) hub that [...] Read more.
Cancer cell plasticity drives metastasis and therapy resistance through dynamic transitions between epithelial, mesenchymal, and neural crest stem-like (NCSC) states; however, a unifying mechanism that stabilizes these transitions remains undefined. To address this gap, we introduce a N-cadherin (CDH2)-centered redox–adhesion–exosome (RAX) hub that links oxidative signaling, adhesion dynamics, and exosome-mediated immune communication into a closed-loop framework. Within this network, reactive oxygen species (ROS) pulses license epithelial–mesenchymal transition (EMT), AXL–FAK/Src signaling consolidates mesenchymal adhesion, and selective exosomal cargoes—including miR-21, miR-200, miR-210, and PD-L1—propagate plasticity and immune evasion. Lipid peroxidation acts as a central checkpoint connecting ROS metabolism to PUFA membrane remodeling and ferroptosis vulnerability, buffered by NRF2–GPX4 and FSP1/DHODH axes, thereby converting transient oxidative pulses into persistent malignant states. Mechanistically, the RAX hub synthesizes findings from EMT/CSC biology, ferroptosis defenses, and exosome research into a self-reinforcing system that sustains tumor heterogeneity and stress resilience. Evidence from single-cell and spatial transcriptomics, intravital ROS imaging, and exosome cargo-selector studies supports the feasibility of this model. We further outline validation strategies employing HyPer–EMT–CDH2 tri-reporters, CRISPR perturbation of YBX1/ALIX cargo selectors, and spatial multi-omics in EMT-high tumors. Clinically, tumors enriched in EMT/NCSC programs—such as melanoma, neuroblastoma, small-cell lung cancer, pancreatic ductal adenocarcinoma, and triple-negative breast cancer (TNBC)—represent RAX-dependent contexts. These insights highlight biomarker-guided opportunities to target adhesion switches, ferroptosis defenses, and exosome biogenesis through lipid peroxidation-centered strategies using liquid-biopsy panels (exosomal CDH2, miR-200, miR-210) combined with organoid and xenograft models. By linking lipid peroxidation to ferroptosis defense and oxidative stress adaptation, the RAX hub aligns with the thematic focus of lipid metabolism and redox control in cancer progression. Collectively, the RAX framework may provide a conceptual basis for precision oncology by reframing metastasis and therapy resistance as emergent network properties. Full article
(This article belongs to the Special Issue Lipid Peroxidation and Cancer)
Show Figures

Figure 1

26 pages, 5909 KB  
Article
Vitamin D3-Deficient Diet Promotes Pulmonary Fibrosis Development in Murine Model of Hypersensitivity Pneumonitis
by Marta Kinga Lemieszek, Michał Chojnacki, Iwona Paśnik, Wiktoria Gawryś, Alicja Wilczyńska, Ilona Leśniowska, Jakub Anisiewicz and Michał Kiełbus
Int. J. Mol. Sci. 2025, 26(24), 11770; https://doi.org/10.3390/ijms262411770 - 5 Dec 2025
Viewed by 439
Abstract
Although vitamin D3 (VD3) deficiency has been recognized as a harmful agent in several respiratory diseases, the present study is the first one to investigate its influence on the development of hypersensitivity pneumonitis (HP). This research was conducted in a murine model of [...] Read more.
Although vitamin D3 (VD3) deficiency has been recognized as a harmful agent in several respiratory diseases, the present study is the first one to investigate its influence on the development of hypersensitivity pneumonitis (HP). This research was conducted in a murine model of HP, wherein pulmonary fibrosis was induced by antigen of Pantoea agglomerans. VD3 deficiency was provoked by diet with 10-times less cholecalciferol than feed given to VD3-sufficient mice. Before and after 14 and 28 days of nebulization, lung function was evaluated. Moreover, at indicated time points, lungs were collected and subjected to histological assessment, flow cytometry, gene expression assays, and ELISA. The performed research showed a higher sensitivity of VD3-deficient mice to fibrosis response to P. agglomerans antigen, which was strongly associated with enhanced epithelial-to-mesenchymal transition, the signs of which were over-expression of EMT-transcription factors (Snail2, Zeb1, Zeb2) and mesenchymal cell markers (Cdh2/N-cadherin, Acta2/SMA, Fn1/Fibronectin, Vim/Vimentin). Indicated negative changes in VD3-deficient mice with developed HP were supported by deepening calcitriol deficiency and worsening respiratory functions, including the frequency of breathing, minute volume, total cycle times, expiratory and inspiratory time. Moreover, typical for VD3-deficient mice with HP, there was also an increased influx of immune cells into the lungs (especially neutrophils, macrophages, dendritic cells and lymphocytes Tc), a disturbed cytokine profile with over-production of growth factors favoring fibrosis (FGF2 and TGFβ), and lowered synthesis of several cytokines (IL1β, IL6, IL12, IL4 IL10, IL13). The present study reveals that VD3 deficiency promotes the development of pulmonary fibrosis in the murine model of HP. Full article
(This article belongs to the Special Issue Pulmonary Fibrosis: Molecular Mechanisms and Therapeutic Strategies)
Show Figures

Figure 1

17 pages, 4067 KB  
Article
Upregulation of miR-200c and miR-429 Suggests Reversal Towards Epithelial State in Venous Tumour Thrombus of Clear Cell Renal Cell Carcinoma
by Tanja Čugura, Emanuela Boštjančič and Jera Jeruc
Int. J. Mol. Sci. 2025, 26(16), 7951; https://doi.org/10.3390/ijms26167951 - 18 Aug 2025
Viewed by 835
Abstract
Renal cell carcinoma (RCC) has a well-established propensity to form grossly visible tumour thrombi; however a comprehensive understanding of the underlying mechanisms is still lacking. The epithelial–mesenchymal transition (EMT) has been implicated in the progression of many carcinomas, including RCC; however, its exact [...] Read more.
Renal cell carcinoma (RCC) has a well-established propensity to form grossly visible tumour thrombi; however a comprehensive understanding of the underlying mechanisms is still lacking. The epithelial–mesenchymal transition (EMT) has been implicated in the progression of many carcinomas, including RCC; however, its exact role in the formation of venous tumour thrombi remains unclear. This study aims to explore the involvement of the EMT in venous invasion in RCC. In 14 patients with WHO/ISUP grade 2/3 clear cell RCC with venous invasion, the expression of main EMT markers (the miR-200 family, miR-205, SNAI1/2, TWIST1, ZEB2, and CDH1) was analyzed by qPCR in the selected tumour regions—the tumour centre (TC), the tumour periphery (TP), the venous tumour thrombus (VTT)—and compared to the corresponding non-neoplastic kidney tissue (N). Expression of E-cadherin, N-cadherin, and ZEB2 was analyzed immunohistochemically. The miR-200 family was downregulated in all areas examined compared to the corresponding N. When comparing the VTT with the TC, upregulation of miR-200c and miR-429 was observed. CDH1 was downregulated when the TP was compared with N, while SNAI2 was downregulated in all tumour regions. There was a strong correlation between the expression of all members of the miR-200 family. Our results demonstrate the presence of distinct molecular signatures between the selected ccRCC regions. The upregulation of two miRNAs in the VTT compared to the TC and their correlation with CDH1 expression could indicate a reversal of the EMT towards a more epithelial cell state in the VTT. Full article
(This article belongs to the Special Issue The Role of Non‐coding RNAs in Human Health and Diseases)
Show Figures

Figure 1

28 pages, 3811 KB  
Article
In Vivo and In Vitro Experimental Study Comparing the Effect of a Combination of Sodium Dichloroacetate and Valproic Acid with That of Temozolomide on Adult Glioblastoma
by Rūta Skredėnienė, Donatas Stakišaitis, Angelija Valančiūtė and Ingrida Balnytė
Int. J. Mol. Sci. 2025, 26(14), 6784; https://doi.org/10.3390/ijms26146784 - 15 Jul 2025
Cited by 2 | Viewed by 1464
Abstract
To date, there is no effective treatment for glioblastoma (GBM). This study aimed to compare the effectiveness of sodium dichloroacetate (NaDCA), a valproic acid and NaDCA combination (VPA–NaDCA), or temozolomide (TMZ) on U87 and T98G cell tumors on the chick embryo chorioallantoic membrane [...] Read more.
To date, there is no effective treatment for glioblastoma (GBM). This study aimed to compare the effectiveness of sodium dichloroacetate (NaDCA), a valproic acid and NaDCA combination (VPA–NaDCA), or temozolomide (TMZ) on U87 and T98G cell tumors on the chick embryo chorioallantoic membrane (CAM), and on the expression of proliferating cell nuclear antigen (PCNA), polycomb inhibitory complex catalytic subunit 2 (EZH2), and TP53 gene-encoded p53 protein (p53) in tumors on the CAM, and SLC12A2 (gene encoding Na+-K+-2Cl (NKCC1) co-tarnsporter), SLC12A5 (gene encoding K+-Cl (KCC2) co-transporter), SLC5A8 (gene encoding Na+-dependent monocarboxylate transporter) and CDH1 (gene encoding the E-cadherin protein) and CDH2 (gene encoding the N-cadherin protein) in cells. VPA–NaDCA and TMZ reduced the invasion of U87 and T98G tumors, as well as the expression of PCNA and EZH2 in the tumor. TMZ reduced p53 expression in tumors from both cell lines, whereas VPA–NaDCA did not affect the expression of this marker. VPA–NaDCA, but not TMZ, reduced SLC12A2 expression in T98G cells. However, VPA–NaDCA and TMZ did not affect SLC12A2 expression in U87 cells. VPA–NaDCA increased SLC5A8 expression only in U87 cells, and TMZ did not affect gene expression in either cell line. Only VPA–NaDCA increased CDH1 expression and decreased CDH2 expression in T98G cells, whereas TMZ had no effect on gene expression in the study cells. This study demonstrated that VPA–NaDCA exhibits a more effective anticancer effect than NaDCA. The data suggest that VPA–NaDCA has a more effective impact than TMZ; however, the effect of investigational medicines on carcinogenesis varies depending on the cell line. The study of the efficacy of drugs used to treat tumors on the CAM and cells demonstrates that it is essential to assess the effectiveness of treatment, which should be personalized, before administering chemotherapy. Full article
Show Figures

Figure 1

13 pages, 629 KB  
Article
Detection of Cadherin 12 in Plasma and Peritoneal Fluid Among Women with Endometriosis Using Novel Surface Plasmon Resonance Imaging (SPRi) Method
by Ksawery Goławski, Zuzanna Zielińska, Cezary Wojtyła, Łukasz Ołdak, Mariusz Kuźmicki, Sławomir Ławicki, Michał Ciebiera, Tadeusz Issat, Ewa Gorodkiewicz, Piotr Pierzyński and Piotr Laudański
Diagnostics 2025, 15(11), 1366; https://doi.org/10.3390/diagnostics15111366 - 28 May 2025
Viewed by 912
Abstract
Background: Endometriosis is a common gynecological disease linked to significant diagnostic challenges. Cadherin 12 (CDH12), as a member of adhesion molecules, is supposed to be involved in the pathogenesis of this disease and therefore can be a potential biomarker candidate. Methods: In this [...] Read more.
Background: Endometriosis is a common gynecological disease linked to significant diagnostic challenges. Cadherin 12 (CDH12), as a member of adhesion molecules, is supposed to be involved in the pathogenesis of this disease and therefore can be a potential biomarker candidate. Methods: In this study, we analyzed the concentration of CDH12 in plasma and peritoneal fluid samples collected from women with endometriosis and controls, using surface plasmon resonance imaging (SPRi). We collected plasma samples from 96 women and peritoneal fluid from 73 women after laparoscopy due to symptoms/ultrasound findings suggestive of endometriosis. The diagnosis was confirmed histologically. In the collected samples, we measured the concentrations of CDH12 using a novel technique utilizing an SPRi biosensor. Results: We found that peritoneal fluid CDH12 concentrations were lower in women with infertility compared to fertile women. However, we observed no differences in concentration of CDH12 between endometriosis and control groups in both plasma and peritoneal fluid. Additionally, in a study group of patients with confirmed endometriosis, we observed a significant positive correlation of CDH12 concentrations with patients’ age. Overall, plasma concentrations of CDH12 were significantly greater as compared to levels found in peritoneal fluid. Conclusion: Cadherin 12 has not been confirmed to show direct diagnostic potential for endometriosis using the SPRi method, at least in our cohort of patients. Full article
(This article belongs to the Collection Diagnosis of Endometriosis: Biomarkers and Clinical Methods)
Show Figures

Figure 1

15 pages, 2672 KB  
Article
Potential Modulatory Role of Phoenixin-14 in Epithelial–Mesenchymal Transition of Endometriotic 12Z Cells
by Karolina Iwona Kulinska, Magdalena Wierzbicka, Anna Dera-Szymanowska, Krzysztof Szymanowski, Mirosław Andrusiewicz and Maria Wołuń-Cholewa
Biomedicines 2025, 13(1), 158; https://doi.org/10.3390/biomedicines13010158 - 10 Jan 2025
Viewed by 1933
Abstract
Background/Objectives: Endometriosis is a painful chronic condition in which the endometrium grows outside the uterus. The epithelial–mesenchymal transition (EMT) is critical to endometriosis progression, where cells lose epithelial traits and gain invasiveness. Methods: This study investigates the effects of phoenixin-14 (PNX-14), [...] Read more.
Background/Objectives: Endometriosis is a painful chronic condition in which the endometrium grows outside the uterus. The epithelial–mesenchymal transition (EMT) is critical to endometriosis progression, where cells lose epithelial traits and gain invasiveness. Methods: This study investigates the effects of phoenixin-14 (PNX-14), a neuropeptide found at reduced levels in endometriosis patients, on the expression of two molecular EMT markers, CDH1 (E-cadherin) and THBS2 (thrombospondin 2), as well as cell viability in the endometriosis-derived 12Z cell line. Cells were treated with physiological (0.2 nM) and endometriosis-relevant (0.05 nM) concentrations of PNX-14. Gene expression was analyzed using RT-qPCR, while protein localization was assessed by immunocytochemistry. Cell viability was measured using an XTT assay. Results: THBS2 gene expression was significantly decreased, and CDH1 remained unchanged in cells stimulated by 0.05 nM PNX-14. Immunolocalization indicates a weaker THBS2 and CDH1 protein immunosignal reaction for 0.05 nM PNX-14. PNX-14 treatment also exhibited a biphasic effect on cell viability. Lower concentration initially decreased viability at 48 h but then significantly increased it at 72 h. This increase coincided with the decrease in THBS2 expression, suggesting a potential link between PNX-14, THBS2, and cell viability. Conclusions: A negative correlation between cell viability and the expression of both EMT markers further highlights their possible involvement in the survival and adaptability of ectopic epithelial cells. Our findings suggest a complex interplay between PNX-14, EMT markers, and cell viability in ectopic epithelial cells. PNX-14’s ability to modulate these factors warrants further investigation to elucidate its role in endometriosis. Full article
(This article belongs to the Special Issue Molecular and Clinical Aspects of Endometriosis Pathophysiology)
Show Figures

Figure 1

14 pages, 6217 KB  
Article
Mural Cells Initiate Endothelial-to-Mesenchymal Transition in Adjacent Endothelial Cells in Extracranial AVMs
by Syed J. Mehdi, Haihong Zhang, Ravi W. Sun, Gresham T. Richter and Graham M. Strub
Cells 2024, 13(24), 2122; https://doi.org/10.3390/cells13242122 - 21 Dec 2024
Cited by 1 | Viewed by 2032
Abstract
Extracranial arteriovenous malformations (eAVMs) are complex vascular lesions characterized by anomalous arteriovenous connections, vascular instability, and disruptions in endothelial cell (EC)-to-mural cell (MC) interactions. This study sought to determine whether eAVM-MCs could induce endothelial-to-mesenchymal transition (EndMT), a process known to disrupt vascular integrity, [...] Read more.
Extracranial arteriovenous malformations (eAVMs) are complex vascular lesions characterized by anomalous arteriovenous connections, vascular instability, and disruptions in endothelial cell (EC)-to-mural cell (MC) interactions. This study sought to determine whether eAVM-MCs could induce endothelial-to-mesenchymal transition (EndMT), a process known to disrupt vascular integrity, in the eAVM microenvironment. eAVM and paired control tissues were analyzed using RT-PCR for EC (CD31, CD34, and CDH5) and EndMT-specific markers (SNAI1, SNAI2, ACTA2/α-SMA, N-cadherin/CDH2, VIM). Immunohistochemistry (IHC) was also performed to analyze MC- (PDGFR-β and α-SMA), EC (CD31, CD34, and CDH5), and EndMT-specific markers (CDH2 and SNAI1) in sequential paraffin-embedded sections of eAVM patient biopsies and in adjacent normal tissue biopsies from the same patients. Furthermore, eAVM-MCs and MCs from normal paired tissues (NMCs) were then isolated from fresh human surgical samples using flow cytometry and co-cultured with normal human umbilical vein vascular endothelial cells (HUVECs), followed by analysis of CD31 by immunofluorescence. RT-PCR analysis did not show a significant difference in the expression of EC markers between eAVM tissues and controls, whereas expression of EndMT-specific markers was upregulated in eAVM tissues compared to controls. IHC of eAVMs and paired control tissues demonstrated regions of significant perivascular eAVM-MC expansion (PDGFR-β+, and α-SMA+) surrounding dilated, morphologically abnormal vessels. These regions contained endothelium undergoing EndMT as evidenced by loss of CD31, CD34, and CDH5 expression and upregulation of the EndMT-associated genes CDH2 and SNAI1. Isolated eAVM-MCs induced loss of CD31 in HUVECs when grown in co-culture, while NMCs did not. This study suggests that the eAVM endothelium surrounded by expanded eAVM-MCs undergoes EndMT, potentially leading to the formation of dilated and fragile vessels, and implicates the eAVM-MCs in EndMT initiation and eAVM pathology. Full article
Show Figures

Figure 1

16 pages, 4604 KB  
Article
EMT Dynamics in Lymph Node Metastasis of Oral Squamous Cell Carcinoma
by Yasmine Ghantous, Shiraz Mozalbat, Aysar Nashef, Murad Abdol-Elraziq, Shiran Sudri, Shareef Araidy, Hagar Tadmor and Imad Abu El-naaj
Cancers 2024, 16(6), 1185; https://doi.org/10.3390/cancers16061185 - 18 Mar 2024
Cited by 12 | Viewed by 3587
Abstract
Background: Epithelial–mesenchymal transition (EMT) enables tumor cell invasion and metastasis. Many studies have demonstrated the critical role of EMT in lymph node metastasis in oral squamous cell carcinoma (OSCC). During EMT, epithelial cancer cells lose intercellular adhesion and apical–basal polarity and acquire mesenchymal [...] Read more.
Background: Epithelial–mesenchymal transition (EMT) enables tumor cell invasion and metastasis. Many studies have demonstrated the critical role of EMT in lymph node metastasis in oral squamous cell carcinoma (OSCC). During EMT, epithelial cancer cells lose intercellular adhesion and apical–basal polarity and acquire mesenchymal properties such as motility and invasiveness. A significant feature of EMT is cadherin switching, involving the downregulation of E-cadherin and upregulation of N-cadherin. The TGF-β/SMAD pathway can also induce EMT. We aimed to evaluate EMT markers as predictors of lymph node metastasis in OSCC. Methods: We performed genetic profiling of 159 primary OSCCs from TCGA and analyzed the expression of EMT markers, including cadherin switch genes (CDH1, CDH2), and TGF-β/SMAD pathway genes. Samples were divided into advanced (stage III–IV) and early (stage I–II) stage groups. Differential expression analysis was performed, as well as an independent validation study containing fresh OSCC samples. Results: TGF-β/SMAD pathway genes such as SMAD6 were upregulated in advanced stage tumors. N-cadherin and SNAIL2 were overexpressed in node-positive tumors. Keratins were downregulated in these groups. Conclusion: Our findings demonstrate that EMT marker expression correlates with lymph node metastasis in OSCC. Developing therapies targeting regulators such as N-cadherin may prevent metastasis and improve outcomes. Full article
(This article belongs to the Special Issue Oral Cancer: Prevention and Early Detection)
Show Figures

Figure 1

24 pages, 11017 KB  
Article
Altered Phenotypes of Breast Epithelial × Breast Cancer Hybrids after ZEB1 Knock-Out
by Alexander Merckens, Mareike Sieler, Silvia Keil and Thomas Dittmar
Int. J. Mol. Sci. 2023, 24(24), 17310; https://doi.org/10.3390/ijms242417310 - 9 Dec 2023
Cited by 6 | Viewed by 2281
Abstract
ZEB1 plays a pivotal role in epithelial-to-mesenchymal transition (EMT), (cancer) cell stemness and cancer therapy resistance. The M13HS tumor hybrids, which were derived from spontaneous fusion events between the M13SV1-EGFP-Neo breast epithelial cells and HS578T-Hyg breast cancer cells, express ZEB1 and exhibit prospective [...] Read more.
ZEB1 plays a pivotal role in epithelial-to-mesenchymal transition (EMT), (cancer) cell stemness and cancer therapy resistance. The M13HS tumor hybrids, which were derived from spontaneous fusion events between the M13SV1-EGFP-Neo breast epithelial cells and HS578T-Hyg breast cancer cells, express ZEB1 and exhibit prospective cancer stem cell properties. To explore a possible correlation between the ZEB1 and stemness/ EMT-related properties in M13HS tumor hybrids, ZEB1 was knocked-out by CRISPR/Cas9. Colony formation, mammosphere formation, cell migration, invasion assays, flow cytometry and Western blot analyses were performed for the characterization of ZEB1 knock-out cells. The ZEB1 knock-out in M13HS tumor cells was not correlated with the down-regulation of the EMT-related markers N-CADHERIN (CDH2) and VIMENTIN and up-regulation of miR-200c-3p. Nonetheless, both the colony formation and mammosphere formation capacities of the M13HS ZEB1 knock-out cells were markedly reduced. Interestingly, the M13HS-2 ZEB1-KO cells harbored a markedly higher fraction of ALDH1-positive cells. The Transwell/ Boyden chamber migration assay data indicated a reduced migratory activity of the M13HS ZEB1-knock-out tumor hybrids, whereas in scratch/ wound-healing assays only the M13SH-8 ZEB1-knock-out cells possessed a reduced locomotory activity. Similarly, only the M13HS-8 ZEB1-knock-out tumor hybrids showed a reduced invasion capacity. Although the ZEB1 knock-out resulted in only moderate phenotypic changes, our data support the role of ZEB1 in EMT and stemness. Full article
(This article belongs to the Special Issue Molecular Research and Treatment of Breast Cancer: 3rd Edition)
Show Figures

Figure 1

15 pages, 28596 KB  
Article
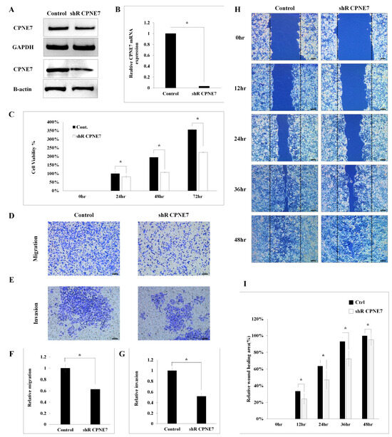
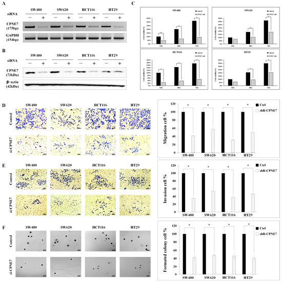
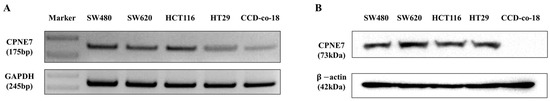
The Role of CPNE7 (Copine-7) in Colorectal Cancer Prognosis and Metastasis
by Hye-Jeong Kong, Dong-Hyun Kang, Tae-Sung Ahn, Kwang-Seock Kim, Tae-Wan Kim, Soo-Hyeon Lee, Dong-Woo Lee, Jae-Sung Ryu and Moo-Jun Beak
Int. J. Mol. Sci. 2023, 24(23), 16704; https://doi.org/10.3390/ijms242316704 - 24 Nov 2023
Cited by 6 | Viewed by 2731
Abstract
Colorectal cancer (CRC) is one of the most common and deadly cancers in the world. However, no effective treatment for the disease has yet been found. For this reason, several studies are being carried out on the treatment of CRC. Currently, there is [...] Read more.
Colorectal cancer (CRC) is one of the most common and deadly cancers in the world. However, no effective treatment for the disease has yet been found. For this reason, several studies are being carried out on the treatment of CRC. Currently, there is limited understanding of the role of CPNE7 (copine-7) in CRC progression and metastasis. The results of this study show that CPNE7 exerts an oncogenic effect in CRC. First, CPNE7 was shown to be significantly up-regulated in CRC patient tissues and CRC cell lines compared to normal tissues according to IHC staining, qRT-PCR, and western blotting. Next, this study used both systems of siRNA and shRNA to suppress CPNE7 gene expression to check the CPNE7 mechanism in CRC. The suppressed CPNE7 significantly inhibited the growth of CRC cells in in vitro experiments, including migration, invasion, and semisolid agar colony-forming assay. Moreover, the modified expression of CPNE7 led to a decrease in the levels of genes associated with epithelial–mesenchymal transition (EMT). The epithelial genes E-cadherin (CDH1) and Collagen A1 were upregulated, and the levels of mesenchymal genes such as N-cadherin (CDH2), ZEB1, ZEB2, and SNAIL (SNAL1) were downregulated after CPNE7 inhibition. This study suggests that CPNE7 may serve as a potential diagnostic biomarker for CRC patients. Full article
(This article belongs to the Section Molecular Oncology)
Show Figures

Figure 1

16 pages, 2394 KB  
Article
SNHG15-Mediated Localization of Nucleolin at the Cell Protrusions Regulates CDH2 mRNA Expression and Cell Invasion
by Shaoying Chen, Yanchun Zhou, Pei Peng, Liqun Xu, Quandong Tang, Weibin Chen and Wei Gu
Int. J. Mol. Sci. 2023, 24(21), 15600; https://doi.org/10.3390/ijms242115600 - 26 Oct 2023
Cited by 6 | Viewed by 2096
Abstract
LncRNAs are emerging as important regulators of gene expression by controlling transcription in the nucleus and by modulating mRNA translation in the cytoplasm. In this study, we reveal a novel function of lncRNA SNHG15 in mediating breast cancer cell invasion through regulating the [...] Read more.
LncRNAs are emerging as important regulators of gene expression by controlling transcription in the nucleus and by modulating mRNA translation in the cytoplasm. In this study, we reveal a novel function of lncRNA SNHG15 in mediating breast cancer cell invasion through regulating the local translation of CDH2 mRNA. We show that SNHG15 preferentially localizes at the cellular protrusions or cell leading edge and that this localization is directed by IMP1, a multifunctional protein involved in many aspects of RNA regulation. We demonstrate that SNHG15 also forms a complex with nucleolin, allowing nucleolin to be co-transported with SNHG15 to the cell protrusions, where the accumulated nucleolin is able to bind to CDH2 mRNA. Interaction with nucleolin stabilizes local CDH2 mRNA and regulates its translation, thus promoting cell invasive potential. Our findings reveal an underlying mechanism by which lncRNA could serve as a carrier to transport a protein regulator into a specific cell compartment to enhance target mRNA expression. Full article
(This article belongs to the Special Issue Non-coding RNA (ncRNA) in Cancer : 2nd Edition)
Show Figures

Figure 1

11 pages, 3953 KB  
Article
Rutin Promotes Proliferation and Orchestrates Epithelial–Mesenchymal Transition and Angiogenesis in MCF-7 and MDA-MB-231 Breast Cancer Cells
by Homa Hajimehdipoor, Zahra Tahmasvand, Fatemeh Ghorban Nejad, Marc Maresca and Sadegh Rajabi
Nutrients 2023, 15(13), 2884; https://doi.org/10.3390/nu15132884 - 26 Jun 2023
Cited by 13 | Viewed by 3196
Abstract
Rutin has been reported as a potential anti-cancer agent for several decades. This study evaluated the effects of rutin on the proliferation, metastasis, and angiogenesis of MDA-MB-231 and MCF-7 breast cancer cell lines. Increasing concentrations of rutin significantly stimulated the proliferation of MDA-MB-231 [...] Read more.
Rutin has been reported as a potential anti-cancer agent for several decades. This study evaluated the effects of rutin on the proliferation, metastasis, and angiogenesis of MDA-MB-231 and MCF-7 breast cancer cell lines. Increasing concentrations of rutin significantly stimulated the proliferation of MDA-MB-231 and MCF-7 cells compared to controls. Wound scratch assay demonstrated that rutin had an inducing effect on the migration of the cells. In MDA-MB-231 and MCF-7 cells, rutin upregulated MKI67, VIM, CDH2, FN1, and VEGFA and downregulated CDH1 and THBS1 genes. It also increased N-cadherin and VEGFA and decreased E-cadherin and thrombospondin 1 protein expression. Our data indicated that rutin could stimulate proliferation, migration, and pro-angiogenic activity in two different breast cancer cell lines. This phytoestrogen induced invasion and migration of both cell lines by a mechanism involving the EMT process. This suggests that rutin may act as a breast-cancer-promoting phytoestrogen. Full article
(This article belongs to the Section Phytochemicals and Human Health)
Show Figures

Figure 1

19 pages, 15718 KB  
Article
Myo-Inositol Reverses TGF-β1-Induced EMT in MCF-10A Non-Tumorigenic Breast Cells
by Noemi Monti, Simona Dinicola, Alessandro Querqui, Gianmarco Fabrizi, Valeria Fedeli, Luisa Gesualdi, Angela Catizone, Vittorio Unfer and Mariano Bizzarri
Cancers 2023, 15(8), 2317; https://doi.org/10.3390/cancers15082317 - 15 Apr 2023
Cited by 9 | Viewed by 3499
Abstract
Epithelial-Mesenchymal Transition (EMT), triggered by external and internal cues in several physiological and pathological conditions, elicits the transformation of epithelial cells into a mesenchymal-like phenotype. During EMT, epithelial cells lose cell-to-cell contact and acquire unusual motility/invasive capabilities. The associated architectural and functional changes [...] Read more.
Epithelial-Mesenchymal Transition (EMT), triggered by external and internal cues in several physiological and pathological conditions, elicits the transformation of epithelial cells into a mesenchymal-like phenotype. During EMT, epithelial cells lose cell-to-cell contact and acquire unusual motility/invasive capabilities. The associated architectural and functional changes destabilize the epithelial layer consistency, allowing cells to migrate and invade the surrounding tissues. EMT is a critical step in the progression of inflammation and cancer, often sustained by a main driving factor as the transforming growth factor-β1 (TGF-β1). Antagonizing EMT has recently gained momentum as an attractive issue in cancer treatment and metastasis prevention. Herein, we demonstrate the capability of myo-inositol (myo-Ins) to revert the EMT process induced by TGF-β1 on MCF-10A breast cells. Upon TGF-β1 addition, cells underwent a dramatic phenotypic transformation, as witnessed by structural (disappearance of the E-cadherin–β-catenin complexes and the emergence of a mesenchymal shape) and molecular modifications (increase in N-cadherin, Snai1, and vimentin), including the release of increased collagen and fibronectin. However, following myo-Ins, those changes were almost completely reverted. Inositol promotes the reconstitution of E-cadherin–β-catenin complexes, decreasing the expression of genes involved in EMT, while promoting the re-expression of epithelial genes (keratin-18 and E-cadherin). Noticeably, myo-Ins efficiently inhibits the invasiveness and migrating capability of TGF-β1 treated cells, also reducing the release of metalloproteinase (MMP-9) altogether with collagen synthesis, allowing for the re-establishment of appropriate cell-to-cell junctions, ultimately leading the cell layer back towards a more compact state. Inositol effects were nullified by previous treatment with an siRNA construct to inhibit CDH1 transcripts and, hence, E-cadherin synthesis. This finding suggests that the reconstitution of E-cadherin complexes is an irreplaceable step in the inositol-induced reversion of EMT. Overall, such a result advocates for the useful role of myo-Ins in cancer treatment. Full article
(This article belongs to the Special Issue Advances in Breast Cancer: From Pathogenesis to Therapy)
Show Figures

Figure 1

15 pages, 23724 KB  
Article
MSX1 Regulates Goat Endometrial Function by Altering the Plasma Membrane Transformation of Endometrial Epithelium Cells during Early Pregnancy
by Beibei Zhang, Zongjie Wang, Kangkang Gao, Rao Fu, Huatao Chen, Pengfei Lin, Aihua Wang and Yaping Jin
Int. J. Mol. Sci. 2023, 24(4), 4121; https://doi.org/10.3390/ijms24044121 - 18 Feb 2023
Cited by 4 | Viewed by 2739
Abstract
MSX1 is an important member of the muscle segment homeobox gene (Msh) family and acts as a transcription factor to regulate tissue plasticity, yet its role in goat endometrium remodeling remains elusive. In this study, an immunohistochemical analysis showed that MSX1 was mainly [...] Read more.
MSX1 is an important member of the muscle segment homeobox gene (Msh) family and acts as a transcription factor to regulate tissue plasticity, yet its role in goat endometrium remodeling remains elusive. In this study, an immunohistochemical analysis showed that MSX1 was mainly expressed in the luminal and glandular epithelium of goat uterus, and the MSX1 expression was upregulated in pregnancy at days 15 and 18 compared with pregnancy at day 5. In order to explore its function, goat endometrial epithelial cells (gEECs) were treated with 17 β-estrogen (E2), progesterone (P4), and/or interferon-tau (IFNτ), which were used to mimic the physiological environment of early pregnancy. The results showed that MSX1 was significantly upregulated with E2- and P4-alone treatment, or their combined treatment, and IFNτ further enhanced its expression. The spheroid attachment and PGE2/PGF2α ratio were downregulated by the suppression of MSX1. The combination of E2, P4, and IFNτ treatment induced the plasma membrane transformation (PMT) of gEECs, which mainly showed the upregulation of N-cadherin (CDH2) and concomitant downregulation of the polarity-related genes (ZO-1, α-PKC, Par3, Lgl2, and SCRIB). The knockdown of MSX1 partly hindered the PMT induced by E2, P4, and IFNτ treatment, while the upregulation of CDH2 and the downregulation of the partly polarity-related genes were significantly enhanced when MSX1 was overexpressed. Moreover, MSX1 regulated the CDH2 expression by activating the endoplasmic reticulum (ER) stress-mediated unfolded protein response (UPR) pathway. Collectively, these results suggest that MSX1 was involved in the PMT of the gEECs through the ER stress-mediated UPR pathway, which affects endometrial adhesion and secretion function. Full article
(This article belongs to the Section Molecular Pathology, Diagnostics, and Therapeutics)
Show Figures

Figure 1

Back to TopTop