Sign in to use this feature.

Years

Between: -

Subjects

remove_circle_outline
remove_circle_outline
remove_circle_outline
remove_circle_outline
remove_circle_outline

Journals

Article Types

Countries / Regions

Search Results (17)

Search Parameters:
Keywords = Bupleurum chinense

Order results
Result details
Results per page
Select all
Export citation of selected articles as:
22 pages, 67029 KB  
Article
An Integrated Analysis of WRKY Genes in Autotetraploid Bupleurum chinense: Evolution, Stress Response, and Impact on Saikosaponin Biosynthesis
by Chuanxin Mo, Wenshuai Chen, Zhen Wei, Yuchan Li, Xueling Wang, Mingyue Yan, Jun Zhao, Zeru Yu, Chao Xin, Ma Yu and Hua Chen
Horticulturae 2026, 12(1), 102; https://doi.org/10.3390/horticulturae12010102 (registering DOI) - 18 Jan 2026
Abstract
WRKY transcription factors play critical roles in plant growth, development, metabolism, and stress responses. In this study, we performed the first genome-wide characterization of the WRKY gene family in Bupleurum chinense, using a T2T-level assembly of the autotetraploid genome. A total of [...] Read more.
WRKY transcription factors play critical roles in plant growth, development, metabolism, and stress responses. In this study, we performed the first genome-wide characterization of the WRKY gene family in Bupleurum chinense, using a T2T-level assembly of the autotetraploid genome. A total of 303 BcWRKY genes were identified and found to be unevenly distributed across four subgenomes. Phylogenetic and structural analyses revealed that segmental duplications after polyploidization drove lineage-specific expansion of the family. Meta-transcriptome analysis demonstrated that BcWRKY genes exhibited tissue-specific expression patterns and dynamic responses to stress, suggesting functional diversification. Under drought, waterlogging, methyl jasmonate, and ABA treatments, the contents of saikosaponins A and D significantly increased. This increase was accompanied by transcriptional activation of multiple BcWRKY genes. Correlation analysis between ten BcWRKYs and ten saikosaponins biosynthetic associated genes (BcBASs, BcCYPs, and BcUGTs) identified BcWRKY22, BcWRKY33, and BcWRKY46 as potential regulators of saikosaponin metabolism under stress conditions. Our study provided a comprehensive framework for understanding BcWRKY gene evolution and secondary metabolic regulation in polyploid medicinal plants. It also offered candidate genes for breeding B. chinense cultivars with high saikosaponin content. Full article
Show Figures

Figure 1

12 pages, 1473 KB  
Article
Effects of Dietary Fermented Chinese Herbal Waste Compound on the Growth, Digestive Function, Antioxidative Capacity and Non-Specific Immunity of Juvenile Largemouth Bass (Micropterus salmoides)
by Xiaolei Zhang, Xinye Zhao, Zecheng Shi, Xiangdong Bi and Wei Dai
Fishes 2025, 10(12), 629; https://doi.org/10.3390/fishes10120629 - 9 Dec 2025
Viewed by 351
Abstract
This study evaluated the effects of dietary fermented Chinese herbal waste compound (FCHW, comprising fermented stems and leaves of Astragalus membranaceus, Rheum tanguticum, and Bupleurum chinense) on the growth, digestive function, antioxidative capacity, and non-specific immunity in juvenile largemouth bass [...] Read more.
This study evaluated the effects of dietary fermented Chinese herbal waste compound (FCHW, comprising fermented stems and leaves of Astragalus membranaceus, Rheum tanguticum, and Bupleurum chinense) on the growth, digestive function, antioxidative capacity, and non-specific immunity in juvenile largemouth bass (Micropterus salmoides). Fish were randomly assigned to one of three dietary treatments for 45 days: a basal diet (control), a basal diet supplemented with 1% Chinese herbal waste (CHW), and a basal diet supplemented with 1% FCHW. The results showed that, compared to the control group, dietary FCHW significantly enhanced weight gain rate (WGR), specific growth rate (SGR), hepatic antioxidant enzyme activities (SOD, CAT, and GSH-Px), and hepatic non-specific immune parameters (ACP and AKP activities) of M. salmoides on both day 30 and day 45 (p < 0.05) except CAT activity on day 30. FCHW supplementation also significantly increased intestinal villus height, width, and muscularis thickness at both time points (p < 0.05). However, intestinal digestive enzyme activities (trypsin, lipase, and amylase) were elevated significantly only on day 30 relative to the control (p < 0.05). Dietary CHW showed limited efficacy. Compared to the control group, dietary CHW supplementation significantly improved intestinal lipase activity and hepatic SOD activity on day 30 (p < 0.05). By day 45, dietary CHW supplementation significantly increased intestinal morphology (villus height, width, and muscularis thickness) (p < 0.05). These results indicate that fermentation enhances the bioactivity of CHW, thereby supporting the potential of FCHW as a functional feed additive in aquaculture. Full article
Show Figures

Figure 1

21 pages, 3190 KB  
Article
Multi-Omics Reveals Stage-Specific Flavonoid Accumulation in Bupleurum chinense DC. Inflorescences
by Tongshan Zhu, Qingqing Tan, Yanli Chen, Xun Bu, Min Li, Guoxia Liu, Jiao Liu, Quanfang Zhang and Yongqing Zhang
Agronomy 2025, 15(11), 2606; https://doi.org/10.3390/agronomy15112606 - 13 Nov 2025
Viewed by 580
Abstract
The large-scale cultivation of medicinal plants generates substantial agricultural by-products that are often discarded. A notable example is the floral biomass of Bupleurum chinense DC. (B. chinense), which is routinely removed during cultivation to promote root yield. To explore the potential [...] Read more.
The large-scale cultivation of medicinal plants generates substantial agricultural by-products that are often discarded. A notable example is the floral biomass of Bupleurum chinense DC. (B. chinense), which is routinely removed during cultivation to promote root yield. To explore the potential valorization of these discarded tissues, we performed an integrated transcriptomic and metabolomic analysis of flavonoid biosynthesis across three developmental stages: F1 (Initial Flowering Stage), F2 (Full Bloom Stage), and F3 (Late Flowering Stage). Our results revealed distinct stage-specific regulatory dynamics. Flavonoid biosynthesis was initiated at F1 through the activation of upstream structural genes, reached its peak at F2 with strong up-regulation of branch-specific genes and the accumulation of diverse flavonols and anthocyanins, and declined at F3, despite the sustained presence of several antioxidant metabolites. These findings indicate that F2 represents the optimal stage for harvesting B. chinense flowers to obtain a broad spectrum of bioactive flavonoids, while late-stage flowers may serve as a complementary source of stable antioxidant compounds. Collectively, this study highlights the potential for transforming discarded floral biomass into valuable phytochemical resources and provides a framework for exploring underutilized tissues in other medicinal plants. Full article
Show Figures

Figure 1

38 pages, 5911 KB  
Review
Exploring the Therapeutic Potential of Bupleurum in Medical Treatment: A Comprehensive Overview
by Yu Tian, Jiageng Guo, Xinya Jiang, Hongyu Lu, Jinling Xie, Fan Zhang, Zhengcai Du and Erwei Hao
Pharmaceuticals 2025, 18(9), 1331; https://doi.org/10.3390/ph18091331 - 5 Sep 2025
Viewed by 2967
Abstract
Bupleurum is a Chinese medicinal material widely used in clinical practice. Its medicinal component is the dried roots of either the Umbrella plant Bupleurum chinense DC or Bupleurum scorzonerifolium Willd. This review systematically searched major scientific databases such as Web of Science, PubMed, [...] Read more.
Bupleurum is a Chinese medicinal material widely used in clinical practice. Its medicinal component is the dried roots of either the Umbrella plant Bupleurum chinense DC or Bupleurum scorzonerifolium Willd. This review systematically searched major scientific databases such as Web of Science, PubMed, and ScienceDirect, and found that it contains various bioactive substances including saikosaponins, polysaccharides, flavonoids, and volatile oils. These components have demonstrated significant efficacy in anti-tumor, anti-inflammatory, and neuroprotective activities. Research has confirmed that this medicinal herb can exert its pharmacological effects by promoting tumor cell apoptosis, inhibiting cell proliferation, regulating inflammatory signaling pathways, and alleviating neuroinflammation. Additionally, its antipyretic and antiviral properties have also garnered widespread attention. However, clinical data regarding its optimal dosage, administration routes, and safety are still insufficient, necessitating further trials for validation. Investigating the synergistic effects of Bupleurum with other drugs and the safety of its use in different populations are also key directions of current research. Given the urgent need for efficient and sustainable healthcare in modern society, a deep understanding of the mechanisms and safety of Bupleurum is of significant importance for its validation as a foundation for new drug development. In summary, Bupleurum, as a multifunctional natural product, has broad application prospects and is expected to play a greater role in future medical research and clinical practice. Full article
(This article belongs to the Section Natural Products)
Show Figures

Figure 1

24 pages, 411 KB  
Review
Natural Compounds and Their Potential in Eating-Related Aspects of Mental Health Disorders
by Wenbin Ma, Ralf Regenthal and Ute Krügel
Nutrients 2025, 17(14), 2383; https://doi.org/10.3390/nu17142383 - 21 Jul 2025
Viewed by 2170
Abstract
Background and Objectives: Mental health and healthy eating are inextricably linked by bi-directional interaction. As pharmacological interventions for eating disorders and mental illness have limited efficacy and are associated with significant side effects, natural compounds traditionally used in these fields represent an [...] Read more.
Background and Objectives: Mental health and healthy eating are inextricably linked by bi-directional interaction. As pharmacological interventions for eating disorders and mental illness have limited efficacy and are associated with significant side effects, natural compounds traditionally used in these fields represent an extremely rich source for potential future drugs. This review aims to summarise complex and/or specific pharmacological and clinical effects of mixed compositions and individual compounds derived from Rosmarinus officinalis, Ginkgo biloba, and Bupleurum chinense as well as from Berberis vulgaris and other berberine (BBR)-containing plants, which have been traditionally used for eating and mental health purposes. Results and Conclusions: The data on favoured natural compounds and main ingredients of compound mixtures presented here could provide new impetus for preventive or targeted supplementary treatment, potential drug development, and the design of new compound congeners with improved target spectrum and potency in mental health disorders and eating-related issues. Contemporary methodological development steps in this direction are then proposed. Full article
(This article belongs to the Special Issue Eating and Mental Health Disorders)
16 pages, 3974 KB  
Article
Broadly Targeted Metabolomics Analysis of Differential Metabolites Between Bupleurum chinense DC. and Bupleurum scorzonerifolium Willd.
by Min Li, Quanfang Zhang, Tongshan Zhu, Guoxia Liu, Wenxiao Chen, Yanli Chen, Xun Bu, Zhifeng Zhang and Yongqing Zhang
Metabolites 2025, 15(2), 119; https://doi.org/10.3390/metabo15020119 - 11 Feb 2025
Cited by 1 | Viewed by 1349
Abstract
Background/Objectives: Bupleuri Radix is a plant in the Apiaceae family Bupleurum Chinense DC. or Bupleurum scorzonerifolium Willd. root. The dissimilarities in the metabolite profiles of plants directly correlate with the disparities in their clinical efficacy. Methods: Therefore, the wild Bupleurum Chinense DC. [...] Read more.
Background/Objectives: Bupleuri Radix is a plant in the Apiaceae family Bupleurum Chinense DC. or Bupleurum scorzonerifolium Willd. root. The dissimilarities in the metabolite profiles of plants directly correlate with the disparities in their clinical efficacy. Methods: Therefore, the wild Bupleurum Chinense DC. (YBC) and wild Bupleurum scorzonerifolium Willd. (YNC) were used as research materials. They were analyzed using the UPLC-MS/MS and the similarities and differences were uncovered based on differential metabolites. Results: Our results proved that the differences in clinical efficacy between YBC and YNC may be attributed to their distinct metabolite profiles, as follows: (1) a total of 12 classes of 2059 metabolites were identified in the roots, with phenolic acids, terpenoids, and flavonoids being the most abundant metabolic products, with 2026 shared components between the two, 2045 in YBC, and 2040 in YNC; (2) a total of 718 differential metabolites were identified, accounting for 35.44% of the shared metabolites. Among them, YBC had 452 metabolites with higher content relative to YNC, representing 62.95%, and 266 components with lower content, representing 37.05%; (3) the KEEG enrichment analysis results show that the differential metabolic pathways are flavone and flavonol biosynthesis, linoleic acid metabolism, arachidonic acid metabolism, sesquiterpenoid and triterpenoid biosynthesis, and linolenic acid metabolism. Conclusions: These new findings will serve as a foundation for further study of the BR biosynthetic pathway and offer insights into the practical use of traditional Chinese medicine in clinical settings. Full article
(This article belongs to the Section Advances in Metabolomics)
Show Figures

Figure 1

24 pages, 5542 KB  
Article
Investigating the Therapeutic Mechanisms of Total Saikosaponins in Alzheimer’s Disease: A Metabolomic and Proteomic Approach
by Huiling Wei, Tianyi Du, Weiwei Zhang, Wei Ma, Yao Yao and Juan Li
Pharmaceuticals 2025, 18(1), 100; https://doi.org/10.3390/ph18010100 - 15 Jan 2025
Cited by 2 | Viewed by 1630
Abstract
Alzheimer’s disease (AD) is the leading cause of dementia among the elderly, yet effective treatments remain elusive. Total saikosaponins (TSS), the primary bioactive components in Bupleurum chinense, have shown promising therapeutic effects against AD in previous studies. Methods: To delve deeper [...] Read more.
Alzheimer’s disease (AD) is the leading cause of dementia among the elderly, yet effective treatments remain elusive. Total saikosaponins (TSS), the primary bioactive components in Bupleurum chinense, have shown promising therapeutic effects against AD in previous studies. Methods: To delve deeper into the mechanisms underlying the therapeutic role of TSS in AD, we investigated its neuroprotective effects and associated molecular mechanisms in APP/PS1 mice. Further, we employed metabolomic and proteomic analyses, with a focus on the potential protein-level changes induced by TSS, particularly those related to metabolite accumulation in the brain. Results: Our results showed that lysophosphatidylcholine, adenosine, and sphingomyelin in plasma might serve as potential biomarkers. Compared to the control group, AD mice exhibited significantly increased expression of proteins related to neuroinflammatory pathways, whereas proteins involved in cAMP signaling, cGMP-PKG signaling, and synaptic plasticity pathways were significantly downregulated. Notably, these signaling pathways were partially reversed in APP/PS1 mice following TSS administration. Behavioral tests demonstrated that TSS effectively improved the learning and memory functions of mice. Conclusions: Our findings suggest that TSS ameliorate cognitive decline through regulating neuroinflammatory pathways, cAMP and cGMP signaling, and synaptic plasticity pathways, providing insights into its therapeutic potential in AD. Full article
(This article belongs to the Section Pharmacology)
Show Figures

Figure 1

13 pages, 1372 KB  
Article
Effect of the Total Saponins of Bupleurum chinense DC. Water Extracts Following Ultrafiltration Pretreatment on Macroporous Resin Adsorption
by Ruihong Wang, Hongbo Liu, Zhishu Tang, Huaxu Zhu, Huan Liu, Ran Guo, Zhongxing Song, Hongbo Xu, Bo Li, Guolong Li and Yue Zhang
Molecules 2024, 29(21), 5153; https://doi.org/10.3390/molecules29215153 - 31 Oct 2024
Cited by 3 | Viewed by 1818
Abstract
Macroporous resin is an efficient separation technology that plays a crucial role in the separation and purification of traditional Chinese medicine (TCM). However, the application of macroporous resins in TCM pharmaceuticals is hindered by serious fouling caused by the complex materials used in [...] Read more.
Macroporous resin is an efficient separation technology that plays a crucial role in the separation and purification of traditional Chinese medicine (TCM). However, the application of macroporous resins in TCM pharmaceuticals is hindered by serious fouling caused by the complex materials used in TCM. This study examines the impact of ultrafiltration (UF) membrane technology on the macroporous resin adsorption behavior of TCM extracts. In this paper, Bupleurum chinense DC. (B. chinense) water extracts were included as an example to study the effect of UF pretreatment on the macroporous resin adsorption of total saponins. The study results indicated that the adsorption of total saponins constituents from the water extracts of B. chinense on the macroporous resin followed the pseudo-second-order kinetic model and the Langmuir model. The thermodynamic parameters of adsorption, including enthalpy changes and Gibbs free energies, were negative, while entropy changes were positive. These results demonstrated that the total saponin components form a monolayer adsorption layer by spontaneous thermal adsorption on the macroporous resin, and that the adsorption rate is not determined by the rate of intraparticle diffusion. Following treatment with a UF membrane with an average molecular weight cut-off of 50 kDa, the protein, starch, pectin, tannin, and other impurities in the water extracts of B. chinense were reduced, while the total saponin content was retained at 82.32%. The adsorption kinetic model of the saponin constituents on the macroporous resin remained unchanged and was consistent with both the second-order kinetic model and the Langmuir model; the adsorption rate of the second-order kinetic model increased by 1.3 times and in the Langmuir model at 25 °C, the adsorption performance improved by 1.16 times compared to the original extracts. This study revealed that UF technology as a pretreatment method can reduce the fouling of macroporous resin by TCM extracts and improve the adsorption performance of macroporous resin. Full article
Show Figures

Figure 1

14 pages, 4033 KB  
Article
Spatial Mapping of Bioactive Metabolites in the Roots of Three Bupleurum Species by Matrix-Assisted Laser Desorption/Ionization Mass Spectrometry Imaging
by Xiaowei Han, Donglai Ma, Jiemin Wang, Lin Pei, Lingdi Liu, Weihong Shi, Zhengpu Rong, Xiaoyuan Wang, Ye Zhang, Yuguang Zheng and Huigai Sun
Molecules 2024, 29(16), 3746; https://doi.org/10.3390/molecules29163746 - 7 Aug 2024
Cited by 4 | Viewed by 1547
Abstract
Bupleurum is a kind of medicinal plant that has made a great contribution to human health because of the presence of bioactive metabolites: Bupleurum saikosaponins and flavonoids. Despite their importance, it has been a challenge to visually characterize the spatial distribution of these [...] Read more.
Bupleurum is a kind of medicinal plant that has made a great contribution to human health because of the presence of bioactive metabolites: Bupleurum saikosaponins and flavonoids. Despite their importance, it has been a challenge to visually characterize the spatial distribution of these metabolites in situ within the plant tissue, which is essential for assessing the quality of Bupleurum. The development of a new technology to identify and evaluate the quality of medicinal plants is therefore necessary. Here, the spatial distribution and quality characteristics of metabolites of three Bupleurum species: Bupleurum smithii (BS), Bupleurum marginatum var. stenophyllum (BM), and Bupleurum chinense (BC) were characterized by Matrix-assisted laser desorption/ionization mass spectrometry imaging (MALDI-MSI). Twenty-nine metabolites, including saikosaponins, non-saikosaponins, and compounds from the saikosaponin synthesis pathway, were characterized. Some of these were successfully localized and visualized in the transverse section of roots. In these Bupleurum species, twelve saikosaponins, five non-saikosaponins, and five saikosaponin synthesis pathway compounds were detected. Twenty-two major influencing components, which exhibit higher ion intensities in higher quality samples, were identified as potential quality markers of Bupleurum. The final outcome indicates that BC has superior quality compared to BS and BM. MALDI-MSI has effectively distinguished the quality of these Bupleurum species, providing an intuitive and effective marker for the quality control of medicinal plants. Full article
Show Figures

Figure 1

17 pages, 3545 KB  
Article
Quantitative and Differential Analysis between Bupleurum chinense DC. and Bupleurum scorzonerifolium Willd. Using HPLC-MS and GC-MS Coupled with Multivariate Statistical Analysis
by Zhenhuan Wang, Lu Tian, Yusheng Xiao, Mengya Zhao, Yanyan Chang, Yujiang Zhou, Shuying Liu, Huanxi Zhao and Yang Xiu
Molecules 2023, 28(15), 5630; https://doi.org/10.3390/molecules28155630 - 25 Jul 2023
Cited by 11 | Viewed by 3691
Abstract
Bupleurum chinense DC. and Bupleurum scorzonerifolium Willd. have different clinical efficacies, with the former typically used to treat typhoid fever and the latter mainly used to clear liver heat. The differences in their clinical efficacy are closely related to their complex chemical composition, [...] Read more.
Bupleurum chinense DC. and Bupleurum scorzonerifolium Willd. have different clinical efficacies, with the former typically used to treat typhoid fever and the latter mainly used to clear liver heat. The differences in their clinical efficacy are closely related to their complex chemical composition, especially the active components. In this study, the saponins and volatile oils in two varieties of Radix Bupleuri grown in different regions were extracted and analyzed using high-performance liquid chromatography (HPLC) and gas chromatography coupled with mass spectrometry (MS), and the absolute contents of five saikosaponins were accurately quantified using an established HPLC-MS method in the multiple reaction monitoring mode. Multivariate statistical analysis was performed to reveal the difference in the active components between the two varieties. The saikosaponin content was significantly affected by variety and growing region, with all five saikosaponins being significantly higher in Bupleurum chinense DC. than in Bupleurum scorzonerifolium Willd. The results of principal component analysis and hierarchical cluster analysis show a clear distinction between the two varieties in terms of both saponins and volatile oils. Twenty-one saponins, including saikosaponin b2 and b1, and fifty-two volatile oils, including 2-tetradecyloxirane and chloromethyl cyanide, were screened and identified as differential compounds contributing to the significant difference between the two varieties. These compounds may also be responsible for the difference in clinical efficacy between Bupleurum chinense DC. and Bupleurum scorzonerifolium Willd. All the results suggest that the accumulation and diversity of active components in Radix Bupleuri are significantly affected by the variety. In contrast to previous reports, this study provides the absolute contents of five saikosaponins in Radix Bupleuri of different varieties and reduces the influence of the growing region on the analytical results by collecting samples from different regions. The results of this study may provide a reference for the identification and quality evaluation of different varieties of Radix Bupleuri. Full article
(This article belongs to the Special Issue Mass Spectrometry in Pharmaceutical Analysis)
Show Figures

Figure 1

15 pages, 11050 KB  
Article
Comparative Transcriptome Analysis Provides Insights into the Molecular Mechanism Underlying the Effect of MeJA Treatment on the Biosynthesis of Saikosaponins in Bupleurum chinense DC.
by Yanping Mao, Yuping Yang, Yuchan Li, Yiguan Zhang, Ping Wei, Hua Chen and Dabin Hou
Life 2023, 13(2), 563; https://doi.org/10.3390/life13020563 - 17 Feb 2023
Cited by 5 | Viewed by 2764
Abstract
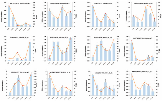
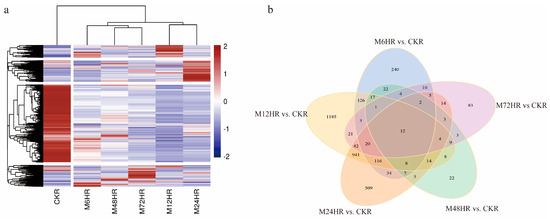
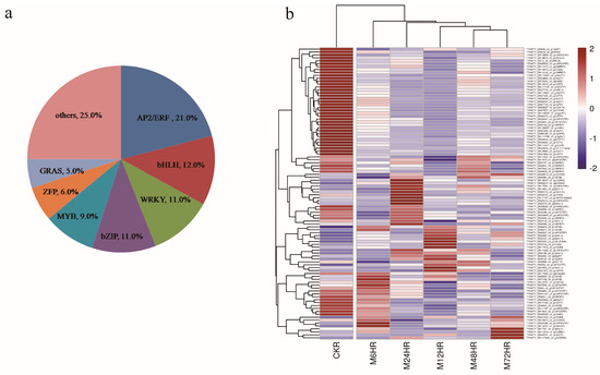
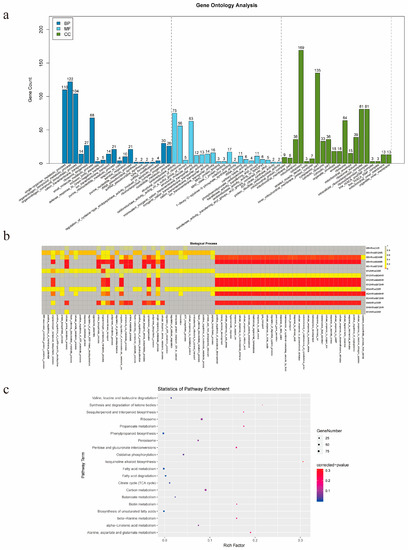
Bupleurum chinense DC. is a well-known traditional Chinese medicinal plant that produces saikosaponins (SSs), which possess hepatoprotective, antipyretic, and anti-inflammatory activities. Methyl jasmonate (MeJA) is a signalling phytohormone that can increase the accumulation of SSs in the root of Bupleurum plants. However, the [...] Read more.
Bupleurum chinense DC. is a well-known traditional Chinese medicinal plant that produces saikosaponins (SSs), which possess hepatoprotective, antipyretic, and anti-inflammatory activities. Methyl jasmonate (MeJA) is a signalling phytohormone that can increase the accumulation of SSs in the root of Bupleurum plants. However, the molecular understanding of MeJA-mediated SS biosynthesis is not clear. Therefore, it is necessary to explore the molecular mechanism underlying the response of B. chinense DC. to MeJA in roots. In this study, we performed comparative transcriptome analysis of B. chinense DC. roots with different MeJA treatment times. In total, 104,057 unigenes were identified, of which 4053 were differentially expressed genes (DEGs). Most of the DEGs were downregulated after MeJA treatment, and GO enrichment analysis showed that they were mainly related to biological processes involved in stress responses and development. A total of 88 DEGs encoding enzymes known to be involved in the SS synthesis pathway were found, and most were significantly downregulated within 24 h. Based on the DEGs, 99 transcription factors (TFs) belonging to the AP2/ERF, WRKY, bZIP, ZFP, and bHLH families with different expression patterns were also identified. Further integrated analysis indicated that 20 DEGs involved in the SS synthesis pathway and 12 DEGs encoding TFs presented strong correlations with the SS contents, and these DEGs may be critical for the biosynthesis and regulation of SSs. These findings will be critical for further study of the response of B. chinense DC. to MeJA for SS biosynthesis. Full article
(This article belongs to the Section Plant Science)
Show Figures

Figure 1

18 pages, 3849 KB  
Article
Saikosaponin A and Its Epimers Alleviate LPS-Induced Acute Lung Injury in Mice
by Donghui Peng, Yuchan Chen, Yanping Sun, Zhihong Zhang, Na Cui, Wensen Zhang, Ying Qi, Yuanning Zeng, Bin Hu, Bingyou Yang, Qiuhong Wang and Haixue Kuang
Molecules 2023, 28(3), 967; https://doi.org/10.3390/molecules28030967 - 18 Jan 2023
Cited by 19 | Viewed by 3251
Abstract
The purpose of this work was to illustrate the effect of processing with vinegar on saikosaponins of Bupleurum chinense DC. (BC) and the protective effects of saikosaponin A (SSA), saikosaponin b1 (SSb1), saikosaponin b2 (SSb2), and saikosaponin D (SSD) in lipopolysaccharide (LPS)-induced acute [...] Read more.
The purpose of this work was to illustrate the effect of processing with vinegar on saikosaponins of Bupleurum chinense DC. (BC) and the protective effects of saikosaponin A (SSA), saikosaponin b1 (SSb1), saikosaponin b2 (SSb2), and saikosaponin D (SSD) in lipopolysaccharide (LPS)-induced acute lung injury (ALI) mice. We comprehensively evaluated the anti-inflammatory effects and potential mechanisms of SSA, SSb1, SSb2, and SSD through an LPS-induced ALI model using intratracheal injection. The results showed that SSA, SSb1, SSb2, and SSD significantly decreased pulmonary edema; reduced the levels of IL-6, TNF-α, and IL-1β in serum and lung tissues; alleviated pulmonary pathological damage; and decreased the levels of the IL-6, TNF-α, and IL-1β genes and the expression of NF-κB/TLR4-related proteins. Interestingly, they were similar in structure, but SSb2 had a better anti-inflammatory effect at the same dose, according to a principal component analysis. These findings indicated that it may not have been comprehensive to only use SSA and SSD as indicators to evaluate the quality of BC, especially as the contents of SSb1 and SSb2 in vinegar-processed BC were significantly increased. Full article
(This article belongs to the Special Issue Natural Products: Chemical Composition and Pharmacological Activity)
Show Figures

Figure 1

21 pages, 5638 KB  
Article
Drought Stress Stimulates the Terpenoid Backbone and Triterpenoid Biosynthesis Pathway to Promote the Synthesis of Saikosaponin in Bupleurum chinense DC. Roots
by Linlin Yang, Lu Qiao, Xiuhong Su, Baoyu Ji and Chengming Dong
Molecules 2022, 27(17), 5470; https://doi.org/10.3390/molecules27175470 - 25 Aug 2022
Cited by 31 | Viewed by 3416
Abstract
Bupleurum chinense is an important medicinal plant in China; however, little is known regarding how this plant transcribes and synthesizes saikosaponins under drought stress. Herein, we investigated how drought stress stimulates the transcriptional changes of B. chinense to synthesize saikosaponins. Short-term drought stress [...] Read more.
Bupleurum chinense is an important medicinal plant in China; however, little is known regarding how this plant transcribes and synthesizes saikosaponins under drought stress. Herein, we investigated how drought stress stimulates the transcriptional changes of B. chinense to synthesize saikosaponins. Short-term drought stress induced the accumulation of saikosaponins, especially from the first re-watering stage (RD_1 stage) to the second re-watering stage (RD_2 stage). Saikosaponin-a and saikosaponin-d increased by 84.60% and 75.13%, respectively, from the RD_1 stage to the RD_2 stage. Drought stress also stimulated a rapid increase in the levels of the hormones abscisic acid, salicylic acid, and jasmonic acid. We screened 49 Unigenes regarding the terpenoid backbone and triterpenoid biosynthesis, of which 33 differential genes were significantly up-regulated during drought stress. Moreover, one P450 and two UGTs are possibly involved in the synthesis of saikosaponins, while some transcription factors may be involved in regulating the expression of key enzyme genes. Our study provides a reference for the cultivation of B. chinense and a practical means to ensure the quality (safety and effectiveness) of B. chinense for medicinal use, as well as insights into the modernization of the China Agriculture Research System. Full article
(This article belongs to the Section Natural Products Chemistry)
Show Figures

Figure 1

21 pages, 5988 KB  
Article
The Structural Characteristics of an Acidic Water-Soluble Polysaccharide from Bupleurum chinense DC and Its In Vivo Anti-Tumor Activity on H22 Tumor-Bearing Mice
by Shuyuan Shi, Mengli Chang, Huiping Liu, Suyun Ding, Zhiqian Yan, Kai Si and Tingting Gong
Polymers 2022, 14(6), 1119; https://doi.org/10.3390/polym14061119 - 11 Mar 2022
Cited by 30 | Viewed by 3840
Abstract
This study explored the preliminary structural characteristics and in vivo anti-tumor activity of an acidic water-soluble polysaccharide (BCP) separated purified from Bupleurum chinense DC root. The preliminary structural characterization of BCP was established using UV, HPGPC, FT-IR, IC, NMR, SEM, and Congo red. [...] Read more.
This study explored the preliminary structural characteristics and in vivo anti-tumor activity of an acidic water-soluble polysaccharide (BCP) separated purified from Bupleurum chinense DC root. The preliminary structural characterization of BCP was established using UV, HPGPC, FT-IR, IC, NMR, SEM, and Congo red. The results showed BCP as an acidic polysaccharide with an average molecular weight of 2.01 × 103 kDa. Furthermore, we showed that BCP consists of rhamnose, arabinose, galactose, glucose, and galacturonic acid (with a molar ratio of 0.063:0.788:0.841:1:0.196) in both α- and β-type configurations. Using the H22 tumor-bearing mouse model, we assessed the anti-tumor activity of BCP in vivo. The results revealed the inhibitory effects of BCP on H22 tumor growth and the protective actions against tissue damage of thymus and spleen in mice. In addition, the JC-1 FITC-AnnexinV/PI staining and cell cycle analysis have collectively shown that BCP is sufficient to induce apoptosis and of H22 hepatocarcinoma cells in a dose-dependent manner. The inhibitory effect of BCP on tumor growth was likely attributable to the S phase arrest. Overall, our study presented significant anti-liver cancer profiles of BCP and its promising therapeutic potential as a safe and effective anti-tumor natural agent. Full article
(This article belongs to the Section Biobased and Biodegradable Polymers)
Show Figures

Graphical abstract

12 pages, 1774 KB  
Article
Do Compositions of Lipid Fraction Correspond to Species Differentiation in Bupleurum L. (Apiaceae)?
by Zhargal Alexandrovich Tykheev, Oleg Arnoldovich Anenkhonov, Svetlana Vasilievna Zhigzhitzhapova, Vasiliy Vladimirovich Taraskin, Larisa Dorzhievna Radnaeva and Faqi Zhang
Plants 2020, 9(11), 1407; https://doi.org/10.3390/plants9111407 - 22 Oct 2020
Cited by 2 | Viewed by 2834
Abstract
Bupleurum L. has been widely used in various medical systems as an agent with a wide range of activities. The qualitative composition and content of lipid fraction components of the aerial parts of B. longifolium and B. chinense were elucidated in this work. [...] Read more.
Bupleurum L. has been widely used in various medical systems as an agent with a wide range of activities. The qualitative composition and content of lipid fraction components of the aerial parts of B. longifolium and B. chinense were elucidated in this work. The available data on the fatty acids (FAs) in Bupleurum plants were compiled and compared with species differentiation in the genus. As a result, the content of FAs in the studied Bupleurum plant species only partially corresponded to the species differentiation and, in some cases, contradicted it. The prognostic value of Bupleurum’s species differentiation for the identification of the potential composition of FAs was insignificant, and it was limited only by particular groups of species. This suggests that a complete phytochemical study of Bupleurum species needs to be conducted to determine the composition of FAs and to identify which species have a similar composition. Full article
Show Figures

Figure 1

Back to TopTop