Spatial Mapping of Bioactive Metabolites in the Roots of Three Bupleurum Species by Matrix-Assisted Laser Desorption/Ionization Mass Spectrometry Imaging
Abstract
1. Introduction
2. Results
2.1. Detection of Saikosaponins, Non-Saikosaponins, and Saikosaponin Synthesis Pathway Compounds by MALDI-TOF MS
2.2. Statistical Analysis of Variables for Saikosaponins, Non-Saikosaponins, and Saikosaponin Synthesis Pathway Compounds in the Three Bupleurum Species
2.3. Determination of Saponins in Bupleurum by HPLC
2.4. Localization of Saikosaponin in the Root Tissues of the Three Bupleurum Species
2.5. Localization of Saikosaponin Synthesis Pathway Compounds in the Three Bupleurum Root Tissues
2.6. Localization of Non-Saikosaponin Compounds in the Three Bupleurum Root Tissues
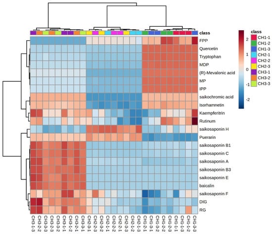
2.7. Cluster Analysis of Different Components
3. Discussion
4. Materials and Methods
4.1. Materials
4.2. Tissue Sectioning
4.3. Matrix Coating and Microscopy Visualization
4.4. MALDI-MSI
4.5. Data Analysis
4.6. Histological Staining
4.7. Preparation of Standard Compounds
4.8. Extraction and Content Determination of Saikosaponins by HPLC
5. Conclusions
Supplementary Materials
Author Contributions
Funding
Institutional Review Board Statement
Informed Consent Statement
Data Availability Statement
Acknowledgments
Conflicts of Interest
References
- Yao, R.Y.; Zou, Y.F.; Chen, X.F. Traditional use, pharmacology, toxicology, and quality control of species in genus Bupleurum L. Chin. Her. Med. 2013, 5, 245–255. [Google Scholar] [CrossRef] [PubMed]
- Yu, D.; Wang, W.X.; Huo, J.H.; Zhuang, Y.; Chen, Y.Y.; Du, X.W. Study on molecular mechanism of volatiles variation during Bupleurum scorzonerifolium root development based on metabolome and transcriptome analysis. Front. Plant Sci. 2023, 14, 1159511. [Google Scholar] [CrossRef] [PubMed]
- Chinese Pharmacopeia Commission. Pharmacopoeia of the People’s Republic of China; China Medical Science and Technology Press: Beijing, China, 2020; Volume I. [Google Scholar]
- Liu, Y.M.; Zhou, A.; Yu, N.J.; Han, R.C.; Zhang, W.; Zhu, Y.J.; Cao, Y.; Li, X.Y.; Peng, D.Y. Simultaneous determination of five saponins in Bupleuri Radix by HPLC-DAD dual wavelength method. China J. Chin. Mat. Med. 2018, 43, 363–368. [Google Scholar] [CrossRef]
- Deng, P.; Zheng, G.S.; Luo, X.J.; Wang, Y.S. Simultaneous determination of saikosaponins a, b2, c, d, f in Radix Bupleuri by HPLC. J. Jiangxi Univ. 2013, 25, 46–49. [Google Scholar]
- Wu, C.P.; Dill, A.L.; Eberlin, L.S.; Cooks, R.G.; Ifa, D.R. Mass spectrometry imaging under ambient conditions. Mass Spectrom. Rev. 2013, 32, 218–243. [Google Scholar] [CrossRef] [PubMed]
- Dong, Y.H.; Li, B.; Malitsky, S.; Rogachev, I.; Aharoni, A.; Kaftan, F.; Svatoš, A.; Franceschi, P. Sample preparation for mass spectrometry imaging of plant tissues: A review. Front. Plant Sci. 2016, 7, 60. [Google Scholar] [CrossRef] [PubMed]
- Van Hove, E.R.A.; Smith, D.F.; Heeren, R.M.A. A concise review of mass spectrometry imaging. J. Chromatogr. A. 2010, 1217, 3946–3954. [Google Scholar] [CrossRef]
- Heyman, H.M.; Dubery, I.A. The potential of mass spectrometry imaging in plant metabolomics: A review. Phytochem. Rev. 2016, 15, 297–316. [Google Scholar] [CrossRef]
- Kaspar, S.; Peukert, M.; Svatos, A.; Matros, A.; Mock, H.P. MALDI-imaging mass spectrometry—An emerging technique in plant biology. Proteomics 2011, 11, 1840–1850. [Google Scholar] [CrossRef]
- Cornett, D.S.; Reyzer, M.L.; Chaurand, P.; Caprioli, R.M. MALDI imaging mass spectrometry: Molecular snapshots of biochemicalsystems. Nat. Methods 2007, 4, 828–833. [Google Scholar] [CrossRef]
- Lee, Y.J.; Perdian, D.C.; Song, Z.; Yeung, E.S.; Nikolau, B.J. Use of mass-spectrometry for imaging metabolites in plants. Plant J. 2012, 70, 81–95. [Google Scholar] [CrossRef] [PubMed]
- Kompauer, M.; Heiles, S.; Spengler, B. Atmospheric pressure MALDI mass spectrometry imaging of tissues and cells at 1.4-μm lateral resolution. Nat. Methods 2017, 14, 90–96. [Google Scholar] [CrossRef] [PubMed]
- Baker, T.C.; Han, J.; Borchers, C.H. Recent advancements in matrix-assisted laser desorption/ionization mass spectrometry imaging. Curr. Opin. Biotechnol. 2017, 43, 62–69. [Google Scholar] [CrossRef] [PubMed]
- Schwamborn, K.; Caprioli, R.M. Molecular imaging by mass spectrometry—Looking beyond classical histology. Nat. Rev. Cancer 2010, 10, 639–646. [Google Scholar] [CrossRef] [PubMed]
- Eckelmann, D.; Kusari, S.; Spiteller, M. Occurrence and spatial distribution of maytansinoids in Putterlickia pyracantha, an unexplored resource of anticancer compounds. Fitoterapia 2016, 113, 175–181. [Google Scholar] [CrossRef] [PubMed]
- Beck, S.; Stengel, J. Mass spectrometric imaging of flavonoid glycosides and biflavonoids in Ginkgo biloba L. Phytochemistry 2016, 130, 201–206. [Google Scholar] [CrossRef] [PubMed]
- Li, B.; Bhandari, D.R.; Römpp, A.; Spengler, B. High-resolution MALDI mass spectrometry imaging of gallotannins and monoterpeneglucosides in the root of Paeonia lactiflora. Sci. Rep. 2016, 6, 36074. [Google Scholar] [CrossRef]
- Crecelius, A.C.; Hölscher, D.; Hoffmann, T.; Schneider, B.; Fischer, T.C.; Hanke, M.V.; Flachowsky, H.; Schwab, W.; Schubert, U.S. Spatial and temporal localization of flavonoid metabolites in strawberry fruit (Fragaria × ananassa). J. Agric. Food Chem. 2017, 65, 3559–3568. [Google Scholar] [CrossRef] [PubMed]
- Zhou, Q.; Wu, W.W.; Yu, C.L.; Wang, P.; Wen, X.Q.; Chen, B.L.; Zhang, Y.; Zhuang, M.; Zhang, M.Y.; Zhang, H.Y.; et al. Saikosaponin A inhibits growth of human bladder carcinoma T24 and 5637 cells both in vitro and in vivo. Biol. Pharm. Bull. 2022, 45, 863–871. [Google Scholar] [CrossRef]
- Zhao, H.; Wang, X.; Zhang, Y.; Huang, X.; Jiang, Y.; Ma, H.; An, L.; Wu, X.; Wang, Q. Quantitative 1H NMR for the direct Quantification of saikosaponins in Bupleurum chinense DC. Anal. Sci. 2021, 37, 1413–1418. [Google Scholar] [CrossRef]
- Xia, Z.D.; Liu, X.; Tong, L.G.; Wang, H.; Feng, M.L.; Xi, X.H.; He, P.; Qin, X.M. Comparison of chemical constituents of Bupleurum marginatum var. stenophyllum and Bupleurum chinense DC. using UHPLC-Q-TOF-MS based on a metabonomics approach. Biomed. Chromatogr. 2021, 35, e5133. [Google Scholar] [CrossRef]
- Cheng, T.; Ying, M. Antitumor effect of saikosaponin A on human neuroblastoma cells. Biomed Res. Int. 2021, 2021, 5845554–5845565. [Google Scholar] [CrossRef] [PubMed]
- Lim, S.H.; Lee, H.S.; Han, H.K.; Choi, C.I. Saikosaponin A and D inhibit adipogenesis via the AMPK and MAPK signaling pathways in 3T3-L1 adipocytes. Int. J. Mol. Sci. 2021, 22, 11409. [Google Scholar] [CrossRef] [PubMed]
- Luo, J.; Wang, J.; Yang, J.; Huang, W.J.; Liu, J.Q.; Tan, W.F.; Xin, H. Saikosaponin B1 and Saikosaponin D inhibit tumor growth in medulloblastoma allograft mice via inhibiting the Hedgehog signaling pathway. J. Nat. Med. 2022, 76, 584–593. [Google Scholar] [CrossRef] [PubMed]
- Lee, J.E.; Song, B.K.; Kim, J.H.; Siddiqi, M.Z.; Im, W.T. Production of prosaikogenin F, prosaikogenin G, markogenin F and saikogenin G by the recombinant enzymatic hydrolysis of saikosaponin and their anti-cancer effect. Molecules 2022, 27, 3255. [Google Scholar] [CrossRef]
- Zhang, Q.; Li, M.; Chen, X.; Liu, G.; Zhang, Z.; Tan, Q.; Hu, Y.; Fan, Y.; Liu, Y.; Zhu, T.; et al. Chromosome-Level genome assembly of Bupleurum chinense DC provides insights into the saikosaponin biosynthesis. Front. Genet. 2022, 13, 878431. [Google Scholar] [CrossRef] [PubMed]
- Han, W.; Xu, J.; Wan, H.; Zhou, L.; Wu, B.; Gao, J.; Guo, X.; Sui, C.; Wei, J. Overexpression of BcERF3 increases the biosynthesis of saikosaponins in Bupleurum chinense. FEBS Open Bio. 2022, 12, 1344–1352. [Google Scholar] [CrossRef] [PubMed]
- Liu, W.X.; Cheng, X.L.; Kang, R.; Wang, Y.D.; Guo, X.H.; Jing, W.G.; Wei, F.; Ma, S.C. Systematic characterization and identification of saikosaponins in extracts from Bupleurum marginatum var. stenophyllum using UPLC-PDA-Q/TOF-MS. Front. Chem. 2021, 9, 747987. [Google Scholar] [CrossRef]
- Liang, H.; Zhao, Y.Y.; Cui, Y.J.; Liu, Q.X. Flavonoids from the roots of Bupleurum chinense DC. J. Beijing Med. Univ. 2000, 32, 223–225. [Google Scholar]








| Measured (m/z) | Calculated (m/z) | Error (ppm) | Identification | Localization | CID Fragment Ions | ||||
|---|---|---|---|---|---|---|---|---|---|
| Ion Form | Compound | Molecular Formula | BS | BM | BC | ||||
| 951.5 | 951.5287 | 2 | [M + Na]+ | Saikosaponin A | C48H80O17 | Periderm | Periderm | Periderm and phloem | 365.1; 451.1; 511.2; 805.5; 919.3 |
| 803.4 | 803.4342 | 3 | [M + K]+ | Saikosaponin E/F | C42H68O12 | Periderm | Periderm | Periderm, phloem, and cambium | 203.1; 331.2; 349.1; 757.4 |
| 813.5 | 813.4994 | 2 | [M + H]+ | Saikosaponin B3 | C43H72O14 | - | - | Periderm, phloem, and cambium | 133.1; 251.1; 309.1; 559.4; 705.5 |
| 803.5 | 803.4552 | 1 | [M + Na]+ | Saikosaponin E/F | C42H68O13 | Periderm | Periderm | Periderm, phloem, and cambium | 455.4; 437.3; 456.3 |
| 765.5 | 765.4783 | 1 | [M + H]+ | Saikosaponin C | C48H78O18 | - | - | Periderm, phloem, and cambium | 189.2; 255.1; 403.3; 649.9 |
| 611.2 | 611.1606 | 1 | [M + H]+ | Rutin | C27H30O16 | - | - | Periderm, phloem, and cambium | 303.0; 611.0; 612.0 |
| 579.2 | 579.1708 | 4 | [M + H]+ | Kaempferitrin | C27H30O14 | Periderm, phloem, and cambium | Periderm, phloem, and cambium | Periderm, phloem, and cambium | |
| 487.2 | 487.24 | 1 | [M + Na]+ | 7,2′-Dihydroxy-3′,4′-dimethoxy-isoflavane-7-o-β-D-glucoside | C23H28O10 | Periderm, phloem, cambium, and xylem | Periderm, phloem, cambium, and xylem | Periderm, phloem, cambium, and xylem | |
| 472.2 | 472.1738 | 7 | [M + K]+ | Farnesyl pyrophosphate | C15H37N3O7P2 | Periderm, phloem, cambium, and xylem | Periderm, phloem, cambium, and xylem | - | 160.9; 365.1; 383.2 |
| 269.0 | 268.9950 | 4 | [M + Na]+ | Isopentenyl pyrophosphate | C5H12O7P2 | Periderm, phloem, and cambium | Periderm, phloem, and cambium | Periderm, phloem, cambium, and xylem | 161.1; 229.0 |
| 245.0 | 245.06 | 2 | [M + Na]+ | Saikochromic acid | C10H6O6 | Periderm, cambium, and xylem | Periderm, cambium, and xylem | Periderm, phloem, and cambium | |
| 232.0 | 232.05 | 2 | [M + Na]+ | Mevalonate-5-pyrophosphate | C6H12O2P2 | Periderm, phloem, and cambium | Periderm, phloem, and cambium | Periderm, phloem, cambium, and xylem | |
| 205.1 | 205.11 | 4 | [M + H]+ | Tryptophan | C11H12N2O2 | Periderm | Periderm | Periderm, phloem, cambium, and xylem | 143.9; 145.9; 151.0; 187.9; 204.9 |
| 201.0 | 201.07 | 3 | [M + Na]+ | Mevalonate-5-phosphate | C6H12O2P | Xylem | Xylem | Periderm, phloem, cambium, and xylem | |
| 171.1 | 171.0627 | 2 | [M + Na]+ | (R)-Mevalonic acid | C6H12O2 | Periderm and phloem | Xylem | Periderm, phloem, cambium, and xylem | 108.0; 149.7 |
| Analyte | Linear Range/(mg·mL−1) | Regression Equation | r |
|---|---|---|---|
| Saikosaponin C | 0.21~1.11 | Y = 1198.8X − 25.776 | 0.9985 |
| Saikosaponin F | 0.18~0.96 | Y = 1145.5X + 26.776 | 0.9998 |
| Saikosaponin B3 | 0.27~0.94 | Y = 1214.1X − 5.034 | 0.9949 |
| Saikosaponin A | 0.22~1.17 | Y = 1756.2X − 0.239 | 0.9990 |
| Saikosaponin B2 | 0.26~1.35 | Y = 1652.9X − 7.000 | 0.9999 |
| Saikosaponin G | 0.22~1.17 | Y = 2223.2X − 41.657 | 0.9990 |
| Saikosaponin B1 | 0.19~1.02 | Y = 1341.6X − 43.723 | 0.9994 |
| Saikosaponin E | 0.19~0.99 | Y = 1831.8X − 38.310 | 0.9990 |
| Saikosaponin D | 0.14~0.72 | Y = 742.61X − 37.835 | 0.9991 |
| Sample | Saikosaponin C | S. F | S. B3 | S. A | S. B2 | S. G | S. B1 | S. E | S. D |
|---|---|---|---|---|---|---|---|---|---|
| BS | 0.34 b ± 0.03 | 1.03 a ± 0.06 | 0.55 a ± 0.03 | 2.84 a ± 0.11 | 0.10 b ± 0.01 | 0.77 a ± 0.02 | 0.40 a ± 0.03 | 0.26 a ± 0.04 | 2.36 a ± 0.15 |
| BM | 3.21 a ± 0.12 | 1.05 a ± 0.06 | 0.12 c ± 0.01 | 2.80 a ± 0.08 | 0.29 a ± 0.03 | 0.54 b ± 0.03 | 0.38 a ± 0.02 | 0.32 a ± 0.04 | 2.49 a ± 0.14 |
| BC | 0.38 b ± 0.04 | 0.55 b ± 0.02 | 0.32 b ± 0.04 | 2.08 b ± 0.08 | 0.13 b ± 0.01 | 0.68 a ± 0.03 | 0.42 a ± 0.03 | 0.37 a ± 0.02 | 1.38 b ± 0.09 |
Disclaimer/Publisher’s Note: The statements, opinions and data contained in all publications are solely those of the individual author(s) and contributor(s) and not of MDPI and/or the editor(s). MDPI and/or the editor(s) disclaim responsibility for any injury to people or property resulting from any ideas, methods, instructions or products referred to in the content. |
© 2024 by the authors. Licensee MDPI, Basel, Switzerland. This article is an open access article distributed under the terms and conditions of the Creative Commons Attribution (CC BY) license (https://creativecommons.org/licenses/by/4.0/).
Share and Cite
Han, X.; Ma, D.; Wang, J.; Pei, L.; Liu, L.; Shi, W.; Rong, Z.; Wang, X.; Zhang, Y.; Zheng, Y.; et al. Spatial Mapping of Bioactive Metabolites in the Roots of Three Bupleurum Species by Matrix-Assisted Laser Desorption/Ionization Mass Spectrometry Imaging. Molecules 2024, 29, 3746. https://doi.org/10.3390/molecules29163746
Han X, Ma D, Wang J, Pei L, Liu L, Shi W, Rong Z, Wang X, Zhang Y, Zheng Y, et al. Spatial Mapping of Bioactive Metabolites in the Roots of Three Bupleurum Species by Matrix-Assisted Laser Desorption/Ionization Mass Spectrometry Imaging. Molecules. 2024; 29(16):3746. https://doi.org/10.3390/molecules29163746
Chicago/Turabian StyleHan, Xiaowei, Donglai Ma, Jiemin Wang, Lin Pei, Lingdi Liu, Weihong Shi, Zhengpu Rong, Xiaoyuan Wang, Ye Zhang, Yuguang Zheng, and et al. 2024. "Spatial Mapping of Bioactive Metabolites in the Roots of Three Bupleurum Species by Matrix-Assisted Laser Desorption/Ionization Mass Spectrometry Imaging" Molecules 29, no. 16: 3746. https://doi.org/10.3390/molecules29163746
APA StyleHan, X., Ma, D., Wang, J., Pei, L., Liu, L., Shi, W., Rong, Z., Wang, X., Zhang, Y., Zheng, Y., & Sun, H. (2024). Spatial Mapping of Bioactive Metabolites in the Roots of Three Bupleurum Species by Matrix-Assisted Laser Desorption/Ionization Mass Spectrometry Imaging. Molecules, 29(16), 3746. https://doi.org/10.3390/molecules29163746

