Sign in to use this feature.

Years

Between: -

Subjects

remove_circle_outline
remove_circle_outline
remove_circle_outline
remove_circle_outline
remove_circle_outline
remove_circle_outline
remove_circle_outline
remove_circle_outline
remove_circle_outline

Journals

remove_circle_outline
remove_circle_outline
remove_circle_outline
remove_circle_outline
remove_circle_outline
remove_circle_outline
remove_circle_outline
remove_circle_outline
remove_circle_outline
remove_circle_outline
remove_circle_outline
remove_circle_outline
remove_circle_outline
remove_circle_outline

Article Types

Countries / Regions

remove_circle_outline
remove_circle_outline
remove_circle_outline
remove_circle_outline
remove_circle_outline
remove_circle_outline
remove_circle_outline
remove_circle_outline
remove_circle_outline
remove_circle_outline
remove_circle_outline
remove_circle_outline

Search Results (1,871)

Search Parameters:
Keywords = Biosecurity

Order results
Result details
Results per page
Select all
Export citation of selected articles as:
14 pages, 1277 KB  
Communication
Microbiome Collapse in the Ornamental Fish Trade: A Hidden Driver of Post-Purchase Mortality
by Varsha Bohra, Wang-Hei Wong, Chun Au-Yeung, Kit-Ling Lam, Emily Sze-Wan Wong, Steven Jing-Liang Xu, Fred Wang-Fat Lee and Wing-Yin Mo
Appl. Microbiol. 2026, 6(3), 38; https://doi.org/10.3390/applmicrobiol6030038 (registering DOI) - 1 Mar 2026
Abstract
Prophylactic antibiotic use in high-density ornamental aquaculture aims to mitigate infections, yet it is hypothesized to induce severe gut microbiome dysbiosis, contributing to high post-purchase mortality of goldfish purchased from retail stores by end consumers. This study utilized 16S rRNA gene amplicon sequencing, [...] Read more.
Prophylactic antibiotic use in high-density ornamental aquaculture aims to mitigate infections, yet it is hypothesized to induce severe gut microbiome dysbiosis, contributing to high post-purchase mortality of goldfish purchased from retail stores by end consumers. This study utilized 16S rRNA gene amplicon sequencing, a rapid and high-resolution tool to characterize gut bacterial communities in six goldfish (Carassius auratus) sourced from antibiotic-intensive retail market in Hong Kong SAR, China. Diversity metrics were compared to unexposed reference controls and experimentally antibiotic-exposed cyprinid groups from published datasets. Market-sourced goldfish showed a profound collapse in alpha diversity (mean Shannon index 0.107 ± 0.141), far lower than controls (typically 2.0–4.5) and experimental groups (1.06–4.34). The microbiota exhibited extreme oligodominance by Cetobacterium and Vibrio, with near-total loss of beneficial commensal taxa. Principal coordinates analysis (PCoA) revealed distinct clustering, indicating fundamental and likely irreversible microbial restructuring. These findings show that chronic antibiotic exposure in ornamental supply chains induces a depauperate microbiome state, compromising host resilience and physiological homeostasis during environmental transitions. This dysbiosis provides a microbiological explanation for widespread post-purchase die-off, highlighting a major animal welfare and biosecurity concern. High-throughput sequencing offers quick, in-depth microbiome health assessment, essential for developing interventions to improve husbandry and reduce antimicrobial reliance in the global ornamental fish trade. Full article
22 pages, 1022 KB  
Article
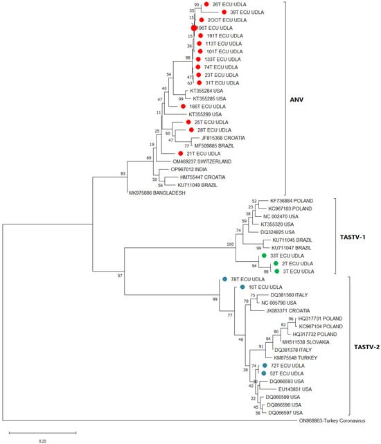
First Molecular Evidence of the Presence of Avian Astroviruses in Turkey Flocks of Ecuador Through the Standardization of RT-qPCR Assays Based on SYBR Green
by Anthony Loor-Giler, Camila Sanchez-Castro, Silvana Santander-Parra, David Andrade-Ojeda, Byron Puga-Torres, Renán Mena-Pérez, Martin Campos, Antonio Piantino Ferreira, Sabrina Galdo-Novo and Luis Nuñez
Viruses 2026, 18(3), 308; https://doi.org/10.3390/v18030308 (registering DOI) - 1 Mar 2026
Abstract
Enteric diseases are a significant challenge for the poultry industry, causing substantial economic losses and affecting productivity. Turkey astrovirus (TAstV) types 1 and 2 and avian nephritis virus (ANV) are recognized as viral pathogens contributing with enteric diseases in turkeys, particularly in young [...] Read more.
Enteric diseases are a significant challenge for the poultry industry, causing substantial economic losses and affecting productivity. Turkey astrovirus (TAstV) types 1 and 2 and avian nephritis virus (ANV) are recognized as viral pathogens contributing with enteric diseases in turkeys, particularly in young poults. These viruses, part of the Astroviridae family, are small, round, non-enveloped, positive-sense RNA viruses with high prevalence in turkey flocks. Despite their importance, they had not been identified in Ecuador until now. This study presents the first detection and molecular characterization of TAstV-1, TAstV-2, and ANV in Ecuadorian turkeys using RT-qPCR assays based on SYBR Green, developed and optimized for high sensitivity and specificity. Two hundred intestinal samples were collected from turkeys with enteric disorders, along with fifty cloacal swabs from apparently healthy turkeys in Pichincha Province. The RT-qPCR assays developed demonstrated a limit of detection of one copy of viral genetic material and high repeatability, with inter and intra-assay coefficients of variation below 1%. Based on these tests, TAstV was detected in 93% of turkey samples with gastroenteritis, and none of the samples of the healthy group tested positive, with ANV being the most prevalent, followed by TAstV-2 and TAstV-1. Phylogenetic analysis of the partial ORF1b gene confirmed the genetic relationships between Ecuadorian strains and those from other countries, highlighting possible routes of introduction and evolution of the virus. Co-infections with TAstV-2 and ANV were common, while single infections were predominantly caused by ANV. These findings underscore the critical need for surveillance and biosecurity measures to control the spread of these viruses within Ecuador’s poultry industry. This study provides valuable insights on astrovirus presence in Ecuadorian turkey flocks and establishes robust diagnostic tools for monitoring and managing turkey astrovirus infections. Full article
(This article belongs to the Section Animal Viruses)
Show Figures

Figure 1

41 pages, 961 KB  
Systematic Review
Protein Sources for Ruminant Feed: A Systematic Review of Nutritional Value and Sustainability
by Michael López-Herrera, Manuel Delgado-Pertíñez and Sara Muñoz-Vallés
Agriculture 2026, 16(5), 537; https://doi.org/10.3390/agriculture16050537 - 27 Feb 2026
Abstract
Global demand for animal protein necessitates sustainable alternatives to soybean meal (SBM). This systematic review evaluated 177 peer-reviewed articles (2002–2023) across 12 categories to analyse the nutritional value of alternative protein sources for ruminant diets and to assess the associated environmental trade-offs. This [...] Read more.
Global demand for animal protein necessitates sustainable alternatives to soybean meal (SBM). This systematic review evaluated 177 peer-reviewed articles (2002–2023) across 12 categories to analyse the nutritional value of alternative protein sources for ruminant diets and to assess the associated environmental trade-offs. This was achieved through a targeted review, synthesising data from Life Cycle Assessments (LCAs) to create a multi-criteria matrix for ranking sustainability profiles. Results indicate that microalgae, insects, and single-cell proteins exhibit crude protein levels comparable to SBM. Moreover, insects, seaweeds, and animal by-products (ABPs) often present superior essential amino acid profiles and high intestinal digestibility. From an environmental perspective, insects, seaweeds and microalgae offer excellent land-use efficiency and significant enteric methane mitigation (17–74.6%), though current economic viability is hindered by high processing costs and emerging supply chains. Conversely, ABPs and agro-industrial by-products effectively embody circular economy principles, enhancing local system resilience. Ultimately, replacing SBM requires a multi-objective approach through a functional hybridisation model, carefully balancing metabolic efficiency with environmental sustainability. While microalgae, insects, and seaweeds demonstrate promising nutritional and mitigation potential, addressing economic barriers and ensuring biosecurity seems essential. Future LCA frameworks should prioritise bioavailable nutrient metrics to optimise the environmental impact of ruminant production. Full article
17 pages, 3336 KB  
Article
A Sensitive Real-Time PCR-Based Assay for the Identification of Colletotrichum in Phytosanitary and Clinical Applications
by Dorji Phurbu, Weijun Duan, Pedro W. Crous, Lei Cai and Fang Liu
J. Fungi 2026, 12(3), 171; https://doi.org/10.3390/jof12030171 - 27 Feb 2026
Abstract
Colletotrichum species are major plant pathogens and emerging opportunistic human pathogens. Due to their vast genetic diversity, existing diagnostic tools often suffer from narrow specificity or labor-intensive workflows. In this study, we developed a rapid, universal, and highly sensitive genus-specific real-time PCR assay [...] Read more.
Colletotrichum species are major plant pathogens and emerging opportunistic human pathogens. Due to their vast genetic diversity, existing diagnostic tools often suffer from narrow specificity or labor-intensive workflows. In this study, we developed a rapid, universal, and highly sensitive genus-specific real-time PCR assay utilizing a TaqMan MGB probe targeting the conserved 28S rDNA region. The assay demonstrated exceptional specificity, with no cross-reactivity against closely related fungal taxa or common co-occurring pathogens. The method exhibited high sensitivity, achieving a limit of detection (LOD) of 680 fg of genomic DNA. Furthermore, the assay was successfully validated using simulated environmental samples, where it accurately identified Colletotrichum within complex fungal communities. By providing a robust platform for genus-level screening, this methodology significantly enhances the efficiency of phytosanitary inspections and clinical diagnostics, facilitating timely biosecurity interventions and therapeutic decisions. Full article
(This article belongs to the Section Fungal Evolution, Biodiversity and Systematics)
Show Figures

Figure 1

16 pages, 2014 KB  
Article
Hypomagnetic Fields Influence the Developmental Duration, Fecundity and Temperature Stress Resistance of Drosophila melanogaster via Frataxin-Associated Traits
by Huiming Kang, Guijun Wan, Junzheng Zhang and Weidong Pan
Biology 2026, 15(5), 391; https://doi.org/10.3390/biology15050391 - 27 Feb 2026
Viewed by 30
Abstract
Frataxin is a highly conserved mitochondrial protein that plays a key role in iron homeostasis and metabolism, and its deficiency leads to oxidative stress, mitochondrial dysfunction, and neurodegeneration. Hypomagnetic fields (HMF) can lead to various biological effects including increased oxidative stress, neurological and [...] Read more.
Frataxin is a highly conserved mitochondrial protein that plays a key role in iron homeostasis and metabolism, and its deficiency leads to oxidative stress, mitochondrial dysfunction, and neurodegeneration. Hypomagnetic fields (HMF) can lead to various biological effects including increased oxidative stress, neurological and developmental disorders; yet, their effects acting as environmental stressors that exacerbate the inherent metabolic vulnerabilities in frataxin-deficient Drosophila melanogaster flies are still unknown. In this study, the bio-effects of HMF on growth, development, reproduction, and temperature stress resistance of frataxin-silenced flies were investigated. The results showed that HMF extended egg-to-adult and pupa developmental durations of both the control line of repo-GAL4; tub-GAL80^ts>GFP-RNAi (GFP-RNAi) and frataxin-deficient line of repo-GAL4; tub-GAL80^ts>fh RNAi (fh-RNAi) compared to those reared under a geomagnetic field (GMF). Compared with GMF, HMF significantly increased offspring fecundity in fh-RNAi flies, whereas the change in GFP-RNAi controls was not significant, while showing no significant effects on the adult weight of fh-RNAi flies. The impact of HMF on temperature stress resistance was particularly specific: it enhanced recovery from chill coma in control (GFP-RNAi) flies, while it accelerated recovery from heat shock in frataxin-silenced (fh-RNAi) flies. The mechanisms through which HMF modulate frataxin-associated phenotypes at a fundamental physical level warrant further investigation. Full article
Show Figures

Figure 1

23 pages, 1512 KB  
Article
Integrated Phenotypic and Genomic Characterization of Cefotaxime/Clavulanic Acid Inhibitor-Positive Multidrug-Resistant Escherichia coli from Large-Scale Pig Farms in Hungary
by Ádám Kerek, Balázs Nagyházi, Gergely Álmos Tornyos, Levente Hunor Husz, Eszter Kaszab, Enikő Fehér, Patrik Mag and Ákos Jerzsele
Animals 2026, 16(5), 722; https://doi.org/10.3390/ani16050722 - 25 Feb 2026
Viewed by 178
Abstract
Background: Extended-spectrum β-lactamase (ESBL)-producing E. coli are a major One Health concern because they compromise critically important cephalosporins and may spread via mobile genetic elements, including plasmids and transposon-associated modules, within food-animal production systems. Objectives: The aim of this study was to characterize [...] Read more.
Background: Extended-spectrum β-lactamase (ESBL)-producing E. coli are a major One Health concern because they compromise critically important cephalosporins and may spread via mobile genetic elements, including plasmids and transposon-associated modules, within food-animal production systems. Objectives: The aim of this study was to characterize cefotaxime (CTX)/clavulanic acid (CLA) inhibitor-positive phenotype profiles in pig-associated multidrug-resistant (MDR) E. coli and resolve their genetic basis using whole-genome sequencing, with emphasis on ESBL determinants and their predicted mobility context. Methods: MDR E. coli isolates (n = 203) from four large-scale pig farms in Hungary were tested by broth microdilution minimum inhibitory concentration (MIC) determination and Clinical and Laboratory Standards Institute (CLSI) inhibitor-based ESBL confirmation using cefotaxime with/without clavulanic acid. CTX/CLA inhibitor-positive isolates (inhibitor-positive phenotype) were subjected to whole-genome sequencing (WGS; n = 116) and resistome profiling; antimicrobial resistance genes (ARGs) were called against the Comprehensive Antibiotic Resistance Database (CARD) and mobility context was inferred using plasmid-origin and MGE-proximity prediction. Results: Overall, 127/203 isolates (62.6%) showed a CTX/CLA inhibitor-positive phenotype with a pronounced inhibitory effect (median cefotaxime/cefotaxime–clavulanate ratio: 33.3). In the sequenced subset (n = 116), 5427 ARG hits were identified (82 unique ARGs in the export), including frequent acquired determinants affecting tetracyclines, sulfonamides/trimethoprim, aminoglycosides, and phenicols; plasmid-mediated quinolone resistance (qnrB5) and mobilizable colistin resistance (mcr-1) were detected at low frequency. Classical β-lactamase genes were detected, including CTX-M (ESBL genes) and TEM alleles. CTX-M and/or TEM were detected in 47/116 genomes (40.5%), dominated by CTX-M-32 (11.2%) and TEM-1 (23.3%); detected ESBL determinants were predominantly predicted to be located on contigs predicted to be of plasmid origin, with a subset showing signatures consistent with transposition-associated mobilization. Conclusion: The high burden of inhibitor-positive phenotype, together with an inferred plasmid-/MGE-associated context for a subset of ESBL genes, and substantial phenotype–genotype heterogeneity, supports integrated phenotypic–genomic surveillance to refine AMR risk assessment and guide targeted stewardship and biosecurity interventions in pig production. Full article
Show Figures

Figure 1

14 pages, 2075 KB  
Article
An Immunochromatographic Test Strip and Its Application in Rapid Screening of Pepper Mild Mottle Virus
by Xin Yang, Kelei Han, Wenyao Zhang, Chen Zhang, Rui Fan, Tingtao Chen, Yan Jin, Jiashuo An, Zichen Zhu, Xiaolong Shao, Guoliang Qian, Dankan Yan and Limin Wang
Biosensors 2026, 16(3), 135; https://doi.org/10.3390/bios16030135 - 25 Feb 2026
Viewed by 93
Abstract
The quality and productivity of peppers have been severely impacted by the pepper mild mottle virus (PMMoV). To effectively control the transmission and damage caused by PMMoV, it is crucial to establish a simple, rapid, and field-applicable detection method. In this study, the [...] Read more.
The quality and productivity of peppers have been severely impacted by the pepper mild mottle virus (PMMoV). To effectively control the transmission and damage caused by PMMoV, it is crucial to establish a simple, rapid, and field-applicable detection method. In this study, the coat protein of PMMoV was induced expression as an immunogen. After cell fusion and subcloning, a total of 10 hybridoma cell lines that stably secrete the PMMoV monoclonal antibody were screened. Through antibody pairing and screening, using monoclonal antibody 4D7 as the capture antibody and 3B9 as the detection antibody, an immunochromatographic test strip for PMMoV was established. Under ideal conditions, the test strip’s color development indicated that its detection limit for the target protein was 1 ng/mL, and the result was obtained in 10 min. The findings of field testing and specific detection demonstrated that this test strip could reliably identify PMMoV and it is capable of distinguishing between different disease samples collected in this study. It is anticipated that this test strip will be able to offer services for PMMoV field detection. Full article
(This article belongs to the Special Issue Advanced Biosensors Based on Molecular Recognition)
Show Figures

Figure 1

14 pages, 2909 KB  
Article
Development of a Rapid and Sensitive AlphaLISA-Based Assay for Lassa Virus Glycoprotein Detection
by Hao Cai, Qingyu Lv, Wenhua Huang, Shaolong Chen, Peng Liu, Hua Jiang, Qian Li, Decong Kong, Yuhao Ren, Zhongpeng Zhao, Chengsong Wan and Yongqiang Jiang
Pathogens 2026, 15(3), 243; https://doi.org/10.3390/pathogens15030243 - 25 Feb 2026
Viewed by 115
Abstract
Lassa virus (LASV), a member of the Arenaviridae family, is the causative agent of Lassa fever (LF), an acute zoonotic hemorrhagic disease transmitted by rodents, characterized by high infectivity and mortality rates. Due to the nonspecific nature of early clinical symptoms, the development [...] Read more.
Lassa virus (LASV), a member of the Arenaviridae family, is the causative agent of Lassa fever (LF), an acute zoonotic hemorrhagic disease transmitted by rodents, characterized by high infectivity and mortality rates. Due to the nonspecific nature of early clinical symptoms, the development of rapid, sensitive, and specific diagnostic methods is critical for effective epidemic control. In this study, the Lassa virus glycoprotein complex (LASV-G) was selected as the target antigen. High-affinity rabbit monoclonal antibodies were generated using a single B-cell cloning approach, and an AlphaLISA (Amplified Luminescent Proximity Homogeneous Assay)-based homogeneous, no-wash detection system was established. Sixteen LASV-G-specific monoclonal antibodies were isolated through flow cytometric sorting, and the optimal antibody pair (56–24) was identified by AlphaLISA pairing and performance screening. The established AlphaLISA system exhibited a limit of detection (LOD) of 0.025 ng/mL, representing approximately a 30-fold increase in sensitivity compared with conventional Enzyme Linked Immunosorbent Assay (ELISA), while reducing the total assay time to less than 30 min. The coefficient of variation (CV) was below 8%, and no cross-reactivity was observed with Ebola, dengue, yellow fever, Zika, or influenza virus antigens. These findings demonstrate that the developed AlphaLISA assay possesses high sensitivity, rapid detection, and good tolerance to matrix effects, significantly improving the efficiency of early LASV antigen detection. This work provides a potential platform for the rapid on-site screening and epidemiological surveillance of highly pathogenic viruses. Full article
Show Figures

Figure 1

16 pages, 1957 KB  
Article
Associations Between Fine Particulate Matter-Associated Bacteria and Respiratory Tract Microbiota in Pigs
by Kun Tian, Jiaming Zhu, Renli Qi, Yuran Yang, Jiayu Li, Wanchao Tian, Qiong Tan, Bin Hu and Yue Jian
Animals 2026, 16(5), 703; https://doi.org/10.3390/ani16050703 - 24 Feb 2026
Viewed by 127
Abstract
Environmental health and biosecurity in pig farms and surroundings are increasingly threatened by pathogenic bacteria carried by fine particulate matter with an aerodynamic diameter of 2.5 μm or less (PM2.5) in enclosed piggeries. However, limited attention has been given to these [...] Read more.
Environmental health and biosecurity in pig farms and surroundings are increasingly threatened by pathogenic bacteria carried by fine particulate matter with an aerodynamic diameter of 2.5 μm or less (PM2.5) in enclosed piggeries. However, limited attention has been given to these pathogens and their association with the respiratory microbiome of pigs. Using high-throughput sequencing, we investigated the overall and pathogenic bacterial communities attached to PM2.5 in pig houses, as well as those in the upper (URT) and lower respiratory tracts (LRT) of healthy fattening pigs. Concentrations of PM2.5, particulate matter with an aerodynamic diameter of 10 μm or less (PM10), ammonia (NH3), total volatile organic compounds (TVOCs), and hydrogen sulfide (H2S) were significantly higher inside the piggery than in the surrounding environment. The composition of PM2.5-associated bacteria varied with sampling height and showed greater similarity to the microbiota of the URT, particularly the oropharynx, than to that of the LRT. Additionally, 140 core potential bacterial pathogens were identified via Venn analysis in both PM2.5 and respiratory tracts. Co-occurrence network analysis and community assembly patterns revealed that microbial communities in PM2.5 and the respiratory tract exhibit distinct interaction and assembly characteristics. These findings highlight the potential role of PM2.5 as a vector for respiratory pathogens and underscore the importance of air quality management in pig farming to safeguard environmental health. Full article
(This article belongs to the Section Pigs)
Show Figures

Figure 1

19 pages, 1323 KB  
Article
Co-Cultivation of Schizosaccharomyces japonicus and Fusarium graminearum Reveals the Biocontrol Effect of Yeast and Its Potential Genes for Detoxification
by László Attila Papp, Cintia Adácsi, Lajos Acs-Szabo, Gyula Batta, Hajnalka Csoma, Tünde Pusztahelyi, István Pócsi and Ida Miklós
Agriculture 2026, 16(5), 494; https://doi.org/10.3390/agriculture16050494 - 24 Feb 2026
Viewed by 156
Abstract
Fusarium graminaerum causes Fusarium Head Blight (FHB) on wheat, reduces yield, and contaminates food and feed. It is therefore of paramount importance to control its growth or convert its harmful mycotoxins. This study aimed to find yeasts with biocontrol activity against F. graminearum [...] Read more.
Fusarium graminaerum causes Fusarium Head Blight (FHB) on wheat, reduces yield, and contaminates food and feed. It is therefore of paramount importance to control its growth or convert its harmful mycotoxins. This study aimed to find yeasts with biocontrol activity against F. graminearum, and to identify genes with potential detoxifying activities, using microbiological, molecular methods and bioinformatics. Co-cultivation tests showed that Schizosaccharomyces japonicus was able to inhibit the growth of F. graminearum. Transcriptomic analysis of the yeast cells co-cultured with F. graminearum highlighted differentially expressed genes (DEGs) encoding various enzymes, such as oxidoreductases, transferases, hydrolases, or genes involved in transmembrane transport. Three trichothecene-3-O-acetyltransferase homologous genes, which can convert trichothecenes to less toxic forms, were also among them. A database search showed that several yeast species contained this gene, including S. japonicus, which unexpectedly had seven copies. Real-time PCR analysis and mycotoxin tolerance tests confirmed that some of these genes could be induced by deoxynivalenol (DON), and S. japonicus had stronger DON tolerance than the related S. pombe, whose genome did not contain such a gene. This study is the first to report the biocontrol efficacy of S. japonicus against F. graminearum and the identification of its potential detoxification genes, offering promising new avenues for biotechnological applications in food safety. Full article
(This article belongs to the Section Agricultural Product Quality and Safety)
Show Figures

Figure 1

22 pages, 392 KB  
Article
In Vitro Trial to Assess the Impact of Different Water Quality Parameters on the Stability of a Live Bivalent Salmonella Vaccine (Salmonella Enteritidis and Salmonella Typhimurium)
by Pia Muenster, Dmytro Radko, Adam Goddard, Robert Harrison and Doris Mueller-Doblies
Poultry 2026, 5(2), 17; https://doi.org/10.3390/poultry5020017 - 24 Feb 2026
Viewed by 150
Abstract
Zoonotic Salmonella strains are major pathogens causing foodborne illness, and poultry products are among the main sources of infection. Biosecurity on poultry farms is central to preventing the introduction of Salmonella; together with vaccination, it can reduce the risk of meat and [...] Read more.
Zoonotic Salmonella strains are major pathogens causing foodborne illness, and poultry products are among the main sources of infection. Biosecurity on poultry farms is central to preventing the introduction of Salmonella; together with vaccination, it can reduce the risk of meat and eggs becoming contaminated. Live Salmonella vaccines are conveniently administered via drinking water, and good vaccination practices are essential to ensure flock protection. This requires drinking water to be compatible with live vaccines. Data about the impact of water quality on vaccine viability are limited; therefore, this study investigated the impact of different water parameters on the stability of a bivalent live Salmonella vaccine. In addition, the impact of the most common disinfectants used for drinking water sanitization was assessed. Fluoride, nitrate, sulphate levels, and hardness had little impact on vaccine survival, while aluminium, arsenic, iron, and manganese levels had a pronounced, dose-dependent effect. pH value, conductivity, and chloride levels impacted the vaccine stability only at high levels. Free chlorine, chlorine dioxide, and hydrogen peroxide strongly reduced the viability of the vaccine, even though a water stabilizer offered protection from chlorine and chlorine dioxide but not from hydrogen peroxide. These findings highlight the importance of drinking water quality for effective vaccination. Full article
(This article belongs to the Special Issue Biosecurity in Poultry)
Show Figures

Figure 1

50 pages, 1240 KB  
Review
Advances in Seed Health Testing: Integrating Molecular Diagnostics, Imaging, and AI for Enhanced Quality Assurance
by Collins Bugingo, Thota Joseph Raju, Swarnalatha Moparthi, Jagmohan Singh, Harish Madabahalli Shivanna, Shaista Karim and Andéole Niyongabo Turatsinze
Seeds 2026, 5(1), 15; https://doi.org/10.3390/seeds5010015 - 23 Feb 2026
Viewed by 289
Abstract
Seed health testing is a cornerstone of global food security, yet traditional diagnostic workflows often struggle to balance speed, sensitivity, and regulatory confidence under low-prevalence and heterogeneous seed lot conditions. This review synthesizes recent advances in molecular diagnostics (PCR, qPCR, LAMP, and digital [...] Read more.
Seed health testing is a cornerstone of global food security, yet traditional diagnostic workflows often struggle to balance speed, sensitivity, and regulatory confidence under low-prevalence and heterogeneous seed lot conditions. This review synthesizes recent advances in molecular diagnostics (PCR, qPCR, LAMP, and digital PCR), non-destructive imaging technologies (hyperspectral, X-ray, and thermal imaging), and data-driven analytical approaches for pathogen detection in seeds. Emphasis is placed on the practical integration of these tools within high-throughput, ISO/IEC 17025-compliant laboratory workflows, highlighting their respective strengths, limitations, and roles in risk-based decision-making. Comparative discussions address cost, sensitivity, turnaround time, and field deployability across diagnostic platforms, supported by crop- and pathogen-specific examples. Emerging approaches such as CRISPR-based biosensing, advanced sequencing, and imaging-assisted analytics are discussed in the context of validation, regulatory acceptance, and operational feasibility. By focusing on implementation rather than conceptual frameworks, this review provides a pragmatic reference for laboratories, regulators, and seed companies seeking to modernize seed health testing while safeguarding trade integrity and biosecurity. Full article
Show Figures

Figure 1

5 pages, 160 KB  
Editorial
Advances in the Health, Behavior, and Physiology of Honeybees and Other Pollinators
by Giovanni Formato and Franco Mutinelli
Insects 2026, 17(2), 231; https://doi.org/10.3390/insects17020231 - 23 Feb 2026
Viewed by 309
Abstract
The health, behavior, and physiology of honeybees and other pollinators are critical areas of research with profound implications for biodiversity, agriculture, and ecosystem stability [...] Full article
15 pages, 1954 KB  
Article
Construction and Evaluation of Engineered Yersinia entomophaga for Stable Inheritance of trans-Cry3Aa-T-HasA Against Monochamus alternatus
by Chenyan Huang, Yunzhu Sun, Huijia Chen, Xinran Hu, Sikai Ke, Feiping Zhang and Songqing Wu
Int. J. Mol. Sci. 2026, 27(4), 2048; https://doi.org/10.3390/ijms27042048 - 22 Feb 2026
Viewed by 181
Abstract
Monochamus alternatus larvae, as concealed trunk-boring pests, evade conventional insecticide contact due to their cryptic feeding niche. To overcome this limitation, previous studies have engineered strains of the naturally entomopathogenic bacterium Yersinia entomophaga. The lethality of these strains against M. alternatus was [...] Read more.
Monochamus alternatus larvae, as concealed trunk-boring pests, evade conventional insecticide contact due to their cryptic feeding niche. To overcome this limitation, previous studies have engineered strains of the naturally entomopathogenic bacterium Yersinia entomophaga. The lethality of these strains against M. alternatus was enhanced by incorporating extracellular secretion systems and enriching insecticidal proteins within the larval midgut. However, plasmid loss occurs during serial subculturing. Here, we established an engineered strain that expresses the red fluorescent protein gene mCherry to explore the applicability of bacterial conjugation transfer to Yersinia. We then constructed a chromosomally integrated strain (CSLH88-pCHSW) that incorporates extracellular secretion systems. The results of stability assays demonstrated 100% retention of the mCherry and Cry3Aa-T-HasA genes over 78 generations. SDS-PAGE and Western blot analyses confirmed the extracellular secretion of the Cry3Aa-T protein in the CSLH88-pCHSW strain. Bioassays revealed that the CSLH88-pCHSW strain was significantly more virulent against M. alternatus larvae than both the wild-type strain (CSLH88) and the plasmid-transformed strain (CSLH88-pCHKW), and exhibited markedly faster insecticidal kinetics. Our study reveals the application of bacterial conjugation transfer technology for constructing biocontrol strains. This genomically stabilized Yersinia strain eliminates the risks of failure associated with plasmid loss in the field, enabling the sustainable control of M. alternatus. Full article
(This article belongs to the Section Molecular Microbiology)
Show Figures

Graphical abstract

17 pages, 810 KB  
Article
Phenotypic and Molecular Characterization of ESBL/pAmpC-Associated Resistance in Poultry- and Hatchery-Derived Escherichia coli in Bosnia and Herzegovina
by Amira Koro-Spahić, Adis Softić, Emina Rešidbegović, Šejla Goletić Imamović, Naida Kapo, Aida Kavazović, Ilma Terzić, Dinaida Tahirović, Aida Kustura and Teufik Goletić
Microorganisms 2026, 14(2), 507; https://doi.org/10.3390/microorganisms14020507 - 21 Feb 2026
Viewed by 179
Abstract
Antimicrobial resistance (AMR) in poultry-associated Escherichia coli (E. coli) is a persistent One Health concern, particularly when ESBL/pAmpC determinants co-occur with resistance to multiple antimicrobial classes. Between March and October 2024, we investigated commensal E. coli from three interconnected compartments of [...] Read more.
Antimicrobial resistance (AMR) in poultry-associated Escherichia coli (E. coli) is a persistent One Health concern, particularly when ESBL/pAmpC determinants co-occur with resistance to multiple antimicrobial classes. Between March and October 2024, we investigated commensal E. coli from three interconnected compartments of the poultry production chain in Bosnia and Herzegovina (parent-breeder flocks, commercial broiler farms, hatchery-associated material). A total of 333 samples were examined, and 99 E. coli isolates were recovered (29.7%). Phenotypic characterization included ESBL confirmation, disk diffusion susceptibility testing, and EUVSEC broth microdilution. Targeted real-time PCR assays were used to screen key ESBL/pAmpC-associated genes and selected carbapenemase and plasmid-mediated colistin resistance targets within the targeted panel. ESBL phenotypes were detected in 52/99 isolates (52.5%), and multidrug resistance was highly prevalent across compartments (93/99; 93.9%). ESBL/pAmpC-associated genes were detected in 91/99 isolates (91.9%), with blaTEM predominating. Gene pattern analysis indicated that blaTEM occurred most frequently as a single determinant and as part of the predominant multi-gene combinations, most notably blaTEM + blaCMY and blaTEM + blaCTX-M, while blaSHV was sporadic. Carbapenemase genes (blaKPC, blaNDM, blaGES, blaOXA-48) and mcr-1 to mcr-9 were not detected. Overall, our findings indicate a substantial ESBL/MDR burden throughout the poultry production chain, supporting the need for strengthening antimicrobial stewardship and biosecurity measures across both farms and hatcheries. Full article
(This article belongs to the Special Issue Avian Pathogens: Importance in Animal Health and Zoonotic Risks)
Show Figures

Figure 1

Back to TopTop