Sign in to use this feature.

Years

Between: -

Subjects

remove_circle_outline
remove_circle_outline
remove_circle_outline
remove_circle_outline
remove_circle_outline
remove_circle_outline
remove_circle_outline
remove_circle_outline
remove_circle_outline

Journals

Article Types

Countries / Regions

Search Results (308)

Search Parameters:
Keywords = BiFPN

Order results
Result details
Results per page
Select all
Export citation of selected articles as:
23 pages, 3198 KB  
Article
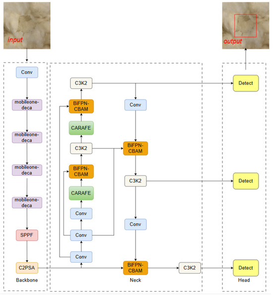
Mulch-YOLO: Improved YOLOv11 for Real-Time Detection of Mulch in Seed Cotton
by Zhiwei Su, Wei Wei, Zhen Huang and Ronglin Yan
Appl. Sci. 2025, 15(21), 11604; https://doi.org/10.3390/app152111604 - 30 Oct 2025
Abstract
Machine harvesting of cotton in Xinjiang has significantly improved harvesting efficiency; however, it has also resulted in a considerable increase in residual mulch content within the cotton, which has severely affected the quality and market value of cotton textiles. Existing mulch detection algorithms [...] Read more.
Machine harvesting of cotton in Xinjiang has significantly improved harvesting efficiency; however, it has also resulted in a considerable increase in residual mulch content within the cotton, which has severely affected the quality and market value of cotton textiles. Existing mulch detection algorithms based on machine vision generally suffer from complex parameterization and insufficient real-time performance. To overcome these limitations, this study proposes a novel mulch detection algorithm, Mulch-YOLO, developed on the YOLOv11 framework. Specifically, an improved CBAM (Convolutional Block Attention Module) is incorporated into the BiFPN (Bidirectional Feature Pyramid Network) to achieve more effective fusion of multi-scale mulch features. To enhance the semantic representation of mulch features, a modified Content-Aware ReAssembly of Features module, CARAFE-Mulch (Content-Aware ReAssembly of Features), is designed to reorganize feature maps, resulting in stronger feature expressiveness compared with the original representations. Furthermore, the MobileOne module is optimized by integrating the DECA Dilated Efficient Channel Attention (Dilated Efficient Channel Attention) module, thereby reducing both the parameter count and computational load while improving detection efficiency in real time. To verify the effectiveness of the proposed approach, experiments were conducted on a real-world dataset containing 20,134 images of low-visual-saliency plastic mulch. The results indicate that Mulch-YOLO achieves a lightweight architecture and high detection accuracy. Compared with YOLOv11n, the proposed method improves mAP@0.5 by 4.7% and mAP@0.5:0.95 by 3.3%, with a 24% reduction in model parameters. Full article
(This article belongs to the Section Agricultural Science and Technology)
Show Figures

Figure 1

18 pages, 2645 KB  
Article
Advancing YOLOv8-Based Wafer Notch-Angle Detection Using Oriented Bounding Boxes, Hyperparameter Tuning, Architecture Refinement, and Transfer Learning
by Eun Seok Jun, Hyo Jun Sim and Seung Jae Moon
Appl. Sci. 2025, 15(21), 11507; https://doi.org/10.3390/app152111507 - 28 Oct 2025
Viewed by 115
Abstract
Accurate angular alignment of wafers is essential in ion implantation to prevent channeling effects that degrade device performance. This study proposes a real-time notch-angle-detection system based on you only look once version 8 with oriented bounding boxes (YOLOv8-OBB). The proposed method compares YOLOv8 [...] Read more.
Accurate angular alignment of wafers is essential in ion implantation to prevent channeling effects that degrade device performance. This study proposes a real-time notch-angle-detection system based on you only look once version 8 with oriented bounding boxes (YOLOv8-OBB). The proposed method compares YOLOv8 and YOLOv8-OBB, demonstrating the superiority of the latter in accurately capturing rotational features. To enhance detection performance, hyperparameters—including initial learning rate (Lr0), weight decay, and optimizer—are optimized using an one factor at a time (OFAT) approach followed by grid search. Architectural improvements, including spatial pyramid pooling fast with large selective kernel attention (SPPF_LSKA), a bidirectional feature pyramid network (BiFPN), and a high-resolution detection head (P2 head), are incorporated to improve small-object detection. Furthermore, a gradual unfreezing strategy is employed to support more effective and stable transfer learning. The final system is evaluated over 100 training epochs and tracked up to 5000 epochs to verify long-term stability. Compared to baseline models, it achieves higher accuracy and robustness in angle-sensitive scenarios, offering a reliable and scalable solution for high-precision wafer-notch detection in semiconductor manufacturing. Full article
Show Figures

Figure 1

27 pages, 10379 KB  
Article
The Enhance-Fuse-Align Principle: A New Architectural Blueprint for Robust Object Detection, with Application to X-Ray Security
by Yuduo Lin, Yanfeng Lin, Heng Wu and Ming Wu
Sensors 2025, 25(21), 6603; https://doi.org/10.3390/s25216603 - 27 Oct 2025
Viewed by 377
Abstract
Object detection in challenging imaging domains like security screening, medical analysis, and satellite imaging is often hindered by signal degradation (e.g., noise, blur) and spatial ambiguity (e.g., occlusion, extreme scale variation). We argue that many standard architectures fail by fusing multi-scale features prematurely, [...] Read more.
Object detection in challenging imaging domains like security screening, medical analysis, and satellite imaging is often hindered by signal degradation (e.g., noise, blur) and spatial ambiguity (e.g., occlusion, extreme scale variation). We argue that many standard architectures fail by fusing multi-scale features prematurely, which amplifies noise. This paper introduces the Enhance-Fuse-Align (E-F-A) principle: a new architectural blueprint positing that robust feature enhancement and explicit spatial alignment are necessary preconditions for effective feature fusion. We implement this blueprint in a model named SecureDet, which instantiates each stage: (1) an RFCBAMConv module for feature Enhancement; (2) a BiFPN for weighted Fusion; (3) ECFA and ASFA modules for contextual and spatial Alignment. To validate the E-F-A blueprint, we apply SecureDet to the highly challenging task of X-ray contraband detection. Extensive experiments and ablation studies demonstrate that the mandated E-F-A sequence is critical to performance, significantly outperforming both the baseline and incomplete or improperly ordered architectures. In practice, enhancement is applied prior to fusion to attenuate noise and blur that would otherwise be amplified by cross-scale aggregation, and final alignment corrects mis-registrations to avoid sampling extraneous signals from occluding materials. Full article
(This article belongs to the Section Sensing and Imaging)
Show Figures

Figure 1

23 pages, 11949 KB  
Article
MDAS-YOLO: A Lightweight Adaptive Framework for Multi-Scale and Dense Pest Detection in Apple Orchards
by Bo Ma, Jiawei Xu, Ruofei Liu, Junlin Mu, Biye Li, Rongsen Xie, Shuangxi Liu, Xianliang Hu, Yongqiang Zheng, Hongjian Zhang and Jinxing Wang
Horticulturae 2025, 11(11), 1273; https://doi.org/10.3390/horticulturae11111273 - 22 Oct 2025
Viewed by 540
Abstract
Accurate monitoring of orchard pests is vital for green and efficient apple production. Yet images captured by intelligent pest-monitoring lamps often contain small targets, weak boundaries, and crowded scenes, which hamper detection accuracy. We present MDAS-YOLO, a lightweight detection framework tailored for smart [...] Read more.
Accurate monitoring of orchard pests is vital for green and efficient apple production. Yet images captured by intelligent pest-monitoring lamps often contain small targets, weak boundaries, and crowded scenes, which hamper detection accuracy. We present MDAS-YOLO, a lightweight detection framework tailored for smart pest monitoring in apple orchards. At the input stage, we adopt the LIME++ enhancement to mitigate low illumination and non-uniform lighting, improving image quality at the source. On the model side, we integrate three structural innovations: (1) a C3k2-MESA-DSM module in the backbone to explicitly strengthen contours and fine textures via multi-scale edge enhancement and dual-domain feature selection; (2) an AP-BiFPN in the neck to achieve adaptive cross-scale fusion through learnable weighting and differentiated pooling; and (3) a SimAM block before the detection head to perform zero-parameter, pixel-level saliency re-calibration, suppressing background redundancy without extra computation. On a self-built apple-orchard pest dataset, MDAS-YOLO attains 95.68% mAP, outperforming YOLOv11n by 6.97 percentage points while maintaining a superior trade-off among accuracy, model size, and inference speed. Overall, the proposed synergistic pipeline—input enhancement, early edge fidelity, mid-level adaptive fusion, and end-stage lightweight re-calibration—effectively addresses small-scale, weak-boundary, and densely distributed pests, providing a promising and regionally validated approach for intelligent pest monitoring and sustainable orchard management, and offering methodological insights for future multi-regional pest monitoring research. Full article
(This article belongs to the Section Insect Pest Management)
Show Figures

Figure 1

22 pages, 5716 KB  
Article
Kiwi-YOLO: A Kiwifruit Object Detection Algorithm for Complex Orchard Environments
by Jie Zhou, Fuchun Sun, Haorong Wu, Qiurong Lv, Fan Feng, Bangtai Zhao and Xiaoxiao Li
Agronomy 2025, 15(10), 2424; https://doi.org/10.3390/agronomy15102424 - 20 Oct 2025
Viewed by 422
Abstract
To address the challenges of poor model adaptability and high computational complexity in complex orchard environments characterized by variable lighting, severe occlusion, and dense fruit clusters, an enhanced kiwifruit detection network, Kiwi-YOLO, is proposed based on YOLOv8. Firstly, replacing the main network with [...] Read more.
To address the challenges of poor model adaptability and high computational complexity in complex orchard environments characterized by variable lighting, severe occlusion, and dense fruit clusters, an enhanced kiwifruit detection network, Kiwi-YOLO, is proposed based on YOLOv8. Firstly, replacing the main network with the MobileViTv1 module reduces computational load and parameters, thus enhancing inference efficiency for mobile deployment. Secondly, incorporating BiFPN into the model’s neck as a replacement for PANet improves feature distinguishability between background regions and target instances. Additionally, incorporating MCA module promotes cross-dimensional feature interactions, strengthening model robustness and generalization performance. Finally, the MPDIoU loss function is adopted to minimize bounding box vertex distances, mitigating detection box distortion caused by sample heterogeneity while accelerating convergence and enhancing localization accuracy. Experimental results indicate that the enhanced model achieves improvements of 2.1%, 1.5% and 0.3% in precision, recall, and mAP, respectively, over the baseline YOLOv8, while reducing parameters (Params) and computational complexity (GFLOPs) by 19.71 million and 2.8 billion operations. Moreover, it surpasses other comparative models in performance. Furthermore, in experiments detecting kiwifruit targets under complex lighting and occlusion conditions, the Kiwi-YOLO model demonstrated excellent adaptability and robustness. Its strong environmental adaptability provides technical guidance for advancing the practical application of unmanned intelligent kiwifruit harvesting. Full article
Show Figures

Figure 1

26 pages, 18261 KB  
Article
Fully Autonomous Real-Time Defect Detection for Power Distribution Towers: A Small Target Defect Detection Method Based on YOLOv11n
by Jingtao Zhang, Siwen Chen, Wei Wang and Qi Wang
Sensors 2025, 25(20), 6445; https://doi.org/10.3390/s25206445 - 18 Oct 2025
Viewed by 463
Abstract
Drones offer a promising solution for automating distribution tower inspection, but real-time defect detection remains challenging due to limited computational resources and the small size of critical defects. This paper proposes TDD-YOLO, an optimized model based on YOLOv11n, which enhances small defect detection [...] Read more.
Drones offer a promising solution for automating distribution tower inspection, but real-time defect detection remains challenging due to limited computational resources and the small size of critical defects. This paper proposes TDD-YOLO, an optimized model based on YOLOv11n, which enhances small defect detection through four key improvements: (1) SPD-Conv preserves fine-grained details, (2) CBAM amplifies defect salience, (3) BiFPN enables efficient multi-scale fusion, and (4) a dedicated high-resolution detection head improves localization precision. Evaluated on a custom dataset, TDD-YOLO achieves an mAP@0.5 of 0.873, outperforming the baseline by 3.9%. When deployed on a Jetson Orin Nano at 640 × 640 resolution, the system achieves an average frame rate of 28 FPS, demonstrating its practical viability for real-time autonomous inspection. Full article
(This article belongs to the Section Electronic Sensors)
Show Figures

Figure 1

20 pages, 6483 KB  
Article
Loop-MapNet: A Multi-Modal HDMap Perception Framework with SDMap Dynamic Evolution and Priors
by Yuxuan Tang, Jie Hu, Daode Zhang, Wencai Xu, Feiyu Zhao and Xinghao Cheng
Appl. Sci. 2025, 15(20), 11160; https://doi.org/10.3390/app152011160 - 17 Oct 2025
Viewed by 329
Abstract
High-definition maps (HDMaps) are critical for safe autonomy on structured roads. Yet traditional production—relying on dedicated mapping fleets and manual quality control—is costly and slow, impeding large-scale, frequent updates. Recently, standard-definition maps (SDMaps) derived from remote sensing have been adopted as priors to [...] Read more.
High-definition maps (HDMaps) are critical for safe autonomy on structured roads. Yet traditional production—relying on dedicated mapping fleets and manual quality control—is costly and slow, impeding large-scale, frequent updates. Recently, standard-definition maps (SDMaps) derived from remote sensing have been adopted as priors to support HDMap perception, lowering cost but struggling with subtle urban changes and localization drift. We propose Loop-MapNet, a self-evolving, multimodal, closed-loop mapping framework. Loop-MapNet effectively leverages surround-view images, LiDAR point clouds, and SDMaps; it fuses multi-scale vision via a weighted BiFPN, and couples PointPillars BEV and SDMap topology encoders for cross-modal sensing. A Transformer-based bidirectional adaptive cross-attention aligns SDMap with online perception, enabling robust fusion under heterogeneity. We further introduce a confidence-guided masked autoencoder (CG-MAE) that leverages confidence and probabilistic distillation to both capture implicit SDMap priors and enhance the detailed representation of low-confidence HDMap regions. With spatiotemporal consistency checks, Loop-MapNet incrementally updates SDMaps to form a perception–mapping–update loop, compensating remote-sensing latency and enabling online map optimization. On nuScenes, within 120 m, Loop-MapNet attains 61.05% mIoU, surpassing the best baseline by 0.77%. Under extreme localization errors, it maintains 60.46% mIoU, improving robustness by 2.77%; CG-MAE pre-training raises accuracy in low-confidence regions by 1.72%. These results demonstrate advantages in fusion and robustness, moving beyond one-way prior injection and enabling HDMap–SDMap co-evolution for closed-loop autonomy and rapid SDMap refresh from remote sensing. Full article
(This article belongs to the Section Computing and Artificial Intelligence)
Show Figures

Figure 1

17 pages, 2475 KB  
Article
YOLO-LMTB: A Lightweight Detection Model for Multi-Scale Tea Buds in Agriculture
by Guofeng Xia, Yanchuan Guo, Qihang Wei, Yiwen Cen, Loujing Feng and Yang Yu
Sensors 2025, 25(20), 6400; https://doi.org/10.3390/s25206400 - 16 Oct 2025
Viewed by 422
Abstract
Tea bud targets are typically located in complex environments characterized by multi-scale variations, high density, and strong color resemblance to the background, which pose significant challenges for rapid and accurate detection. To address these issues, this study presents YOLO-LMTB, a lightweight multi-scale detection [...] Read more.
Tea bud targets are typically located in complex environments characterized by multi-scale variations, high density, and strong color resemblance to the background, which pose significant challenges for rapid and accurate detection. To address these issues, this study presents YOLO-LMTB, a lightweight multi-scale detection model based on the YOLOv11n architecture. First, a Multi-scale Edge-Refinement Context Aggregator (MERCA) module is proposed to replace the original C3k2 block in the backbone. MERCA captures multi-scale contextual features through hierarchical receptive field collaboration and refines edge details, thereby significantly improving the perception of fine structures in tea buds. Furthermore, a Dynamic Hyperbolic Token Statistics Transformer (DHTST) module is developed to replace the original PSA block. This module dynamically adjusts feature responses and statistical measures through attention weighting using learnable threshold parameters, effectively enhancing discriminative features while suppressing background interference. Additionally, a Bidirectional Feature Pyramid Network (BiFPN) is introduced to replace the original network structure, enabling the adaptive fusion of semantically rich and spatially precise features via bidirectional cross-scale connections while reducing computational complexity. In the self-built tea bud dataset, experimental results demonstrate that compared to the original model, the YO-LO-LMTB model achieves a 2.9% improvement in precision (P), along with increases of 1.6% and 2.0% in mAP50 and mAP50-95, respectively. Simultaneously, the number of parameters decreased by 28.3%, and the model size reduced by 22.6%. To further validate the effectiveness of the improvement scheme, experiments were also conducted using public datasets. The results demonstrate that each enhancement module can boost the model’s detection performance and exhibits strong generalization capabilities. The model not only excels in multi-scale tea bud detection but also offers a valuable reference for reducing computational complexity, thereby providing a technical foundation for the practical application of intelligent tea-picking systems. Full article
(This article belongs to the Section Smart Agriculture)
Show Figures

Figure 1

18 pages, 9861 KB  
Article
EH-YOLO: Dimensional Transformation and Hierarchical Feature Fusion-Based PCB Surface Defect Detection
by Chengzhi Deng, You Zhang, Zhaoming Wu, Yingbo Wu, Xiaowei Sun and Shengqian Wang
Appl. Sci. 2025, 15(20), 10895; https://doi.org/10.3390/app152010895 - 10 Oct 2025
Viewed by 321
Abstract
Small surface defects in printed circuit boards (PCBs) severely affect the reliability of electronic devices, making PCB surface defect detection crucial for ensuring the quality of electronic products. However, the existing detection methods often struggle with insufficient accuracy and the inherent trade-off between [...] Read more.
Small surface defects in printed circuit boards (PCBs) severely affect the reliability of electronic devices, making PCB surface defect detection crucial for ensuring the quality of electronic products. However, the existing detection methods often struggle with insufficient accuracy and the inherent trade-off between detection precision and inference speed. To address these problems, we propose a novel ESDM-HNN-YOLO (EH-YOLO) network based on the improved YOLOv10 for efficient detection of small PCB defects. Firstly, an enhanced spatial-depth module (ESDM) is designed, which transforms spatial-dimensional features into depth-dimensional representations while integrating spatial attention module (SAM) and channel attention module (CAM) to highlight critical features. This dual mechanism not only effectively suppresses feature loss in micro-defects but also significantly enhances detection accuracy. Secondly, a hybrid neck network (HNN) is designed, which optimizes the speed–accuracy balance through hierarchical architecture. The hierarchical structure uses a computationally efficient weighted bidirectional feature pyramid network (BiFPN) to enhance multi-scale feature fusion of small objects in the shallow layer and uses a path aggregation network (PAN) to prevent feature loss in the deeper layer. Comprehensive evaluations on benchmark datasets (PCB_DATASET and DeepPCB) demonstrate the superior performance of EH-YOLO, achieving mAP@50-95 scores of 45.3% and 78.8% with inference speeds of 166.67 FPS and 158.73 FPS, respectively. These results significantly outperform existing approaches in both accuracy and processing efficiency. Full article
Show Figures

Figure 1

24 pages, 76400 KB  
Article
MBD-YOLO: An Improved Lightweight Multi-Scale Small-Object Detection Model for UAVs Based on YOLOv8
by Bo Xu, Di Cai, Kelin Sui, Zheng Wang, Chuangchuang Liu and Xiaolong Pei
Appl. Sci. 2025, 15(20), 10877; https://doi.org/10.3390/app152010877 - 10 Oct 2025
Viewed by 531
Abstract
To address the challenges of low detection accuracy and weak generalization in UAV aerial imagery caused by complex ground environments, significant scale variations among targets, dense small objects, and background interference, this paper proposes an improved lightweight multi-scale small-object detection model, MBD-YOLO (MBFF [...] Read more.
To address the challenges of low detection accuracy and weak generalization in UAV aerial imagery caused by complex ground environments, significant scale variations among targets, dense small objects, and background interference, this paper proposes an improved lightweight multi-scale small-object detection model, MBD-YOLO (MBFF module, BiMS-FPN, and Dual-Stream Head). Specifically, to enhance multi-scale feature extraction capabilities, we introduce the Multi-Branch Feature Fusion (MBFF) module, which dynamically adjusts receptive fields through parallel branches and adaptive depthwise convolutions, expanding the receptive field while preserving detail perception. We further design a lightweight Bidirectional Multi-Scale Feature Aggregation Pyramid Network (BiMS-FPN), integrating bidirectional propagation paths and a Multi-Scale Feature Aggregation (MSFA) module to mitigate feature spatial misalignment and improve small-target detection. Additionally, the Dual-Stream Head with NMS-free architecture leverages a task-aligned architecture and dynamic matching strategies to boost inference speed without compromising accuracy. Experiments on the VisDrone2019 dataset demonstrate that MBD-YOLO-n surpasses YOLOv8n by 6.3% in mAP50 and 8.2% in mAP50–95, with accuracy gains of 17.96–55.56% for several small-target categories, while increasing parameters by merely 3.1%. Moreover, MBD-YOLO-s achieves superior detection accuracy, efficiency, and generalization with only 12.1 million parameters, outperforming state-of-the-art models and proving suitable for resource-constrained embedded deployment scenarios. The superior performance of MBD-YOLO, which harmonizes high precision with low computational demand, fulfills the critical requirements for real-time deployment on resource-limited UAVs, showing great promise for applications in traffic monitoring, urban security, and agricultural surveying. Full article
Show Figures

Figure 1

20 pages, 2524 KB  
Article
YOLO-PFA: Advanced Multi-Scale Feature Fusion and Dynamic Alignment for SAR Ship Detection
by Shu Liu, Peixue Liu, Zhongxun Wang, Mingze Sun and Pengfei He
J. Mar. Sci. Eng. 2025, 13(10), 1936; https://doi.org/10.3390/jmse13101936 - 9 Oct 2025
Viewed by 361
Abstract
Maritime ship detection faces challenges due to complex object poses, variable target scales, and background interference. This paper introduces YOLO-PFA, a novel SAR ship detection model that integrates multi-scale feature fusion and dynamic alignment. By leveraging the Bidirectional Feature Pyramid Network (BiFPN), YOLO-PFA [...] Read more.
Maritime ship detection faces challenges due to complex object poses, variable target scales, and background interference. This paper introduces YOLO-PFA, a novel SAR ship detection model that integrates multi-scale feature fusion and dynamic alignment. By leveraging the Bidirectional Feature Pyramid Network (BiFPN), YOLO-PFA enhances cross-scale weighted feature fusion, improving detection of objects of varying sizes. The C2f-Partial Feature Aggregation (C2f-PFA) module aggregates raw and processed features, enhancing feature extraction efficiency. Furthermore, the Dynamic Alignment Detection Head (DADH) optimizes classification and regression feature interaction, enabling dynamic collaboration. Experimental results on the iVision-MRSSD dataset demonstrate YOLO-PFA’s superiority, achieving an mAP@0.5 of 95%, outperforming YOLOv11 by 1.2% and YOLOv12 by 2.8%. This paper contributes significantly to automated maritime target detection. Full article
(This article belongs to the Section Ocean Engineering)
Show Figures

Figure 1

36 pages, 7835 KB  
Article
FEWheat-YOLO: A Lightweight Improved Algorithm for Wheat Spike Detection
by Hongxin Wu, Weimo Wu, Yufen Huang, Shaohua Liu, Yanlong Liu, Nannan Zhang, Xiao Zhang and Jie Chen
Plants 2025, 14(19), 3058; https://doi.org/10.3390/plants14193058 - 3 Oct 2025
Viewed by 415
Abstract
Accurate detection and counting of wheat spikes are crucial for yield estimation and variety selection in precision agriculture. However, challenges such as complex field environments, morphological variations, and small target sizes hinder the performance of existing models in real-world applications. This study proposes [...] Read more.
Accurate detection and counting of wheat spikes are crucial for yield estimation and variety selection in precision agriculture. However, challenges such as complex field environments, morphological variations, and small target sizes hinder the performance of existing models in real-world applications. This study proposes FEWheat-YOLO, a lightweight and efficient detection framework optimized for deployment on agricultural edge devices. The architecture integrates four key modules: (1) FEMANet, a mixed aggregation feature enhancement network with Efficient Multi-scale Attention (EMA) for improved small-target representation; (2) BiAFA-FPN, a bidirectional asymmetric feature pyramid network for efficient multi-scale feature fusion; (3) ADown, an adaptive downsampling module that preserves structural details during resolution reduction; and (4) GSCDHead, a grouped shared convolution detection head for reduced parameters and computational cost. Evaluated on a hybrid dataset combining GWHD2021 and a self-collected field dataset, FEWheat-YOLO achieved a COCO-style AP of 51.11%, AP@50 of 89.8%, and AP scores of 18.1%, 50.5%, and 61.2% for small, medium, and large targets, respectively, with an average recall (AR) of 58.1%. In wheat spike counting tasks, the model achieved an R2 of 0.941, MAE of 3.46, and RMSE of 6.25, demonstrating high counting accuracy and robustness. The proposed model requires only 0.67 M parameters, 5.3 GFLOPs, and 1.6 MB of storage, while achieving an inference speed of 54 FPS. Compared to YOLOv11n, FEWheat-YOLO improved AP@50, AP_s, AP_m, AP_l, and AR by 0.53%, 0.7%, 0.7%, 0.4%, and 0.3%, respectively, while reducing parameters by 74%, computation by 15.9%, and model size by 69.2%. These results indicate that FEWheat-YOLO provides an effective balance between detection accuracy, counting performance, and model efficiency, offering strong potential for real-time agricultural applications on resource-limited platforms. Full article
(This article belongs to the Special Issue Advances in Artificial Intelligence for Plant Research)
Show Figures

Figure 1

23 pages, 15968 KB  
Article
YOLOv8n-RMB: UAV Imagery Rubber Milk Bowl Detection Model for Autonomous Robots’ Natural Latex Harvest
by Yunfan Wang, Lin Yang, Pengze Zhong, Xin Yang, Chuanchuan Su, Yi Zhang and Aamir Hussain
Agriculture 2025, 15(19), 2075; https://doi.org/10.3390/agriculture15192075 - 3 Oct 2025
Viewed by 507
Abstract
Natural latex harvest is pushing the boundaries of unmanned agricultural production in rubber milk collection via integrated robots in hilly and mountainous regions, such as the fixed and mobile tapping robots widely deployed in forests. As there are bad working conditions and complex [...] Read more.
Natural latex harvest is pushing the boundaries of unmanned agricultural production in rubber milk collection via integrated robots in hilly and mountainous regions, such as the fixed and mobile tapping robots widely deployed in forests. As there are bad working conditions and complex natural environments surrounding rubber trees, the real-time and precision assessment of rubber milk yield status has emerged as a key requirement for improving the efficiency and autonomous management of these kinds of large-scale automatic tapping robots. However, traditional manual rubber milk yield status detection methods are limited in their ability to operate effectively under conditions involving complex terrain, dense forest backgrounds, irregular surface geometries of rubber milk, and the frequent occlusion of rubber milk bowls (RMBs) by vegetation. To address this issue, this study presents an unmanned aerial vehicle (UAV) imagery rubber milk yield state detection method, termed YOLOv8n-RMB, in unstructured field environments instead of manual watching. The proposed method improved the original YOLOv8n by integrating structural enhancements across the backbone, neck, and head components of the network. First, a receptive field attention convolution (RFACONV) module is embedded within the backbone to improve the model’s ability to extract target-relevant features in visually complex environments. Second, within the neck structure, a bidirectional feature pyramid network (BiFPN) is applied to strengthen the fusion of features across multiple spatial scales. Third, in the head, a content-aware dynamic upsampling module of DySample is adopted to enhance the reconstruction of spatial details and the preservation of object boundaries. Finally, the detection framework is integrated with the BoT-SORT tracking algorithm to achieve continuous multi-object association and dynamic state monitoring based on the filling status of RMBs. Experimental evaluation shows that the proposed YOLOv8n-RMB model achieves an AP@0.5 of 94.9%, an AP@0.5:0.95 of 89.7%, a precision of 91.3%, and a recall of 91.9%. Moreover, the performance improves by 2.7%, 2.9%, 3.9%, and 9.7%, compared with the original YOLOv8n. Plus, the total number of parameters is kept within 3.0 million, and the computational cost is limited to 8.3 GFLOPs. This model meets the requirements of yield assessment tasks by conducting computations in resource-limited environments for both fixed and mobile tapping robots in rubber plantations. Full article
(This article belongs to the Special Issue Plant Diagnosis and Monitoring for Agricultural Production)
Show Figures

Figure 1

19 pages, 13644 KB  
Article
Rock Surface Crack Recognition Based on Improved Mask R-CNN with CBAM and BiFPN
by Yu Hu, Naifu Deng, Fan Ye, Qinglong Zhang and Yuchen Yan
Buildings 2025, 15(19), 3516; https://doi.org/10.3390/buildings15193516 - 29 Sep 2025
Viewed by 401
Abstract
To address the challenges of multi-scale distribution, low contrast and background interference in rock crack identification, this paper proposes an improved Mask R-CNN model (CBAM-BiFPN-Mask R-CNN) that integrates the convolutional block attention mechanism (CBAM) module and the bidirectional feature pyramid network (BiFPN) module. [...] Read more.
To address the challenges of multi-scale distribution, low contrast and background interference in rock crack identification, this paper proposes an improved Mask R-CNN model (CBAM-BiFPN-Mask R-CNN) that integrates the convolutional block attention mechanism (CBAM) module and the bidirectional feature pyramid network (BiFPN) module. A dataset of 1028 rock surface crack images was constructed. The robustness of the model was improved by dynamically combining Gaussian blurring, noise overlay, and color adjustment to enhance data augmentation strategies. The model embeds the CBAM module after the residual block of the ResNet50 backbone network, strengthens the crack-related feature response through channel attention, and uses spatial attention to focus on the spatial distribution of cracks; at the same time, it replaces the traditional FPN with BiFPN, realizes the adaptive fusion of cross-scale features through learnable weights, and optimizes multi-scale crack feature extraction. Experimental results show that the improved model significantly improves the crack recognition effect in complex rock mass scenarios. The mAP index, precision and recall rate are improved by 8.36%, 9.1% and 12.7%, respectively, compared with the baseline model. This research provides an effective solution for rock crack detection in complex geological environments, especially the missed detection of small cracks and complex backgrounds. Full article
(This article belongs to the Special Issue Recent Scientific Developments in Structural Damage Identification)
Show Figures

Figure 1

26 pages, 8105 KB  
Article
Visual-Based Dual Detection and Route Planning Method for UAV Autonomous Inspection
by Siwen Chen, Wei Wang, Mingpeng Yang and Jingtao Zhang
Drones 2025, 9(10), 676; https://doi.org/10.3390/drones9100676 - 27 Sep 2025
Viewed by 565
Abstract
The intelligent development of unmanned aerial vehicles (UAVs) will make power inspection work more convenient. However, challenges such as reliance on precise tower coordinates and the low accuracy in recognizing small targets limit its further development. In this regard, this study proposes an [...] Read more.
The intelligent development of unmanned aerial vehicles (UAVs) will make power inspection work more convenient. However, challenges such as reliance on precise tower coordinates and the low accuracy in recognizing small targets limit its further development. In this regard, this study proposes an autonomous inspection method based on target detection, encompassing both flight route planning and defect detection. For route planning, the YOLOv8 model is lightly modified by incorporating the VanillaBlock module, the GSConv module, and structured pruning techniques to enable real-time tower detection. Based on the detection results and UAV states, an adaptive route planning strategy is then developed, effectively mitigating the dependence on predefined tower coordinates. For defect detection, the YOLOv8 model is further enhanced by introducing the SPD-Conv module, the CBAM, and the BiFPN multi-scale feature fusion network to improve detection performance for small targets. Compared with multiple baseline models, the computational cost of the improved lightweight model is reduced by 23.5%, while the detection accuracy is increased by 4.5%. Flight experiments further validate the effectiveness of the proposed route planning approach. The proposed fully autonomous inspection method provides valuable insights into enhancing the autonomy and intelligence of UAV-based power inspection systems. Full article
Show Figures

Figure 1

Back to TopTop