Sign in to use this feature.

Years

Between: -

Subjects

remove_circle_outline
remove_circle_outline
remove_circle_outline
remove_circle_outline
remove_circle_outline

Journals

Article Types

Countries / Regions

Search Results (59)

Search Parameters:
Keywords = Airy beam

Order results
Result details
Results per page
Select all
Export citation of selected articles as:
15 pages, 5058 KB  
Article
Optimizing the Focusing Performance of Diffractive Optical Elements by Integrated Structure Techniques and Laser Lithography
by Hieu Tran Doan Trung, Young-Sik Ghim and Hyug-Gyo Rhee
Photonics 2026, 13(1), 75; https://doi.org/10.3390/photonics13010075 - 15 Jan 2026
Viewed by 94
Abstract
Diffractive optical elements (DOEs) offer significant advantages over conventional refractive optics, particularly in non-visible spectral regions such as ultraviolet, gamma rays, and X-rays, where material limitations restrict traditional optical components. Owing to their design flexibility, DOEs enable the generation of complex beam profiles—including [...] Read more.
Diffractive optical elements (DOEs) offer significant advantages over conventional refractive optics, particularly in non-visible spectral regions such as ultraviolet, gamma rays, and X-rays, where material limitations restrict traditional optical components. Owing to their design flexibility, DOEs enable the generation of complex beam profiles—including circular, vortex, and Airy beams—across a wide range of wavelengths. Despite their structural simplicity and compatibility with micro- and nanoscale fabrication, conventional DOEs often suffer from limited focusing efficiency, frequently requiring additional refractive lenses that introduce optical aberrations, increased system complexity, and higher cost. In this work, we present an integrated design and fabrication approach for micro-scale diffractive optical elements capable of achieving high focusing performance without reliance on supplementary optical components. A machine learning-based decision tree method is employed to generate optimized writing paths, which are subsequently fabricated using direct laser lithography. The proposed integrated DOE structures enable efficient focusing of multiple customized beam profiles within a compact and standalone optical element. This approach improves optical efficiency while maintaining low fabrication cost and system simplicity. The demonstrated integrated micro-DOEs provide a scalable and versatile platform for advanced beam shaping and focusing applications in photonics, particularly where compactness and performance are critical. Full article
(This article belongs to the Section Lasers, Light Sources and Sensors)
Show Figures

Figure 1

11 pages, 3299 KB  
Article
Analysis of Underwater Channel Transmission Characteristics for RAiGV Beams
by Feng Zhang, Zhi Liu, Qiaochu Yang, Peng Lin, Wanzhuo Ma, Peng Zhang and Shiming Gao
Photonics 2026, 13(1), 12; https://doi.org/10.3390/photonics13010012 - 24 Dec 2025
Viewed by 253
Abstract
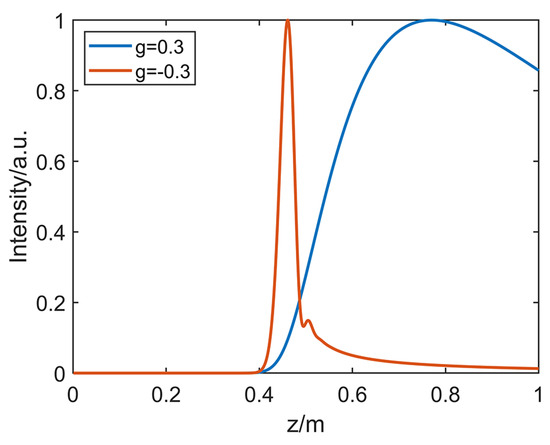
This study systematically investigates the propagation characteristics of ring-shaped Airy-Gaussian vortex (RAiGV) beams in a 50 m marine turbulent channel. Utilizing a combined angular spectrum-phase screen model, numerical simulations were conducted to analyze the evolution of light intensity, scintillation index (SI), and detection [...] Read more.
This study systematically investigates the propagation characteristics of ring-shaped Airy-Gaussian vortex (RAiGV) beams in a 50 m marine turbulent channel. Utilizing a combined angular spectrum-phase screen model, numerical simulations were conducted to analyze the evolution of light intensity, scintillation index (SI), and detection probability (DP) under varying distribution factors b, topological charge l, and turbulence intensity σ2. Results reveal that the SI of RAiGV exhibits a three-stage pattern: initial rise, decline, and subsequent rise. The valley positions of SI correspond one-to-one with self-focusing foci. Smaller b values result in closer foci, with short-range SI reaching its minimum but eventually surpassing long-range SI. At b = 0.15, the beam maintains a flatter SI curve and higher DP over long distances. The l = 1 vortex structure, characterized by its simplicity, demonstrates superior robustness against turbulence compared to higher-order modes. Appropriate selection of b and l enables a trade-off between near-field peak intensity and far-field stability, providing valuable design guidance for underwater OAM multiplexing communications. Full article
(This article belongs to the Special Issue Free-Space Optical Communication and Networking Technology)
Show Figures

Figure 1

12 pages, 2890 KB  
Article
Tunable Focal Depth of Amplitude-Modulated Circular Airy Beams
by Zhifang Qiu, Yuncheng Guo, Kaikai Huang, Xuanhui Lu, Xiaogang Wang and Bijun Xu
Photonics 2025, 12(12), 1151; https://doi.org/10.3390/photonics12121151 - 24 Nov 2025
Viewed by 310
Abstract
Focal depth tuning provides an effective way to enhance the longitudinal flexibility of circular Airy beams (CABs). In this work, we investigate the control of focal depth in CABs by introducing an adjustable amplitude coefficient and varying the aperture radius. The results show [...] Read more.
Focal depth tuning provides an effective way to enhance the longitudinal flexibility of circular Airy beams (CABs). In this work, we investigate the control of focal depth in CABs by introducing an adjustable amplitude coefficient and varying the aperture radius. The results show that the focal depth can be flexibly tuned, and the amplitude-modulated CAB achieves a focal intensity nearly an order of magnitude higher than that of a conventional CAB. The propagation dynamics are examined through theoretical analysis, numerical simulations, and experimental measurements. A phase-only spatial light modulator is employed to generate the modulated CAB, and the recorded intensity profiles exhibit good agreement with the theoretical predictions. These findings demonstrate that amplitude-modified CABs offer enhanced longitudinal control and hold great potential for applications such as optical trapping, high-resolution imaging, and precision distance measurement. Full article
(This article belongs to the Section Lasers, Light Sources and Sensors)
Show Figures

Figure 1

23 pages, 4001 KB  
Article
Analysis of Elastic-Stage Mechanical Behavior of PBL Shear Connector in UHPC
by Lin Xiao, Yawen He, Hongjuan Wang, Xing Wei, Xuan Liao, Yingliang Wang and Xiaochun Dai
J. Compos. Sci. 2025, 9(10), 547; https://doi.org/10.3390/jcs9100547 - 5 Oct 2025
Viewed by 657
Abstract
This paper investigates the mechanical behavior of PBL shear connectors in UHPC during the elastic stage, utilizing push-out experiments and numerical simulation. This study simplifies the mechanical behavior of PBL shear connectors in UHPC under normal service conditions as a plane strain problem [...] Read more.
This paper investigates the mechanical behavior of PBL shear connectors in UHPC during the elastic stage, utilizing push-out experiments and numerical simulation. This study simplifies the mechanical behavior of PBL shear connectors in UHPC under normal service conditions as a plane strain problem for the UHPC dowel and a Winkler’s Elastic foundation beam theory for the transverse reinforcement. The UHPC dowel is a thick-walled cylindrical shell subjected to non-axisymmetric loads inside and outside simultaneously in the plane-strain state. The stress solution is derived by assuming the contact stress distribution function and using the Airy stress function. The displacement solution is subsequently determined from the stresses by differentiating between elastic and rigid body displacements. By modeling the transverse reinforcement as an infinitely long elastic foundation beam, its displacement solution and stress solution are obtained. We obtain the load–slip curve calculation method by superimposing the displacement of UHPC with the transverse reinforcement in the direction of shear action. The proposed analytical solutions for stress and slip, as well as the method for calculating load–slip, are shown to be reliable by comparing them to the numerical simulation analysis results. Full article
(This article belongs to the Special Issue Theoretical and Computational Investigation on Composite Materials)
Show Figures

Figure 1

14 pages, 4679 KB  
Article
Rapid Dynamic Separation of Radial and Azimuthal Polarization Components in Circular Airy Vortex Beams via Linear Electro-Optic Effect in Uniaxial Crystals
by Guoliang Zheng, Tiefeng He, Zikun Xu, Jiawen Li, Xuhui Zhang, Lili Wan and Qingyang Wu
Photonics 2025, 12(9), 894; https://doi.org/10.3390/photonics12090894 - 5 Sep 2025
Viewed by 3458
Abstract
This paper presents a rapid approach for the dynamic separation of radial polarization (R-pol) and azimuthal polarization (A-pol) components in circular Airy vortex beams (CAVBs) by utilizing the linear electro-optic (EO) effect in uniaxial crystals. By applying an external electric field along the [...] Read more.
This paper presents a rapid approach for the dynamic separation of radial polarization (R-pol) and azimuthal polarization (A-pol) components in circular Airy vortex beams (CAVBs) by utilizing the linear electro-optic (EO) effect in uniaxial crystals. By applying an external electric field along the z-axis of a strontium barium niobate (SBN) crystal, tunable spatial separation of the R-pol and A-pol components is achieved. Under positive electric fields, the crystal maintains negative uniaxial properties with increased birefringence, extending the focal separation distance. Conversely, negative electric fields initially reduce the birefringence of the crystal; further increases in negative field strength will transition the crystal to a positive uniaxial state, subsequently enhancing birefringence and restoring focal separation. Experimental simulations demonstrate a focal separation of 1.4 mm at ±15 kV/mm, with R-pol focusing first at +15 kV/mm and A-pol preceding at −15 kV/mm. The polarization distributions at the foci confirm the successful separation of the two components. This approach overcomes the static limitation of conventional polarization splitters in separating R-pol and A-pol components, showing significant potential for optical manipulation, high-resolution imaging, and quantum information processing. Full article
(This article belongs to the Section Optical Interaction Science)
Show Figures

Figure 1

11 pages, 1408 KB  
Article
The Quadruple Gaussian Airy Beam and Its Propagation Properties
by Xu-Zhen Gao, Guo-Dong Tan, Ren-De Ma, Shi-Tong Xu, Ming-Sheng Niu, Hong-Zhong Cao, Zhong-Xiao Man and Yue Pan
Photonics 2025, 12(9), 874; https://doi.org/10.3390/photonics12090874 - 29 Aug 2025
Viewed by 994
Abstract
In recent years, structured light with novel propagation properties has attracted great attention. Among these structured beams, the Airy beam is one of the most representative and widely used beams. In this paper, we propose a kind of quadruple Gaussian Airy beam (QGAB) [...] Read more.
In recent years, structured light with novel propagation properties has attracted great attention. Among these structured beams, the Airy beam is one of the most representative and widely used beams. In this paper, we propose a kind of quadruple Gaussian Airy beam (QGAB) with fourfold symmetry. The QGAB is designed by the combination of Gaussian and Airy functions, and the polarization of the QGAB can be either singular or space-variant. We experimentally generate the QGABs and further study the propagation characteristics of the QGABs with different polarization states. The QGAB enriches the family of the structured beams, and the autofocusing and self-healing properties can be applied in regions such as optical communications, optical microscopes, and optical tweezers. Full article
Show Figures

Figure 1

11 pages, 4015 KB  
Article
Dynamic Generation of Airy Beam Utilizing the Full-Space Programmable Metasurface
by Rui Feng, Yaokai Yu, Liangliang Wu, Jiayun Wang, Zhi Li and Qiulin Tan
Appl. Sci. 2025, 15(16), 9177; https://doi.org/10.3390/app15169177 - 20 Aug 2025
Viewed by 1265
Abstract
Airy beams exhibit enormous application potential in the field of optics and microwave owing to their unique self-bending, self-accelerating, and non-diffracting characteristics. In this paper, the Airy beams are dynamically generated and manipulated in both reflection and transmission spaces utilizing a full space [...] Read more.
Airy beams exhibit enormous application potential in the field of optics and microwave owing to their unique self-bending, self-accelerating, and non-diffracting characteristics. In this paper, the Airy beams are dynamically generated and manipulated in both reflection and transmission spaces utilizing a full space programmable metasurface, which can achieve an approximately 360° phase coverage in the reflection space and a nearly 180° phase coverage in the transmission space in the operating frequency band from 6 GHz to 7 GHz. The direct current (DC) bias voltage is applied to the varactor diodes integrated on the metasurface by precise control of the external feeding system, allowing dynamic generation and regulation of Airy beams. Numerical simulations and experimental measurements are performed at 6.5 GHz. The Airy beams with parameters a = 56 and 61 are generated in the transmission space, while the Airy beams with parameters a = 71 and 81 are achieved in the reflection space. The parabolic propagation trajectory of the main beams and acceleration in the transverse planes can be observed. The good agreement between the simulated and measured results demonstrates that the metasurface can dynamically generate and manipulate the Airy beams in full space. The suggested Airy beam manipulation system has a wide range of applications, including optical particle manipulation, imaging, and difficult terrain exploration. Full article
(This article belongs to the Section Electrical, Electronics and Communications Engineering)
Show Figures

Figure 1

12 pages, 8752 KB  
Article
Azimuthally Spliced Power-Exponential Phase Modulation for Focal Spot Shaping of Circular Airy Beams
by Houquan Liu, Yaran Guo, Mantong Zhao, Jingfu Ye, Ronghui Xu and Libo Yuan
Photonics 2025, 12(2), 135; https://doi.org/10.3390/photonics12020135 - 5 Feb 2025
Cited by 3 | Viewed by 1067
Abstract
Circular airy beam (CAB) is a kind of new structured light with non-diffracting, self-focusing, and self-healing properties. Due to its wide applications, recently, numerous researchers have used various methods to modulate this kind of beam. We theoretically verify and experimentally demonstrate the azimuthal [...] Read more.
Circular airy beam (CAB) is a kind of new structured light with non-diffracting, self-focusing, and self-healing properties. Due to its wide applications, recently, numerous researchers have used various methods to modulate this kind of beam. We theoretically verify and experimentally demonstrate the azimuthal modulation method to shapes the focal spot of the CAB by modulating the CAB with the azimuthally spliced power-exponential phase. The results show that after modulating by an azimuthally spliced power-exponential phase, multi-focal spots can be generated on the self-focusing focal plane of the modulated CAB, and the number of the focal spots can be precisely controlled by controlling the number of segments of the spliced power-exponential phase. The situations of generating three, four, and five focal spots can be achieved via appropriate azimuthally spliced power-exponential phase modulation. We also calculate the intensity distribution, energy flow density, angular momentum density, and optical force of the modulated beam after tight focusing. The results illustrate the theoretical possibility of stable multiparticle trapping by the modulated beam. Our results pave the way for on-demand shaping of the self-focusing focus of the CAB, which will facilitate related applications, such as CAB based multi-particle trapping. Full article
Show Figures

Figure 1

18 pages, 9376 KB  
Article
Spatial Goos–Hänchen Shifts of Airy Vortex Beams Impinging on Graphene/hBN Heterostructure
by Xiaojin Yang, Tan Qu, Zhengjun Li and Zhensen Wu
Photonics 2025, 12(2), 105; https://doi.org/10.3390/photonics12020105 - 24 Jan 2025
Viewed by 1550
Abstract
Based on the angular spectrum expansion, the spatial Goos–Hänchen (GH) shift of an Airy vortex beam reflected from the graphene/hexagonal boron nitride (hBN) heterostructure is investigated analytically. The influences of graphene/hBN heterostructure parameters and incident Airy vortex beam parameters on the spatial GH [...] Read more.
Based on the angular spectrum expansion, the spatial Goos–Hänchen (GH) shift of an Airy vortex beam reflected from the graphene/hexagonal boron nitride (hBN) heterostructure is investigated analytically. The influences of graphene/hBN heterostructure parameters and incident Airy vortex beam parameters on the spatial GH shifts are analyzed in detail. It is found that the position of the Brewster angle mainly depends on the relaxation time and hBN thickness of the heterostructure, and the magnitude and sign of GH shifts at a certain Brewster angle can be controlled effectively by tuning the Fermi energy and layer numbers of graphene. Moreover, the variation in the GH shifts with the Fermi energy and hBN thickness exhibits hyperbolicity at the Brewster angle, similar to the variation in the permittivity of hBN. For the incident beam, the vortex position and the decay factor in the x direction have a great effect on the GH shifts. The influence of the vortex position on the GH shift is related to the distance of the vortex position from the origin point. The magnitude of the GH shift decreases as the decay factor in the x direction increases, and a large GH shift can be obtained by adjusting the decay factor in the x direction. Finally, the application of spatial GH shift in sensing is discussed. The results presented here may provide some supports to the design of optical switch and optical sensor. Full article
Show Figures

Figure 1

14 pages, 10327 KB  
Article
High-Impact Polystyrene Structured Light Components for Terahertz Imaging Applications
by Kasparas Stanaitis, Vladislovas Čižas, Augustė Bielevičiūtė, Ignas Grigelionis and Linas Minkevičius
Sensors 2025, 25(1), 131; https://doi.org/10.3390/s25010131 - 28 Dec 2024
Cited by 1 | Viewed by 1634
Abstract
Terahertz frequency range imaging has become more and more attractive for a wide range of practical applications; however, further component optimization is still required. The presented research introduces 3D-printed high-impact polystyrene (HIPS) beam-shaping components for the terahertz range. Gaussian, Bessel, and Airy beam-shaping [...] Read more.
Terahertz frequency range imaging has become more and more attractive for a wide range of practical applications; however, further component optimization is still required. The presented research introduces 3D-printed high-impact polystyrene (HIPS) beam-shaping components for the terahertz range. Gaussian, Bessel, and Airy beam-shaping structures are fabricated, and different combinations are employed to evaluate imaging system performance. The combination of the Gaussian element as focusing and the Bessel element as collecting is revealed to be similarly efficient and less sensitive to misalignment than the classical Gaussian–Gaussian element setup. The presented research paves the way for introducing cost-effective structured light beam-shaping elements into THz imaging systems. Full article
(This article belongs to the Special Issue Feature Papers in Sensing and Imaging 2024)
Show Figures

Figure 1

9 pages, 1648 KB  
Communication
Ultrafast Airy Beam Generation with a Mode-Locked Fiber Laser
by Silin Guo, Yajun Lou, Cai Yue, Xinhai Zhang and Fan Zhang
Photonics 2025, 12(1), 9; https://doi.org/10.3390/photonics12010009 - 25 Dec 2024
Cited by 1 | Viewed by 1570
Abstract
We generate an ultrafast Airy beam with a mode-locked fiber laser. A diffractive optical element is placed inside the laser cavity and applies phase modulation on the pulses propagating in the cavity. The pulsed Airy beam is then obtained by Fourier transform of [...] Read more.
We generate an ultrafast Airy beam with a mode-locked fiber laser. A diffractive optical element is placed inside the laser cavity and applies phase modulation on the pulses propagating in the cavity. The pulsed Airy beam is then obtained by Fourier transform of the first order diffracted beam of the diffractive optical element. The experimental results show that the beam profile and propagation characteristics of the laser pulses are consistent with the theoretical analysis. The pulsed Airy beam fiber laser we constructed has the advantages of compactness, easy integration, low cost, and high stability and robustness, which are of great significance for applications in industrial and other tough environments. Full article
(This article belongs to the Special Issue Laser Technology and Applications)
Show Figures

Figure 1

14 pages, 4925 KB  
Article
Dynamic Control of Airy Beams Using Real-Time Phase-Amplitude Encoding on a Spatial Light Modulator
by Alpgiray Keskin, Gamze Kaya, Necati Kaya, James Strohaber, Alexandre A. Kolomenskii and Hans A. Schuessler
Optics 2024, 5(4), 581-594; https://doi.org/10.3390/opt5040043 - 3 Dec 2024
Cited by 1 | Viewed by 2671
Abstract
Airy beams showing curved paths have found extensive applications in fields such as optical trapping, biomedical analysis, and material processing. Despite their utility, dynamic control of Airy beams poses a significant challenge. This work investigates the experimental realization of dynamic steering of Airy [...] Read more.
Airy beams showing curved paths have found extensive applications in fields such as optical trapping, biomedical analysis, and material processing. Despite their utility, dynamic control of Airy beams poses a significant challenge. This work investigates the experimental realization of dynamic steering of Airy beams by utilizing computer-generated holograms with phase-amplitude encoding on a phase-only spatial light modulator (SLM). We successfully generated and controlled Airy beams by imposing dynamic phase masks that manipulated both the phase and amplitude of the field, which sets our approach apart from conventional methods with only phase manipulation. By directly encoding in situ such a hologram and transferring it to an SLM, we are able to control the initial position and rotational orientation of Airy beams without relying on mechanical movement or traditional optical setups involving lenses and apertures. Generating Airy beams in any initial position and rotational direction is anticipated to significantly impact applications such as optical trapping, optical communication, and biomedical imaging by providing a flexible platform for dynamic Airy beam manipulation. Full article
Show Figures

Figure 1

8 pages, 2697 KB  
Communication
Generation of Polarization Independent Ring-Airy Beam Based on Metasurface
by Zhenhua Li, Sen Wang, Xing Li, Lei Xu, Wenhui Dong, Hanping Liu, Huilan Liu and Kang Xu
Photonics 2024, 11(9), 858; https://doi.org/10.3390/photonics11090858 - 12 Sep 2024
Cited by 2 | Viewed by 1710
Abstract
In this paper, we generated polarization-independent ring-Airy beams by designing metasurfaces that can realize modulations of both phase and amplitude. In numerical simulation, such metasurfaces are designed by placing subwavelength rectangular slits in Au film uniformly. Two orthogonal types of slits, with orientation [...] Read more.
In this paper, we generated polarization-independent ring-Airy beams by designing metasurfaces that can realize modulations of both phase and amplitude. In numerical simulation, such metasurfaces are designed by placing subwavelength rectangular slits in Au film uniformly. Two orthogonal types of slits, with orientation angles of 45 and −45 degrees, are used to obtain the binary phase profile in the light transmitted from the metasurface under illumination with either right circular polarization (RCP) or left circular polarization (LCP). This satisfies the phase required for Airy beam generation. Meanwhile, the difference between the phase profile under RCP illumination and that under LCP illumination is right 2π, which can be regarded as the same. This makes the metasurface available to generate Airy beams regardless of incident polarization. We also analyzed the auto-focusing, self-healing, and frequency-response properties of the generated Airy beams with different parameters. This work opens up more opportunities for applications of Airy beams. Full article
(This article belongs to the Section Optical Interaction Science)
Show Figures

Figure 1

13 pages, 5524 KB  
Article
Simulation Analysis of Thermoacoustic Effect of CNT Film with Metasurface-Enhanced Acoustic Autofocusing
by Dalun Rong, Zhe Li, Qianshou Qi, Zhengnan Liu, Zhenhuan Zhou and Xinsheng Xu
Nanomaterials 2024, 14(18), 1481; https://doi.org/10.3390/nano14181481 - 11 Sep 2024
Cited by 2 | Viewed by 1681
Abstract
This study introduces a novel thermoacoustic (TA) focusing system enhanced by Airy beam-based acoustic metasurfaces, significantly improving acoustic focusing and efficiency. The system integrates a TA emitter, fabricated from carbon nanotube (CNT) films, with a binary acoustic metasurface capable of generating quasi-Airy beams. [...] Read more.
This study introduces a novel thermoacoustic (TA) focusing system enhanced by Airy beam-based acoustic metasurfaces, significantly improving acoustic focusing and efficiency. The system integrates a TA emitter, fabricated from carbon nanotube (CNT) films, with a binary acoustic metasurface capable of generating quasi-Airy beams. Through finite element simulations, the system’s heat conduction, acoustic focusing, and self-healing properties were thoroughly analyzed. The results demonstrate that the system achieves superior sub-wavelength focusing, tunable focal length via frequency control, and robust self-healing, even in the presence of obstacles. These findings address current limitations in TA emitters and suggest broader applications in medical ultrasound and advanced technology. Full article
Show Figures

Figure 1

9 pages, 2037 KB  
Article
Subsurface Spectroscopy in Heterogeneous Materials Using Self-Healing Laser Beams
by Benjamin R. Anderson, Natalie Gese and Hergen Eilers
Optics 2024, 5(2), 310-318; https://doi.org/10.3390/opt5020022 - 20 Jun 2024
Cited by 1 | Viewed by 2213
Abstract
Self-healing optical beams are a class of propagation modes that can recover their beam shapes after distortion or partial blockage. This self-healing property makes them attractive for use in applications involving turbid media as they can—in theory—penetrate further into these materials than standard [...] Read more.
Self-healing optical beams are a class of propagation modes that can recover their beam shapes after distortion or partial blockage. This self-healing property makes them attractive for use in applications involving turbid media as they can—in theory—penetrate further into these materials than standard Gaussian beams. In this paper, we characterize the propagation of two different self-healing beams (Bessel and Airy) through a solid scattering material with different scatterer concentrations and find that both beams do recover after scattering for samples below a threshold scatterer concentration. Additionally, we test the applicability of both beam shapes for improved sub-surface spectroscopy in heterogeneous materials using fluorescent particles and find that there is an average fluorescence intensity enhancement of 1.3× using self-healing beams versus a standard Gaussian beam. Full article
(This article belongs to the Section Laser Sciences and Technology)
Show Figures

Figure 1

Back to TopTop