Sign in to use this feature.

Years

Between: -

Subjects

remove_circle_outline
remove_circle_outline
remove_circle_outline
remove_circle_outline
remove_circle_outline
remove_circle_outline
remove_circle_outline

Journals

Article Types

Countries / Regions

Search Results (100)

Search Parameters:
Keywords = AF episodes

Order results
Result details
Results per page
Select all
Export citation of selected articles as:
14 pages, 906 KB  
Article
Heart Rate Variability Nomogram Predicts Atrial Fibrillation in Patients with Moderate to High Burden of Premature Ventricular Complexes
by Koray Kalenderoglu, Mert Ilker Hayiroglu, Tufan Cinar, Faysal Saylik, Gokcem Ayan Bayraktar, Melih Oz, Miray Ozer Oz, Kadir Gurkan and Tolga Aksu
Medicina 2026, 62(2), 243; https://doi.org/10.3390/medicina62020243 (registering DOI) - 23 Jan 2026
Abstract
Background and Objectives: There is a well-established correlation between premature ventricular contractions (PVCs) and atrial fibrillation (AF), with a higher burden of PVCs increasing the likelihood of new-onset AF. This study aims to investigate the impact of heart rate variability (HRV) on the [...] Read more.
Background and Objectives: There is a well-established correlation between premature ventricular contractions (PVCs) and atrial fibrillation (AF), with a higher burden of PVCs increasing the likelihood of new-onset AF. This study aims to investigate the impact of heart rate variability (HRV) on the onset of AF in patients with moderate to high burdens of PVCs, as observed through 24 h ambulatory electrocardiogram (ECG) analysis. Materials and Methods: Our study was a retrospective analysis involving 187 patients at a single tertiary center. We analyzed PVC counts from 24 h ECG recordings, categorizing the patients into groups based on whether they developed AF or not. Additionally, we developed a nomogram to estimate the risk of AF development in these patients. Results: A new-onset AF was detected in 16% of the cohort. Analysis of 24 h ambulatory ECG data revealed statistically significant increases in the SDNN index, RMSSD, PNN50, total power (TP), and low-frequency (LF) values in AF patients. To estimate the risk of AF, a risk prediction nomogram was created using high-frequency (HF), LF, SDNN index, and PNN50. Among these variables, PNN50 was identified as the strongest predictor in the multivariable model. Additionally, a decision curve analysis demonstrated that the nomogram offers a net clinical benefit for detecting AF in patients when the baseline threshold risk exceeds 15%. Conclusions: Our study found that among patients with AF who had a moderate to high burden of PVCs using 24 h ambulatory ECGs, several HRV parameters were elevated. This increased autonomic instability may play a role in the development and persistence of AF episodes. Full article
21 pages, 1059 KB  
Review
Predictors for Device-Detected Subclinical Atrial Fibrillation: An Up-to-Date Narrative Review
by Traian Chiuariu, Larisa Anghel, Delia Melania Popa, Gavril-Silviu Bîrgoan, Șerban Daniel Fechet, Răzvan-Liviu Zanfirescu, Mircea Ovanez Balasanian, Radu Andy Sascău and Cristian Stătescu
J. Clin. Med. 2026, 15(2), 578; https://doi.org/10.3390/jcm15020578 - 11 Jan 2026
Viewed by 236
Abstract
Background: Device-detected subclinical atrial fibrillation (SCAF) and atrial high-rate episodes (AHRE) are increasingly recognized in patients with cardiac implantable electronic devices and through long-term rhythm monitoring. Although often asymptomatic, these episodes are associated with a higher risk of clinical atrial fibrillation (AF), [...] Read more.
Background: Device-detected subclinical atrial fibrillation (SCAF) and atrial high-rate episodes (AHRE) are increasingly recognized in patients with cardiac implantable electronic devices and through long-term rhythm monitoring. Although often asymptomatic, these episodes are associated with a higher risk of clinical atrial fibrillation (AF), stroke, and heart failure. Aims: This narrative review summarizes clinical, electrocardiographic, echocardiographic, and circulating biomarkers associated with the development and progression of device-detected SCAF/AHRE. Methods: We performed a comprehensive search of PubMed, Embase, and Scopus using combinations of the terms “subclinical atrial fibrillation”, “atrial high-rate episodes”, “device-detected AF”, “predictive factors”, “P-wave morphology”, “echocardiographic parameters”, “left atrial strain”, and “biological markers”. We included English-language-only studies of patients with cardiac implantable electronic devices or long-term monitoring and reporting incident SCAF/AHRE or AF as outcomes, published in the last 10 years. Results: Older age, high body mass index, heart failure, obstructive sleep apnea, and C2HEST score are consistently associated with SCAF. On-surface electrocardiogram (ECG) and device electrograms, prolonged and dispersed P-wave indices, low atrial sensing amplitude, and specific pacing configurations, particularly right ventricular apical pacing with wide QRS, predict incident and longer-lasting AHRE. Echocardiographic markers of atrial cardiomyopathy, including increased left atrial volume and impaired atrial strain, together with indices of left ventricular diastolic dysfunction, further refine risk. Among circulating biomarkers, galectin-3 and high-sensitivity C-reactive protein show the most reproducible associations with incident AHRE. Conclusions: A multiparametric approach combining clinical profile, ECG features, advanced echocardiography, and selected biomarkers may improve identification of patients at risk for device-detected SCAF. Further prospective studies are needed to define risk thresholds that justify intensified rhythm surveillance and early initiation of anticoagulation or rhythm control strategies, especially in AHRE shorter than 24 h. Full article
(This article belongs to the Special Issue Clinical Aspects of Cardiac Arrhythmias and Arrhythmogenic Disorders)
Show Figures

Figure 1

9 pages, 402 KB  
Article
Hemorrhagic Complications in Patients with Atrial Fibrillation Treated with Novel Oral Anticoagulants: Results from the CRAFT Study
by Marek Styczkiewicz, Mateusz Wawrzeńczyk, Adam Sukiennik, Bartosz Krzowski, Cezary Maciejewski, Piotr Lodziński, Leszek Kraj, Grzegorz Opolski, Marcin Grabowski, Paweł Balsam and Michał Peller
J. Clin. Med. 2026, 15(1), 229; https://doi.org/10.3390/jcm15010229 - 27 Dec 2025
Viewed by 614
Abstract
Background/Objectives: Hemorrhagic complications are among the most common adverse events of anticoagulant therapy in patients with atrial fibrillation (AF). Non-vitamin K antagonist oral anticoagulants (DOACs) are known to be more effective than vitamin K antagonists (VKAs) in preventing thromboembolism. The aim was [...] Read more.
Background/Objectives: Hemorrhagic complications are among the most common adverse events of anticoagulant therapy in patients with atrial fibrillation (AF). Non-vitamin K antagonist oral anticoagulants (DOACs) are known to be more effective than vitamin K antagonists (VKAs) in preventing thromboembolism. The aim was to identify clinical factors associated with hemorrhagic events in AF patients treated with DOACs and to develop a simple, clinically applicable bleeding risk score. Methods: Data were derived from the multicenter CRAFT trial (NCT02987062). We conducted a retrospective analysis of hospital records of 1435 AF patients (median age: 67 years; 44.8% female) treated with dabigatran or rivaroxaban. The main study endpoints were the occurrence of a bleeding episode, thromboembolic episode, or all-cause death during a mean four-year follow-up (1531 [1062–2140] days). Results: The rates of bleeding episodes, thromboembolic episodes, and all-cause death were 17.4%, 13.5%, and 23.9%, respectively. Nine factors were identified as predictors of bleeding complications: male sex, history of major bleeding, history of cancer, COPD, CRT, rivaroxaban therapy, statin therapy, age, and absence of heart failure. Based on these, the CRAFT bleeding score was developed to predict the risk of hemorrhagic events in individual patients. Conclusions: The CRAFT bleeding score may be implemented in AF patients as an additional tool for evaluating DOACs safety prior to initiating anticoagulant therapy, and for guiding closer monitoring of high-risk individuals to minimize bleeding complications. Full article
(This article belongs to the Section Cardiology)
Show Figures

Figure 1

10 pages, 330 KB  
Article
The Role of High-Sensitivity Troponin I in Predicting Atrial High-Rate Episodes (AHREs) in Patients with Permanent Pacemakers
by Linh Ha Khanh Duong, Nien Vinh Lam and Vinh Thanh Tran
Life 2025, 15(12), 1850; https://doi.org/10.3390/life15121850 - 2 Dec 2025
Viewed by 386
Abstract
Background: Atrial high-rate episodes (AHREs) detected by pacemakers are linked to increased stroke risk. The predictive value of high-sensitivity cardiac troponin I (hs-cTnI) for AHREs in pacemaker patients remains uncertain. This study evaluated baseline hs-cTnI as a predictor for new-onset AHREs in this [...] Read more.
Background: Atrial high-rate episodes (AHREs) detected by pacemakers are linked to increased stroke risk. The predictive value of high-sensitivity cardiac troponin I (hs-cTnI) for AHREs in pacemaker patients remains uncertain. This study evaluated baseline hs-cTnI as a predictor for new-onset AHREs in this population. Methods: This prospective cohort study enrolled 272 patients undergoing permanent pacemaker implantation. We excluded 40 patients with pre-existing atrial fibrillation (AF), leaving a total of 232 patients (mean age 63.7 years; 53.4% male) in the at-risk cohort. Baseline hs-cTnI and NT-proBNP were measured. The primary endpoint was new-onset AHREs (>175 bpm), detected by device interrogation over a median follow-up of 12 months. Results: New-onset AHREs occurred in 65 (28.0%) patients. Contrary to our hypothesis, baseline hs-cTnI levels did not differ significantly between patients who developed AHREs and those who did not (median 16.5 vs. 15.7 pg/mL, p = 0.148). Multivariable Cox regression confirmed that neither hs-cTnI nor NT-proBNP were independent predictors. Instead, Sick Sinus Syndrome (HR 2.10, p < 0.001), heart failure (HR 1.78, p = 0.010), and Left Atrial Diameter (HR 1.15, p = 0.006) were significant independent predictors. Conclusions: In this high-risk pacemaker cohort, baseline hs-cTnI and NT-proBNP did not predict short-term new-onset AHREs. Established electrical and structural substrates appear to be the overwhelming drivers of arrhythmia in this specific population. Full article
(This article belongs to the Special Issue Advances in Vascular Health and Metabolism)
Show Figures

Figure 1

20 pages, 6450 KB  
Article
An Edge AI Approach for Low-Power, Real-Time Atrial Fibrillation Detection on Wearable Devices Based on Heartbeat Intervals
by Eliana Cinotti, Maria Gragnaniello, Salvatore Parlato, Jessica Centracchio, Emilio Andreozzi, Paolo Bifulco, Michele Riccio and Daniele Esposito
Sensors 2025, 25(23), 7244; https://doi.org/10.3390/s25237244 - 27 Nov 2025
Viewed by 1214
Abstract
Atrial fibrillation (AF) is the most common type of heart rhythm disorder worldwide. Early recognition of brief episodes of atrial fibrillation can provide important diagnostic information and lead to prompt treatment. AF is mainly characterized by an irregular heartbeat. Today, many personal devices [...] Read more.
Atrial fibrillation (AF) is the most common type of heart rhythm disorder worldwide. Early recognition of brief episodes of atrial fibrillation can provide important diagnostic information and lead to prompt treatment. AF is mainly characterized by an irregular heartbeat. Today, many personal devices such as smartphones, smartwatches, smart rings, or small wearable medical devices can detect heart rhythm. Sensors can acquire different types of heart-related signals and extract the sequence of inter-beat intervals, i.e., the instantaneous heart rate. Various algorithms, some of which are very complex and require significant computational resources, are used to recognize AF based on inter-beat intervals (RR). This study aims to verify the possibility of using neural networks algorithms directly on a microcontroller connected to sensors for AF detection. Sequences of 25, 50, and 100 RR were extracted from a public database of electrocardiographic signals with annotated episodes of atrial fibrillation. A custom 1D convolutional neural network (1D-CNN) was designed and then validated via a 5-fold subject-wise split cross-validation scheme. In each fold, the model was tested on a set of 3 randomly selected subjects, which had not previously been used for training, to ensure a subject-independent evaluation of model performance. Across all folds, all models achieved high and stable performance, with test accuracies of 0.963 ± 0.031, 0.976 ± 0.022, and 0.980 ± 0.023, respectively, for models using 25 RR, 50 RR, and 100 RR sequences. Precision, recall, F1-score, and AUC-ROC exhibited similarly high performance, confirming robust generalization across unseen subjects. Performance systematically improved with longer RR windows, indicating that richer temporal context enhances discrimination of AF rhythm irregularities. A complete Edge AI prototype integrating a low-power ECG analog front-end, an ARM Cortex M7 microcontroller and an IoT transmitting module was utilized for realistic tests. Inferencing time, peak RAM usage, flash usage and current absorption were measured. The results obtained show the possibility of using neural network algorithms directly on microcontrollers for real-time AF recognition with very low power consumption. The prototype is also capable of sending the suspicious ECG trace to the cloud for final validation by a physician. The proposed methodology can be used for personal screening not only with ECG signals but with any other signal that reproduces the sequence of heartbeats (e.g., photoplethysmographic, pulse oximetric, pressure, accelerometric, etc.). Full article
(This article belongs to the Special Issue Sensors for Heart Rate Monitoring and Cardiovascular Disease)
Show Figures

Figure 1

10 pages, 703 KB  
Article
Prognostic Value of Early Rehospitalization in Heart Failure Patients
by Sergey Panov, Kristina Charaya, Sofya Sovetova, Dmitry Shchekochikhin, Shevket Ibraimov, Alexandra Bogdanova, Elena Mashkova, Sofiia Lomakina, Nina Novikova, Abram Syrkin and Denis Andreev
J. Clin. Med. 2025, 14(21), 7720; https://doi.org/10.3390/jcm14217720 - 30 Oct 2025
Viewed by 570
Abstract
Background: Acute heart failure (AHF) is a common cause of hospital admission with high morbidity and mortality. Up to one-third of AHF patients require rehospitalization during the first three months after discharge due to the nature of disease and the patient’s characteristics. In [...] Read more.
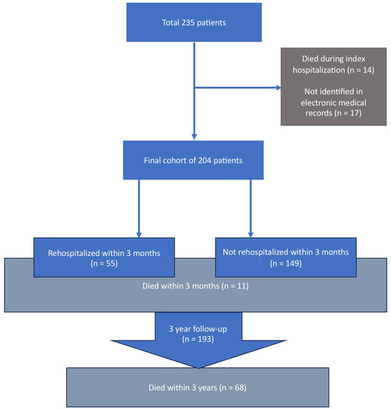
Background: Acute heart failure (AHF) is a common cause of hospital admission with high morbidity and mortality. Up to one-third of AHF patients require rehospitalization during the first three months after discharge due to the nature of disease and the patient’s characteristics. In this regard, the first 3 months after an episode of decompensation of heart failure are called the “vulnerable” period. However, there is a gap in knowledge about the significance of this rehospitalization on heart failure course. The aim of the study is to evaluate impact on mortality of AHF rehospitalization during 3 months after hospital discharge on a retrospective registry with 3 year follow-up. Methods: Patients after AHF hospitalization episode between 1 December 2020 and 30 November 2023 were monitored via electronical medical records for 3 year follow-up. All patients who survived after index hospitalization were included. The primary endpoint was all-cause mortality. COX-multiple regression was used to evaluate the impact of rehospitalization during 90 days after index discharge on outcomes. p values less than 0.05 were considered to be significant. Results: A cohort of 204 patients, 56.6% males, with an average age of 72 ± 13 years, were included in the study with medium follow-up of 22 ± 12 months. Within 3 months after discharge, 55 (27%) patients were rehospitalized for AHF, and 11 (5%) patients died. Patients who experienced a recurrent episode of AHF were characterized by a history of previous hospitalizations for AHF before inclusion (39 (71%) vs. 72 (48%); p = 0.005), the use of intravenous inotropic drugs (5 (9%) vs. 2 (1%); p = 0.007), higher initial doses of furosemide during index hospitalization (98 ± 46 vs. 82 ± 37; p = 0.01), and higher doses of furosemide at discharge (54 ± 41; 41 ± 33; p = 0.02). Left ventricular ejection fraction (LVEF), prevalence of atrial fibrillation (AF), diabetes mellitus (DM), and chronic kidney disease (CKD) did not differ between the groups. Over 3 years follow-up, 68 (33.2%) patients died, and cardiovascular mortality was 15.6% (32 patients). In multivariate COX-regression age (HR 1.04 [1.008–1.07]), heart rate (HR) on admission (HR 1.02 [1.004–1.03]), and hospitalization within the first 3 months after discharge were independent predictors of death (HR 2.21 [1.32–3.83]). Conclusions: Readmission for AHF within the first 3 months after discharge is an independent risk factor for all-cause cardiovascular mortality during 3 years follow-up. Full article
(This article belongs to the Section Cardiology)
Show Figures

Figure 1

17 pages, 1834 KB  
Article
Extended ECG Monitoring in Patients with Hypertrophic Cardiomyopathy: The Tempo-HCM Study
by Juan Caro-Codón, Sergio Castrejón, Rosalía Cadenas, Carlos Casanova, Andrea Vélez, Mayte Basurte, Gemma Lacuey, Vicente Climent, Óscar Salvador, Andrea Severo-Sánchez, Luis Fernández, Esther Pérez-David, Rafael Peinado, Silvia Valbuena-López, Gabriela Guzmán, Álvaro Jiménez-Mas, Raúl Moreno and Jose L. Merino
J. Clin. Med. 2025, 14(20), 7432; https://doi.org/10.3390/jcm14207432 - 21 Oct 2025
Viewed by 691
Abstract
Background/Objectives: Current guidelines recommend 24–48 h Holter for risk stratification and atrial fibrillation (AF) screening in hypertrophic cardiomyopathy (HCM). However, the limited duration of this approach may not provide optimal sensitivity. In addition, extended ECG monitoring has been demonstrated to be more effective [...] Read more.
Background/Objectives: Current guidelines recommend 24–48 h Holter for risk stratification and atrial fibrillation (AF) screening in hypertrophic cardiomyopathy (HCM). However, the limited duration of this approach may not provide optimal sensitivity. In addition, extended ECG monitoring has been demonstrated to be more effective in detecting arrhythmias in other clinical entities. We aimed to assess the utility of extended ECG monitoring for 30 days in a non-high-risk cohort of HCM patients. Methods: We conducted a prospective multicentre study with 113 non-high-risk HCM patients who underwent 30-day ECG monitoring with a dedicated device. We compared the detection of relevant arrhythmias (AF, atrial flutter, and non-sustained ventricular tachycardia) during 30-day monitoring with the findings observed during the first 24 h. Results: Extended ECG monitoring detected relevant arrhythmias in 63.7% of patients, compared with 12.4% during the first 24 h (p < 0.001). This difference was mainly driven by non-sustained ventricular tachycardia (NSVT) (61.1% vs. 8.9%, p < 0.001). Atrial fibrillation episodes were detected in 10.6% of patients after completing prolonged monitoring vs. 6.2% during the first 24 h (p = 0.066). Extended monitoring resulted in a reclassification of 21.2% of patients to a higher sudden cardiac death (SCD) risk category using the HCM-SCD calculator. Conclusions: Extended ECG monitoring significantly enhances the detection of arrhythmias in HCM. Using this technique, NSVT were detected in most patients of a non-high-risk HCM cohort. Further investigation is warranted to determine the role of extended monitoring in SCD risk stratification and AF screening. Full article
Show Figures

Figure 1

15 pages, 662 KB  
Article
Left Atrial Appendage Morphology Predicts Atrial Fibrillation Recurrence: The Hidden Risks of Windsock Anatomy
by Yu-Sheng Lin, Hui-Ting Wang, Yen-Nan Fang, Huang-Chung Chen, Yi-Wei Lee and Yung-Lung Chen
Diagnostics 2025, 15(20), 2642; https://doi.org/10.3390/diagnostics15202642 - 20 Oct 2025
Viewed by 715
Abstract
Background/Objectives: Left atrial appendage (LAA) morphology has been implicated in atrial fibrillation (AF) recurrence following catheter ablation. However, the predictive value of specific anatomical shapes remains unclear. We aimed to evaluate the association between distinct LAA morphologies and AF recurrence post-ablation. Methods [...] Read more.
Background/Objectives: Left atrial appendage (LAA) morphology has been implicated in atrial fibrillation (AF) recurrence following catheter ablation. However, the predictive value of specific anatomical shapes remains unclear. We aimed to evaluate the association between distinct LAA morphologies and AF recurrence post-ablation. Methods: In this retrospective, single-center study, 463 patients with AF undergoing first-time catheter ablation were included. Pre-ablation contrast-enhanced cardiac computed tomography was performed to classify LAA morphology into chicken-wing, windsock, cauliflower, and cactus types. Patients were followed for one year, with AF recurrence defined as documented atrial tachyarrhythmia episodes lasting more than 30 s occurring between 3 and 12 months post-procedure. Clinical, anatomical, and procedural factors were analyzed using multivariable logistic regression to identify independent predictors of recurrence. Results: Among the four morphologies, the windsock-type LAA had the highest recurrence rate at 48.3%, significantly greater than chicken-wing (25.2%), cauliflower (20.8%), and cactus (18.2%) types (p = 0.017). Multivariable analysis confirmed windsock morphology as an independent predictor for AF recurrence (adjusted OR = 2.720, 95% CI: 1.209–6.118; p = 0.016). Additionally, persistent AF (adjusted OR = 1.748, 95% CI: 1.075–2.842; p = 0.024) and antiarrhythmic drug use in the blanking period (adjusted OR = 2.862, 95% CI: 1.689–4.849; p < 0.001) independently increased the risk of recurrence. Conclusions: Windsock-type LAA morphology significantly predicts increased AF recurrence following catheter ablation, underscoring the importance of morphological assessment in ablation planning. Individualized strategies targeting high-risk LAA morphologies may enhance procedural success and reduce AF recurrence. Future prospective studies are warranted to validate these findings. Full article
(This article belongs to the Special Issue Advances in Diagnosis and Treatment of Cardiac Arrhythmias 2025)
Show Figures

Figure 1

12 pages, 559 KB  
Article
Pharmacological Cardioversion Versus Electrical Cardioversion in the Acute Treatment of Atrial Fibrillation in the Emergency Department: The Recufa-Hula Register
by Juan Jose López-Díaz, Alejandro Manuel López-Pena, Juliana Elices-Teja, Charigan Abou Johk-Casas, Andrea López-López, Tania Seoane-García, Ramón Ríos-Vázquez and Carlos González-Juanatey
J. Clin. Med. 2025, 14(19), 6845; https://doi.org/10.3390/jcm14196845 - 27 Sep 2025
Cited by 1 | Viewed by 1515
Abstract
Background: Strategies to restore sinus rhythm in hemodynamically stable patients with atrial fibrillation (AF) admitted to the emergency department (ED) are the focus of debate. The present study was carried out to compare pharmacological cardioversion (PC) and electrical cardioversion (EC) in terms of [...] Read more.
Background: Strategies to restore sinus rhythm in hemodynamically stable patients with atrial fibrillation (AF) admitted to the emergency department (ED) are the focus of debate. The present study was carried out to compare pharmacological cardioversion (PC) and electrical cardioversion (EC) in terms of their efficacy in converting to sinus rhythm. Methods: A retrospective, analytical observational study was carried out in patients seen in the ED over four consecutive years with episodes of uncomplicated AF. Two rhythm control strategies were evaluated: PC (followed or not by EC) and EC. Demographic and clinical variables were also compiled for both groups. Results: A total of 401 cardioversion procedures in 284 patients were analyzed. The mean patient age was 62.81 years (standard deviation [SD] 12.07), and 67.4% were male. PC was carried out in 160 subjects (56.3%), with a success rate of 76.8%, and EC was performed in 98 patients (34.5%), with a success rate of 94.9%. Significant differences between the two strategies were found for the primary objective (cardioversion to sinus rhythm), with the EC group presenting the best results (p = 0.0001). Conclusions: EC is safe and more effective in converting to sinus rhythm. The efficacy of PC alone is limited, and additional procedures for rhythm control are often required. Full article
(This article belongs to the Special Issue Advances in Arrhythmia Diagnosis and Management)
Show Figures

Figure 1

11 pages, 1378 KB  
Article
Sequential AI-ECG Diagnostic Protocol for Opportunistic Atrial Fibrillation Screening: A Retrospective Single-Center Study
by Ji-Hoon Choi, Sung-Hee Song, Jongwoo Kim, JaeHu Jeon, KyungChang Woo, Soo Jin Cho, Seung-Jung Park, Young Keun On, Ju Youn Kim and Kyoung-Min Park
J. Clin. Med. 2025, 14(18), 6675; https://doi.org/10.3390/jcm14186675 - 22 Sep 2025
Viewed by 1155
Abstract
Background/Objectives: Atrial fibrillation (AF) often occurs in episodes that are sudden and go unnoticed, reducing the chances of anticoagulation. We evaluated a two-stage AI ECG screening protocol that uses a single ECG model at initial screening and, if necessary, a serial ECG [...] Read more.
Background/Objectives: Atrial fibrillation (AF) often occurs in episodes that are sudden and go unnoticed, reducing the chances of anticoagulation. We evaluated a two-stage AI ECG screening protocol that uses a single ECG model at initial screening and, if necessary, a serial ECG model after short interval follow-up to enhance accuracy while saving monitoring resources. Methods: We analyzed 248,612 12-lead ECGs from 164,793 adults (AF, n = 10,735) for model development and assessed the protocol in 11,349 eligible patients with longitudinal ECGs. The proposed algorithm first applied a single-ECG AI model at the initial visit, followed by a serial-ECG AI model three months later if AF was not initially detected. The model’s performance was evaluated using several metrics, including the area under the receiver operating characteristic curve (AUROC), sensitivity, specificity, accuracy, and F1 score. Results: The protocol achieved an AUROC of 0.908 with a sensitivity of 88.1%, specificity of 78.7%, positive predictive value (PPV) of 30.2%, negative predictive value (NPV) of 98.4%, accuracy of 79.6%, and an F1 score of 0.450. Among patients with a history of stroke (n = 551), 84.9% were correctly identified as AF-positive under the protocol. Conclusions: A sequential AI ECG strategy maintains high NPV at entry and improves PPV with longitudinal confirmation. This approach can prioritize ambulatory monitoring for those most likely to benefit and merits prospective, multi-center validation and cost-effectiveness assessment. Full article
(This article belongs to the Special Issue Advances in Arrhythmia Diagnosis and Management)
Show Figures

Figure 1

12 pages, 1031 KB  
Article
Preoperative Activation of c-Src Kinase in Atrial Tissue in Patients Developing Postoperative Atrial Fibrillation
by Tomasz Andrzej Bonda, Magdalena Dziemidowicz, Tomasz Hirnle, Iwona Dmitruk, Izabela Bialuk and Maria Małgorzata Winnicka
Medicina 2025, 61(9), 1669; https://doi.org/10.3390/medicina61091669 - 15 Sep 2025
Viewed by 707
Abstract
Background and Objectives: Atrial fibrillation (AF) is a common complication of cardiac surgery. c-Src has been implicated in atrial remodeling in chronic AF, but its role in the early postoperative setting remains unclear. We, therefore, investigated whether baseline c-Src expression in atrial [...] Read more.
Background and Objectives: Atrial fibrillation (AF) is a common complication of cardiac surgery. c-Src has been implicated in atrial remodeling in chronic AF, but its role in the early postoperative setting remains unclear. We, therefore, investigated whether baseline c-Src expression in atrial tissue is associated with the subsequent development of postoperative AF (PoAF). The aim of the present work was the evaluation of atrial c-Src expression and activity in patients subjected to open heart surgery who were previously free from AF and to check if changes to the initial level of this protein predispose to the development of postoperative AF (PoAF). Materials and Methods: Forty-two patients without previous AF history we enrolled. Patients with an AF episode during postoperative in-hospital follow-up were assigned to the PoAF group, while the rest (in sinus rhythm—SR) constituted the control group. Samples of the right atrial appendage were harvested before the introduction of the extracorporeal circulation. The expression of c-Src and phospho-c-Src(Tyr416), as well as upstream regulators of c-Src kinase, STAT3, ERK1/2, PDGFRα, and PDGFRβ, was assessed using Western blot. Results: AF occurred in 14 subjects. Expression of c-Src and phospho-c-Src was significantly higher in the PoAF group than in the SR group (c-Src: 1.65×, p = 0.037, and phospho-c-Src: 2.75×, p = 0.003). In addition, in the right atrium of PoAF patients, there was significantly elevated expression of STAT3, ERK1/2, and PDGF receptors, which may facilitate activation of c-Src kinase in patients with PoAF. Conclusions: Our preliminary findings suggest that c-Src expression and activity may contribute to atrial vulnerability and could represent a molecular target for future therapeutic interventions to prevent PoAF. Full article
(This article belongs to the Section Cardiology)
Show Figures

Figure 1

14 pages, 1128 KB  
Article
Predictors of Atrial Fibrillation in Heart Failure Patients with Indications for ICD Implantation
by Tariel Atabekov, Roman Batalov, Evgenii Archakov, Irina Silivanova, Mikhail Khlynin, Irina Kisteneva, Sergey Krivolapov and Sergey Popov
J. Clin. Med. 2025, 14(12), 4358; https://doi.org/10.3390/jcm14124358 - 18 Jun 2025
Viewed by 1023
Abstract
Background/Objectives: Atrial fibrillation (AF) is a prevalent arrhythmia that significantly complicates the management of heart failure (HF) patients, particularly those who have implantable cardioverter–defibrillators (ICDs). The interplay between AF and inappropriate ICD therapy poses a critical challenge in optimizing patient outcomes, as [...] Read more.
Background/Objectives: Atrial fibrillation (AF) is a prevalent arrhythmia that significantly complicates the management of heart failure (HF) patients, particularly those who have implantable cardioverter–defibrillators (ICDs). The interplay between AF and inappropriate ICD therapy poses a critical challenge in optimizing patient outcomes, as inappropriate shocks can lead to increased morbidity, psychological distress, and a reduced quality of life. We aimed to explore the various clinical and demographic predictors of AF in HF patients with indications for ICD implantation. Methods: This study included 122 patients who were indicated for ICD implantation and had undergone transthoracic echocardiography (TE). We evaluated the relationships between clinical and demographic factors and the occurrence of AF, which was recorded either before ICD implantation or during the follow-up period afterward. From our findings, we established predictors and a risk model for AF. Results: Out of 122 HF patients with ICDs, 52 (42.6%) experienced an episode of AF either prior to ICD implantation or during a follow-up period of 20.5 [6.0; 53.0] months, as recorded by the ICDs’ endogram. Patients with AF were older compared to those without AF (p < 0.001). Additionally, they exhibited a higher left ventricular early diastolic filling rate (LVE) (p = 0.006) and a greater left atrial index (LAI) (p = 0.002). These three factors—age, LVE and LAI—were found to be independently associated with AF in both univariable and multivariable logistic regression analyses. The final model, including age, LVE, and LAI, showed a good discrimination capability with an AUC of 0.775. At a cutoff value of >0.47, the model achieved a sensitivity of 67.3% and a specificity of 77.2% in identifying HF patients with ICDs at risk for AF. Conclusions: This study found that 42.6% of HF patients with ICDs experienced AF, with older age, higher LVE, and greater LAI identified as significant predictors. Full article
Show Figures

Figure 1

17 pages, 270 KB  
Article
Thromboembolic Episodes in Patients with Systemic Lupus Erythematosus Without Atrial Fibrillation/Atrial Flutter Are Related to the Presence of at Least 3 Points in the CHA2DS2-VA Score: A Comprehensive Retrospective Analysis of 787 Patients
by Radosław Dziedzic, Michał Węgiel, Andżelika Siwiec-Koźlik, Magdalena Spałkowska, Lech Zaręba, Stanisława Bazan-Socha, Mariusz Korkosz and Joanna Kosałka-Węgiel
J. Clin. Med. 2025, 14(11), 3920; https://doi.org/10.3390/jcm14113920 - 3 Jun 2025
Cited by 1 | Viewed by 1072
Abstract
Background/Objectives: Systemic lupus erythematosus (SLE) is an autoimmune disease associated with an increased prevalence of cardiac and cerebrovascular events. Despite advancements in management, no validated tools exist that can predict the risk of ischemic stroke in SLE patients. However, several studies have demonstrated [...] Read more.
Background/Objectives: Systemic lupus erythematosus (SLE) is an autoimmune disease associated with an increased prevalence of cardiac and cerebrovascular events. Despite advancements in management, no validated tools exist that can predict the risk of ischemic stroke in SLE patients. However, several studies have demonstrated an association between a higher CHA2DS2-VASc score and an enhanced risk of ischemic stroke in autoimmune diseases without atrial fibrillation (AF) or atrial flutter (AFL). Recently, the European Society of Cardiology suggested the use of a revised score of CHA2DS2-VASc without taking sex into account (CHA2DS2-VA). Therefore, we sought to check if the new CHA2DS2-VA score might predict stroke or other cardiovascular events in SLE patients without AF/AFL. Patients and Methods: We retrospectively analyzed the records of patients with SLE treated at the University Hospital in Kraków, Poland, from 2012 to 2022. Patients with a history of AF/AFL were excluded. Results: This study enrolled 787 SLE patients without AF/AFL (aged 49 (38–60) years) with a predominance of women (n = 705, 89.58%). Common comorbidities included arterial hypertension (n = 376, 47.78%) and hypercholesterolemia (n = 345, 43.84%). Most non-AF/AFL SLE patients had 0–1 points in the CHA2DS2-VA score (n = 514, 65.31%). Overall, ischemic stroke occurred in 47 cases during a median follow-up of 8 (4–17) years regarding time from the SLE diagnosis to the stroke, with the incidence rising from 0% (n = 0/297) to 28% (n = 14/50) as the CHA2DS2-VA score increased from 0 to ≥5 points. No ischemic strokes or other thromboembolic events occurred among the 575 (73.06%) patients with a CHA2DS2-VA score of 0–2 points. In the whole cohort, patients with ≥3 points in the CHA2DS2-VA score (n = 212, 26.94%) were older at the last visit, had longer disease duration, were more commonly of the male sex, and were diagnosed more frequently with ischemic stroke or other thromboembolic events in their medical history (p < 0.05, for all) compared to those with 0–2 points (n = 575, 73.06%). However, in multivariable logistic regression, among the CHA2DS2-VA components, only older age (≥50 years) was related to the increased risk of thromboembolic complications (OR = 2.09, 95% CI: 1.36–3.22). Other determining factors included the presence of lupus anticoagulant (OR = 3.39, 95% CI: 2.20–5.27) and neurological SLE symptoms (OR = 2.19, 95% CI: 1.19–4.02). Interestingly, male sex (OR = 0.34, 95% CI: 0.22–0.52) and general SLE symptoms (OR = 0.43, 95% CI: 0.28–0.67) were associated with a decreased risk of thromboembolic events in this model (p = 0.034, for the model). Conclusions: SLE-related factors seem important for the onset of thromboembolic episodes. However, a higher CHA2DS2-VA score may also help to identify SLE patients with an increased risk of cardiovascular events, including stroke. Prospective studies with a long-term analysis need to be validated using the CHA2DS2-VA score to predict stroke risk in SLE patients. Full article
19 pages, 532 KB  
Article
Integrated Diagnostics for Atrial Fibrillation Recurrence: Exploratory Results from the PLACEBO Trial
by Aristi Boulmpou, Theodoros Moysiadis, Georgios Zormpas, Eleftherios Teperikidis, Konstantina Tsioni, Maria Toumpourleka, Maria Zidrou, Georgios Giannakoulas, Vassilios Vassilikos and Christodoulos Papadopoulos
Diagnostics 2025, 15(9), 1105; https://doi.org/10.3390/diagnostics15091105 - 27 Apr 2025
Cited by 1 | Viewed by 1185
Abstract
Background: Atrial fibrillation is a prevalent arrhythmia with significant morbidity and recurrence challenges. Paroxysmal atrial fibrillation (PAF) is characterized by episodic occurrences and unpredictable recurrences; therefore, it demands innovative diagnostic approaches to predict relapses and guide management. Objectives: This pilot, exploratory [...] Read more.
Background: Atrial fibrillation is a prevalent arrhythmia with significant morbidity and recurrence challenges. Paroxysmal atrial fibrillation (PAF) is characterized by episodic occurrences and unpredictable recurrences; therefore, it demands innovative diagnostic approaches to predict relapses and guide management. Objectives: This pilot, exploratory study evaluates the feasibility and prognostic value of integrating cardiopulmonary exercise testing (CPET), echocardiographic indices, and plasma biomarkers for predicting PAF recurrence. Methods: The PLACEBO trial is a single-center, prospective observational study of 73 adults with PAF in sinus rhythm at baseline. Comprehensive assessments included CPET, transthoracic echocardiography, 24 h electrocardiographic Holter monitoring with heart rate variability (HRV) metrics, and plasma biomarkers, such as galectin-3 (GAL3). Recurrence was defined as any documented AF episode lasting ≥30 s within 12 months of follow-up. Results: Binary logistic regression revealed that the standard deviation of RR intervals (SDRR) and GAL3 were significant predictors of recurrence. Particularly, higher SDRR [odds ratio (OR): 1.061, p = 0.021] and GAL3 > 10.95 ng/mL (OR: 5.206, p = 0.006) were associated with recurrence. Moreover, lower right ventricular fractional area change (RV FAC) exhibited a marginally significant association with recurrence (OR: 0.927, p = 0.062). CPET parameters demonstrated limited prognostic value in this cohort. Conclusion: This pilot study demonstrates that integrating novel echocardiographic indices, biomarkers, and HRV metrics is feasible and may provide valuable prognostic insights for PAF recurrence. Larger multicenter studies are needed to validate these findings and optimize personalized risk stratification strategies. Full article
(This article belongs to the Special Issue The Future of Cardiac Imaging in the Diagnosis)
Show Figures

Graphical abstract

13 pages, 1151 KB  
Article
Continuous Monitoring with Implantable Loop Recorders After Cryoballoon Ablation: Impact on Atrial Fibrillation Recurrence and Therapeutic Management in Era of Artificial Intelligence
by Rosario Foti, Michele Di Silvestro, Giuseppe Campisi, Sergio Conti, Giuseppe Picciolo, Carlo Cardì, Marco Barbanti, Giulia Rapisarda, Antonio Parlavecchio and Giuseppe Sgarito
J. Clin. Med. 2025, 14(9), 2932; https://doi.org/10.3390/jcm14092932 - 24 Apr 2025
Cited by 1 | Viewed by 2095
Abstract
Objectives: Atrial fibrillation (AF) is the most common sustained arrhythmia associated with stroke, heart failure, and increased mortality. Due to its efficacy and safety, cryoballoon ablation (CBA) is widely accepted for rhythm control; however, long-term AF recurrence remains a challenge. Continuous monitoring [...] Read more.
Objectives: Atrial fibrillation (AF) is the most common sustained arrhythmia associated with stroke, heart failure, and increased mortality. Due to its efficacy and safety, cryoballoon ablation (CBA) is widely accepted for rhythm control; however, long-term AF recurrence remains a challenge. Continuous monitoring with implantable loop recorders (ILRs) enhanced by artificial intelligence (AI) can detect both symptomatic and asymptomatic episodes, potentially optimizing patient management. This analysis assessed the long-term effectiveness of CBA in maintaining sinus rhythm and investigated the role of ILR-guided monitoring in enhancing therapeutic decisions. Methods: Data from 91 patients with paroxysmal or persistent atrial fibrillation (AF) who underwent pulmonary vein isolation using cryoballoon ablation at four Italian centers between April 2022 and April 2024 were analyzed. All patients received an insertable loop recorder (ILR) before or during hospitalization for ablation, allowing for the continuous remote monitoring of arrhythmias. Baseline demographics, procedural details, AF occurrence, AF burden (calculated as the total duration of all AF episodes occurring within a day and categorized by episode duration), therapeutic adjustments, and the effect of artificial intelligence (AI) on data processing were evaluated. Results: The cohort’s average age was 62.4 years, with 24.2% of participants being female. Physician-confirmed AF recurrence was noted in 26.7% of patients at 12 months and 49.5% at 24 months. The device data indicated a daily AF burden of ≥6 min in 47.2% at 12 months, with 25.9% surpassing 1 h. AI algorithms decreased false-positive alerts by 21%, resulting in an estimated saving of 19 clinician hours. In patients with pre-ablation ILR data, the median AF burden significantly decreased from 7% to 0.2% (p = 0.017). ILR-guided monitoring affected treatment adjustments, leading to the discontinuation of antiarrhythmic therapy in 36 patients and redo ablations in 8. Conclusions: Continuous ILR monitoring, combined with AI-driven analysis, enables the detection of AF recurrences and burden, thereby facilitating timely therapeutic adjustments. Full article
(This article belongs to the Special Issue Atrial Arrhythmias: Diagnosis, Management and Future Opportunities)
Show Figures

Figure 1

Back to TopTop