Sign in to use this feature.

Years

Between: -

Subjects

remove_circle_outline
remove_circle_outline
remove_circle_outline
remove_circle_outline
remove_circle_outline
remove_circle_outline
remove_circle_outline
remove_circle_outline
remove_circle_outline

Journals

remove_circle_outline
remove_circle_outline
remove_circle_outline
remove_circle_outline

Article Types

Countries / Regions

remove_circle_outline
remove_circle_outline
remove_circle_outline
remove_circle_outline

Search Results (381)

Search Parameters:
Keywords = AC bus

Order results
Result details
Results per page
Select all
Export citation of selected articles as:
21 pages, 361 KB  
Article
Enhancing Distribution Network Performance with Coordinated PV and D-STATCOM Compensation Under Fixed and Variable Reactive Power Modes
by Oscar Danilo Montoya, Luis Fernando Grisales-Noreña and Diego Armando Giral-Ramírez
Technologies 2026, 14(4), 234; https://doi.org/10.3390/technologies14040234 - 16 Apr 2026
Abstract
This paper addresses the optimal management of photovoltaic (PV) systems and distribution static synchronous compensators (D-STATCOMs) in modern electrical distribution networks. A mixed-integer nonlinear programming (MINLP) model is formulated which co-optimizes device placement, sizing, and multi-period dispatch to minimize the total annualized system [...] Read more.
This paper addresses the optimal management of photovoltaic (PV) systems and distribution static synchronous compensators (D-STATCOMs) in modern electrical distribution networks. A mixed-integer nonlinear programming (MINLP) model is formulated which co-optimizes device placement, sizing, and multi-period dispatch to minimize the total annualized system costs while satisfying AC power flow and operational constraints. To solve this challenging problem, a decomposition methodology is proposed, wherein the binary location decisions for the PVs and D-STATCOMs are treated as predefined inputs, upon the basis of site selections commonly reported in the literature. With the integer variables fixed, the problem is reduced to a continuous nonlinear programming (NLP) subproblem for optimal capacity sizing and operational scheduling, which is solved using the interior point optimizer (IPOPT) via the Julia/JuMP environment. The core contribution of this work lies in its comprehensive demonstration of the economic superiority of variable reactive power injection over conventional fixed compensation schemes. Through numerical validation on standard 33- and 69-bus test systems, it is shown that a variable D-STATCOM operation yields substantial and consistent economic gains. Compared to optimized fixed-injection solutions, variable injection provides additional annual savings averaging USD 120,516 (33-bus feeder) and USD 125,620 (69-bus grid), corresponding to a further 3.4% reduction in total costs. These benefits prove robust across different device location sets identified by various metaheuristic algorithms, and they scale effectively to larger network topologies. The results demonstrate that transitioning to variable power injection is not merely an incremental improvement but a fundamental advancement for achieving techno-economic optimality in distribution system planning. The proposed methodology provides utilities with a computationally efficient framework for determining near-optimal PV and D-STATCOM management strategies by first fixing deployment locations based on established planning insights and then rigorously optimizing sizing and dispatch, in order to maximize economic returns while ensuring reliable network operation. Full article
(This article belongs to the Special Issue Innovative Power System Technologies)
Show Figures

Figure 1

30 pages, 3957 KB  
Article
FACTS, Synchronous Condensers, and Grid-Forming BESS for High-PV Stability
by Leeshen Pather and Rudiren Sarma
Energies 2026, 19(8), 1896; https://doi.org/10.3390/en19081896 - 14 Apr 2026
Viewed by 44
Abstract
The increasing substitution of conventional synchronous generation by photovoltaic resources has introduced significant challenges to voltage stability, reactive power management, and dynamic system performance. This paper compares a STATCOM, an SVC, a synchronous condenser (SC), and a BESS with a grid-forming inverter (BESS-GFM) [...] Read more.
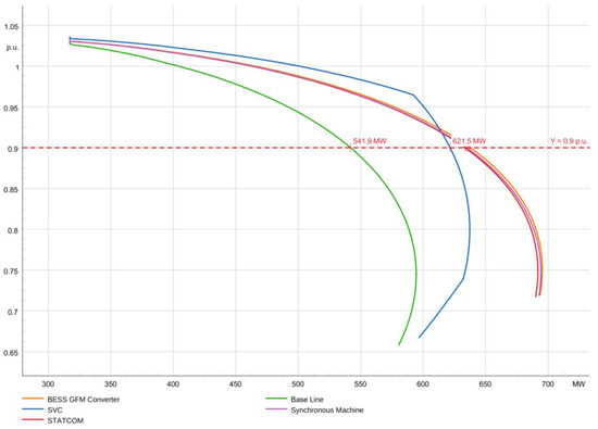
The increasing substitution of conventional synchronous generation by photovoltaic resources has introduced significant challenges to voltage stability, reactive power management, and dynamic system performance. This paper compares a STATCOM, an SVC, a synchronous condenser (SC), and a BESS with a grid-forming inverter (BESS-GFM) in the IEEE 9-bus system using DIgSILENT PowerFactory 2023 SP 5. PV generation is ramped up while synchronous output is reduced to effectively emulate the global movement to greater renewable energy generation as part of decarbonization strategies. Performance is assessed using AC load flows, quasi-dynamic time-series load flows, PV curves, and three-phase short-circuit calculations, concentrating on voltage compliance, additional active power headroom, reactive power capability, and LVRT/HVRT tendency. However, existing work is technology-specific or uses inconsistent assumptions and metrics, which prevent a like-for-like comparison of STATCOM, SVC, SC, and BESS-GFM as PV displaces synchronous generation. This paper addresses that gap by applying a single, consistent study framework across all four technologies. The results indicate that the best performing options provide broadly comparable voltage support at the PCC (Point of Common Coupling), the STATCOM and BESS-GFM maintain voltage close to the setpoint through fast, continuous converter-based reactive control, while the synchronous condenser achieves similar regulation with the added benefit of increasing system strength and fault level through synchronous contribution. Overall, the findings support coordinated deployment of continuous VAR control and strength enhancing support to maintain voltage resilience in high-PV networks. Full article
Show Figures

Figure 1

23 pages, 1700 KB  
Article
Estimating the Impact of High-Frequency Public Transit on Employment Outcomes in Chicago Neighborhoods
by Fatemeh Noorizadehsalout and Amirhossein Vaziri
Urban Sci. 2026, 10(4), 208; https://doi.org/10.3390/urbansci10040208 - 13 Apr 2026
Viewed by 132
Abstract
We estimate the causal impact of a high-frequency bus upgrade on neighborhood labor-market outcomes using the August 2019 launch of Pace’s Pulse Milwaukee Line in the Chicago region. We use public data-Pace GTFS schedules (stops/headways), ACS tract-level socioeconomic measures, and LEHD/LODES workplace counts. [...] Read more.
We estimate the causal impact of a high-frequency bus upgrade on neighborhood labor-market outcomes using the August 2019 launch of Pace’s Pulse Milwaukee Line in the Chicago region. We use public data-Pace GTFS schedules (stops/headways), ACS tract-level socioeconomic measures, and LEHD/LODES workplace counts. Using this database, we build a tract-level panel combining annual workplace employment outcomes with multi-year household outcomes, and then we implement a transparent difference-in-differences design that compares tracts within 0.5 miles of new Pulse stops to a 0.5–2 mile control ring before and after service begins. We find no detectable short-run effects, but we estimate a positive and economically sizable increase in workplace jobs per resident (0.066;14% of the pre-treatment mean). Under conventional tract-clustered inference, this estimate is marginal (p = 0.073); thus, we interpret it as suggestive rather than definitive evidence. Our results are highly robust. Event-study estimates show flat pre-trends and post-treatment gains persisting into years +1 and +2; our placebo corridors yield null effects; and our buffer-width tests show monotonic strengthening. Finally, our population-weighted estimates remain positive, though smaller. To conclude, the results suggest that frequency improvements can reallocate jobs toward upgraded corridors even when resident employment and incomes do not move immediately. Our results may highlight a likely sequencing of impacts and the potential need for complementary land-use and workforce policies to translate accessibility gains into household-level benefits. Full article
(This article belongs to the Section Urban Mobility and Transportation)
Show Figures

Figure 1

41 pages, 4529 KB  
Article
Probabilistic Modeling of Available Transfer Capability with Dynamic Transmission Reliability Margin for Renewable Energy Export and Integration
by Uchenna Emmanuel Edeh, Tek Tjing Lie and Md Apel Mahmud
Energies 2026, 19(8), 1864; https://doi.org/10.3390/en19081864 - 10 Apr 2026
Viewed by 540
Abstract
This paper develops a probabilistic Available Transfer Capability (ATC) framework that quantifies export headroom for renewables across transmission-distribution interfaces under time-varying uncertainty. Static transmission reliability margins can unnecessarily curtail exports. A dynamic transmission reliability margin (TRM) is embedded within ATC using rolling window [...] Read more.
This paper develops a probabilistic Available Transfer Capability (ATC) framework that quantifies export headroom for renewables across transmission-distribution interfaces under time-varying uncertainty. Static transmission reliability margins can unnecessarily curtail exports. A dynamic transmission reliability margin (TRM) is embedded within ATC using rolling window statistics and adaptive confidence factor scheduling to release capacity in calm periods and tighten margins during volatile transitions. Uncertainty is modeled as net nodal power imbalance variability from load and renewable deviations, together with stochastic thermal limit fluctuations. Correlated multivariate scenarios are generated via Latin Hypercube Sampling with Iman-Conover correlation preservation and propagated through full AC power flow analysis. Validation on the IEEE 39-bus system and New Zealand’s HVDC inter-island corridor recovers 93.31 MW of usable transfer capacity on the IEEE system relative to the pooled Monte Carlo P95 constant-margin baseline, with 78.11 MW attributable to rolling window volatility tracking and 15.20 MW to adaptive confidence factor scheduling, and 59.51 MW (+7.6%) on the New Zealand corridor relative to the corresponding pooled Monte Carlo P95 baseline, with the gain arising primarily from rolling window volatility tracking. Relative to a 95% one-sided reliability target, achieved coverage is 93.9% for IEEE and 91.8% for New Zealand, translating into increased export headroom and reduced curtailment. Full article
Show Figures

Figure 1

24 pages, 6219 KB  
Article
Hybrid GA–PSO-Based Distribution Network Reconfiguration for Loss Minimization and Voltage Profile Enhancement
by Kimberlly Pilatasig-Gualoto and Jorge Muñoz-Pilco
Sustainability 2026, 18(7), 3570; https://doi.org/10.3390/su18073570 - 6 Apr 2026
Viewed by 224
Abstract
This work proposes a hybrid GA–PSO framework for multi-objective distribution network reconfiguration aimed at reducing active power losses, improving voltage profile quality, and limiting switching effort under radiality and operating constraints. The methodology combines GA-based diversification of admissible radial topologies with PSO-based intensification [...] Read more.
This work proposes a hybrid GA–PSO framework for multi-objective distribution network reconfiguration aimed at reducing active power losses, improving voltage profile quality, and limiting switching effort under radiality and operating constraints. The methodology combines GA-based diversification of admissible radial topologies with PSO-based intensification around promising feasible solutions, while preserving an external archive of non-dominated solutions. Each candidate configuration is evaluated through AC power flow and validated by nodal voltage, branch loading, and radiality constraints. The proposal is tested on the IEEE 33-bus and IEEE 69-bus systems under three scenarios: S0 (base case), S1 (topology reconfiguration with Vs=1.00 p.u.), and S2 (S1 with substation-voltage adjustment). In the IEEE 33-bus feeder, losses decrease from 202.68 kW to 139.55 kW in S1 and to 129.70 kW in S2, while Vmin improves from 0.913 p.u. to 0.938 p.u. and 0.974 p.u. In the IEEE 69-bus feeder, losses decrease from 224.99 kW to 99.62 kW in S1 and from 224.99 kW to 96.83 kW in S2, confirming benchmark-consistent and operationally enhanced performance under coordinated voltage support. Full article
(This article belongs to the Special Issue Smart Grid and Sustainable Energy Systems)
Show Figures

Figure 1

29 pages, 9034 KB  
Article
A Novel Simultaneous Fault Computation Algorithm for Any Asymmetric and Multiconductor Power System: SFPD
by Roberto Benato and Francesco Sanniti
Energies 2026, 19(7), 1770; https://doi.org/10.3390/en19071770 - 3 Apr 2026
Viewed by 185
Abstract
The paper presents SFPD, the new open algorithm developed by the University of Padova (PD in the acronym) for computing the steady-state regime due to any number of simultaneous faults (SF at the beginning of the acronym) both short circuits and open conductors. [...] Read more.
The paper presents SFPD, the new open algorithm developed by the University of Padova (PD in the acronym) for computing the steady-state regime due to any number of simultaneous faults (SF at the beginning of the acronym) both short circuits and open conductors. The algorithm does not have simplified hypotheses, since it benefits from the pre-fault regime based on PFPD_MCA (power flow by University of Padova with multiconductor cell analysis), a multiconductor power flow (developed and published by the first author) which takes into account both the active conductors (i.e., the phases subjected to the impressed voltages) and the passive conductors (i.e., the interfered metallic conductors, namely earth wires of overhead lines, metallic screens and armors of land and submarine cables, enclosures of gas insulated lines, return and earth wires of 2 × 25 kV AC high-speed railway supply system, etc.). Different types of faults are considered, and where they occur (also along the lines), by means of a suitable admittance matrix in phase frame of reference and embedded inside the overall network bus admittance matrix. Some comparisons with simplified approaches are presented in order to demonstrate the power of the method. Eventually, application to the real Italian network is comprehensively shown. Full article
(This article belongs to the Section F1: Electrical Power System)
Show Figures

Figure 1

23 pages, 1006 KB  
Article
Uncertainty-Aware Incentive-Based Three-Level Flexibility Coordination for Distribution Networks
by Omar Alrumayh and Abdulaziz Almutairi
Electronics 2026, 15(7), 1503; https://doi.org/10.3390/electronics15071503 - 3 Apr 2026
Viewed by 268
Abstract
The rapid growth of distributed energy resources (DERs) is transforming distribution networks and increasing the need for coordinated flexibility management to maintain secure and economically efficient operation. In this work, we examine how uncertainty in load demand and photovoltaic (PV) generation affects incentive-based [...] Read more.
The rapid growth of distributed energy resources (DERs) is transforming distribution networks and increasing the need for coordinated flexibility management to maintain secure and economically efficient operation. In this work, we examine how uncertainty in load demand and photovoltaic (PV) generation affects incentive-based flexibility coordination within a hierarchical three-level framework. The proposed architecture integrates household energy management systems (HEMSs), an aggregator responsible for incentive allocation, and a distribution system operator (DSO) model based on AC optimal power flow. To account for demand and PV variability, a Γ-budget-robust optimization approach is adopted. Also, an incentive–penalty mechanism is introduced to allocate compensation according to each prosumer’s actual flexibility contribution while promoting economic fairness. The entire framework is implemented in PYOMO and tested on the IEEE 33-bus distribution system. A comparative evaluation between deterministic and uncertainty-aware cases is conducted to quantify the cost of robustness and to analyze its influence on flexibility participation, incentive distribution, household net cost, and voltage regulation performance. The results indicate that uncertainty can lead to deviations from initially scheduled flexibility commitments, thereby triggering penalty signals during re-optimization and strengthening contractual compliance. Although the robust formulation results in a moderate increase in operational cost, it substantially improves voltage compliance and overall system reliability. Overall, the findings highlight the importance of explicitly incorporating uncertainty in multi-level flexibility coordination to ensure both technical consistency and practical enforceability in modern distribution networks. Full article
Show Figures

Figure 1

18 pages, 4313 KB  
Article
Analysis of a Novel Three-Port Single-Stage Bidirectional DC–AC Converter for PV-ESS-V2G System
by Chunhui Liu, Yinfu Bao, Celiang Deng, Fan Zhang, Da Wang, Haoran Chen, Wentao Ma, Feng Jiang and Min Chen
Electronics 2026, 15(7), 1360; https://doi.org/10.3390/electronics15071360 - 25 Mar 2026
Viewed by 348
Abstract
Multiport DC–AC converters are widely used in photovoltaic-energy storage–charging systems, but traditional two-stage schemes face challenges in circuit cost and efficiency improvements. To address this issue, a novel three-port single-stage DC–AC converter is proposed for grid-connected applications. The proposed converter integrates two DC [...] Read more.
Multiport DC–AC converters are widely used in photovoltaic-energy storage–charging systems, but traditional two-stage schemes face challenges in circuit cost and efficiency improvements. To address this issue, a novel three-port single-stage DC–AC converter is proposed for grid-connected applications. The proposed converter integrates two DC ports and one AC port through circuit multiplexing, eliminating the high-voltage DC bus and reducing system complexity. An unfolding bridge is employed at the AC port, and full bridge circuits are used at DC ports, reducing the number of high-frequency switches. The proposed single-stage topology inherently achieves galvanic isolation and bidirectional power conversion. To achieve accurate grid current regulation and wide-range zero-voltage-switching, a multiple-phase-shift modulation method is developed to ensure a sinusoidal current waveform. The effectiveness of the proposed converter and modulation method is verified through simulation results, demonstrating a peak efficiency of 97% and a total harmonic distortion of 2.91%. Full article
Show Figures

Figure 1

48 pages, 1088 KB  
Article
Genetic Algorithm-Based Dynamic Volt–VAR Control Using D-STATCOM for Voltage Profile Enhancement in Distribution Systems
by Wilmer Toapanta and Alexander Aguila Téllez
Energies 2026, 19(5), 1170; https://doi.org/10.3390/en19051170 - 26 Feb 2026
Viewed by 377
Abstract
This paper proposes a quasi-dynamic Volt–Var control strategy for radial distribution networks based on the optimal sizing of a distribution static synchronous compensator (D-STATCOM) using a genetic algorithm (GA). The objective is to enhance voltage regulation and reduce technical energy losses under variable [...] Read more.
This paper proposes a quasi-dynamic Volt–Var control strategy for radial distribution networks based on the optimal sizing of a distribution static synchronous compensator (D-STATCOM) using a genetic algorithm (GA). The objective is to enhance voltage regulation and reduce technical energy losses under variable loading conditions while preserving nonlinear AC power flow fidelity. The IEEE 33-bus test system was modeled in DIgSILENT PowerFactory (v2021), and the D-STATCOM installation bus was selected based on a rigorous literature-supported placement criterion derived from optimization-based studies. Three representative demand scenarios—minimum, average, and maximum loading—were defined to approximate quasi-dynamic operation over a daily cycle. The GA was implemented in MATLAB (R2023b) to solve a normalized nonlinear multi-objective optimization problem that simultaneously minimizes total active power losses and the aggregate voltage deviation index. The optimized reactive power capacities obtained were 0.49 Mvar, 1.1933 Mvar, and 2.30 Mvar for the minimum, average, and maximum demand scenarios, respectively. These configurations achieved active power loss reductions of 27.5%, 24.602%, and 23.44% under the corresponding loading levels while improving voltage regulation at the critical bus (bus 18) and maintaining system voltages within the admissible 0.95–1.05 p.u. range. Through quasi-dynamic interpolation of operating points, the daily performance assessment showed a 24.11% reduction in total energy losses and a 38.28% decrease in the average voltage deviation. A statistical robustness analysis confirmed stable convergence behavior across independent executions. The results demonstrate that the proposed framework provides a computationally efficient, planning-oriented approach for reactive power compensation in distribution systems subject to demand variability. Full article
Show Figures

Figure 1

44 pages, 5763 KB  
Article
Optimal Distribution Network Reconfiguration with Renewable Generation Using a Hybrid Quantum–Classical QAOA for Power Loss Minimization
by José Luis Bosmediano, Alexander Aguila Téllez and Rogelio Alfredo Orizondo Martínez
Energies 2026, 19(5), 1148; https://doi.org/10.3390/en19051148 - 25 Feb 2026
Cited by 1 | Viewed by 451
Abstract
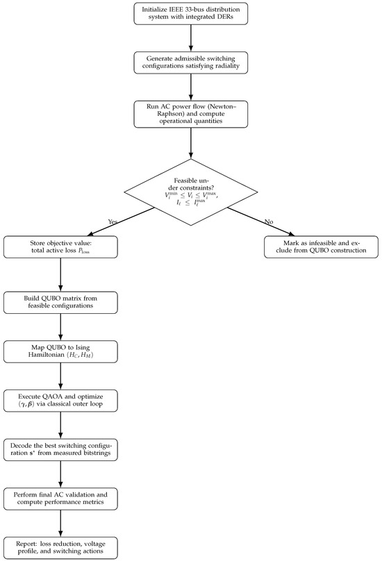
This paper proposes a hybrid quantum–classical framework for distribution network reconfiguration (DNR) under high distributed generation (DG) penetration, integrating nonlinear AC power-flow validation with the Quantum Approximate Optimization Algorithm (QAOA). Unlike prior quantum-assisted studies that rely on simplified DC or surrogate models, the [...] Read more.
This paper proposes a hybrid quantum–classical framework for distribution network reconfiguration (DNR) under high distributed generation (DG) penetration, integrating nonlinear AC power-flow validation with the Quantum Approximate Optimization Algorithm (QAOA). Unlike prior quantum-assisted studies that rely on simplified DC or surrogate models, the proposed approach embeds AC-feasible loss evaluation directly within the combinatorial optimization loop. The methodology first evaluates all admissible switching configurations of the IEEE 33-bus system under DG integration using full AC power flow. The resulting loss landscape is compressed into a Quadratic Unconstrained Binary Optimization (QUBO) representation and mapped to an Ising Hamiltonian, enabling variational optimization via QAOA. The dominant configuration suggested by the quantum layer is subsequently validated through AC feasibility analysis. Simulation results show that the coordinated DG + QAOA strategy reduces active power losses from 282.938 kW (baseline) to 95.773 kW, corresponding to a 66.15% reduction relative to the original topology and an additional 20.62% improvement beyond DG-only operation. The minimum bus voltage increases from 0.8828 p.u. to 0.9531 p.u., satisfying IEEE 1547 limits, while requiring only two switching operations. These results demonstrate that embedding AC-consistent validation within a hybrid QAOA framework enhances physical realism, scalability, and solution quality for combinatorial optimization in active distribution networks. Full article
Show Figures

Figure 1

22 pages, 1192 KB  
Article
A Grid-Aware Peer-to-Peer Trading Framework Using Power Transfer Distribution Factor Sensitivities and Enhanced Least Squares Method-Based Transmission Loss Modeling on Hyperledger Fabric
by Nikolaos Koutantos and Panagis N. Vovos
Energies 2026, 19(5), 1114; https://doi.org/10.3390/en19051114 - 24 Feb 2026
Viewed by 372
Abstract
Peer-to-peer (P2P) energy-trading has emerged as a promising mechanism for decentralized electricity markets, but its practical deployment is often limited by the difficulty of accounting for physical network constraints and transmission losses in real time. This paper presents a decentralized P2P energy trading [...] Read more.
Peer-to-peer (P2P) energy-trading has emerged as a promising mechanism for decentralized electricity markets, but its practical deployment is often limited by the difficulty of accounting for physical network constraints and transmission losses in real time. This paper presents a decentralized P2P energy trading mechanism that incorporates network constraints and transmission losses directly into the market-clearing process. The framework combines Power Transfer Distribution Factors (PTDFs) for pre-trade feasibility validation with an Enhanced Least Squares Method (ELSM) for loss estimation, enabling loss-aware settlement without computationally intensive and redundant AC power flow calculations. The mechanism is implemented on Hyperledger Fabric using Attribute-Based Access Control, Access Control Lists and Private Data Collections to ensure privacy and auditability. Numerical studies on a 3-bus and the IEEE 39-bus system show that the proposed approach closely reproduces AC Optimal Power Flow dispatch and cost outcomes, while significantly improving simplified DC-based loss models. The results demonstrate that physically feasible and economically efficient decentralized trading can be achieved in a permissioned blockchain environment. Full article
(This article belongs to the Special Issue Recent Advances in Renewable Energy Economics and Policy)
Show Figures

Figure 1

31 pages, 10156 KB  
Article
Probabilistic Voltage Stability Screening Under Stochastic Load Allocation at Weak Buses Using Stability Index
by Manuel Jaramillo, Diego Carrión, Alexander Aguila Téllez and Edwin Garcia
Energies 2026, 19(4), 1047; https://doi.org/10.3390/en19041047 - 17 Feb 2026
Viewed by 273
Abstract
Voltage security assessment is increasingly challenged by stochastic demand growth and localized stress patterns that are not well represented by deterministic, single-snapshot analyses. This paper proposes a fully steady-state probabilistic stress-testing framework based on Monte Carlo simulation and Newton–Raphson AC power flow, jointly [...] Read more.
Voltage security assessment is increasingly challenged by stochastic demand growth and localized stress patterns that are not well represented by deterministic, single-snapshot analyses. This paper proposes a fully steady-state probabilistic stress-testing framework based on Monte Carlo simulation and Newton–Raphson AC power flow, jointly evaluating the minimum bus voltage magnitude Vmin (voltage-floor adequacy) and the scenario maximum Fast Voltage Stability Index FVSImax (worst-case line stress). Stress is injected selectively on screened weak buses by sampling a random stress footprint and intensity across three progressive levels (L1–L3), while preserving the local power factor. The approach is demonstrated on IEEE 14-, 30-, and 118-bus benchmark systems using N=2000 realizations per level, with 100% convergence across all cases. Across all systems, results show a consistent, monotone degradation of the voltage floor and a systematic increase in violation risk as stress intensifies. For the IEEE 14 system, the voltage-risk profile escalates rapidly, with P(Vmin<0.90) rising from 0.16 (L1) to 0.54 (L3), while the worst-case FVSI tail strengthens markedly (p95 increasing from 0.1455 to 0.2081), indicating a growing likelihood of severe voltage-stress events. In contrast, the IEEE 30 and IEEE 118 systems exhibit milder shifts in central voltage levels but maintain substantial exposure relative to the 0.95 pu planning threshold, with P(Vmin<0.95) reaching 0.79 and 0.74 at L3, respectively. Beyond risk magnitudes, the framework reveals a nontrivial structural phenomenon in worst-case line stress: as system size increases, stochastic stress outcomes become increasingly concentrated into a small number of dominant transmission corridors. Recurrence analysis at the highest stress level shows fragmented criticality in IEEE 14 (Top-3 lines sharing criticality), near-total dominance by a single corridor in IEEE 30 (>92% of cases), and complete dominance collapse in IEEE 118 (one corridor governing 100% of FVSImax events). These results demonstrate that probabilistic stress-testing can simultaneously quantify voltage-risk escalation and expose hidden structural bottlenecks that remain invisible under deterministic screening, providing a scalable diagnostic tool for planning-stage monitoring and reinforcement prioritization. Full article
(This article belongs to the Special Issue Integration Technology Optimization of Power Systems and Smart Grids)
Show Figures

Figure 1

21 pages, 6455 KB  
Article
Design and Implementation of a Three-Phase Buck-Boost Split-Source Inverter (BSSI)
by Yasameen Sh. Abdulhussein and Ayhan Gün
Electronics 2026, 15(4), 808; https://doi.org/10.3390/electronics15040808 - 13 Feb 2026
Viewed by 365
Abstract
The integration of renewable energy sources, including photovoltaic (PV) and fuel cell (FC) systems, into AC grids has attracted immense research interest in recent times. Furthermore, incorporating these renewable sources of energy into medium-voltage grids is garnering increased attention because of the obvious [...] Read more.
The integration of renewable energy sources, including photovoltaic (PV) and fuel cell (FC) systems, into AC grids has attracted immense research interest in recent times. Furthermore, incorporating these renewable sources of energy into medium-voltage grids is garnering increased attention because of the obvious benefits of medium-voltage integration at elevated power levels. Photovoltaic applications entail the arrangement of solar panels capable of outputting voltages up to 1.5 kV; nonetheless, fuel cells display restricted output voltage, with a maximum market range of 400 to 700 V. Hence, the efficient integration of renewable energy sources into low-voltage or medium-voltage grids demands the utilization of a step-up direct current (DC–DC) inverter and a converter for connection to the alternating current (AC) grid, in which an efficient step-up converter is critical for the medium-voltage grid. Therefore, this study presents a three-phase buck-boost split-source inverter (BSSI) that resolves the constrained output voltage of the fuel cells. This study focuses on modifying the configuration of a conventional three-phase split-source inverter (SSI) circuit by adding a few components while maintaining the inverter’s modulation. This novel circuit design enables the reduction in voltage strains on the inverter switch components and improves DC-link use in relation to a traditional SSI configuration. For an 800 bus, maximal voltage stress on the primary inverter switches is lowered when compared with the standard SSI that delivers entire DC-bus voltage to switches. A rectifier-based model is employed to simulate the behavior of a renewable energy source. Combining these advantages with the conventional modulation of the inverter offers a more effective design. The buck-boost split-source inverter (BSSI) was analyzed using three distinct modulation techniques: the sinusoidal pulse-width modulation scheme (SPWM), the third-harmonic injected pulse-width modulation (THPWM) scheme, and space vector modulation (SVM). The proposed analysis was validated through MATLAB-SIMULINK and practical outcomes on a 5.0 kW model. The practical and SIMULINK data were found to be closely aligned with the analysis. The circuit developed in this study also ensures efficient DC-to-AC conversion, specifically with regard to low-voltage sources, like fuel cells or photovoltaic (PV) systems. Full article
(This article belongs to the Special Issue Electric Power Systems and Renewable Energy Sources)
Show Figures

Graphical abstract

16 pages, 1372 KB  
Article
Spatio-Temporal Deep Learning-Assisted Multi-Period AC Optimal Power Flow
by Jihun Kim, Sojin Park, Dongwoo Kang and Hunyoung Shin
Electronics 2026, 15(4), 761; https://doi.org/10.3390/electronics15040761 - 11 Feb 2026
Viewed by 367
Abstract
The increasing penetration of renewable energy resources has amplified variability and uncertainty in power systems, reducing the effectiveness of conventional single-period Optimal Power Flow (OPF) strategies. Multi-period AC-OPF offers a more comprehensive framework by incorporating inter-temporal constraints and resource flexibility, but its high [...] Read more.
The increasing penetration of renewable energy resources has amplified variability and uncertainty in power systems, reducing the effectiveness of conventional single-period Optimal Power Flow (OPF) strategies. Multi-period AC-OPF offers a more comprehensive framework by incorporating inter-temporal constraints and resource flexibility, but its high computational complexity and strong temporal coupling make large-scale applications challenging, often causing scalability issues and convergence difficulties in conventional solvers. We address these issues with a spatio-temporal deep learning model that combines a Graph Attention Network (GAT) for topology-aware feature learning with a Temporal Convolutional Network (TCN) for multi-period temporal modeling. The proposed model is trained on large-scale 500-bus and 1354-bus systems under both 8-period and 24-period settings, and it achieves robust scalability with consistently high prediction accuracy. Using the model’s predictions, we construct an initial solution and provide it to a conventional OPF solver, which improves convergence performance and demonstrates the model’s effectiveness as an auxiliary tool for complex MP-ACOPF problems. Full article
(This article belongs to the Special Issue Edge-Intelligent Sustainable Cyber-Physical Systems)
Show Figures

Figure 1

23 pages, 9068 KB  
Article
Stability Analysis for Bidirectional V2G Power Conversion Systems in Electric Vehicles
by Qun Zhou, Yusen Jin, Renjian Zhang, Haiquan Cao and Minrui Leng
Electronics 2026, 15(4), 740; https://doi.org/10.3390/electronics15040740 - 9 Feb 2026
Viewed by 328
Abstract
With the growing adoption of electric vehicles (EVs), vehicle-to-grid (V2G) technology has emerged as an effective means to enhance grid flexibility through functions such as frequency regulation and peak shaving. However, the integration of a large number of power electronic devices via V2G [...] Read more.
With the growing adoption of electric vehicles (EVs), vehicle-to-grid (V2G) technology has emerged as an effective means to enhance grid flexibility through functions such as frequency regulation and peak shaving. However, the integration of a large number of power electronic devices via V2G has also raised serious concerns about grid stability. This paper first introduces the circuit configuration of a bidirectional V2G energy conversion system and proposes a novel converter equivalent circuit, i.e., Y-type and Z-type equivalence. A unified small-signal model of the V2G system is then established. From this model, the mathematical expressions for the AC bus current and DC bus voltage under various operating conditions are derived, leading to a common denominator factor, termed the generalized stability factor D(S). Unlike conventional methods that rely on Nyquist diagrams, the distribution of poles and zeros of D(S) is intuitively identified by analyzing its magnitude-frequency and phase-frequency characteristics. The existence of zeros in D(S) is used as the stability criterion for the system. Finally, a simulation model of a clustered V2G energy conversion system is developed. Through systematic reduction in the DC-side capacitance in four distinct operational scenarios, our simulations successfully predicted and validated the emergence of characteristic oscillations at 870 Hz, 730 Hz, 843 Hz, and 893 Hz. This demonstrates the efficacy of the proposed stability criterion across various operating conditions. Full article
(This article belongs to the Special Issue Stability Analysis and Control of Smart Grids)
Show Figures

Figure 1

Back to TopTop