Optimal Distribution Network Reconfiguration with Renewable Generation Using a Hybrid Quantum–Classical QAOA for Power Loss Minimization
Abstract
1. Introduction
Positioning with Respect to Prior Work and Novelty
2. Theoretical Framework
2.1. AC Power-Flow Equations
- is the voltage phasor at bus i (V), with magnitude (p.u. or V) and phase angle (rad).
- is the complex admittance between buses i and j (S), with conductance (S), susceptance (S), magnitude (S), and angle (rad).
- and are, respectively, the active and reactive power injections at bus i (W/VAR or p.u.).
- and are the generated active and reactive powers (W/VAR).
- and are the demanded active and reactive powers (W/VAR).
- and are the active and reactive power mismatches at bus i.
2.2. Newton–Raphson Method for AC Power Flow
- and are the active and reactive mismatch vectors.
- and are Jacobian blocks w.r.t. voltage angles .
- and are Jacobian blocks w.r.t. voltage magnitudes .
- and are the NR correction vectors.
- k is the iteration index; denotes the current estimate.
2.3. Power Loss Modeling
- : magnitude of the current flowing through line (A),
- : active and reactive power flows from bus i to bus j (W, VAR),
- : resistance and reactance of line (),
- : active and reactive losses in branch ,
- : total system active and reactive losses.
2.4. Node-Based Loss Aggregation
- : accumulated active loss assigned to bus i (W),
- : set of buses adjacent to bus i,
- : active loss in branch .
2.5. Voltage Drop Approximation
- : voltage drop across line (V or p.u.),
- : voltage magnitudes at buses i and j,
- : active and reactive power flows,
- : line resistance and reactance.
2.6. Operational Constraints
- : minimum and maximum allowable voltage magnitudes (p.u.),
- : set of buses,
- : thermal capacity of line (VA),
- : set of energized branches.
2.7. Voltage Deviation Index
- : percentage voltage deviation at bus i,
- : voltage magnitude at bus i (p.u.),
- : nominal reference voltage (p.u.).
2.8. Modeling of Distributed Renewable Generation
- : net active and reactive power injections at bus i,
- : load demand at bus i,
- : distributed generation injection at bus i,
- DG: Distributed Generation,
- PV: Photovoltaic.
2.9. Impact of Distributed Generation on Line Losses
- : branch current without DG (A),
- : branch current with DG (A),
- : load demand (W),
- : DG active power injection (W),
- R: branch resistance (),
- : active power loss reduction (W).
2.10. Percentage Improvement Index
- : total active losses in the base case (W),
- : total active losses after optimization (W),
- : total active losses with DG only (W),
- : total active losses with DG and QAOA reconfiguration (W).
2.11. Formulation of the Optimal Network Reconfiguration Problem
- x is the binary decision vector representing the switching configuration,
- indicates that tie-switch i is closed; indicates it is open,
- denotes total system active losses under configuration x,
- enforces nonlinear AC power-flow feasibility,
- ensures compliance with voltage magnitude limits,
- enforces thermal loading limits,
- guarantees a radial (tree) topology without closed loops.
2.12. QUBO Reformulation
- : classical QUBO objective function,
- Q: QUBO coefficient matrix,
- : diagonal element representing the individual effect of switch i,
- : interaction coefficient between switches i and j,
- : empirical expectation operator over evaluated configurations,
- : minimum and maximum observed losses,
- : interaction weighting parameter.
2.13. Ising Hamiltonian Representation
- : spin variable associated with qubit i,
- : Ising energy function,
- : local magnetic field term,
- : spin–spin coupling coefficient,
- : QUBO matrix elements.
2.14. QAOA Cost Hamiltonian
- : quantum cost Hamiltonian (Hermitian operator),
- : QUBO matrix elements,
- : Pauli-Z operator acting on qubit i,
- : local field coefficient,
- : coupling coefficient between qubits i and j,
- C: additive constant term.
2.15. Phase Separator Operator
- : unitary cost (phase-separator) operator,
- : phase angle parameter (rad),
- : input quantum state,
- : computational basis state,
- : classical objective value for configuration x.
2.16. Mixer Operator
- : mixer Hamiltonian,
- : unitary mixer operator,
- : Pauli-X operator (bit-flip operator),
- : mixing angle parameter (rad),
- I: identity operator.
2.17. QAOA Circuit with p Layers
- : final variational quantum state,
- : cost operator at layer k,
- : mixer operator at layer k,
- p: number of QAOA layers,
- n: number of qubits (binary decision variables),
- ⊗: tensor product,
- : computational basis state associated with bitstring x.
2.18. Expectation Value of the Cost Hamiltonian
- : expectation value of the cost Hamiltonian,
- : complex probability amplitude of configuration x,
- : probability of measuring configuration x,
- : classical energy (loss value) associated with configuration x.
2.19. Classical Optimization of Variational Parameters
- : optimal variational parameters,
- : operator returning the minimizers of the objective,
- p: number of QAOA layers,
- : p-dimensional real parameter space.
2.20. Measurement Probability
- : probability of measuring configuration x,
- : complex probability amplitude,
- : measurement probability of x,
- n: number of qubits,
- : configuration selected after measurement,
- : operator returning the maximizing argument.
2.21. Approximation Ratio
- r: approximation ratio,
- : configuration obtained from QAOA,
- : globally optimal configuration,
- : optimized expectation value,
- : minimum achievable Hamiltonian value.
3. Problem Formulation
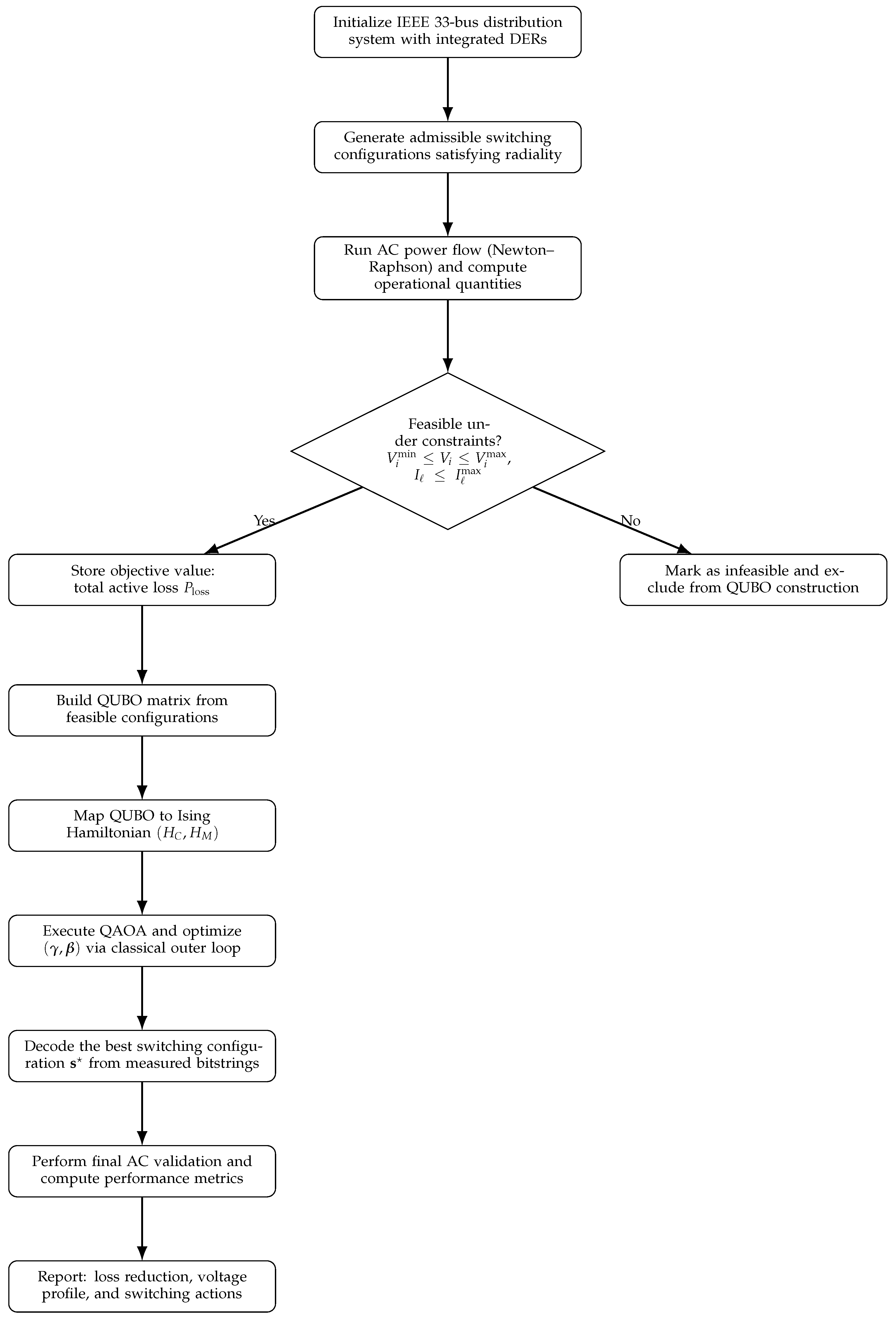
3.1. Hybrid Quantum–Classical Solution Framework
| Algorithm 1: Hybrid QAOA–AC Reconfiguration Procedure |
![]() |
3.2. Phase 1: AC Power Flow Evaluation
- The admittance matrix is updated according to .
- The AC power flow Equations (84) and (85) are solved via Newton–Raphson (see Section 2.2) until convergence.
- Branch currents are computed using (16).
3.2.1. AC Power Flow Solution via Newton–Raphson
- Initialization: (flat start), .
- Slack bus condition: p.u., rad.
- Iterative update: For iteration k:
- Compute active and reactive power mismatcheswhere and are given by (84) and (85).
- Construct the Jacobian matrix as defined in (8).
- Solve the linear system
- Update state variables:
- Convergence criterion: Stop when
3.2.2. Computation of Active Power Losses
3.2.3. Operational Constraint Verification
- Voltage limits (86),
- Thermal limits (87),
- Radiality condition (88).
3.3. QUBO Matrix Construction
3.3.1. Statistical Construction of the QUBO Matrix
Loss Normalization
Diagonal Elements: Individual Switching Effects
Off-Diagonal Elements: Pairwise Interactions
3.3.2. Algorithmic Construction of
| Algorithm 2: Statistical Construction of the QUBO Matrix |
![]() |
3.4. Phase 3: Mapping the QUBO Model to an Ising Hamiltonian
3.4.1. Binary-to-Spin Transformation
3.4.2. Illustrative Computation of Coefficients
| Algorithm 3: QUBO-to-Ising Transformation |
![]() |
3.5. Phase 4: Quantum Optimization via QAOA
| Algorithm 4: Variational QAOA Optimization |
Input: Cost Hamiltonian , mixer Hamiltonian , QAOA depth p Output: Optimal parameters Step 1: Parameter initialization Sample initial vectors Set Step 2: Define objective function Given : 1. Prepare . 2. For apply 3. Execute the circuit with measurements. 4. Estimate Step 3: Classical optimization Use COBYLA to compute subject to , . Extract return |
3.6. Phase 5: Measurement and Solution Extraction
3.7. Computational Environment and Software Implementation
3.8. Hybrid QAOA–AC OPF Algorithmic Flow
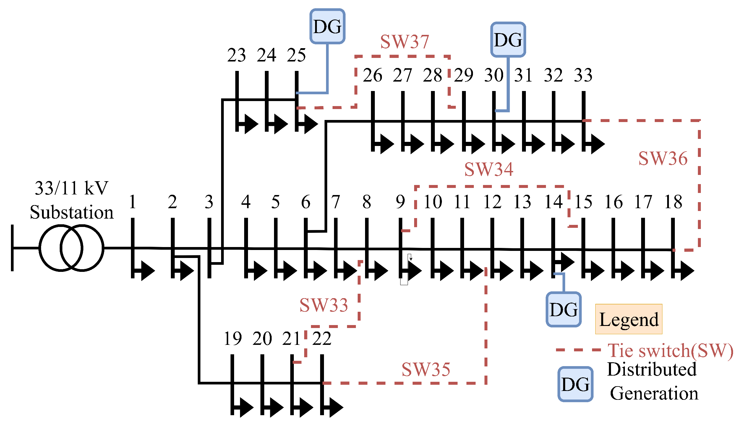
3.9. Validation Case
3.10. Communication Architecture and DER Coordination Assumptions
4. Results Analysis
4.1. Results of the QAOA Optimization Process
4.2. Electrical Variable Analysis
5. Discussion
5.1. Interpretation of the Main Findings
5.2. Comparison with Prior Studies and Methodological Implications
5.3. Operational Relevance and Engineering Significance
5.4. Limitations
5.5. Future Research Directions
5.6. On Real-Time and Hardware-in-the-Loop Validation
6. Conclusions
- Achievement of the primary objective: loss minimization under AC feasibility. The proposed methodology successfully identified a practically optimal reconfiguration by closing tie-switches SW34 and SW37, establishing alternative electrical paths between buses 9–15 and 25–29. This topology reduces total active power losses to kW, corresponding to a 66.15% reduction relative to the baseline radial configuration ( kW) and an additional 20.62% reduction beyond the DG-only scenario ( kW). The solution exhibits a gap of 9.98% with respect to the global minimum ( kW), requires only two switching operations (versus three for the absolute optimum), and converges in s. These results confirm that the hybrid QAOA approach meets the central objective of minimizing technical losses while preserving operational feasibility and limiting switching complexity.
- Successful compression of the combinatorial search space via QUBO formulation. The exhaustive AC evaluation of the configurations was compactly encoded into a QUBO matrix containing 15 independent parameters. The diagonal elements quantify individual switching effects (e.g., , ), whereas off-diagonal terms capture pairwise interactions (e.g., ), thereby embedding nonlinear AC power-flow behavior into a quadratic binary representation. The subsequent transformation to Ising coefficients yielded physically interpretable local fields and couplings (e.g., , ). This structured compression demonstrates that the nonlinear, nonconvex AC reconfiguration problem can be rigorously mapped to a Hamiltonian suitable for quantum variational processing without violating electrical constraints.
- Effective variational optimization using shallow-depth QAOA. A depth- QAOA circuit converged to optimal parameters and , producing configuration with probability . Despite the shallow circuit depth, the algorithm concentrated probability mass around high-quality feasible solutions, confirming that low-depth variational quantum circuits can effectively explore structured combinatorial spaces when guided by physically informed Hamiltonians. This validates the secondary objective of assessing the applicability of NISQ-era quantum optimization to distribution system operation problems.
- Voltage regulation and compliance with operational standards. Beyond loss minimization, the DG + QAOA configuration significantly improves voltage performance. The minimum bus voltage increases from 0.8828 p.u. (Bus 18, baseline) to 0.9531 p.u. (Bus 10), reducing the maximum deviation from to and thereby satisfying IEEE 1547 voltage limits of . This demonstrates that the optimized topology not only minimizes resistive losses but also redistributes impedance in a manner that mitigates cumulative voltage drops, confirming fulfillment of the objective of enhancing voltage stability.
- Synergistic interaction between DG and topology reconfiguration. The results quantitatively demonstrate a two-stage reduction mechanism. DG integration alone contributes 57.4% of the total loss reduction by decreasing upstream currents (quadratic effect). The QAOA-driven reconfiguration contributes an additional 20.6% relative improvement by shortening effective electrical distances and enabling alternative low-impedance pathways. The combined strategy achieves an overall efficiency of 78.0% relative to baseline losses. This confirms that DG and topology optimization are not redundant measures but complementary control dimensions whose joint application maximizes technical performance.
- Physical interpretation of current and loss redistribution. The trunk line 2–3 current decreases from approximately 246 A in the baseline scenario to 141 A after DG integration, substantially reducing its associated losses. Furthermore, reconfiguration redistributes feeder currents, lowering accumulated losses at Bus 3 from kW to kW, a 62.2% reduction. These results confirm that the optimized topology effectively unloads high-resistance branches and spatially balances power flows, reinforcing the physical validity of the obtained solution.
- Computational and methodological implications. This study demonstrates that hybrid quantum–classical optimization can address AC-feasible distribution reconfiguration problems within practical computational time, even when full AC validation is preserved. Although classical enumeration was tractable for , the QUBO–Ising–QAOA pipeline establishes a scalable methodological pathway for larger switch sets, where exhaustive enumeration becomes intractable.
- Limitations and future research directions. The validation was performed on a medium-scale benchmark system with enumerably finite configurations, static DG injection, and shallow circuit depth (). Future research should extend the framework to larger feeders via hierarchical or decomposed QUBO mappings, incorporate stochastic renewable variability and time-series optimization, integrate reactive power and inverter control strategies, and evaluate performance on real NISQ hardware to quantify noise sensitivity. Additionally, embedding reliability, protection coordination, and mixed-integer continuous decision variables (e.g., storage dispatch) would further generalize the framework toward real-world deployment.
Author Contributions
Funding
Data Availability Statement
Acknowledgments
Conflicts of Interest
Abbreviations
| AC | Alternating Current |
| DG | Distributed Generation |
| IEEE | Institute of Electrical and Electronics Engineers |
| Ising | Ising Spin Model |
| NISQ | Noisy Intermediate-Scale Quantum |
| OPF | Optimal Power Flow |
| QAOA | Quantum Approximate Optimization Algorithm |
| QUBO | Quadratic Unconstrained Binary Optimization |
| SW | Switch |
References
- Ali, M.H.; Mehanna, M.; Othman, E. Optimal planning of RDGs in electrical distribution networks using hybrid SAPSO algorithm. Int. J. Electr. Comput. Eng. 2020, 10, 6153–6163. [Google Scholar] [CrossRef]
- Beza, T.M.; Huang, Y.-C.; Kuo, C.-C. A Hybrid Optimization Approach for Power Loss Reduction and DG Penetration Level Increment in Electrical Distribution Network. Energies 2020, 13, 6008. [Google Scholar] [CrossRef]
- Bouhouras, A.S.; Gkaidatzis, P.A.; Labridis, D.P. Network Reconfiguration in Modern Power Distribution Networks. In Modern Power Distribution Systems; Springer: Cham, Switzerland, 2020; pp. 219–255. [Google Scholar] [CrossRef]
- Quan, H.; Li, Z.; Zhou, T.; Yin, J. Two-stage optimization strategy of multi-objective Volt/Var coordination in electric distribution network considering renewable uncertainties. Energy Rep. 2023, 9, 155–166. [Google Scholar] [CrossRef]
- Alshareef, S.; Fathy, A. Efficient Red Kite Optimization Algorithm for Integrating the Renewable Sources and Electric Vehicle Fast Charging Stations in Radial Distribution Networks. Mathematics 2023, 11, 3305. [Google Scholar] [CrossRef]
- Esmaeilnezhad, B.; Amini, H.; Noroozian, R.; Jalilzadeh, S. Flexible Reconfiguration for Optimal Operation of Distribution Network Under Renewable Generation and Load Uncertainty. Energies 2025, 18, 266. [Google Scholar] [CrossRef]
- Ghofrani, M.; Tran, C.; Cauilan, J. Distribution System Reconfiguration Optimization for EV and Renewable DG Integration. In Proceedings of the 2024 IEEE/PES Transmission and Distribution Conference and Exposition (T&D), Dallas, TX, USA, 20–23 May 2024; IEEE: Piscataway, NJ, USA, 2024; pp. 1–5. [Google Scholar] [CrossRef]
- Amin, F.; Sarjiya, S.; Isnaeni, M.; Atmaja, W.Y. Network Reconfiguration Strategies for Reducing Network Losses Under High PV Penetration. In Proceedings of the 2024 16th International Conference on Information Technology and Electrical Engineering (ICITEE), Yogyakarta, Indonesia, 9–10 October 2024; IEEE: Piscataway, NJ, USA, 2024; pp. 352–357. [Google Scholar] [CrossRef]
- Hachemi, A.T.; Sadaoui, F.; Saim, A.; Ebeed, M.; Arif, S. Dynamic operation of distribution grids with the integration of photovoltaic systems and distribution static compensators considering network reconfiguration. Energy Rep. 2024, 12, 1623–1637. [Google Scholar] [CrossRef]
- Nguyen, T.L.; Nguyen, Q.A. A Multi-Objective PSO-GWO Approach for Smart Grid Reconfiguration with Renewable Energy and Electric Vehicles. Energies 2025, 18, 2020. [Google Scholar] [CrossRef]
- Takano, H.; Murata, J.; Asano, H.; Tuyen, N.D. Reconfiguration of Electric Power Distribution Networks: A Typical Application of Metaheuristics in Electrical Power Field. In Metaheuristics in Electrical Power Engineering; Springer: Singapore, 2022; pp. 111–139. [Google Scholar] [CrossRef]
- Ram, A.R.; Ceh, J. Introduction to Power Distribution Network Reconfiguration Techniques. 2021. Available online: https://www.irjet.net/archives/V8/i1/IRJET-V8I1346.pdf (accessed on 10 February 2026).
- Sou, K.C.; Giron, K. Joint Renewable Generation Maximization and Radial Distribution Network Reconfiguration. In Proceedings of the 2022 IEEE PES Innovative Smart Grid Technologies—Asia (ISGT Asia), Singapore, 1–4 November 2022; IEEE: Piscataway, NJ, USA, 2022; pp. 16–20. [Google Scholar] [CrossRef]
- Paul, S.K.; Mohapatra, A.; Das, D.C. A new continuous variables and convex relaxation based formulation for reconfiguration of unbalanced mutually coupled active distribution networks. Electr. Power Syst. Res. 2024, 228, 110009. [Google Scholar] [CrossRef]
- Helmi, A.M.; Carli, R.; Dotoli, M.; Ramadan, H.S. Efficient and Sustainable Reconfiguration of Distribution Networks via Metaheuristic Optimization. IEEE Trans. Autom. Sci. Eng. 2022, 19, 82–98. [Google Scholar] [CrossRef]
- Iqbal, M.A.; Zafar, R. A Novel Radiality Maintenance Algorithm for the Metaheuristic Based Co-Optimization of Network Reconfiguration with Battery Storage. IEEE Access 2023, 11, 25689–25701. [Google Scholar] [CrossRef]
- Ngo, A.P.; Nguyen, H.T. Quantum Combinatorial Optimization Algorithms for Network Reconfiguration: QRAO vs. QAOA. In Proceedings of the 2024 56th North American Power Symposium (NAPS), Arlington, VA, USA, 13–15 October 2024; IEEE: Piscataway, NJ, USA, 2024; pp. 1–6. [Google Scholar] [CrossRef]
- Kozdrowski, S.; Żotkiewicz, M.; Wnuk, K.; Sikorski, A.; Sujecki, S. A Comparative Evaluation of Nature Inspired Algorithms for Telecommunication Network Design. Appl. Sci. 2020, 10, 6840. [Google Scholar] [CrossRef]
- Ngo, A.P.; Thomas, C.; Nguyen, H.; Eroglu, A.; Oikonomou, K. Evaluate Quantum Combinatorial Optimization for Distribution Network Reconfiguration. In Proceedings of the 2022 North American Power Symposium (NAPS), Salt Lake City, UT, USA, 9–11 October 2022; IEEE: Piscataway, NJ, USA, 2022; pp. 1–6. [Google Scholar] [CrossRef]
- Gerez, C.; Costa, E.C.M.; Filho, A.J.S. Behavior analysis of new bio-inspired metaheuristics to solve distribution network reconfiguration problem under different radiality constraints representation. Int. J. Numer. Model. Electron. Netw. Devices Fields 2021, 34, e2922. [Google Scholar] [CrossRef]
- Dua, A.; Krömer, P.; Czech, Z.J.; Jastrząb, T. Genetic Algorithm with Heuristic Mutation for Wireless Sensor Network Optimization. In Computational Science—ICCS 2023; Springer: Cham, Switzerland, 2023; pp. 177–189. [Google Scholar] [CrossRef]
- Jia, H.; Zhu, X.; Cao, W. Distribution Network Reconfiguration Based on an Improved Arithmetic Optimization Algorithm. Energies 2024, 17, 1969. [Google Scholar] [CrossRef]
- Kumar, G.; Sharma, K.; Sharma, K.; Dwivedi, S.P.; Shrivastava, A.; Bisht, Y.S. Optimizing Power Distribution Grids Using Particle Swarm Optimization Algorithm. In Proceedings of the 2024 4th International Conference on Innovative Practices in Technology and Management (ICIPTM), Noida, India, 22–24 February 2024; IEEE: Piscataway, NJ, USA, 2024; pp. 1–6. [Google Scholar] [CrossRef]
- Swaminathan, D.; Rajagopalan, A.; Montoya, O.D.; Arul, S.; Grisales-Noreña, L.F. Distribution Network Reconfiguration Based on Hybrid Golden Flower Algorithm for Smart Cities Evolution. Energies 2023, 16, 2454. [Google Scholar] [CrossRef]
- Silveira, C.L.B.; Tabares, A.; Faria, L.T.; Franco, J.F. Mathematical optimization versus Metaheuristic techniques: A performance comparison for reconfiguration of distribution systems. Electr. Power Syst. Res. 2021, 196, 107272. [Google Scholar] [CrossRef]
- Mahroo, R.; Kargarian, A. Learning Infused Quantum-Classical Distributed Optimization Technique for Power Generation Scheduling. IEEE Trans. Quantum Eng. 2023, 4, 3102314. [Google Scholar] [CrossRef]
- Bahrami, S.; Chen, Y.C.; Wong, V.W.S. Dynamic Distribution Network Reconfiguration With Generation and Load Uncertainty. IEEE Trans. Smart Grid 2024, 15, 5472–5484. [Google Scholar] [CrossRef]
- Li, H.; Lekić, A.; Li, S.; Jiang, D.; Guo, Q.; Zhou, L. Distribution Network Reconfiguration Considering the Impacts of Local Renewable Generation and External Power Grid. IEEE Trans. Ind. Appl. 2023, 59, 7771–7788. [Google Scholar] [CrossRef]
- Zhou, A.; Zhai, H.; Yang, M.; Lin, Y. Three-Phase Unbalanced Distribution Network Dynamic Reconfiguration: A Distributionally Robust Approach. IEEE Trans. Smart Grid 2022, 13, 2063–2074. [Google Scholar] [CrossRef]
- Jin, W.; Zhang, S.; Li, J. Robust Planning of Distributed Generators in Active Distribution Network Considering Network Reconfiguration. Appl. Sci. 2023, 13, 7747. [Google Scholar] [CrossRef]
- Wang, Z.; Cao, R.; Tang, D.; Wang, C.; Liu, X.; Hu, W. Distributionally Robust Energy Optimization with Renewable Resource Uncertainty. Mathematics 2025, 13, 992. [Google Scholar] [CrossRef]
- Dulundu, A. Revolutionizing Optimization: The Game-Changing Power of Quantum Algorithms and Next-Generation Computational Technologies. Next Front. Life Sci. AI 2024, 8, 51. [Google Scholar] [CrossRef]
- Minato, Y. Two-Step QAOA: Enhancing Quantum Optimization by Decomposing K-Hot Constraints in QUBO Formulations. arXiv 2025. [Google Scholar] [CrossRef]
- Çıkan, N.N. Distribution Network Reconfiguration for Voltage Profile Enhancement and Power Loss Reduction Under Hourly Energy Consumption Using Quantum Approximate Optimization Algorithm. Çukurova Üniversitesi Mühendislik Fakültesi Dergisi 2025, 40, 79–87. [Google Scholar] [CrossRef]
- Jing, H.; Wang, Y.; Li, Y. Data-driven quantum approximate optimization algorithm for power systems. Commun. Eng. 2023, 2, 12. [Google Scholar] [CrossRef]
- Hu, Z.; Zhu, Z. Advancing Hybrid Quantum Neural Network for Alternative Current Optimal Power Flow. arXiv 2024. [Google Scholar] [CrossRef]
- Amani, F.; Kargarian, A. Quantum-Inspired Optimal Power Flow. In Proceedings of the 2024 IEEE Texas Power and Energy Conference (TPEC), College Station, TX, USA, 12–13 February 2024; IEEE: Piscataway, NJ, USA, 2024; pp. 1–6. [Google Scholar] [CrossRef]
- Ellinas, P.; Chevalier, S.; Chatzivasileiadis, S. A hybrid quantum–classical algorithm for mixed-integer optimization in power systems. Electr. Power Syst. Res. 2024, 235, 110835. [Google Scholar] [CrossRef]
- Morstyn, T. Annealing-Based Quantum Computing for Combinatorial Optimal Power Flow. IEEE Trans. Smart Grid 2023, 14, 1093–1102. [Google Scholar] [CrossRef]
- Salgado, B.; Sequeira, A.; Santos, L.P. A Hybrid Classical-Quantum Approach to Highly Constrained Unit Commitment Problems. arXiv 2024, arXiv:2412.11312. [Google Scholar] [CrossRef]
- IEEE Std 1547-2018; IEEE Standard for Interconnection and Interoperability of Distributed Energy Resources with Associated Electric Power Systems Interfaces. IEEE: New York, NY, USA, 2018.
- Jansen, L.A.; Botha, M.G.; van Schoor, G.; Uren, K.R. Increasing Renewable Energy Penetration on Low-Voltage Networks: An Expert Knowledge Approach. Electricity 2024, 5, 804–825. [Google Scholar] [CrossRef]









| Ref. | Core Approach | Main Limitations Reported/Implicit | How This Work Addresses the Limitation |
|---|---|---|---|
| [18,19] | Deterministic MINLP/branch-and-bound reconfiguration | Strong scalability limitations as the number of switching devices increases; nonlinear constraints become burdensome for high DG penetration | Uses a hybrid decomposition in which discrete topology search is handled by QAOA over a compact binary model, while nonlinear AC feasibility is enforced by the classical layer |
| [20,21,22] | Metaheuristics (GA/PSO/ACO) for DNR | Sensitivity to tuning/initialization; risk of premature convergence; performance degradation as the combinatorial space grows | Employs a variational quantum search mechanism (QAOA) over the discrete space and validates candidates through AC power-flow feasibility checks |
| [34,36] | Quantum-assisted DNR mainly in QUBO/DC-type simplifications | Physical realism reduced by simplified power-flow models; limited enforcement of AC operational constraints within the quantum search loop | Integrates nonlinear AC power-flow validation explicitly as a feasibility layer coupled to the quantum search, closing the loop between topology and physics |
| [35,37,38,39] | Hybrid quantum–classical optimization frameworks | NISQ constraints (noise/qubit limits); evaluation often restricted to small-scale or static settings | Provides an end-to-end workflow that compresses AC-evaluated losses into a quadratic binary form and reports quantitative outcomes on the IEEE 33-bus benchmark with DG integration |
| [40] | Methodological discussions on practical applicability | Need for stronger realism and engineering interpretability in hybrid quantum models | Introduces a physically grounded validation stage (AC feasibility) and reports operationally interpretable results (losses, voltage compliance, switching actions) |
| Switch 1 | Switch 2 | Switch 3 | Switch 4 | Switch 5 | |
| Switch 1 | |||||
| Switch 2 | |||||
| Switch 3 | |||||
| Switch 4 | |||||
| Switch 5 |
| ID | SW33 | SW34 | SW35 | SW36 | SW37 | Losses (kW) | Status |
|---|---|---|---|---|---|---|---|
| 1 | 0 | 0 | 0 | 0 | 0 | 120.649 | Feasible |
| 2 | 0 | 0 | 0 | 0 | 1 | 96.987 | Feasible |
| 3 | 0 | 0 | 0 | 1 | 0 | N/A | Infeasible |
| 4 | 0 | 0 | 0 | 1 | 1 | N/A | Infeasible |
| 5 | 0 | 0 | 1 | 0 | 0 | N/A | Infeasible |
| 6 | 0 | 0 | 1 | 0 | 1 | N/A | Infeasible |
| 7 | 0 | 0 | 1 | 1 | 0 | 177.470 | Feasible |
| 8 | 0 | 0 | 1 | 1 | 1 | 144.378 | Feasible |
| 9 | 0 | 1 | 0 | 0 | 0 | 119.378 | Feasible |
| 10 | 0 | 1 | 0 | 0 | 1 | 95.773 | QAOA |
| 11 | 0 | 1 | 0 | 1 | 0 | N/A | Infeasible |
| 12 | 0 | 1 | 0 | 1 | 1 | N/A | Infeasible |
| 13 | 0 | 1 | 1 | 0 | 0 | 106.925 | Feasible |
| 14 | 0 | 1 | 1 | 0 | 1 | 87.083 | Optimal |
| 15 | 0 | 1 | 1 | 1 | 0 | N/A | Infeasible |
| 16 | 0 | 1 | 1 | 1 | 1 | N/A | Infeasible |
| 17 | 1 | 0 | 0 | 0 | 0 | N/A | Infeasible |
| 18 | 1 | 0 | 0 | 0 | 1 | N/A | Infeasible |
| 19 | 1 | 0 | 0 | 1 | 0 | 182.301 | Feasible |
| 20 | 1 | 0 | 0 | 1 | 1 | 138.102 | Feasible |
| 21 | 1 | 0 | 1 | 0 | 0 | N/A | Infeasible |
| 22 | 1 | 0 | 1 | 0 | 1 | N/A | Infeasible |
| 23 | 1 | 0 | 1 | 1 | 0 | 169.433 | Feasible |
| 24 | 1 | 0 | 1 | 1 | 1 | 136.782 | Feasible |
| 25 | 1 | 1 | 0 | 0 | 0 | N/A | Infeasible |
| 26 | 1 | 1 | 0 | 0 | 1 | N/A | Infeasible |
| 27 | 1 | 1 | 0 | 1 | 0 | 181.365 | Feasible |
| 28 | 1 | 1 | 0 | 1 | 1 | 137.312 | Feasible |
| 29 | 1 | 1 | 1 | 0 | 0 | N/A | Infeasible |
| 30 | 1 | 1 | 1 | 0 | 1 | N/A | Infeasible |
| 31 | 1 | 1 | 1 | 1 | 0 | 170.072 | Feasible |
| 32 | 1 | 1 | 1 | 1 | 1 | 134.515 | Feasible |
| Rank | SW33 | SW34 | SW35 | SW36 | SW37 | Losses (kW) | Gap (%) |
|---|---|---|---|---|---|---|---|
| 1 | 0 | 1 | 1 | 0 | 1 | 87.083 | 0.00 |
| 2 | 0 | 1 | 0 | 0 | 1 | 95.773 | 9.98 |
| 3 | 0 | 0 | 0 | 0 | 1 | 96.987 | 11.37 |
| 4 | 0 | 1 | 1 | 0 | 0 | 106.925 | 22.80 |
| 5 | 0 | 1 | 0 | 0 | 0 | 119.378 | 37.10 |
| Line | From | To | Status | Losses (kW) | Losses (kVAR) | Loading (%) |
|---|---|---|---|---|---|---|
| 1 | 1 | 2 | ON | 7.01 | 3.57 | 39.80 |
| 2 | 2 | 3 | ON | 27.10 | 13.80 | 33.84 |
| 3 | 3 | 4 | ON | 4.86 | 2.47 | 16.63 |
| 4 | 4 | 5 | ON | 3.96 | 2.01 | 14.71 |
| 5 | 5 | 6 | ON | 7.51 | 3.69 | 13.82 |
| 6 | 6 | 7 | ON | 1.00 | 0.50 | 10.52 |
| 7 | 7 | 8 | ON | 1.99 | 0.99 | 7.63 |
| 8 | 8 | 9 | ON | 1.19 | 0.59 | 4.91 |
| 9 | 9 | 10 | OFF | 0.00 | 0.00 | 0.00 |
| 10 | 10 | 11 | ON | 0.01 | 0.00 | 0.87 |
| 11 | 11 | 12 | ON | 0.05 | 0.02 | 1.60 |
| 12 | 12 | 13 | ON | 0.46 | 0.23 | 2.55 |
| 13 | 13 | 14 | ON | 0.32 | 0.16 | 3.51 |
| 14 | 14 | 15 | ON | 0.34 | 0.17 | 3.47 |
| 15 | 15 | 16 | ON | 0.34 | 0.17 | 3.09 |
| 16 | 16 | 17 | ON | 0.31 | 0.16 | 2.22 |
| 17 | 17 | 18 | ON | 0.06 | 0.03 | 1.36 |
| 18 | 18 | 19 | ON | 0.21 | 0.11 | 5.21 |
| 19 | 19 | 20 | ON | 1.10 | 0.56 | 3.91 |
| 20 | 20 | 21 | ON | 0.13 | 0.07 | 2.61 |
| 21 | 21 | 22 | ON | 0.06 | 0.03 | 1.30 |
| 22 | 22 | 23 | ON | 7.32 | 3.66 | 18.38 |
| 23 | 23 | 24 | ON | 13.40 | 6.70 | 17.63 |
| 24 | 24 | 25 | ON | 9.73 | 4.86 | 15.04 |
| 25 | 25 | 26 | ON | 0.07 | 0.03 | 2.62 |
| 26 | 26 | 27 | ON | 0.04 | 0.02 | 1.74 |
| 27 | 27 | 28 | ON | 0.04 | 0.02 | 0.86 |
| 28 | 28 | 29 | OFF | 0.00 | 0.00 | 0.00 |
| 29 | 29 | 30 | ON | 2.98 | 1.49 | 11.05 |
| 30 | 30 | 31 | ON | 1.93 | 0.97 | 6.43 |
| 31 | 31 | 32 | ON | 0.26 | 0.13 | 4.17 |
| 32 | 32 | 33 | ON | 0.02 | 0.01 | 0.99 |
| 33 | 33 | 34 | OFF | 0.00 | 0.00 | 0.00 |
| 34 | 34 | 35 | ON | 0.22 | 0.11 | 4.30 |
| 35 | 35 | 36 | OFF | 0.00 | 0.00 | 0.00 |
| 36 | 18 | 33 | OFF | 0.00 | 0.00 | 0.00 |
| 37 | 25 | 29 | ON | 1.77 | 1.77 | 12.16 |
| Parameter | Baseline | With DG | DG + QAOA | Total Improvement |
|---|---|---|---|---|
| Active Losses (kW) | 282.938 | 120.649 | 95.773 | −66.15% |
| Minimum Voltage (p.u.) | 0.8828 | 0.9305 | 0.9531 | +7.97% |
| Maximum Voltage Deviation (%) | −11.72 | −6.95 | −4.69 | +7.03 |
| Average Voltage (p.u.) | 0.9378 | 0.9613 | 0.9701 | +3.44% |
| Maximum Line Loading (%) | 62.34 | 39.65 | 39.80 | −36.3% |
| Active Lines | 32/37 | 32/37 | 32/37 | – |
Disclaimer/Publisher’s Note: The statements, opinions and data contained in all publications are solely those of the individual author(s) and contributor(s) and not of MDPI and/or the editor(s). MDPI and/or the editor(s) disclaim responsibility for any injury to people or property resulting from any ideas, methods, instructions or products referred to in the content. |
© 2026 by the authors. Licensee MDPI, Basel, Switzerland. This article is an open access article distributed under the terms and conditions of the Creative Commons Attribution (CC BY) license.
Share and Cite
Bosmediano, J.L.; Aguila Téllez, A.; Martínez, R.A.O. Optimal Distribution Network Reconfiguration with Renewable Generation Using a Hybrid Quantum–Classical QAOA for Power Loss Minimization. Energies 2026, 19, 1148. https://doi.org/10.3390/en19051148
Bosmediano JL, Aguila Téllez A, Martínez RAO. Optimal Distribution Network Reconfiguration with Renewable Generation Using a Hybrid Quantum–Classical QAOA for Power Loss Minimization. Energies. 2026; 19(5):1148. https://doi.org/10.3390/en19051148
Chicago/Turabian StyleBosmediano, José Luis, Alexander Aguila Téllez, and Rogelio Alfredo Orizondo Martínez. 2026. "Optimal Distribution Network Reconfiguration with Renewable Generation Using a Hybrid Quantum–Classical QAOA for Power Loss Minimization" Energies 19, no. 5: 1148. https://doi.org/10.3390/en19051148
APA StyleBosmediano, J. L., Aguila Téllez, A., & Martínez, R. A. O. (2026). Optimal Distribution Network Reconfiguration with Renewable Generation Using a Hybrid Quantum–Classical QAOA for Power Loss Minimization. Energies, 19(5), 1148. https://doi.org/10.3390/en19051148




