Sign in to use this feature.

Years

Between: -

Subjects

remove_circle_outline
remove_circle_outline
remove_circle_outline
remove_circle_outline
remove_circle_outline
remove_circle_outline
remove_circle_outline
remove_circle_outline
remove_circle_outline

Journals

remove_circle_outline
remove_circle_outline
remove_circle_outline
remove_circle_outline
remove_circle_outline
remove_circle_outline
remove_circle_outline
remove_circle_outline
remove_circle_outline
remove_circle_outline
remove_circle_outline
remove_circle_outline
remove_circle_outline
remove_circle_outline

Article Types

Countries / Regions

remove_circle_outline
remove_circle_outline
remove_circle_outline
remove_circle_outline
remove_circle_outline
remove_circle_outline

Search Results (1,031)

Search Parameters:
Keywords = 3D registration

Order results
Result details
Results per page
Select all
Export citation of selected articles as:
27 pages, 17739 KB  
Article
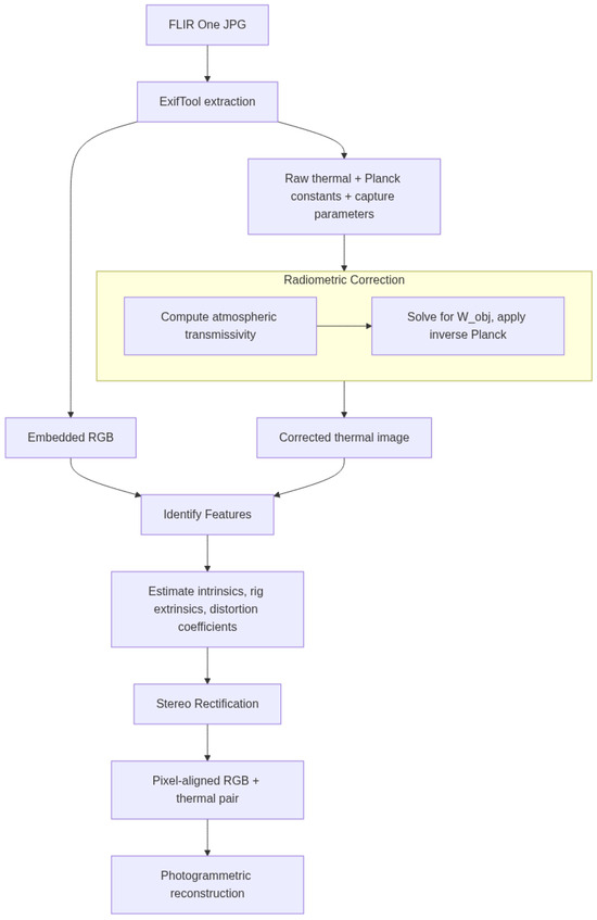
3D Radiometric Thermography Mosaics with Low-Cost Mobile Sensor Stack
by Scott McAvoy, Jonathan Klingspon, Adrian Tong, Eric Lo, Nathan Hui, Maurizio Seracini, Dominique Rissolo, Neal Driscoll and Falko Kuester
Remote Sens. 2026, 18(9), 1335; https://doi.org/10.3390/rs18091335 (registering DOI) - 27 Apr 2026
Abstract
Infrared thermography provides key information for a wide range of diagnostic applications within built and natural environments. As thermal states are changing with ambient conditions, it is important to deploy thermal imaging systems and operators opportunistically. It is therefore an attractive proposition to [...] Read more.
Infrared thermography provides key information for a wide range of diagnostic applications within built and natural environments. As thermal states are changing with ambient conditions, it is important to deploy thermal imaging systems and operators opportunistically. It is therefore an attractive proposition to make these systems more affordable and accessible. Low-cost thermal sensors generally produce low-resolution outputs. To increase data density across large subjects, diagnosticians may create image mosaics from multiple overlapping thermographs. The registration of individual inputs into large mosaics is aided by the acquisition of additional sensor data (photographs and depthmaps), which can provide critical spatial references. In many cases, the materials inherent to the modern built environment present challenges to traditional data registration workflows between multiple sensor streams. Mobile devices offer an opportunity to innovate in the creation of these mosaics, integrating rapid geospatial mapping functionality with radiometric thermography within a 3D context. In this paper the authors evaluate the FLIR One Pro thermal camera module along with iOS/iPhone specific rapid mapping capabilities, and present a methodology: (1) introducing a workflow for the integration of short-range (within 0.3–5 m capture distance) iPhone mobile sensor data into modeling pipelines; (2) introducing a calibration model enabling effective registration and fusion of multi-modal inputs from the iPhone mobile sensor stack and FLIR One thermographic module; and (3) detailing an alternative open-source methodology for the evaluation and translation of thermographic imagery for multi-sensor fusion. The end product of this pipeline is a 3D radiometric thermographic mosaic: a spatially continuous, textured surface model in which hundreds of individual low-resolution thermographs are fused into a single queryable output retaining full 16-bit temperature values at every point. All datasets have been made openly available and the two case studies used in this paper have been made accessible at full resolution for interactive 3D online viewing. Full article
(This article belongs to the Special Issue Remote Sensing for 2D/3D Mapping)
Show Figures

Figure 1

28 pages, 3354 KB  
Article
Loop Closure with 3D Gaussian Splatting for Dynamic SLAM
by Zhanwu Ma, Wansheng Cheng and Song Fan
Sensors 2026, 26(9), 2669; https://doi.org/10.3390/s26092669 (registering DOI) - 25 Apr 2026
Abstract
Robust pose estimation and high-fidelity scene reconstruction in dynamic environments represent core challenges in the field of Visual Simultaneous Localization and Mapping (SLAM). Although 3D Gaussian Splatting (3DGS)-based techniques have demonstrated significant potential, existing methods typically assume static scenes and struggle to address [...] Read more.
Robust pose estimation and high-fidelity scene reconstruction in dynamic environments represent core challenges in the field of Visual Simultaneous Localization and Mapping (SLAM). Although 3D Gaussian Splatting (3DGS)-based techniques have demonstrated significant potential, existing methods typically assume static scenes and struggle to address the inconsistency between photometric and geometric observations in dynamic settings, leading to a notable degradation in pose estimation and map accuracy. To address these issues, this paper presents a novel dynamic SLAM method: Loop Closure with 3D Gaussian Splatting for Dynamic SLAM (LCD-Splat). Taking RGB-D images as input, LCD-Splat integrates Mask R-CNN with an improved multi-view geometry approach to detect dynamic objects, generating static scene maps and filling in occluded backgrounds. By leveraging 3DGS submaps and a frame to model tracking strategy, LCD-Splat achieves dense map construction. The method initiates online loop closure detection and employs a novel coarse to fine 3DGS registration algorithm to compute loop closure constraints between submaps. Global consistency is ultimately ensured through robust pose graph optimization. Experimental results on real-world datasets such as TUM RGB-D and Bonn demonstrate that LCD-Splat outperforms existing state-of-the-art SLAM methods in terms of tracking, scene reconstruction, and rendering performance. This approach provides novel insights for high-precision SLAM in dynamic environments and holds significant implications for scene understanding in complex settings. Full article
8 pages, 242 KB  
Protocol
Proportion of Adverse Events of Injectable Collagen Biostimulators After Facial Aesthetic Treatment: A Systematic Review Protocol
by Lia Rosana Honnef, Manuella Salm Coelho, Júlia Meller Dias de Oliveira, Helena Polmann, Thaís Marques Simek Vega Gonçalves, Patrícia Pauletto, Cristine Miron Stefani, Victor Ricardo Manuel Munoz-Lora and Graziela De Luca Canto
J. Clin. Med. 2026, 15(9), 3182; https://doi.org/10.3390/jcm15093182 - 22 Apr 2026
Viewed by 202
Abstract
Background: With the increasing demand for non-surgical facial rejuvenation, injectable collagen biostimulators such as poly-L-lactic acid (PLLA), calcium hydroxyapatite (CaHA), polycaprolactone (PCL), poly-D,L-lactic acid (PDLLA) and powdered polydioxanone (PPDO) have become widely used by facial aesthetic practitioners. These agents stimulate neocollagenesis, providing gradual [...] Read more.
Background: With the increasing demand for non-surgical facial rejuvenation, injectable collagen biostimulators such as poly-L-lactic acid (PLLA), calcium hydroxyapatite (CaHA), polycaprolactone (PCL), poly-D,L-lactic acid (PDLLA) and powdered polydioxanone (PPDO) have become widely used by facial aesthetic practitioners. These agents stimulate neocollagenesis, providing gradual improvement in skin firmness, elasticity and facial contour with long-lasting results. While manufacturers emphasize the efficacy and favorable safety profile of these products, adverse events such as nodules, edema, inflammatory reactions and, in rare cases, granulomas have been reported. To date, no comprehensive systematic review has evaluated the proportion and nature of adverse effects associated with all major collagen biostimulators in facial aesthetic procedures. This study aims to synthesize current evidence on the proportion of adverse events linked to injectable collagen biostimulators. Methods: The systematic review will include clinical studies involving adults undergoing facial aesthetic procedures with PLLA, PDLLA, CaHA, PCL and PPDO that report adverse events during or after treatment. The search will be conducted in six main databases: CENTRAL, EMBASE, LILACS, PubMed, SCOPUS and Web of Science. No restrictions will be applied regarding language or publication date. The screening process will occur in two phases: first, two independent reviewers will assess titles and abstracts against the eligibility criteria; second, the same reviewers will conduct full-text evaluations. Data will be synthesized narratively, with a meta-analysis of proportions performed if appropriate. Additionally, sample characteristics, treatment protocols, study design and main findings will be reported. The risk of bias will be assessed independently by two reviewers using appropriate tools, based on the study design, with the support of artificial intelligence. PROSPERO registration number: CRD420251062785. Full article
(This article belongs to the Section Dermatology)
22 pages, 45694 KB  
Article
Visual Localization for Deep-Sea Mining Vehicles During Operation
by Yangrui Cheng, Bingkun Wang, Xiaojun Zhuo, Kai Liu and Yingjie Guan
J. Mar. Sci. Eng. 2026, 14(8), 759; https://doi.org/10.3390/jmse14080759 - 21 Apr 2026
Viewed by 137
Abstract
Deep-sea mining operations demand continuous, drift-free positioning over multi-day missions—a requirement that traditional acoustic dead-reckoning systems struggle to meet due to cumulative error accumulation and frequent DVL bottom-lock loss in sediment plume environments. Inspired by Google Cartographer’s 2D grid mapping paradigm, we present [...] Read more.
Deep-sea mining operations demand continuous, drift-free positioning over multi-day missions—a requirement that traditional acoustic dead-reckoning systems struggle to meet due to cumulative error accumulation and frequent DVL bottom-lock loss in sediment plume environments. Inspired by Google Cartographer’s 2D grid mapping paradigm, we present a prior map-based visual localization framework that decouples offline mapping from real-time localization, fundamentally eliminating drift through absolute image registration against pre-built seabed mosaics. By integrating adaptive keyframe selection, Multi-Scale Retinex (MSR) enhancement, and the AD-LG deep feature matching architecture, our system constructs globally consistent seabed maps for absolute positioning. The framework leverages deformable convolutions and LightGlue to effectively mitigate challenges such as low texture and non-rigid distortion. Quantitative validation on tank simulation datasets demonstrates significant superiority over IMU-only and standard fusion schemes; qualitative deployment on real Pacific CCZ imagery confirms near-real-time operational feasibility on an embedded Jetson Orin NX platform. This system establishes visual navigation as a viable backup to acoustic systems, addressing a critical gap in deep-sea mining vehicle autonomy. Full article
(This article belongs to the Special Issue Advances in Underwater Positioning and Navigation Technology)
Show Figures

Figure 1

15 pages, 323 KB  
Review
Clinical and Pathophysiological Considerations Related to the Impact of Bulevirtide, a New Entry Inhibitor, in HBV-HDV Infection
by Raisa Eloise Barbu, Mariana Daniela Ignat, Roxana Elena Bogdan Goroftei, Alexia Anastasia Ștefania Baltă, Valerii Lutenco, Valentin Bulza, Valerian Ionuț Stoian, Simona Claudia Cambrea, Elena Dumea and Liliana Baroiu
Viruses 2026, 18(4), 477; https://doi.org/10.3390/v18040477 - 19 Apr 2026
Viewed by 296
Abstract
This review critically examines the inhibition of viral entry as an emerging disease-modifying strategy in chronic hepatitis B (HBV) and delta (HDV) virus infection, with particular emphasis on bulevirtide, the first-in-class of the sodium taurocholate cotransporting polypeptide entry inhibitor. This paper summarizes the [...] Read more.
This review critically examines the inhibition of viral entry as an emerging disease-modifying strategy in chronic hepatitis B (HBV) and delta (HDV) virus infection, with particular emphasis on bulevirtide, the first-in-class of the sodium taurocholate cotransporting polypeptide entry inhibitor. This paper summarizes the analysis of 7 clinical trials that either underpinned the registration of bulevirtide or are important European real-life trials. We synthesize virological, pathophysiological and clinical evidence, highlighting the impact of this novel bulevirtide-based therapy on virological control, liver inflammation, fibrosis dynamics and long-term prognosis, as well as the limitations of this therapy. The observation of these trials is a greater than 2 log decrease from baseline in hepatitis D virus ribonucleic acid (HDV RNA) in 54–92% of patients and normalization of alanine transaminase (ALT) in 48.8–74% of patients after 23–144 weeks of treatment, and a significant decrease in liver fibrosis, as quantified by Fibroscan, at 12 months of treatment. The conclusion of the study is that this therapy represents an important leap in the etiological approach to chronic HDV infection and in improving the prognosis of these patients, but future clinical studies are needed to define the criteria for discontinuation of therapy, the long-term impact, as well as studies targeting new therapies that can intervene in other stages of the HDV and HBV life cycle not only to achieve HDV RNA negativity but also HBsAg clearance. Full article
(This article belongs to the Special Issue Hepatitis Viruses: Detection, Diagnosis and Treatment)
19 pages, 5485 KB  
Article
Reliable Object Pose Alignment in Mixed-Reality Environments Using Background-Referenced 3D Reconstruction
by Gyu-Bin Shin, Bok-Deuk Song, Vladimirov Blagovest Iordanov, Sangjoon Park, Soyeon Lee and Suk-Ho Lee
Sensors 2026, 26(8), 2453; https://doi.org/10.3390/s26082453 - 16 Apr 2026
Viewed by 322
Abstract
Accurate alignment of real-world object poses with their virtual counterparts using sensors, e.g. cameras, is essential for consistent interaction in mixed-reality systems. However, objects can undergo abrupt, untracked movements during periods when a tracking system is inactive, e.g., overnight, causing stored pose records [...] Read more.
Accurate alignment of real-world object poses with their virtual counterparts using sensors, e.g. cameras, is essential for consistent interaction in mixed-reality systems. However, objects can undergo abrupt, untracked movements during periods when a tracking system is inactive, e.g., overnight, causing stored pose records to become inconsistent with the real scene and breaking user interaction in the virtual environment. Off-the-shelf 3D reconstruction networks such as MASt3R (Matching and Stereo 3D Reconstruction) method provide metrically scaled 3D point maps and pixel correspondences, but they are trained on static scenes and therefore fail to produce reliable object correspondences when the object has moved. We propose a robust pipeline that combines MASt3R’s metrically scaled 3D outputs with a background-based alignment strategy to recover and apply the true pose change of moved objects. Our method first segments foreground and background and extracts 3D background point sets for a reference day and a current day. An affine transformation between these background point sets is estimated via a standard registration technique and used to express the current-day object 3D coordinates in the reference coordinate frame. Within that unified frame we compute the object pose change and apply the resulting transform to the virtual object, restoring real–virtual consistency. Experiments on real scenes demonstrate that the proposed approach reliably corrects pose misalignments introduced during inactive periods and substantially improves over applying MASt3R alone, thereby enabling restored and consistent user interaction in the virtual environment. Full article
(This article belongs to the Special Issue Deep Learning Technology and Image Sensing: 2nd Edition)
Show Figures

Figure 1

36 pages, 6632 KB  
Article
SPICD-Net: A Siamese PointNet Framework for Autonomous Indoor Change Detection in 3D LiDAR Point Clouds
by Dalibor Šeljmeši, Vladimir Brtka, Velibor Ilić, Dalibor Dobrilović, Eleonora Brtka and Višnja Ognjenović
AI 2026, 7(4), 141; https://doi.org/10.3390/ai7040141 (registering DOI) - 15 Apr 2026
Viewed by 331
Abstract
Reliable change detection in indoor environments remains a challenge for autonomous robotic systems using 3D LiDAR. Existing methods often require manual annotation, computationally intensive architectures, or focus on outdoor scenes. This paper presents SPICD-Net, a lightweight Siamese PointNet framework for indoor 3D change [...] Read more.
Reliable change detection in indoor environments remains a challenge for autonomous robotic systems using 3D LiDAR. Existing methods often require manual annotation, computationally intensive architectures, or focus on outdoor scenes. This paper presents SPICD-Net, a lightweight Siamese PointNet framework for indoor 3D change detection trained exclusively on synthetically generated anomalies, eliminating manual labeling. The framework offers three deployment-oriented contributions: a three-class Siamese formulation separating no-change, changed, and geometrically inconsistent tile pairs; a pre-FPS anomaly injection strategy that aligns synthetic training with inference-time preprocessing; and a stochastic-gated Chamfer-statistics branch that complements learned embeddings with explicit geometric cues under consumer-grade hardware constraints. Evaluated on 14 controlled simulation experiments in an indoor corridor dataset, SPICD-Net achieved aggregated Precision = 0.86, Recall = 0.82, F1-score = 0.84, and Accuracy = 0.96, with zero false positives in the no-change baseline and mean inference time of 22.4 s for a 172-tile map on a single consumer GPU. Additional robustness experiments identified registration accuracy as the main operational prerequisite. A limited real-world validation in one unseen room (four scans, 67 tiles) achieved Precision = 0.583, Recall = 1.000, and F1 = 0.737. Full article
(This article belongs to the Special Issue Artificial Intelligence for Robotic Perception and Planning)
Show Figures

Figure 1

38 pages, 22393 KB  
Article
High-Resolution 3D Structural Documentation of the Saqqara Pyramids, Egypt, Using Terrestrial Laser Scanning and Integrated Geomatics Techniques for Heritage Preservation
by Abdelhamid Elbshbeshi, Abdelmonem Mohamed and Ismael M. Ibraheem
Remote Sens. 2026, 18(8), 1138; https://doi.org/10.3390/rs18081138 - 11 Apr 2026
Viewed by 666
Abstract
Accurate 3D documentation of large and complex structures is essential for long-term stability assessment, structural monitoring, and conservation planning, particularly for heritage sites exposed to environmental and anthropogenic threats. This study develops an integrated workflow combining Terrestrial Laser Scanning (TLS), Global Navigation Satellite [...] Read more.
Accurate 3D documentation of large and complex structures is essential for long-term stability assessment, structural monitoring, and conservation planning, particularly for heritage sites exposed to environmental and anthropogenic threats. This study develops an integrated workflow combining Terrestrial Laser Scanning (TLS), Global Navigation Satellite System (GNSS), and Total Station geodetic control for large-scale, high-precision documentation. The approach was implemented at the Saqqara archaeological zone, a UNESCO World Heritage Site facing significant deterioration risks, to document four major pyramids: Djoser, Unas, Teti, and Userkaf. More than 2.1 billion georeferenced points were acquired from 16 scan positions with sub-centimeter registration errors and overall geometric accuracy better than ±1 cm. From these datasets, detailed mesh models, orthoimages, Digital Elevation Models (DEMs), contour maps, and 2D plans were derived. These enabled quantitative analyses of height loss and volumetric change, indicating severe structural degradation in Unas (~53%), Teti (~66%), and Userkaf (~63%), as well as localized deformations such as 4.2 cm displacement at Teti’s south flank. The degradation results from environmental factors and anthropogenic influences. Beyond this case study, the workflow proves that integrated TLS documentation can be applied to large and complex structures, supporting deformation monitoring, stability assessment, and digital twin development. Full article
Show Figures

Figure 1

16 pages, 1823 KB  
Article
Hair Growth-Promoting Effects of a Multi-Targeted Cosmetic Formulation Containing PYGL, DP2, and 15-PGDH Inhibitors Developed Using AI-Based DeepZema® in Androgenetic Alopecia: A 24-Week Randomized Controlled Trial
by Sanghwa Lee, Han Jo Kim, Yeon Ji Choi, Hee Dong Park, Gaeun Oh, Hae Kwang Lee and Jin Hee Shin
Cosmetics 2026, 13(2), 90; https://doi.org/10.3390/cosmetics13020090 - 11 Apr 2026
Viewed by 639
Abstract
Conventional treatments for androgenetic alopecia (AGA) are often limited by suboptimal efficacy and potential adverse effects, highlighting the need for alternative approaches. We aimed to evaluate the efficacy and safety of a multi-targeted cosmetic formulation containing TrinogeniX™, composed of synthetic small-molecule inhibitors of [...] Read more.
Conventional treatments for androgenetic alopecia (AGA) are often limited by suboptimal efficacy and potential adverse effects, highlighting the need for alternative approaches. We aimed to evaluate the efficacy and safety of a multi-targeted cosmetic formulation containing TrinogeniX™, composed of synthetic small-molecule inhibitors of glycogen phosphorylase, the prostaglandin D2 receptor, and 15-hydroxyprostaglandin dehydrogenase, developed using the artificial intelligence-driven platform DeepZema®, in individuals with AGA. This 24-week, randomized, double-blind, placebo-controlled trial involved 56 participants, of whom 49 completed the study. Efficacy was assessed using phototrichogram analysis, visual evaluation by dermatologists, and subjective questionnaires. Safety was evaluated based on adverse event reports and dermatological examinations. The test group demonstrated a significant increase in hair density and thickness over 24 weeks (p < 0.05), whereas no significant changes were observed in the placebo group. Expert visual assessments confirmed greater improvements in the test group. Subjective evaluations revealed consistently greater perceived improvements in hair loss symptoms, hair richness, and front hairline conditions in the test group. No adverse events or clinically significant abnormalities were observed. The multi-targeted cosmetic formulation (Motifull hair tonic) significantly improved hair density, thickness, and overall hair condition without adverse effects, suggesting its potential as a safe and effective option for AGA. Clinical trial registration: CRIS No. KCT0010804: A double-blind, randomized, placebo-controlled clinical trial evaluating the efficacy and safety of “Motifull Hair Tonic” (tentative name) for the alleviation of hair loss symptoms. Full article
(This article belongs to the Section Cosmetic Formulations)
Show Figures

Figure 1

24 pages, 4781 KB  
Article
DFDP-QuadDiff: A Dual-Frequency Dual-Polarization Quad-Differential Framework for Weak-Echo Ship Target Detection in GNSS-Based Bistatic Synthetic Aperture Radar
by Gang Yang, Tianwen Zhang, Zhen Chen, Bingxiu Yao, Yucong He, Dunyun He, Tianyi Wei and Qinglin He
Remote Sens. 2026, 18(8), 1130; https://doi.org/10.3390/rs18081130 - 10 Apr 2026
Viewed by 308
Abstract
Weak-echo ship target detection in GNSS-based bistatic synthetic aperture radar is severely limited by the coupled effects of burst-type strong windows and polarization mismatch, cross-frequency mis-registration, and long-sequence chain drift in dual-frequency dual-polarization observations. To address these issues, this paper proposes DFDP-QuadDiff, a [...] Read more.
Weak-echo ship target detection in GNSS-based bistatic synthetic aperture radar is severely limited by the coupled effects of burst-type strong windows and polarization mismatch, cross-frequency mis-registration, and long-sequence chain drift in dual-frequency dual-polarization observations. To address these issues, this paper proposes DFDP-QuadDiff, a dual-frequency dual-polarization quad-differential framework for weak-echo ship target detection using B1/B3 × horizontal–horizontal (HH)/vertical–vertical (VV) four-channel complex range-time data. The proposed framework integrates polarization-consistency-driven strong-window suppression, intra-band adaptive polarimetric synthesis, joint delay–Doppler–phase cross-frequency registration, segment-wise Jones drift calibration, and quality-aware final fusion in a unified hierarchical processing chain. In this way, multi-source inconsistencies are progressively constrained and suppressed from the polarization level to the segment level before final accumulation and detection are performed. Experimental results on self-developed four-channel GNSS-S demonstrate that, relative to the best raw single-channel result, the proposed framework increases the median SCR from 6.51 dB to 9.04 dB (+2.53 dB), improves the P10 SCR from −1.76 dB to 3.05 dB (+4.81 dB), and raises the track continuity from 0.85 to 0.97. In addition, the standard deviation of segment-wise delay drift is reduced from 0.97 bin to 0.29 bin, and positive multi-scale accumulation gains are maintained up to the second-long integration range. These results indicate that the proposed framework not only substantially enhances the stability, continuity, and long-time integrability of weak-target responses under low-SNR maritime conditions, but also maintains robust gains under weak-visibility, interference-dominant, and mismatch-sensitive local conditions in the stratified evaluation, thereby establishing a physically interpretable and implementation-ready solution for collaborative weak-target detection in dual-band dual-polarization GNSS-S. Full article
(This article belongs to the Special Issue Recent Advances in SAR Object Detection)
Show Figures

Figure 1

19 pages, 12031 KB  
Technical Note
Efficient Mesh Reconstruction and Texturing of Oracle Bones
by Shiming De
Sensors 2026, 26(7), 2270; https://doi.org/10.3390/s26072270 - 7 Apr 2026
Cited by 1 | Viewed by 406
Abstract
The high-fidelity 3D digitization of small, detailed cultural heritage objects, such as Oracle Bones, presents significant challenges for which existing reconstruction workflows are often inadequate. Methods based on Structure-from-Motion (SfM) often lack the geometric density required to capture fine inscription details, while Light [...] Read more.
The high-fidelity 3D digitization of small, detailed cultural heritage objects, such as Oracle Bones, presents significant challenges for which existing reconstruction workflows are often inadequate. Methods based on Structure-from-Motion (SfM) often lack the geometric density required to capture fine inscription details, while Light Detection and Ranging and RGB-Depth approaches may introduce high data overhead and unstable color mapping. Recent specialized studies have utilized multi-shading-based techniques to extract such hidden surface textures, yet integrating these results into a cohesive mesh remains difficult. To address these limitations, we propose a digitization framework specifically designed for object-level archaeological artifacts. Our method combines semi-automatic alignment with ICP-based refinement for robust camera pose estimation, reducing misalignment issues associated with feature-only registration. Furthermore, we employ an efficient mesh-based representation with vertex-level coloring, enabling detailed geometry and consistent texturing while maintaining compact storage requirements. Our contributions include: (1) a high-quality mesh reconstruction framework that preserves fine inscription geometry; (2) a hybrid camera pose estimation strategy that improves alignment robustness; and (3) an integrated hardware-assisted workflow tailored for digitizing small archaeological artifacts under controlled acquisition conditions. Experimental results on physical Oracle Bone artifacts demonstrate that the proposed method achieves a mean geometric reconstruction error of approximately 0.075 mm with a Hausdorff distance of 1 mm. These results demonstrate the effectiveness of the proposed workflow for digitization of oracle bone artifacts. Full article
(This article belongs to the Section Sensor Networks)
Show Figures

Figure 1

18 pages, 535 KB  
Review
Artificial Intelligence in Intraoperative Imaging and Navigation for Spine Surgery: A Narrative Review
by Mina Girgis, Allison Kelliher, Michael S. Pheasant, Alex Tang, Siddharth Badve and Tan Chen
J. Clin. Med. 2026, 15(7), 2779; https://doi.org/10.3390/jcm15072779 - 7 Apr 2026
Viewed by 461
Abstract
Artificial intelligence (AI) is increasingly transforming spine surgery, with expanding applications in diagnostics, intraoperative imaging, and surgical navigation. As the field advances toward greater precision and safety, machine learning (ML) and deep learning technologies are being integrated to augment surgeon expertise and optimize [...] Read more.
Artificial intelligence (AI) is increasingly transforming spine surgery, with expanding applications in diagnostics, intraoperative imaging, and surgical navigation. As the field advances toward greater precision and safety, machine learning (ML) and deep learning technologies are being integrated to augment surgeon expertise and optimize operative workflows. In particular, AI-driven innovations in image acquisition and navigation are reshaping intraoperative decision-making and technical execution. This narrative review provides an overview of AI applications relevant to intraoperative imaging and navigation in spine surgery. We begin by defining key concepts in AI, ML, and deep learning and briefly outline the historical evolution of AI within spine practice. We then examine current capabilities in image recognition and automated pathology detection, emphasizing their clinical relevance. Given the central role of imaging accuracy in modern navigation-assisted procedures, we review conventional acquisition platforms, including intraoperative computed tomography (CT) systems (e.g., O-arm, GE, Airo), surface-based registration to preoperative CT (Stryker, Medtronic), and optical surface mapping technologies (e.g., 7D Surgical). Emerging AI-optimized advancements are subsequently discussed, including low-dose intraoperative CT protocols, expanded scan windows, metal artifact reduction algorithms, integration of 2D fluoroscopy with preoperative CT datasets, and 3D reconstruction derived from 2D imaging. These developments aim to improve image quality, reduce radiation exposure, and enhance navigational accuracy. By synthesizing current evidence and technological progress, this review highlights how AI-enhanced imaging systems are redefining intraoperative spine surgery and shaping the future of precision-based care. The primary purpose of this review is to outline the applications of AI and its potential for perioperative and intraoperative optimization, including radiation exposure reduction, workflow streamlining, preoperative planning, robot-assisted surgery, and navigation. The secondary purpose is to define AI, machine learning, and deep learning within the medical context, describe image and pathology recognition, and provide a historical overview of AI in orthopedic spine surgery. Full article
(This article belongs to the Special Issue Spine Surgery: Current Practice and Future Directions)
Show Figures

Figure 1

26 pages, 2726 KB  
Review
Orodispersible Tablets for Paediatric Use: A Systematic Review and Outlook for Future Research
by Samia Farhaj, Omar Hamid, Noman Ahmad, Barbara R. Conway and Muhammad Usman Ghori
Sci. Pharm. 2026, 94(2), 28; https://doi.org/10.3390/scipharm94020028 - 5 Apr 2026
Viewed by 540
Abstract
Children are often underserved by adult-oriented oral medicines, leading to off-label use and dosage-form manipulation that may compromise dosing accuracy. This review summarises recent advances in paediatric orodispersible tablets (ODTs), focusing on manufacturing technologies, superdisintegrants, taste masking, and in vitro disintegration testing. Following [...] Read more.
Children are often underserved by adult-oriented oral medicines, leading to off-label use and dosage-form manipulation that may compromise dosing accuracy. This review summarises recent advances in paediatric orodispersible tablets (ODTs), focusing on manufacturing technologies, superdisintegrants, taste masking, and in vitro disintegration testing. Following the Preferred Reporting Items for Systematic Reviews and Meta-Analyses (PRISMA) guidance and a protocol registered with the International Platform of Registered Systematic Review and Meta-analysis Protocols (registration number INPLASY2025110022), we searched PubMed, EMBASE, MEDLINE, Scopus, and Google Scholar for experimental studies on paediatric-relevant ODT formulation and evaluation. Two reviewers screened studies and extracted data on manufacturing methods, excipients, disintegration/dissolution testing, and key outcomes. Risk of bias was assessed using a six-domain framework. Overall, 65 studies met the inclusion criteria for this review. Direct compression was the dominant method, with freeze-drying, sublimation, spray-drying, nanoparticle-in-tablet systems, and semi-solid extrusion/3D printing also reported. Crospovidone, croscarmellose sodium, and sodium starch glycolate were the most common superdisintegrants, while natural and co-processed disintegrants showed promise as cost-effective alternatives. Disintegration was usually assessed using pharmacopoeial methods, with some modified set-ups to better simulate oral conditions. Paediatric ODT development is advancing rapidly. Broader translation requires harmonised disintegration testing, age-stratified acceptability reporting, and GMP-ready workflows, alongside benchmarking of superdisintegrants and attention to dose flexibility, packaging, and affordability. Full article
Show Figures

Figure 1

25 pages, 4371 KB  
Article
GTS-SLAM: A Tightly-Coupled GICP and 3D Gaussian Splatting Framework for Robust Dense SLAM in Underground Mines
by Yi Liu, Changxin Li and Meng Jiang
Vehicles 2026, 8(4), 79; https://doi.org/10.3390/vehicles8040079 - 3 Apr 2026
Viewed by 525
Abstract
To address unstable localization and sparse mapping for autonomous vehicles operating in GPS-denied and low-visibility environments, this paper proposes GTS-SLAM, a tightly coupled dense visual SLAM framework integrating Generalized Iterative Closest Point (GICP) and 3D Gaussian Splatting (3DGS). The system is designed for [...] Read more.
To address unstable localization and sparse mapping for autonomous vehicles operating in GPS-denied and low-visibility environments, this paper proposes GTS-SLAM, a tightly coupled dense visual SLAM framework integrating Generalized Iterative Closest Point (GICP) and 3D Gaussian Splatting (3DGS). The system is designed for intelligent driving platforms such as underground mining vehicles, inspection robots, and tunnel autonomous navigation systems. The front-end performs covariance-aware point-cloud registration using GICP to achieve robust pose estimation under low texture, dust interference, and dynamic disturbances. The back-end employs probabilistic dense mapping based on 3DGS, combined with scale regularization, scale alignment, and keyframe factor-graph optimization, enabling synchronized optimization of localization and mapping. A Compact-3DGS compression strategy further reduces memory usage while maintaining real-time performance. Experiments on public datasets and real underground-like scenarios demonstrate centimeter-level trajectory accuracy, high-quality dense reconstruction, and real-time rendering. The system provides reliable perception capability for vehicle autonomous navigation, obstacle avoidance, and path planning in confined and weak-light environments. Overall, the proposed framework offers a deployable solution for autonomous driving and mobile robots requiring accurate localization and dense environmental understanding in challenging conditions. Full article
(This article belongs to the Special Issue AI-Empowered Assisted and Autonomous Driving)
Show Figures

Figure 1

22 pages, 699 KB  
Systematic Review
Effects of Biologic Therapies and Narrowband UVB Phototherapy on Vascular Inflammation and Systemic Inflammatory Biomarkers in Psoriasis: A Systematic Review and Narrative Synthesis of Prospective Studies
by Ana-Olivia Toma, Daniela Crainic, Diana-Maria Mateescu, Roxana Manuela Fericean, Nicolae Ciprian Pilut, Nina Ivanovic and Daniela Vasilica Serban
J. Clin. Med. 2026, 15(7), 2589; https://doi.org/10.3390/jcm15072589 - 28 Mar 2026
Viewed by 426
Abstract
Background/Objectives: Psoriatic disease is a systemic inflammatory condition associated with increased cardiometabolic risk, but the impact of contemporary systemic therapies and narrowband ultraviolet B (NB-UVB) phototherapy on vascular and systemic inflammatory markers remains incompletely characterized. We aimed to systematically synthesize prospective evidence [...] Read more.
Background/Objectives: Psoriatic disease is a systemic inflammatory condition associated with increased cardiometabolic risk, but the impact of contemporary systemic therapies and narrowband ultraviolet B (NB-UVB) phototherapy on vascular and systemic inflammatory markers remains incompletely characterized. We aimed to systematically synthesize prospective evidence on treatment-associated changes in vascular inflammation and systemic inflammatory biomarkers in adults with moderate-to-severe psoriatic disease. Specifically, we evaluated changes assessed by 18F-FDG PET/CT imaging and circulating biomarkers following biologic therapies or NB-UVB phototherapy. Methods: We systematically searched MEDLINE, Embase, Web of Science, Scopus, and CENTRAL from inception to 31 January 2026 for prospective interventional and observational studies in adults with psoriasis or psoriatic arthritis treated with biologic agents targeting TNF-α, IL-12/23, IL-17, or IL-23, or with NB-UVB phototherapy. Eligible studies were required to report serial assessments of vascular inflammation by 18F-FDG PET/CT (typically aortic target-to-background ratio) and/or systemic inflammatory markers (high-sensitivity C-reactive protein, interleukin-6, TNF-α, GlycA, or hematologic indices such as the neutrophil-to-lymphocyte ratio) over at least 8 weeks of follow-up. We imposed no language restrictions and included only full-text, peer-reviewed prospective studies. Risk of bias was evaluated using RoB 2 for randomized trials and ROBINS-I for nonrandomized studies. Random-effects meta-analyses were prespecified for outcomes reported by at least two clinically comparable studies; however, because of substantial heterogeneity in reporting and methodology, effect estimates were summarized using a structured narrative synthesis. Results: Thirteen prospective studies (n ≈ 900 adults, published 2015–2025) met inclusion criteria, including four studies with serial 18F-FDG PET/CT imaging and one additional PET/CT study providing baseline observational data on vascular inflammation, as well as eight biomarker-focused prospective cohorts. Across randomized mechanistic trials and observational studies, biologic therapies reduced aortic target-to-background ratio by approximately 6–12% over 12–24 weeks (e.g., mean change from 2.42 to 2.18 with TNF-α inhibition and from 2.51 to 2.20 with IL-17 blockade), and no study reported worsening of PET-derived vascular indices under effective systemic treatment. Biologic and other systemic therapies produced concordant reductions in hs-CRP (typically by 30–50%), IL-6, TNF-α, GlycA, and blood-count-derived indices including neutrophil-to-lymphocyte ratio, with biomarker improvements frequently paralleling reductions in cutaneous disease activity and cardiometabolic risk markers. Two NB-UVB cohorts demonstrated significant hs-CRP reductions of roughly 20–30% and modulation of vitamin D-related inflammatory proteins, suggesting systemic anti-inflammatory effects, although these changes appeared less pronounced than with biologic therapy and were not accompanied by vascular imaging. Conclusions: Contemporary systemic psoriasis therapies, particularly biologic agents targeting the IL-23/Th17 axis and TNF-α, are associated with consistent reductions in aortic vascular inflammation and broad improvements in systemic inflammatory biomarkers, whereas NB-UVB phototherapy confers more modest but measurable systemic anti-inflammatory effects, although the current evidence does not allow differentiation between individual biologic classes in terms of magnitude of effect. Although reductions in vascular and systemic inflammatory markers were observed across therapies targeting TNF-α, IL-12/23, IL-17, and IL-23, the small number of mechanistic imaging studies and absence of head-to-head comparisons do not allow robust differentiation between biologic classes or support a uniform class effect. The convergence of imaging and biomarker data reinforces psoriasis as a clinically relevant model of inflammation-driven atherosclerosis and supports the concept that effective control of psoriatic inflammation may contribute to cardiovascular risk modification, highlighting the need for integrated cardiovascular risk assessment in routine care. However, the imaging evidence base remains limited to four small mechanistic PET/CT studies with relatively short follow-up, which constrains the strength and generalizability of conclusions regarding vascular inflammation. Larger, adequately powered, event-driven prospective trials with standardized imaging and biomarker endpoints are needed to determine whether these vascular and systemic anti-inflammatory effects translate into reduced cardiovascular events in psoriatic disease; because of methodological and reporting heterogeneity across the 13 included studies, these conclusions are based on a structured narrative synthesis rather than a formal quantitative meta-analysis. PROSPERO registration number: CRD420261296646. Full article
(This article belongs to the Special Issue Clinical Management of Patients with Heart Failure: 3rd Edition)
Show Figures

Figure 1

Back to TopTop