Sign in to use this feature.

Years

Between: -

Subjects

remove_circle_outline
remove_circle_outline
remove_circle_outline
remove_circle_outline
remove_circle_outline
remove_circle_outline
remove_circle_outline
remove_circle_outline
remove_circle_outline

Journals

remove_circle_outline
remove_circle_outline
remove_circle_outline
remove_circle_outline
remove_circle_outline
remove_circle_outline
remove_circle_outline
remove_circle_outline

Article Types

Countries / Regions

remove_circle_outline
remove_circle_outline
remove_circle_outline
remove_circle_outline
remove_circle_outline
remove_circle_outline
remove_circle_outline

Search Results (886)

Search Parameters:
Keywords = 12-lipoxygenase

Order results
Result details
Results per page
Select all
Export citation of selected articles as:
29 pages, 2315 KB  
Article
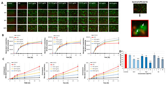
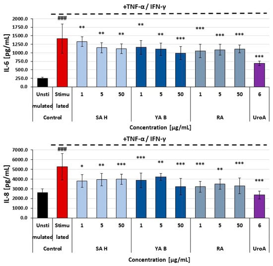
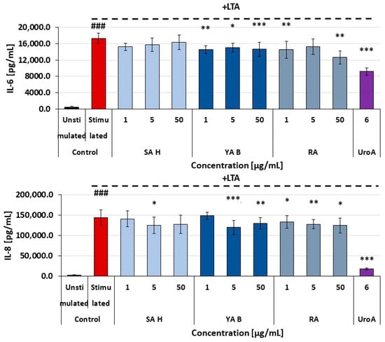
Wound Healing Potential of the Salvianolic Acid H and Yunnaneic Acid B—The Rosmarinic Acid Derivatives: Anti-Inflammatory Action and Hemocompatibility In Vitro
by Oleksandra Liudvytska, Justyna Krzyżanowska-Kowalczyk, Mariusz Kowalczyk, Magdalena Bandyszewska, Weronika Skowrońska, Agnieszka Bazylko and Joanna Kolodziejczyk-Czepas
Molecules 2026, 31(3), 452; https://doi.org/10.3390/molecules31030452 (registering DOI) - 28 Jan 2026
Abstract
Phenolic acids of plant origin are recognized as key bioactive compounds with potential for both internal and topical applications. Although some of these phytochemicals are used for skin care and to improve wound healing, oligomeric derivatives of rosmarinic acid (RA) remain poorly characterized [...] Read more.
Phenolic acids of plant origin are recognized as key bioactive compounds with potential for both internal and topical applications. Although some of these phytochemicals are used for skin care and to improve wound healing, oligomeric derivatives of rosmarinic acid (RA) remain poorly characterized in this context. This study aimed to evaluate the anti-inflammatory potential of salvianolic acid H (SA H) and yunnaneic acid B (YA B) in experimental models related to wound-healing, specifically in skin cells (HaCaT keratinocyte and NHDF fibroblast lines), THP1-ASC-GFP monocytes, and human peripheral blood mononuclear cells (PBMCs). Both SA H and YA B reduced pro-inflammatory cytokine release from HaCaT, NHDF, and PBMCs with efficacy comparable to or exceeding that of RA. Analyses of intracellular pathways of inflammatory response revealed that SA H and YA B were also efficient inhibitors of inflammasome formation in THP1-ASC-GFP reporter cells. Furthermore, SA H showed significant inhibitory effects on the activities of cyclooxygenase-2 and 5-lipoxygenase (IC50 = 11.53 µg/mL and 2.41 µg/mL, respectively). None of the examined acids influenced the hemostatic system at concentrations of 1–5 μg/mL. At 50 μg/mL, a slight increase in plasma clotting rate was observed for SA H and RA. These findings indicate that SA H and YA B, two naturally occurring oligomeric derivatives of RA, exert significant anti-inflammatory activity and represent promising agents for further studies on their use to improve wound healing. Full article
Show Figures

Figure 1

53 pages, 11565 KB  
Review
Recent Advances in Dual COX/LOX Inhibitor Design (2020–2024): Establishing “The Rule of Four for Inflammation
by Filippos Panteleimon Chatzipieris, Errikos Petsas, George Lambrinidis, Stamatia Vassiliou and Christos T. Chasapis
Life 2026, 16(1), 163; https://doi.org/10.3390/life16010163 - 19 Jan 2026
Viewed by 268
Abstract
The arachidonic acid pathway plays a pivotal role in the biosynthesis of important inflammatory and signal transducing agents such as prostaglandins, leukotrienes and thromboxanes. When this pathway is deregulated, it leads to pathological conditions such as cardiovascular diseases, metabolic diseases, and cancer. Two [...] Read more.
The arachidonic acid pathway plays a pivotal role in the biosynthesis of important inflammatory and signal transducing agents such as prostaglandins, leukotrienes and thromboxanes. When this pathway is deregulated, it leads to pathological conditions such as cardiovascular diseases, metabolic diseases, and cancer. Two key enzymes of the pathway are cyclooxygenases (COXs) and lipoxygenases (LOXs), which are responsible for the production of prostaglandins and leukotrienes, respectively. Consequently, these enzymes have long been recognized as key therapeutic targets for the treatment and management of inflammatory disorders and other pathological conditions associated with inflammation. In this review, we describe the new evidence over the last 4 years regarding the arachidonic acid pathway. Moreover, we will pay attention to the structure and function of the COX-2 and 5-LOX enzymes and their role in inflammation, as well as define their active sites. Later, we will discuss the most potent, dual inhibitors of COX-2 and 5-LOX enzymes, based on in vitro and in vivo experiments, from 2020–2024. Structure–activity relationship (SAR) analysis of these compounds revealed four key structural features required for potent dual inhibition of cyclooxygenase-2 (COX-2) and 5-lipoxygenase (5-LOX). We refer to these criteria as “The Rule of Four for Inflammation”. Full article
(This article belongs to the Section Pharmaceutical Science)
Show Figures

Figure 1

23 pages, 2777 KB  
Article
Isolation and Biophysical Characterization of Lipoxygenase-1 from Soybean Seed, a Versatile Biocatalyst for Industrial Applications
by Ioanna Gerogianni, Antiopi Vardaxi, Ilias Matis, Maria Karayianni, Maria Zoumpanioti, Thomas Mavromoustakos, Stergios Pispas and Evangelia D. Chrysina
Biomolecules 2026, 16(1), 162; https://doi.org/10.3390/biom16010162 - 19 Jan 2026
Viewed by 167
Abstract
Lipoxygenases are enzymes found in plants, mammals, and other organisms that catalyse the hydroperoxidation of polyunsaturated fatty acids, such as arachidonic, linoleic, and linolenic acids. They have attracted a lot of attention as molecular targets for industrial and biomedical applications, due to their [...] Read more.
Lipoxygenases are enzymes found in plants, mammals, and other organisms that catalyse the hydroperoxidation of polyunsaturated fatty acids, such as arachidonic, linoleic, and linolenic acids. They have attracted a lot of attention as molecular targets for industrial and biomedical applications, due to their implication in key biological processes, such as plant development and defence, cell growth, as well as immune response and inflammation. Soybean (Glycine max) lipoxygenase (LOX) is a versatile biocatalyst used in biotechnology, pharmaceutical, and food industries. sLOX1, a soybean LOX isoform, is central in various industrial applications; thus, it is of particular interest to develop an efficient sLOX1 isolation process, control its activity, and leverage its potential as an effective industrial biocatalyst, tailoring it to a specific desired outcome. In this study, sLOX1 was extracted and purified from soybean seeds using an optimized protocol that yielded an enzyme preparation with higher activity compared to the commercially available lipoxygenase. Comprehensive biophysical characterization employing dynamic and electrophoretic light scattering, fluorescence, and Fourier-transform infrared spectroscopies revealed that sLOX1 exhibits remarkable structural and functional stability, particularly in sodium borate buffer (pH 9), where it retains activity and integrity up to at least 55 °C and displays minimal aggregation under thermal, ionic, and temporal stress. In contrast, sLOX1 in sodium phosphate buffer (pH 6.8) remained relatively stable against ionic strength and time but showed thermally induced aggregation above 55 °C, while in sodium acetate buffer (pH 4.6), the enzyme exhibited a pronounced aggregation tendency under all tested conditions. Overall, this study provides physicochemical and stability assessments of sLOX1. The combination of enhanced catalytic activity, high purity, and well-defined stability profile across diverse buffer systems highlights sLOX1 as a promising and adaptable biocatalyst for industrial applications, offering valuable insights into optimizing lipoxygenase-based bioprocesses. Full article
(This article belongs to the Section Molecular Biophysics: Structure, Dynamics, and Function)
Show Figures

Figure 1

20 pages, 4578 KB  
Article
Genome-Wide Identification and Expression Analysis of LOX-HPL-ADH Pathway Genes Contributing to C6 Volatile Diversity in Chinese Plum (Prunus salicina)
by Menghan Wu, Gaigai Du, Mengmeng Zhang, Siyu Li, Yanke Geng, Yuan Wang, Danfeng Bai, Shaobin Yang, Gaopu Zhu, Fangdong Li and Taishan Li
Horticulturae 2026, 12(1), 85; https://doi.org/10.3390/horticulturae12010085 - 12 Jan 2026
Viewed by 212
Abstract
The characteristic green-note aroma of Chinese plum (Prunus salicina) is largely defined by C6 aldehydes and alcohols synthesized through the fatty acid pathway involving lipoxygenase (LOX), hydroperoxide lyase (HPL), and alcohol dehydrogenase (ADH). However, the LOX/HPL/ADH gene families and their potential [...] Read more.
The characteristic green-note aroma of Chinese plum (Prunus salicina) is largely defined by C6 aldehydes and alcohols synthesized through the fatty acid pathway involving lipoxygenase (LOX), hydroperoxide lyase (HPL), and alcohol dehydrogenase (ADH). However, the LOX/HPL/ADH gene families and their potential contributions to C6 volatile formation remain poorly characterized in Chinese plum. Here, we integrated genome-wide identification with cultivar-level volatile profiling and RT–qPCR expression analyses to link candidate genes with C6 volatile accumulation. We identified 8 PsLOX, 3 PsHPL, and 13 PsADH genes and classified them into 2, 1, and 3 subfamilies, respectively. Conserved motifs/domains were shared within each family, whereas gene-structure variation suggested functional divergence; segmental duplication was the main driver of family expansion. To explore their functional relevance to aroma biosynthesis, five major C6 aldehydes and alcohols were analyzed in ten cultivars using solid-phase microextraction/gas chromatography-mass spectrometry (SPME/GC–MS), revealing substantial diversity in green-note composition. Combined with reverse transcription quantitative polymerase chain reaction (qRT–PCR) expression profiling, low PsADH2.7 expression was associated with high hexanal content, whereas elevated PsLOX5 and PsADH2.2 expression corresponded to increased 1-hexanol accumulation. High 2-ethyl-1-hexanol levels were linked to increased PsLOX4.1 and PsHPL1.3 but decreased PsADH1.2 expression. In addition, (Z)-3-hexen-1-ol abundance showed strong positive correlations with PsLOX3.1, PsHPL1.2, and PsADH2.6 expression. This integrated genomic and expression–metabolite analysis highlights candidate genes potentially involved in C6 aldehyde/alcohol biosynthesis underlying the green-note aroma of Chinese plum and provides genetic targets for aroma-oriented breeding. Full article
Show Figures

Figure 1

33 pages, 4837 KB  
Article
Stability-Indicating Assay of Novel 5-(Hydroxamic acid)methyl Oxazolidinones with 5-Lipooxygenase Inhibitory Activity
by Hessa M. Al-Mutairi, Oludotun A. Phillips and Naser F. Al-Tannak
Pharmaceuticals 2026, 19(1), 69; https://doi.org/10.3390/ph19010069 - 29 Dec 2025
Viewed by 338
Abstract
Background: Oxazolidinone derivatives are a novel class of synthetic antibacterial agents, characterized by a five-membered heterocyclic ring containing oxygen and nitrogen and a carbonyl functionality at position 2. This pharmacophore is responsible not only for antibacterial activity but also for a variety [...] Read more.
Background: Oxazolidinone derivatives are a novel class of synthetic antibacterial agents, characterized by a five-membered heterocyclic ring containing oxygen and nitrogen and a carbonyl functionality at position 2. This pharmacophore is responsible not only for antibacterial activity but also for a variety of other biological activities, including anticancer activity, anticoagulant activity, and several others. A series of novel oxazolidinone derivatives containing a hydroxamic acid moiety were synthesized in our laboratories and identified as potent inhibitors of the enzyme 5-lipoxygenase (5-LO), a key enzyme involved in the biosynthesis of leukotrienes (LTs). LTs are proinflammatory mediators implicated in allergic and inflammatory diseases. Currently, zileuton is the only FDA-approved 5-LO inhibitor, emphasizing the need to develop new agents for the treatment of such diseases. This project aims to develop validated stability-indicating analytical methods for the four most potent novel 5-(hydroxamic acid)methyl oxazolidinone derivatives (PH-211, PH-247, PH-249, and PH-251). Methods: The compounds were analyzed using Waters Acquity Ultra-High-Performance Liquid Chromatography (UHPLC-UV) with an ultraviolet detector to determine their stability in human plasma and under various forced degradation conditions, including acidic, basic, oxidative, and thermal conditions. Liquid chromatography–quadrupole time-of-flight mass spectrometry (LC-QToF-MS) was used to identify possible degradation products. Results: The compounds were found to be stable in human plasma and under thermal degradation conditions with high extraction recoveries (82–90%) but unstable in acidic, basic, and oxidative conditions. Conclusions: The findings show that the compounds are stable in biological conditions; they hold promise for the treatment of inflammatory and allergic diseases. Full article
(This article belongs to the Section Medicinal Chemistry)
Show Figures

Graphical abstract

18 pages, 2323 KB  
Article
Evaluation of Callistemon citrinus Compounds to Reduce Brain Oxidative Stress in Rats Fed High-Fat-Sucrose Diet
by Aram Josué García-Calderón, Oliver Rafid Magaña-Rodríguez, Luis Alberto Ayala-Ruiz, José Armando Hernández-Soto, Jonathan Saúl Piñón-Simental, Luis Gerardo Ortega-Pérez, Asdrubal Aguilera-Méndez and Patricia Ríos-Chávez
Metabolites 2026, 16(1), 24; https://doi.org/10.3390/metabo16010024 - 25 Dec 2025
Viewed by 354
Abstract
Background: The association between oxidative stress and inflammation in obesity motivates investigation of the effects of d-limonene, gallic acid, ellagic acid, p-coumaric acid, and their mixture, which are major compounds of Callistemon citrinus, on oxidative stress and inflammation in the brains [...] Read more.
Background: The association between oxidative stress and inflammation in obesity motivates investigation of the effects of d-limonene, gallic acid, ellagic acid, p-coumaric acid, and their mixture, which are major compounds of Callistemon citrinus, on oxidative stress and inflammation in the brains of rats fed a high-fat-sucrose diet. This study aimed to identify the specific bioactive compounds in C. citrinus leaf extract responsible for its neuroprotective effects against diet-induced oxidative stress and neuroinflammation. Methods: Forty-eight male Wistar rats were randomly divided into eight groups (n = 6). Group 1 (control) received a standard diet, while group 2 received a high-fat, high-sucrose diet (HFSD). Groups 3, 4, 5, 6, 7, and 8 were also fed HFSD supplemented with C. citrinus extract, its main compounds, and a mixture of these compounds administered once daily via oral cannula for 23 weeks. The antioxidant and pro-inflammatory enzymes, along with oxidative biomarkers, were evaluated in the brains of the rats. Results:C. citrinus leaf extract and its four main components, both separately and together, modulated the activities of catalase, superoxide dismutase, glutathione peroxidase, and paraoxonase-1. They also affected levels of reduced glutathione while decreasing the amounts of advanced oxidative protein products, malondialdehyde, and 4-hydroxynonenal. Additionally, they decreased the activities of cyclooxygenase (COX-1 and COX-2), 5-lipoxygenase, xanthine oxidase, and myeloperoxidase in the brains of rats, despite a high-fat-sucrose diet. Conclusions: These results show that the main compounds in C. citrinus leaf extract are essential for its antioxidant and anti-inflammatory effects, which help protect against oxidative stress in the brains of rats on a high-calorie diet. Full article
(This article belongs to the Special Issue Bioactive Compounds in Obesity and Its Metabolic Complications)
Show Figures

Graphical abstract

24 pages, 3174 KB  
Article
Synthesis and Bioactivity Assessment of Novel Quinolinone–Triazole Hybrids
by Ioanna Kostopoulou, Maria-Anna Karadendrou, Manolis Matzapetakis, Maria Zervou, Georgia-Eirini Deligiannidou, Christos Kontogiorgis, Eleni Pontiki, Dimitra Hadjipavlou-Litina and Anastasia Detsi
Biomolecules 2026, 16(1), 29; https://doi.org/10.3390/biom16010029 - 24 Dec 2025
Viewed by 357
Abstract
Click chemistry, and particularly the Cu-catalyzed Azide Alkyne Cycloaddition (CuAAC) reaction has gained increased attention in recent years as an invaluable tool for synthesizing pharmaceutical active organic compounds. In this study, quinolinones and triazoles, two bioactive heterocyclic moieties amenable to various substitutions, were [...] Read more.
Click chemistry, and particularly the Cu-catalyzed Azide Alkyne Cycloaddition (CuAAC) reaction has gained increased attention in recent years as an invaluable tool for synthesizing pharmaceutical active organic compounds. In this study, quinolinones and triazoles, two bioactive heterocyclic moieties amenable to various substitutions, were employed to design and synthesize novel quinolinone–triazole hybrid molecules via the CuAAC click reaction under microwave irradiation. The synthesized hybrid molecules and their alkyne precursors were structurally characterized and evaluated for their antioxidant capacity, lipoxygenase (LOX) inhibitory activity, cell viability using HaCaT epithelial cells, and cytotoxicity against two cancer lines. The results indicated that, among the precursors, alkyne 4c exhibits the best combined antioxidant and anti-inflammatory activity (100% lipid peroxidation inhibition, IC50 = 22.5 μM for LOX inhibition); among the hybrid molecules, compound 5a was the most potent (98.0% lipid peroxidation inhibition, IC50 = 10.0 μM for LOX inhibition). Regarding the assessment of HaCaT cell viability, all studied compounds showed encouraging results, with cell viability rates between 61.5% and 100%. Moreover, based on the results of the cytotoxicity against cancer lines A549 and A375, it emerged that the tested compounds exhibited moderate–low or no cytotoxicity. These results highlight the potential of quinolinone–triazole hybrids as valuable candidates in drug discovery. Full article
(This article belongs to the Special Issue Heterocyclic Compounds: Synthesis, Characterization, and Validation)
Show Figures

Figure 1

14 pages, 4170 KB  
Article
Identification of Transcription Factors of GmHPL Involved in Modulating Pathogen Stresses in Soybean
by Yaqi Wang, Wenhuan Lyu, Shuguang Li, Mengmeng Fu, Xiwen Yu, Zhixin Zhao, Shanshan Hu and Haifeng Xu
Plants 2026, 15(1), 54; https://doi.org/10.3390/plants15010054 - 24 Dec 2025
Viewed by 424
Abstract
As an important branch of the lipoxygenase (LOX) metabolism pathway, hydroperoxide lyase (HPL) is involved in regulating plant development and defense responses. However, the upstream regulatory mechanism of HPL remains unclear in soybean. In the present study, by analyzing the upstream promoter region [...] Read more.
As an important branch of the lipoxygenase (LOX) metabolism pathway, hydroperoxide lyase (HPL) is involved in regulating plant development and defense responses. However, the upstream regulatory mechanism of HPL remains unclear in soybean. In the present study, by analyzing the upstream promoter region of the GmHPL gene, cis-elements such as MYB motifs, G-box motifs, ERE motifs and W-box motifs were predicted, which were related to the stress response. Yeast one-hybrid was employed and two transcription factors were identified, GmERF36 and GmILR3. The orthologs of ERF36 and ILR3 in Arabidopsis were involved in pathogen stress. A dual-luciferase reporter assay verified the yeast one-hybrid results and indicated that GmERF36 and GmILR3 suppressed the expression of the GmHPL protein. The qRT-PCR results indicated that GmHPL and GmERF36 initially displayed inverse expression patterns within 24 h after Colletotrichum truncatum treatment (GmERF36 was upregulated while GmHPL was downregulated); then, both of them were upregulated before decreasing. The results indicated that the response of GmHPL to pathogen stress partially depended on GmERF36. Our study gives rise to new insights into the upstream regulatory network of the GmHPL gene. Full article
(This article belongs to the Section Plant Genetics, Genomics and Biotechnology)
Show Figures

Figure 1

24 pages, 5125 KB  
Article
Transcription, Alternative Splicing, and Post-Translational Regulation of CaLOXs in the Dynamic Regulation of Jasmonate Levels in Wounded Pepper Leaves
by Juliette T. Keith, Yinting Chen, Jennifer Gabriel, Nicole M. van Dam and Jacqueline C. Bede
Plants 2026, 15(1), 45; https://doi.org/10.3390/plants15010045 - 23 Dec 2025
Viewed by 559
Abstract
In response to stresses, jasmonates increase rapidly, leading to plant resistance against necrotrophic pathogens and chewing insect herbivores. Jasmonate biosynthesis is regulated at many levels, including transcriptionally, through alternative splicing, and the phosphorylation of the 13S-lipoxygenase (LOX) that catalyzes an early [...] Read more.
In response to stresses, jasmonates increase rapidly, leading to plant resistance against necrotrophic pathogens and chewing insect herbivores. Jasmonate biosynthesis is regulated at many levels, including transcriptionally, through alternative splicing, and the phosphorylation of the 13S-lipoxygenase (LOX) that catalyzes an early step in jasmonate biosynthesis. In pepper, transcriptomic analysis of a foliar wounding time course was conducted to deepen our understanding of these regulatory mechanisms. All four CaLOXs are constitutively expressed. CaLOX2, which encodes an enzyme with a Ser in a predicted regulatory phosphosite, shows a rapid but short-lived increase in wound-induced expression. In contrast, CaLOX7, which encodes a protein with a non-phosphorylatable Ala at the phosphosite, shows higher wound-induced expression at 6 h. As well, at this timepoint, there is a predicted increase in exon 4 retention in CaLOX8 transcripts in wounded plants. ChimeraX protein modeling predicts that the retention of exon 4 may negatively affect enzyme activity, possibly by blocking access to the enzyme’s active site. The transcription, alternative splicing, and post-translational regulation of CaLOX enzymes support the dynamic fluctuations observed in the jasmonates, which increase rapidly upon wounding and return to basal levels at 6 h post-stress. Full article
(This article belongs to the Special Issue Recent Advancements in Jasmonate Research)
Show Figures

Figure 1

14 pages, 1434 KB  
Article
Oxylipin Profiling in Selected Brown and Red Algae: Detection of Heterobicyclic Oxylipins, Plasmodiophorols and Ectocarpins in Phaeophyceae
by Yana Y. Toporkova, Elena O. Smirnova, Oksana S. Belous, Tatiana M. Iljina, Natalia V. Lantsova, Svetlana S. Gorina and Alexander N. Grechkin
Mar. Drugs 2026, 24(1), 8; https://doi.org/10.3390/md24010008 - 23 Dec 2025
Viewed by 354
Abstract
GC-MS oxylipin profiling of brown and red algal thalli was performed. Brown algae (Fucus distichus and Alaria esculenta) were collected from the Barents Sea coastline nearby Teriberka, Murmansk region, Kola Peninsula, Russia, while other brown and red algae were sourced from [...] Read more.
GC-MS oxylipin profiling of brown and red algal thalli was performed. Brown algae (Fucus distichus and Alaria esculenta) were collected from the Barents Sea coastline nearby Teriberka, Murmansk region, Kola Peninsula, Russia, while other brown and red algae were sourced from the Pacific coast of the Russian Far East. Triols and δ-ketols (epoxyalcohol synthase products) were found in most brown and red algae. Several Heterokontophyta and Rhodophyta species possessed α-ketols (products of allene oxide synthase) and related vic-diols. Plasmodiophorols and ectocarpins (hydroperoxide bicyclase (HPB) products) were found only in brown algae from the Ectocarpales, Fucales, and Laminariales orders, not in brown algae from the Desmarestiales or Dictyotales orders, or in any red algae. Therefore, plasmodiophorol A and other HPB products could be used as chemotaxonomic markers for the classification of the separate orders of algae within Heterokontophyta. The in vitro incubations of F. distichus thalli with linoleic and α-linolenic acid resulted in the formation of α-ketols and the hydroperoxide bicyclase product, plasmodiophorol A. Full article
Show Figures

Figure 1

18 pages, 1552 KB  
Article
Humic Substances from Different Sources Modulate Salicylic Acid-Mediated Defense in Plants Infected by Powdery Mildew
by Rakiely M. Silva, Vicente Mussi-Dias, Fábio L. Olivares, Lázaro E. P. Peres and Luciano P. Canellas
Plants 2025, 14(24), 3854; https://doi.org/10.3390/plants14243854 - 17 Dec 2025
Viewed by 478
Abstract
Modern agriculture relies heavily on chemical inputs to sustain productivity, yet their intensive use poses environmental and health risks. Sustainable strategies based on biostimulants have emerged as promising alternatives to reduce agrochemical dependence. Among these compounds, humic substances (HS) stand out for their [...] Read more.
Modern agriculture relies heavily on chemical inputs to sustain productivity, yet their intensive use poses environmental and health risks. Sustainable strategies based on biostimulants have emerged as promising alternatives to reduce agrochemical dependence. Among these compounds, humic substances (HS) stand out for their ability to modulate plant growth and activate defense responses. This study aimed to evaluate the effects of HS from different sources—vermicompost (Vc) and peat (Pt)—on the salicylic acid (SA)-mediated defense pathway in tomato plants (Solanum lycopersicum cv. Micro-Tom) infected with Oidium sp. The HS were characterized by solid-state 13C CPMAS NMR to determine the relative distribution of carbon functional groups and structural domains, including alkyl, O-alkyl, aromatic, and carbonyl carbon fractions, as well as hydrophobicity-related indices. Enzymatic activities of lipoxygenase, peroxidase, phenylalanine ammonia lyase, and beta 1,3-glucanase were determined spectrophotometrically, and RT-qPCR quantified gene transcription levels involved in SA signaling and defense (MED25, MED16, MED14, NPR1, ICS, PAL, LOX1.1, MYC2, JAZ, jar1, CAT, POX, SOD, APX, ERF, PR-1, PR-2, PR-4 e PR-5). Both HS significantly reduced disease severity and activated key SA-related defense genes, including the regulatory gene NPR1 and the effector genes PR1, PR2 and PR5, with Pt providing greater protection. Notably, HS amplified defense-related gene expression and enzymatic activities specifically under infection, showing a stronger induction than in non-infected plants. These results demonstrate that structural differences among HS drive distinct and enhanced defense responses under pathogen challenge, highlighting their potential as sustainable tools for improving plant immunity in agricultural systems. Full article
(This article belongs to the Section Plant Protection and Biotic Interactions)
Show Figures

Figure 1

16 pages, 828 KB  
Article
First Insights into the Anti-Inflammatory Potential of Colliguaja odorifera Molina Leaf Extracts and Their Isolated Phenolic Compounds
by Amy Figueroa, Ana Mutis, Emilio Hormazabal, Olga Rubilar, Edward Hermosilla, João Henrique Ghilardi Lago, Andrés Quiroz and Javier Espinoza
Plants 2025, 14(24), 3839; https://doi.org/10.3390/plants14243839 - 17 Dec 2025
Viewed by 422
Abstract
Despite the ethnobotanical significance of Chilean Colliguaja species, research on their biological activities and phytochemical composition remains limited. Among these species, Colliguaja odorifera Molina (Euphorbiaceae), traditionally used in folk medicine to alleviate toothaches, stands out for its potential for medicinal applications. This study [...] Read more.
Despite the ethnobotanical significance of Chilean Colliguaja species, research on their biological activities and phytochemical composition remains limited. Among these species, Colliguaja odorifera Molina (Euphorbiaceae), traditionally used in folk medicine to alleviate toothaches, stands out for its potential for medicinal applications. This study aims to investigate the anti-inflammatory activity of the C. odorifera leaf extracts and their secondary metabolites isolated from the most active extract. A hydroalcoholic extract of C. odorifera leaves was prepared, and subsequently ethyl acetate (EA-E), n-butanol (B-E), and water (W-E) extracts were obtained by liquid–liquid partition. The extracts were first evaluated for their ability to inhibit lipoxygenase, and the most active extract was subsequently tested for hyaluronidase (HA) and secretory phospholipase A2 (sPLA2). The most active extract was EA-E, with IC50 values of 11.75, 31.09, and 6.60 µg/mL for anti-LOX activity, hyaluronidase, and sPLA2, respectively. This extract was analyzed by chromatography coupled to mass spectrometry and 1H and 13C NMR spectroscopy, allowing the identification, for the first time, of shikimic acid, gallic acid, methyl gallate, ethyl gallate, and a putative galloyl-luteolin. These results suggest that C. odorifera is a promising candidate for the development of natural alternatives to nonsteroidal anti-inflammatory drugs. Full article
Show Figures

Figure 1

28 pages, 1566 KB  
Article
Modulating the Bioavailability and Bioaccessibility of Polyphenolic Compounds and Enhancing Health-Promoting Properties Through the Addition of Herbal Extracts to a Functional Beverage
by Hanna Mikołajczak and Paulina Nowicka
Molecules 2025, 30(24), 4796; https://doi.org/10.3390/molecules30244796 - 16 Dec 2025
Viewed by 361
Abstract
Shots are becoming increasingly popular due to their convenience and concentrated nutrient content. In this study, innovative shots were developed as herbal-enriched formulations designed to improve bioaccessibility, bioavailability, and health-promoting properties. To achieve this, pear–flowering quince juice was enriched with a mixture of [...] Read more.
Shots are becoming increasingly popular due to their convenience and concentrated nutrient content. In this study, innovative shots were developed as herbal-enriched formulations designed to improve bioaccessibility, bioavailability, and health-promoting properties. To achieve this, pear–flowering quince juice was enriched with a mixture of herbal infusions and evaluated for its physicochemical characteristics, including bioactive compounds, as well as its functional and sensory properties. Additionally, the products were subjected to a three-stage in vitro digestion model (oral–gastric–small intestine) to assess bioaccessibility and bioavailability. The results revealed that the shot containing mint and nettle had the highest polyphenolic content (579 mg/100 mL), while the shot enriched with white mulberry and common yarrow had the highest mineral content (28 mg/100 mL). The developed formulations also exhibited strong inhibitory effects on pancreatic lipase and lipoxygenase. It was demonstrated that the addition of selected herbs, particularly those rich in rosmarinic acid, can enhance both bioaccessibility and bioavailability, and that menthol may further potentiate these effects. In conclusion, the study showed that incorporating different types of herbs into pear–flowering quince juice enables the development of novel products with tailored health-promoting and sensory properties, primarily through the synergistic action of the individual ingredients. Full article
(This article belongs to the Special Issue Bioactive Compounds: Applications and Benefits for Human Health)
Show Figures

Figure 1

18 pages, 1129 KB  
Article
Controlled Sequential Oxygenation of Polyunsaturated Fatty Acids with a Recombinant Unspecific Peroxygenase from Aspergillus niger
by Carlos Renato Carrillo Avilés, Marina Schramm, Sebastian Petzold, Miguel Alcalde, Martin Hofrichter and Katrin Scheibner
Catalysts 2025, 15(12), 1162; https://doi.org/10.3390/catal15121162 - 11 Dec 2025
Viewed by 540
Abstract
The metabolism of polyunsaturated fatty acids (PUFAs) is a broad research field, and the products identified so far offer potential medical and industrial applications. Epoxy fatty acids (EpFAs) act as lipid mediators that modulate renal function, angiogenesis, vascular dilatation and inflammation; moreover, they [...] Read more.
The metabolism of polyunsaturated fatty acids (PUFAs) is a broad research field, and the products identified so far offer potential medical and industrial applications. Epoxy fatty acids (EpFAs) act as lipid mediators that modulate renal function, angiogenesis, vascular dilatation and inflammation; moreover, they regulate monocyte aggregation and are involved in cardiovascular and metabolic diseases. On the other hand, EpFAs are precursors of environmentally friendly products for the plastics industry, in which the grade of epoxidation of the compounds gives the polymeric material different advantageous characteristics. The controlled chemical synthesis of poly epoxidized PUFAs is challenging as the reactions are non-selective. In contrast, the biosynthetic route based on cytochrome P450 monooxygenases and lipoxygenases is highly selective but ineffective due to the instability of the enzymes in cell-free systems. Fungal unspecific peroxygenases (UPOs, EC 1.11.2.1) with P450-like activity offer a suitable alternative for the selective synthesis of EpFAs from PUFAs. Here we demonstrate that a recombinant unspecific peroxygenase from Aspergillus niger (rAniUPO) is able to sequentially epoxidize eicosapentaenoic acid (EPA) and docosahexaenoic acid (DHA) to 14,15-17,18 diepoxyeicosatrienoic acid (14,15-17,18 diEpETrE) and 16,17-19,20-diepoxydocosatetraenoic acid (16,17-19,20 diEpDTE), respectively, while arachidonic acid is transformed into 13-hydroxy-14,15-epoxyeicosatrienoic acid (14,15-hepoxilin B3). Optimal production for these oxygenated derivatives (up to 15 mg) was achieved using 2 mM hydrogen peroxide as the co-substrate. The obtained molecules were identified using high-resolution mass spectrometry and their structure was verified by NMR. Our results demonstrate the suitability of UPOs for the synthesis of EpFAs that can be used in medical research and industrial applications. Full article
(This article belongs to the Special Issue 15th Anniversary of Catalysts: The Future of Enzyme Biocatalysis)
Show Figures

Graphical abstract

18 pages, 3995 KB  
Article
Omega-3 Fatty Acid Intake and Oxylipin Production in Response to Short-Term Ambient Air Pollution Exposure in Healthy Adults
by Hao Chen, Siqi Zhang, Xiannen Pan, Alexandra Schneider, David Diaz-Sanchez, James Samet and Haiyan Tong
Toxics 2025, 13(12), 1063; https://doi.org/10.3390/toxics13121063 - 9 Dec 2025
Viewed by 657
Abstract
Oxylipins are specialized lipid mediators that can have dual functions, either promoting inflammation or supporting resolution. Exposure to air pollution is associated with systemic inflammation that may be modified by oxylipins derived from polyunsaturated fatty acids (FA). In this study, we examined whether [...] Read more.
Oxylipins are specialized lipid mediators that can have dual functions, either promoting inflammation or supporting resolution. Exposure to air pollution is associated with systemic inflammation that may be modified by oxylipins derived from polyunsaturated fatty acids (FA). In this study, we examined whether short-term air pollution exposure is associated with changes in circulating oxylipins in healthy adults, who were on high- or low-dietary omega-3 fatty acid (n-3 FA) intakes. We measured 56 oxylipin species from participants’ plasma samples and employed mixed-effects models to assess the associations, stratified by n-3 FA groups. Plasma concentrations of oxylipins derived from n-3 FA [e.g., 14-hydroxydocosahexaenoic acid (14-HDHA) & 11-hydroxydocosahexaenoic acid (11-HDoHE), and 12-hydroxyeicosapentaenoic acid (12-HEPE)] were significantly higher in the high n-3 FA group compared to the low group. Conversely, selected oxylipins derived from n-6 FA [e.g., 15-hydroxyeicosatetraenoic acid (15-HETE) and 14,15-Dihydroxyeicosatrienoic acid (14,15-DiHETrE)] were significantly lower in the high n-3 group. Exposure to PM2.5, O3, and NO2 was associated with reductions in pro-inflammatory oxylipins produced by lipoxygenase in the high n-3 FA group, but not in the low group; for example, 12-HETE. Furthermore, participants in the high n-3 group exposed to PM2.5, O3, and NO2 had elevated levels of n-3 FA-derived pro-resolving oxylipins compared to those in the low n-3 group; for instance, 12-HEPE and 14-HDHA & 11-HDoHE. In conclusion, short-term air pollution exposure was associated with lower pro-inflammatory and higher pro-resolving oxylipin levels in the high n-3 FA group. These findings suggest n-3-derived lipid metabolites may promote inflammation resolution induced by air pollution. Full article
(This article belongs to the Section Air Pollution and Health)
Show Figures

Graphical abstract

Back to TopTop