Inhibition of EphA2 by Dasatinib Suppresses Radiation-Induced Intestinal Injury
Abstract
1. Introduction
2. Results
2.1. Radiation Exposure Increases Intestinal Injury In Vivo
2.2. IR Promotes Endothelial Permeability and Mononuclear Cells Adhesion In Vitro
2.3. IR Enhances the Expression of Eph Receptors and Their Ligands in Vascular Endothelium
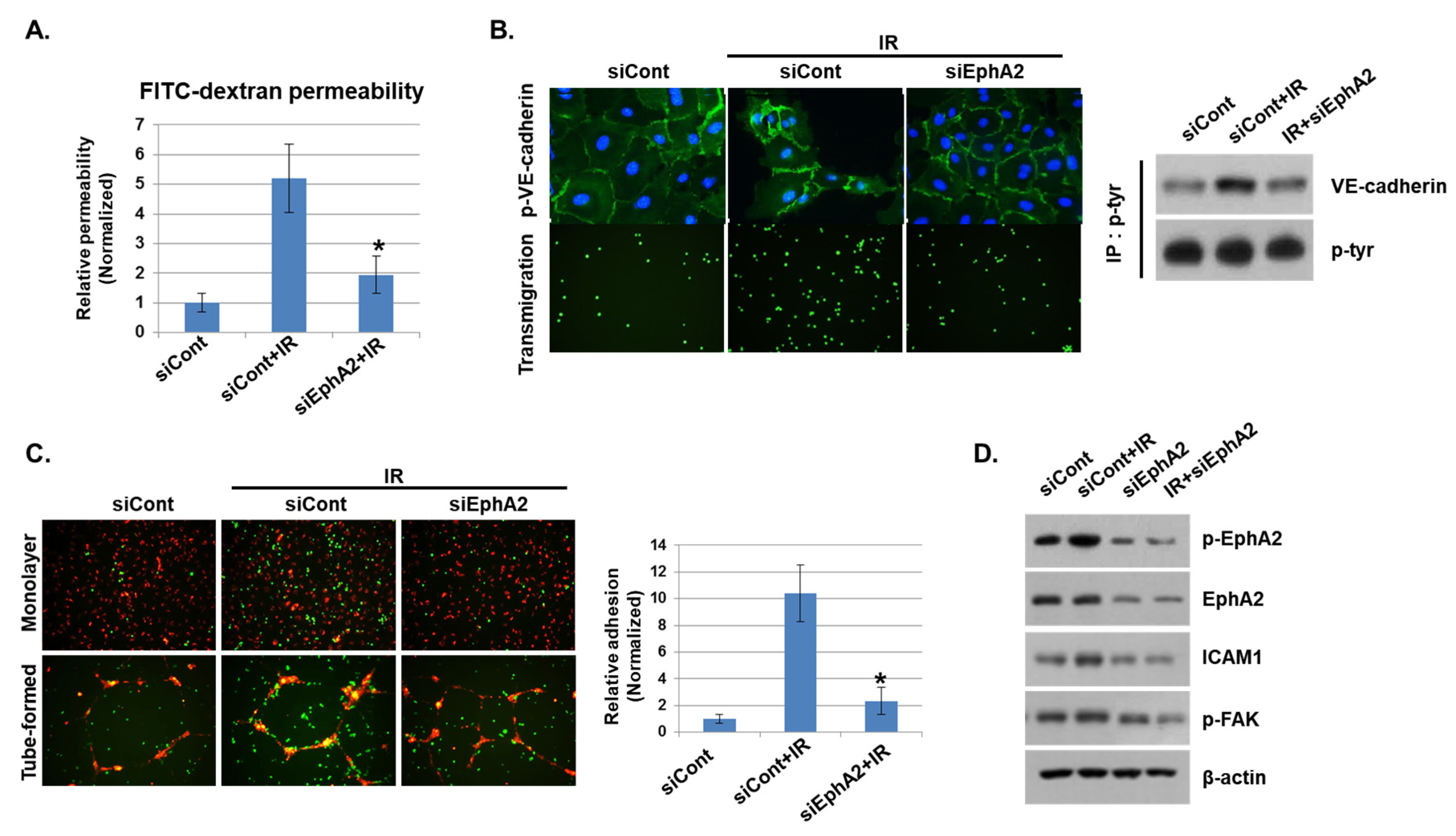
2.4. Depletion of EphA2 Inhibits Permeability and Adhesion of Endothelial Cells
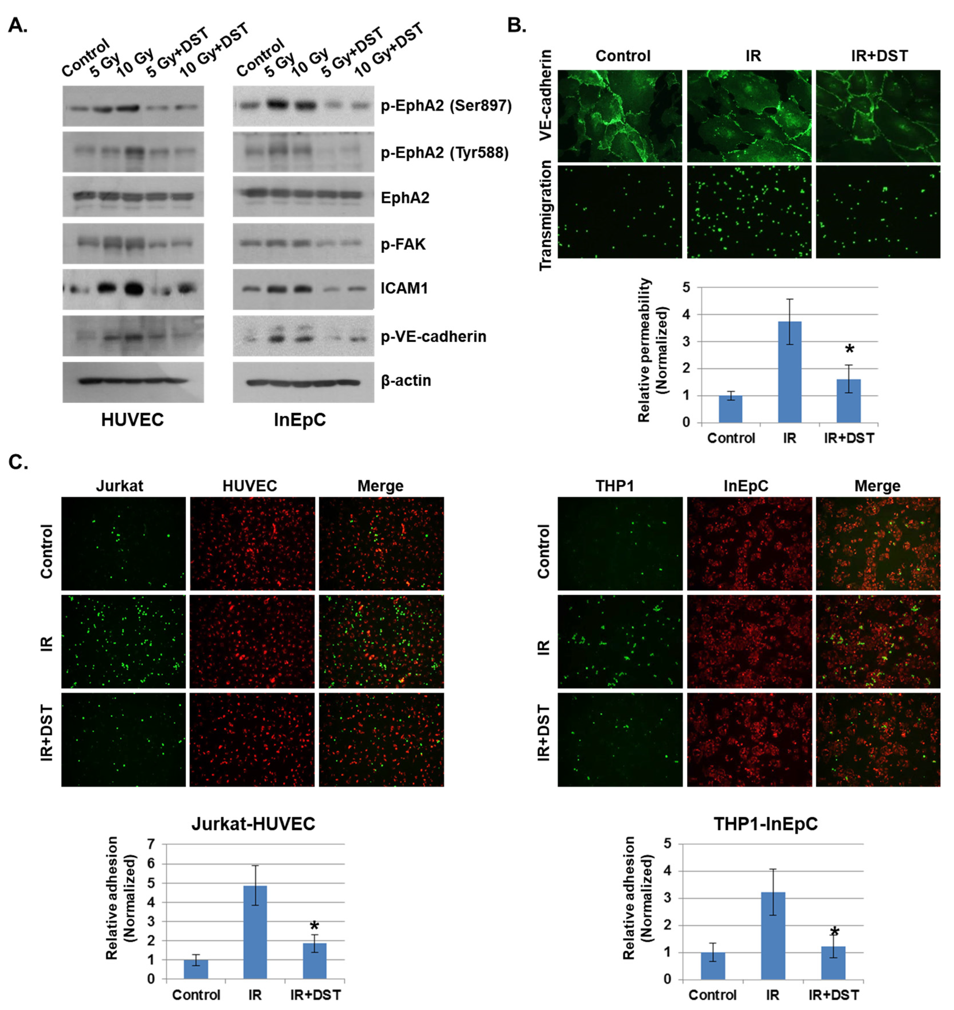
2.5. Dasatinib Reduces IR-Induced Permeability and Adhesion by Inhibiting EphA2
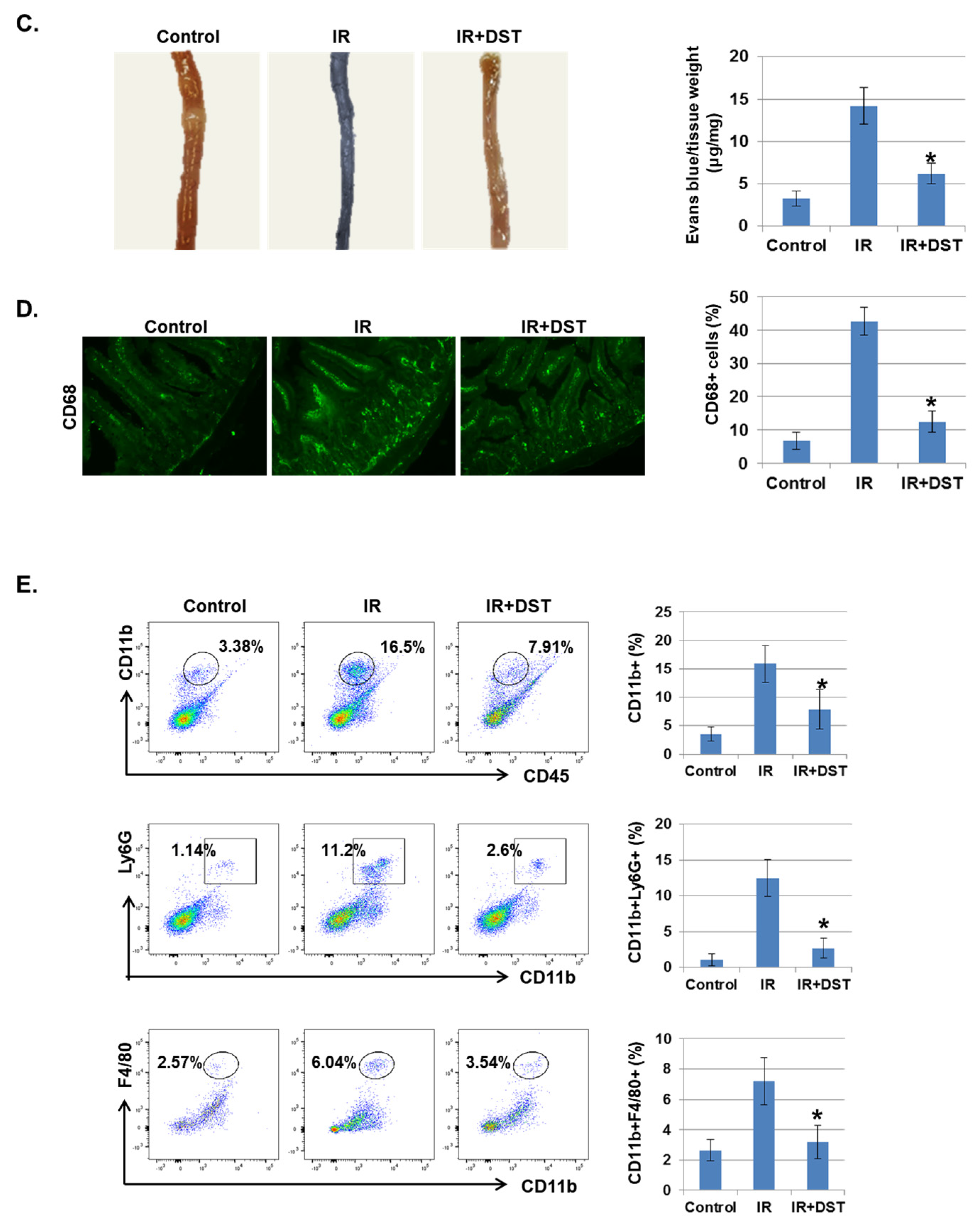
2.6. Dasatinib Downregulates Phosphorylation of EphA2, Which Prevents Vascular Barrier Disruption and Leukocyte Infiltration into the Intestine
3. Discussion
4. Materials and Methods
4.1. Cell Culture and Reagents
4.2. In Vivo Radiation Exposure and Dasatinib Treatment
4.3. Transwell Migration Assay
4.4. Adhesion of Leukocytes to Endothelial Tubes
4.5. In Vitro Permeability Assay
4.6. In Vivo Permeability Assay
4.7. Isolation of Leukocytes from the Lamina Propria and FACS Analysis
4.8. Immunohistochemistry
4.9. Immunofluorescence Staining
4.10. Real-Time PCR
4.11. Western Blotting and Immunoprecipitation Analysis
4.12. siRNA Transfection Assay
4.13. Statistical Analyses
5. Conclusions
Supplementary Materials
Author Contributions
Funding
Conflicts of Interest
Abbreviations
| DST | dasatinib | 
| IR | irradiation | 
| InEpCs | human intestinal epithelial cells | 
| HUVEC | human umbilical vein endothelial cells | 
| H&E stain | hematoxylin and eosin stain | 
| MPO | myeloperoxidase | 
| AJs | adherens junctions | 
References
- Dimitrievich, G.S.; Fischer-Dzoga, K.; Griem, M.L. Radiosensitivity of vascular tissue. I. Differential radiosensitivity of capillaries: A quantitative in vivo study. Radiat. Res. 1984, 99, 511–535. [Google Scholar] [CrossRef]
 - Georgakilas, A.G.; Pavlopoulou, A.; Louka, M.; Nikitaki, Z.; Vorgias, C.E.; Bagos, P.G.; Michalopoulos, I. Emerging molecular networks common in ionizing radiation, immune and inflammatory responses by employing bioinformatics approaches. Cancer Lett. 2015, 368, 164–172. [Google Scholar] [CrossRef] [PubMed]
 - Gourmelon, P.; Benderitter, M.; Bertho, J.M.; Huet, C.; Gorin, N.C.; De Revel, P. European consensus on the medical management of acute radiation syndrome and analysis of the radiation accidents in Belgium and Senegal. Health Phys. 2010, 98, 825–832. [Google Scholar] [CrossRef] [PubMed]
 - Fliedner, T.M.; Chao, N.J.; Bader, J.L.; Boettger, A.; Case, C., Jr.; Chute, J.; Confer, D.L.; Ganser, A.; Gorin, N.C.; Gourmelon, P.; et al. Stem cells, multiorgan failure in radiation emergency medical preparedness: A U.S./European Consultation Workshop. Stem Cells 2009, 27, 1205–1211. [Google Scholar] [CrossRef]
 - Fajardo, L.F. Is the pathology of radiation injury different in small vs large blood vessels? Cardiovasc. Radiat. Med. 1999, 1, 108–110. [Google Scholar]
 - Baselet, B.; Sonveaux, P.; Baatout, S.; Aerts, A. Pathological effects of ionizing radiation: Endothelial activation and dysfunction. Cell Mol. Life Sci. 2019, 76, 699–728. [Google Scholar] [CrossRef]
 - Sarafraza, M.M.; Nikkhaha, V.; Nakhjavania, M.; Aryab, A. Thermal performance of a heat sink microchannel working with biologically produced silver-water nanofluid: Experimental assessment. Exp. Therm. Fluid Sci. 2018, 91, 509–519. [Google Scholar] [CrossRef]
 - Hamid, H.A.; Mirolah, H.; Davood, T.; Ehsan, M.; Masoud, A. Thermo-hydraulic characteristics investigation of nanofluid heat transfer in a microchannel with super hydrophobic surfaces under non-uniform magnetic field using Incompressible Preconditioned Lattice Boltzmann Method (IPLBM). Phys. A 2020, 553, 124669. [Google Scholar]
 - Lackmann, M.; Boyd, A.W. Eph, a protein family coming of age: More confusion, insight, or complexity? Sci. Signal 2008, 1, re2. [Google Scholar] [CrossRef] [PubMed]
 - Pasquale, E.B. Eph-ephrin bidirectional signaling in physiology and disease. Cell 2008, 133, 38–52. [Google Scholar] [CrossRef] [PubMed]
 - Pasquale, E.B. Eph receptors and ephrins in cancer: Bidirectional signalling and beyond. Nat. Rev. Cancer 2010, 10, 165–180. [Google Scholar] [CrossRef] [PubMed]
 - Pitulescu, M.E.; Adams, R.H. Eph/ephrin molecules—A hub for signaling and endocytosis. Genes Dev. 2010, 24, 2480–2492. [Google Scholar] [CrossRef] [PubMed]
 - Wykosky, J.; Debinski, W. The EphA2 receptor and ephrinA1 ligand in solid tumors: Function and therapeutic targeting. Mol. Cancer Res. 2008, 6, 1795–1806. [Google Scholar] [CrossRef] [PubMed]
 - Ireton, R.C.; Chen, J. EphA2 receptor tyrosine kinase as a promising target for cancer therapeutics. Curr. Cancer Drug Targets 2005, 5, 149–157. [Google Scholar] [CrossRef] [PubMed]
 - Ivanov, A.I.; Romanovsky, A.A. Putative dual role of ephrin-Eph receptor interactions in inflammation. IUBMB Life 2006, 58, 389–394. [Google Scholar] [CrossRef]
 - Pfaff, D.; Heroult, M.; Riedel, M.; Reiss, Y.; Kirmse, R.; Ludwig, T.; Korff, T.; Hecker, M.; Augustin, H.G. Involvement of endothelial ephrin-B2 in adhesion and transmigration of EphB-receptor-expressing monocytes. J. Cell Sci. 2008, 121, 3842–3850. [Google Scholar] [CrossRef]
 - Da Silva, A.L.; Magalhaes, R.F.; Branco, V.C.; Silva, J.D.; Cruz, F.F.; Marques, P.S.; Ferreira, T.P.; Morales, M.M.; Martins, M.A.; Olsen, P.C.; et al. The tyrosine kinase inhibitor dasatinib reduces lung inflammation and remodelling in experimental allergic asthma. Br. J. Pharmacol. 2016, 173, 1236–1247. [Google Scholar] [CrossRef]
 - Cruz, F.F.; Horta, L.F.; Maia Lde, A.; Lopes-Pacheco, M.; da Silva, A.B.; Morales, M.M.; Goncalves-de-Albuquerque, C.F.; Takiya, C.M.; de Castro-Faria-Neto, H.C.; Rocco, P.R. Dasatinib Reduces Lung Inflammation and Fibrosis in Acute Experimental Silicosis. PLoS ONE 2016, 11, e0147005. [Google Scholar] [CrossRef]
 - Ozanne, J.; Prescott, A.R.; Clark, K. The clinically approved drugs dasatinib and bosutinib induce anti-inflammatory macrophages by inhibiting the salt-inducible kinases. Biochem. J. 2015, 465, 271–279. [Google Scholar] [CrossRef]
 - Weisberg, E.; Manley, P.W.; Cowan-Jacob, S.W.; Hochhaus, A.; Griffin, J.D. Second generation inhibitors of BCR-ABL for the treatment of imatinib-resistant chronic myeloid leukaemia. Nat. Rev. Cancer 2007, 7, 345–356. [Google Scholar] [CrossRef]
 - Futosi, K.; Nemeth, T.; Pick, R.; Vantus, T.; Walzog, B.; Mocsai, A. Dasatinib inhibits proinflammatory functions of mature human neutrophils. Blood 2012, 119, 4981–4991. [Google Scholar] [CrossRef] [PubMed]
 - Multhoff, G.; Radons, J. Radiation, inflammation, and immune responses in cancer. Front. Oncol. 2012, 2, 58. [Google Scholar] [CrossRef] [PubMed]
 - Molla, M.; Panes, J. Radiation-induced intestinal inflammation. World J. Gastroenterol. 2007, 13, 3043–3046. [Google Scholar] [CrossRef] [PubMed]
 - Orsenigo, F.; Giampietro, C.; Ferrari, A.; Corada, M.; Galaup, A.; Sigismund, S.; Ristagno, G.; Maddaluno, L.; Koh, G.Y.; Franco, D.; et al. Phosphorylation of VE-cadherin is modulated by haemodynamic forces and contributes to the regulation of vascular permeability in vivo. Nat. Commun. 2012, 3, 1208. [Google Scholar] [CrossRef] [PubMed]
 - Andreyev, J. Gastrointestinal complications of pelvic radiotherapy: Are they of any importance? Gut 2005, 54, 1051–1054. [Google Scholar] [CrossRef]
 - Della Rocca, D.G.; Pepine, C.J. Endothelium as a predictor of adverse outcomes. Clin. Cardiol. 2010, 33, 730–732. [Google Scholar] [CrossRef] [PubMed]
 - Liu, H.; Wang, H. Early Detection System of Vascular Disease and Its Application Prospect. Biomed. Res. Int. 2016, 2016, 1723485. [Google Scholar] [CrossRef]
 - Biglarian, M.; Larimi, M.M.; Afrouzi, H.H.; Moshfegh, A.; Toghraie, D.; Javadzadegan, A.; Rostami, S. Computational investigation of stenosis in curvature of coronary artery within both dynamic and static models. Comput. Methods Programs Biomed. 2020, 185, 105170. [Google Scholar] [CrossRef]
 - Numata, S.; Itatani, K.; Kawajiri, H.; Yamazaki, S.; Kanda, K.; Yaku, H. Computational fluid dynamics simulation of the right subclavian artery cannulation. J. Thorac. Cardiovasc. Surg. 2017, 154, 480–487. [Google Scholar] [CrossRef] [PubMed]
 - Rikhtegar, F.; Knight, J.A.; Olgac, U.; Saur, S.C.; Poulikakos, D.; Marshall, W., Jr.; Cattin, P.C.; Alkadhi, H.; Kurtcuoglu, V. Choosing the optimal wall shear parameter for the prediction of plaque location-A patient-specific computational study in human left coronary arteries. Atherosclerosis 2012, 221, 432–437. [Google Scholar] [CrossRef]
 - Milliat, F.; Francois, A.; Tamarat, R.; Benderitter, M. Role of endothelium in radiation-induced normal tissue damages. Ann. Cardiol. Angeiol. 2008, 57, 139–148. [Google Scholar] [CrossRef] [PubMed]
 - Polistena, A.; Johnson, L.B.; Ohiami-Masseron, S.; Wittgren, L.; Back, S.; Thornberg, C.; Gadaleanu, V.; Adawi, D.; Jeppsson, B. Local radiotherapy of exposed murine small bowel: Apoptosis and inflammation. BMC Surg. 2008, 8, 1. [Google Scholar] [CrossRef] [PubMed]
 - Wessel, F.; Winderlich, M.; Holm, M.; Frye, M.; Rivera-Galdos, R.; Vockel, M.; Linnepe, R.; Ipe, U.; Stadtmann, A.; Zarbock, A.; et al. Leukocyte extravasation and vascular permeability are each controlled in vivo by different tyrosine residues of VE-cadherin. Nat. Immunol. 2014, 15, 223–230. [Google Scholar] [CrossRef] [PubMed]
 - Xu, K.; Shuai, Q.; Li, X.; Zhang, Y.; Gao, C.; Cao, L.; Hu, F.; Akaike, T.; Wang, J.X.; Gu, Z.; et al. Human VE-Cadherin Fusion Protein as an Artificial Extracellular Matrix Enhancing the Proliferation and Differentiation Functions of Endothelial Cell. Biomacromolecules 2016, 17, 756–766. [Google Scholar] [CrossRef] [PubMed]
 - Ivanov, A.I.; Steiner, A.A.; Scheck, A.C.; Romanovsky, A.A. Expression of Eph receptors and their ligands, ephrins, during lipopolysaccharide fever in rats. Physiol Genom. 2005, 21, 152–160. [Google Scholar] [CrossRef]
 - Zamora, D.O.; Babra, B.; Pan, Y.; Planck, S.R.; Rosenbaum, J.T. Human leukocytes express ephrinB2 which activates microvascular endothelial cells. Cell Immunol. 2006, 242, 99–109. [Google Scholar] [CrossRef]
 - Kuijper, S.; Turner, C.J.; Adams, R.H. Regulation of angiogenesis by Eph-ephrin interactions. Trends Cardiovasc. Med. 2007, 17, 145–151. [Google Scholar] [CrossRef]
 - Burkholder, T.P.; Clayton, J.R.; Rempala, M.E.; Henry, J.R.; Knobeloch, J.M.; Mendel, D.; McLean, J.A.; Hao, Y.; Barda, D.A.; Considine, E.L.; et al. Discovery of LY2457546: A multi-targeted anti-angiogenic kinase inhibitor with a novel spectrum of activity and exquisite potency in the acute myelogenous leukemia-Flt-3-internal tandem duplication mutant human tumor xenograft model. Investig. New Drugs 2012, 30, 936–949. [Google Scholar] [CrossRef]
 - Melnick, J.S.; Janes, J.; Kim, S.; Chang, J.Y.; Sipes, D.G.; Gunderson, D.; Jarnes, L.; Matzen, J.T.; Garcia, M.E.; Hood, T.L.; et al. An efficient rapid system for profiling the cellular activities of molecular libraries. Proc. Natl. Acad. Sci. USA 2006, 103, 3153–3158. [Google Scholar] [CrossRef]
 - Parri, M.; Buricchi, F.; Giannoni, E.; Grimaldi, G.; Mello, T.; Raugei, G.; Ramponi, G.; Chiarugi, P. EphrinA1 activates a Src/focal adhesion kinase-mediated motility response leading to rho-dependent actino/myosin contractility. J. Biol. Chem. 2007, 282, 19619–19628. [Google Scholar] [CrossRef]
 - Goodyear, A.W.; Kumar, A.; Dow, S.; Ryan, E.P. Optimization of murine small intestine leukocyte isolation for global immune phenotype analysis. J. Immunol. Methods 2014, 405, 97–108. [Google Scholar] [CrossRef] [PubMed]
 - Kim, A.; Shim, S.; Kim, M.J.; Myung, J.K.; Park, S. Mesenchymal stem cell-mediated Notch2 activation overcomes radiation-induced injury of the hematopoietic system. Sci. Rep. 2018, 8, 9277. [Google Scholar] [CrossRef] [PubMed]
 - Kim, A.; Shim, S.; Kim, Y.H.; Kim, M.J.; Park, S.; Myung, J.K. Inhibition of Y Box Binding Protein 1 Suppresses Cell Growth and Motility in Colorectal Cancer. Mol. Cancer Ther. 2020, 19, 479–489. [Google Scholar] [CrossRef] [PubMed]
 







Publisher’s Note: MDPI stays neutral with regard to jurisdictional claims in published maps and institutional affiliations.  | 
© 2020 by the authors. Licensee MDPI, Basel, Switzerland. This article is an open access article distributed under the terms and conditions of the Creative Commons Attribution (CC BY) license (http://creativecommons.org/licenses/by/4.0/).
Share and Cite
Kim, A.; Seong, K.M.; Choi, Y.Y.; Shim, S.; Park, S.; Lee, S.S. Inhibition of EphA2 by Dasatinib Suppresses Radiation-Induced Intestinal Injury. Int. J. Mol. Sci. 2020, 21, 9096. https://doi.org/10.3390/ijms21239096
Kim A, Seong KM, Choi YY, Shim S, Park S, Lee SS. Inhibition of EphA2 by Dasatinib Suppresses Radiation-Induced Intestinal Injury. International Journal of Molecular Sciences. 2020; 21(23):9096. https://doi.org/10.3390/ijms21239096
Chicago/Turabian StyleKim, Areumnuri, Ki Moon Seong, You Yeon Choi, Sehwan Shim, Sunhoo Park, and Seung Sook Lee. 2020. "Inhibition of EphA2 by Dasatinib Suppresses Radiation-Induced Intestinal Injury" International Journal of Molecular Sciences 21, no. 23: 9096. https://doi.org/10.3390/ijms21239096
APA StyleKim, A., Seong, K. M., Choi, Y. Y., Shim, S., Park, S., & Lee, S. S. (2020). Inhibition of EphA2 by Dasatinib Suppresses Radiation-Induced Intestinal Injury. International Journal of Molecular Sciences, 21(23), 9096. https://doi.org/10.3390/ijms21239096
        
