Sign in to use this feature.

Years

Between: -

Subjects

remove_circle_outline
remove_circle_outline
remove_circle_outline
remove_circle_outline
remove_circle_outline
remove_circle_outline
remove_circle_outline

Journals

Article Types

Countries / Regions

remove_circle_outline
remove_circle_outline
remove_circle_outline
remove_circle_outline

Search Results (220)

Search Parameters:
Keywords = dasatinib

Order results
Result details
Results per page
Select all
Export citation of selected articles as:
41 pages, 1392 KB  
Review
Targeting Aging and Diseases Associated with Ferroptosis and Senescence Through Modulation of Iron, Oxidative Stress and Lipid Peroxidation
by Malamati Kourti and George J. Kontoghiorghes
Antioxidants 2026, 15(1), 15; https://doi.org/10.3390/antiox15010015 - 22 Dec 2025
Viewed by 915
Abstract
Ferroptosis and senescence are unique cellular processes that lead to irreversible cell abnormalities and tissue damage in many diseases, such as cancer, neurodegeneration, cardiac, liver, and kidney damage. Despite distinct differences between the two processes, essential shared features in their causes and development [...] Read more.
Ferroptosis and senescence are unique cellular processes that lead to irreversible cell abnormalities and tissue damage in many diseases, such as cancer, neurodegeneration, cardiac, liver, and kidney damage. Despite distinct differences between the two processes, essential shared features in their causes and development include increased redox iron toxicity and oxidative stress, together with reduced antioxidant capacity, such as decreased glutathione levels and downregulation of glutathione peroxidase. The consequences of these toxicities include increased lipid peroxidation and aggregation, causing cell damage and death in ferroptosis, whereas in senescence, they lead to DNA and other biomolecular damage, resulting in a form of cell growth arrest with specific characteristics, such as the progressive accumulation of senescent cells across tissues in aging. Many potential therapeutic strategies have emerged to regulate ferroptosis and senescence pathways, including targeting and modulating iron toxicity and redox imbalance, and metabolic, transcriptional, genomic, and other associated pathways and factors. Experimental evidence suggests that iron chelating drugs such as deferiprone, deferoxamine, and deferasirox, and other drugs such as sorafenib, may be potential therapeutics for ferroptosis. Similarly, in senescence, in addition to iron chelating drugs that can act as senomorphic and senolytic agents, several other drugs, such as navitoclax and the combination of dasatinib and quercetin, have shown promising results in preliminary clinical trials as senolytic agents, while rapalogs and several nutraceuticals, such as quercetin, have been studied as senomorphic agents. Despite the absence of antioxidant drugs in clinical practice, the development of therapeutic strategies, including the repurposing of iron chelating drugs and the use of natural antioxidants, may be crucial for therapeutic advances in diseases associated with ferroptosis and senescence. The design of new therapeutic strategies based on the modulation of multiple targets, particularly the control of redox iron and oxidative stress toxicity using combinations of iron chelators with other drugs or nutraceuticals, may improve therapeutic outcomes in many diseases associated with ferroptosis, senescence, and aging. In each case, target selection and specific considerations may apply within the context of personalized medicine. Full article
Show Figures

Figure 1

15 pages, 2350 KB  
Article
Dasatinib and Quercetin Alleviate Retinal Ganglion Cell Dendritic Shrinkage and Promote Axonal Regeneration in Mice with Optic Nerve Injury
by Xin Bin, Shuyi Zhou, Yanxuan Xu, Si Chen, Shaowan Chen, Wen Yao, Yingjie Cao, Kunliang Qiu and Tsz Kin Ng
Int. J. Mol. Sci. 2025, 26(24), 12170; https://doi.org/10.3390/ijms262412170 - 18 Dec 2025
Viewed by 272
Abstract
Optic nerve (ON) injury by trauma induces progressive retinal ganglion cell (RGC) death and axonal loss, which leads to irreversible visual impairment and even blindness. Recently, we discovered that cellular senescence is involved in RGC survival regulation post-ON injury, and senolytic (dasatinib and [...] Read more.
Optic nerve (ON) injury by trauma induces progressive retinal ganglion cell (RGC) death and axonal loss, which leads to irreversible visual impairment and even blindness. Recently, we discovered that cellular senescence is involved in RGC survival regulation post-ON injury, and senolytic (dasatinib and quercetin) treatments can promote RGC survival and electroretinography activity. Here, we aimed to further evaluate the effects of dasatinib and quercetin on RGC dendrites and axons in mice with an ON crush injury. Longitudinal in vivo imaging analysis demonstrated that the RGC dendritic shrinkage was significantly reduced in mice with both individual and combined treatment of dasatinib and quercetin as compared to the vehicle treatment group. Similarly, dasatinib and quercetin treatments significantly promoted axonal regeneration post-ON injury as compared to the vehicle-treated mice. RNA sequencing analysis showed that the differentially expressed genes were enriched in the response to glucocorticoid, calcium ion binding, and cerebral cortex development. Sybr green PCR and immunofluorescence analyses validated that the axonal extension-related gene, meteorin (Metrn), was significantly upregulated in the dasatinib-only and combined dasatinib and quercetin treatments. In summary, this study revealed that dasatinib and quercetin alleviated RGC dendritic shrinkage and promoted axonal regeneration in mice after ON injury, probably mediated through meteorin, suggesting the dendrite repair and axonal regeneration potentials of dasatinib and quercetin for traumatic optic neuropathy treatment. Full article
Show Figures

Figure 1

21 pages, 2178 KB  
Case Report
Bone Marrow Edema and Tyrosine Kinase Inhibitors Treatment in Chronic Myeloid Leukemia
by Sabina Russo, Manlio Fazio, Giuseppe Mirabile, Raffaele Sciaccotta, Fabio Stagno and Alessandro Allegra
Diagnostics 2025, 15(24), 3112; https://doi.org/10.3390/diagnostics15243112 - 8 Dec 2025
Viewed by 615
Abstract
Background and Clinical Significance: Tyrosine kinase inhibitors (TKIs) have transformed Philadelphia chromosome-positive chronic myeloid leukemia (Ph+ CML) into a largely manageable chronic disease. However, off-target toxicities are increasingly recognized; rarer complications such as bone marrow edema (BME) remain underreported. BME is a [...] Read more.
Background and Clinical Significance: Tyrosine kinase inhibitors (TKIs) have transformed Philadelphia chromosome-positive chronic myeloid leukemia (Ph+ CML) into a largely manageable chronic disease. However, off-target toxicities are increasingly recognized; rarer complications such as bone marrow edema (BME) remain underreported. BME is a radiological syndrome characterized by excess intramedullary fluid on fat-suppressed T2/STIR magnetic resonance imaging sequences and may progress to irreversible osteochondral damage if unrecognized. We report a case series of TKI-associated BME and propose a practical diagnostic-therapeutic framework. Case Presentation: We describe three patients with Ph+ CML who developed acute, MRI-confirmed BME of the lower limb during TKI therapy. Case 1 developed unilateral then bilateral knee BME, temporally associated first with dasatinib and subsequently with imatinib; symptoms improved after TKI interruption, bisphosphonate therapy, and supportive measures, and did not recur after switching to bosutinib. Case 2 presented with proximal femoral BME during long-term imatinib; imatinib was stopped, intravenous neridronate administered, and bosutinib initiated with clinical recovery and later near-complete radiological resolution. Case 3 experienced multifocal foot and ankle BME during imatinib; symptoms resolved after drug discontinuation and bisphosphonate therapy, and disease control was re-established with bosutinib without recurrence of BME. All patients underwent molecular monitoring and mutational analysis to guide safe therapeutic switching. Discussion: Temporal association across cases and the differential kinase profiles of implicated drugs suggest PDGFR (and to a lesser extent, c-KIT) inhibition as a plausible mechanistic driver of TKI-associated BME. PDGFR-β blockade may impair pericyte-mediated microvascular integrity, increase interstitial fluid extravasation, and alter osteoblast/osteoclast coupling, promoting intramedullary edema. Management combining MRI confirmation, temporary TKI suspension, bone-directed therapy (bisphosphonates, vitamin D/calcium), symptomatic care, and, when required, therapeutic switching to a PDGFR-sparing agent (bosutinib) led to clinical recovery and preservation of leukemia control in our series. Conclusions: BME is an underrecognized, potentially disabling, TKI-related adverse event in CML. Prompt recognition with targeted MRI and a multidisciplinary, stepwise approach that includes temporary TKI adjustment, bone-directed therapy, and consideration of PDGFR-sparing alternatives can mitigate morbidity while maintaining disease control. Prospective studies are needed to define incidence, risk factors, optimal prevention, and management strategies. Full article
(This article belongs to the Special Issue Hematologic Tumors of the Bone: From Diagnosis to Prognosis)
Show Figures

Figure 1

20 pages, 7723 KB  
Article
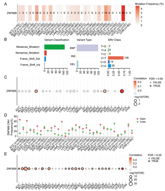
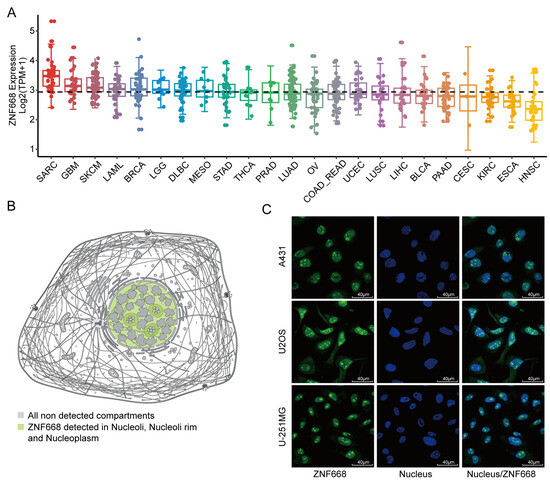
Comprehensive Pan-Cancer Analysis of ZNF668 Reveals the Prognostic and Immunological Significance of ZNF668
by Xiaoyan Hu, Jiali Guo, Hua Zhong, Wenxin Huang, Size Chen and Canfeng He
Curr. Issues Mol. Biol. 2025, 47(12), 997; https://doi.org/10.3390/cimb47120997 - 28 Nov 2025
Viewed by 349
Abstract
Transcription factors from the Zinc Finger Protein (ZFP) family are extensively implicated in tumorigenesis, yet the roles of many members, such as ZNF668, remain uncharacterized. This study presents a comprehensive pan-cancer analysis of ZNF668, investigating its expression profiles, genetic alterations, functional [...] Read more.
Transcription factors from the Zinc Finger Protein (ZFP) family are extensively implicated in tumorigenesis, yet the roles of many members, such as ZNF668, remain uncharacterized. This study presents a comprehensive pan-cancer analysis of ZNF668, investigating its expression profiles, genetic alterations, functional pathways, association with immune infiltration, and clinical correlations across cancer types from TCGA. Our pan-cancer analysis identifies ZNF668 as a frequently overexpressed gene with significant diagnostic and prognostic value. Its overexpression, often driven by gene amplification, is linked to fundamental cellular processes such as RNA splicing and transcriptional regulation. Critically, ZNF668 is implicated in promoting a state of adaptive immune resistance. While its expression positively correlates with the immunogenic MSI phenotype and suggests T-cell infiltration, this is likely offset by a dual immunosuppressive mechanism comprising a strong association with a cancer-associated fibroblast (CAF)-driven, T-cell-exhausted TME and a concurrent suppression of neutrophil recruitment. Furthermore, molecular docking identified Dasatinib as a potential ZNF668 inhibitor. These findings establish ZNF668 as a key regulator of CAF-mediated immune suppression, presenting it as a novel therapeutic target for restoring effective anti-tumor immunity. Full article
(This article belongs to the Section Bioinformatics and Systems Biology)
Show Figures

Figure 1

25 pages, 16971 KB  
Article
Dasatinib Inhibits Basal B Breast Cancer Through ETS1-Mediated Extracellular Matrix Remodeling
by Xinyu Guo, Heng Sun, Feng Yu, Yangyang Feng, Sen Guo, Josh Haipeng Lei, Kai Miao, Ka-U Ip, Ling Li, Hanghang Li, Xiaohong Liao, Xiaoling Xu, Rong Zhou and Chu-Xia Deng
Biomedicines 2025, 13(12), 2888; https://doi.org/10.3390/biomedicines13122888 - 26 Nov 2025
Viewed by 489
Abstract
Background/Objectives: Developing effective therapies for patients with triple-negative breast cancer (TNBC) remains an urgent clinical priority. Compared with other subtypes, the basal B type of TNBC exhibits a less differentiated and mesenchymal-like phenotype that models highly invasive and metastatic breast malignancies. To [...] Read more.
Background/Objectives: Developing effective therapies for patients with triple-negative breast cancer (TNBC) remains an urgent clinical priority. Compared with other subtypes, the basal B type of TNBC exhibits a less differentiated and mesenchymal-like phenotype that models highly invasive and metastatic breast malignancies. To target metastatic TNBC, our current study sought to identify effective therapeutic drugs and the underlying mechanisms. Methods: A systematic screening of 140 FDA-approved drugs was conducted for repurposing using live-cell imaging-based wound-healing assays. Candidate efficacy was validated by in vitro transwell invasion assays, in vivo allograft/xenograft models, and ex vivo three-dimensional air–liquid interface (ALI) and patient-derived organoid (PDO) cultures. Results: Dasatinib emerged as a promising anti-cancer agent in aggressive TNBC, particularly in the basal B type, with high ETS proto-oncogene 1 (ETS1) expression. Mechanistically, dasatinib disrupts the actin cytoskeleton, impairing cell motility and migration while concurrently suppressing the expression of ETS1 and matrix metalloproteinase-3 (MMP3) to remodel the extracellular matrix (ECM) and inhibit invasion. Moreover, the combination of dasatinib with an anti-programmed cell death protein-1 (PD-1) antibody represents a potential therapeutic strategy. Conclusions: These findings highlight dasatinib as a potential therapeutic option for metastatic TNBC and suggest that selecting patients with high ETS1 expression may optimize treatment response. Full article
(This article belongs to the Special Issue Breast Cancer: New Diagnostic and Therapeutic Approaches)
Show Figures

Graphical abstract

14 pages, 2210 KB  
Article
Senolytic Treatment Improves Responsiveness to Mechanical Loading in the Skeleton of Aged Mice
by Connor J. Cunningham, Hui Jean Kok, Joshua N. Farr, Sundeep Khosla and Alexander G. Robling
Int. J. Mol. Sci. 2025, 26(22), 11233; https://doi.org/10.3390/ijms262211233 - 20 Nov 2025
Viewed by 924
Abstract
Aging plays a major role in the development of numerous chronic diseases, one of which is a marked decline in skeletal health. Beyond diminishing bone mass and strength, mammals of advanced age experience a decline in skeletal mechanotransduction—that is, the ability of the [...] Read more.
Aging plays a major role in the development of numerous chronic diseases, one of which is a marked decline in skeletal health. Beyond diminishing bone mass and strength, mammals of advanced age experience a decline in skeletal mechanotransduction—that is, the ability of the skeleton to respond adaptively to mechanical perturbation. One possibility for the loss of mechanotransduction in bone with aging is an age-associated increase in the population density of senescent cells—those cells that have undergone irreversible cell cycle arrest, resistance to apoptosis, and production of a modified secretome (the SASP) that has damaging effects to nearby healthy (non-senescent) cells. We investigated whether the presence of senescent cells might drive some of the diminished mechanical response observed in aged bone, by testing the hypothesis that the clearance of senescent cells via intermittent senolytic treatment promotes mechanical responsiveness in an aged skeleton. C57BL/6 mice aged 6 months and 22 months were treated weekly with the senolytic cocktail Dasatinib and Quercetin (D + Q) for 1 month, then subjected to low level in vivo mechanical loading of the ulna for 1 week. The 6-month-old mice exhibited a doubling of load-induced ulnar periosteal bone formation when treated with D + Q, compared to vehicle-treated mice, but the periosteal response to loading was not significantly altered by D + Q in the aged (22-month) mice. We further probed the efficacy of D + Q in mechanotransduction by switching to an endocortical model—the axial tibia loading system. Here, the 22-month-old mice had nearly double the load-induced endocortical bone formation compared to vehicle-treated mice. We further assayed the cortical bone gene expression profile in loaded and control tibias from treatment-naïve 6-month and 22-month mice, to determine whether there is significant overlap between mechanically induced signaling genes and SASP genes. We found significant load-induced changes among several SASP genes, suggesting that inhibition of the SASP (i.e., senomorphics) might interfere with mechanical signaling from otherwise healthy cells. In summary, clearance of senescent cells via intermittent D + Q treatment is effective at improving endocortical mechanical responsiveness in the aged skeleton, which is commonly diminished throughout the course of aging. Full article
Show Figures

Figure 1

22 pages, 757 KB  
Review
Beyond Lipids and Platelets: A Review of Anti-Inflammatory Strategies in Secondary Prevention of Acute Coronary Syndromes
by Girish Pathangey, Mohamed N. Allam, Mahmoud H. Abdelnabi, Dan Sorajja, Floyd David Fortuin, Kwan S. Lee and Mayurkumar D. Bhakta
J. Clin. Med. 2025, 14(22), 7910; https://doi.org/10.3390/jcm14227910 - 7 Nov 2025
Viewed by 967
Abstract
Despite advances in lipid-lowering and antithrombotic therapy, patients with acute coronary syndromes remain at elevated risk for recurrent events due to persistent atherosclerotic inflammation. This review evaluates inflammation as a therapeutic target in secondary prevention and discusses established, investigational, and emerging strategies. Colchicine, [...] Read more.
Despite advances in lipid-lowering and antithrombotic therapy, patients with acute coronary syndromes remain at elevated risk for recurrent events due to persistent atherosclerotic inflammation. This review evaluates inflammation as a therapeutic target in secondary prevention and discusses established, investigational, and emerging strategies. Colchicine, now FDA-approved for cardiovascular risk reduction, lowered major adverse cardiovascular events in COLCOT and LoDoCo2. Canakinumab (IL-1β inhibition) reduced recurrent events in proportion to IL-6 and hsCRP suppression, while ziltivekimab (IL-6 inhibition) achieved profound biomarker reductions but remains investigational. Early-phase studies of anakinra (IL-1 receptor antagonist) and dapansutrile (oral NLRP3 inhibitor) showed anti-inflammatory effects in early trials, whereas varespladib and darapladib illustrated the challenges of targeting lipid-associated pathways. Beyond direct immunomodulators, GLP-1 receptor agonists and SGLT2 inhibitors provide both cardioprotective and anti-inflammatory benefits, reinforcing their expanding role post-ACS. Additional emerging avenues include triptolidiol, dasatinib, and BTK or JAK/STAT inhibitors, while novel approaches, such as nanozyme delivery systems and CRISPR-based editing, extend the therapeutic horizon. This review highlights the potential of inflammation-targeted therapies to advance secondary prevention in ACS by integrating current evidence and perspectives on future therapeutic developments. Full article
Show Figures

Graphical abstract

59 pages, 1977 KB  
Review
Heterogeneity of Cellular Senescence, Senotyping, and Targeting by Senolytics and Senomorphics in Lung Diseases
by Said Ali Ozdemir, Md Imam Faizan, Gagandeep Kaur, Sadiya Bi Shaikh, Khursheed Ul Islam and Irfan Rahman
Int. J. Mol. Sci. 2025, 26(19), 9687; https://doi.org/10.3390/ijms26199687 - 4 Oct 2025
Cited by 2 | Viewed by 3709
Abstract
Cellular senescence, a state of stable cell cycle arrest accompanied by a complex senescence-associated secretory phenotype (SASP), is a fundamental biological process implicated as a key driver of lung aging and lung age-related diseases (LARDs). This review provides a comprehensive overview of the [...] Read more.
Cellular senescence, a state of stable cell cycle arrest accompanied by a complex senescence-associated secretory phenotype (SASP), is a fundamental biological process implicated as a key driver of lung aging and lung age-related diseases (LARDs). This review provides a comprehensive overview of the rapidly evolving field of senotyping based on cellular heterogeneity in lung development and aging in health and disease. It also delves into the molecular mechanisms driving senescence and SASP production, highlighting pathways such as p53/p21, p16INK4a/RB, mTOR, and p38 MAPK as therapeutic targets. The involvement of various novel SASP proteins, such as GDP15, cytokines/chemokines, growth factors, and DNA damage response proteins. We further highlight the effectiveness of senotherapeutics in mitigating the detrimental effects of senescent cell (SnC) accumulation within the lungs. It also outlines two main therapeutic approaches: senolytics, which selectively trigger apoptosis in SnCs, and senomorphics (also known as senostatics), which mitigate the detrimental effects of the SASP without necessarily removing the senescent cells. Various classes of senolytic and senomorphic drugs are currently in clinical trials including natural products (e.g., quercetin, fisetin, resveratrol) and repurposed drugs (e.g., dasatinib, navitoclax, metformin, rapamycin) that has demonstrated therapeutic promise in improving tissue function, alleviating LARDs, and extending health span. We discuss the future of these strategies in lung research and further elaborate upon the usability of novel approaches including HSP90 inhibitors, senolytic CAR-T cells, Antibody drug conjugate and galactose-modified prodrugs in influencing the field of personalized medicine in future. Overall, this comprehensive review highlights the progress made so far and the challenges faced in the field of cellular senescence including SnC heterogeneity, states of senescence, senotyping, immunosenescence, drug delivery, target specificity, long-term safety, and the need for robust cell-based biomarkers. Future perspectives, such as advanced delivery systems, and combination therapies, are considered critical for translating the potential of senotherapeutics into effective clinical applications for age-related pulmonary diseases/conditions. Full article
(This article belongs to the Special Issue Molecular Biology of Senescence and Anti-Aging Strategies)
Show Figures

Graphical abstract

20 pages, 3269 KB  
Article
Small-Molecule Tyrosine Kinase Inhibitors Modulate Glucose Handling in C2C12 Cell Line In Vitro: A Mechanistic Study
by Takudzwa Mugiya, Samarah Zvandasara, Mmamosheledi Mothibe, Phikelelani Ngubane, Andile Khathi and Ntethelelo Sibiya
Pharmaceuticals 2025, 18(10), 1445; https://doi.org/10.3390/ph18101445 - 26 Sep 2025
Viewed by 824
Abstract
Background: Small-molecule tyrosine kinase inhibitors (SMTKIs), widely used in cancer chemotherapy, have been reported to variably affect glycaemic control and metabolism, with some agents demonstrating hypoglycaemic effects while others show hyperglycaemic properties. This study aims to elucidate how small-molecule tyrosine kinase inhibitors affect [...] Read more.
Background: Small-molecule tyrosine kinase inhibitors (SMTKIs), widely used in cancer chemotherapy, have been reported to variably affect glycaemic control and metabolism, with some agents demonstrating hypoglycaemic effects while others show hyperglycaemic properties. This study aims to elucidate how small-molecule tyrosine kinase inhibitors affect glucose metabolism in C2C12 cells in vitro. Specifically, this study investigated their impact on glucose uptake, AKT expression, GLUT4 expression and translocation, and IL-6 expression. Methods: In this study, skeletal muscle (C2C12) preparations were separately treated with small-molecule tyrosine kinase inhibitors; imatinib, dasatinib, axitinib, and erlotinib for 24 h. Thereafter, the effect of the test drugs was assessed on cell viability using the MTT assay, while glucose uptake was determined by measuring residual glucose concentrations in the culture medium with a glucometer. The expression of AKT, GLUT4, and IL-6 and translocation of GLUT4 were evaluated using ELISA. Furthermore, the effect of the drugs was assessed on insulin-stimulated AKT phosphorylation and GLUT4 translocation. Imatinib, dasatinib, axitinib, and erlotinib were selected due to their effect of glucose metabolism, highlighted in the literature. Results and Discussion: C2C12 cells treated with SMTKIs were viable after 24 h. A concentration-dependent increase in glucose uptake in C2C12 cells treated with imatinib was observed as the concentration of imatinib increased. Axitinib, dasatinib, and erlotinib demonstrated glucose uptake levels comparable to the control across all concentrations. SMTKIs demonstrated an increase in GLUT4 translocation in the absence of insulin. GLUT4 expression was unchanged in cells treated with small-molecule tyrosine kinase inhibitors compared to the control. Small-molecule tyrosine kinase inhibitors showed an increase in AKT expression. C2C12 cells treated with SMTKI were observed to have elevated IL-6 expression compared to the control. Conclusions: The results show that SMTKIs, in particular dasatinib, impact glucose metabolism in C2C12 cells via their effect on GLUT4 translocation and expression and AKT expression. Dasatinib shows promising potential with regard to antidiabetic capabilities. Further research is needed to better understand SMKI effects on metabolic homeostasis, which can perhaps inform future therapeutic strategies. Full article
(This article belongs to the Section Biopharmaceuticals)
Show Figures

Graphical abstract

19 pages, 2314 KB  
Article
SenolyticSynergy: An Attention-Based Network for Discovering Novel Senolytic Combinations via Human Aging Genomics
by Yaowen Ye, Ting Su, Jiayi Gao and Dengming Ming
Int. J. Mol. Sci. 2025, 26(18), 9004; https://doi.org/10.3390/ijms26189004 - 16 Sep 2025
Viewed by 2070
Abstract
Senolytics, a category of drugs targeting aging processes, have garnered significant attention since their emergence in 2015. Unlike traditional drug development approaches that rely on randomized screening, research on aging-related pharmaceuticals has employed mechanism-based strategies, resulting in the discovery of the pioneering combination [...] Read more.
Senolytics, a category of drugs targeting aging processes, have garnered significant attention since their emergence in 2015. Unlike traditional drug development approaches that rely on randomized screening, research on aging-related pharmaceuticals has employed mechanism-based strategies, resulting in the discovery of the pioneering combination therapy of dasatinib (D) and quercetin (Q). Although preliminary studies with senolytic drug combinations have shown promising outcomes, the predictive capabilities of the research in this field remain limited by the extensive experimental data requirements. In this study, we employed differential gene expression analysis and machine learning techniques to investigate the combinatorial effects of senolytic drugs. We identified 1624 core aging-related genes and used this dataset to retrain a multimodal attention mechanism model, creating a specialized framework, SenolyticSynergy, for predicting effective senolytic drug combinations. We then utilized 63 established senolytic compounds as starting points for combination testing, developing a comprehensive dataset of 1953 potential drug combinations for aging interventions. Following rigorous filtration, we identified 190 high-confidence drug combinations and predicted their synergistic scores. Among these combinations, ten demonstrated exceptionally high synergistic scores, exceeding 8. The combination of temsirolimus and nitazoxanide ranked first and may be the most promising candidate. The analysis of the literature data and computational studies of molecular structures using 3D modeling validated the accuracy of these predictions. This framework paves the way for large-scale research into anti-aging drug combinations, advancing research capabilities in this field. Full article
(This article belongs to the Section Molecular Pharmacology)
Show Figures

Graphical abstract

18 pages, 4151 KB  
Article
Electric Field-Driven Modulation of Nanomechanical Interactions Between Tyrosine Kinase Inhibitors and Human Serum Albumin: Insights from AFM-Based Force Spectroscopy
by Yuna Fu, Jianhua Wang, Di Gu and Letian Zhang
Molecules 2025, 30(17), 3558; https://doi.org/10.3390/molecules30173558 - 30 Aug 2025
Viewed by 1020
Abstract
Electric fields are emerging as powerful tools to actively regulate biomolecular interactions at biointerfaces. In this study, we investigated how varying electric field strengths (0–100 mV/mm) influence the interfacial interaction between human serum albumin (HSA) and six tyrosine kinase inhibitors (TKIs): imatinib, bosutinib, [...] Read more.
Electric fields are emerging as powerful tools to actively regulate biomolecular interactions at biointerfaces. In this study, we investigated how varying electric field strengths (0–100 mV/mm) influence the interfacial interaction between human serum albumin (HSA) and six tyrosine kinase inhibitors (TKIs): imatinib, bosutinib, dasatinib, nilotinib, ponatinib, and radotinib. Using atomic force microscopy (AFM), we quantified changes in adhesion force, specific (Fi) and non-specific (F0) force, friction behavior, and protein morphology. Increasing field strength led to significant reductions in adhesion force (22–47%), Fi (27–44%), F0 (38–53%), friction force (38–67%) and constant-load friction force (43–54%), along with decreased protein average surface height and roughness, indicating electric field-induced molecular compaction and interface smoothing. Notably, more hydrophobic TKIs showed greater responsiveness. These findings highlight the potential of electric fields to modulate protein–drug interactions in a controllable manner, offering a new strategy for the development of electrically tunable drug delivery systems and smart biomedical interfaces. Full article
Show Figures

Graphical abstract

21 pages, 4383 KB  
Article
Therapeutic Potential of Glutaminase Inhibition Targeting Metabolic Adaptations in Resistant Melanomas to Targeted Therapy
by Laura Soumoy, Aline Genbauffe, Dorianne Sant’Angelo, Maude Everaert, Léa Mukeba-Harchies, Jean-Emmanuel Sarry, Anne-Emilie Declèves and Fabrice Journe
Int. J. Mol. Sci. 2025, 26(17), 8241; https://doi.org/10.3390/ijms26178241 - 25 Aug 2025
Cited by 2 | Viewed by 2890
Abstract
Targeted therapy with BRAFi has significantly improved outcomes for patients with BRAF-mutated metastatic melanoma. However, resistance mechanisms, particularly metabolic adaptations, such as increased glutaminolysis, present substantial clinical challenges. This study investigated the metabolic changes underlying BRAFi resistance in melanoma cells. Using pharmacological agents, [...] Read more.
Targeted therapy with BRAFi has significantly improved outcomes for patients with BRAF-mutated metastatic melanoma. However, resistance mechanisms, particularly metabolic adaptations, such as increased glutaminolysis, present substantial clinical challenges. This study investigated the metabolic changes underlying BRAFi resistance in melanoma cells. Using pharmacological agents, including dabrafenib (BRAFi), pimasertib (MEKi), dasatinib (cKITi), and CB-839 (glutaminase inhibitor), we explored metabolic adaptations in melanoma cell lines harboring various mutations. Our methodologies included cell culture, qPCR, polysome profiling, animal studies in nude mice, and analyses of patient samples to evaluate the therapeutic potential of targeting glutaminolysis. Our findings confirmed that melanoma cells, with resistance to targeted therapies, exhibit metabolic adaptations, including enhanced glutaminolysis, increased mitochondrial content, and elevated antioxidative capacities. We evaluated the efficacy of CB-839 and demonstrated its ability to reduce the proliferation of resistant melanoma cells both in vitro and in vivo. Mechanistic studies revealed that CB-839 suppressed ATP production and TCA cycle intermediates in resistant cells while inducing oxidative stress in sensitive cells, thereby inhibiting their proliferation. High glutaminase expression in primary patient tumor samples was associated with poor prognosis. We identified a metabolic signature in tumors from patients responsive or unresponsive to BRAFi prior to treatment, which could serve as a predictive factor for BRAFi response. This study underscores the metabolic alterations driving resistance to BRAFi in melanoma cells and highlights the therapeutic potential of targeting glutaminolysis with CB-839. The identification of metabolic signatures in patient samples provides valuable insights for personalized treatment strategies, aiming to overcome resistance mechanisms and improve patient outcomes in melanoma management. Full article
(This article belongs to the Special Issue Molecular Mechanisms and Therapies for Melanoma)
Show Figures

Figure 1

18 pages, 3154 KB  
Article
Hyaluronic-Acid-Coated Sterosome for Dasatinib Delivery in Hepatocellular Carcinoma: Preparation, Physicochemical Characterization, and In Vitro Evaluation
by Chae Yeong Lee, Jeong Min Lee, Chung-Sung Lee and Hee Sook Hwang
Biomimetics 2025, 10(8), 552; https://doi.org/10.3390/biomimetics10080552 - 21 Aug 2025
Viewed by 978
Abstract
Hepatocellular carcinoma (HCC) is a leading cause of cancer-related death worldwide, and treatment remains challenging due to high recurrence rates, resistance to chemotherapy, and severe side effects. Dasatinib (Das) has shown therapeutic potential against HCC, but its clinical use is limited by poor [...] Read more.
Hepatocellular carcinoma (HCC) is a leading cause of cancer-related death worldwide, and treatment remains challenging due to high recurrence rates, resistance to chemotherapy, and severe side effects. Dasatinib (Das) has shown therapeutic potential against HCC, but its clinical use is limited by poor bioavailability and short half-life (~3–4 h). Here, we developed a hyaluronic acid (HA)-coated sterosome for targeted and sustained delivery of Das to CD44-overexpressing HCC cells. Sterosomes composed of octadecylamine and cholesterol at a 5:5 (v/v) ratio were prepared via thin-film hydration and sonication, yielding stable particles (~90 nm) with high encapsulation efficiency (EE ~72%) for uncoated vesicles and ~58% after HA coating. HA-sterosomes (HA-St-Das) exhibited a uniform size (≈200 nm) and negative surface charge (–26 mV), with improved storage stability and resistance to lyophilization. In vitro release studies demonstrated pH-responsive Das release accelerated under acidic conditions (pH 6.0–5.0), mimicking tumor and lysosomal environments. In HepG2 cells, HA-St-Das exhibited enhanced cytotoxicity (IC50 ~7.0 μM) and prolonged intracellular retention compared to free Das and uncoated carriers. Fluorescence microscopy confirmed receptor-mediated uptake via CD44, leading to gradual and sustained intracellular delivery. Overall, the HA-St-Das system provides biocompatible, targeted, and controlled Das delivery, addressing key limitations of current liver cancer therapies and representing a promising nanomedicine platform for further development. Full article
(This article belongs to the Section Biomimetic Processing and Molecular Biomimetics)
Show Figures

Figure 1

35 pages, 1184 KB  
Review
Which Approach to Choose to Counteract Musculoskeletal Aging? A Comprehensive Review on the Multiple Effects of Exercise
by Angela Falvino, Roberto Bonanni, Umberto Tarantino, Virginia Tancredi and Ida Cariati
Int. J. Mol. Sci. 2025, 26(15), 7573; https://doi.org/10.3390/ijms26157573 - 5 Aug 2025
Cited by 4 | Viewed by 4705
Abstract
Aging is a complex physiological process that profoundly affects the functionality of the musculoskeletal system, contributing to an increase in the incidence of diseases such as osteoporosis, osteoarthritis, and sarcopenia. Cellular senescence plays a crucial role in these degenerative processes, promoting chronic inflammation [...] Read more.
Aging is a complex physiological process that profoundly affects the functionality of the musculoskeletal system, contributing to an increase in the incidence of diseases such as osteoporosis, osteoarthritis, and sarcopenia. Cellular senescence plays a crucial role in these degenerative processes, promoting chronic inflammation and tissue dysfunction through the senescence-associated secretory phenotype (SASP). Recently, senotherapeutics have shown promising results in improving musculoskeletal health. Natural compounds such as resveratrol, rapamycin, quercetin, curcumin, vitamin E, genistein, fisetin, and epicatechin act on key signaling pathways, offering protective effects against musculoskeletal decline. On the other hand, molecules such as dasatinib, navitoclax, UBX0101, panobinostat, and metformin have been shown to be effective in eliminating or modulating senescent cells. However, understanding the mechanisms of action, long-term safety, and bioavailability remain areas for further investigation. In this context, physical exercise emerges as an effective non-pharmacological countermeasure, capable of directly modulating cellular senescence and promoting tissue regeneration, representing an integrated strategy to combat age-related diseases. Therefore, we have provided an overview of the main anti-aging compounds and examined the potential of physical exercise as a strategy in the management of age-related musculoskeletal disorders. Further studies should focus on identifying synergistic combinations of pharmacological and non-pharmacological interventions to optimize the effectiveness of anti-aging strategies and promoting healthier musculoskeletal aging. Full article
(This article belongs to the Special Issue Molecular Biology of Senescence and Anti-Aging Strategies)
Show Figures

Figure 1

26 pages, 927 KB  
Review
Targeting Cellular Senescence: Pathophysiology in Multisystem Age-Related Diseases
by Jinxue Liu, Hongliang Yu and Yuanyuan Xu
Biomedicines 2025, 13(7), 1727; https://doi.org/10.3390/biomedicines13071727 - 15 Jul 2025
Cited by 3 | Viewed by 2916
Abstract
With the intensification of global aging, the incidence of age-related diseases (including cardiovascular, neurodegenerative, and musculoskeletal disorders) has been on the rise, and cellular senescence is identified as the core driving mechanism. Cellular senescence is characterized by irreversible cell cycle arrest, which is [...] Read more.
With the intensification of global aging, the incidence of age-related diseases (including cardiovascular, neurodegenerative, and musculoskeletal disorders) has been on the rise, and cellular senescence is identified as the core driving mechanism. Cellular senescence is characterized by irreversible cell cycle arrest, which is caused by telomere shortening, imbalance in DNA damage repair, and mitochondrial dysfunction, accompanied by the activation of the senescence-associated secretory phenotype (SASP). In this situation, proinflammatory factors and matrix-degrading enzymes can be released, thereby disrupting tissue homeostasis. This disruption of tissue homeostasis induced by cellular senescence manifests as characteristic pathogenic mechanisms in distinct disease contexts. In cardiovascular diseases, senescence of cardiomyocytes and endothelial cells can exacerbate cardiac remodeling. In neurodegenerative diseases, senescence of glial cells can lead to neuroinflammation, while in musculoskeletal diseases, it can result in the degradation of cartilage matrix and imbalance of bone homeostasis. This senescence-mediated dysregulation across diverse organ systems has spurred the development of intervention strategies. Interventional strategies include regular exercise, caloric restriction, senolytic drugs (such as the combination of dasatinib and quercetin), and senomorph therapies. However, the tissue-specific regulatory mechanisms of cellular senescence, in vivo monitoring, and safety-related clinical translational research still require in-depth investigation. This review summarizes the progress in pathological mechanisms and interventions, providing theoretical support for precision medicine targeting senescence, which is of great significance for addressing health challenges associated with aging. Full article
(This article belongs to the Section Cell Biology and Pathology)
Show Figures

Figure 1

Back to TopTop