Prions and Chronic Wasting Diseases
A topical collection in Pathogens (ISSN 2076-0817). This collection belongs to the section "Viral Pathogens".
Viewed by 6009Editor
Topical Collection Information
Dear Colleagues,
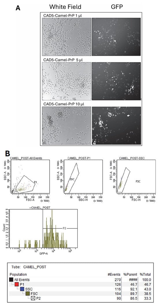
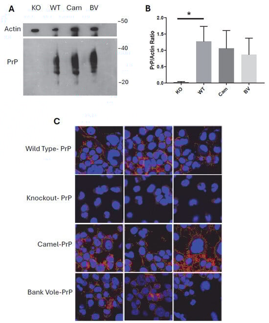
Prions, which are enigmatic proteins recognized for their viral-like transmissibility, including strains and evolvability, are the triggers for fatal neurodegenerative diseases such as chronic wasting disease (CWD). CWD, a cervid prion disease, has raised concerns due to its high lateral transmissibility, resulting in high prevalence among free-ranging animals and posing risks to other animal species and potentially humans. Consequently, CWD represents a critical intersection of wildlife health, conservation, and public health, warranting scientific attention.
Emerging research has revealed another intriguing aspect of prion biology—prion-like transmission. This phenomenon suggests that proteins unrelated to classical prions can adopt similar self-propagating properties. Understanding the nuances of prion-like transmission and its role in pathogenesis could potentially revolutionize our understanding of other neurodegenerative disorders characterized by protein aggregation, offering new insights into diseases that have eluded effective treatments.
This collection aims to rapidly publish the latest findings in the fields of prions, CWD, and prion-like transmission. The open accessibility of these findings will facilitate knowledge exchange, catalyzing collaborative efforts to unravel the mysteries surrounding these devastating disorders and pave the way for transformative breakthroughs. Manuscripts in any format, including original research, reviews, and personal opinions, are welcome for publication in this collection.
Dr. Jiyan Ma
Collection Editor
Manuscript Submission Information
Manuscripts should be submitted online at www.mdpi.com by registering and logging in to this website. Once you are registered, click here to go to the submission form. All submissions that pass pre-check are peer-reviewed. Accepted papers will be published continuously in the journal (as soon as accepted) and will be listed together on the collection website. Research articles, review articles as well as short communications are invited. For planned papers, a title and short abstract (about 250 words) can be sent to the Editorial Office for assessment.
Submitted manuscripts should not have been published previously, nor be under consideration for publication elsewhere (except conference proceedings papers). All manuscripts are thoroughly refereed through a single-blind peer-review process. A guide for authors and other relevant information for submission of manuscripts is available on the Instructions for Authors page. Pathogens is an international peer-reviewed open access monthly journal published by MDPI.
Please visit the Instructions for Authors page before submitting a manuscript. The Article Processing Charge (APC) for publication in this open access journal is 2200 CHF (Swiss Francs). Submitted papers should be well formatted and use good English. Authors may use MDPI's English editing service prior to publication or during author revisions.
Keywords
- prion
- transmissible spongiform encephalopathies
- chronic wasting disease
- protein misfolding
- transmissibility
- prion-like spread
- neurodegeneration




