-
Analysis of Human Degraded DNA in Forensic Genetics -
Breeding Selection for U.S. Siberian Huskies Has Altered Genes Regulating Metabolism, Endurance, Development, Body Conformation, Immune Function, and Behavior -
Epigenetic Modulation and Neuroprotective Effects of Neurofabine-C in a Transgenic Model of Alzheimer’s Disease -
Imprinting Disorders and Epigenetic Alterations in Children Conceived by Assisted Reproductive Technologies: Mechanisms, Clinical Outcomes, and Prenatal Diagnosis -
Comparative Analysis of Deep Learning Models for Predicting Causative Regulatory Variants
Journal Description
Genes
Genes
is a peer-reviewed, open access journal of genetics and genomics published monthly online by MDPI. The Spanish Society for Nitrogen Fixation (SEFIN) is affiliated with Genes and its members receive discounts on the article processing charges.
- Open Access— free for readers, with article processing charges (APC) paid by authors or their institutions.
- High Visibility: indexed within Scopus, SCIE (Web of Science), PubMed, MEDLINE, PMC, Embase, PubAg, and other databases.
- Journal Rank: JCR - Q2 (Genetics and Heredity) / CiteScore - Q2 (Genetics (clinical))
- Rapid Publication: manuscripts are peer-reviewed and a first decision is provided to authors approximately 14.6 days after submission; acceptance to publication is undertaken in 3.4 days (median values for papers published in this journal in the second half of 2025).
- Recognition of Reviewers: Reviewers who provide timely, thorough peer-review reports receive vouchers entitling them to a discount on the APC of their next publication in any MDPI journal, in appreciation of the work done.
Impact Factor:
2.8 (2024);
5-Year Impact Factor:
3.2 (2024)
Latest Articles
Identification of a Tertiary Lymphoid Structure Signature for Predicting Tumor Outcomes Through Transcriptomics Analysis
Genes 2026, 17(2), 239; https://doi.org/10.3390/genes17020239 - 16 Feb 2026
Abstract
Background: Tertiary lymphoid structures (TLSs) play a crucial role in regulating tumor invasion and metastasis and serve as a promising prognostic biomarker in immunotherapy, influencing survival and immune response in multiple cancers. However, existing studies rely on limited gene signatures to assess TLSs,
[...] Read more.
Background: Tertiary lymphoid structures (TLSs) play a crucial role in regulating tumor invasion and metastasis and serve as a promising prognostic biomarker in immunotherapy, influencing survival and immune response in multiple cancers. However, existing studies rely on limited gene signatures to assess TLSs, and there remains a lack of comprehensive TLS-related features for pan-cancer prognosis or immunotherapy response prediction. Methods: Based on published TLS gene signatures, mutation data, and expression profiles from 33 tumor types in TCGA, along with data from 15 immune checkpoint blockade (ICB) cohorts, we first systematically evaluated six TLS gene signatures in relation to immune-related indicators and assessed their predictive and prognostic performance across tumors and immunotherapy. Subsequently, using meta-analysis, we constructed a de novo TLS-related gene feature set, termed predictTLS, designed to predict ICB efficacy and prognosis. The rationality and effectiveness of predictTLS were validated using internal validation sets, single-cell transcriptomic, and spatial transcriptomic data. Results: The evaluation revealed associations between TLS gene signatures and key immune-related indicators. The newly constructed predictTLS feature set demonstrated effectiveness in predicting both ICB therapy outcomes and patient prognosis across the analyzed cohorts. Validation across internal datasets, single-cell profiles, and spatial transcriptomics supported the robustness and biological relevance of predictTLS. Conclusions: This study provides a systematically validated, de novo TLS-related gene signature that can serve as a clinical biomarker for predicting immunotherapy response and prognosis in pan-cancer settings. These findings offer new tools for risk stratification and potential therapeutic targeting in tumor immunotherapy.
Full article
(This article belongs to the Special Issue Computational Genomics and Bioinformatics of Cancer)
Open AccessCase Report
Xp22.33 Duplication Encompassing PAR1 in a Male with Syndromic Neurodevelopmental Disorder and Tall Stature
by
Dibyendu Dutta, Xi Luo and Ria Garg
Genes 2026, 17(2), 238; https://doi.org/10.3390/genes17020238 - 15 Feb 2026
Abstract
Background: Duplications involving Xp22.33, particularly within the pseudoautosomal region 1 (PAR1), are rare. While copy number variants (CNVs) involving SHOX, a dosage-sensitive gene in PAR1, are known to cause growth disorders, large duplications encompassing the entire PAR1 region and beyond show variable
[...] Read more.
Background: Duplications involving Xp22.33, particularly within the pseudoautosomal region 1 (PAR1), are rare. While copy number variants (CNVs) involving SHOX, a dosage-sensitive gene in PAR1, are known to cause growth disorders, large duplications encompassing the entire PAR1 region and beyond show variable associations with skeletal and neurodevelopmental abnormalities. Duplication of the near-complete, isolated PAR1 with a comprehensive clinical description has not been reported. Case Presentation: We report a male patient with a 2.49 Mb duplication encompassing nearly the entire PAR1 region (chrX:200854–2692897, GRCh37). Clinical features included global developmental delay (GDD), autism spectrum disorder (ASD), recurrent seizures, hypotonia with joint hypermobility, dysmorphic features, and proportionate tall stature. The duplicated segment contains 30 genes, including 15 protein-coding genes that escape X-inactivation. Among these, SHOX, DHRSX, ASMT, and CSF2RA are notable candidates contributing to the observed phenotype. Conclusions: This report presents a detailed clinical characterization of a rare, near-complete, isolated PAR1 duplication in a male individual. The co-occurrence of tall stature, GDD, ASD, and seizures raises the possibility of a dosage-related phenotypic effect involving one or more genes within the duplicated interval. While causality cannot be definitively established, these observations contribute to the emerging understanding of the functional consequences of Xp22.33 duplications and suggest that increased copy number within this region may be associated with a clinically significant neurodevelopmental phenotype.
Full article
(This article belongs to the Section Human Genomics and Genetic Diseases)
►▼
Show Figures

Figure 1
Open AccessArticle
Transcriptome-Based Selection and Validation of Reference Genes for Gene Expression Analysis in Roegneria ciliaris ‘Liao Sheng’ Across Various Tissues and Under Drought Stress
by
Qianyun Luo, Yue Liu, Yifan Wang, Guanghao Zhang, Jiafen Liu, Hongxin Li, Zhen Liang, Ying Liu, Long Bai and Sijia Liu
Genes 2026, 17(2), 237; https://doi.org/10.3390/genes17020237 - 14 Feb 2026
Abstract
Backgrounds: Roegneria ciliaris is a perennial tetraploid wild relative of wheat that is widely distributed in China. It can be used both as a forage crop and ecological grass (the grasses specifically bred for ecological restoration) due to its strong stress tolerance, early
[...] Read more.
Backgrounds: Roegneria ciliaris is a perennial tetraploid wild relative of wheat that is widely distributed in China. It can be used both as a forage crop and ecological grass (the grasses specifically bred for ecological restoration) due to its strong stress tolerance, early green-up, vigorous seedling growth in spring, and great palatability. Methods: It is necessary to select and validate appropriate reference genes (RGs) for gene expression normalization by qRT-PCR in order to decipher the stress tolerance mechanism of this grass species. Therefore, eight candidate RGs were identified from transcriptome data of R. ciliaris ‘Liao sheng’ in response to drought stress. The expression stability of these RGs was evaluated by five algorithms (∆Ct, geNorm, NormFinder, Bestkeeper and ReFinder) using samples from different tissues and drought stress. Results: The results showed that MDH and RPL19 were the most stable RGs among all samples, while GAPDH and TUBA presented the lowest expression stability. These representative RGs were further used to normalize the expression level of the pyrroline-5-carboxylate synthase (P5CS) and protein phosphatase 2C (PP2C) genes in different tissues and under drought stress. The results of P5CS and PP2C expression were consistent with transcriptome data. Conclusion: Our study provided the first systematic evaluation of the most stable RG selection for qRT-PCR normalization in R. ciliaris, which will promote further research on its tissue-specific gene expression and mechanism of drought tolerance.
Full article
(This article belongs to the Section Plant Genetics and Genomics)
►▼
Show Figures

Figure 1
Open AccessReview
Environmental Substances Associated with Neurodegeneration: An Overview of Parkinson’s Disease and Related Genotoxic Endpoints
by
Mohammad Shoeb, Breanna Alman, Harpriya Kaur, Moon Han, Fahim Atif, William Wu Kim, Siddhi Desai, Patricia Ruiz and Gregory M. Zarus
Genes 2026, 17(2), 236; https://doi.org/10.3390/genes17020236 - 13 Feb 2026
Abstract
Parkinson’s disease (PD) is a complex neurodegenerative disorder influenced by age, genetic predispositions, and environmental exposures, with a growing global incidence. This review aims to summarize findings from ATSDR Toxicological Profiles, EPA Risk Assessments, and other sources of peer-reviewed literature to examine the
[...] Read more.
Parkinson’s disease (PD) is a complex neurodegenerative disorder influenced by age, genetic predispositions, and environmental exposures, with a growing global incidence. This review aims to summarize findings from ATSDR Toxicological Profiles, EPA Risk Assessments, and other sources of peer-reviewed literature to examine the potential associations between PD and select metals, pesticides, and chlorinated organic compounds. Additionally, it explores using computational toxicology methods to elucidate the interactions between specific chemicals, associated genes, and their possible roles in PD. A total of 29 substances were identified to be neurotoxic with direct or probable association with PD. Risk of disease onset or symptom exacerbation of PD has been linked to exposures to neurodegenerative metals, pesticides, chlorinated organic compounds, and other environmental toxicants, alongside intrinsic factors such as genetic predisposition and aging. Supporting evidence from neurotoxicological studies directly or possibly associated with PD are summarized in referenced toxicological profiles and EPA risk assessments. Genotoxic endpoints evaluated in exposure-induced neurodegeneration including oxidative stress, DNA strand breaks, mitochondrial dysfunction, impaired DNA repair, and telomere alterations may play a critical role in linking environmental exposures to PD pathogenesis. Although these endpoints represent imperative data gaps between environmental and genetic risk factors for PD, isolating individual substances may not be necessary for prevention, as many co-occur at contaminated sites or within certain occupations. Further research is needed to clarify causal relationships between environmental exposure and genotoxic endpoints seen in neurodegenerative processes that can also be seen in PD for consideration in the development of preventive and therapeutic strategies.
Full article
(This article belongs to the Section Neurogenomics)
►▼
Show Figures

Figure 1
Open AccessArticle
Antibiotic-Driven Evolutionary Engineering in Salmonella Heidelberg Reveals Genomic Signatures of Attenuation
by
Ruy D. Chacón, Manuel Ramírez, Claudete S. Astolfi-Ferreira and Antonio J. Piantino Ferreira
Genes 2026, 17(2), 235; https://doi.org/10.3390/genes17020235 - 12 Feb 2026
Abstract
Background/Objectives: Salmonella Heidelberg (SH) is a globally distributed pathogen associated with gastrointestinal disease in humans and animals and frequently affects poultry. Among the classic strategies used in vaccine development, evolutionary engineering enables the generation of attenuated bacterial strains through exposure to selective
[...] Read more.
Background/Objectives: Salmonella Heidelberg (SH) is a globally distributed pathogen associated with gastrointestinal disease in humans and animals and frequently affects poultry. Among the classic strategies used in vaccine development, evolutionary engineering enables the generation of attenuated bacterial strains through exposure to selective pressures such as antibiotics. In this study, spontaneous antibiotic-resistant mutant strains of SH were generated by exposure to high concentrations of streptomycin and rifampicin, after which their phenotypic and genotypic characteristics were evaluated. Methods: The wild-type strain SA628 wt was subjected to continuous and discontinuous selection under antibiotic pressure. Phenotypic characterization included biochemical profiling and antibiotic susceptibility testing. Whole-genome sequencing was performed to identify genetic changes affecting virulence- and resistance-associated genes, plasmid content, and point mutations using variant calling approaches. The potential functional relationships of the mutated genes were further analyzed through genetic network analysis. Results: The mutant strains SA628 mut1 and SA628 mut3 were obtained through discontinuous selection, whereas strain SA628 mut2 was generated under continuous selection. Phenotypically, all the mutant strains exhibited resistance to streptomycin, whereas SA628 mut2 and SA628 mut3 also exhibited resistance to rifampicin. Genomic analyses revealed mutations in rpoS, ascD, ynfE, rpoB, and cyaA associated with discontinuous selection and in iscU, ybiO, rpoB, and rsmG associated with continuous selection. Network analysis indicated that these genes are functionally connected within regulatory and metabolic interaction networks, including global transcriptional regulation, anaerobic metabolism, cAMP-mediated signaling, translation, and iron–sulfur cluster biogenesis. Conclusions: Collectively, these findings suggest that antibiotic-driven selection promotes coordinated genetic changes affecting stress responses and metabolism, which may contribute to reduced virulence. This work provides insights into bacterial adaptation under antibiotic stress and supports the potential use of evolutionary engineering for the development of attenuated strains.
Full article
(This article belongs to the Special Issue Unraveling Genomic Mechanisms of Stress Tolerance and Antimicrobial Resistance in Foodborne Pathogens)
►▼
Show Figures

Figure 1
Open AccessArticle
Diagnostic Value of Karyotype, Microarray, RASopathy Gene Testing and Ultrasound in Fetuses with Nuchal Translucency 3.0–3.4 mm: A Single-Center Cohort Retrospective Study
by
Silvia Andrietti, Giuseppe Gullo, Diliana Beleva, Alessia Maccarrone, Lina De Paola, Chiara Roberta Gaggero, Chiara Calcagno, Maria Lucia Furnari and Pierangela De Biasio
Genes 2026, 17(2), 234; https://doi.org/10.3390/genes17020234 - 12 Feb 2026
Abstract
Background: Increased nuchal translucency (NT) is associated with an elevated risk of genetic abnormalities and structural malformations. The clinical utility of invasive testing and the optimal diagnostic approach in mildly increased NT (3.0–3.4 mm) is debated. This study aimed to evaluate genetic
[...] Read more.
Background: Increased nuchal translucency (NT) is associated with an elevated risk of genetic abnormalities and structural malformations. The clinical utility of invasive testing and the optimal diagnostic approach in mildly increased NT (3.0–3.4 mm) is debated. This study aimed to evaluate genetic and ultrasound findings in this subgroup and to assess the diagnostic yield of advanced genetic testing. Methods: We retrospectively included a total of 107 fetuses with NT between 3.0 and 3.4 mm from a single fetal medicine unit. Complete outcome data were available for 97 pregnancies. Invasive prenatal testing with standard karyotype, chromosomal microarray analysis (CMA) and RASopathy panel testing were offered. All patients underwent detailed ultrasound examination to detect structural abnormalities at 16 and 20 weeks, regardless of whether invasive testing was performed. Results: Invasive prenatal testing, amniocentesis or chorionic villus sampling, (CVS), was performed in 77/97 cases (79.4%). Genetic abnormalities were detected in 28/97 (28.9%). Overall, five rare genetic anomalies were identified; none would have been detected by quantitative fluorescent polymerase chain reaction (QF-PCR) or non-invasive prenatal testing (NIPT). Two anomalies were detectable by standard karyotype, two exclusively by CMA and one exclusively by RASopathy panel. When considering all cases undergoing advanced genetic testing (CMA or RASopathy panel, n = 35) the overall diagnostic yield was 8.5% (3/35). When calculated across the entire cohort with complete follow-up, the additional diagnostic yield was 3.1% (3/97). Major structural malformations were identified in 17/97 cases (17.5%), of which 10 (58.8%) were associated with genetic abnormalities. Conclusions: Fetuses with NT measurements between 3.0 and 3.4 mm show a substantially increased risk of genetic abnormalities and structural malformations. These findings support a comprehensive prenatal evaluation, including invasive testing with advanced genetic analysis and detailed ultrasound assessment, to optimize diagnosis and counseling.
Full article
(This article belongs to the Section Genetic Diagnosis)
►▼
Show Figures

Figure 1
Open AccessReview
Alzheimer’s 2030: From Precision Genomics to Artificial Intelligence
by
Valeria D’Argenio, Rossella Tomaiuolo, Silvia Bargeri and Giulia Sancesario
Genes 2026, 17(2), 233; https://doi.org/10.3390/genes17020233 - 12 Feb 2026
Abstract
Alzheimer’s disease (AD) represents a critical global health challenge, with its prevalence and associated costs expected to double significantly by 2030 and 2050. While lifestyle interventions are crucial, sporadic late-onset AD has a substantial genetic component (40–80% heritability), though known variants limit the
[...] Read more.
Alzheimer’s disease (AD) represents a critical global health challenge, with its prevalence and associated costs expected to double significantly by 2030 and 2050. While lifestyle interventions are crucial, sporadic late-onset AD has a substantial genetic component (40–80% heritability), though known variants limit the scope of traditional precision medicine. Crucially, sex and gender are significant risk determinants, with women accounting for two-thirds of cases due to a complex interplay of biological and sociocultural factors. This review focuses on the influence of genetic and gender-related factors, examining large-scale genome-wide association studies (GWASs) and their role in developing advanced genetic risk scores (GRS) for precision genomics. We also explore the potential of Artificial Intelligence (AI) for multimodal big data analysis and digital health tools to promote personalized prevention and emerging concerns about ethics, privacy and data treatment. The convergence of these findings underscores the urgent need for a genetic-, sex- and gender-informed precision-medicine approach to AD.
Full article
(This article belongs to the Special Issue 15th Anniversary of Genes: Feature Papers in “Neurogenetics and Neurogenomics”)
►▼
Show Figures

Figure 1
Open AccessPerspective
Conversation with Future Clinical Cytogeneticists: The New Frontiers
by
Jing Christine Ye, Rishi Chowdhury and Henry H. Heng
Genes 2026, 17(2), 232; https://doi.org/10.3390/genes17020232 - 12 Feb 2026
Abstract
The post-genomic era has transformed medical genetics, raising renewed debate over the role of medical cytogenetics in clinical practice. High-throughput sequencing and chromosomal microarray technologies now dominate cancer diagnostics, prenatal testing, and rare disease evaluation by enabling rapid detection of gene-level variation, often
[...] Read more.
The post-genomic era has transformed medical genetics, raising renewed debate over the role of medical cytogenetics in clinical practice. High-throughput sequencing and chromosomal microarray technologies now dominate cancer diagnostics, prenatal testing, and rare disease evaluation by enabling rapid detection of gene-level variation, often leading to the perception that cytogenetics is obsolete. However, this view overlooks the unique and complementary strengths of cytogenetic analysis. Although the relationship between cytogenetics and current NGS technologies can be compared to that between forests and trees versus leaves—both of which are necessary for clinical diagnosis—cytogenetic methods uniquely enable direct in situ visualization of chromosomes, allowing detection of large-scale structural and numerical genome alterations at the level of individual cells and cell populations. These system-level features that are frequently invisible or difficult to interpret using sequencing-based approaches alone yet are critical in disease contexts where genome architecture itself carries biological and clinical significance beyond individual genes. This article, therefore, advances a new perspective based on Genome Architecture Theory: that karyotype-level information organizes gene-level function and that many previous gene-centric genetic concepts require reexamination within a unified framework of clinical genomics. Rather than being replaced, cytogenetics is increasingly integrated with sequencing within a unified framework of clinical genomics that combines high-resolution molecular detail with system-level insight into genome organization. Reassessing the role of cytogenetics, therefore, has important implications for medical education, diagnostic strategy, and healthcare policy, as cytogenetics provides the appropriate platform for understanding system-level inheritance through karyotype coding and for advancing molecular medicine from a genome systems perspective.
Full article
(This article belongs to the Special Issue Cytogenetics and Cytogenomics in Clinical Diagnostics: Innovations and Applications)
►▼
Show Figures

Figure 1
Open AccessArticle
Reassessing Benign ASXL1 Variants in Bohring–Opitz Syndrome: The Role of Population Databases in Variant Reinterpretation
by
Liliana Fernández-Hernández, Sergio Enríquez-Flores, Nancy L. Hernández-Martínez, Melania Abreu-González, Esther Lieberman-Hernández, Gerardo Rodríguez-González, Sinuhé Reyes-Ruvalcaba and Miriam E. Reyna-Fabián
Genes 2026, 17(2), 231; https://doi.org/10.3390/genes17020231 - 12 Feb 2026
Abstract
Background/Objectives: ASXL1 is a chromatin-associated gene implicated in both hematologic malignancies and neurodevelopmental disorders, including Bohring–Opitz syndrome (BOS). Although many ASXL1 variants are well classified, a substantial proportion remain variants of uncertain significance (VUS), complicating molecular diagnosis and genetic counseling. The objective
[...] Read more.
Background/Objectives: ASXL1 is a chromatin-associated gene implicated in both hematologic malignancies and neurodevelopmental disorders, including Bohring–Opitz syndrome (BOS). Although many ASXL1 variants are well classified, a substantial proportion remain variants of uncertain significance (VUS), complicating molecular diagnosis and genetic counseling. The objective of this study was to evaluate whether structural context can inform the interpretation of selected ASXL1 missense variants in a clinical setting. Methods: We describe a 17-year-old female with clinical features consistent with BOS carrying the heterozygous ASXL1 variant p.Q1448R, currently classified as benign under ACMG/AMP guidelines. Three-dimensional in silico structural modeling was performed using AlphaFold3 and available crystallographic data. Three additional ASXL1 missense variants classified as VUS in ClinVar (p.R265H, p.T297M, and p.Y358C) were also analyzed. Evolutionary conservation, domain localization, and residue-level interactions were assessed. Results: Structural modeling indicated that the p.Q1448R substitution alters polar interactions and introduces a steric constraint near a conserved PHD-type zinc finger domain. Variants p.R265H and p.T297M affected stabilizing interactions within the DEUBAD, which is involved in BAP1 activation, while p.Y358C altered a polar microenvironment adjacent to a chromatin-interacting region. All analyzed variants, except p.T297M, localized to evolutionarily conserved regions. Conclusions: This study demonstrates that in silico structural analysis can provide complementary, domain-level insights for the interpretation of ASXL1 missense variants that remain classified as benign, likely benign or VUS under current frameworks. Such approaches may assist in prioritizing variants for further functional evaluation and refining molecular interpretation when experimental data are limited.
Full article
(This article belongs to the Collection Genetics and Genomics of Rare Disorders)
►▼
Show Figures

Figure 1
Open AccessReview
CRISPR-Mediated Silkworm: The Oncoming Agricultural Revolutions and a Rising Model Organism
by
Qiaoling Sun, Yongkang Guo, Liting Wang, Ling Jia, Peng Wei and Sanyuan Ma
Genes 2026, 17(2), 230; https://doi.org/10.3390/genes17020230 - 12 Feb 2026
Abstract
The silkworm (Bombyx mori) is essential to sericulture and is also becoming a key model organism in genomics and agriculture. For decades, genetic studies of the silkworm were limited by inefficient and inflexible genome tools. CRISPR genome editing allows precise and
[...] Read more.
The silkworm (Bombyx mori) is essential to sericulture and is also becoming a key model organism in genomics and agriculture. For decades, genetic studies of the silkworm were limited by inefficient and inflexible genome tools. CRISPR genome editing allows precise and scalable alterations to genes regulating development, physiology, and industrial traits. This review summarizes silkworm genome-editing breakthroughs, highlighting CRISPR’s evolution from simple gene knockouts to large-scale genome-wide screening. We highlight how these advancements contribute to disease resistance, higher yields, and the development of new silk-based materials, as well as how they influence the development and growth rate of the sericulture. The creation of high-quality reference genomes, pangenomes, and genome-wide screening systems has made the silkworm a major model for integrating multiple biological datasets and approaches, such as genomic, transcriptomic, and proteomic. By considering the unique biological characteristics of the silkworm, this provides new insights for research on silk biology, piRNA synthetic biology, and hormonal signaling regulation. Finally, we examine new areas at the intersection of CRISPR, pangenomics, and artificial intelligence (AI) and suggest future paths for molecular breeding, pest control, and synthetic biology. Moreover, AI-assisted prediction of CRISPR outcomes is utilized to inform the design of targeted trait modifications, representing an approach to enhancing biomanufacturing efficiency and eco-friendly silk production. Together, these advances have made the silkworm a flexible genetic platform and an important part of sustainable agriculture and biomanufacturing.
Full article
(This article belongs to the Special Issue Application of CRISPR/Cas9 Technology in Insects)
►▼
Show Figures

Figure 1
Open AccessArticle
Next-Generation Sequencing Defines a Molecularly Confirmed ARPKD Core Within the Broader PKHD1-Associated Disease Spectrum
by
Paloma Lapunzina-Soler, Amir Shabaka, Ramón Peces, Ángel Alonso, Emilio Cuesta, Rocío Mena, Laura Espinosa-Román, Marta Melgosa, Gema Fernández, Yolanda Muñoz-GᵃPorrero, Jair Tenorio-Castaño, Pablo Lapunzina and Julián Nevado
Genes 2026, 17(2), 229; https://doi.org/10.3390/genes17020229 - 11 Feb 2026
Abstract
Background/Objectives: Autosomal recessive polycystic kidney disease (ARPKD) is a severe ciliopathy caused by biallelic pathogenic variants in PKHD1, characterized by variable renal and hepatobiliary involvement. The widespread use of next-generation sequencing (NGS) has revealed a large number of rare PKHD1 variants,
[...] Read more.
Background/Objectives: Autosomal recessive polycystic kidney disease (ARPKD) is a severe ciliopathy caused by biallelic pathogenic variants in PKHD1, characterized by variable renal and hepatobiliary involvement. The widespread use of next-generation sequencing (NGS) has revealed a large number of rare PKHD1 variants, creating major challenges in distinguishing molecularly confirmed ARPKD from a broader spectrum of PKHD1-associated disease. Methods: We performed an integrated clinical and molecular analysis of 68 individuals referred for suspected ARPKD. Using phase-aware and family-informed ACMG classification, patients were stratified into three genetically defined groups: 40 with molecularly confirmed ARPKD (biallelic pathogenic, likely pathogenic or segregation-supported VUS-LP variants in trans), 10 with biallelic PKHD1 variants of uncertain pathogenicity, and 18 monoallelic carriers. Genotype–phenotype correlations were restricted to the molecularly confirmed ARPKD group. Results: Among the 40 molecularly confirmed ARPKD patients, 17 (42.5%) carried two loss-of-function (LoF) alleles, 16 (40%) carried one LoF allele, and 7 (17.5%) carried only non-LoF alleles. A strong allele-dose effect was observed. Neonatal or infantile onset occurred in 88% of LoF/LoF patients, compared with 56% of LoF/non-LoF and 29% of non-LoF/non-LoF individuals (p < 0.001). Progression to renal replacement therapy occurred in 65%, 31%, and 0% of patients (p = 0.002). In contrast, hepatobiliary disease was highly prevalent across all genotype classes and showed no significant association with LoF burden. Conclusions: Phase-aware and family-informed interpretation of PKHD1 variants distinguishes a molecularly confirmed ARPKD core from a broader PKHD1 variant spectrum. Within confirmed ARPKD, loss-of-function allele burden is the primary determinant of renal and perinatal severity, whereas hepatic disease is largely independent of truncating allele burden. These findings refine diagnosis, prognosis, and genetic counseling in the genomic era.
Full article
(This article belongs to the Special Issue Next-Generation Sequencing in Rare Genetic Diseases)
►▼
Show Figures

Figure 1
Open AccessReview
DNA Methylation in the Ovary and Uterus of Mammalian Animal Models: Implications for Reproductive Function
by
Oliwia Serej, Magdalena K. Kowalik and Robert Rekawiecki
Genes 2026, 17(2), 228; https://doi.org/10.3390/genes17020228 - 11 Feb 2026
Abstract
DNA methylation is a key epigenetic modification that regulates gene expression and maintains genome stability, particularly in mammalian reproductive tissues. This review summarizes the current knowledge of DNA methylation and demethylation fluctuations with a specific focus on the regulation of ovarian development and
[...] Read more.
DNA methylation is a key epigenetic modification that regulates gene expression and maintains genome stability, particularly in mammalian reproductive tissues. This review summarizes the current knowledge of DNA methylation and demethylation fluctuations with a specific focus on the regulation of ovarian development and uterine function during pregnancy. This modification primarily occurs at CpG-rich regions and is catalyzed by DNA methyltransferases (DNMTs): DNMT1 maintains existing patterns during replication, while DNMT3A and DNMT3B establish de novo methylation. Demethylation is mediated by ten-eleven translocation enzymes (TET1, TET2, and TET3), which oxidize 5-methylcytosine, ultimately replacing it with unmethylated cytosine. These processes play essential roles in folliculogenesis, oocyte maturation, steroidogenesis, and tissue-specific gene regulation. Understanding these epigenetic mechanisms provides important insights into veterinary medicine and offers potential applications in fertility preservation across diverse mammalian species. Consequently, further research is essential to elucidate the clinical implications of these epigenetic processes for improving reproductive health outcomes in animals.
Full article
(This article belongs to the Section Animal Genetics and Genomics)
►▼
Show Figures

Figure 1
Open AccessArticle
Characterisation of a Missense Variant of the Alström Syndrome Centrosome and Basal Body Associated Protein (ALMS1) Gene Associated with Cardiomyopathy Using Induced Pluripotent Stem Cells
by
Tanushri Dargar, Alexandre Janin, Valérie Risson, Estèle Lafont, Camille Valla, Vincent Gache and Marie Abitbol
Genes 2026, 17(2), 227; https://doi.org/10.3390/genes17020227 - 11 Feb 2026
Abstract
Background/Objectives: Human induced pluripotent stem cell (hiPSC) models provide a unique platform for testing the effect of genomic variants identified in patients with inherited diseases. In Alström syndrome, a rare multisystem disorder mainly caused by nonsense mutations in the ALMS1 gene, patients often
[...] Read more.
Background/Objectives: Human induced pluripotent stem cell (hiPSC) models provide a unique platform for testing the effect of genomic variants identified in patients with inherited diseases. In Alström syndrome, a rare multisystem disorder mainly caused by nonsense mutations in the ALMS1 gene, patients often present with infantile cardiomyopathy, retinal dystrophy, type 2 diabetes, and hearing loss in addition to obesity. These diverse clinical manifestations highlight the pleiotropic functions of ALMS1 in cellular processes such as ciliary signalling, cell cycle regulation, and tissue homeostasis. In cats, the ALMS1:c.7384G>C missense variant has been associated with cardiomyopathy in the absence of other symptoms of Alström syndrome, raising questions regarding the impact of this variant on cardiac pathology. Methods: To answer these questions, we generated an hiPSC line carrying the human ALMS1:c.10004G>C missense variant, homologous to the ALMS1:c.7384G>C feline variant, as well as an isogenic control, to investigate the impact of this variant on cardiomyocyte differentiation and function. Results: The introduction of the ALMS1:c.10004G>C variant in the homozygous state in hiPSCs resulted in a significant reduction in cardiomyocyte differentiation efficiency. However, the variant did not affect contractile frequency, sarcomere organisation, sarcomere length, or cardiomyocyte cell size. Together, these results suggest that while the ALMS1:c.10004G>C variant impairs cardiomyocyte differentiation, it does not disrupt the structural or functional properties of the hiPSC-derived cardiomyocytes that do form. Conclusions: We have generated and initiated the characterisation of the third ALMS1 mutant hiPSC line and the first line based on a missense variant, but further research is needed on its relevance in modelling ALMS1-related changes. Our results also support the previous recommendation not to use ALMS1:c.7384G>C for the selection of breeding cats until further data confirm its intrinsic pathogenicity.
Full article
(This article belongs to the Special Issue Hereditary Traits and Diseases in Companion Animals)
►▼
Show Figures

Figure 1
Open AccessArticle
ABCC6 Heterozygosity as Genetic Predisposition to Cerebrovascular Disease Across Ages
by
Giulia Amico, Mariasavina Severino, Marta Bertamino, Rosario Pascarella, Domenico Tortora, Sara Signa, Marta Rusmini, Andrea Rossi, Isabella Ceccherini and Marialuisa Zedde
Genes 2026, 17(2), 226; https://doi.org/10.3390/genes17020226 - 11 Feb 2026
Abstract
Background: Heterozygosity for pathogenic variants in the ABCC6 gene has been associated with an increased incidence of cerebrovascular diseases. This study aims to characterize the prevalence and clinical and neuroradiological phenotypes associated with monoallelic and biallelic ABCC6 variants in pediatric and adult
[...] Read more.
Background: Heterozygosity for pathogenic variants in the ABCC6 gene has been associated with an increased incidence of cerebrovascular diseases. This study aims to characterize the prevalence and clinical and neuroradiological phenotypes associated with monoallelic and biallelic ABCC6 variants in pediatric and adult patients presenting with arterial ischemic stroke or cerebral small vessel disease (CSVD). Methods: We conducted a retrospective observational study on 143 consecutive patients (48 pediatric, 24 juvenile, 71 adult) diagnosed with ischemic stroke or CSVD of unknown etiology. Clinical and neuroradiological data were collected and analyzed in relation to the identified genetic variants through next-generation sequencing. Results: Among the patients, 16 (11.2%) tested positive for causative variants in the ABCC6 gene, with 11 subjects carrying monoallelic variants and 5 carrying biallelic variants. Patients with biallelic variants exhibited severe and complex vasculopathy, with a high incidence of early ischemic events. In contrast, monoallelic carriers predominantly presented with microvascular disease manifestations, including lacunar strokes and signs of CSVD. Conclusions: The results suggest a significant age-dependent phenotypic divergence in patients with ABCC6 variants, highlighting the impact of heterozygosity on cerebrovascular health. Identifying these variants may enhance risk stratification and inform management strategies in patients with traditional vascular risk factors.
Full article
(This article belongs to the Special Issue 15th Anniversary of Genes: Feature Papers in “Neurogenetics and Neurogenomics”)
►▼
Show Figures

Figure 1
Open AccessReview
Redox Imbalance and Genetic Mutations in Heart Failure: Synergistic Mechanisms and Therapeutic Strategies
by
Vinod Kumar Balakrishnan, Abinayaa Rajkumar, Monisha K. G. Ganesh, Harilalith Reddy Kovvuri, Durgadevi Selvam, Preetam Krishnamurthy, Sandhya Sundaram, Kalaiselvi Periandavan, Sankaran Ramesh, Muralidharan Thoddi Ramamurthy and Namakkal S. Rajasekaran
Genes 2026, 17(2), 225; https://doi.org/10.3390/genes17020225 - 11 Feb 2026
Abstract
Heart failure (HF) is a significant global health challenge, with rising prevalence and a complex, multifactorial pathophysiology. Emerging evidence suggests that disruptions in redox signaling pathways and genetic mutations play critical, synergistic roles in the development and progression of HF. This comprehensive review
[...] Read more.
Heart failure (HF) is a significant global health challenge, with rising prevalence and a complex, multifactorial pathophysiology. Emerging evidence suggests that disruptions in redox signaling pathways and genetic mutations play critical, synergistic roles in the development and progression of HF. This comprehensive review synthesizes current knowledge on how redox imbalance and genetic alterations interact to drive cardiac dysfunction and critically evaluates the therapeutic strategies targeting these mechanisms. We begin by introducing the basic concepts of redox biology and its role in maintaining cardiac homeostasis. Next, we examine the specific redox signaling pathways and genetic mutations implicated in HF pathogenesis, highlighting the latest mechanistic insights and findings from human studies. The complex interplay between redox dysregulation and genetic factors is explored, including their synergistic effects, compensatory mechanisms, and illustrative case studies. We also review current therapeutic strategies aimed at restoring redox balance and correcting underlying genetic mutations, discussing their progress and limitations. Finally, we present the latest research advances, identify critical knowledge gaps, and propose future directions for both basic and translational research. Understanding the redox–genetic axis is key to developing novel, targeted therapies to address the growing HF epidemic.
Full article
(This article belongs to the Section Human Genomics and Genetic Diseases)
►▼
Show Figures

Figure 1
Open AccessArticle
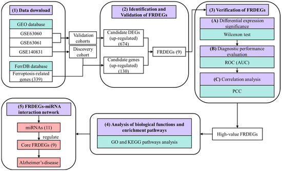
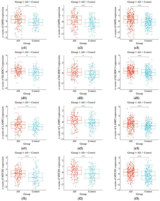
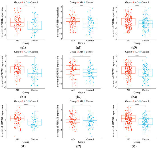
Core Ferroptosis-Related Biomarkers and miRNA Regulatory Networks in Alzheimer’s Disease
by
Wenjia Liu, Xin Rao and Liyang Yu
Genes 2026, 17(2), 224; https://doi.org/10.3390/genes17020224 - 11 Feb 2026
Abstract
Background: The exact pathogenesis of Alzheimer’s disease (AD), a neurodegenerative disorder, remains unclear. Ferroptosis is a form of cell death characterized by intracellular iron accumulation, and has emerged as a potential contributor to the pathological cascade of AD. Therefore, this study aims
[...] Read more.
Background: The exact pathogenesis of Alzheimer’s disease (AD), a neurodegenerative disorder, remains unclear. Ferroptosis is a form of cell death characterized by intracellular iron accumulation, and has emerged as a potential contributor to the pathological cascade of AD. Therefore, this study aims to identify core genes that may function as reliable biomarkers for AD through an in-depth analysis of the genetic relationship between ferroptosis-related genes and AD. Methods: This study first obtained the gene expression profiles (GSE140831, GSE63060 and GSE63061 expression profiles). The GSE140831 dataset served as the discovery cohort, and the GSE63060 and GSE63061 datasets were used as independent validation cohorts. R language 4.4.1 was used for standardizing and identifying differentially expressed genes (DEGs) in AD patients in all datasets. Secondly, the ferroptosis-related genes were obtained. By integrating the ferroptosis-related genes, ferroptosis-related DEGs (FRDEGs) were detected. Then, the FRDEGs were verified and evaluated, and the biological functions of the core genes were analyzed. Finally, miRNAs interacting with these core FRDEGs were explored. Results: The study identified nine FRDEGs (ACVR1B, BRPF1, G6PD, KLHDC3, LAMP2, MTCH1, P4HB, PTPN6, RBMS1), which are potentially related and may serve as biomarkers for AD. All nine genes demonstrated statistically significant differential expression (up-regulation) in both independent validation cohorts and in the combined analysis (p < 0.05). Although the area under the curve (AUC) values of these nine genes ranged from 0.61 to 0.71, indicating moderate discriminatory power, these findings suggest that they may be involved in pathways related to AD and are worthy of further investigation as potential auxiliary biomarkers. Finally, a network of hub FRDEGs-miRNAs interaction was constructed. There were 11 miRNAs that may regulate these hub FRDEGs simultaneously. Conclusions: This study showed the significant association of the identified FRDEGs with AD. Also, a core ferroptosis-related biomarker network for miRNAs regulation of AD was constructed. The specific regulatory mechanism is worthy of further investigation.
Full article
(This article belongs to the Special Issue Novel Biomarkers of Neurodegenerative Diseases)
►▼
Show Figures

Figure 1
Open AccessArticle
The Association Between Estrogen Receptor-α and PIWIL3/piR-651/piR-823 Complex Regulates MI to MII Transposition in Normoresponder and Diminished Ovarian Reserve Cases
by
Çağrı Öner, Damla Kolcuoğlu, Senem Aslan Öztürk, Nergis Özlem Kılıç, Duygu Kütük, Belgin Selam, İbrahim Orçun Olcay and Ertuğrul Çolak
Genes 2026, 17(2), 223; https://doi.org/10.3390/genes17020223 - 11 Feb 2026
Abstract
Background: Diminished ovarian reserve is characterized by a decrease in oocyte count and estrogen levels, which leads to infertility. The genetic and epigenetic mechanisms in MI to MII transition or complete MII phase in the oocyte maturation process estrogen receptor alpha and piRNA
[...] Read more.
Background: Diminished ovarian reserve is characterized by a decrease in oocyte count and estrogen levels, which leads to infertility. The genetic and epigenetic mechanisms in MI to MII transition or complete MII phase in the oocyte maturation process estrogen receptor alpha and piRNA relationship were evaluated. Methods: This study analyzed 100 cumulus oophorous complex samples from normoresponder and DOR patients undergoing IVF, subdivided into metaphase I and metaphase II stages. To elucidate the ER-α, PIWIL3, piR-651, and piR-823 genes qRT-PCR was used and qualitative ER-α protein expressions were determined by immunohistochemistry. Pearson’s correlation analysis was utilized to evaluate the interactions between genes within each experimental group. Results: The DOR samples exhibited significant downregulation of ER-α gene and protein expression compared to the NOR controls. PIWIL3 gene, piR-651, and piR-823 expressions reduced in DOR MI and MII. Strong positive correlations among ER-α, PIWIL3, piR-651, and piR-823 were observed in NOR, whereas DOR showed weaker correlations and immunohistochemistry verified lower ER-α protein levels in DOR. Conclusions: The disruption of ER-α and piRNA-related gene networks in DOR may underlie the suboptimal maturation of oocytes, and monitoring ER-α, PIWIL3, piR-651, and piR-823 expressions could facilitate early determination of maturation stages and improve assessment of ovarian reserve. The potential for transposition to MII in NOR and DOR oocytes was observed in relation to the association between ER-α protein/gene expression and PIWIL3, which regulates ER-α. Moreover, piR-651 and piR-823, whose expressions depend on estrogen level, indirectly regulate oocyte maturation from MI to MII in both NOR and DOR epigenetically. We suggest that the MI and MII stages of oocytes could be determined earlier in NOR and DOR cases by controlling ER-α, PIWIL3, piR-651 and piR-823 expressions. These molecular markers indicate promise for diagnostic applications in reproductive medicine, warranting further validation in larger cohorts.
Full article
(This article belongs to the Section Molecular Genetics and Genomics)
►▼
Show Figures

Figure 1
Open AccessArticle
Cross-Species Exome Sequencing Reveals Recurrent Genomic Alterations in California Sea Lion (Zalophus californianus) Urogenital Carcinoma and Highlights a Recurrent PD-L1 Variant
by
Isabella G. Livingston, Catherine F. Wise, Allison N. Dickey, Rachael Thomas, Alissa C. Demming, Barbie Halaska, Frances M. D. Gulland, Kathleen M. Colegrove, Padraig Duignan and Matthew Breen
Genes 2026, 17(2), 222; https://doi.org/10.3390/genes17020222 - 10 Feb 2026
Abstract
Background/Objectives: Human-driven environmental change can promote cancer development in wild species, yet the pathophysiology of wildlife cancers remain largely unexplored. Urogenital carcinoma (UGC) in the California sea lion (CSL) (Zalophus californianus) is one of the most common cancer types documented in
[...] Read more.
Background/Objectives: Human-driven environmental change can promote cancer development in wild species, yet the pathophysiology of wildlife cancers remain largely unexplored. Urogenital carcinoma (UGC) in the California sea lion (CSL) (Zalophus californianus) is one of the most common cancer types documented in any wild mammal. The pathogenesis of UGC in CSLs is known to be multifactorial, with links to environmental contaminant exposure and infection by Otarine Herpesvirus-1 (OtHV-1); however, the genomic features of these cancers have not been thoroughly explored. Understanding UGC pathogenesis in the CSL has important implications for the health of humans and other species that share environment and diet. Methods: We leveraged the evolutionary conservation between the domestic dog and CSL genomes to perform cross-species whole-exome sequencing (WES) of CSL UGC tumors and matched normal tissue pairs. We also used PCR and Sanger sequencing to investigate the prevalence of DNA from OtHV-1. Results: Bioinformatic analyses identified shared somatic variants and DNA copy number aberrations in UGC tumor samples, including recurrent exonic single-nucleotide variants in CD274/PD-L1, and recurrent copy number gains in CD274/PD-L1, TNFRSF14, CD200, CDK4, and PLCG2. In an extended cohort of 70 CSLs (tumor, matched normals, and controls), a recurrent C > T single-nucleotide variant in exon 4 of CD274/PD-L1 was identified in 54 of 68 (79.4%) CSLs with diagnosed UGC. OtHV-1 DNA was detected in 67 of 70 individuals (95.8%). Conclusions: These results demonstrate that cross-species exome capture provides a means to identify genomic alterations that may play a role in the molecular pathogenesis of UGC in the CSL and adds to the body of evidence for an association between OtHV-1 and UGC in this species.
Full article
(This article belongs to the Section Animal Genetics and Genomics)
►▼
Show Figures

Graphical abstract
Open AccessArticle
SIRT1 rs7069102 Polymorphism Confers Increased Risk of Diabetic Retinopathy in T2DM
by
Melina Bešić, Jernej Letonja, Mojca Globočnik Petrovič, Ana Peterlin, Ema Šuligoj, Stella Stare and Daniel Petrovič
Genes 2026, 17(2), 221; https://doi.org/10.3390/genes17020221 - 10 Feb 2026
Abstract
Background: The incidence and prevalence of type 2 diabetes mellitus (T2DM) has been increasing worldwide recently. Diabetic retinopathy (DR) is a major ocular complication of diabetes mellitus, and it is the leading cause of blindness and visual impairment. Sirtuin 1 (SIRT 1) is
[...] Read more.
Background: The incidence and prevalence of type 2 diabetes mellitus (T2DM) has been increasing worldwide recently. Diabetic retinopathy (DR) is a major ocular complication of diabetes mellitus, and it is the leading cause of blindness and visual impairment. Sirtuin 1 (SIRT 1) is a NAD+-dependent deacetylase and is involved in stress responses such as hypoxic and genotoxic stress, inflammation and heat shock. Tumor necrosis factor α (TNF-α) is an important inflammatory mediator that is involved in the pathogenesis of T2DM. The purpose of our study was to investigate the relationship between the SIRT1 rs7069102 polymorphism and TNF- α rs1800629 polymorphisms and diabetic retinopathy (DR) in patients with type 2 diabetes mellitus (T2DM). Materials and Methods: We analyzed 1554 Slovenian (Caucasian) patients with T2DM of at least 10 years’ duration, stratifying them into two groups: 577 patients with diabetic retinopathy (DR) and 977 patients without DR. Genotyping of SIRT1 rs7069102 and TNF-α rs1800629 polymorphisms was performed using the StepOne real-time PCR System with TaqMan SNP Genotyping Assays. Results and Conclusions: A significant difference in the distribution of SIRT1 rs7069102 genotypes and alleles was observed between the groups. Under the dominant inheritance model, patients with CC or CG genotypes were more likely to develop DR than those with the GG genotype (OR = 1.30; 95% CI = 1.02–1.65; p = 0.036). No significant association was found between TNF-α rs1800629 and DR.
Full article
(This article belongs to the Section Human Genomics and Genetic Diseases)
Open AccessArticle
Gender-Specific Gene Regulation of Ferroptosis in Non-Utilized Liver Donors
by
Hala Nazzal, Halil Kaan Caliskan, Meghan Unes, Chandrashekhara Manithody, Shun Onishi, Pranjali Rajalakshmi, Yasar Caliskan, Mustafa Nazzal and Ajay Jain
Genes 2026, 17(2), 220; https://doi.org/10.3390/genes17020220 - 10 Feb 2026
Abstract
Background/Objectives: Females are generally more resistant to ischemia-related ferroptosis than males, due to differences in iron metabolism, antioxidant pathways, and sex hormone-mediated regulation of ferroptosis suppressors. This has not been systematically studied in a human donor liver model. To investigate the effect of
[...] Read more.
Background/Objectives: Females are generally more resistant to ischemia-related ferroptosis than males, due to differences in iron metabolism, antioxidant pathways, and sex hormone-mediated regulation of ferroptosis suppressors. This has not been systematically studied in a human donor liver model. To investigate the effect of sex on ferroptosis and oxidative stress pathways in non-utilized donor livers (NDLs), we assessed patterns of gene expression in NDLs under ex vivo normothermic machine perfusion (NMP). Methods: We utilized the PROTECT dual-circuit ex vivo NMP system to assess three male and two female NDLs undergoing 6 h NMP. Perfusate and tissue samples were collected at baseline and 6 h of NMP. Malondialdehyde (MDA) levels were quantified as biochemical markers of iron overload and lipid peroxidation, respectively. Ferroptosis-related gene expression was assessed using molecular assays. Comparisons between male and female NDLs were used to determine the influence of sex on ferroptosis and oxidative injury during NMP. Results: NMP was successfully performed on NDLs (n = 5) from three male (56.3 ± 5.7 years) and two female donors (46.5 ± 0.7 years, p = 0.15). The fold-change in the oxidative stress marker MDA was comparable between female (1.2 ± 0.6) and male (1.0 ± 0.4) NDLs after 6 h NMP (p = 0.76). All livers showed upregulation of ferroptosis-related genes (Hypoxia-inducible factor 1 alpha, Iron Responsive Binding Elements 2, Ribosomal Protein L8, Ferritin Heavy Chain 1, Acyl-CoA synthetase family member 2, ATP synthase membrane subunit c locus 3, Heme-oxygenase 1, NAD(P)H Quinone Dehydrogenase 1, Tetratricopeptide Repeat Domain 35, Nuclear Factor Erythroid 2 Related Factor 2). ACSF2 expression was significantly higher in female NDLs compared with males undergoing 6 h NMP (3.6 ± 3.0 vs. 1.0 ± 0.7-fold change, p = 0.04). There were no sex-based significant differences observed in the expression of other ferroptosis-related genes (HIF-1α, IREB2, RPL8, FTH-1, ATP5G3, HO-1, NQO1, TTC35, and NRF2) between male and female NDLs. No gene reached statistical significance after false-discovery-rate (FDR) correction. Conclusions: Normothermic machine perfusion of NDLs was feasible, and no sex-related differences were observed in MDA levels or most ferroptosis-related gene expression after 6 h. Although ACSF2 showed higher expression in female livers, this was not significant after multiple testing correction, highlighting the need for larger studies to explore sex-dependent ferroptosis signaling during liver preservation.
Full article
(This article belongs to the Section Molecular Genetics and Genomics)
►▼
Show Figures

Figure 1
Journal Menu
► ▼ Journal Menu-
- Genes Home
- Aims & Scope
- Editorial Board
- Reviewer Board
- Topical Advisory Panel
- Instructions for Authors
- Special Issues
- Topics
- Sections & Collections
- Article Processing Charge
- Indexing & Archiving
- Editor’s Choice Articles
- Most Cited & Viewed
- Journal Statistics
- Journal History
- Journal Awards
- Society Collaborations
- Conferences
- Editorial Office
Journal Browser
► ▼ Journal BrowserHighly Accessed Articles
Latest Books
E-Mail Alert
News
Topics
Topic in
Animals, Dairy, Genes, Agriculture, Poultry, Ruminants, Veterinary Sciences
Application of Reproductive and Genomic Biotechnologies for Livestock Breeding and Selection: 2nd Edition
Topic Editors: Manuel García-Herreros, Pedro Manuel AponteDeadline: 30 April 2026
Topic in
Biomedicines, Future Pharmacology, Pharmacy, IJMS, Biomolecules, Genes
Prospects of Multi-Target Agonists in Metabolic and Epigenetic Medicine
Topic Editors: Riham Abouleisa, Yanming LiDeadline: 30 November 2026
Topic in
Biomedicines, Metabolites, Proteomes, Genes, J
Multi-Omics in Precision Medicine
Topic Editors: Michele Costanzo, Armando CeveniniDeadline: 31 December 2026
Topic in
Agriculture, Agronomy, Crops, Genes, Plants, DNA
Vegetable Breeding, Genetics and Genomics, 2nd Volume
Topic Editors: Padma Nimmakayala, Georgia Ntatsi, Umesh K. Reddy, Yan R. TomasonDeadline: 5 February 2027
Conferences
Special Issues
Special Issue in
Genes
Extracellular Vesicles in Genetic Diseases: Emerging Biomarkers and Clinical Applications
Guest Editors: Benedetta Niccolini, Elisabetta TabolacciDeadline: 20 February 2026
Special Issue in
Genes
Pediatric Rare Diseases: Genetics and Diagnosis
Guest Editor: Antonio F. Martínez‐MonsenyDeadline: 20 February 2026
Special Issue in
Genes
Computational Genomics and Bioinformatics of Cancer
Guest Editor: Ilya IoshikhesDeadline: 20 February 2026
Special Issue in
Genes
Genetic and Molecular Mechanisms of Crop Resistance
Guest Editor: Quanle XuDeadline: 20 February 2026
Topical Collections
Topical Collection in
Genes
Feature Papers: 'Plant Genetics and Genomics' Section
Collection Editors: Bin Yu, Roberto Tuberosa, Jacqueline Batley
Topical Collection in
Genes
Eukaryotic Non-coding RNAs: Diversity, Structure/Function, Implication in Cardiovascular Disease
Collection Editors: Morten Andre Høydal, Christiane Branlant
Topical Collection in
Genes
Study on Genotypes and Phenotypes of Pediatric Clinical Rare Diseases
Collection Editors: Livia Garavelli, Stefano Giuseppe Caraffi


