Abstract
The farming of ground birds requires extensive labor for the timely feeding and watering of the birds, in addition to cleaning their manure. An autonomous farming system can not only reduce labor costs but can also ensure timely feeding and automatic watering. Moreover, IoT connectivity can help the farmer keep an eye on the birds while physically being away from the farming site. Inspired by this concept, this study presents the design and implementation of a smart autonomous cage for the farming of ground birds. A design of sensors based on ambient temperature and an air quality monitoring system, the mechatronic design of autonomous egg collection and a manure cleaning system are presented in this paper. A novel system control algorithm for the autonomous control of the smart cage is also presented.
1. Introduction
The contribution of the livestock industry sector to the GDP of the rural agricultural sector is 55.4%, which has a 11.9% contribution in the GDP of Pakistan. The demand for poultry production is increasing globally, and by the year 2050, the demand for poultry meat will be more than double what it was in 2005, with the demand for chicken eggs being almost 40% greater [1]. However, raising chickens is not an easy task. It requires a lot of care, labor to look after them for timely feeding and also cleanliness [2]. The most challenging job is to keep the floor/bedding of the chicks clean, as a delay in cleaning the droppings of the chicks results in harmful bacteria growth and the release of ammonia gas [3,4], which results in breathing problems and other diseases such as Fowlpox and Coryza [5]. Chicks are also very sensitive to temperatures, especially when their age is less than six weeks, and an ambient temperature must be maintained to recommended values [6]. A legacy poultry farm requires extensive staff and labor for both taking care of the birds and keeping an eye on their medical condition [7,8].
An autonomous farming system for ground birds with minimal human intervention helps in ubiquitous monitoring with reduced operational costs [9,10]. The Poultry system requires real-time control of critical environmental parameters such as temperature, humidity and air quality [11]. In the case of the farming of ground birds for egg production, the autonomous collection of eggs is also an important consideration, which reduces human intervention and allows for the employing of some robotic system to automatically collect the eggs laid instead [12]. Electronic sensors, the Internet of things (IoT) [13,14,15] and embedded control systems [16,17] have been shown to be very helpful in automating the farming systems of ground birds [18,19]. Autonomous cleaning systems have two benefits: first, they minimize the chance of viral infections in the birds, and secondly, the waste of the birds can be used to generate electricity using a biogas plant setup [20,21].
Therefore, this study presents the implementation of a smart IoT-enabled ground bird farming (SIFC) system that is capable of providing automatic water and feed for three days. The SIFC is capable of autonomously controlling ambient temperature and air quality in a predefined range with the help of electronic sensors and the embedded control system. There is an autonomous manure cleaning system comprising conveyer belts. The design also has the capability of connecting to an IoT server on the web via a Wi-Fi link. The temperature, humidity and air quality of the smart cage are monitored through electronic sensors and an autonomous control system. An IoT interface aided by a mobile app has also been developed to keep the owner of the cage updated about the status of the food supply levels, ambient environmental conditions and the option to actuate the feed and water supply controls remotely.
2. Design Configuration
This project was designed and developed for ground bird owners or personnel in poultry farm businesses. As the project works on the principle of isolation and automation, it decreases the need for human resources and human interaction and increases the stability of farming by maintaining a healthy atmosphere for the birds. The automatic feeding and watering system works precisely on real time, with feedings twice a day. The cage design comprises the following: cage body design, cage body fabrication, egg collection system design, sensors, exhaust and ventilator installation, electronic control circuit design and a power and battery section. Details of the aforementioned tasks are described below.
2.1. Cage Body Design
The cage 3D model concept design was developed with Tinker CAD software, available freely online. The idea was to have a cage for four ground birds with a provision for the installation of an autonomous feed and water supply system, ambient temperature and air quality sensors, an exhaust and fans.
2.2. Cage Body Fabrication
The cage body was fabricated through a local fabricator from the Birds market in Karachi using a local indent procedure. The cage is designed for four occupants. It has a dimension of 3.5 × 5 feet with a height of around 3.5 feet. The finished cage is shown in Figure 1. The cage has a front tray to collect the eggs laid by the ground birds and two side trays for final egg collection through the egg collection/sweep system. The base of the cage is precisely designed with an elevation of 3 inches so that the eggs roll down to the egg collecting tray. The entire cage is set up with wheels beneath it, along with manual breaks.
Figure 1.
The finished cage assembly design.
2.3. Egg Collection System Design
As the eggs roll down to the collection tray, an actuator is needed. An actuator works on the principle of rack and pinion steering. Figure 2 shows the designed actuator manipulator. A pinion (pulley) is attached to the stepper motor, which drives the timing belt (rack) mechanism. This rack mechanism is attached to a pushing plate, which is attached to smooth rods and linear bearings. The entire mechanism is mounted to the cage using two 3D-printed holders as shown in Figure 3. The complete egg collection system comprising stepper motors, 3D-printed holders and timing belts is shown in Figure 4.
Figure 2.
The actuator/manipulator designed for the cage.
Figure 3.
The 3D-designed and -printed actuator manipulators.
Figure 4.
The egg collection system.
2.4. Sensor Sensors, Exhaust and Ventilator Installation
Two 12v Dc fans and one DC exhaust fan were installed to maintain ambient temperature and air quality. For temperature monitoring, a DS 1820 sensor was used. For air quality monitoring, MQ 137 and MQ 135 sensors for ammonia and carbon monoxide monitoring were used. Holders designed in 3D were utilized to hold the air quality sensors. Figure 5 shows all of these installations. On top of the cage, three fans were attached for the outlet and inlet of air in the cases of some harmful gases or increase in temperature.
Figure 5.
A 3D design of the sensor holders.
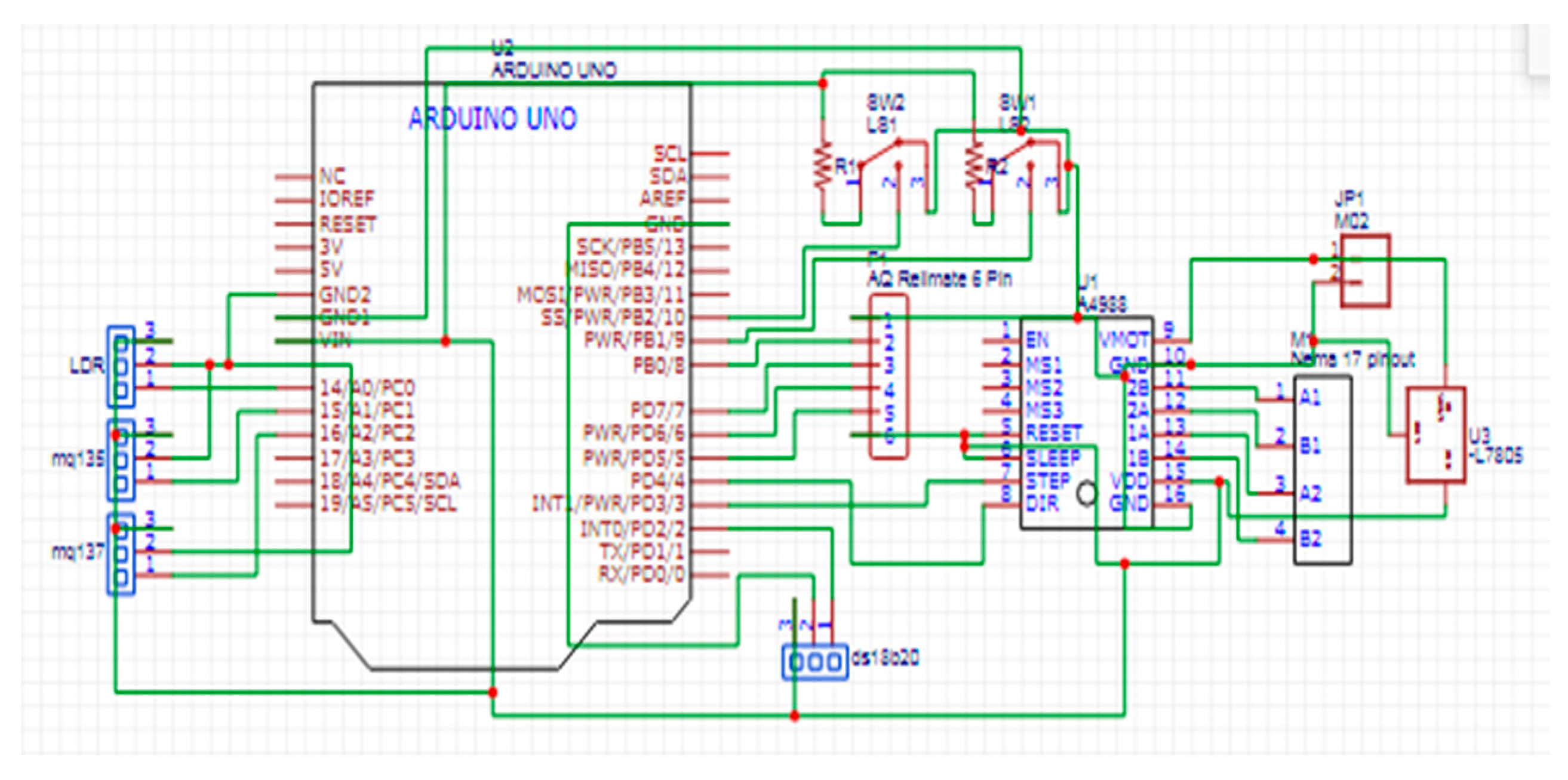
2.5. Electronic Control Circuit Design
The electronic circuit was initially designed in simulation and also partially tested. Figure 6 shows the designed circuit. The circuit was then implemented in hardware, and after three iterations, the final 3D-printed circuit board (PCB) was designed and was made to work perfectly. Figure 7 shows the final PCB top and bottom layers.
Figure 6.
An initial control circuit simulation for the cage.
Figure 7.
The final PCB of the cage control circuit.
2.6. Power and Battery Section
The cage was powered with a 12v 2a power supply. For backup, a 24 Ah lithium-ion battery bank was designed with a battery management system to automatically keep the battery charged and supply power to the system in the case of battery absence. The power bank was controlled through a battery management system to avoid overcharging and provide overload protection. Figure 8 shows the designed lithium-ion battery bank.
Figure 8.
The Li-Ion battery bank designed to power the cage.
3. Results and Discussion
3.1. Autonomous Water Supply System
An autonomous water supply system was designed using a mini-DC pump to supply water to the cage feeding cup from the main water bottle. Figure 9 shows this system. A water level sensor was installed in the main water bottle to monitor the water level. The water was drawn from the main water bottle once a day at a fixed preprogrammed time. Manual control through a button-based interface was also added.
Figure 9.
Mini-DC pump.
3.2. Autonomous Feed Supply System
An autonomous feed supply system was designed using a novel rotary actuator-based system, which was designed using a 3D printer. Figure 10 shows this system. A water level sensor was installed in the main water bottle to supervise the water level. Water was drawn from the main water bottle once a day at a fixed preprogrammed time. Manual control through a button-based interface was also added.
Figure 10.
(a) Rotary actuator (b) 360° Servo Motor (c) Hex Stand-off (d) Feed Dispensing System.
3.3. Cage Embedded Control System
The cage was controlled through an autonomous control algorithm that controlled all the sensors: feed, water, air quality and temperature. It also interacted with the user as well as the IoT cloud. The working of the control system is shown in Figure 11 with the help of flowcharts. First, in the initialization process, the control system initializes the serial ports, LCD display and ESP8266 Wi-Fi module using AT commands. Then, Internet connectivity is established, and after successful Internet connectivity, the system is connected to the Blynk IOT cloud; thereafter, all the sensors are initialized. After the initialization process, the control system continuously monitors the laser-based egg interception system, manages the exhaust and fans according to temperature and air quality sensor values and reads the RTC to execute cleaning, watering and feed supply systems on preset times. The control system also reads the button-based interfaces for the manual execution of the feed supply, water supply and manure cleaning systems.
Figure 11.
Flowcharts showing the main controller (a) Initialization process (b) Continuous monitoring process.
4. Conclusions
In this study, we presented the design of our novel smart poultry cage system, designed for the autonomous farming of ground birds. This system comprises sensors, exhaust and ventilator units. For air quality monitoring, MQ 137 and MQ 135 sensors for ammonia and carbon monoxide monitoring were used, which control the exhaust fan to maintain air quality. For temperature monitoring, a DS 1820 sensor was used. A laser-based egg detection system and a stepper motor-based egg collection system were proposed. A conveyor belt-based manure cleaning system design was also presented. An IoT interface with a mobile app was also developed for the cage, which offers an end user the flexibility of monitoring and controlling the cage remotely. In the future, a camera interface will be added to the cage for the purposes of monitoring the health of the ground birds and immediately reporting anomalies to the cage owner.
Author Contributions
Conceptualization, R.A.B.; methodology, T.R., software, R.A.B.; Validation, M.A.Q. and T.R.; formal analysis, R.A.B.; investigation, M.A.Q. and T.R.; writing—original draft preparation, R.A.B.; writing—review and editing M.A.Q. and T.R. All authors have read and agreed to the published version of the manuscript.
Funding
This research was fully funded by Sindh HEC Pakistan, grant number 115 awarded vide letter No. AD(RESEARCH)/SHEC/I-II/2021. The work was also supported by NED University of Engineering.
Institutional Review Board Statement
The project was allowed by the NED University of Engineering and Technology vide office order No. DR (Estab)/(1418)/9071 dated 27-09-2022.
Informed Consent Statement
Not applicable.
Data Availability Statement
No new data were created or analyzed in this study. Data sharing is not applicable to this article.
Conflicts of Interest
The authors declare no conflict of interest.
References
- Smith, D.; Lyle, S.; Berry, A.; Manning, N.; Zaki, M.; Neely, A. Internet of Animal Health Things (IoAHT) Opportunities and Challenges; University of Cambridge: Cambridge, UK, 2015. [Google Scholar]
- Shoaib, M.; Ashraf, I.; Chaudhary, K.M.; Talib, U.; Usman, M.; Khan, A.A. Farm and Disease Management by Commercial Poultry Farmers. Curr. Res. Agric. Sci. 2018, 5, 42–47. [Google Scholar] [CrossRef]
- Swelum, A.A.; El-Saadony, M.T.; Abd El-Hack, M.E.; Ghanima, M.M.A.; Shukry, M.; Alhotan, R.A.; Hussein, E.O.; Suliman, G.M.; Ba-Awadh, H.; Ammari, A.A.; et al. Ammonia emissions in poultry houses and microbial nitrification as a promising reduction strategy. Sci. Total Environ. 2021, 781, 146978. [Google Scholar] [CrossRef]
- Al-Kerwi, M.S.M.; Mardenli, O.; Jasim, M.R.M.; Al-Majeed, M.A. Effects of Harmful Gases Emitted from Poultry Houses on Productive and Health Performance. IOP Conf. Ser. Earth Environ. Sci. 2022, 1060, 012082. [Google Scholar] [CrossRef]
- Blackall, P.J.; Soriano-Vargas, E. Infectious Coryza and Related Bacterial Infections. Diseases of Poultry (2020); Wiley Online Library: New York, NY, USA, 2020. [Google Scholar]
- Andrade, R.R.; Tinôco, I.F.F.; Baêta, F.C.; Barbari, M.; Conti, L.; Cecon, P.R.; Cândido, M.G.L.; Martins, I.T.A.; Junior, C.G.S.T. Evaluation of the surface temperature of laying hens in different thermal environments during the initial stage of age based on thermographic images. Agron. Res. 2017, 15, 629–638. [Google Scholar]
- Edwan, E.; Abu Qassem, M.; Abu Al-Roos, S.; Elnaggar, M.; Ahmed, G.; Ahmed, A.S.; Zaqout, A. Design and Implementation of Monitoring and Control System for a Poultry Farm. In Proceedings of the 2020 International Conference on Promising Electronic Technologies (ICPET), Jerusalem, Palestine, 16–17 December 2020. [Google Scholar]
- Ren, G.; Lin, T.; Ying, Y.; Chowdhary, G.; Ting, K.C. Agricultural robotics research applicable to poultry production: A review. Comput. Electron. Agric. 2020, 169, 105216. [Google Scholar] [CrossRef]
- Vijay, A.; Garg, T.; Goyal, V.; Rashmi; Yadav, A.; Mukherjee, R. A Low-Cost Edge-IoT Based Smart Poultry Farm. In Proceedings of the IEEE COMSNETS 2023, Bangalore, India, 3–8 January 2023; pp. 397–399.
- Relf-Eckstein, J.E.; Ballantyne, A.T.; Phillips, P.W.B. Farming Reimagined: A case study of autonomous farm equipment and creating an innovation opportunity space for broadacre smart farming. NJAS-Wagening. J. Life Sci. 2019, 90–91, 100307. [Google Scholar] [CrossRef]
- NMalika, Z.; Ramli, R.; Alkawaz, M.H.; Johar, M.G.M.; Hajamydeen, A.I. IoT based Poultry Farm Temperature and Humidity Monitoring Systems: A Case Study. In Proceedings of the Proceeding-2021 IEEE 9th Conference on Systems, Process and Control (ICSPC 2021), Malacca, Malaysia, 10–11 December 2021; pp. 64–69. [Google Scholar] [CrossRef]
- Chang, C.L.; Xie, B.X.; Wang, C.H. Visual guidance and egg collection scheme for a smart poultry robot for free-range farms. Sensors 2020, 20, 6624. [Google Scholar] [CrossRef]
- Bumanis, N.; Arhipova, I.; Paura, L.; Vitols, G.; Jankovska, L. Data conceptual model for smart poultry farm management system. Procedia Comput. Sci. 2022, 200, 517–526. [Google Scholar] [CrossRef]
- Batuto, A.; Dejeron, T.B.; Cruz, P.D.; Samonte, M.J.C. e-poultry: An IoT poultry management system for small farms. In Proceedings of the 2020 IEEE 7th International Conference on Industrial Engineering and Applications (ICIEA), Bangkok, Thailand, 16–21 April 2020; pp. 738–742. [Google Scholar]
- Priya, M.M.; Pavithraa, K.; Devi, B.P.; Sureshkumar, V. Smart Poultry Farm Incorporating GSM and IoT. Int. Res. J. Eng. Technol. 2021, 8, 3186–3190. [Google Scholar]
- Wang, T.; Xu, X.; Wang, C.; Li, Z.; Li, D. From smart farming towards unmanned farms: A new mode of agricultural production. Agriculture 2021, 11, 145. [Google Scholar] [CrossRef]
- Corkery, G.; Ward, S.; Kenny, C.; Hemmingway, P. Incorporating smart sensing technologies into the poultry industry. J. World’s Poult. Res. 2013, 3, 106–128. [Google Scholar]
- Ahmadi, M.; Hussien, A.; Smaisim, G.; Falai, N. A Survey of Smart Control System for Poultry Farm Techniques. In Proceedings of the International Conference on Distributed Computing and High Performance Computing(DCHPC 2018), QOM, Iran, 25–27 November 2019; pp. 1–16. [Google Scholar]
- Enriko, I.K.A.; Putra, R.A. Automatic temperature control system on smart poultry farm using pid method. Green Intell. Syst. Appl. 2021, 1, 37–43. [Google Scholar] [CrossRef]
- Sitaram, K.A.; Ankush, K.R.; Anant, K.N.; Raghunath, B.R. IoT based Smart Management of Poultry Farm and Electricity Generation. In Proceedings of the 2018 IEEE International Conference on Computational Intelligence and Computing Research (ICCIC), Madurai, India, 13–15 December 2018. [Google Scholar] [CrossRef]
- Abdurakhmanov, A. Efficient Method of Biogas Production. Eurasian J. Eng. Technol. 2023, 17, 28–34. [Google Scholar]
Disclaimer/Publisher’s Note: The statements, opinions and data contained in all publications are solely those of the individual author(s) and contributor(s) and not of MDPI and/or the editor(s). MDPI and/or the editor(s) disclaim responsibility for any injury to people or property resulting from any ideas, methods, instructions or products referred to in the content. |
© 2023 by the authors. Licensee MDPI, Basel, Switzerland. This article is an open access article distributed under the terms and conditions of the Creative Commons Attribution (CC BY) license (https://creativecommons.org/licenses/by/4.0/).










