Ghost-YOLO-GBH: A Lightweight Framework for Robust Small Traffic Sign Detection via GhostNet and Bidirectional Multi-Scale Feature Fusion
Abstract
1. Introduction
2. Related Work
2.1. Overview of YOLO Series Algorithms and Their Development
2.2. Limitations of YOLO11s in Small Traffic Sign Recognition
3. Proposed Approach: Ghost-YOLO-GBH
3.1. GhostNet Backbone Network
3.2. HybridFocus Module for Robust Background Suppression
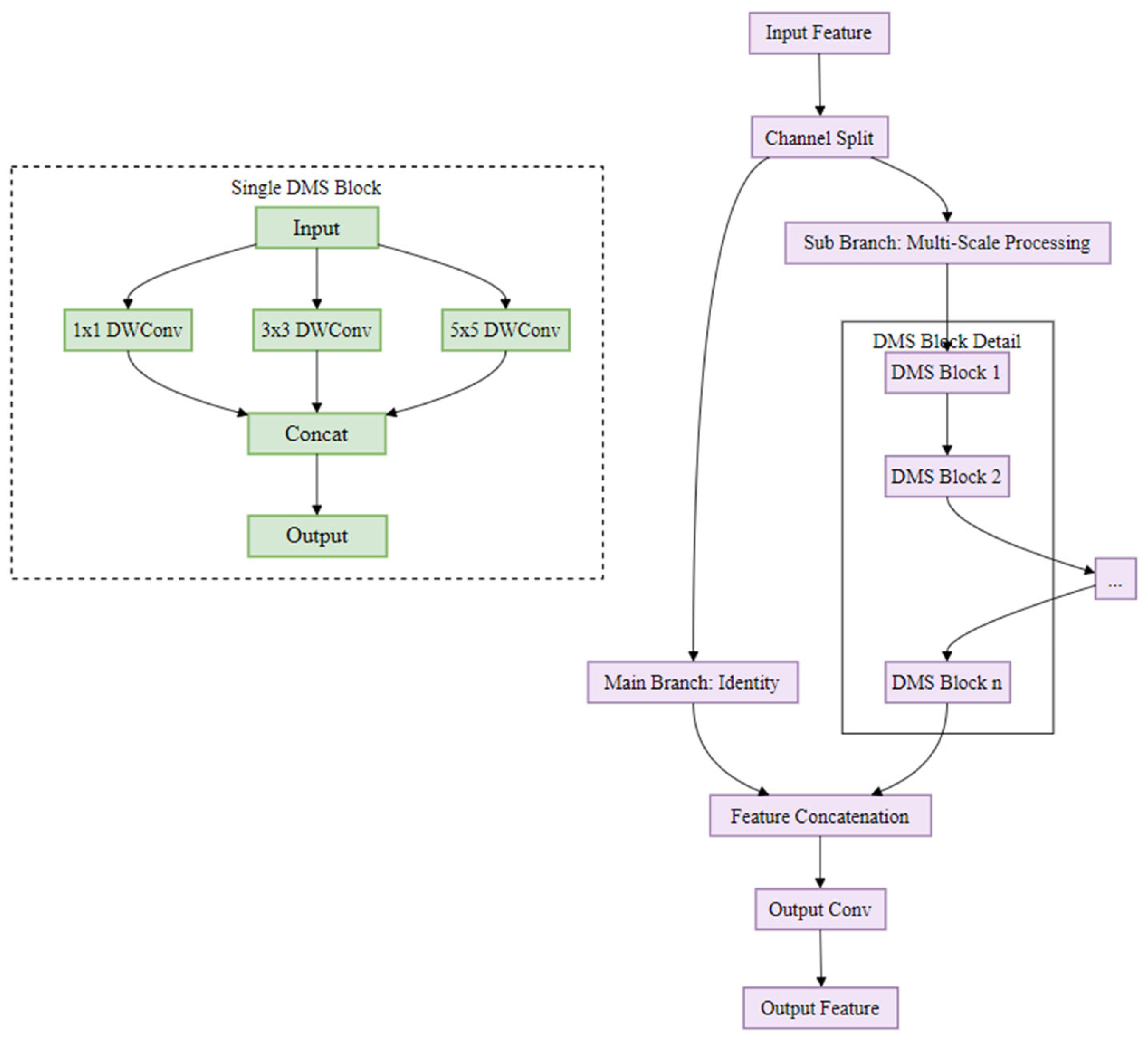
3.3. New Feature Pyramid Network BiDMS-FPN
4. Experiments and Results
4.1. Dataset and Evaluation Metrics
4.2. Implementation Details
4.3. Comparative Experiments
4.3.1. Comparative Experiments of Backbone Network
4.3.2. Comparative Experiment of SPPF and FPN Networks
4.3.3. A Comparative Experiment of Algorithms
4.4. Ablation Study
4.4.1. Analysis of Individual Module Effects
4.4.2. Analysis of Combined Module Effects
4.4.3. Comprehensive Advantages
5. Conclusions and Future Work
Author Contributions
Funding
Institutional Review Board Statement
Informed Consent Statement
Data Availability Statement
Acknowledgments
Conflicts of Interest
References
- Mogelmose, A.; Trivedi, M.M.; Moeslund, T.B. Vision-Based Traffic Sign Detection and Analysis for Intelligent Driver Assistance Systems: Perspectives and Survey. IEEE Trans. Intell. Transp. Syst. 2012, 13, 1484–1497. [Google Scholar] [CrossRef]
- Kheder, M.Q.; Mohammed, A.A. Improved traffic sign recognition system (itsrs) for autonomous vehicle based on deep convolutional neural network. Multimed. Tools Appl. 2023, 83, 61821–61841. [Google Scholar] [CrossRef]
- An, F.; Wang, J.; Liu, R. Road Traffic Sign Recognition Algorithm Based on Cascade Attention-Modulation Fusion Mechanism. IEEE Trans. Intell. Transp. Syst. 2024, 25, 17841–17851. [Google Scholar] [CrossRef]
- Khalil, R.A.; Safelnasr, Z.; Yemane, N.; Kedir, M.; Shafiqurrahman, A.; Saeed, N. Advanced Learning Technologies for Intelligent Transportation Systems: Prospects and Challenges. IEEE Open J. Veh. Technol. 2024, 5, 397–427. [Google Scholar] [CrossRef]
- Pramudito, D.K. Enhancing Real-Time Object Detection in Autonomous Systems Using Deep Learning and Computer Vision Techniques. J. Acad. Sci. 2024, 1, 788–804. [Google Scholar]
- Vijayakumar, A.; Vairavasundaram, S. YOLO-based Object Detection Models: A Review and its Applications. Multimed. Tools Appl. 2024, 83, 83535–83574. [Google Scholar] [CrossRef]
- Mahadshetti, R.; Kim, J.; Um, T.-W. Sign-YOLO: Traffic Sign Detection Using Attention-Based YOLOv7. IEEE Access 2024, 12, 132689–132700. [Google Scholar] [CrossRef]
- Zhang, L.; Yang, K.; Han, Y.; Li, J.; Wei, W.; Tan, H.; Yu, P.; Zhang, K.; Yang, X. TSD-DETR: A lightweight real-time detection transformer of traffic sign detection for long-range perception of autonomous driving. Eng. Appl. Artif. Intell. 2024, 139, 109536. [Google Scholar] [CrossRef]
- Han, Y.; Wang, F.; Wang, W.; Li, X.; Zhang, J. YOLO-SG: Small traffic signs detection method in complex scene. J. Supercomput. 2023, 80, 2025–2046. [Google Scholar] [CrossRef]
- Kamal, U.; Tonmoy, T.I.; Das, S.; Hasan, K. Automatic Traffic Sign Detection and Recognition Using SegU-Net and a Modified Tversky Loss Function With L1-Constraint. IEEE Trans. Intell. Transp. Syst. 2019, 21, 1467–1479. [Google Scholar] [CrossRef]
- Li, J.; Wang, Z. Real-Time Traffic Sign Recognition Based on Efficient CNNs in the Wild. IEEE Trans. Intell. Transp. Syst. 2018, 20, 975–984. [Google Scholar] [CrossRef]
- Wang, L.; Zhou, K.; Chu, A.; Wang, G.; Wang, L. An Improved Light-Weight Traffic Sign Recognition Algorithm Based on YOLOv4-Tiny. IEEE Access 2021, 9, 124963–124971. [Google Scholar] [CrossRef]
- Haque, W.A.; Arefin, S.; Shihavuddin, A.; Hasan, M.A. DeepThin: A novel lightweight CNN architecture for traffic sign recognition without GPU requirements. Expert Syst. Appl. 2021, 168, 114481. [Google Scholar] [CrossRef]
- Redmon, J.; Divvala, S.; Girshick, R.; Farhadi, A. You Only Look Once: Unified, Real-Time Object Detection. In Proceedings of the IEEE Conference on Computer Vision and Pattern Recognition, Las Vegas, NV, USA, 27–30 June 2016. [Google Scholar] [CrossRef]
- Redmon, J.; Farhadi, A. Yolov3: An incremental improvement. arXiv 2018. [Google Scholar] [CrossRef]
- Ali, M.L.; Zhang, Z. The YOLO Framework: A Comprehensive Review of Evolution, Applications, and Benchmarks in Object Detection. Computers 2024, 13, 336. [Google Scholar] [CrossRef]
- Wang, Z.; Su, Y.; Kang, F.; Wang, L.; Lin, Y.; Wu, Q.; Li, H.; Cai, Z. PC-YOLO11s: A Lightweight and Effective Feature Extraction Method for Small Target Image Detection. Sensors 2025, 25, 348. [Google Scholar] [CrossRef] [PubMed]
- Han, K.; Wang, Y.; Tian, Q.; Guo, J.; Xu, C.; Xu, C. Ghostnet: More features from cheap operations. In Proceedings of the IEEE/CVF Conference on Computer Vision and Pattern Recognition, Seattle, WA, USA, 13–19 June 2020. [Google Scholar] [CrossRef]
- Lau, K.W.; Po, L.-M.; Rehman, Y.A.U. Large Separable Kernel Attention: Rethinking the Large Kernel Attention design in CNN. Expert Syst. Appl. 2023, 236, 121352. [Google Scholar] [CrossRef]
- Li, Y.; Chen, Y.; Wang, N.; Zhang, Z. Scale-aware trident networks for object detection. In Proceedings of the IEEE/CVF International Conference on Computer Vision, Seoul, Republic of Korea, 27 October–2 November 2019. [Google Scholar] [CrossRef]
- Rahman, M.M.; Munir, M.; Marculescu, R. Emcad: Efficient multi-scale convolutional attention decoding for medical image segmentation. In Proceedings of the IEEE/CVF Conference on Computer Vision and Pattern Recognition, Seattle, WA, USA, 16–22 June 2024. [Google Scholar] [CrossRef]
- Tan, M.; Pang, R.; Le, Q.V. Efficientdet: Scalable and efficient object detection. In Proceedings of the IEEE/CVF Conference on Computer Vision and Pattern Recognition, Seattle, WA, USA, 13–19 June 2020. [Google Scholar] [CrossRef]
- Zhu, Z.; Liang, D.; Zhang, S.; Huang, X.; Li, B.; Hu, S. Traffic-sign detection and classification in the wild. In Proceedings of the IEEE Conference on Computer Vision and Pattern Recognition, Las Vegas, NV, USA, 27–30 June 2016. [Google Scholar] [CrossRef]
- Li, T.; Zhang, Y.; Li, Q.; Zhang, T. AB-DLM: An Improved Deep Learning Model Based on Attention Mechanism and BiFPN for Driver Distraction Behavior Detection. IEEE Access 2022, 10, 83138–83151. [Google Scholar] [CrossRef]
- Zhou, S.; Yang, D.; Zhang, Z.; Zhang, J.; Qu, F.; Punetha, P.; Li, W.; Li, N. Enhancing autonomous pavement crack detection: Optimizing YOLOv5s algorithm with advanced deep learning techniques. Measurement 2024, 240, 115603. [Google Scholar] [CrossRef]
- Sun, Y.; Zheng, J.; Wang, H.; Zhang, Y.; Guo, J.; Ning, H. LKStar-Yolov8n: An autonomous driving object detection algorithm based on large convolution kernel star structure of Yolov8n. Signal Image Video Process. 2025, 19, 1–10. [Google Scholar] [CrossRef]
- He, L.; Wei, H.; Wang, Q. A New Target Detection Method of Ferrography Wear Particle Images Based on ECAM-YOLOv5-BiFPN Network. Sensors 2023, 23, 6477. [Google Scholar] [CrossRef] [PubMed]
- Li, C.; Li, L.; Jiang, H.; Weng, K.; Geng, Y.; Li, L.; Ke, Z.; Li, Q.; Cheng, M.; Nie, W. YOLOv6: A single-stage object detection framework for industrial applications. arXiv 2022. [Google Scholar] [CrossRef]
- Selvaraju, R.R.; Cogswell, M.; Das, A.; Vedantam, R.; Parikh, D.; Batra, D. Grad-CAM: Visual explanations from deep networks via gradient-based localization. In Proceedings of the IEEE International Conference on Computer Vision, Venice, Italy, 22–29 October 2017. [Google Scholar] [CrossRef]
















| Predicted/Actual | Positive (Target Present) | Negative (Target Absent) |
|---|---|---|
| Positive (Predicted as Target) | TP (True Positive) | FP (False Positive) |
| Negative (Not Predicted as Target) | FN (False Negative) | TN (True Negative) |
| Network | mAP@0.5/% | FPS | Parameter Count (M) | GFLOPS |
|---|---|---|---|---|
| MobileNet-V3 | 68.00 | 52.20 | 12.5 | 20.20 |
| EfficientNet-B0 | 73.80 | 56.50 | 8.60 | 14.70 |
| FasterNet | 71.60 | 61.20 | 7.54 | 15.80 |
| GhostNet | 75.12 | 46.60 | 6.74 | 12.90 |
| Model | mAP@50/% | FPS | Parameter Count (M) | GFLOPS |
|---|---|---|---|---|
| YOLO11s | 74.80 | 40.30 | 9.46 | 21.50 |
| YOLO11s-SimSPPF | 75.40 | 41.20 | 10.26 | 24.50 |
| YOLO11s-Hybrid-Focus | 79.10 | 45.40 | 10.51 | 22.30 |
| YOLO11-Bifpn | 71.60 | 42.50 | 12.30 | 25.60 |
| YOLO11-BiDMS-FPN | 77.10 | 44.30 | 7.76 | 22.40 |
| Ghost-YOLO-GBH | 81.10 | 45.00 | 7.74 | 21.30 |
| Model | mAP@50/% | FPS | Parameter Count (M) | GFLOPS |
|---|---|---|---|---|
| Faster R-CNN | 79.30 | 24.00 | 41.30 | 92.20 |
| YOLOv5s | 70.30 | 46.20 | 7.89 | 16.50 |
| YOLOv7 | 71.40 | 38.20 | 37.20 | 101.90 |
| YOLOv8s | 76.70 | 32.15 | 11.15 | 28.80 |
| YOLOv9s | 75.20 | 40.00 | 9.70 | 26.70 |
| YOLOv12 | - | - | 9.30 | 21.40 |
| RT-DETR | 81.10 | 98.20 | 19.80 | 57.10 |
| YOLO11s | 74.80 | 40.30 | 9.46 | 21.50 |
| Ghost-YOLO-GBH | 81.10 | 45.00 | 7.74 | 21.30 |
| Model | GhostNet | HybridFocus | BiDMS-FPN | mAP (%) | FPS | Parameter Count (M) | GFLOPS |
|---|---|---|---|---|---|---|---|
| YOLO11s | × | × | × | 74.80 | 40.30 | 9.46 | 21.70 |
| Model 2 | √ | × | × | 75.12 | 46.60 | 6.74 | 12.90 |
| Model 3 | × | √ | × | 79.10 | 45.40 | 10.51 | 22.30 |
| Model 4 | × | × | √ | 77.10 | 44.30 | 7.76 | 22.40 |
| Model 5 | √ | √ | × | 79.00 | 41.25 | 6.94 | 13.10 |
| Model 6 | × | √ | √ | 78.10 | 33.80 | 9.03 | 24.70 |
| Model 7 | √ | × | √ | 78.01 | 44.64 | 4.98 | 12.70 |
| Ghost-YOLO-GBH | √ | √ | √ | 81.10 | 45.00 | 7.74 | 21.30 |
Disclaimer/Publisher’s Note: The statements, opinions and data contained in all publications are solely those of the individual author(s) and contributor(s) and not of MDPI and/or the editor(s). MDPI and/or the editor(s) disclaim responsibility for any injury to people or property resulting from any ideas, methods, instructions or products referred to in the content. |
© 2025 by the authors. Licensee MDPI, Basel, Switzerland. This article is an open access article distributed under the terms and conditions of the Creative Commons Attribution (CC BY) license (https://creativecommons.org/licenses/by/4.0/).
Share and Cite
Tang, J.; Xu, B.; Li, J.; Zhang, M.; Huang, C.; Li, F. Ghost-YOLO-GBH: A Lightweight Framework for Robust Small Traffic Sign Detection via GhostNet and Bidirectional Multi-Scale Feature Fusion. Eng 2025, 6, 196. https://doi.org/10.3390/eng6080196
Tang J, Xu B, Li J, Zhang M, Huang C, Li F. Ghost-YOLO-GBH: A Lightweight Framework for Robust Small Traffic Sign Detection via GhostNet and Bidirectional Multi-Scale Feature Fusion. Eng. 2025; 6(8):196. https://doi.org/10.3390/eng6080196
Chicago/Turabian StyleTang, Jingyi, Bu Xu, Jue Li, Mengyuan Zhang, Chao Huang, and Feng Li. 2025. "Ghost-YOLO-GBH: A Lightweight Framework for Robust Small Traffic Sign Detection via GhostNet and Bidirectional Multi-Scale Feature Fusion" Eng 6, no. 8: 196. https://doi.org/10.3390/eng6080196
APA StyleTang, J., Xu, B., Li, J., Zhang, M., Huang, C., & Li, F. (2025). Ghost-YOLO-GBH: A Lightweight Framework for Robust Small Traffic Sign Detection via GhostNet and Bidirectional Multi-Scale Feature Fusion. Eng, 6(8), 196. https://doi.org/10.3390/eng6080196

