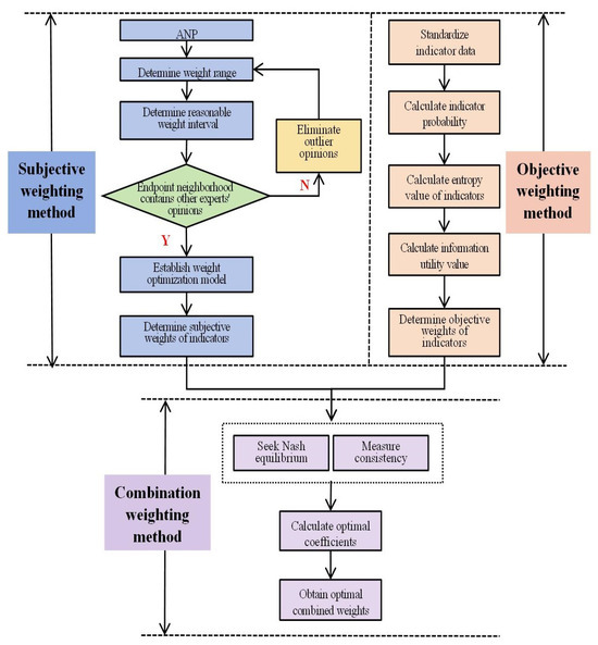
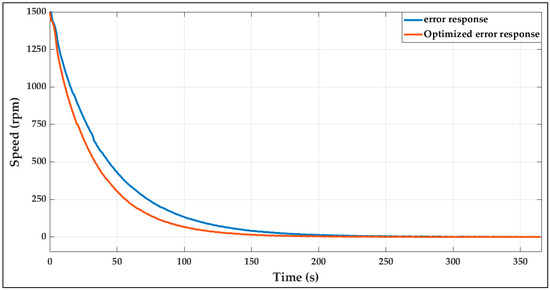
- Article
Real-Flight-Path Tracking Control Design for Quadrotor UAVs: A Precision-Guided Approach
- Moataz Aly,
- Badar Ali,
- Fitsum Y. Mekonnen,
- Mohamed Elhesasy,
- Mingkai Wang,
- Mohamed M. Kamra and
- Tarek N. Dief
This study presents the design and implementation of a real-time flight-path tracking control system for a quadrotor unmanned aerial vehicle (UAV) capable of accurately following a mobile ground target under dynamic and uncertain environmental condit...

