Next Issue
Volume 7, February
Previous Issue
Volume 6, September
 
 

Telecom, Volume 6, Issue 4 (December 2025) – 30 articles

Cover Story (view full-size image): Side-channel attacks can potentially reveal secret cryptographic keys. This article utilizes the inherent mathematical properties of modular exponentiation to strengthen the RSA algorithm against such attacks. To achieve this, we combine three techniques: randomization, permutation, and splitting. This approach ensures that side-channel information is rendered ineffective from the attacker’s perspective. View this paper
  • Issues are regarded as officially published after their release is announced to the table of contents alert mailing list.
  • You may sign up for e-mail alerts to receive table of contents of newly released issues.
  • PDF is the official format for papers published in both, html and pdf forms. To view the papers in pdf format, click on the "PDF Full-text" link, and use the free Adobe Reader to open them.
Order results
Result details
Select all
Export citation of selected articles as:
16 pages, 721 KB  
Article
Energy Efficient Neighbor Discovery Protocol for Wireless Sensor Networks Using Coprime Numbers
by Jong-Hoon Youn, Woosik Lee and Teuk-Seob Song
Telecom 2025, 6(4), 99; https://doi.org/10.3390/telecom6040099 - 18 Dec 2025
Viewed by 375
Abstract
In a long-term monitoring wireless sensor network (WSN) application, sensors are frequently deployed in a wide and an unattended geographical area to gather useful information for a long period of time. Although energy efficiency is affected by various factors, the wireless communication unit [...] Read more.
In a long-term monitoring wireless sensor network (WSN) application, sensors are frequently deployed in a wide and an unattended geographical area to gather useful information for a long period of time. Although energy efficiency is affected by various factors, the wireless communication unit is typically the most energy-intensive component of wireless sensors. To extend the life of wireless sensors, they alternate between sleep and active modes to conserve energy. Thus, to exchange a message with neighboring sensors, both sending and receiving sensors must discover each other and stay awake simultaneously. This paper proposes a new neighbor discovery protocol (NDP) by enhancing U-Connect, a well-known protocol that constructs neighbor discovery schedules using only a single prime number. Although the proposed method shares the same characteristics as U-Connect, it offers greater flexibility than U-Connect in terms of duty cycles and schedule lengths. Our numerical analysis based on a power-latency (PL) product shows that the proposed method is more efficient than other NDPs such as Quorum, U-Connect, Disco, and ECNDP. Full article
Show Figures

Figure 1

23 pages, 471 KB  
Article
Harvest-Now, Decrypt-Later: A Temporal Cybersecurity Risk in the Quantum Transition
by Francis Kagai, Philip Branch, Jason But and Rebecca Allen
Telecom 2025, 6(4), 100; https://doi.org/10.3390/telecom6040100 - 18 Dec 2025
Viewed by 2876
Abstract
Telecommunication infrastructures rely on cryptographic protocols designed for long-term confidentiality, yet data exchanged today faces future exposure when adversaries acquire quantum or large-scale computational capabilities. This harvest-now, decrypt-later (HNDL) threat transforms persistent communication records into time-dependent vulnerabilities. We model HNDL as a temporal [...] Read more.
Telecommunication infrastructures rely on cryptographic protocols designed for long-term confidentiality, yet data exchanged today faces future exposure when adversaries acquire quantum or large-scale computational capabilities. This harvest-now, decrypt-later (HNDL) threat transforms persistent communication records into time-dependent vulnerabilities. We model HNDL as a temporal cybersecurity risk, formalizing the adversarial process of deferred decryption and quantifying its impact across sectors with varying confidentiality requirements. Our framework evaluates how delayed post-quantum cryptography (PQC) migration amplifies exposure and how hybrid key exchange and forward-secure mechanisms mitigate it. Results show that high-retention sectors such as satellite and health networks face exposure windows extending decades under delayed PQC adoption, while hybrid and forward-secure approaches reduce this risk horizon by over two-thirds. We demonstrate that temporal exposure is a measurable function of data longevity and migration readiness, introducing a network-centric model linking quantum vulnerability to communication performance and governance. Our findings underscore the urgent need for crypto-agile infrastructures that maintain confidentiality as a continuous assurance process throughout the quantum transition. Full article
(This article belongs to the Special Issue Emerging Technologies in Communications and Machine Learning)
Show Figures

Figure 1

43 pages, 23099 KB  
Article
Assessing the Impact of DoS Attacks on the Performance of Asterisk-Based VoIP Platforms
by Ivan Nedyalkov and Georgi Georgiev
Telecom 2025, 6(4), 98; https://doi.org/10.3390/telecom6040098 - 12 Dec 2025
Viewed by 865
Abstract
In this work, a hypothesis is studied as to whether different DoS attacks affect the parameters of voice and video streams, as well as performance, on three different VoIP platforms. This research is a continuation of a previous work, which studied the same [...] Read more.
In this work, a hypothesis is studied as to whether different DoS attacks affect the parameters of voice and video streams, as well as performance, on three different VoIP platforms. This research is a continuation of a previous work, which studied the same hypothesis on the Asterisk FreePBX platform. The studied VoIP platforms are VitalPBX, Issabela, and CompletePBX 5, which are based on Asterisk Free PBX. For the purpose of this research, a simple model of an IP network was developed in the GNS3 IP network modeling platform. The experimental part of this work is conventionally divided into two parts. In the first part, only voice/video streams are exchanged in the network, and the studied VoIP server is not under DoS attacks. In the second part, the studied VoIP server is subjected to DoS attacks. The results obtained confirm the results of the previous research—the performance of the three studied platforms is not affected by DoS attacks. The attacks do not affect the parameters of the VoIP flows—the mean jitter value is below the permissible value of 30 ms; for the three servers, it is around 4 ms. The percentage of lost packets is again below the permissible value of 1%; for the three servers, it is around 0.5%. Despite sustained packet flooding, all three servers remained operational, and VoIP calls were maintained without significant degradation. Full article
Show Figures

Figure 1

29 pages, 1789 KB  
Article
Pathloss Estimation of Digital Terrestrial Television Communication Link Within the UHF Band
by Abolaji Okikiade Ilori, Kamoli Akinwale Amusa, Tolulope Christiana Erinosho, Agbotiname Lucky Imoize and Olumayowa Ayodeji Idowu
Telecom 2025, 6(4), 97; https://doi.org/10.3390/telecom6040097 - 12 Dec 2025
Viewed by 608
Abstract
The global shift to digital terrestrial television broadcasting (DTTB) from the conventional analogue has significantly transformed television culture, necessitating comprehensive technical and infrastructural evaluations. This study addresses the limitations of existing path-loss models for accurately predicting path loss in digital terrestrial television broadcasting [...] Read more.
The global shift to digital terrestrial television broadcasting (DTTB) from the conventional analogue has significantly transformed television culture, necessitating comprehensive technical and infrastructural evaluations. This study addresses the limitations of existing path-loss models for accurately predicting path loss in digital terrestrial television broadcasting in the UHF bands, motivated by the need for reliable, location-specific models that account for seasonal, meteorological, and topographical variations in Abeokuta, Nigeria. The study focuses on path-loss prediction in the UHF band using Ogun State Television (OGTV), Abeokuta, Nigeria, as the transmission source. Eight receiving sites, spaced 2 kilometers apart, were selected along a 16.7 km transmission contour. Daily measurements of received signal strength (RSS) and weather conditions were collected over one year. Seasonal path-loss models PLwet for the wet season and PLdry. For the dry season, models were developed using multiple regression analysis and further optimized using least squares (LS) and gradient descent (GD) techniques, resulting in six refined models: PLwet, PLdry, PLwetLS, PLdryLS, PLwetGD, and PLdryGD. Model performance was evaluated using Mean Absolute Error, Root Mean Square Error, Coefficient of Correlation, and Coefficient of Multiple Determination. Results indicate that the Okumura model provided the closest approximation to measured RSS for all the receiving sites, while the Hata and COST-231 models were unsuitable. Among the developed models, PLwet (RMSE 1.2633, MAE  0.9968, MSE  1.5959, R  0.9935, R2  0.9871) and PLdryLS(RMSE 1.1884, MAE  0.7692, MSE  1.4124, R  0.9942, R2  0.9883) were found to be the most suitable models for the wet and dry seasons, respectively. The major influence of location-based elevation and meteorological data on path-loss prediction over digital terrestrial television broadcasting communication lines in Ultra-High-Frequency bands was evident. Full article
Show Figures

Figure 1

39 pages, 1526 KB  
Article
A Quantum MIMO-OFDM Framework with Transmit and Receive Diversity for High-Fidelity Image Transmission
by Udara Jayasinghe, Thanuj Fernando and Anil Fernando
Telecom 2025, 6(4), 96; https://doi.org/10.3390/telecom6040096 - 11 Dec 2025
Cited by 1 | Viewed by 1082
Abstract
This paper proposes a quantum multiple-input multiple-output orthogonal frequency division multiplexing (MIMO-OFDM) framework for image transmission, which combines quantum multi-qubit encoding with spatial and frequency diversity to enhance noise resilience and image quality. The system utilizes joint photographic experts group (JPEG), high efficiency [...] Read more.
This paper proposes a quantum multiple-input multiple-output orthogonal frequency division multiplexing (MIMO-OFDM) framework for image transmission, which combines quantum multi-qubit encoding with spatial and frequency diversity to enhance noise resilience and image quality. The system utilizes joint photographic experts group (JPEG), high efficiency image file format (HEIF), and uncompressed images, which are first source-encoded (if applicable) and then processed using classical channel encoding. The channel-encoded bitstream is mapped into quantum states via multi-qubit encoding and transmitted through a 2 × 2 MIMO system with varied diversity schemes. The spatially mapped qubits undergo the quantum Fourier transform (QFT) to form quantum OFDM subcarriers, with a cyclic prefix added before transmission over fading quantum channels. At the receiver, the cyclic prefix is removed, the inverse QFT is applied, and the quantum MIMO decoder reconstructs spatially diverged quantum states. Then, quantum decoding reconstructs the bitstreams, followed by channel decoding and source decoding to recover the final image. Experimental results show that the proposed quantum MIMO-OFDM system outperforms its classical counterpart across all evaluated diversity configurations. It achieves peak signal-to-noise ratio (PSNR) values up to 58.48 dB, structural similarity index measure (SSIM) up to 0.9993, and universal quality index (UQI) up to 0.9999 for JPEG; PSNR up to 70.04 dB, SSIM up to 0.9998, and UQI up to 0.9999 for HEIF; and near-perfect reconstruction with infinite PSNR, SSIM of 1, and UQI of 1 for uncompressed images under high channel noise. These findings establish quantum MIMO-OFDM as a promising architecture for high-fidelity, bandwidth-efficient quantum multimedia communication. Full article
(This article belongs to the Special Issue Advances in Communication Signal Processing)
Show Figures

Figure 1

12 pages, 4170 KB  
Article
Low-Cost Optical Wireless Communication for Underwater IoT: LED and Photodiode System Design and Characterization
by Kidsanapong Puntsri and Wannaree Wongtrairat
Telecom 2025, 6(4), 95; https://doi.org/10.3390/telecom6040095 - 10 Dec 2025
Viewed by 796
Abstract
Underwater marine and freshwater environments are vast and mysterious, but our ability to explore them is limited by the inflexibility and inconvenience of monitoring systems. To overcome this problem, in this work, we present a proof-of-concept deployment of a real-time Internet of Underwater [...] Read more.
Underwater marine and freshwater environments are vast and mysterious, but our ability to explore them is limited by the inflexibility and inconvenience of monitoring systems. To overcome this problem, in this work, we present a proof-of-concept deployment of a real-time Internet of Underwater Things (IoUT) using blue light-emitting-diode-based visible light communication (VLC). Pulse-amplitude modulation with four levels is employed. To relax the focus point and increase the received power, four avalanche photodiodes (APDs) are adopted. Moreover, to reduce the error rate, the convolutional code with constraint-7 is used, which is the simplest to implement. Encoding and decoding are implemented by a field-programmable gate array. The results are verified by experimental demonstration. A baud rate of 9600 is used, but, unfortunately, we only have a 2 m long tank. System performance is improved when the number of APDs is increased; we investigated the effects of up to four APDs. Notably, bit error-free data transmission can be achieved. Additionally, this method would make underwater monitoring very conventional and dependable, and low-cost real-time monitoring would be possible, with data shown on the Grafana dashboard tool. Full article
Show Figures

Figure 1

17 pages, 1314 KB  
Article
Random Access Resource Configuration for LEO Satellite Communication Systems Based on TDD
by Jiawen Yi, Tianhao Fang, Li Chai, Wenjin Wang and Yi Zheng
Telecom 2025, 6(4), 94; https://doi.org/10.3390/telecom6040094 - 8 Dec 2025
Viewed by 665
Abstract
Time division duplexing (TDD) technology holds great promise for future satellite communication systems. To address the interference and low resource utilization encountered in satellite TDD scenarios, this paper proposes a flexible and on-demand frame structure, where the interference can be mitigated by scheduling [...] Read more.
Time division duplexing (TDD) technology holds great promise for future satellite communication systems. To address the interference and low resource utilization encountered in satellite TDD scenarios, this paper proposes a flexible and on-demand frame structure, where the interference can be mitigated by scheduling the UE transmissions instead of configuring a long guard period (GP). Based on the frame structure, the interference between downlink broadcasting signals and preambles is analyzed, followed by formulating a random access channel (RACH) occasion (RO) configuration optimization problem that aims to maximize the RO utilization, and a structured global candidate exploration algorithm (SGCEA) is proposed to solve it. Some simulation experiments are carried out based on the practical configurations from the third-generation partnership project (3GPP)standards. Simulation results show that the proposed algorithm consistently identifies the optimal RO configuration from the predefined configurations, and the utilization remains above 80% as the satellite coverage area increases, which demonstrates the superior performance of the proposed approach and highlights its potential for practical deployment in future TDD-based satellite communication systems. Full article
Show Figures

Figure 1

26 pages, 8395 KB  
Article
Design and Performance Insights in Backbone Node Upgrades: From Single-Band WSS to UWB-Based Flex-WBSS Solutions
by Charalampos Papapavlou, Konstantinos Paximadis, Dan M. Marom and Ioannis Tomkos
Telecom 2025, 6(4), 93; https://doi.org/10.3390/telecom6040093 - 4 Dec 2025
Viewed by 547
Abstract
Emerging services such as artificial intelligence (AI), 5G, the Internet of Things (IoT), cloud data services and teleworking are growing exponentially, pushing bandwidth needs to the limit. Space Division Multiplexing (SDM) in the spatial domain, along with Ultra-Wide Band (UWB) transmission in the [...] Read more.
Emerging services such as artificial intelligence (AI), 5G, the Internet of Things (IoT), cloud data services and teleworking are growing exponentially, pushing bandwidth needs to the limit. Space Division Multiplexing (SDM) in the spatial domain, along with Ultra-Wide Band (UWB) transmission in the spectrum domain, represent two degrees of freedom that will play a crucial role in the evolution of backbone optical networks. SDM and UWB technologies necessitate the replacement of conventional Wavelength-Selective-Switch (WSS)-based architectures with innovative optical switching elements capable of handling both higher port counts and flexible switching across various granularities. In this work, we introduce a novel Photonic Integrated Circuit (PIC)-based switching element called flex-Waveband Selective Switch (WBSS), designed to provide flexible band switching across the UWB spectrum (~21 THz). The proposed flex-WBSS supports a hierarchical three-layered Multi-Granular Optical Node (MG-ON) architecture incorporating optical switching across various granularities ranging from entire fibers and flexibly defined bands down to individual wavelengths. To evaluate its performance, we develop a custom network simulator, enabling a thorough performance analysis on the critical performance metrics of the node. Simulations are conducted over an existing network topology evaluating three traffic-oriented switching policies: Full Fiber Switching (FFS), Waveband Switching (WBS) and Wavelength Switching (WS). Simulation results reveal high Optical-to-Signal Ratio (OSNR) and low Bit Error Rate (BER) values, particularly under the FFS policy. In contrast, the integration of the WBS policy bridges the gap between existing WSS- and future FFS-based architectures and manages to mitigate capacity bottlenecks, enabling rapid scalable network upgrades in existing infrastructures. Additionally, we propose a probabilistic framework to evaluate the node’s bandwidth utilization and scaling behavior, exploring trade-offs among scalability, component numbers and complexity. The proposed framework can be easily adapted for the design of future transport optical networks. Finally, we perform a SWaP-C (Size, Weight, Power and Cost) analysis. Results show that our novel MG-ON achieves strong performance, reaching a throughput exceeding 10 Pb/s with high OSNR values ≈14–20 dB and BER ≈10−9 especially under the FFS policy. Moreover, it delivers up to 7.5× cost reduction compared to alternative architectures, significantly reducing deployment/upgrade costs while maintaining low power consumption. Full article
(This article belongs to the Special Issue Optical Communication and Networking)
Show Figures

Figure 1

24 pages, 4286 KB  
Article
Concept of 3D Antenna Array for Sub-GHz Rotator-Less Small Satellite Ground Stations and Advanced IoT Gateways
by Maryam Jahanbakhshi and Ivo Vertat
Telecom 2025, 6(4), 92; https://doi.org/10.3390/telecom6040092 - 1 Dec 2025
Viewed by 575
Abstract
Phased antenna arrays have revolutionized modern wireless systems by enabling dynamic beamforming, multibeam synthesis, and user tracking to enhance data rates and reduce interferences, yet their reliance on expensive active components (e.g., phase shifters, amplifiers) embedded in antenna array elements limits adoption in [...] Read more.
Phased antenna arrays have revolutionized modern wireless systems by enabling dynamic beamforming, multibeam synthesis, and user tracking to enhance data rates and reduce interferences, yet their reliance on expensive active components (e.g., phase shifters, amplifiers) embedded in antenna array elements limits adoption in cost-sensitive sub-GHz applications. Therefore, the active phased antenna arrays are still considered as high-end technology and primarily designed only for high-frequency bands and demanding applications such as radars and mobile base stations in microwave bands. In contrast, various important radio communication services still operate in sub-GHz bands with no adequate solution for modern antenna systems with beamforming capability. This paper introduces a 3D antenna array with switched-beam or multibeam capability, designed to eliminate mechanical rotators and active circuitry while maintaining all-sky coverage. By integrating collinear radiating elements with a Butler matrix feed network, the proposed 3D array achieves transmit/receive multibeam operation in the 435 MHz amateur satellite band and adjacent 433 MHz ISM band. Simulations demonstrate a design that provides selectable eight beams, enabling horizontal 360° coverage with only one radio connected to the Butler matrix. If eight noncoherent radios are used simultaneously, the proposed antenna array acts as a multibeam all-sky coverage antenna. Innovations in our design include a 3D circular collinear topology combining the broad and adjustable elevation coverage of collinear antennas with azimuthal beam steering, a passive Butler matrix enabling bidirectional transmit/receive multibeam operation, and scalability across sub-GHz bands where collinear antennas dominate (e.g., Lora WAN, trunked radio). Results show sufficient gain, confirming feasibility for low-earth-orbit satellite tracking or long-range IoT backhaul, and maintenance-free beamforming solutions in sub-GHz bands. Given the absence of practical beamforming or multibeam-capable solutions in this frequency band, our novel concept—featuring non-coherent cooperation across multiple ground stations and/or beams—has the potential to fundamentally transform how the growing number of CubeSats in low Earth orbit can be efficiently supported from the ground segment perspective. Full article
Show Figures

Figure 1

29 pages, 693 KB  
Review
Reimagining Wireless: A Literature Review of the 6G Cyber-Physical Continuum
by Smitha Shivshankar, Padmaja Kar and Nirmal Acharya
Telecom 2025, 6(4), 91; https://doi.org/10.3390/telecom6040091 - 25 Nov 2025
Viewed by 1541
Abstract
As the global deployment of fifth-generation (5G) networks matures, the research community is conceptualising sixth-generation (6G) systems, projected for deployment around 2030. This article presents a comprehensive, evidence-based examination of the technological innovations and applications that characterise this transition, informed by a scoping [...] Read more.
As the global deployment of fifth-generation (5G) networks matures, the research community is conceptualising sixth-generation (6G) systems, projected for deployment around 2030. This article presents a comprehensive, evidence-based examination of the technological innovations and applications that characterise this transition, informed by a scoping review of 57 sources published between January 2020 and August 2025. The transition to 6G signifies a fundamental transformation from a mere communication utility to an intelligent, sensing, and globally integrated cyber-physical continuum, propelled by a strategic reassessment of the network’s societal function and the practical insights gained from the 5G era. We critically analyse the foundational physical layer technologies that facilitate this vision, including Reconfigurable Intelligent Surfaces (RIS), Terahertz (THz) communications, and the transition to Extremely Large-Scale MIMO (XL-MIMO), emphasising their interdependencies and the fundamental shift towards near-field physics. The analysis encompasses the architectural transformation necessary to address this new complexity, elucidating the principles of the AI-native network, the seamless integration of Non-Terrestrial Networks (NTN) into a cohesive three-dimensional framework, and the functional convergence of communication and sensing (ISAC). We also look at how these changes affect the real world by looking at data from trials and case studies in smart cities, intelligent transportation, and digital health. The article synthesises the overarching challenges in security, sustainability, and scalability, arguing that the path to 6G is defined by two intertwined grand challenges: building a trustworthy and sustainable network. By outlining the critical research imperatives that stem from these challenges, this work offers a holistic framework for understanding how these interconnected developments are evolving wireless networks into the intelligent fabric of a digitised and sustainable society. Full article
Show Figures

Figure 1

24 pages, 12603 KB  
Article
Dispersive Optical Gap Soliton Perturbation with Multiplicative White Noise
by Elsayed M. E. Zayed, Mona El-Shater, Ahmed H. Arnous, Seithuti P. Moshokoa and Anjan Biswas
Telecom 2025, 6(4), 90; https://doi.org/10.3390/telecom6040090 - 21 Nov 2025
Viewed by 505
Abstract
This paper recovers dispersive gap solitons with the Kerr law of self-phase modulation and dispersive reflectivity. The enhanced direct algebraic method and the modified version of the sub-ODE approach have collectively made this retrieval possible. The intermediary solutions are the double-periodic functions that [...] Read more.
This paper recovers dispersive gap solitons with the Kerr law of self-phase modulation and dispersive reflectivity. The enhanced direct algebraic method and the modified version of the sub-ODE approach have collectively made this retrieval possible. The intermediary solutions are the double-periodic functions that yielded the soliton solutions when the modulus of ellipticity approached unity. The Weierstrass elliptic function is the other form of intermediary function recovered from the model that also yielded soliton solutions as its special case. Full article
(This article belongs to the Special Issue Optical Communication and Networking)
Show Figures

Figure 1

45 pages, 8574 KB  
Article
Game-Theoretic Power Control Modeling for Interference Management in 5G Networks—A System Dynamics Approach
by Nthambeleni Reginald Netshikweta, Mbuyu Sumbwanyambe and Thanyani Pandelani
Telecom 2025, 6(4), 89; https://doi.org/10.3390/telecom6040089 - 20 Nov 2025
Viewed by 783
Abstract
In densely populated areas, resource management is a challenge when mobile users in a session increase. The result of this is high inter-cell interference. Since interference is a function of power, we develop power control models aimed at addressing inter-cell interference among macrousers [...] Read more.
In densely populated areas, resource management is a challenge when mobile users in a session increase. The result of this is high inter-cell interference. Since interference is a function of power, we develop power control models aimed at addressing inter-cell interference among macrousers and femtousers in a 5G network. The models consider both cooperative and noncooperative game-theoretic theories. These are implemented within the framework of system dynamics. The models are developed using feedback loops and system dynamics approaches. The game-theoretic models are verified to establish a basis for developing mathematical models to implement power control in 5G networks. The comparative simulation demonstrates the superiority of cooperative game-theoretic power control in 5G NR in terms of signal-to-interference-plus-noise ratio (SINR), data rate, spectral efficiency (SE), and utility in interference-prone environments. While noncooperative strategies offer simplicity and lower signaling overhead, they result in poorer performance due to unmanaged interference and selfish resource utilization. The results demonstrate that the cooperative game-theoretic power control technique substantially enhanced network performance, achieving an average SINR improvement of 58.82% and an average SE improvement of 69.03%. Full article
Show Figures

Figure 1

18 pages, 1337 KB  
Article
Enhanced Aperiodic Threshold-Sensitive Stable Election Protocol (EATSEP) for WSNs
by Muhammad Hassan
Telecom 2025, 6(4), 88; https://doi.org/10.3390/telecom6040088 - 19 Nov 2025
Viewed by 529
Abstract
Wireless sensor networks (WSNs) have emerged as vital technologies for safety-critical applications due to their flexibility, scalability, and reliability. However, existing models such as LEACH, SEP, and TSEP exhibit limitations in energy efficiency, stability, and adaptability to heterogeneous node conditions. To address these [...] Read more.
Wireless sensor networks (WSNs) have emerged as vital technologies for safety-critical applications due to their flexibility, scalability, and reliability. However, existing models such as LEACH, SEP, and TSEP exhibit limitations in energy efficiency, stability, and adaptability to heterogeneous node conditions. To address these gaps, this research proposes a multilevel heterogeneity-based WSN model that optimizes cluster-head (CH) selection and energy utilization for enhanced network performance. Simulations were conducted in MATLAB under unequal energy level variations and compared with established protocols. Results demonstrate that the proposed model consistently outperforms existing approaches in terms of network lifetime, throughput, and energy efficiency. Statistical analysis reveals a best-case improvement of approximately 9000 rounds and a worst-case gain of about 3000 rounds when four heterogeneity levels are employed, compared to three levels. These findings highlight that both the degree of energy diversity and the distribution of energy nodes across levels are crucial for achieving optimal performance. Overall, the proposed architecture significantly enhances reliability, stability, and energy efficiency, making it well-suited for disaster management and other safety-critical applications. Full article
Show Figures

Figure 1

22 pages, 6628 KB  
Article
Frequency Selective Surface Loaded Dual-Band Antenna for LoRa and GNSS Integrated System
by Suguna Gunasekaran, Manikandan Chinnusami, Rajesh Anbazhagan, Kondreddy Dharani Surya Manasa and Kakularam Sai Neha Reddy
Telecom 2025, 6(4), 87; https://doi.org/10.3390/telecom6040087 - 13 Nov 2025
Viewed by 921
Abstract
A Global Navigation Satellite System (GNSS) and Long Range (LoRa) technology play a crucial role in connected vehicles. The demand for antennas that cover both LoRa and GNSS bands is increasing. This work has developed a novel dual-band coplanar waveguide (CPW)-fed interleaved meander [...] Read more.
A Global Navigation Satellite System (GNSS) and Long Range (LoRa) technology play a crucial role in connected vehicles. The demand for antennas that cover both LoRa and GNSS bands is increasing. This work has developed a novel dual-band coplanar waveguide (CPW)-fed interleaved meander line antenna, incorporating a radiating element, ground plane, and feed. The antenna dimension is 90 × 90 × 1.635 mm3. The design employs a planar meander line configuration to effectively cover the 868 MHz LoRa and 1248 MHz GNSS bands. The antenna was integrated with a Frequency Selective Structure (FSS) to improve the parameters. The designed antenna provides sufficient bandwidth of 40 and 110 MHz for the LoRa and GNSS frequency bands, respectively. The CPW-interleaved meander line antenna attains a gain of −0.12 dBi at LoRa and 3.5 dBi at GNSS frequency. It achieves a voltage standing wave ratio of <2 and impedance of 50 Ω. The novelty of the proposed work is integrating FSS with a CPW-interleaved meander line antenna, which achieves dual-band operation. This dual-band low-profile configuration is suitable for connected vehicle communication. Full article
Show Figures

Figure 1

20 pages, 1271 KB  
Article
GNSS and Mobile Network Data Fusion: Positioning Performance with DGNSS Methods
by Mónica Zabala Haro, Ángel Martín Furones, María Jesús Jiménez-Martínez and Ana Anquela Julián
Telecom 2025, 6(4), 86; https://doi.org/10.3390/telecom6040086 - 12 Nov 2025
Viewed by 924
Abstract
A differential global navigation satellite system (DGNSS) improves the accuracy of conventional GNSS by utilizing reference stations to provide real-time correction data for positioning errors. In mobile networks, positioning methods based on signal parameters and location servers assist GNSS receivers by supplying correction [...] Read more.
A differential global navigation satellite system (DGNSS) improves the accuracy of conventional GNSS by utilizing reference stations to provide real-time correction data for positioning errors. In mobile networks, positioning methods based on signal parameters and location servers assist GNSS receivers by supplying correction information to mitigate errors from satellite clock inaccuracies, atmospheric disturbances, and orbital deviations. Depending on the configuration between the receiver and transmitter, base station and receiver clock errors are effectively eliminated. Proposed positioning algorithms leveraging mobile network observations in both coordinate and range domains demonstrate performance comparable to DGNSS solutions, offering a viable alternative for positioning in GNSS-denied environments. Experimental evaluations are conducted in outdoor scenarios under static conditions to validate the approach. Full article
Show Figures

Figure 1

36 pages, 9271 KB  
Article
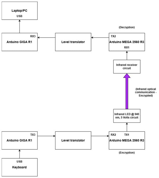
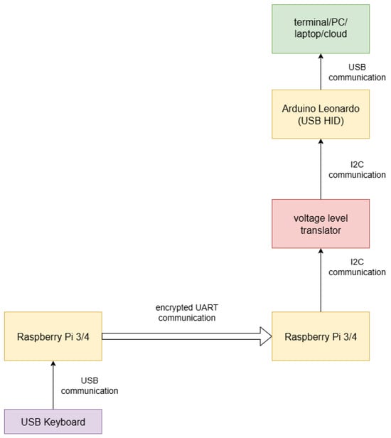
Securing Keyboard Data Communication
by George Routis and Ioanna Roussaki
Telecom 2025, 6(4), 85; https://doi.org/10.3390/telecom6040085 - 4 Nov 2025
Viewed by 1187
Abstract
Undoubtedly, the use of a keyboard is rather common when using a PC, laptop, terminal, or server. Unfortunately, when using wired or unencrypted wireless keyboards, all keystrokes can be eavesdropped using a simple RF scanner. The research presented in this paper aims to [...] Read more.
Undoubtedly, the use of a keyboard is rather common when using a PC, laptop, terminal, or server. Unfortunately, when using wired or unencrypted wireless keyboards, all keystrokes can be eavesdropped using a simple RF scanner. The research presented in this paper aims to tackle this problem, or better security “gap”, in order to secure the respective keyboard communication. Five solutions are presented for securing the keystrokes when using a wired USB keyboard with encryption, a fiber optic cable, and a wireless connection (either microwave or light). The proposed solutions are novel, aiming at securing the communication between the USB keyboard and the end PC/laptop/cloud, since the commercial keyboards either wired or wireless are an easy target for an eavesdropper, as stated in the relevant literature section. There are detailed diagrams illustrating the circuits and modules used, while the respective block diagrams and message details are also provided. In conclusion, challenges are studied and addressed, experiments are carried out, and suitable solutions are presented. Full article
Show Figures

Figure 1

21 pages, 598 KB  
Article
Mask Inflation Encoder and Quasi-Dynamic Thresholding Outlier Detection in Cellular Networks
by Roland N. Mfondoum, Nikol Gotseva, Atanas Vlahov, Antoni Ivanov, Pavlina Koleva, Vladimir Poulkov and Agata Manolova
Telecom 2025, 6(4), 84; https://doi.org/10.3390/telecom6040084 - 4 Nov 2025
Viewed by 716
Abstract
Mobile networks have advanced significantly, providing high-throughput voice, video, and integrated data access to support connectivity through various services to facilitate high user density. This traffic growth has also increased the complexity of outlier detection (OD) for fraudster identification, fault detection, and protecting [...] Read more.
Mobile networks have advanced significantly, providing high-throughput voice, video, and integrated data access to support connectivity through various services to facilitate high user density. This traffic growth has also increased the complexity of outlier detection (OD) for fraudster identification, fault detection, and protecting network infrastructure and its users against cybersecurity threats. Autoencoder (AE) models are widely used for outlier detection (OD) on unlabeled and temporal data; however, they rely on fixed anomaly thresholds and anomaly-free training data, which are both difficult to obtain in practice. This paper introduces statistical masking in the encoder to enhance learning from nearly normal data by flagging potential outliers. It also proposes a quasidynamic threshold mechanism that adapts to reconstruction errors, improving detection by up to 3% median area under the receiver operating characteristic (AUROC) compared to the standard 95% threshold used in base AE models. Extensive experiments on the Milan Human Telecommunications Interaction (HTA) dataset validate the performance of the proposed methods. Combined, these two techniques yield a 31% improvement in AUROC and a 34% lower computational complexity when compared to baseline AE, long short-term memory AE (LSTM-AE), and seasonal auto-regressive integrated moving average (SARIMA), enabling efficient OD in modern cellular networks. Full article
Show Figures

Figure 1

14 pages, 47654 KB  
Article
Time Reversal Technique Experiments with a Software-Defined Radio
by Marcelo B. Perotoni and Julien Huillery
Telecom 2025, 6(4), 83; https://doi.org/10.3390/telecom6040083 - 3 Nov 2025
Viewed by 925
Abstract
Time reversal techniques have been investigated for ultrasound and electromagnetic waves. They offer some advantages, particularly in cluttered and inhomogeneous environments, for point-to-point applications. The instrumentation usually employed for electromagnetic time reversal involves costly vector network analyzers, different interconnected generators and receivers, or [...] Read more.
Time reversal techniques have been investigated for ultrasound and electromagnetic waves. They offer some advantages, particularly in cluttered and inhomogeneous environments, for point-to-point applications. The instrumentation usually employed for electromagnetic time reversal involves costly vector network analyzers, different interconnected generators and receivers, or a base station for mobile phones. This article explores the use of a low-cost commercial software-defined radio, in frequencies between 700 MHz and 2100 MHz, with indoor tests showing its performance and observed voltage gains for the received pulse. Full article
Show Figures

Figure 1

17 pages, 1217 KB  
Article
An Internet of Things Approach to Vision-Based Livestock Monitoring: PTZ Cameras for Dairy Cow Identification
by Niken Prasasti Martono, Ryota Tsukamoto and Hayato Ohwada
Telecom 2025, 6(4), 82; https://doi.org/10.3390/telecom6040082 - 3 Nov 2025
Viewed by 1352
Abstract
The Internet of Things (IoT) offers promising solutions for smart agriculture, particularly in the monitoring of livestock. This paper proposes a contactless, low-cost system for individual cow identification and monitoring in a dairy barn using a single Pan–Tilt–Zoom (PTZ) camera and a YOLOv8 [...] Read more.
The Internet of Things (IoT) offers promising solutions for smart agriculture, particularly in the monitoring of livestock. This paper proposes a contactless, low-cost system for individual cow identification and monitoring in a dairy barn using a single Pan–Tilt–Zoom (PTZ) camera and a YOLOv8 deep learning model. The PTZ camera periodically scans the barn, capturing images that are processed to detect and recognize a specific target cow among the herd without any wearable sensors. The system embeds barn area metadata in each image, allowing it to estimate the cow’s location and compute the frequency of its presence in predefined zones. We fine-tuned a YOLOv8 object detection model to distinguish the target cow, achieving high precision in identification. Experimental results in a real barn environment demonstrate that the system can identify an individual cow with 85.96% Precision and 68.06% Recall, and the derived spatial occupancy patterns closely match ground truth observations. Compared to conventional methods requiring multiple fixed cameras or RFID-based wearables, the proposed approach significantly reduces equipment costs and animal handling stress. It should be noted that the present work serves as a proof-of-concept for targeted cow tracking that identifies and follows a specific individual within a herd rather than a fully generalized multi-cow identification system. Full article
Show Figures

Figure 1

22 pages, 974 KB  
Article
Initial Synchronization Procedure and Doppler Pre-Compensation for LEO-SATCOM Terminals
by Marco Krondorf
Telecom 2025, 6(4), 81; https://doi.org/10.3390/telecom6040081 - 21 Oct 2025
Cited by 1 | Viewed by 1923
Abstract
Wireless low earth orbit (LEO) satellite communication ground terminals need to perform an initial time and frequency synchronization to access to the LEO system. Initial synchronization consists of three steps: detecting the presence of the LEO satellite downlink signal, synchronizing the terminal receiver [...] Read more.
Wireless low earth orbit (LEO) satellite communication ground terminals need to perform an initial time and frequency synchronization to access to the LEO system. Initial synchronization consists of three steps: detecting the presence of the LEO satellite downlink signal, synchronizing the terminal receiver to the current Doppler frequency shift and performing Doppler pre-compensation before uplink signal transmission, and ensuring low probability of false alarm at low SNR in the LEO uplink receiver. This article explains this three step synchronization procedure in detail. The major advantage is that the synchronization procedure can be carried out even without a priori knowledge of the satellite orbit ephemeris or any sort of GNSS navigation data. Initial synchronization is of particular importance for typical LEO uplink signals which are formed of short radio bursts. The packet detection in burst traffic radio systems is a crucial task to accomplish start of frame detection. It triggers the start of the digital receiver algorithms to demodulate the incoming uplink burst. The packet detection is accomplished by cross-correlation and threshold detection which show significant probability of false alarm in low signal to noise (SNR) regions. Hence, before running a stable uplink connection, the terminal must accomplish the proposed initial synchronization procedure, as outlined in this article. Full article
Show Figures

Figure 1

22 pages, 2010 KB  
Article
Securing RSA Algorithm Against Side Channel Attacks
by Fayez Gebali and Alshimaa Magdy
Telecom 2025, 6(4), 80; https://doi.org/10.3390/telecom6040080 - 20 Oct 2025
Viewed by 1571
Abstract
RSA’s modular exponentiation is the basic operation in public key infrastructure and is naturally the target of side-channel attacks. In this work we propose two algorithms that defeat side-channel attacks: Paired Permutation Exponentiation (PPE) and Permute, Split, and Accumulate (PSA). We compare these [...] Read more.
RSA’s modular exponentiation is the basic operation in public key infrastructure and is naturally the target of side-channel attacks. In this work we propose two algorithms that defeat side-channel attacks: Paired Permutation Exponentiation (PPE) and Permute, Split, and Accumulate (PSA). We compare these two algorithms with the classic right-to-left technique. All three implementations are evaluated using Intel® Performance Counter Monitor (PCM) at an effective 0.25 ms sampling interval. We use fixed 2048-bit inputs, pin the Python 3.9.13 process to a single core Intel® Core™ i5-10210U, and repeat each experiment 100 and 1000 times to characterize behavior and ensemble statistics. Our proposed technique PSA shows the lowest runtime and the strongest hardening against per-bit correlation relative to the standard RtL. Residual leakage related to the Hamming weight of the exponent may remain observable but the only information gathered is the the Hamming weight of the secret key. The exact location of the secret key bits is completely obscured. Full article
Show Figures

Figure 1

13 pages, 269 KB  
Article
Assessing Compliance in Child-Facing High-Risk AI IoT Devices: Legal Obligations Under the EU’s AI Act and GDPR
by Mohammed Rashed and Yasser Essa
Telecom 2025, 6(4), 79; https://doi.org/10.3390/telecom6040079 - 17 Oct 2025
Viewed by 1838
Abstract
The rapid and ongoing adoption of smart home products, coupled with the increasing integration of artificial intelligence (AI), particularly in these products, is an undeniable reality. However, as both technologies converge, they also give rise to a range of significant concerns. The EU’s [...] Read more.
The rapid and ongoing adoption of smart home products, coupled with the increasing integration of artificial intelligence (AI), particularly in these products, is an undeniable reality. However, as both technologies converge, they also give rise to a range of significant concerns. The EU’s recent AI Act specifically addresses the challenges associated with the use of AI technology. In this study, we examine three AI-integrated products with toy capabilities that are sold in Spain, serving as a case study for the EU market of smart home devices that incorporate AI. Our research aims to identify potential compliance issues with both the AI Act and the General Data Protection Regulation (GDPR). Our results reveal a clear and worrying gap between the existing legislation and the functionalities of these devices. Using a normal user’s approach, we find that the privacy policies for these products, whose features make them high-risk AI systems, AI systems with systemic risk, or both as per the AI Act, fail to provide any information about AI usage, particularly of ChatGPT, which they all integrate. This raises significant concerns, especially as the market for such products will continue to grow. Without rigorous enforcement of existing legislation, the risk of misuse of sensitive personal information becomes even greater, making strict regulatory oversight essential to ensure user protection. Full article
19 pages, 2701 KB  
Article
RFID-Enabled Electronic Voting Framework for Secure Democratic Processes
by Stella N. Arinze and Augustine O. Nwajana
Telecom 2025, 6(4), 78; https://doi.org/10.3390/telecom6040078 - 16 Oct 2025
Viewed by 1473
Abstract
The growing global demand for secure, transparent, and efficient electoral systems has highlighted the limitations of traditional voting methods, which remain susceptible to voter impersonation, ballot tampering, long queues, logistical challenges, and delayed result processing. To address these issues, this study presents the [...] Read more.
The growing global demand for secure, transparent, and efficient electoral systems has highlighted the limitations of traditional voting methods, which remain susceptible to voter impersonation, ballot tampering, long queues, logistical challenges, and delayed result processing. To address these issues, this study presents the design and implementation of a Radio Frequency Identification (RFID)-based electronic voting framework that integrates robust voter authentication, encrypted vote processing, and decentralized real-time monitoring. The system is developed as a scalable, cost-effective solution suitable for both urban and resource-constrained environments, especially those with limited infrastructure or inconsistent internet connectivity. It employs RFID-enabled smart voter cards containing encrypted unique identifiers, with each voter authenticated via an RC522 reader that validates their UID against an encrypted whitelist stored locally. Upon successful verification, the voter selects a candidate via a digital interface, and the vote is encrypted using AES-128 before being stored either locally on an SD card or transmitted through GSM to a secure backend. To ensure operability in offline settings, the system supports batch synchronization, where encrypted votes and metadata are uploaded once connectivity is restored. A tamper-proof monitoring mechanism logs each session with device ID, timestamps, and cryptographic checksums to maintain integrity and prevent duplication or external manipulation. Simulated deployments under real-world constraints tested the system’s performance against common threats such as duplicate voting, tag cloning, and data interception. Results demonstrated reduced authentication time, improved voter throughput, and strong resistance to security breaches—validating the system’s resilience and practicality. This work offers a hybrid RFID-based voting framework that bridges the gap between technical feasibility and real-world deployment, contributing a secure, transparent, and credible model for modernizing democratic processes in diverse political and technological landscapes. Full article
(This article belongs to the Special Issue Digitalization, Information Technology and Social Development)
Show Figures

Figure 1

19 pages, 2314 KB  
Article
Utilization-Driven Performance Enhancement in Storage Area Networks
by Guixiang Lyu, Liudong Xing and Zhiguo Zeng
Telecom 2025, 6(4), 77; https://doi.org/10.3390/telecom6040077 - 11 Oct 2025
Viewed by 708
Abstract
Efficient resource utilization and low response times are critical challenges in storage area network (SAN) systems, especially as data-intensive applications like those driven by the Internet of Things and Artificial Intelligence place increasing demands on reliable, high-performance data storage solutions. Addressing these challenges, [...] Read more.
Efficient resource utilization and low response times are critical challenges in storage area network (SAN) systems, especially as data-intensive applications like those driven by the Internet of Things and Artificial Intelligence place increasing demands on reliable, high-performance data storage solutions. Addressing these challenges, this paper contributes by proposing a proactive, utilization-driven traffic redistribution strategy to achieve balanced load distribution across switches, thereby improving the overall SAN performance and alleviating the risk of overload-incurred cascading failures. The proposed approach incorporates a Jackson Queueing Network-based method to evaluate both utilization and response time of individual switches, as well as the overall system response time. Based on a comprehensive case study of a mesh SAN system, two key parameters—the transition probability adjustment step size and the node selection window size—are analyzed for their impact on the effectiveness of the proposed strategy, revealing several valuable insights into fine-tuning traffic redistribution parameters. Full article
Show Figures

Figure 1

26 pages, 1646 KB  
Article
Message Passing-Based Assignment for Efficient Handover Management in LEO Networks
by Gilang Raka Rayuda Dewa, Illsoo Sohn and Djati Wibowo Djamari
Telecom 2025, 6(4), 76; https://doi.org/10.3390/telecom6040076 - 10 Oct 2025
Viewed by 1170
Abstract
As part of non-terrestrial networks (NTN), the Low Earth Orbit (LEO) plays a critical role in supporting high-throughput wireless communication. However, the high-speed mobility of LEO satellites, coupled with the high density of user terminals, makes efficient user assignment crucial in maintaining overall [...] Read more.
As part of non-terrestrial networks (NTN), the Low Earth Orbit (LEO) plays a critical role in supporting high-throughput wireless communication. However, the high-speed mobility of LEO satellites, coupled with the high density of user terminals, makes efficient user assignment crucial in maintaining overall wireless performance. The suboptimal assignment from LEO satellites to user terminals can result in frequent unnecessary handovers, rendering the user terminal unable to receive the entire downlink signal. Consequently, it reduces user rate and user satisfaction metrics. However, finding the optimum user assignment to reduce handover issues is categorized as a non-linear programming problem with a combinatorial number of possible solutions, resulting in excessive computational complexity. Therefore, this study proposes a distributed user assignment for the LEO networks. By utilizing message-passing frameworks that map the optimization problem into a graphical representation, the proposed algorithm splits the optimization problem into a local mapping issue, thereby significantly reducing computational complexity. By exchanging small messages iteratively, the proposed algorithm autonomously determines the near-optimal solution. The extensive simulation results demonstrate that the proposed algorithm significantly outperforms the conventional algorithm in terms of user rate and user satisfaction metric under various wireless parameters. Full article
Show Figures

Figure 1

24 pages, 658 KB  
Article
Securing Elliptic Curve Cryptography with Random Permutation of Secret Key
by Fayez Gebali and Alshimaa Magdy
Telecom 2025, 6(4), 75; https://doi.org/10.3390/telecom6040075 - 9 Oct 2025
Viewed by 1064
Abstract
Scalar multiplication is the basis of the widespread elliptic curve public key cryptography. Standard scalar multiplication is vulnerable to side-channel attacks that are able to infer the secret bit values by observing the power or delay traces. This work utilizes the arithmetic properties [...] Read more.
Scalar multiplication is the basis of the widespread elliptic curve public key cryptography. Standard scalar multiplication is vulnerable to side-channel attacks that are able to infer the secret bit values by observing the power or delay traces. This work utilizes the arithmetic properties of scalar multiplication to propose two scalar multiplication algorithms to insulate ECC implementations from side-channel attacks. The two proposed designs rely on randomly permuting the ordering and storage locations of the different scalar multiplication values 2iG as well as the corresponding secret key bits ki. Statistical analysis and Python 3.9.13implementations confirm the validity of the two algorithms. Numerical results confirm that both designs produce the same results as the standard right-to-left scalar multiplication algorithm. Welch’s t-test as well as numerical simulations confirm the immunity of our proposed protocols to side-channel attacks. Full article
Show Figures

Figure 1

18 pages, 4299 KB  
Article
Unique Dielectric Protection for Microwave and Millimeter-Wave Antenna Applications
by Hafiz Usman Tahseen, Luca Francioso, Syed Shah Irfan Hussain and Luca Catarinucci
Telecom 2025, 6(4), 74; https://doi.org/10.3390/telecom6040074 - 4 Oct 2025
Viewed by 756
Abstract
Dielectric covers are generally used to provide external protection to antenna systems by providing electromagnetic transparency. They are utilized in ground applications as well as for protecting airborne, Sat Com, terrestrial and underwater antenna installations. This paper presents a unique and universal design [...] Read more.
Dielectric covers are generally used to provide external protection to antenna systems by providing electromagnetic transparency. They are utilized in ground applications as well as for protecting airborne, Sat Com, terrestrial and underwater antenna installations. This paper presents a unique and universal design of dielectric sandwich-layered cover that can effectively protect antennas operating in a large frequency band from 1 GHz to 28 GHz, including millimeter-wave and microwave ranges, with minimum insertion loss for various incident angles. The proposed single dielectric cover may give sufficient protection for an entire tower or chimney housing multiple antennas, ranging from first-generation to fifth-generation microwave base-station antennas, as well as other wireless/broadcast antennas in millimeter or lower frequency ranges. In the first step, optimum dielectric constant and thickness of the dielectric cover are calculated numerically through a MATLAB (R2015a) code. In the second step, a floquet port analysis is performed to observe the insertion loss through the transmission coefficient against various frequency band-spectrums in microwave and millimeter-wave ranges for validation of the proposed synthesis. The ANSYS 18.2 HFSS tool is used for the purpose. In the third step, fabrication of the dielectric-layered structure is completed with the optimum design parameters. In the final step, the dielectric package is tested under various fabricated antennas in different frequency ranges. Full article
Show Figures

Figure 1

17 pages, 3561 KB  
Article
A Compact Four-Element Multiple-Input Multiple-Output Array with an Integrated Frequency Selective Surface for Millimeter-Wave Applications
by Iftikhar Ud Din, Daud Khan, Arif Ullah, Messaoud Ahmed Ouameur and Bahram Razampoosh
Telecom 2025, 6(4), 73; https://doi.org/10.3390/telecom6040073 - 3 Oct 2025
Cited by 2 | Viewed by 917
Abstract
A compact fork-shaped four-element multiple-input multiple-output (MIMO) antenna system with wide bandwidth for 5G millimeter-wave (mmWave) applications is presented. The antenna elements are arranged orthogonally to achieve a compact footprint of 20×26mm2. To enhance the gain, a frequency [...] Read more.
A compact fork-shaped four-element multiple-input multiple-output (MIMO) antenna system with wide bandwidth for 5G millimeter-wave (mmWave) applications is presented. The antenna elements are arranged orthogonally to achieve a compact footprint of 20×26mm2. To enhance the gain, a frequency selective surface (FSS) is placed above the MIMO system, providing an average gain improvement of 1.5 dB across the entire operating band and achieving a peak gain of 7.5 dB at 41 GHz. The proposed design operates in the Ka-band (22–46 GHz), making it well suited for 5G communications. The antenna exhibits an isolation greater than 20 dB and radiation efficiency exceeding 80% across the band. Moreover, key MIMO performance metrics, including diversity gain (DG ≈ 10) and envelope correlation coefficient (ECC < 0.05), meet the required standards. A prototype of the proposed system was fabricated and measured, with the experimental results showing good agreement with simulations. Full article
Show Figures

Figure 1

17 pages, 620 KB  
Article
Closed-Form Approximation to the Average Symbol Error Probability for Cross-QAM over κμ Fading Channels with Experimental Validation in the Millimeter-Wave Band
by Wilian Eurípedes Vieira, Karine Barbosa Carbonaro, Gilberto Arantes Carrijo, Edson Agustini, André Antônio dos Anjos and Pedro Luiz Lima Bertarini
Telecom 2025, 6(4), 72; https://doi.org/10.3390/telecom6040072 - 2 Oct 2025
Viewed by 867
Abstract
This work presents a closed-form approximation to the symbol error probability (SEP) for cross-quadrature amplitude modulation (cross-QAM) schemes over κμ fading channels. The proposed formulation enables accurate performance evaluation while avoiding computationally expensive numerical integration. The analysis covers millimeter-wave (mmWave) frequencies [...] Read more.
This work presents a closed-form approximation to the symbol error probability (SEP) for cross-quadrature amplitude modulation (cross-QAM) schemes over κμ fading channels. The proposed formulation enables accurate performance evaluation while avoiding computationally expensive numerical integration. The analysis covers millimeter-wave (mmWave) frequencies at 55, 60, and 65 GHz, under both line-of-sight (LoS) and non-line-of-sight (nLoS) conditions, and for multiple transmitter–receiver polarization configurations. A key contribution of this work is the experimental validation of the theoretical expression with real channel-measurement data, which confirms the applicability of the κμ model in realistic mmWave scenarios. Furthermore, we perform a detailed parametric study to quantify the influence of κ and μ on adaptive modulation performance, providing practical insights for 5G and future 6G systems. The proposed framework bridges theoretical analysis and experimental validation, offering a computationally efficient and robust tool for the design and evaluation of advanced modulation schemes in generalized fading environments. Full article
Show Figures

Figure 1

15 pages, 846 KB  
Article
Machine-Learning-Based Adaptive Wireless Network Selection for Terrestrial and Non-Terrestrial Networks in 5G and Beyond
by Ahmet Yazar
Telecom 2025, 6(4), 71; https://doi.org/10.3390/telecom6040071 - 30 Sep 2025
Viewed by 993
Abstract
Non-terrestrial networks (NTNs) have become increasingly crucial, particularly with the standardization of fifth-generation (5G) technology. In parallel, the rise of Internet of Things (IoT) technologies has amplified the need for human-centric solutions in 5G and beyond (5 GB) systems. To address diverse communication [...] Read more.
Non-terrestrial networks (NTNs) have become increasingly crucial, particularly with the standardization of fifth-generation (5G) technology. In parallel, the rise of Internet of Things (IoT) technologies has amplified the need for human-centric solutions in 5G and beyond (5 GB) systems. To address diverse communication requirements from a human-centric perspective, leveraging the advantages of both terrestrial networks (TNs) and NTNs has emerged as a key focus for 5 GB communications. In this paper, a machine learning (ML)-based approach is proposed to facilitate decision making between TN and NTN networks within a multi-connectivity scenario, aiming to provide a human-centric solution. For this approach, a novel synthetic dataset is constructed using various sensing information, based on the assumption that numerous interconnected sensor systems will be available in smart city networks with sixth-generation (6G) technologies. The ML results are derived from this newly generated dataset. These simulation results demonstrate that the proposed approach, designed to meet the requirements of next-generation systems, can be effectively utilized with 6G. Full article
Show Figures

Figure 1

Previous Issue
Next Issue
Back to TopTop