A Novel Graph-Based Innovative Trend Analysis Technique for Studying the Crop Trends in Kerala, India
Abstract
1. Introduction
1.1. Basic Methodological Tests
1.1.1. Monte Carlo Simulations
1.1.2. Ljung–Box Test
1.1.3. Shapiro–Wilk Test
2. Materials and Methods
2.1. Study Area
2.2. Data
2.3. Methodology
2.3.1. Basic Concepts of Graphs
2.3.2. GBITA
- The Conceptual Structure Of GBITA
- -
- Formation of Directed Edges and Isolated VerticesGiven a set of n data points, consider the n data points to be a sequence of n vertices, ,, ..., of a graph, G. The algorithm depicted in Figure 3 was applied to form the directed edges between the vertices and was employed on all of the datasets considered for this study.Let us say that a specific vertex, , is decreasing, and the preceding and subsequent vertices of have the same nature (increasing). Then, a path cannot be drawn, and the vertex is called an isolated vertex.Figure 3. Algorithm: formation of directed edges.
- -
- GBITA Path LengthThe GBITA path length between any two vertices, and , with edges is defined as j. The nature of the longest path found determines the trend of the dataset.The isolated vertices are assumed to be GBITA paths with a length of one.
- Path FormationThe directed edges and the isolated vertices derived from the algorithm (Figure 3) form the paths in G. Three scenarios are possible during path formation:
- Data points are increasing throughout the years.If < for every i = 1, 2, ……n, then we obtain a single path, , of the length n. This indicates an increasing trend, as shown in Equation (4).
- Data points are decreasing throughout the years.If > for every , then we obtain a single path, , of the length n, indicating a decreasing trend. Consequently, the GBITA path length is given by Equation (4) for >.
- Data points are decreasing and increasing throughout the years.In this case, we obtain an increasing or decreasing trend based on the longest GBITA path length or isolated vertices.
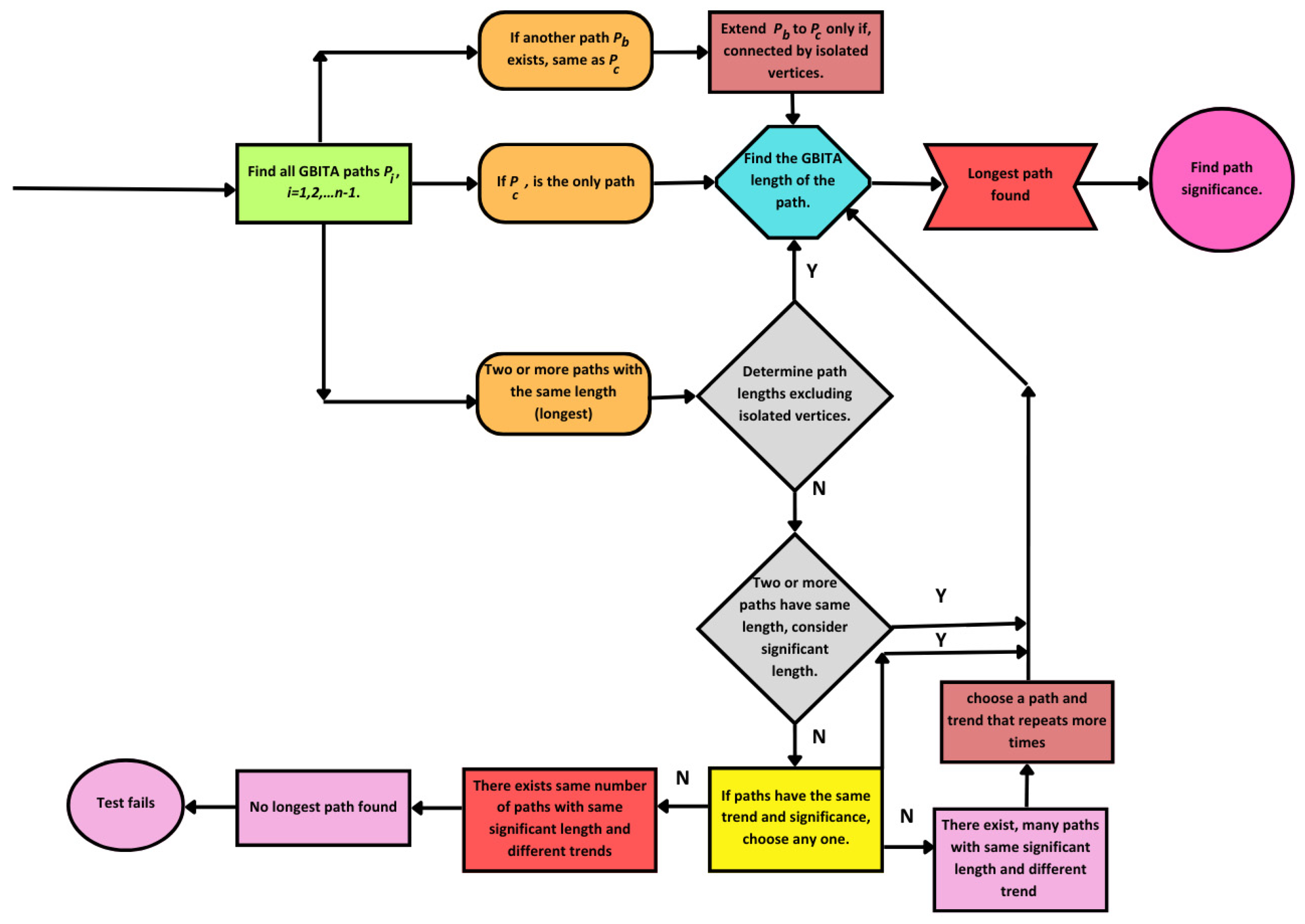
For instance, let there be five data points. Our aim is to find the trend of these data. Consider these data points as the vertices of a graph. Let K be a graph with the vertices , , , , and .We draw a directed edge from to . Suppose is smaller than . Next, we look at the third vertex, . We extend the path from to if is less than .Now, we examine the subsequent vertex, . If is less than , we extend the path from to or skip the vertex . If we skip the vertex , this results in a path from to . This constitutes the first path in graph K.Next, we check if is less than . If so, we draw a directed edge from to . This gives us the second path in graph K. Here, the longest path is from to . As a result, we conclude that our data depict an increasing trend.It can be noted that a maximum of n paths can be found for a graph with n vertices. A positive sign of the path length indicates an increasing trend, while a negative sign indicates a decreasing trend. - Path For Trend AnalysisMathematically, a trend is a long-term pattern exhibited by data. Hence, in this methodology, the trend in the dataset is decided by the nature of the longest path. Here, different cases can arise.
- Let the longest GBITA path length (independent of the sign) be denoted by . If the nature of the discovered path is positive (> 0), we say that it has an increasing trend; otherwise, it has a decreasing trend (< 0).Let . A real number, , is said to be the greatest lower bound for A if and only if is a lower bound for A, and the same is applied for for every lower bound, , of A. Similarly, a real number, , is called the least upper bound for A if and only if is an upper bound for A, and the same is applied for for every upper bound, , of A [64].where glb and lub indicate the greatest lower bound and least upper bound, respectively, and stands for the paths obtained through GBITA for n vertices. If , then . Otherwise, .If there are other paths, say, , that have the same nature as , then is included with only if the paths between and are built by the isolated vertices. The length of the new path generated is determined using Equation (6).
- If two or more GBITA paths have the same length (which is the longest), then we observe all feasible paths that may be obtained from the given dataset. We determine the GBITA path length by excluding the path lengths of the isolated vertices and then choose the path with the longest path length.
- If, in step 2, two or more pathways have the same length, we determine their significant length. In other words, in addition to the path length, we add the path lengths of the isolated vertices. The trend is determined by the most significant path length.
- In step 3, if two or more paths have the same trend and significant length, we choose one of them.
- If, in step 4, there are many paths with the same significant length and different trends, then we choose the path and trend that repeats a greater number of times.
- In step 5, if there is the same number of paths with the same significant length and different trends, we conclude that no such path can be identified.
- Metrics for the Significance Of a TrendIt is essential to determine the significance of the path. This method uses a metric that describes the longest GBITA path to determine the path’s significance. The metric for the significance of a trend shows how relevant the observed trend in the data is. If the result is significant, it indicates that the trend (increasing or decreasing) is probably real and not the result of random variations in the data. When a trend is not significant, it implies that the observed pattern may be caused by random variation, and it would be too early to infer the presence of a true trend.The path significance is found using the formulawhere S = the significance of the path,= the longest GBITA path used to find the trend, andn = the total number of vertices.The GBITA path’s significance constantly ranges between [0, 1].
3. Results
3.1. Monte Carlo Simulations
3.2. General Crop Characteristics
3.3. Trends in Area and Productivity of Paddies and Coconut in Kerala
3.4. District-Wise Trend Detection for the Area and Productivity of Paddies and Coconut
4. Discussion
5. Conclusions
- The paddy area in Kerala underwent a significant decline, whereas the coconut area showed an increasing trend. One reason for this is the increase in the rate of deforestation, which has resulted in various other natural disasters.
- In the districts of Thiruvananthapuram and Kollam, both the crop areas and productivity declined.
Author Contributions
Funding
Data Availability Statement
Conflicts of Interest
References
- Ramaswamy, N.S. India’s changing agricultural landscape and its way to inclusive growth. The Economic Times, 19 November 2022. [Google Scholar]
- Dhawan, V. Water and agriculture in India. In Background Paper for the South Asia Expert Panel During the Global Forum for Food and Agriculture; OAV—German Asia-Pacific Business Association: Hamburg, Germany, 2017; Volume 28, pp. 80–85. [Google Scholar]
- Mahadevan, R. Productivity growth in Indian agriculture: The role of globalization and economic reform. Asia Pac. Dev. J. 2003, 10, 57–72. [Google Scholar] [CrossRef]
- Mishra, A.; Mazumdar, P. Climate Change Innovation Programme (CCIP) Scoping Studies on State Action Plan on Climate Change (SAPCC), 2014, Commissioned Study Report sponsored by DFID, Govt of UK and coordinated by EPCO, Madhya Pradesh. 2014. Available online: https://eprints.whiterose.ac.uk/138071/1/Scoping_Study_Institutional_Arrangements_for_SAPCC_six_states_India_2014.pdf (accessed on 25 January 2025).
- Rao, G.; Ram Mohan, H.; Gopakumar, C.; Krishnakumar, K. Climate change and cropping systems over Kerala in the humid tropics. J. Agrometeorol. 2008, 10, 286–291. [Google Scholar]
- Erratic Rainfall and its Upshot on Rice Production in Kerala. Indian J. Econ. Dev. 2023, 19, 839–846.
- Saseendran, S.; Singh, K.; Rathore, L.; Singh, S.; Sinha, S. Effects of climate change on rice production in the tropical humid climate of Kerala, India. Clim. Change 2000, 44, 495–514. [Google Scholar] [CrossRef]
- Zhou, Z.; Jin, J.; Song, L.; Yan, L. Effects of temperature frequency trends on projected japonica rice (Oryza sativa L.) yield and dry matter distribution with elevated carbon dioxide. PeerJ 2021, 9, e11027. [Google Scholar] [CrossRef]
- Riya, K.; Ajithkumar, B. Future changes in rice cultivation in the central zone of Kerala. Ann. Agric. Res. 2023, 44, 387–394. [Google Scholar]
- Hamed, K.H.; Rao, A.R. A modified Mann-Kendall trend test for autocorrelated data. J. Hydrol. 1998, 204, 182–196. [Google Scholar] [CrossRef]
- Hamed, K.H. Trend detection in hydrologic data: The Mann–Kendall trend test under the scaling hypothesis. J. Hydrol. 2008, 349, 350–363. [Google Scholar] [CrossRef]
- Wang, W.; Van Gelder, P.; Vrijling, J. Trend and stationarity analysis for streamflow processes of rivers in western Europe in the 20th century. In Proceedings of the IWA International Conference on Water Economics, Statistics, and Finance, Rethymno, Greece, 8–10 July 2005; IWA: London, UK, 2005; Volume 810. [Google Scholar]
- Burn, D.H.; Elnur, M.A.H. Detection of hydrologic trends and variability. J. Hydrol. 2002, 255, 107–122. [Google Scholar] [CrossRef]
- Yue, S.; Pilon, P.; Phinney, B. Canadian streamflow trend detection: Impacts of serial and cross-correlation. Hydrol. Sci. J. 2003, 48, 51–63. [Google Scholar] [CrossRef]
- Sen, P.K. Estimates of the regression coefficient based on Kendall’s tau. J. Am. Stat. Assoc. 1968, 63, 1379–1389. [Google Scholar] [CrossRef]
- Mann, H.B. Nonparametric tests against trend. Econom. J. Econom. Soc. 1945, 13, 245–259. [Google Scholar] [CrossRef]
- Yuan, L.; Yang, G.; Li, H.; Zhang, Z. Spatio-temporal variation analysis of precipitation during 1960-2008 in the Poyang Lake basin, China. Open J. Mod. Hydrol. 2016, 6, 115–127. [Google Scholar] [CrossRef][Green Version]
- Şen, Z. Innovative trend analysis methodology. J. Hydrol. Eng. 2012, 17, 1042–1046. [Google Scholar] [CrossRef]
- Ujjainia, S.; Gautam, P.; Veenadhari, S. Crop Yield Prediction using Regression Model. Int. J. Innov. Technol. Explor. Eng. 2020, 9, 269–273. [Google Scholar] [CrossRef]
- Sarma, A.; Kumar, T.L.; Koteswararao, K. Development of an agroclimatic model for the estimation of rice yield. J. Ind. Geophys. Union 2008, 12, 89–96. [Google Scholar]
- Andersen, M.A.; Alston, J.M.; Pardey, P.G.; Smith, A. A century of US farm productivity growth: A surge then a slowdown. Am. J. Agric. Econ. 2018, 100, 1072–1090. [Google Scholar] [CrossRef]
- Choudhury, A.; Jones, J. Crop yield prediction using time series models. J. Econ. Econ. Educ. Res. 2014, 15, 53–67. [Google Scholar]
- Jamaludheen, A.; Kumar, N.R.; Singh, A.; Praveen, K.; Jha, G.K. Climate Dynamics over Kerala, India: Insight from a Century-long Temperature and Rainfall Data Analysis. Int. J. Environ. Clim. Change 2024, 14, 404–417. [Google Scholar] [CrossRef]
- Harshith, K.; Ragini, H.; Meenakshi, J.; Kumar, B.; Sampat, S.; Shruthi, G. Performance Evaluation of Predictive Models for Coconut Crop Production in Karnataka Using Weather Parameters. Int. J. Environ. Clim. Change 2024, 14, 650–660. [Google Scholar] [CrossRef]
- El-Rasoul, A.A.E.Y.; Shehab, S.M.H.; Maghraby, H.E.S. Trends and Decomposition Growth Analysis of the Most Important Cereal Crops in Egypt. MPRA 2020. Available online: https://mpra.ub.uni-muenchen.de/100231/ (accessed on 25 January 2025).
- Zhang, X.; Yao, G.; Vishwakarma, S.; Dalin, C.; Komarek, A.M.; Kanter, D.R.; Davis, K.F.; Pfeifer, K.; Zhao, J.; Zou, T.; et al. Quantitative assessment of agricultural sustainability reveals divergent priorities among nations. One Earth 2021, 4, 1262–1277. [Google Scholar] [CrossRef]
- Kalpana, P.; Kumar, P.K.; Chesneau, C. A Statistical Assessment on Abrupt Change and Trend Analysis of Rice Production. Stat. Appl. 2021, 19, 179–189. [Google Scholar]
- Rahman, M.A.; Yunsheng, L.; Sultana, N. Analysis and prediction of rainfall trends over Bangladesh using Mann–Kendall, Spearman’s rho tests and ARIMA model. Meteorol. Atmos. Phys. 2017, 129, 409–424. [Google Scholar] [CrossRef]
- Meshram, S.G.; Kahya, E.; Meshram, C.; Ghorbani, M.A.; Ambade, B.; Mirabbasi, R. Long-term temperature trend analysis associated with agriculture crops. Theor. Appl. Climatol. 2020, 140, 1139–1159. [Google Scholar] [CrossRef]
- Gadedjisso-Tossou, A.; Adjegan, K.I.; Kablan, A.K.M. Rainfall and temperature trend analysis by Mann–Kendall test and significance for Rainfed Cereal Yields in Northern Togo. Sci 2021, 3, 17. [Google Scholar] [CrossRef]
- Kahsai, Y.; Zenebe, A.; Teklehaimanot, A.; Girma, A.; Zenebe, G.; Shiferaw, H.; Giannini, A. Exploring climate change adaptation options from climate analogues sites for wheat production in the Atsbi district Northern Ethiopia. Theor. Appl. Climatol. 2024, 155, 9327–9349. [Google Scholar] [CrossRef]
- Kumar, S.; Roshni, T.; Kahya, E.; Ghorbani, M.A. Climate change projections of rainfall and its impact on the cropland suitability for rice and wheat crops in the Sone river command, Bihar. Theor. Appl. Climatol. 2020, 142, 433–451. [Google Scholar] [CrossRef]
- Malkari, N. Exponential Smoothing: A Method for Time Series Forecasting. Medium, 19 April 2023. [Google Scholar]
- Hoffmann, J.P. Linear Regression Models: Applications in R; Chapman and Hall/CRC: Boca Raton, FL, USA, 2021. [Google Scholar]
- Yue, S.; Wang, C.Y. Applicability of prewhitening to eliminate the influence of serial correlation on the Mann-Kendall test. Water Resour. Res. 2002, 38, 4-1-4-7. [Google Scholar] [CrossRef]
- Sihotang, H.T.; Riandari, F.; Sihotang, J. Graph-based Exploration for Mining and Optimization of Yields (GEMOY Method). J. Tek. Inform. CIT Medicom 2024, 16, 70–81. [Google Scholar] [CrossRef]
- Krix, S.; DeLong, L.N.; Madan, S.; Domingo-Fernández, D.; Ahmad, A.; Gul, S.; Zaliani, A.; Fröhlich, H. MultiGML: Multimodal graph machine learning for prediction of adverse drug events. Heliyon 2023, 9, e19441. [Google Scholar] [CrossRef]
- Mugwika, C.G. Graph-Based Feature Selection Model for Genes’ Phenotype Prediction. Ph.D. Thesis, JKUAT-COPAS, Nairobi, Kenya, 2022. [Google Scholar]
- Sanfeliu, A.; Alquézar, R.; Andrade, J.; Climent, J.; Serratosa, F.; Vergés, J. Graph-based representations and techniques for image processing and image analysis. Pattern Recognit. 2002, 35, 639–650. [Google Scholar] [CrossRef]
- Aittokallio, T.; Schwikowski, B. Graph-based methods for analysing networks in cell biology. Brief. Bioinform. 2006, 7, 243–255. [Google Scholar] [CrossRef] [PubMed]
- He, H.; Chen, G.; Chen, C.Y.C. Integrating sequence and graph information for enhanced drug-target affinity prediction. Sci. China Inf. Sci. 2024, 67, 129101. [Google Scholar] [CrossRef]
- Xia, L. A Systematic Graph-Based Methodology for Cognitive Predictive Maintenance of Complex Engineering Equipment. Ph.D. Thesis, Hong Kong Polytechnic University, Hong Kong, China, 2024. [Google Scholar]
- Balasingham, J.; Zamaraev, V.; Kurlin, V. Material property prediction using graphs based on generically complete isometry invariants. Integr. Mater. Manuf. Innov. 2024, 13, 555–568. [Google Scholar] [CrossRef]
- Mahadevan, S. Monte Carlo Simulation; Mechanical Engineering; Marcel Dekker: New York, NY, USA; Basel, Switzerland, 1997; pp. 123–146. [Google Scholar]
- Raychaudhuri, S. Introduction to monte carlo simulation. In Proceedings of the 2008 Winter Simulation Conference, Miami, FL, USA, 7–10 December 2008. [Google Scholar] [CrossRef]
- Hyndman, R.J. Degrees of Freedom for a Ljung-Box Test. Rob J Hyndman, 28 June 2023. [Google Scholar]
- Ljung, G.; Box, G. On a measure of lack of fit in time series models. Biometrika 2015, 65, 297–303. [Google Scholar] [CrossRef]
- Malato, G. An Introduction to the Shapiro-Wilk Test for Normality. Built In, 9 May 2023. [Google Scholar]
- Sabha, R.; Sabha, L.; von Kerala, O.G. Pinarayi Vijayan (CPI (M)). Population 2018, 2. Available online: https://www.keralasoils.gov.in/en/kerala-glance (accessed on 23 May 2024).
- Noble, W.A. Kerala. 2022. Available online: https://www.britannica.com/contributor/William-A-Noble/3978 (accessed on 29 July 2024).
- Chattopadhyay, S.; Franke, R.W. Striving for Sustainability: Environmental Stress and Democratic Initiatives in Kerala; Concept Publishing Company: Delhi, India, 2006. [Google Scholar]
- Yesodharan, E. State of the Environment Report of Kerala 2007. In Land Environment, Wetlands of Kerala and Environmental Health; KSCSTE: Thiruvananthapuram, India, 2007. [Google Scholar]
- Biju Kumar, A. Climate change impacts in the coastal and marine ecosystem of Kerala. In Climate Change and Marine Ecosystems; Cochin University of Science and Technology: Kochi, India, 2014; Volume 32. [Google Scholar]
- Jose, M.; Padmanabhan, M. Dynamics of agricultural land use change in Kerala: A policy and social-ecological perspective. Int. J. Agric. Sustain. 2016, 14, 307–324. [Google Scholar] [CrossRef]
- Annamalai, S. Long-Term Strategies and Programmes for Mechanization of Agriculture in Agro Climatic Zone–XII: Western Plains and Ghat Regions; Indian Planning Commission Government of India: New Delhi, India, 1989. [Google Scholar]
- Kumari, S.L. Status Paper on Rice in Kerala. 2012. Available online: https://www.scribd.com/document/93442621/Status-Paper-on-Rice-in-Kerala (accessed on 4 August 2024).
- Kerala State Planning Board. 2010. Available online: https://spb.kerala.gov.in/sites/default/files/inline-files/ER-2010.pdf (accessed on 13 June 2024).
- Kerala State Planning Board. 1970. Available online: https://spb.kerala.gov.in/sites/default/files/inline-files/1970.pdf (accessed on 13 June 2024).
- Kannan, K.P.; Pushpangadan, K. Agricultural Stagnation and Economic Growth in Kerala: An Exploratory Analysis; Centre for Development Studies: Thiruvananthapuram, India, 1988. [Google Scholar]
- Balakrishnan, R.; Ranganathan, K. A Textbook of Graph Theory; Springer Science & Business Media: Berlin/Heidelberg, Germany, 2012. [Google Scholar]
- Deo, N. Graph Theory with Applications to Engineering and Computer Science; Courier Dover Publications: Mineola, NY, USA, 2017. [Google Scholar]
- Bender, E.A.; Williamson, S.G. Lists, Decisions and Graphs; Edward A. Bender & S. Gill Williamson: Mineola, NY, USA, 2010. [Google Scholar]
- Stephanie, S.G. Trend Analysis: Simple Definition, Examples. 2021. Available online: https://www.statisticshowto.com/trend-analysis/ (accessed on 30 June 2024).
- Whittaker, D. Fundamentals of mathematical analysis, by R Haggarty. Pp 332.£ 17-95. 1993 ISBN 0-201-63197-0 (Addison Wesley). Math. Gaz. 1995, 79, 221-221. [Google Scholar] [CrossRef]
- Khambhammettu, P. Mann-Kendall Analysis for the Fort Ord Site; OU-1 2004 Annual Groundwater Monitoring Report; HydroGeoLogic, Inc.: Herndon, VA, USA, 2005. [Google Scholar]
- Frost, J. Spearman’s Correlation Explained. Available online: https://statisticsbyjim.com/basics/spearmans-correlation/ (accessed on 20 January 2025).
- Kamal, N.; Pachauri, S. Mann-Kendall test—A novel approach for statistical trend analysis. Int. J. Comput. Trends Technol 2018, 63, 18–21. [Google Scholar] [CrossRef]
- Kaur, M.; Kaur, A.; Kaur, S. Parametric and Non-Parametric Analysis: A Review. Gyankosh Annu. Double Blind. Peer Rev. Interdiscip. J. 2024, VII, 59–68. [Google Scholar]
- Blain, G.C. The modified Mann-Kendall test: On the performance of three variance correction approaches. Bragantia 2013, 72, 416–425. [Google Scholar] [CrossRef]
- O’Brien, N.; Burn, D.; Annable, W.; Thompson, P. Trend Detection in the Presence of Positive and Negative Serial Correlation: A Comparison of Block Maxima and Peaks-Over-threshold Data. Water Resour. Res. 2021, 57, e2020WR028886. [Google Scholar] [CrossRef]
- Gauthier, T.D. Detecting trends using Spearman’s rank correlation coefficient. Environ. Forensics 2001, 2, 359–362. [Google Scholar] [CrossRef]
- Wang, F.; Shao, W.; Yu, H.; Kan, G.; He, X.; Zhang, D.; Ren, M.; Wang, G. Re-evaluation of the power of the Mann-Kendall test for detecting monotonic trends in hydrometeorological time series. Front. Earth Sci. 2020, 8, 14. [Google Scholar] [CrossRef]
- Schober, P.; Boer, C.; Schwarte, L.A. Correlation coefficients: Appropriate use and interpretation. Anesth. Analg. 2018, 126, 1763–1768. [Google Scholar] [CrossRef]
- Janse, R.J.; Hoekstra, T.; Jager, K.J.; Zoccali, C.; Tripepi, G.; Dekker, F.W.; van Diepen, M. Conducting correlation analysis: Important limitations and pitfalls. Clin. Kidney J. 2021, 14, 2332–2337. [Google Scholar] [CrossRef]
- Kumar B, D.P.K.B.; Abraham, D.M. Leading Issues and challenges in the Agriculture Sector of Kerala. Int. J. Res. Econ. Soc. Sci. 2021, 11, 138–150. [Google Scholar]
- Kumar, B.M.; Kunhamu, T. Nature-Based Solutions in Agriculture: A Review of the Coconut (Cocos nucifera L.)-Based Farming Systems in Kerala, “the Land of Coconut Trees”. Nat.-Based Solut. 2022, 2, 100012. [Google Scholar] [CrossRef]
- Tiwari, K.R.; Panthee, D.R.; Joshi, B.K.; Subedi, K. Going for Hybrid Crops Breeding in Nepal: Strategies and Policy Dimensions. Nepal Public Policy Rev. 2023, 3, 259–273. [Google Scholar] [CrossRef]
- Knowledge Sourcing Intelligence. The Future of Agriculture: How Hybrid Seeds Are Transforming Crop Yields. 2025. Available online: https://www.knowledge-sourcing.com/resources/blogs/the-future-of-agriculture-how-hybrid-seeds-are-transforming-crop-yields/#:~:text=Hybridization%20techniques%20are%20utilized%20to,supporting%20agricultural%20land%20management%20better%7D. (accessed on 21 January 2025).
- Thomas, J.J. Paddy cultivation in Kerala. Rev. Agrar. Stud. 2011, 1, 215–226. [Google Scholar] [CrossRef]
- Abraham, M. Paddy Cultivation in Kerala: A Trend Analysis of Area, Production and Productivity at District Level. 2019. Available online: https://keralaeconomy.com/admin/pdfs/Paddy%20cultivation%20in%20Kerala.pdf (accessed on 25 January 2025).
- Kerala State Economics and Statistics Department. 2021. Available online: https://www.ecostat.kerala.gov.in/storage/publications/664.pdf (accessed on 2 July 2024).
- Report on Concurrent Estimation of Coconut Production in Kerala 2012–13. Available online: https://www.coconutboard.in/images/Survey/report-kerala-2012-13.pdf (accessed on 2 July 2024).
- Kumar, B. Land use in Kerala: Changing scenarios and shifting paradigms. J. Trop. Agric. 2006, 43, 1–12. [Google Scholar]
- Jacob, J. Paddy fields vanishing fast, how rice-loving Kerala is staring at a crisis. India Today, 5 September 2023. [Google Scholar]
- Vidyanandan, M.S. Kerala’s paddy cultivation sees drastic decline in last 15 years. The New Indian Express, 15 April 2022. [Google Scholar]
- Mallick, J.; Talukdar, S.; Alsubih, M.; Salam, R.; Ahmed, M.; Kahla, N.B.; Shamimuzzaman, M. Analysing the trend of rainfall in Asir region of Saudi Arabia using the family of Mann-Kendall tests, innovative trend analysis, and detrended fluctuation analysis. Theor. Appl. Climatol. 2021, 143, 823–841. [Google Scholar] [CrossRef]
- Abraham, M.P.; Mohan, G.R. Analysis of Paddy Cultivation in Kerala: A Study on Productivity and Area Trends. Kerala Agric. Univ. J. 2021. [Google Scholar]
- Krishnan, T.N.; Chandran, D.R. Trends in Paddy Cultivation in Kerala: A Descriptive Study. Kerala J. Agric. Sci. 2021. [Google Scholar]
- Lathika, R.; Kumar, K.A. Trends in Coconut Cultivation in India: An Insight into Kerala. Indian J. Agric. Econ. 2021, 60, 1–12. [Google Scholar]
- Suresh, M.R.; Lal, J.S. Decline in Paddy Cultivation in Kerala: A Case Study of Thiruvananthapuram. J. Kerala Stud. 2021. [Google Scholar]
- Das, K.N.; Varma, P.R. Impact of Urbanization on Paddy Cultivation in Kollam. Asian J. Agric. Rural. Dev. 2020. [Google Scholar]
- Menon, B.G.; Pillai, R.K. Coconut Cultivation Trends in Thiruvananthapuram: A Productivity Analysis. Kerala Agric. J. 2021. [Google Scholar]
- Nair, S.A.; Raghavan, D.M. Agricultural Decline in Kollam: The Cases of Paddy and Coconut. J. Sustain. Agric. 2022. [Google Scholar]
- Ravikumar, R.; Sudheesh, B. Economies of paddy cultivation in Palakkad district of Kerala. EPRA Int. J. Econ. Bus. Rev. 2013, 1, 26–31. [Google Scholar]
- Abhinav, M.; Lazarus, T.P.; Priyanga, V.; Kshama, A. Impact of rainfall on the coconut productivity in Kozhikode and Malappuram Districts of Kerala. Curr. Agric. Res. J. 2018, 6, 183–187. [Google Scholar] [CrossRef]
- Thomas, J.J. Paddy Cultivation in Kerala—Trends, Determinants and Effects on Food Security. J. Agric. Sci. 2021. Available online: https://ageconsearch.umn.edu/record/308556/files/Paddy%20Cultivation%20in%20Kerala.pdf (accessed on 28 December 2024).
- Liu, J. Error Estimation in Monte Carlo Simulations; Springer: Berlin/Heidelberg, Germany, 2009. [Google Scholar]
- Schroth, C.; Siebert, J.; Groß, J. Time Traveling with Data Science: Focusing on Change Point Detection in Time Series Analysis (Part 2). (Website) Fraunhofer IESE, Kaiserslautern, Germany. 2021. Available online: https://www.iese.fraunhofer.de/blog/change-point-detection/ (accessed on 6 July 2022).













| Aspect | Traditional Methods (MK and SR) | GBITA | References |
|---|---|---|---|
| Monotonicity | Yields promising results for monotonic series. | Handles both monotonic and non-monotonic series seamlessly. | [65,66] |
| Parametric Nature | Designed for non-parametric data. | Supports both parametric and non-parametric data. | [67,68] |
| Serial Correlation | Suitable for non-serially correlated data. | Effectively processes both serially correlated and non-serially correlated data. | [69,70,71] |
| Trend Significance | Requires a pre-determined significance level for trend analysis. | Does not depend on any pre-determined significance level. | [72,73] |
| Large and Complex Dataset | May face challenges with large or complex datasets. | Efficiently handles large and complex datasets. | [67,74] |
| Statistical Measures | Paddy Area (Hect) | Coconut Area (Hect) | Paddy Productivity (kg/Hect) | Coconut Productivity (Nuts/Hect) |
|---|---|---|---|---|
| Maximum Value | 806,871 | 925,783 | 3073 | 7491 |
| Minimum Value | 171,398 | 651,370 | 1587 | 3814 |
| Mean | 409,494.6 | 815,978.9 | 2190.9 | 6040.4 |
| Standard Deviation | 203,296.8 | 81,248.49 | 408.12 | 1023.86 |
Disclaimer/Publisher’s Note: The statements, opinions and data contained in all publications are solely those of the individual author(s) and contributor(s) and not of MDPI and/or the editor(s). MDPI and/or the editor(s) disclaim responsibility for any injury to people or property resulting from any ideas, methods, instructions or products referred to in the content. |
© 2025 by the authors. Licensee MDPI, Basel, Switzerland. This article is an open access article distributed under the terms and conditions of the Creative Commons Attribution (CC BY) license (https://creativecommons.org/licenses/by/4.0/).
Share and Cite
Thomas, C.M.; Nair, A. A Novel Graph-Based Innovative Trend Analysis Technique for Studying the Crop Trends in Kerala, India. AgriEngineering 2025, 7, 36. https://doi.org/10.3390/agriengineering7020036
Thomas CM, Nair A. A Novel Graph-Based Innovative Trend Analysis Technique for Studying the Crop Trends in Kerala, India. AgriEngineering. 2025; 7(2):36. https://doi.org/10.3390/agriengineering7020036
Chicago/Turabian StyleThomas, Chalissery Mincy, and Archana Nair. 2025. "A Novel Graph-Based Innovative Trend Analysis Technique for Studying the Crop Trends in Kerala, India" AgriEngineering 7, no. 2: 36. https://doi.org/10.3390/agriengineering7020036
APA StyleThomas, C. M., & Nair, A. (2025). A Novel Graph-Based Innovative Trend Analysis Technique for Studying the Crop Trends in Kerala, India. AgriEngineering, 7(2), 36. https://doi.org/10.3390/agriengineering7020036

