Previous Article in Journal
From Manual to AI-Driven: Methods for Generating Mathematics and Programming Exercises in Interactive Educational Platforms
 
 
Font Type:
Arial Georgia Verdana
Font Size:
Aa Aa Aa
Line Spacing:
Column Width:
Background:
Article

Implementing Educational Innovation in LMSs: Hackathons, Microcredentials, and Blended Learning

by
Antonios Stamatakis
,
Ilias Logothetis
,
Vasiliki Eirini Chatzea
,
Alexandros Papadakis
and
Nikolas Vidakis
*
Department of Electrical and Computer Engineering, Hellenic Mediterranean University, Estavromenos, 71410 Heraklion, Greece
*
Author to whom correspondence should be addressed.
Appl. Syst. Innov. 2025, 8(6), 175; https://doi.org/10.3390/asi8060175
Submission received: 3 September 2025 / Revised: 29 October 2025 / Accepted: 13 November 2025 / Published: 19 November 2025

Abstract

In the evolving landscape of digital education, there is an increasing need to enhance traditional Learning Management Systems (LMSs) by integrating innovative pedagogical practices that promote active participation and learner autonomy. This study presents the transformation of a Greek LMS platform into an open learning ecosystem, incorporating three key educational innovations: collaborative hackathons, microcredentials, and blended learning support. The primary goal was to modernize the LMS in a way that encourages deeper engagement, social learning, collaboration, and mixed learning. To accomplish this objective, the system integrated advanced innovative tools designed to facilitate structured collaborative processes including hackathons, microcredentials aligned with specific learning objectives, and blended learning through flexible content delivery and student learning tracking tools. The use of these tools in the educational process contributes to the creation of a more dynamic and participatory learning environment, where knowledge is co-shaped and learning acquires a social character. In addition, the tools promote differentiated learning, allowing students to engage at their own pace and in their own way.

1. Introduction

Digital learning in the European Union (EU) has been rising steadily with a particularly sharp increase being observed in the past three years. According to Eurostat, 33% of users in the EU attended online courses or accessed digital educational materials in the first quarter of 2024—resulting in a 3% increase compared to 2023 (30%) [1]. In addition, 24% of young people aged 16–29 participated in at least one online course, compared to 17% of the general population [1].
In recent years, education has become more personalized, flexible, and learner-driven through digital learning. Among the most significant developments are microcredentials, which give learners the opportunity to gain recognition for specific competencies beyond traditional formal grades [2], and blended learning models that combine synchronous, asynchronous, and experiential modes of instruction [3]. Collaborative learning approaches such as hackathons have been increasingly adopted and integrated into educational practice to enhance students’ teamwork, creativity, and problem-solving competencies. At the same time, research highlights the need for learning environments that foster personal development, including physical and mental wellbeing, and promote self-regulation and learner autonomy, especially in open and informal educational contexts [2]. These transformations demand that Learning Management Systems (LMSs) evolve beyond static content delivery tools and become part of open learning ecosystems (OLEs) that connect people, processes, tools, and data in adaptive and meaningful ways [4,5].
From the early platforms of the 1990s, such as WebCT and Blackboard, to today’s open-source solutions such as Moodle, LMSs have not been accompanied by the integration of new training methods or innovative pedagogical features. At the same time, the arrival of high-speed internet, the development of multimedia digital educational materials, and the increase in distance education—especially since the COVID-19 pandemic—have highlighted the need to evolve LMSs through the integration of new functions and technologies. In this direction, significant efforts have been made to expand the use of LMSs, both in formal and informal education, by integrating new functions along with commonly used features [6]. Today, learners expect LMSs not only to manage content but also to support learning that is collaborative, personalized, multimodal, and flexible, meeting the demands of the digital age and fostering 21st-century skills and competencies. Although LMSs, such as Moodle and Blackboard, are essential tools in digital education, research shows that they often exhibit static architectures and limited adaptability and do not meet students’ needs and expectations. Thus, existing LMSs prevent users from easily disseminating learning materials or customizing the learning environment to their personal needs and preferences [7,8]. Students express the need for the following: (1) greater autonomy from instructors and tutors, (2) the ability to regulate their own level of engagement, and (3) transparent tools that track and visualize their learning progress. Additionally, current LMSs provide limited and often invisible recognition of learning achievements, a gap that could be effectively addressed through microcredentials [9]. To meet these evolving learner expectations and demands, LMSs must be redesigned as open multidimensional ecosystems capable of supporting autonomy, collaboration, and the continuous recognition of learning.
This article examines the transformation of the LMS Open eClass, an integrated course management system widely used across Greek higher education, into an open, dynamic, and multidimensional learning ecosystem. We propose the evolution of Open eClass into an open and participatory learning ecosystem that integrates collaborative and blended learning innovations to enhance learner autonomy and make progress tracking transparent. Specifically, this study proposes the amalgamation of hackathons as collaborative tools to support blended learning, linking the results with specific microcredentials. From an educational perspective, this study broadens the role of traditional LMSs by integrating pedagogical objectives with technological advancements. It seeks to bridge the gap between content delivery and active learning, transforming the learning environment into an interactive, learner-centered ecosystem that supports engagement, collaboration, and competence development.
In Section 2, this paper presents the main trends in e-learning, highlighting the integration of hackathons, microcredentials, and blended learning as key components of the educational process. Next, in Section 3, the methodology and design of the intervention are described. Section 4 presents the design of the new tools within Open eClass. Finally, this paper concludes with a discussion of the results and provides directions for future work.

2. Contemporary Trends in E-Learning

The high demand for e-learning is largely driven by its ability to allow learners to access education within their own environment, following their preferred schedule and selecting the educational topics that align with their interests. Indeed, this rise is evident, as the e-learning market grew at an impressive rate both during and after the pandemic. According to IMARC Group, the Europe e-learning market had a size of USD 84.4 billion in 2024 and is estimated to exceed USD 210.0 billion by 2033, showing a growth rate of at least 10% during the period of 2025–2033 [10].
The growing demand for digital education has served as a catalyst for the development of e-learning, driving advancements in both methodologies and supportive tools, with the aim of optimizing knowledge transmission and enhancing student participation and integration. In this context, a number of key trends in the field of e-learning have emerged, including the following:
  • Personalized learning. Personalized learning leverages technology to tailor experiences to individual needs, adapting dynamically to learners’ behavior, goals, and progress [6,11].
  • Microlearning. Microlearning delivers concise, easily accessible content that targets specific learner needs efficiently. Recent systematic reviews have confirmed its effectiveness in enhancing engagement and adaptability in diverse educational settings [12,13].
  • Microcredentials. Microcredentials certify specific skills acquired through short, targeted learning experiences, increasingly recognized by employers as evidence of professional expertise [2,14].
  • Artificial intelligence (AI). AI offers an increasingly extensive set of tools to support and enhance the educational process, influencing various aspects of learning. More specifically, AI (a) assists teachers and course creators in enriching the educational content, adapting it to the needs of each student; (b) supports the monitoring of the course of learners; (c) automates evaluation and feedback processes; and (d) has begun to shape new pedagogical practices and approaches.
  • Extended reality (XR). XR provides the ability to create high-fidelity simulation educational environments that meet the needs of learners and enhance their learning experience. Through the integration of realistic scenarios and interactive activities, XR increases student engagement, encourages active participation, and promotes embodied learning. In addition, XR helps remove geographic and physical limitations by facilitating remote access and virtual collaboration between students and teachers, regardless of location.
  • Blended learning. Blended learning combines face-to-face and online instruction to maximize flexibility and engagement while supporting personalized and differentiated teaching. According to recent studies, blended learning is now recognized as a key trend in digital education and is promoted by the education policy of many countries and international organizations, including the European Commission, as part of the Digital Education Action Plan [15,16,17].
  • Cooperative learning. Cooperative learning is a pedagogical approach in which students collaborate in groups to solve problems, share knowledge, and develop skills. Learners become active participants in the construction of knowledge rather than passive recipients, fostering social interaction and critical thinking. Modern digital technologies enhance this approach by enabling collaboration through forums, shared documents, and virtual classrooms. Recent studies have explored how hackathon-based learning environments apply cooperative learning principles within technology-enhanced contexts, fostering creativity, communication, and teamwork [18,19]. Cooperative learning has proven to be highly effective in improving engagement, motivation, and academic performance while helping learners in developing essential soft skills such as communication, teamwork, and responsibility [20,21].
Considering the aforementioned trends and emerging needs in digital education, this article explores a practical case of redesigning a traditional LMS to align with modern pedagogical and technological expectations.
The proposed intervention is based on the evolution of Open eClass into an OLE that integrates collaborative methodologies, learner-centered recognition mechanisms, and flexible learning formats.

3. From Traditional LMSs to OLEs: A Step Towards Adaptive and Open Education

The intervention presented in this section describes the transition from the traditional operations of LMSs to a more open and student-centered approach. It integrates hackathons as collaborative learning activities and the application of microcredentials to acknowledge learning achievements, offering valuable tools to promote blended learning and respond to the modern needs of 21st-century learners. The intervention seeks to address key issues highlighted in previous LMS assessment surveys, such as the lack of personalization, the limited possibility of collaboration between students, and the absence of the visible recognition of learning achievements [7,8,9]. Through this combination, Open eClass is gradually transformed into an OLE, which integrates innovation, adaptability, autonomy, collaboration, and the recognition of learning in modern terms.
Although traditional LMSs, such as Moodle, Blackboard, and the Greek Open eClass, have been widely adopted in education, several studies highlight their long-standing weaknesses in terms of learning engagement, adaptability, and skill recognition. Despite their effectiveness, these systems remain largely content-centric and instructor-oriented, focusing more on course administration rather than collaborative or experiential learning [7,8,9,21].
Even in cases where improvements and innovations in usability and accessibility are introduced, such as the use of mobile devices or the adoption of responsive design, the core pedagogical model of LMSs remains unchanged, emphasizing management more than interaction [7]. However, newer development proposals, such as the Training Management System [6], demonstrate the potential of modular extensions and upgrades that allow LMSs to evolve into more adaptive and personalized learning ecosystems.
From an educational contribution perspective, this research moves beyond the conventional functionality of LMSs by integrating technological and pedagogical innovation. Whereas traditional platforms primarily focus on course delivery and assessment, the Open eClass OLE introduces interaction-centered design principles aligned with active, experiential, and competency-based learning objectives. By embedding hackathon-inspired activities and stackable microcredentials, the proposed framework not only enhances engagement and collaboration but also provides mechanisms for continuous competence recognition. This shift transforms the LMS from a content management system into an open learning ecosystem that promotes autonomy, adaptability, and lifelong learning.
Building on these directions, the Open eClass OLE redefines the pedagogical and technological paradigm of LMSs, incorporating interactive and learner-centered principles. It introduces hackathons as active, collaborative learning techniques and microcredentials as a mechanism for identifying skills and showcasing student progress.
Table 1 presents a comparative overview of the traditional/current LMS model and the proposed Open eClass OLE, highlighting their pedagogical, technological, and structural differences.
The proposed transformation of Open eClass into an open learning ecosystem (OLE) aligns with the priorities of the European Digital Education Action Plan (2021–2027), particularly in promoting high-performing digital education ecosystems and supporting lifelong learning through microcredentials and blended learning models.

3.1. Historical Evolution of Hackathons

A hackathon is a collaborative innovation event where people from different disciplines work intensively to solve problems or create new products within a limited timeframe (usually 24–72 h) [22]. As a technique used in many fields, working groups are able to give answers to complex problems in a short time and often under great pressure. The term hackathon first appeared in 1999, initially mentioned by the OpenBSD community and almost simultaneously by Sun Microsystems at the JavaOne conference. Hackathons, a blend of “hack” (creative problem-solving) and “marathon”, are intensive events that were originally implemented in intensive developer meetings for rapid software development. Since then, the practice of hackathons has expanded into various areas, including education, as a tool for collaborative learning, problem-solving, and fostering innovation.
Hackathons are a dynamic and collaborative educational practice, which offers multiple advantages to participants. They cultivate team spirit, enhancing collaboration and communication between members, as they require constant interaction and joint decision-making. At the same time, they enhance critical thinking and problem-solving skills, as teams are called upon to face real challenges in a limited time. The nature of hackathons creates a highly motivating environment, enhancing the active involvement of participants and encouraging creativity. In addition, hackathons offer the opportunity for interdisciplinary and experiential learning, as participants apply theoretical knowledge in practice, while helping in developing 21st-century skills such as adaptability, leadership, and technological proficiency. Finally, the process of completing a project within a short period of time enhances the sense of achievement and is often accompanied by recognition, presentations, or competition elements that further enhance the learning experience.
The techniques of hackathons are very flexible and can be adapted to the needs and size of any object, without any limitation on the number of participants. Common types include the following:
  • Corporate Hackathons: These are focused on solving business problems, fostering innovation within organizations, or scouting talent. Examples include hackathons hosted by major tech firms like Google or Microsoft.
  • Community Hackathons: These are organized to address social, environmental, or community challenges. They often aim to drive civic innovation.
  • Educational Hackathons: Targeting students, these hackathons enhance learning by combining theoretical knowledge with practical experience
Hackathons are usually divided into three stages, the preparation stage, the execution stage, and the evaluation stage. At each stage there is a set of tasks that need to be performed [22].

3.2. Microcredentials

The increasing mobility of human resources; the need to recognize knowledge, skills, and competences across national borders; and the strengthening of lifelong learning in the context of a flexible and competitive European labor market call for interoperable, recognizable, and reliable certification mechanisms, in both formal and informal education. This need led to the development of European and international standards for microcredentials, aiming to ensure quality, transparency, and the international recognition of qualifications across countries. In Europe, the Council Recommendation on a European Approach to Microcredentials for Lifelong Learning and Employability (2022) [23] plays a key role, setting out common principles, structures, and minimum requirements. In addition, the MICROBOL project [24], in the framework of the Bologna Process, focuses on the integration of microcredentials in higher education based on ECTS and EQF [25]. At the same time, the European QUATRA project proposes detailed guidelines for quality assurance and the transparency of microcredential metadata [26]. At international level, standards such as the Credential Transparency Description Language (CTDL) of the Credential Engine (USA) support the technical visualization and sharing of credentials in digital ecosystems [27]. The OECD report (2023) provides an international policy perspective, illustrating how microcredentials can serve as drivers of employability, transparency, and continuous learning throughout life [14].

3.3. Developing the Integrated Solution Within Open eClass

The implementation of the two modules followed a design-based research methodology across three iterative cycles: (1) textual analysis and the identification of requirements, (2) module design and development within the Open eClass platform, and (3) preliminary validation through verification tests involving 10 trainers and two instructors.
The main requirements identified by the hackathon module are presented in Table 2.
The main requirements identified for the microcredential module are derived from the EU Recommendation on Micro-credentials (2022), which as adopted as the main framework for defining and implementing the credentialing elements [23]. This standard defines a set of key elements that each microcredential must include to ensure readability, transparency, and portability across the EU. These elements can be divided into two categories: those that are determined before the start of the learning experience and those that are completed after the participation and evaluation of the learner. Before starting, in order to create/determine the microcredential, the following must be defined: (i) the title of the microcredential, (ii) the awarding body, (iii) the country and/or region of the institution, (iv) the learning outcomes, (v) the level and cycle in the respective national or European qualification framework (if applicable), (vi) the estimated ECTS workload, (vii) the type of assessment, (viii) the form of participation of the learner, and (ix) the quality assurance principles applied. Upon the completion of the assessment, the microcredential is filled in with (x) the date of the award and (xi) the identification details of the learner. Supporting all these requirements enhances the ability of microcredentials to have cross-border recognition and exploitation, both for professional purposes and for the continuation of studies, facilitating mobility and the recognition of skills at the European level.
In addition, in order to support the new requirements related to improving the usability and interoperability of microcredentials [2,14], elements were incorporated that allow for their accumulation and grouping, in order to award microcredentials of greater weight. An effort was also made to enable microcredentials to be awarded as a result of the successful participation and resolution of problems arising through simulation scenarios such as hackathons or other activities with a high degree of realism and professional relevance.

4. Designing the Solution

Based on the results of the textual analysis, the hackathon model was refined with additional functionalities to enhance the effectiveness of the method. Many of the required features were already available in Open eClass (shared repositories, messages, chat, announcements, etc.) and simply needed to be applied according to the hackathon workflow. Furthermore, emphasis was placed on developing the following functionalities:
  • Setting educational goals in the pre-hackathon phase, ensuring the clarity of expected outcomes for both trainees and mentors and enabling a meaningful evaluation of the process.
  • Participant preparation, allowing selected learners to receive instructions, access study materials, and form teams in advance, thus improving readiness for the main event.
  • Inspecting and supervising the process and providing guidance with the use of specialized personnel to guide and support the participants in order to encourage them to continue and increase the effectiveness of the process.
  • Awarding of awards and microcredentials upon the completion of the assessment. Thus, participants receive their reward without delay and with satisfaction and a sense of success, and there is clarity in the awarding of microcredentials.
The final flow of a hackathon event can be described by three main phases, namely the Pre-Event phase, the Event phase, and the Post-Event phase (Figure 1). Each phase is divided into subcategories, each requiring certain actions. In Figure 1, activities marked with different colors are optional.
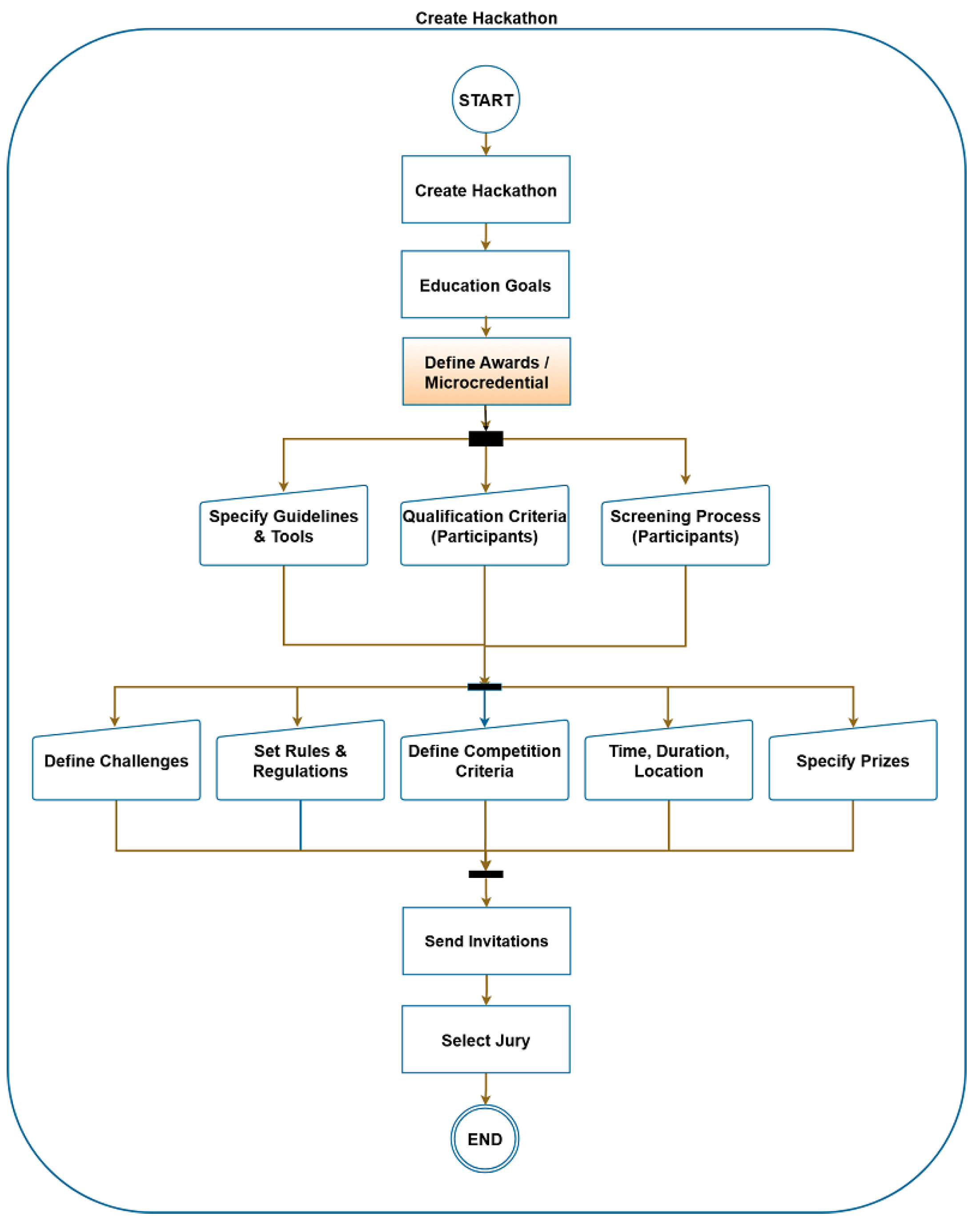
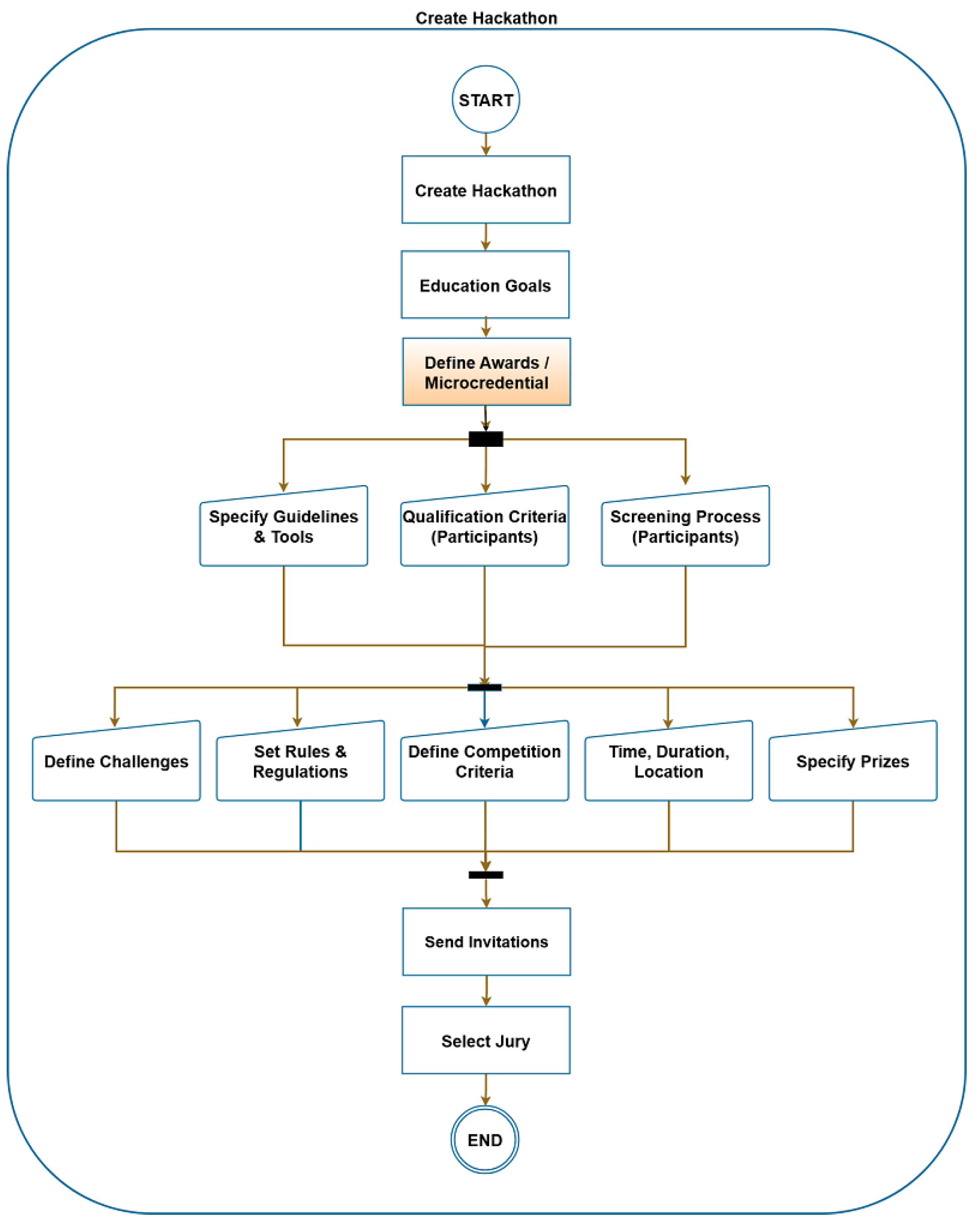
In addition, Figure 2 illustrates in detail the workflow for designing an educational hackathon, outlining the necessary methodological steps to organize a successful event. The step shown in a different color is optional.

Integration with Blended Learning

The integration of the hackathon execution tool into Open eClass introduces a new dimension to the support of blended learning. It allows participants to work both autonomously and collaboratively, decide whether to prepare in advance before class, and work individually or under mentorship. Hence, it provides a high degree of flexibility that can allow participants to learn in the way that suits them. Additionally, the structured design of an educational hackathon provides participants with a clear roadmap from the beginning, highlighting both the learning goals and the credentials they can earn. This is particularly useful for the field of lifelong learning, where learners, mainly professionals, know very precisely what they need, and their schedule is particularly burdened. In addition, in a specific period of time, they can obtain the knowledge or certification they wish by adjusting the workload according to their availability.
This approach enables the creation of a unique training experience each time, as even when the exact same hackathon takes place, participants, teams, and mentors rarely remain the same, and their behavior cannot be exactly replicated. This is an incentive for the trainee to repeat the process without risking getting bored.
Upon the completion of the process, the learning outcomes, established from the beginning, are recognized and validated by awarding the relevant microcredential. For the creation of the microcredential (Figure 3), a special mechanism has been developed that, after completing all the necessary requirements in line with the EU Recommendation on Micro-credentials (2022), the microcredential is created and assigned to each trainee after the end of the assessment. A complete description including all required metadata ensures that the certificate can be recognized and used for professional or academic purposes across Europe.
It is worth noting that considerable emphasis has been placed on supporting the accumulation of microcredentials, allowing learners to compile multiple certificates and attain an advanced credential. This information is presented to each trainee who can then develop a personal strategy for obtaining certification in the qualifications and competencies that interest them. This design supports the flexible, accurate, and scalable issuance of microcredentials, making it easier to integrate them into broader certification ecosystems.

5. Validation, Future Work, and Conclusions

This section presents the validation tests carried out with the aim of confirming the functionality of the deployed modules, identifying possible malfunctions or errors, and evaluating the smooth cooperation with the system and its individual modules. Subsequently, the challenges that emerged with the completion of the development and start of the use of the system are presented, as well as directions for future research and improvement. This section concludes with the formulation of the main conclusions of this work.

5.1. Validation and Preliminary Evaluation

In order to validate the functionality and proper cooperation of the individual tools, a pilot activity was carried out that simulated realistic conditions of use. Specifically, a hackathon was created on the subject of a group project entitled “Preparation of a requirements study for the development of an online store (e-shop)”. Figure 4 presents the structure of the pilot hackathon.
Two teachers (a lecturer and a mentor) and ten students (divided into three groups) participated in the pilot study. The lecturer created the hackathon and evaluated the results, while the mentor provided support to the participant groups whenever questions or difficulties arose. Each team was tasked with analyzing and documenting the functional and non-functional requirements of a hypothetical e-commerce system, following the steps of a typical software analysis project.
Participants used the Open eClass environment to communicate, exchange materials, and collaborate during the development of their work. For this purpose, the available tools for discussion, file exchange, and progress monitoring were used, while the corresponding digital recognitions were assigned through the microcredential unit. The activity was designed to simulate a realistic, collaborative environment, combining elements of project-based learning and professional system analysis practice.
The lecturer tracked progress without involvement, and the mentor provided guidance through the platform, while students worked both synchronously and asynchronously, with the goal of producing a comprehensive deliverable. The test lasted one day and was conducted remotely, with all participants working online.
During the test, data was collected from the platform’s logs. At the end of the test, a discussion was held with the participants, in order to record their impressions about the functionality, usability, and reliability of the system. This post-activity debriefing was conducted in a guided format, inviting participants to share structured reflections on usability, collaboration, and perceived learning outcomes. The discussion helped identify the key aspects of the hackathon workflow that enhanced teamwork and engagement, as well as elements that could benefit from further technical or pedagogical refinement. The mentor played an important role in the collection of feedback, as it was to him that students turned when they faced difficulties or technical problems.
The initial results showed that the majority of users found the platform to be easy to use and suitable for collaborative work. Particularly positive comments were made about the possibility of interaction between the members of the groups without the direct intervention of the teacher, as well as about the shared workspace where they could exchange files and collaborate autonomously.
Overall, the pilot study confirmed the technical stability and pedagogical relevance of the proposed OLE. The process provided useful insights into how users interacted and highlighted some operational issues and problems that will be improved in future releases. These results formed the basis for the next development cycle and for evaluation on a larger scale.

5.2. Future Work

Future work will focus on broadening and improving the assessment of the OLE through studies of larger scale and longer duration. The next phase will include pilot tests with a larger number of participants and in different educational subjects in order to increase the reliability and solvency of the results. The longer trial will allow for an in-depth investigation of the pedagogical dimension of the tools, i.e., whether they effectively support the learning process, enhance participation, and respond to the needs of users.
Particular emphasis will be placed on the evaluation of the usability and user interface of the system, through systematic tests that will identify areas of improvement in interaction design and navigation flow. At the same time, scalability, interoperability, and sustainability issues will be explored so that the proposed tools can be effectively adopted by different levels of education and with different degrees of digital maturity. Finally, emphasis will be placed on the evolution of the microcredential unit, with the aim of addressing challenges related to the credibility and pedagogical value of accreditations, their wider recognition by institutions and the labor market, interoperability, and their long-term maintenance and updating. These actions aim to establish the open learning ecosystem as a sustainable and pedagogically informed innovation framework for lifelong learning.

5.3. Conclusions

The integration of collaborative hackathons, microcredentials, and blended learning features into the Open eClass platform is a significant step towards developing a more dynamic, inclusive, and learner-oriented digital learning ecosystem. This work not only supports contemporary pedagogical trends but also promotes participatory, social learning and the alignment of learning objectives with real problems and challenges.
The flexibility of hackathons when integrated into the structure of an LMS was studied, as well as the importance of providing visible, structured identification through microcredentials. The pilot study confirmed the feasibility and pedagogical relevance of this approach, demonstrating that learners were able to collaborate effectively and engage meaningfully within authentic learning scenarios. The initial test results of the application, although mainly qualitative, showed the increased engagement, motivation, and satisfaction of the participants, especially when there was clear goal-setting and immediate recognition of their achievements. Moreover, the pilot study revealed meaningful educational outcomes. Participants in the educational process enhanced their skills in problem-solving, teamwork, analytical reasoning, and creativity, and the use of the hackathon technique allowed for the integration of collaborative learning into the Open eClass environment.
Despite the positive initial results, future work needs to develop features that will address issues such as (a) the automated tracking of learner progress, (b) using advanced data analytics tools, and (c) the ability to scale the solution for groups of users with different levels of digital skills. Expanding testing to a larger scale and longer duration is key to fully assessing the system’s impact on learning outcomes and user experience and how acceptable the solution is to educational organizations. In addition, a method should be developed for encouraging students to actively participate in the process and avoid hiding behind the group’s work.
The transition from traditional LMSs to an open learning ecosystem (OLE) represents more than just a technical upgrade, as it is a complex and challenging process. It reflects a deeper pedagogical shift that can transform the educational process across various disciplines and learning environments. By addressing the challenges of scalability, usability, and sustainability, especially in relation to the microcredential framework and collaborative learning, the proposed ecosystem can evolve into a robust and innovative environment for lifelong learning. In addition, future work will also aim to fully integrate the European Digital Education Action Plan, so the proposed approach can contribute to the broader transformation of digital education across borders, promoting interoperability, recognition, and inclusiveness at scale.

Author Contributions

Conceptualization, A.S., I.L. and N.V.; methodology, A.S., I.L. and N.V.; investigation, A.S. and A.P.; data curation, A.S., I.L. and V.E.C.; writing—original draft preparation, A.S. and I.L.; writing—review and editing, A.P., V.E.C. and N.V.; visualization, A.S. and I.L.; supervision, N.V. All authors have read and agreed to the published version of the manuscript.

Funding

This research received no external funding.

Institutional Review Board Statement

Ethical review and approval were waived for this study.

Informed Consent Statement

Informed consent was obtained from all subjects involved in this study.

Data Availability Statement

Data is contained within this article.

Conflicts of Interest

The authors declare no conflicts of interest.

Abbreviations

The following abbreviations are used in this manuscript:
COVID-19Coronavirus Disease 2019
AI Artificial Intelligence
ECTSEuropean Credit Transfer and Accumulation System
EQFEuropean Qualification Framework
EUEuropean Union
XRExtended Reality
LMSLearning Management System
OLEOpen Learning Ecosystem

References

  1. Eurostat. Young People—Digital World—Statistics Explained. 2025. Available online: https://ec.europa.eu/eurostat/statistics-explained/index.php?title=Young_people_-_digital_world (accessed on 4 June 2025).
  2. Stamatakis, A.; Logothetis, I.; Petridis, K.; Kalogiannakis, M.; Vidakis, N. Micro-Credentials Establish New Realities in Digital Education. In Integrating Micro-Credentials with AI in Open Education; IGI Global Scientific Publishing: Hershey, PA, USA, 2024; pp. 19–38. [Google Scholar]
  3. Boelens, R.; De Wever, B.; Voet, M. Four key challenges to the design of blended learning: A systematic literature review. Educ. Res. Rev. 2017, 22, 1–18. [Google Scholar] [CrossRef]
  4. Chatti, M.; Jarke, M.; Specht, M. The 3P Learning Model. Educ. Technol. Soc. 2010, 13, 74–85. [Google Scholar]
  5. Dron, J.; Anderson, T. Teaching Crowds: Learning and Social Media; Athabasca University Press: Asbestos, AB, Canada, 2014. [Google Scholar]
  6. Stamatakis, A.; Trampas, A.M.; Kontoulis, V.; Barianos, A.K.; Papadakis, A.; Vidakis, N. An open source training management system to support the personal physical and mental training. In Proceedings of the 12th International Conference on Education and New Learning Technologies, Online, 6–7 July 2020; pp. 5558–5566. Available online: https://library.iated.org/view/STAMATAKIS2020ANO (accessed on 6 June 2025).
  7. Papadakis, S.; Kalogiannakis, M.; Sifaki, E.; Vidakis, N. Evaluating Moodle use via Smart Mobile Phones. A case study in a Greek University. EAI Endorsed Trans. Creat. Technol. 2018, 5, 156382. [Google Scholar] [CrossRef]
  8. Zanjani, N.; Edwards, S.L.; Nykvist, S.; Geva, S. The important elements of LMS design that affect user engagement with e-learning tools within LMSs in the higher education sector. Australas. J. Educ. Technol. 2017, 33. [Google Scholar] [CrossRef]
  9. Al-Fraihat, D.; Joy, M.; Sinclair, J. Exploring students’ perceptions of the design and use of the Moodle learning management system. Comput. Hum. Behav. Rep. 2025, 18, 10068. [Google Scholar] [CrossRef]
  10. IMARC Group. Europe E-Learning Market: Industry Trends, Share, Size, Growth, Opportunity and Forecast 2024–2033. 2024. Available online: https://www.imarcgroup.com/europe-e-learning-market (accessed on 7 June 2025).
  11. Jeng, Y.L.; Huang, Y.M. Dynamic learning paths framework based on collective intelligence from learners. Comput. Hum. Behav. 2019, 100, 242–251. [Google Scholar] [CrossRef]
  12. Silva, E.S.; da Costa, W.; de Lima, J.C.; Ferreira, J.C. Contribution of Microlearning in Basic Education: A Systematic Review. Educ. Sci. 2025, 15, 302. [Google Scholar] [CrossRef]
  13. Betancur-Chicué, V.; García-Valcárcel Muñoz-Repiso, A. Microlearning for the Development of Teachers’ Digital Competence Related to Feedback and Decision Making. Educ. Sci. 2023, 13, 722. [Google Scholar] [CrossRef]
  14. Organisation for Economic Co-operation and Development (OECD). Micro-Credentials for Lifelong Learning and Employability; OECD Publishing: Paris, France, 2023. [Google Scholar] [CrossRef]
  15. Mintii, I.S. Blended learning: Definition, concept, and relevance. Educ. Dimens. 2023, 8, 171–180. [Google Scholar] [CrossRef]
  16. Hrastinski, S. What Do We Mean by Blended Learning? TechTrends 2019, 63, 564–569. [Google Scholar] [CrossRef]
  17. Wang, R.; Raman, A. Systematic literature review on the effects of blended learning in nursing education. Nurse Educ. Pract. 2025, 82, 104238. [Google Scholar] [CrossRef] [PubMed]
  18. Al-Qallaf, N.; Elnagar, D.W.; Aly, S.G.; Elkhodary, K.I.; Ghannam, R. Empathy, Education, and Awareness: A VR Hackathon’s Approach to Tackling Climate Change. Sustainability 2024, 16, 2461. [Google Scholar] [CrossRef]
  19. Sajja, R.; Ramirez, C.E.; Li, Z.; Demiray, B.Z.; Sermet, Y.; Demir, I. Integrating Generative AI in Hackathons: Opportunities, Challenges, and Educational Implications. Big Data Cogn. Comput. 2024, 8, 188. [Google Scholar] [CrossRef]
  20. Laal, M.; Ghodsi, S.M. Benefits of collaborative learning. Procedia-Soc. Behav. Sci. 2012, 31, 486–490. [Google Scholar] [CrossRef]
  21. Anthony, B.; Kamaludin, A.; Romli, A.; Raffei, A.F.M.; Phon, D.N.A.L.E.; Abdullah, A.; Ming, G.L. Blended Learning Adoption and Implementation in Higher Education: A Theoretical and Systematic Review. Technol. Knowl. Learn. 2022, 27, 531–578. [Google Scholar] [CrossRef]
  22. Komssi, M.; Pichlis, D.; Raatikainen, M.; Kindstrom, K.; Jarvinen, J. What are Hackathons for? IEEE Softw. 2015, 32, 60–67. [Google Scholar] [CrossRef]
  23. Council of the European Union. Council Recommendation on a European approach to micro-credentials for lifelong learning and employability. J. Eur. CME 2022, 11, 2147288. [Google Scholar] [CrossRef] [PubMed]
  24. MICROBOL Project Consortium. MICROBOL Final Report—Micro-Credentials Linked to the Bologna Key Commitments; European University Association: Brussels, Belgium, 2022. [Google Scholar]
  25. European MOOC Consortium. The Common Microcredential Framework (CMF). 2019. Available online: https://emc.eadtu.eu/cmf/common-microcredential-framework-cmf (accessed on 2 September 2025).
  26. Tecilazić, A.; Ramiņa, B.; Kinta, G.; Zvirbule-Jankova, L. Recommendations and Guidelines on Micro-Credentials; QUATRA – TPG A Project, European Higher Education Area (EHEA): Brussels, Belgium, 2023; Available online: https://ehea.info/Immagini/QUATRA_-_TPG_A_recommendations_on_micro-credentials_09.11_.2023_.pdf (accessed on 15 September 2025).
  27. Credential Engine. Credential Transparency Description Language (CTDL); Available online: https://credentialengine.org/credential-transparency/ctdl/ (accessed on 15 September 2025).
Figure 1. The typical flow of a hackathon event.
Figure 1. The typical flow of a hackathon event.
Asi 08 00175 g001
Figure 2. Flow of hackathon creation.
Figure 2. Flow of hackathon creation.
Asi 08 00175 g002
Figure 3. The creation of a new microcredential in Open eClass.
Figure 3. The creation of a new microcredential in Open eClass.
Asi 08 00175 g003
Figure 4. Hackathon example—software requirement analysis.
Figure 4. Hackathon example—software requirement analysis.
Asi 08 00175 g004
Table 1. Comparison between traditional/current LMS and Open eClass OLE.
Table 1. Comparison between traditional/current LMS and Open eClass OLE.
DimensionTraditional/Current LMS
(Blackboard, Moodle, Open eClass)
Open eClass OLE
(Proposed)
Pedagogical OrientationContent delivery; instructor-centered; focus on course managementInteraction-centric; learner-driven; emphasizes collaboration and competency development
Learning DesignLinear, module-based courses;
limited adaptivity
Dynamic, activity-based workflows
(hackathons, projects)
Engagement MechanismsForum discussions;
limited peer collaboration
Hackathon-based learning; mentor-guided
teamwork and social problem-solving
Recognition of LearningGrades or course completion
certificates
Stackable microcredentials recognizing
skills and competencies
Adaptivity and Personalization One-size-fits-all learning paths;
basic analytics
Adaptive pathways based on learner data
and engagement metrics
Table 2. Edu hackathon requirements.
Table 2. Edu hackathon requirements.
StageRequirements
Pre-hackathonProvision of supporting materials for participants
Set a thematic target
Definition of awards/microcredentials
Definition and presentation of rules and conditions of participation
Ability to send invitations and sign up
Provision of common areas for trainers to collaborate and communicate with participants to support preparation
Have the technical infrastructure in place that will allow for the storage and reuse of projects
Have the space to store educational resources and objects
Have the ability to create or evaluate hackathon ideas
Have the possibility to make the preparation phase mandatory
Instructions available for the whole process
Have access levels depending on the role
Determine the rewards/certifications of the participants
HackathonApply criteria when submitting solutions
Ability to present the proposed solutions
Encourage participation
Ability to be mentored by specialized staff
Post-hackathonSave the recommended solutions for reuse
Presentation of evaluation
Awarding of awards/microcredentials
Disclaimer/Publisher’s Note: The statements, opinions and data contained in all publications are solely those of the individual author(s) and contributor(s) and not of MDPI and/or the editor(s). MDPI and/or the editor(s) disclaim responsibility for any injury to people or property resulting from any ideas, methods, instructions or products referred to in the content.

Share and Cite

MDPI and ACS Style

Stamatakis, A.; Logothetis, I.; Chatzea, V.E.; Papadakis, A.; Vidakis, N. Implementing Educational Innovation in LMSs: Hackathons, Microcredentials, and Blended Learning. Appl. Syst. Innov. 2025, 8, 175. https://doi.org/10.3390/asi8060175

AMA Style

Stamatakis A, Logothetis I, Chatzea VE, Papadakis A, Vidakis N. Implementing Educational Innovation in LMSs: Hackathons, Microcredentials, and Blended Learning. Applied System Innovation. 2025; 8(6):175. https://doi.org/10.3390/asi8060175

Chicago/Turabian Style

Stamatakis, Antonios, Ilias Logothetis, Vasiliki Eirini Chatzea, Alexandros Papadakis, and Nikolas Vidakis. 2025. "Implementing Educational Innovation in LMSs: Hackathons, Microcredentials, and Blended Learning" Applied System Innovation 8, no. 6: 175. https://doi.org/10.3390/asi8060175

APA Style

Stamatakis, A., Logothetis, I., Chatzea, V. E., Papadakis, A., & Vidakis, N. (2025). Implementing Educational Innovation in LMSs: Hackathons, Microcredentials, and Blended Learning. Applied System Innovation, 8(6), 175. https://doi.org/10.3390/asi8060175

Article Metrics

Article metric data becomes available approximately 24 hours after publication online.
Back to TopTop