Effects of Polyphosphoric Acid on Physical, Rheological, and Chemical Properties of Styrene-Butadiene-Styrene (SBS)-Modified Asphalt Binder
Abstract
1. Introduction
2. Raw Materials
2.1. Asphalt Cement
2.2. Binder Modifiers (SBS and PPA)
2.3. Blend Preparation Method
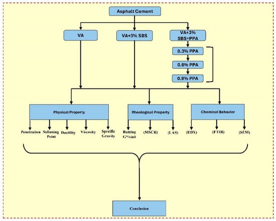
3. Experimental Tests
3.1. Physical Tests
3.2. Rheological Test
3.3. MSCR Test
3.4. LAS Test
3.5. Microstructure and Chemical Composition Tests
4. Results and Discussion
4.1. Physical Properties
4.2. Rheological Properties
4.3. MSCR Results
4.4. LAS Results
4.5. Microstructure and Chemical Composition Analyses
4.5.1. EDX Analysis
4.5.2. FTIR Results Analysis
4.5.3. SEM Analysis
5. Overall Desirability Analysis
6. Conclusions
- This study provides new insights into the combined effects of SBS and PPA on the physical properties of asphalt binders. While SBS alone enhances stiffness, adding PPA further modifies the binder structure, resulting in a 20.8% increase in softening point and a 48.9% reduction in penetration at 0.9% PPA. However, excessive PPA content negatively impacted ductility, emphasizing the need for an optimized balance to maintain flexibility.
- The MSCR test demonstrated that the synergistic effect of SBS and PPA significantly enhanced the binder’s rutting resistance, with Jnr3.2 reduced by 84.4% at 0.9% PPA, a far greater improvement than SBS alone. Notably, the elastic recovery (%R) increased by 70-fold compared to VA, confirming the modification’s effectiveness in high-traffic applications. Unlike previous studies, this work quantitatively correlates the dosage-dependent response of PPA on rutting performance, providing a refined approach to binder optimization.
- The LAS test revealed a 326% increase in fatigue life (Nf) at 0.3% PPA but a reduction at 0.9%, demonstrating that excessive PPA may compromise fatigue resistance. These findings highlight the trade-off between high-temperature performance and long-term durability.
- EDX analysis confirmed an increase in oxygen and phosphorus content with higher PPA dosages, reflecting chemical modifications to the binder matrix. For instance, oxygen content rose from 2% with 3% SBS to 5.1% with 0.9% PPA, while phosphorus content increased from 0.13% at 0.3% PPA to 0.26% at 0.9% PPA. FTIR spectra indicated the formation of new functional groups, such as P=O bonds, highlighting improved rheological properties through chemical interactions.
- The SEM analysis demonstrated the microstructural evolution of SBS-PPA-modified binders. VA exhibited a smooth matrix, while the addition of 3% SBS resulted in dispersed polymeric domains forming a foam-like structure. The incorporation of 0.3% PPA refined this structure, reducing voids and enhancing polymer dispersion. At higher PPA dosages (0.6% and 0.9%), the binder developed a more compact and cross-linked network.
- Based on the Overall Desirability (OD) analysis, the binder with 3% SBS and 0.3% PPA achieved the highest OD score of 0.539, reflecting the best balance of properties across all performance metrics, including penetration, softening point, ductility, rutting resistance, elastic recovery, and fatigue life. This formulation is recommended as the optimal modification level for SBS and PPA.
Author Contributions
Funding
Data Availability Statement
Conflicts of Interest
References
- Aljbouri, H.J.; Albayati, A.H. Effect of Nanomaterials on the Durability of Hot Mix Asphalt. Transp. Eng. 2023, 11, 100165. [Google Scholar] [CrossRef]
- Al-Tameemi, A.F.; Wang, Y.; Albayati, A. Experimental Study of the Performance Related Properties of Asphalt Concrete Modified with Hydrated Lime. J. Mater. Civ. Eng. 2016, 28, 04015185. [Google Scholar] [CrossRef]
- Wang, Y.; Latief, R.H.; Al-Mosawe, H.; Mohammad, H.K.; Albayati, A.; Haynes, J. Influence of Iron Filing Waste on the Performance of Warm Mix Asphalt. Sustainability 2021, 13, 13828. [Google Scholar] [CrossRef]
- Baumgardner, G.; Hajj, E.Y.; Aschenbrener, T.B.; Hand, A.J. Responsible Use of Polyphosphoric Acid (PPA) Modification of Asphalt Binders; Technical report for the Federal Highway Administration: Washington, DC, USA, 2023. [Google Scholar]
- Rossi, C.O.; Spadafora, A.; Teltayev, B.; Izmailova, G.; Amerbayev, Y.; Bortolotti, V. Polymer Modified Bitumen: Rheological Properties and Structural Characterization. Colloids Surfaces A: Physicochem. Eng. Asp. 2015, 480, 390–397. [Google Scholar] [CrossRef]
- Gao, L.; Cai, N.; Fu, X.; He, R.; Zhang, H.; Zhou, J.; Kuang, D.; Liu, S. Influence of PPA on the Short-Term Antiaging Performance of Asphalt. Adv. Civ. Eng. 2021, 2021, 1–11. [Google Scholar] [CrossRef]
- Cuciniello, G.; Leandri, P.; Filippi, S.; Presti, D.L.; Losa, M.; Airey, G. Effect of Ageing on the Morphology and Creep and Recovery of Polymer-Modified Bitumens. Mater. Struct. 2018, 51, 136. [Google Scholar] [CrossRef]
- Alam, S.; Hossain, Z. Changes in Fractional Compositions of PPA and SBS Modified Asphalt Binders. Constr. Build. Mater. 2017, 152, 386–393. [Google Scholar] [CrossRef]
- Yang, Z.; Zhang, X.; Yu, J.; Xu, W. Effects of Aging on the Multiscale Properties of SBS-Modified Asphalt. Arab. J. Sci. Eng. 2018, 44, 4349–4358. [Google Scholar] [CrossRef]
- Ramayya, V.V.; Ram, V.V.; Krishnaiah, S.; Sandra, A.K. Performance of VG30 Paving Grade Bitumen Modified with Polyphosphoric Acid at Medium and High Temperature Regimes. Constr. Build. Mater. 2016, 105, 157–164. [Google Scholar] [CrossRef]
- Liang, P.; Liang, M.; Fan, W.; Zhang, Y.; Qian, C.; Ren, S. Improving Thermo-Rheological Behavior and Compatibility of SBR Modified Asphalt by Addition of Polyphosphoric Acid (PPA). Constr. Build. Mater. 2017, 139, 183–192. [Google Scholar] [CrossRef]
- Xiao, F.; Amirkhanian, S.; Wang, H.; Hao, P. Rheological Property Investigations for Polymer and Polyphosphoric Acid Modified Asphalt Binders at High Temperatures. Constr. Build. Mater. 2014, 64, 316–323. [Google Scholar] [CrossRef]
- Jafari, M.; Babazadeh, A. Evaluation of Polyphosphoric Acid-Modified Binders Using Multiple Stress Creep and Recovery and Linear Amplitude Sweep Tests. Road Mater. Pavement Des. 2016, 17, 859–876. [Google Scholar] [CrossRef]
- Cuadri, A.A.; Navarro, F.J.; Partal, P. Synergistic Ethylcellulose/Polyphosphoric Acid Modification of Bitumen for Paving Applications. Mater. Struct. 2020, 53, 1–13. [Google Scholar] [CrossRef]
- Ma, F.; Li, C.; Fu, Z.; Huang, Y.; Dai, J.; Feng, Q. Evaluation of High Temperature Rheological Performance of Polyphosphoric Acid-SBS and Polyphosphoric Acid-Crumb Rubber Modified Asphalt. Constr. Build. Mater. 2021, 306, 124926. [Google Scholar] [CrossRef]
- Li, C.; Li, Z.; Guo, T.; Chen, Y.; Liu, Q.; Wang, J.; Jin, L. Study on the Performance of SBS/Polyphosphoric Acid Composite Modified Asphalt. Coatings 2024, 14, 72. [Google Scholar] [CrossRef]
- Wei, J.; Shi, S.; Zhou, Y.; Chen, Z.; Yu, F.; Peng, Z.; Duan, X. Research on Performance of SBS-PPA and SBR-PPA Compound Modified Asphalts. Materials 2022, 15, 2112. [Google Scholar] [CrossRef]
- Pamplona, T.F.; Faxina, A.L. Effect of Polyphosphoric Acid on Asphalt Binders with Different Chemical Composition. In Proceedings of the 2015 Transportation Research Board 94th Annual Meeting, Washington, DC, USA, 11–15 January 2015. [Google Scholar]
- Muslih, K.D.; Abbas, A.M. Climate of Iraq, in The Geography of Iraq; Springer International Publishing: New York, NY, USA, 2024; pp. 19–47. [Google Scholar]
- Albayati, A.H. A Review of Rutting in Asphalt Concrete Pavement. Open Eng. 2023, 13, 20220463. [Google Scholar] [CrossRef]
- SCRB/R9; General Specification for Roads and Bridges, S.R., Hot-Mix Asphalt Concrete Pavement. State Corporation of Roads and Bridges, Ministry of Housing and Construction: Baghdad, Republic of Iraq, 2003.
- Baldino, N.; Marchesano, Y.; Mileti, O.; Lupi, F.; Gabriele, D. Thermo-Rheological Behaviour of Styrene-Butadiene-Styrene, Hard Plastics With or Without Graphene Oxide Modified Bitumens. Case Stud. Constr. Mater. 2024, 20, e03354. [Google Scholar] [CrossRef]
- Dong, F.; Jiang, Y.; Yu, X.; Jin, Y.; Lu, J.; Wan, L.; Li, Z. Performance Restoration of Aged SBS-Modified Asphalt in RAP via Dry-Process SBS Modifier Diffusion at the Interface of Aggregate-Aged Asphalt-Virgin Asphalt. Constr. Build. Mater. 2024, 453, 139022. [Google Scholar] [CrossRef]
- Badr, M.J.; Ismael, M.Q. Improvement Marshall Properties of Hot Mix Asphalt Concrete Using Polyphosphoric Acid. J. Eng. 2024, 30, 124–139. [Google Scholar] [CrossRef]
- Johnson, C.; Bahia, H.; Wen, H. Practical Application of Viscoelastic Continuum Damage Theory to Asphalt Binder Fatigue Characterization. Asph. Paving Technol. 2009, 75, 597–638. [Google Scholar]
- Hintz, C.; Velasquez, R.; Johnson, C.; Bahia, H. Modification and Validation of Linear Amplitude Sweep Test for Binder Fatigue Specification. Transp. Res. Rec. J. Transp. Res. Board 2011, 2207, 99–106. [Google Scholar] [CrossRef]
- Niu, X.; Chen, Y.; Li, Z.; Guo, T.; Wang, J.; Jin, L. Study on the Performance and Modification Mechanism of Polyphosphoric Acid (PPA)/Styrene–Butadiene–Styrene (SBS) Composite Modified Asphalt. Coatings 2023, 13, 2003. [Google Scholar] [CrossRef]
- Hossain, Z.; Braham, A.F.; Baumgardner, G. Performance of Asphalts Modified with Polyphosphoric Acid; TRC 1501 Final Report; National Academy of Sciences: Washington, DC, USA, 2017. [Google Scholar]
- Saboo, N.; Kumar, R.; Kumar, P.; Gupta, A. Ranking the Rheological Response of SBS- and EVA-Modified Bitumen Using MSCR and LAS Tests. J. Mater. Civ. Eng. 2018, 30. [Google Scholar] [CrossRef]
- Cao, Z.; Hao, Q.; Qu, X.; Qiu, K.; Zhao, R.; Liu, Q. Evolution of Structure and Properties of SBS-Modified Asphalt during Aging Process. Buildings 2024, 14, 291. [Google Scholar] [CrossRef]
- Rani, S.R.; Ghabchi, M.R.; Zaman, M.; Andli, S.A. Rutting Performance of PPA-Modified Binders using Multiple Stress Creep and Recovery (MSCR) Test. In Proceedings of the IACMAG Symposium 2019, Gandhinagar, India, 5–7 March 2019. [Google Scholar]
- Albayati, A.H.; Latief, R.H.; Al-Mosawe, H.; Wang, Y. Nano-Additives in Asphalt Binder: Bridging the Gap between Traditional Materials and Modern Requirements. Appl. Sci. 2024, 14, 3998. [Google Scholar] [CrossRef]


















| Test | Unit | ASTM Designation | Result | Specification Limit [21] |
|---|---|---|---|---|
| Before the thin film oven test: | ||||
| Ductility | cm | ASTM D113 | 110 | Min. 100 |
| Flashpoint | °C | ASTM D92 | 297 | Min. 232 |
| Softening point, ring, and ball. | °C | ASTM D36 | 50.1 | ---- |
| Specific gravity at 25 °C | ---- | ASTM D70 | 1.018 | ---- |
| Penetration at 25 °C, 100 gm, and 5 s | 0.1 mm | ASTM D5 | 49 | 40–50 |
| Residue from thin film oven test (ASTM D1754): | ||||
| Ductility at 25 °C, 5 cm/min | cm | ASTM D113 | 60 | Min. 25 |
| Retained penetration, % of original | % | ASTM D5 | 62 | Min. 55 |
| Asphalt Cement | Properties | Temperature (°C) | Measurement | Specification (AASHTO M320-05) |
|---|---|---|---|---|
| Original | Flash Point (°C) | - | 297 | 230 °C, min |
| Viscosity at 135 °C (Pa.s) | - | 741.2 | 3000 m Pa.s, max | |
| DSR, G/sinδ at 10 rad/s (kPa) | 64 | 3.4962 | 1.00 kPa, min | |
| 70 | 1.6266 | |||
| 76 | 0.8114 | |||
| RTFO Aged | Mass Loss (%) | - | 0.271 | 1%, max |
| DSR, G/sinδ at 10 rad/s (kPa) | 64 | 7.1648 | 2.2 kPa, min | |
| 70 | 3.1402 | |||
| 76 | 1.4623 | |||
| PAV Aged | DSR, G.sinδ at 10 rad/s (kPa) | 28 | 3499 | 5000 kPa, max |
| 25 | 5204 | |||
| BBR, Creep Stiffness (MPa) | −6 | 188 | 300 MPa, max | |
| Slope m-value | −6 | 0.371 | 0.3, min |
| Property | Measurement |
|---|---|
| Specific Gravity | 0.94 |
| Bulk Density (25 °C, g/cm³) | 0.4 |
| Hardness, Shore A (Measured on compression molded slabs) | 70 |
| Elongation at Break (%) | 1000 |
| Tensile Strength (MPa) | 33 |
| Solution Viscosity (Pa.s) (Measured on 25% mass solution in toluene at 25 °C) | 1.8 |
| Total Styrene Mass Content (%) | 30 |
| Ashes (%) | 0.31 |
| Property | Measurement |
|---|---|
| Physical State | Liquid |
| Appearance | Viscous liquid |
| Color | Colorless, clear |
| Odor | Odorless |
| Concentration of P2O5 (%) | 85 |
| Density at 25 °C (g/cm³) | 1.93 |
| Vapor Pressure at 25 °C (Pa) | 2.66 × 10−6 |
| Surface Tension (N/cm) | 79 × 10−5 |
| Specific Heat Capacity (J/g/°C) | 1.549 |
| Boiling Point (°C) | 300 |
| Viscosity at 25 °C (Pa.s) | 0.84 |
| Asphalt Binder | Jnr_0.1kPa (kPa−1) | Jnr_3.2kPa (kPa−1) | Jnr,diff (%) | %R3.2 (%) |
|---|---|---|---|---|
| VA | 3.3108 | 5.4661 | 65.1 | 0.22 |
| 3% SBS | 3.1232 | 4.1976 | 34.4 | 0.57 |
| 3% SBS, 0.3% PPA | 2.6378 | 3.4761 | 31.78 | 1.32 |
| 3% SBS, 0.6% PPA | 2.4073 | 2.9906 | 24.23 | 3.55 |
| 3% SBS, 0.9% PPA | 0.7049 | 0.8508 | 20.7 | 15.6 |
| Paving Grade | Test Temperature | Requirements |
|---|---|---|
| S | PG high temperature | Jnr_3.2kPa ≤ 4.5.0 kPa, % R3.2kPa ≤ 75% |
| H | PG high temperature | Jnr_3.2kPa ≤ 2.0 kPa, % R3.2kPa ≤ 75% |
| V | PG high temperature | Jnr_3.2kPa ≤ 1.0 kPa, % R3.2kPa ≤ 75% |
| E | PG high temperature | Jnr_3.2kPa ≤ 0.5 kPa, % R3.2kPa ≤ 75% |
| Binder Type | Strain Level (%) | Nf |
|---|---|---|
| VA | 2.5 | 4333 |
| 5.0 | 71 | |
| 3% SBS | 2.5 | 10,459 |
| 5.0 | 358 | |
| 3% SBS, 0.3PPA | 2.5 | 18,481 |
| 5.0 | 694 | |
| 3% SBS, 0.6PPA | 2.5 | 11,704 |
| 5.0 | 141 | |
| 3% SBS, 0.9PPA | 2.5 | 6639 |
| 5.0 | 107 |
| Sample | Element | at.% | at.% Error | wt.% | wt.% Error |
|---|---|---|---|---|---|
| VA | C | 91.00 | 0.60 | 79.16 | 0.52 |
| Al | 1.10 | 0.00 | 2.27 | 0.00 | |
| S | 7.30 | 0.10 | 17.14 | 0.23 | |
| Ca | 0.50 | 0.00 | 1.43 | 0.00 | |
| 3% SBS | C | 89.00 | 0.60 | 77.31 | 0.52 |
| O | 2.00 | 0.10 | 2.62 | 0.13 | |
| S | 7.00 | 0.10 | 18.21 | 0.26 | |
| Ni | 0.20 | 0.00 | 1.86 | 0.10 | |
| 3% SBS 0.3% PPA | C | 90.47 | 0.60 | 77.03 | 0.53 |
| O | 2.50 | 0.10 | 3.29 | 0.13 | |
| S | 6.90 | 0.10 | 16.80 | 0.25 | |
| P | 0.13 | 0.05 | 0.95 | 0.10 | |
| 3% SBS 0.6% PPA | C | 89.22 | 0.04 | 76.10 | 0.53 |
| O | 4.00 | 0.10 | 5.22 | 0.13 | |
| S | 6.60 | 0.10 | 16.06 | 0.25 | |
| P | 0.18 | 0.06 | 1.31 | 0.12 | |
| 3% SBS 0.9% PPA | C | 88.64 | 0.60 | 75.22 | 0.53 |
| O | 5.10 | 0.10 | 6.48 | 0.13 | |
| S | 6.00 | 0.10 | 15.29 | 0.25 | |
| P | 0.26 | 0.05 | 1.88 | 0.15 |
| Test Parameter | Binder Type | VA | 3% SBS | 3% SBS, 0.3% PPA | 3% SBS, 0.6% PPA | 3% SBS, 0.9% PPA |
|---|---|---|---|---|---|---|
| Penetration, X1 (1/10 mm) | Original Value (P) | 49 | 34 | 30 | 27 | 25 |
| Normalized Value (X1*) | 0.000 | 0.625 | 0.792 | 0.917 | 1.000 | |
| Softening point, X2 (°C) | Original Value (SP) | 50.1 | 57.2 | 58.5 | 59.7 | 60.5 |
| Normalized Value (X2*) | 0.000 | 0.683 | 0.808 | 0.923 | 1.000 | |
| Ductility, X3 (cm) | Original Value | 110 | 130 | 115 | 105 | 85 |
| Normalized Value (X3*) | 0.556 | 1.000 | 0.667 | 0.444 | 0.000 | |
| Rutting temp, X4 (°C) | Original Value | 74.2 | 70.7 | 75.3 | 71.1 | 69.3 |
| Normalized Value (X4*) | 0.817 | 0.233 | 1.000 | 0.300 | 0.000 | |
| Jnr, X5 (kPa−1) | Original Value | 5.4661 | 4.1976 | 3.4761 | 2.9906 | 0.8508 |
| Normalized Value (X5*) | 0.000 | 0.275 | 0.431 | 0.536 | 1.000 | |
| % Recovery, X6 (%R) | Original Value | 0.22 | 0.57 | 1.32 | 3.55 | 15.6 |
| Normalized Value (X6*) | 0 | 0.023 | 0.072 | 0.217 | 1 | |
| Fatigue life, X7 (Nf, Cycles) | Original Value | 4333 | 10459 | 18481 | 11704 | 6639 |
| Normalized Value (X7*) | 0 | 0.433 | 1 | 0.521 | 0.163 | |
| Overall Desirability (OD) | 0 | 0.309 | 0.539 | 0.49 | 0 |
Disclaimer/Publisher’s Note: The statements, opinions and data contained in all publications are solely those of the individual author(s) and contributor(s) and not of MDPI and/or the editor(s). MDPI and/or the editor(s) disclaim responsibility for any injury to people or property resulting from any ideas, methods, instructions or products referred to in the content. |
© 2025 by the authors. Licensee MDPI, Basel, Switzerland. This article is an open access article distributed under the terms and conditions of the Creative Commons Attribution (CC BY) license (https://creativecommons.org/licenses/by/4.0/).
Share and Cite
Albayati, A.H.; Al-Kheetan, M.J.; Al-ani, A.F.; Wang, Y.; Mohammed, A.M.; Moudhafar, M.M. Effects of Polyphosphoric Acid on Physical, Rheological, and Chemical Properties of Styrene-Butadiene-Styrene (SBS)-Modified Asphalt Binder. J. Compos. Sci. 2025, 9, 78. https://doi.org/10.3390/jcs9020078
Albayati AH, Al-Kheetan MJ, Al-ani AF, Wang Y, Mohammed AM, Moudhafar MM. Effects of Polyphosphoric Acid on Physical, Rheological, and Chemical Properties of Styrene-Butadiene-Styrene (SBS)-Modified Asphalt Binder. Journal of Composites Science. 2025; 9(2):78. https://doi.org/10.3390/jcs9020078
Chicago/Turabian StyleAlbayati, Amjad H., Mazen J. Al-Kheetan, Aliaa F. Al-ani, Yu Wang, Ahmed M. Mohammed, and Mustafa M. Moudhafar. 2025. "Effects of Polyphosphoric Acid on Physical, Rheological, and Chemical Properties of Styrene-Butadiene-Styrene (SBS)-Modified Asphalt Binder" Journal of Composites Science 9, no. 2: 78. https://doi.org/10.3390/jcs9020078
APA StyleAlbayati, A. H., Al-Kheetan, M. J., Al-ani, A. F., Wang, Y., Mohammed, A. M., & Moudhafar, M. M. (2025). Effects of Polyphosphoric Acid on Physical, Rheological, and Chemical Properties of Styrene-Butadiene-Styrene (SBS)-Modified Asphalt Binder. Journal of Composites Science, 9(2), 78. https://doi.org/10.3390/jcs9020078

