You are currently viewing a new version of our website. To view the old version click .
Drones
  • Article
  • Open Access

19 July 2024

A Live Detecting System for Strain Clamps of Transmission Lines Based on Dual UAVs’ Cooperation

,
,
,
,
and
1
State Key Laboratory of Disaster Prevention & Reduction for Power Grid, Changsha University of Science & Technology, Changsha 410114, China
2
State Grid Hunan Extra High Voltage Transmission Company, Changsha 421002, China
*
Author to whom correspondence should be addressed.
These authors contributed equally to this work.
This article belongs to the Special Issue Embodied Artificial Intelligence Systems for UAVs

Abstract

Strain clamps are critical components in high-voltage overhead transmission lines, and detection of their defects becomes an important part of regular inspection of transmission lines. A dual UAV (unmanned aerial vehicle) system was proposed to detect strain clamps in multiple split-phase conductors. The main UAV was equipped with a digital radiography (DR) imaging device, a mechanical arm, and an edge intelligence module with visual sensors. The slave UAV was equipped with a digital imaging board and visual sensors. A workflow was proposed for this dual UAV system. Target detection and distance detection of the strain clamps, as well as detection of the defects of strain clamps in DR images, are the main procedures of this workflow. To satisfy the demands of UAV-borne and real-time deployment, the improved YOLOv8-TR algorithm was proposed for the detection of strain clamps (the mAP@50 was 60.9%), and the KD-ResRPA algorithm is used for detecting defects in DR images (the average AUCROC of the three datasets was 82.7%). Field experiments validated the suitability of our dual UAV-based system for charged detection of strain clamps in double split-phase conductors, demonstrating its potential for practical application in live detecting systems.

1. Introduction

Strain clamps are important devices for high-voltage overhead transmission lines. With the development of the electric power industry, high-voltage overhead transmission lines are becoming more and more widespread [], and there are more and more accidents due to the poor quality of the crimping of the strain clamps of overhead transmission lines, resulting in large losses []. Regular inspections and maintenance are a viable way to deal with this problem. However, traditional methods of inspecting strain clamps are predominantly conducted under power outage conditions, posing challenges such as cumbersome operations, high error rates, and limitations in visually detecting the crimping’s quality and internal defects []. Consequently, the digital radiography (DR) inspection method has emerged as the predominant inspection method. This method non-destructively captures an X-ray image of the inspected object, enabling the determination of any issues through an analysis of the X-ray image [,].
However, the operation of handheld DR detectors by workers remains highly dangerous and inconvenient for the charged inspection of overhead transmission lines. In recent years, the focus has shifted to the utilization of unmanned aerial vehicles (UAVs) for inspecting high-voltage transmission lines, thereby replacing the need for workers []. Researchers, including Bai [] et al. and Bauersfeld [] et al., have proposed algorithms for the autonomous flight control of UAVs. In 2016, a Japanese R&D team developed a highly integrated dedicated UAV flight system for the inspection of power equipment that was capable of accurately identifying and locating insulator flickers, bird nests, and fallen branches []. With the continuous development of photovoltaic power generation technology, power surveillance is also constantly innovating and improving [,]. In recent years, research on the detection of defects in transmission line fittings utilizing UAVs has attained a higher level of maturity. The literature [] has proposed an improved algorithm for detecting defects in insulators for YOLOv8, significantly enhancing the speed and accuracy of identifying the insulators’ defect in UAV aerial photography. The literature [] has presented a three-stage method of detecting cotter pins’ defects based on UAV-captured images, leading to a notable improvement in the accuracy of detecting bolts and defects in the front pins. The literature [] has proposed a drone rail method to address the inconvenience of manually operated handheld DR detectors when climbing towers to detect strain clamps during power outages, while also outlining strict safety distance requirements. The integration of UAV and DR imaging technology has been validated as an effective non-destructive testing solution for strain clamps [,].
Currently, most UAV-based strain clamp inspections rely on a single heavy-duty rotorcraft carrying the necessary equipment to capture and transmit X-ray images to a ground station. While effective for single split-phase conductors, this method faces challenges with double split-phase conductors. The DR device to detect double split-phase conductors is schematically shown in Figure 1. When the strain clamp is located on a multiple split-phase conductor, the space around the conductor decreases, the safety constraints imposed by the electromagnetic field become greater due to the increased voltage level, and the path margins for the UAV and inspection system to enter and exit the electromagnetic field become small or non-existent. This greatly increases the intensity and duration of the operator’s work, making the single UAV solution unsuitable for the detection of strain clamps on multiple split-phase conductors [].
Figure 1. DR imaging technique to detect the double split-phase wire diagram.
Due to the complex environment of high-altitude transmission lines, it is difficult for the operator to accurately judge targets and distances using purely visual sensors. Therefore, we need to equip the vision sensor with some algorithms to reduce the operator’s burden [,,]. However, visual processing algorithms for transmission lines need to be improved, particularly in dealing with environmental disturbances such as light and fog []. Additionally, the issue of distance detection in high-altitude transmission lines necessitates attention [], as the range of detection between the UAV and the target significantly impacts the safety and precision of the inspection. Therefore, this study proposed relevant algorithms to solve the problems of target detection and distance detection in high-altitude transmission lines in order to help the operator to judge the information of high-altitude images.
After successfully capturing and transmitting the X-ray images of strain clamps to the ground base station, the next challenge is to accurately classify defects to complete the inspection process. In practice, sufficient samples of normal terminals can be obtained during the initial crimping process, whereas building a fully defective sample set is a long and costly process that is currently almost impossible to achieve. Unsupervised training models are well suited to this situation. Furthermore, the knowledge distillation framework, which effectively extracts, summarizes, and disseminates valuable information, is particularly suited for leveraging a limited number of samples to power large-scale inspection tasks.
Currently, unsupervised anomaly-detecting algorithms are being developed to varying degrees, tailored to the specific requirements of the task. Among these, Knowledge Distillation for Anomaly Detection (KDAD) [] stands out as a superior alternative to self-supervised or single-class techniques that rely on autoencoder (AE) methods (e.g., SSIM-AE [], MSE [], etc.). Therefore, based on the idea of Salehi [] and others, an unsupervised defect detection method, KD-ResRPA, based on knowledge distillation was proposed, which was able to satisfy the requirements of accuracy and rapidity during detection.
In summary, this study proposed a dual-UAV-based charged detection system for strain clamps that carries the relevant equipment and deploys relevant algorithms for the charged detection of double split-phase conductor strain clamps. The main contributions of this work are outlined below.
(1)
Aiming at the problem that it is difficult for a single UAV system to detect double split-phase conductors while guaranteeing its own safety, a dual-UAV-based electric detection system for strain clamps was constructed. For this system, a scheme of double-UAV system for charged detection of strain clamps was proposed. Through field experiments, it was proved that this scheme is suitable for the charged detection of double split-phase conductor strain clamps.
(2)
To reduce the operator’s burden in the complex environment of high-altitude transmission lines and to improve the operator’s judgement of the high-altitude information, a YOLOv8-TR model based on the improved YOLOv8n was proposed, which can be used for target detection and estimations of distance. Comparative experiments revealed that the improved algorithm achieved 2.4% and 2.0% enhancements in mAP@50 and mAP@50:95, respectively, while the F1-score improved by 0.5%. Moreover, it achieved accurate detection of the 3D coordinates at 3 m with 89FPS, enabling real-time and safe detection of strain clamps.
(3)
An unsupervised defect detection method based on knowledge distillation, KD-ResRPA, was proposed to solve the problem of a severe lack of samples in the defect classification algorithm for strain clamps. Upon testing, the AUCROC of the improved model exhibited an approximately 2% increase compared with the original model, processing 22–24 images per second, thus satisfying the demands for real-time and accurate on-site charged detection of strain clamps.
The remainder of this study is structured as follows. In Section 2, we outline the composition and functional requirements of the dual UAV system, describe the dual UAV system, and introduce a scheme for detecting strain clamps. In Section 3, we provide detailed instructions for the development of the YOLOv8-TR model and the establishment of the KD-ResRPA network. In Section 4, we demonstrate the superior performance of the YOLOv8-TR model in target detection through experiments, analyze its accuracy in distance detection, and validate the effectiveness of the KD-ResRPA network in detecting defects in strain clamps through comparative experiments. Additionally, we organized field tests to verify the overall system’s efficacy and the proposed scheme. Finally, in Section 5, we summarize our conclusions and offer insights into potential future research directions.

2. System Overview

2.1. Hardware Components of the Dual UAV System

A single UAV system needs to carry both an emitting source (a DR transmitter) and a reflecting source (a digital imaging board) when performing charged detection of strain clamps. The working distance between the emitting and reflecting sources needs to be maintained at about 2 m, resulting in a large size for the single UAV system. The electromagnetic safety of the UAV, the transmitting source, and the reflecting source in the vicinity of the transmission line need to be considered simultaneously during the process of charged detection. When the strain clamp is located on a single conductor, the space near the conductor is more spacious, the security constraints imposed by the electromagnetic field are smaller, the path margins for the UAV and the detection system to enter and exit the electromagnetic field are larger, and the operational difficulty of the single UAV system completing charged detection is lower. However, when the strain clamp is located on a multiple split-phase conductor, the space near the conductor decreases and the voltage level rises, thus causing the safety constraints imposed by the electromagnetic field to become larger; the path margins of the UAV and the detection system into and out of the electromagnetic field become very small or even non-existent, which greatly increases the intensity of the operator’s work and the work’s duration, making the single UAV scheme unsuitable for the electrically charged detection of strain clamps on a multiple split-phase conductor.
In order to solve this problem, this study proposed a dual UAV system: one UAV carries the transmitting source (called the main UAV) and the other UAV carries the reflecting source (called the slave UAV). In this way, each UAV system is smaller in size and only needs to consider the safety of itself and one device (the emitting or reflecting source) when entering the electromagnetic field, with a larger margin in the operation path. With the help of the visual assistance system, the operator can complete the inspection of double split-phase conductors’ strain clamps with less operational intensity, while the dual UAV system ensures safety.
The dual UAV system built in this study is shown in Figure 2 and consists of the following four parts: the UAV, the load of equipment for the task, the control cabinet, and the ground base station.
Figure 2. Integrated dual UAV system.
To acquire X-ray images of strain clamps, the main UAV’s load of equipment for the task must incorporate a DR transmitter. During the inspection process, as the UAV’s attitude cannot be directly adjusted due to environmental and other factors, a mechanical arm is required to manipulate the angle of the DR transmission device. This approach facilitates the capture of optimal X-ray images of strain clamps without altering the UAV’s attitude. To enhance the system’s integration, the communication module and the mechanical arm control system of the main UAV are integrated in one control cabinet.
To support the main UAV in capturing X-ray images of strain clamps, the slave UAV’s load of equipment for the task necessitates the integration of a digital imaging board. To ensure the stable carriage of this board, a pod suspension device was incorporated into the slave UAV’s design. This device suspends the digital imaging board and directs it to the designated location of the electrical equipment.
The ground base station consists of a host computer and a drone controller. The main UAV and the slave UAV are controlled by the drone controller. The host computer sends control instructions to the communication module to control the mechanical arm, the DR imaging device, and the suspension pod device. Information on the images from the binocular camera and the X-ray images of the strain clamp taken by the DR imaging device are received by the communication module and displayed on the host computer.

2.2. Overview of the Dual UAV System’s Workflow

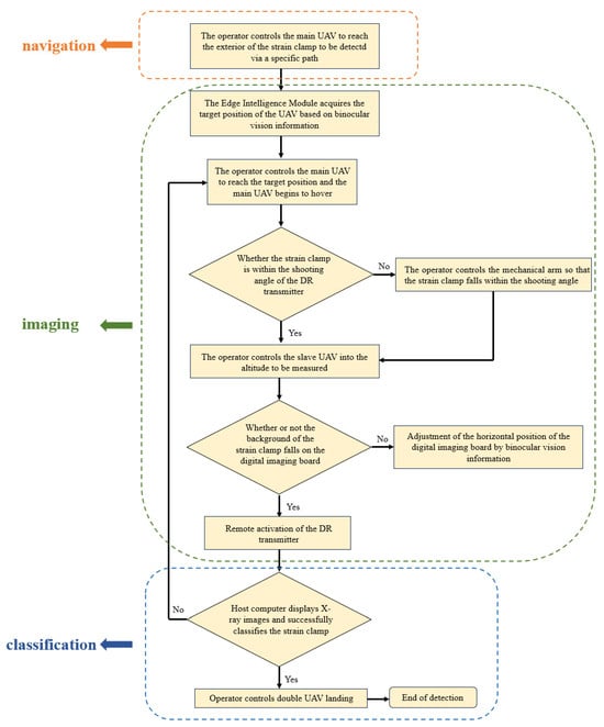
In light of the unique characteristics of the system presented in this article and the operational demands for high-altitude transmission lines in the field, we have outlined the operational steps of this system in Figure 3. The comprehensive workflow of the proposed system can be condensed into three distinct phases: navigation, imaging, and classification.
Figure 3. Process of the dual UAV system’s operation.
The initial phase, navigation, involves the dual UAV system ascending to the elevation of the strain clamp that requires measurement. Subsequently, the imaging phase commences, where the UAV system captures an X-ray image of the strain clamp and transmits it to the ground base station. Finally, the classification phase involves analyzing and categorizing any defects in the strain clamp after the dual UAV system has successfully captured and transmitted the X-ray images to the ground base station.
The process of navigation process will not be repeated in this article. The imaging and classification algorithms for the strain clamps are described in Section 3.

3. Module and Methods

3.1. YOLOv8-TR

In the process of charged detection of strain clamps, to alleviate the workload of the operator and ensure that the strain clamp being tested is positioned correctly between the DR transmitter and the imaging plate, maintaining an adequate distance and accurate target detection and measurement of the distance of the strain clamp are crucial steps for the device to successfully perform charged detection. Therefore, a YOLOv8n-based algorithm, YOLOv8-TR, is proposed, which can perform target detection and distance detection for strain clamps.
To adapt the algorithm to the requirements of edge terminals, we chose YOLOv8n as the baseline due to its compact model size and real-time detection capabilities. A model of the algorithm is depicted in Figure 4. To enhance the efficiency of detecting the strain clamp, this study incorporated the G-Ghost module [] into the C2f module of YOLOv8. This integration compressed the model’s size while accelerating extraction and fusion of the features, improving the overall performance.
Figure 4. Structure of YOLOv8-TR.
As depicted in Figure 5, the G-Ghost bottleneck module was an enhancement of the C2f module of YOLOv8. Here, two G-Ghost modules were implemented in a cascaded fashion. Specifically, the first G-Ghost module enriched the representation of features by augmenting the number of channels, while the second module accomplished cropping and refinement of the features by reducing the channel count. Consequently, the modified C2f-G-Ghost module transformed the original n bottleneck modules within the C2f module into G-Ghost bottleneck modules following the G-Ghost stage. This alteration significantly enhanced the speed of extracting information without incurring an increase in the model’s size.
Figure 5. The C2f-G-Ghost module and the G-Ghost bottleneck module.
The YOLOv8n-based backbone network inherently creates redundant information and integrates channel information from multiple channels between the neck and head structures. However, the direct concatenation of these channels may introduce disorder to the crucial information, potentially resulting in the loss of key details. Therefore, minimizing the diffusion of information during transmission and enhancing the global interaction capabilities are crucial for improving the model’s performance.
To address this, this study incorporated the GAM [] attention mechanism into the backbone network. The GAM module is designed for flexibility, allowing its two sub-modules to be arranged in any combination and embedded throughout the network. Given that the C2f structure in the backbone generates a substantial amount of redundant information with each operation, positioning a GAM module after each C2f module enabled the network to adaptively handle multiple types of channel information, thus reducing the model’s computational load. Additionally, a GAM module was incorporated before each detection head to capture and extract the spatial features’ point information.
Operating in a complex electromagnetic environment near transmission lines, the dual UAV system must prioritize the safety of its components [] and ensure that the DR imaging and detection device remains in optimal working condition. To this end, real-time detection of the distances between the two UAVs and the strain clamp is imperative. We used a binocular camera-based 3D coordinate detection algorithm, whose transformation of coordinates is illustrated in Figure 6. This approach involves projecting a physical point P (X, Y) onto the image’s coordinate system, subsequently mapping the image’s coordinate system to the camera’s coordinate system, and ultimately deriving the point P (Xw, Yw, Zw) in the world coordinate system through external referencing. This algorithm was added to the front of the detection head to obtain the real-time position of the UAV relative to the detection target, providing guidance for the UAV controller to operate it at a safe position. It serves as an aid to monitoring and has high practical value.
Figure 6. The transformation of the world coordinate system and the pixels’ coordinate system.

3.2. KD-ResRPA

Once the dual-UAV-based strain clamp inspection device reaches a favorable operating position, the DR imaging device commences its operation, capturing an X-ray image of the strain clamp and relaying it to the ground base station. At the ground base station, the host computer classifies the images of the strain clamp to determine if any defects are present. However, due to the inherent risks and complexities of power transmission lines’ operations, samples of defects are difficult to collect, posing a challenge in compiling a comprehensive and sufficient sample library of defects. To mitigate this issue, we proposed an unsupervised method of detecting defects based on knowledge distillation. This approach necessitates only a limited number of normal samples to drive the model for effective detection of defects.
Drawing inspiration from the knowledge distillation framework introduced by Salehi et al. [], this study presents a novel unsupervised learning framework of knowledge distillation, as depicted in Figure 7. While the original framework used VGG16 as the teacher–student model for knowledge distillation, owing to its lightweight and efficient nature, it has limitations in terms of the network’s depth. To mitigate the potential issues of the gradient vanishing and explosion of the gradient that may arise from deeper networks, this study opted for ResNet as the core structure of the teacher–student model, superseding VGG. This choice ensured that the model gained in depth while maintaining stability and efficiency in its performance.
Figure 7. The KD-ResRPA unsupervised model of detecting anomalies based on an attention enhancement mechanism.
The strategy of using the intermediate feature layers of the student and teacher models for knowledge transfer is more efficient than distilling knowledge at the output only. By extracting and fitting the features’ information from the outputs of different ResBlock layers, the student model is able to learn detailed information about the object to be detected in multiple dimensions.
Due to their relatively weak semantic perception, lower-grade students sometimes face difficulties in recognizing targets and contexts. To improve this situation, a Residual Assistance Module (RCA), as shown in Figure 8, was designed to help lower-level students review their knowledge before receiving instruction, improve their perception of spatial locations, and establish global dependencies among the student models. The module not only optimized the exchange of knowledge between the students and teachers, but also significantly improved the sensitivity of the student models to anomalous information.
Figure 8. Residual assistance module.
The knowledge distillation model essentially enhances the model’s performance by applying information with different scales; however, this application is currently focused on the processing of the outputs of different activation layers in the network’s architecture, and its role as a teacher’s guide is still insufficient for multiscale learning by the student model itself. In order to extract the key information of the features in the backbone network in advance and provide richer guidance for multiscale learning by the student model, the PSA module was introduced in the shallow part of the network []. The specific structure of this module is shown in Figure 9.
Figure 9. Pyramid attention module.
In Figure 7, the ih ResBlock in the RestNet network is denoted R B i (where R B 0 represents the initial input). The activation values of the teacher model and the student model after the residual layer are defined as α T R B i and α S R B i , respectively.
Combining the distance loss and direction loss, the total loss function L o s s T T L is defined as
L o s s T T L = L o s s d i s + L o s s d i r = k · i = 1 N R B 1 N i j = 1 N i ( α T R B i ( j ) α ^ S R B i ( j ) ) 2 + i 1 v e c ( α T R B i ) T · v e c ( α S R B i ) v e c ( α T R B i ) v e c ( α S R B i )
where the objective of L o s s d i s is to minimize the Euclidean distance of the activation values between the teachers and students, and between senior and junior students; L o s s d i r is used to measure the directional similarity between the teachers’ and students’ activation vectors; k is a constant coefficient used to measure the two losses; N i   denotes the number of images captured in a single batch; α * R B i is the activation value of the ith ResBlock of the jth image; α ^ S R B i denotes the activation value after α S R B i is activated by the RCA module; N R B denotes the total number of ResBlocks; and v e c ( α * R B i ) is a vectorization function that converts a matrix with arbitrary dimensions into a one-dimensional vector.
L o s s T T L was used as the only metric to stop iterative training, and complete convergence [] stopped training.

4. Experiments and Analysis of the Results

4.1. YOLOv8-TR Verification

Given the diverse nature of strain clamps, to achieve the recognition of different types, we constructed a dataset of images of strain clamps and conducted experimental tests utilizing both self-built datasets (Self-data-RGB) and publicly available data (VOC 2007). Based on the specific application scenario, we selected two types of strain clamps, NY-300Q-1 and NY-50/30, to compile the self-compiled dataset. In total, 6680 images of strain clamp were screened and randomly partitioned into the training and validation sets, adhering to a ratio of 8:2. Some samples are presented in Figure 10.
Figure 10. The sample dataset of Self-data-RGB.
According to the amount of memory consumed in training of the dataset, selected on the basis of Ubuntu20.04 system service environment, where the hardware’s test environment for two NVIDIA 2080Ti graphics cards, each card contained 12 G of video memory. In this study, we used the Python language and pytorch as the basic framework of the network, and CUDA11.4 was used to accelerate the model’s training. For training, the images’ resolution was changed to 640 × 640 size by bisecting linear interpolation, and the optimizer was chosen to be the stochastic gradient descent (SGD). The model was trained for 300 epochs, with a batch size of 32 for each training session, in which the initial learning rate was 0.01 and the final learning rate reached 0.0001.
In this study, the F 1 -score, mAP@50, and mAP@50:95 were used to evaluate the performance of target detection, where mAP denotes the average accuracy (AP) of n categories. The average mean average precision (amAP) was calculated as the average of the average precision for different classes. mAP@50 was derived by computing the mean average precision with an intersection over union (IOU) threshold set to 0.5. For each individual class, the AP was determined and then averaged across all classes to yield the mAP@50. Moreover, mAP@50:95 represents the mean average precision calculated over IOU thresholds from 0.5 to 95%, in increments of 5% intervals, resulting in a total of 10 thresholds. By averaging the AP values at these various thresholds, mAP@50:95 serves as a comprehensive evaluation metric that offers a holistic assessment of the model’s performance in object detection []. For AP, it was obtained from the joint calculation of the precision (P) and recall (R), and the following equation reflects the relationship among P, R, mAP, and the F 1 -score
P = T P T P + F P × 100 %
R = T P T P + F N × 100 %
m A P = 1 n i = 1 n 0 1 P ( R ) d R
F 1 = 2 × P × R P + R
where TP denotes the number of positive samples in the test target, FP denotes the number of negative samples in the test target, and FN denotes the number of positive samples that did not meet the target.
To rigorously evaluate the practical performance of various models, this study designed ablation experiments, as presented in Table 1. Method (A) involved adding only the G-Ghost module behind the C2f module, while Method (B) incorporated the GAM module into YOLOv8n. Method (C), namely YOLOv8-TR (a YOLOv8 model capable of target detection and distance detection), integrated the G-Ghost module in C2f and included the GAM module in the network. The experiments demonstrated that YOLOv8-TR had increased of 2.4% and 2.0% in mAP@50 and mAP@50:95, respectively, while the F1-score improved by 0.5%, indicating its effectiveness in detecting strain clamps. In addition, YOLOv8-TR has been found to achieve a detection speed of approximately 89 frames per second, satisfying the real-time requirements of airborne edge-intelligent terminals.
Table 1. Results of the YOLOv8-TR ablation experiment. ‘—’ indicates that the module was not added, while ‘√’ indicates that the module was added.
In practice, recall and accuracy directly affect the efficiency of detection. Low recall means that some of the strain clamps that appear in the frame are not captured by the algorithm, which can result in missed detections. Low accuracy means that the algorithm may mistake other items in the frame for strain clamps, which reduces the efficiency of inspection. The higher the F1-score, the higher the recall and accuracy. mAP@50 and mAP50:95 reflect the detection rate of the model under different IOU thresholds, which can help the user to better evaluate the performance of the model. Therefore, improvements in the mAP@50, mAP50:95, and F1-score are of great significance for practical scenarios.
In this study, the performance of detecting two types of samples, NY-D10 and NY-D20, in different environments in our self-built dataset was compared using the proposed YOLOv8-TR algorithm. The results are shown in Figure 11.
Figure 11. Comparison of the results of practical application. (a) The original algorithm’s detection of the images. (b) The improved algorithm’s detection of the images.
Figure 11a depicts the images detected by the original algorithm, where the first image shows the detection of an NY-D10 in a foggy environment, the second image depicts the detection of a strain clamp in an environment with normal lighting, the third image represents the detection of an NY-D20 under strong lighting, and the fourth image illustrates the detection of an NY-D20 in a normal environment.
Diagrams of the improved algorithm’s detection are shown in Figure 11b. The first image shows that it is more effective in detecting objects at a long distance. The second image shows that it is able to detect objects under semi-obscurity. The third image shows it is obviously able to cut down the influence of strong light, refine the environmental background features, and obtain the corresponding target box. The fourth image shows it is able to extract its depth information and obtain the position of a strain clamp after being covered.
The distance detection algorithm was validated at the experimental site. We compared the coordinates of the positive center of the target detection box of the strain clamp at 1 m, 3 m, and 5 m from the lens. As shown in Table 2, the detection error at 1 m was large, the detection error at 5 m was the second largest, and the detection error at 3 m was the smallest, not more than 1%. In practice, errors in distance detection affect the safety of the system and determine whether X-ray pictures of strain clamps can be successfully taken. The results can meet the requirements of the charged detection of strain clamps.
Table 2. Results of the three-dimensional coordinate test.

4.2. Verification of the Classification Mode

Using the dual UAV system described in this article, X-ray images of the strain clamps were acquired at a safe imaging distance. These images were then transmitted to the ground base station via a communication module, where they were subjected to identification and processing using the proposed unsupervised learning method.
The datasets of images strain clamps with defects were categorized into two types: shooting defect datasets (SD-data) and intrinsic defect datasets (ID-data). Shooting defects refer to those cases where the captured images do not accurately reflect the actual condition of the inspected strain clamps due to factors such as the imaging device’s angle, the shooting distance, or the presence of obscuring objects during the process of image acquisition. The intrinsic defects are caused by quality problems after the strain clamps are put into use or by operating in high-altitude and high-pressure working environments for a long period of time. These defects encompass, but are not limited to, leakage of pressure in the crimping area, lack of pressure in the crimping area, accumulation of water within the aluminum tube in non-crimped regions, and damage to fittings in non-crimped areas. Some samples are presented in Figure 12.
Figure 12. Anomalous images of strain clamps: (a) typical shot anomaly; (b) typical defect anomaly (the red box marks the defect’s location).
In total, 1442 DR images of strain clamps were collected, each with a resolution of 3044 × 2498 pixels. These images were then categorized into 274 normal samples and 1168 defective samples by the specified requirements. The defective samples were further divided into 584 shooting defects and 584 intrinsic defects. To simulate the detection of unknown defects in real-world scenarios, the dataset was partitioned into a training set comprising 247 normal samples and a test set consisting of 27 normal samples and 1168 defective samples. For training purposes, the images’ size was reduced to 128 × 128 pixels, and the images were converted to grayscale. The k parameter was set to 0.8.
These models and data were trained on an NVIDIA RTX 2080Ti with a software environment of NVIDIA-SMI 470.103.01, driver version 470.103.01, CUDA 11.4, etc. The Adam optimizer [] was used for optimizing all experiments, with the learning rate set to 0.001, a batch size of 16, bias-free training, and a total of 300 epochs. The performance of the models was evaluated after convergence, utilizing the AUCROC (area under the receiver operating characteristic curve) as the primary evaluation metric.
To facilitate analysis of the data, we utilized ResNet50 as a student model and defined the original teacher models with 101 and 50 layers as M1 and M2, respectively. The improved frameworks are denoted as M3 and M4, as depicted in Table 3. And we have uniformly named the M3 and M4 network frameworks KD-ResRPA (knowledge distillation + ResNet + teacher-student model + RCA + PSA).
Table 3. Abbreviations for different models.
To validate the efficacy of the proposed unsupervised method in detecting defects in strain clamps, experiments were conducted on a proprietary dataset of strain clamps. As presented in Table 4, three distinct test cases were evaluated: a test set comprising solely of intrinsic defects (ID-data), a test set comprising solely of shooting defects (SD-data), and a test set encompassing all types of defects.
Table 4. Sample distribution of the three test sets.
Due to the incompleteness of the dataset, there were fluctuations in the model’s training results. To enhance the credibility of the test outcomes, we conducted three separate training sessions for each case and utilized the average of the final results as a rating indicator. The results of these experiments are depicted in Figure 13.
Figure 13. Test results of different models on the self-made strain clamp dataset. All models were trained and tested on Datasets A, B, and C, and evaluated using the average AUCROC (%) of the three tests.
The experimental results validated the efficacy of the proposed KD-ResRPA algorithm in detecting defects in strain clamps. Only a small number of positive samples needed to be provided to the unsupervised model to motivate the model to find the space that best matched the positive samples, enabling the model to perceive anomalous images in the input data well.
In the longitudinal comparison presented in Figure 13, M1 demonstrated a higher AUCROC than M2 by about 0.3–1% in each sample set; similarly, M3 outperformed M4 in terms of AUCROC by about 0.3–1%. This indicates that for this specific dataset of strain clamps, using the approach where the student model was smaller than the teacher model yielded superior results compared with when the student model was equivalent to the teacher model. Furthermore, the AUCROC of M3 was consistently higher than that of M1 by about 1–2%, and the AUCROC of M4 was consistently higher than that of M2 by about 1–2% across all sample sets. This validated that the improved network structure, achieved by incorporating RCA and PSA, outperformed the pre-improved structure. M3 had an average AUCROC of about 82.7% over the three sample sets, which was the optimal model. The higher the AUCROC, the better the model could differentiate between the presence or absence of defects in the strain clamps. In practical scenarios, our judgements of whether a strain clamp is defective or not and which kind of defect it is are of great significance for the operation and maintenance of the power grid.
The side-by-side comparison in Figure 13 reveals that frameworks with both equal and non-equal teacher–student model were more sensitive to shooting defects, which is crucial for the real-time monitoring of strain clamps. Shooting defects refer to the fact that the shooting equipment does not take a comprehensive enough photo of the strain clamps, and if potentially fatal defects appear in the unshootable areas, they may pose a huge safety hazard to the HV transmission line. Our model was very sensitive to shooting defects, which would also enable the operator to adjust the shooting equipment in time. Furthermore, the test results across different cases fluctuated within an acceptable range, indicating that the influence of the dataset and the shooting equipment on the model’s performance was minimal, thereby demonstrating the good robustness of our model. Finally, tests showed that our model was capable of processing 22–24 images per second, satisfying the real-time requirements for on-site charged detection of strain clamps.

4.3. Field Operation

A dualUAV-based system for the charged detection of strain clamps was built, as shown in Figure 14. The system consisted of four parts: a drone as described in Section 2, a DR imaging device, a control cabinet, and a ground base station. Among them, the DJI T20 heavy-duty drone was used for the drone, a Jetson Nano was used for the edge intelligence module, and an STM32F407ZGT6 was used for the MCU of the mechanical arm’s control system and the suspension pod’s control system.
Figure 14. Physical picture of the main UAV and slave UAV. (a) main UAV; (b) slave UAV.
We used the process described in Section 2.2 to complete the field experiment. The main UAV carried the DR transmitter to a position about 3 m above the strain clamp to be tested and ensured that the horizontal distance between the DR transmitter and the tested strain clamp was maintained at about 2 m. At the same time, the slave UAV flew to a position about 3 m above the strain clamp and ensured that the digital imaging board it carried maintained a horizontal distance of about 15 cm from the measured strain clamp. The operator relied on the returned visual images and information to judge whether the conditions of shooting were met (the DR transmitter, the strain clamp, and the digital imaging board were in the same straight line). If it did not meet the shooting conditions, fine-tuning was carried out. If the conditions of shooting were met, the operator controlled the ground terminal host computer to send “shooting” commands to the DR transmitter. After shooting, the X-ray image of the strain clamp was returned and displayed on the host computer.
A field test was conducted for the charged inspection of a double split-phase transmission tower featuring a left–center–right phase structure, as depicted in Figure 15. The results of this field test demonstrated that the proposed dual-UAV-based system could precisely capture X-ray images of strain clamps under charged conditions and accurately detect defects in these X-ray images.
Figure 15. Live field detection. (a) Relative position of the twin drones during detection. (b) Returned X-ray images of strain clamps and the test results.

5. Conclusions

With the booming scale of high-voltage overhead transmission lines, regular inspection of strain clamps has become increasingly important. Currently, this mainly relies on a single UAV carrying both an emitting source (DR transmitter) and a reflecting source (digital imaging board) to complete the acquisition of X-ray images of strain clamps. This method achieves a good job of detecting single split-phase conductors, but it is difficult to detect multiple split-phase conductors while keeping a single UAV system safe. Moreover, due to the interference caused by environmental factors such as light and fog in high-altitude transmission lines, higher requirements have been put forward for target detection by UAV systems. At the same time, the problem of detection of the distance of high-altitude transmission lines needs to be solved. In practice, it is difficult to build a complete and sufficient sample library of defects of strain clamps due to the high risk and difficult operation of transmission lines with electricity, and the difficulty of collecting defective samples.
In response to the problems above, this study proposed appropriate solutions.
(1)
Aiming at the problem that it is difficult for a single UAV system to detect double split-phase conductors while guaranteeing its own safety, a dual-UAV-based electric detection system for strain clamps was constructed. The main UAV was equipped with a digital radiography (DR) imaging device, a mechanical arm, and an edge intelligence module with visual sensors. The slave UAV was equipped with a digital imaging board and visual sensors. For this system, a scheme of the double-UAV system for charged detection of strain clamps was proposed. Through field experiments, it was proved that this scheme is suitable for the charged detection of double split-phase conductor strain clamps.
(2)
In order to reduce the operator’s burden in the complex environment of high-altitude transmission lines and to enhance the operator’s judgement of high-altitude information, a YOLOv8-TR model based on the improved YOLOv8n was proposed, which can be used for target detection and distance detection. Firstly, the G-Ghost module was added to the C2f module of YOLOv8, which was used to compress the size of the model and, at the same time, speed up the extraction and fusion of features by the model. Second, the GAM attention mechanism was added to the backbone network to further improve the detection accuracy of its model. Finally, a 3D detection algorithm was added in front of the detection head to achieve accurate positioning of the binocular camera. Comparative experiments revealed that the improved algorithm achieved 2.4% and 2.0% enhancements of the mAP@50 and mAP@50:95, respectively, while the F1-score improved by 0.5%. Notably, the detection of 3D coordinates was most precise at 3 m, and the detection speed reached 89 frames per second (FPS), enabling real-time and secure detection of strain clamps.
(3)
An unsupervised method of defect detection based on knowledge distillation, KD-ResRPA, was used to address the problem of a severe shortage of defective samples of X-ray images of strain clamps. Firstly, ResNet served as the backbone network to address the challenges of vanishing and explosion of the gradient during the model’s training. Subsequently, a PSA module was integrated into the shallow layers of the student models, enhancing their capacity to capture the input images with multiscale information. Furthermore, an RCA module was adopted to help the lower-level students to review their knowledge before receiving instruction, thereby improving their perception of the spatial location and establishing global dependencies across the student models. Upon testing, the AUCROC of the improved model exhibited an increase of approximately 2% compared with the original model, processing 22–24 images per second, thus satisfying the demands for real-time and accurate on-site charged detection of strain clamps.
However, the solution of this study has the following limitations and unknowns.
(1)
In this study, we only conducted targeted experiments on strain clamps and not on other electrical fittings (e.g., vibration-proof hammers and bolts). Therefore, the applicability of this scheme to the testing of high-voltage overhead transmission lines’ fittings other than strain clamps is a point that needs to be verified urgently.
(2)
In this study, we addressed the problem that a single UAV system cannot detect strain clamps on double split-phase conductors. We used a double UAV system to complete the charged detection of double split-phase conductor strain clamps. For quad split-phase conductors, we did not carry out the related exploration and experiments. We do not know whether the real-time and accuracy of the system and algorithm in this study can reach the standard of charged detection of quad split-phase conductors.
In the future, we will further optimize the scheme to make the visual inspection of the UAV more intelligent, reduce the burden of the flyer in the process of manipulating the UAV, and further improve the efficiency and safety of the inspection. We will also further expand the capability of the system for generalization from the charged detection of strain clamps to the charged detection of various electrical fittings (e.g., vibration-proof hammers and bolts), and from double split-phase lines to quadruple split-phase lines.

Author Contributions

Conceptualization, Z.J. and C.F.; methodology, Z.J.; software, Z.L.; validation, Y.O., Z.L., and C.S.; formal analysis, Z.L.; investigation, S.F.; resources, S.F.; data curation, Y.O.; writing—original draft preparation, Y.O.; writing—review and editing, Z.J.; visualization, C.S.; supervision, S.F.; project administration, C.F.; funding acquisition, Z.J. All authors have read and agreed to the published version of the manuscript.

Funding

This research was supported by the National Natural Science Foundation of China (grant number: 52207074), the Natural Science Foundation of Hunan (2024JJ9175), and the Research Foundation of Education Bureau of Hunan Province, China (23A0255).

Data Availability Statement

Data are not available due to commercial restrictions.

Acknowledgments

We sincerely thank the anonymous reviewers for their critical comments and suggestions for improving the manuscript.

Conflicts of Interest

The authors declare no conflicts of interest.

References

  1. Li, J.-X.; McClure, G.; Wang, S.-H. Ensuring the Structural Safety of Overhead Transmission Lines by Design. J. Aerosp. Eng. 2021, 34, 04021010. [Google Scholar] [CrossRef]
  2. Guo, T.T. Research on X-ray Inspection Technology and Image Processing Technology for Power Equipment. Master’s Thesis, North China Electric Power University, Beijing, China, 2013. [Google Scholar]
  3. Bi, X.; Chen, D.; Gao, S.; Chen, J.; Sun, L.; Jia, J.; Wang, Y.; Fan, W. Application of X-RAY Digital Imaging Technology in Hardware Quality Test of Transmission Line. In Proceedings of the 3rd IEEE International Electrical and Energy Conference, CIEEC 2019, Beijing, China, 7–9 September 2019; pp. 1–5. [Google Scholar] [CrossRef]
  4. Gao, Y.; Song, G.; Li, S.; Zhen, F.; Chen, D.; Song, A. LineSpyX: A Power Line Inspection Robot Based on Digital Radiography. IEEE Robot. Autom. Lett. 2020, 5, 4759–4765. [Google Scholar] [CrossRef]
  5. Xie, Y.; Liu, J.; Feng, C.; Zhang, J.; Liu, S.; Chen, D. Case study on application of digital radiography in cable. In Proceedings of the 2021 5th International Conference on Electrical, Mechanical and Computer Engineering, ICEMCE 2021, Virtual, Xi’an, China, 29–31 October 2021. [Google Scholar] [CrossRef]
  6. Accardo, D.; Fasano, G.; Forlenza, L.; Moccia, A.; Rispoli, A. Flight test of a radar-based tracking system for UAS sense and avoid. IEEE Trans. Aerosp. Electron. Syst. 2013, 49, 1139–1160. [Google Scholar] [CrossRef]
  7. Bai, A.; Luo, Y.; Zhang, H.; Li, Z. L2-gain robust trajectory tracking control for quadrotor UAV with unknown disturbance. Asian J. Control 2022, 24, 3043–3055. [Google Scholar] [CrossRef]
  8. Bauersfeld, L.; Spannagl, L.; Ducard, G.; Onder, C. MPC Flight Control for a Tilt-Rotor VTOL Aircraft. IEEE Trans. Aerosp. Electron. Syst. 2021, 57, 2395–2409. [Google Scholar] [CrossRef]
  9. Chen, Y.; Li, Y.; Zhang, H.; Tong, L.; Cao, Y.; Xue, Z. Automatic power line extraction from high resolution remote sensing imagery based on an improved Radon transform. Pattern Recognit. 2016, 49, 174–186. [Google Scholar] [CrossRef]
  10. Libra, M.; Kozelka, M.; Šafránková, J.; Belza, R.; Poulek, V.; Beránek, V.; Sedláček, J.; Zholobov, M.; Šubrt, T.; Severová, L.J.I.A. Agrivoltaics: Dual usage of agricultural land for sustainable development. Int. Agrophys. 2024, 38, 121–126. [Google Scholar] [CrossRef]
  11. Lama, R.K.; Jeong, H. Design and Performance Analysis of Foldable Solar Panel for Agrivoltaics System. Sensors 2024, 24, 1167. [Google Scholar] [CrossRef] [PubMed]
  12. Zhang, L.; Li, B.; Cui, Y.; Lai, Y.; Gao, J. Research on improved YOLOv8 algorithm for insulator defect detection. J. Real-Time Image Process. 2024, 21, 22. [Google Scholar] [CrossRef]
  13. Wang, H.; Shao, Y.; Zou, S.; Ma, Z.; Zhao, S. Detection of cotter pins missing of connection fittings on transmission lines of power system. In Proceedings of the 40th Chinese Control Conference, CCC 2021, Shanghai, China, 26–28 July 2021; pp. 6873–6879. [Google Scholar] [CrossRef]
  14. Jianye, C.; Yu, G.; Liang, J.; Qin, W.; Zhu, K.; Liu, T. Research on X-ray Live Inspection Method for Tensile Clamps of Transmission Lines. In Proceedings of the 7th Asia Conference on Power and Electrical Engineering, ACPEE 2022, Virtual, Online, China, 16–17 April 2022; pp. 1441–1445. [Google Scholar] [CrossRef]
  15. Feng, Y.G.; Fan, X.C.; Zhu, G.D. X-ray inspection and defect analysis of overhead transmission line tension-resistant wire clips. Shandong Electr. Power Technol. 2018, 45, 50–52. [Google Scholar]
  16. Bai, Y.; Yu, H.; Han, Y. Unmanned aircraft-oriented X-ray tension resistant wire clip inspection system. Shanxi Electr. Power 2021, 3, 6–9. [Google Scholar]
  17. Peng, X.Y.; Yi, L.; Qian, J.J. Practical application of large unmanned helicopter power line inspection system. High Volt. Technol. 2020, 46, 384–396. [Google Scholar]
  18. Xu, C.; Li, Q.; Zhou, Q.; Zhang, S.; Yu, D.; Ma, Y. Power Line-Guided Automatic Electric Transmission Line Inspection System. IEEE Trans. Instrum. Meas. 2022, 71, 1–18. [Google Scholar] [CrossRef]
  19. Liu, Z.; Wu, G.; He, W.; Fan, F.; Ye, X. Key target and defect detection of high-voltage power transmission lines with deep learning. Int. J. Electr. Power Energy Syst. 2022, 142, 108277. [Google Scholar] [CrossRef]
  20. Deng, F.; Xie, Z.; Mao, W.; Li, B.; Shan, Y.; Wei, B.; Zeng, H. Research on edge intelligent recognition method oriented to transmission line insulator fault detection. Int. J. Electr. Power Energy Syst. 2022, 139, 108054. [Google Scholar] [CrossRef]
  21. Guan, H.; Sun, X.; Su, Y.; Hu, T.; Wang, H.; Wang, H.; Peng, C.; Guo, Q. UAV-lidar aids automatic intelligent powerline inspection. Int. J. Electr. Power Energy Syst. 2021, 130, 106987. [Google Scholar] [CrossRef]
  22. Zhou, G.; Yuan, J.; Yen, I.L.; Bastani, F. Robust real-time UAV based power line detection and tracking. In Proceedings of the 23rd IEEE International Conference on Image Processing, ICIP 2016, Phoenix, AZ, USA, 25–28 September 2016; pp. 744–748. [Google Scholar] [CrossRef]
  23. Salehi, M.; Sadjadi, N.; Baselizadeh, S.; Rohban, M.H.; Rabiee, H.R. Multiresolution knowledge distillation for anomaly detection. In Proceedings of the 2021 IEEE/CVF Conference on Computer Vision and Pattern Recognition, CVPR 2021, Virtual, Online, USA, 19–25 June 2021; pp. 14897–14907. [Google Scholar] [CrossRef]
  24. Bergmann, P.; Lowe, S.; Fauser, M.; Sattlegger, D.; Steger, C. Improving unsupervised defect segmentation by applying structural similarity to autoencoders. In Proceedings of the 14th International Conference on Computer Vision Theory and Applications, VISAPP 2019—Part of the 14th International Joint Conference on Computer Vision, Imaging and Computer Graphics Theory and Applications, VISIGRAPP 2019, Prague, Czech Republic, 25–27 February 2019; pp. 372–380. [Google Scholar]
  25. Kotsiantis, S. Combining bagging, boosting, rotation forest and random subspace methods. Artif. Intell. Rev. 2011, 35, 223–240. [Google Scholar] [CrossRef]
  26. Han, K.; Wang, Y.; Xu, C.; Guo, J.; Xu, C.; Wu, E.; Tian, Q. GhostNets on Heterogeneous Devices via Cheap Operations. Int. J. Comput. Vis. 2022, 130, 1050–1069. [Google Scholar] [CrossRef]
  27. Liu, Y.; Shao, Z.; Hoffmann, N. Global attention mechanism: Retain information to enhance channel-spatial interactions. arXiv 2021, arXiv:2112.05561. [Google Scholar]
  28. Kim, S.-G.; Lee, E.; Hong, I.-P.; Yook, J.-G. Review of Intentional Electromagnetic Interference on UAV Sensor Modules and Experimental Study. Sensors 2022, 22, 2384. [Google Scholar] [CrossRef]
  29. Zhang, H.; Zu, K.; Lu, J.; Zou, Y.; Meng, D. EPSANet: An Efficient Pyramid Squeeze Attention Block on Convolutional Neural Network. In Proceedings of the 16th Asian Conference on Computer Vision, ACCV 2022, Macao, China, 4–8 December 2022; pp. 541–557. [Google Scholar]
  30. Bergman, L.; Hoshen, Y. CLASSIFICATION-BASED ANOMALY DETECTION FOR GENERAL DATA. In Proceedings of the 8th International Conference on Learning Representations, ICLR 2020, Addis Ababa, Ethiopia, 30 April 2020. [Google Scholar]
  31. Niu, S.; Nie, Z.; Li, G.; Zhu, W. Early Drought Detection in Maize Using UAV Images and YOLOv8+. Drones 2024, 8, 170. [Google Scholar] [CrossRef]
  32. Kingma, D.P.; Ba, J.L. Adam: A method for stochastic optimization. In Proceedings of the 3rd International Conference on Learning Representations, ICLR 2015, San Diego, CA, USA, 7–9 May 2015. [Google Scholar]
Disclaimer/Publisher’s Note: The statements, opinions and data contained in all publications are solely those of the individual author(s) and contributor(s) and not of MDPI and/or the editor(s). MDPI and/or the editor(s) disclaim responsibility for any injury to people or property resulting from any ideas, methods, instructions or products referred to in the content.

Article Metrics

Citations

Article Access Statistics

Multiple requests from the same IP address are counted as one view.