You are currently viewing a new version of our website. To view the old version click .
Drones
  • Article
  • Open Access

28 November 2024

Multi-UAV Obstacle Avoidance and Formation Control in Unknown Environments

,
,
,
,
and
1
School of Mechanical Engineering, North University of China, Taiyuan 030051, China
2
Institute of Intelligent Weapons, North University of China, Taiyuan 030051, China
3
School of Mechanical and Electrical Engineering, North University of China, Taiyuan 030051, China
4
School of Aerospace Engineering, North University of China, Taiyuan 030051, China

Abstract

To address the issues of local minima, target unreachability, and significant formation disruption during obstacle avoidance in the conventional artificial potential field (APF), a control approach that integrates APF with optimal consensus control which can achieve cooperative obstacle avoidance is proposed. Based on the double integrator multi-UAV formation model with a fixed undirected communication topology, the optimal consensus control protocol incorporating an obstacle avoidance cost function is introduced. This addresses the limitations of APF-based obstacle avoidance while simultaneously managing multi-UAV formation control. Training interactions in randomly generated unknown obstacle environments are conducted using Random Search for Hyperparameter Optimization (RSHO). Combined with the evaluation model, select the optimal solution of the consensus performance index, control consumption performance index, and obstacle avoidance performance index parameters of the multi-UAV formation control system. Furthermore, a virtual repulsive potential field is designed for each UAV to prevent inter-UAV collisions during obstacle avoidance. Simulation results show that the improved APF (IAPF) with optimal consensus control effectively overcomes the limitations of conventional APF. It achieves multi-UAV formation obstacle avoidance control in unknown environments and avoids the phenomenon of inter-UAV collisions during the obstacle avoidance process while maintaining formation integrity, accelerating formation reconfiguration and convergence, reducing consensus consumption and control loss due to obstacle avoidance, shortening mission time, and enhancing obstacle avoidance efficiency, highlighting the superiority of multi-UAV formation obstacle avoidance.

1. Introduction

Unmanned aerial vehicles (UAVs) are characterized by low cost, ease of operation, minimal environmental restrictions, and rapid deployment. These advantages are particularly significant in harsh environments for executing dangerous missions. However, as mission requirements grow increasingly complex, a single UAV often fails to meet operational demands. Inspired by biological clusters in nature, UAVs have evolved into multi-UAV formation, which are now widely employed in battlefield reconnaissance, disaster relief, communication relays, 3D reconstruction, and other fields. Compared to individual UAVs, multi-UAV formation leverages the benefits of collective operation, allowing tasks to be executed in parallel. Through member collaboration, these formations expand operational methods and domains, offering advantages such as functional distribution, high system resilience, and efficiency, making them valuable for diverse applications [1,2]. Despite these benefits, multi-UAV formation face numerous challenges in complex and unknown environments. Key issues include communication constraints such as delays, interference, and real-time computational performance [3]. Additionally, challenges like mission deployment, formation configuration, path planning, and inter-UAV collision avoidance must be addressed. Notably, maintaining formation integrity during obstacle avoidance remains an unresolved issue, limiting flight safety and mission efficiency. Consequently, multi-UAV formation control and obstacle avoidance technologies have been extensively developed [4,5].
Multi-UAV formation control technology can be divided into three structures in terms of control structure: centralized, distributed, and decentralized [6,7], as summarized in Table 1.
Table 1. Common methods and characteristics of multi-UAV formation control.
Among these, distributed consensus control theory has unique advantages [8,9,10]. By relying only on information from neighboring UAVs, it significantly reduces computational load. This approach excels in flexibility and robustness, effectively addressing complex scenarios. In unknown environments, distributed consensus control provides outstanding real-time performance, rapid formation adjustments, and high stability, ensuring the formation remains in an optimal state. These advantages have made it foundational for the effective control of multi-UAV formation in complex scenarios. Recent research has focused on advancing distributed consensus control from theoretical and practical perspectives. Zhang et al. [11] analyzed convergence conditions under communication topology changes and demonstrated multi-UAV formation maintenance, transformation, and reconfiguration. It addressed the formation reconfiguration problem under the condition of communication topology transformation. Fu et al. [12] combined the virtual leader approach with a consensus-based auction algorithm (CBBA) to enhance global optimization and real-time performance during formation reconfiguration. Wu et al. [13] proposed constraints on UAV maneuverability and improved the consensus algorithm by converting the three degrees of freedom of the UAV to be in consensus with the degrees of freedom describing the relative positions between UAVs, thus adding formation information to the standard consensus algorithm, which strengthens the formation control ability and further accelerates the velocity of formation reconfiguration. Yang et al. [14] proposed a mixed-order control model for heterogeneous agents, addressing dimension mismatches in communication topologies and improving formation reconfiguration. Liu et al. [15] combined adaptive techniques with Radial Basis Function (RBF) neural networks to enhance anti-interference capabilities and system stability and improve the velocity of formation reconfiguration. Building on this, Wang et al. [16] employed a reinforcement learning model based on the Actor–Critic framework to optimize strategy selection and cost functions, improving tracking control and reconfiguration efficiency. The above-mentioned studies focus on making improvements to the distributed consensus control from multiple aspects such as changes in communication topology, real-time performance, consensus protocols, anti-interference ability, and heterogeneous multi-agent control. The aim is to enhance the stability and real-time performance of formation control and accelerate the velocity of formation reconfiguration.
Formation obstacle avoidance is an integral part of multi-UAV formation control in unknown environments. Currently, three obstacle avoidance control structures based on global information, local information, and machine learning have been developed for multi-UAV formation obstacle avoidance control. Among them, the obstacle avoidance method based on global information adopts an optimization model that can find the optimal path according to the global information, mainly the A* algorithm [17], particle swarm algorithm [18], and genetic algorithm [19], etc.; although it is difficult to obtain the optimal path and there are limitations in the local information-based obstacle avoidance method, it can avoid the sudden obstacle situation and adapt to the obstacle avoidance control in unknown environments, mainly the artificial potential field (APF) [20], velocity obstacle method [21], etc. Machine learning-based obstacle avoidance methods need to design an adapted reward function to improve the machine training effect and enhance the ability of autonomous learning, mainly the neural network method [22], deep reinforcement learning method [23], and so on.
Among the above methods, APF as a local obstacle avoidance algorithm has the advantages of small computation, good real-time performance, the fact that is does not rely on global information, and that it has been widely used to address real-time obstacle avoidance scenarios with insufficient a priori information. However, there are problems, such as local minima and unreachable targets in solving practical problems, which limit their use in obstacle avoidance applications. Therefore, many scholars have improved APF (IAPF) and combined it with the formation control method to address this problem. Liu et al. [24] proposed a distributed formation control method combining APF and Voronoi partitioning, introducing a target-switching scheme to mitigate local minima. Pan et al. [25] introduced a rotating potential field to escape oscillations and local minima, enhancing formation control in 3D environments. Zhu et al. [26] prioritized UAV safety by assigning communication weights and integrating consensus control to balance obstacle avoidance with formation maintenance. Ma et al. [27] developed a velocity-based APF for dynamic obstacle avoidance, ensuring robust formation maintenance. Ding et al. [28] integrated an improved APF with a Deep Deterministic Policy Gradient (DDPG) algorithm, achieving smooth paths and effective obstacle avoidance. Wu et al. [29] designed a third-order distributed control system, incorporating obstacle mass into the APF to improve avoidance efficiency. Dewangan et al. [30] employed a distributed model predictive controller to address time-varying communication constraints, leveraging Kalman filtering to enhance convergence and performance. The above-mentioned studies mainly focus on the problems of local minima and unreachable targets of the APF, adopting different methods to make improvements. The obstacle avoidance and formation control are divided into two tasks, and the priorities of the two are clearly defined. The key point is to focus on how to improve the efficiency of obstacle avoidance and the velocity of formation reconfiguration.
In summary, the current research on multi-UAV formation obstacle avoidance control technology predominantly centers on the optimization of two aspects, namely improving the efficiency of formation obstacle avoidance and accelerating the velocity of formation reconfiguration after obstacle avoidance. The obstacle avoidance and formation maintenance are divided into two separate tasks, and the current research fails to take both into account simultaneously. This study lays particular emphasis on maintaining the integrity of the formation during the obstacle avoidance process as well as the loss issues arising during formation reconfiguration, both of which are of great significance in the context of formation obstacle avoidance. Meanwhile, in actual flight, it is rather challenging to ensure that all the surrounding environmental information can be acquired beforehand. Hence, when multi-UAV formation conduct obstacle avoidance in unknown environments, the multi-UAV formation control method is required to possess the autonomous ability to interact with the external environment and select an efficient obstacle avoidance strategy. For instance, during the search and rescue missions in the disaster-stricken areas after an earthquake, the rescue environment is typically unknown, complex, and changeable. The collapse of buildings, blockages of roads, and the potential existence of unstable structures render it nearly impossible to obtain complete environmental information in advance. In such scenarios, the UAV formation should be able to autonomously sense the surrounding environment, exchange information with other UAVs, and jointly determine the best flight path to avoid obstacles and reach the rescue site. If the multi-UAV formation fails to adjust its path in a timely manner, it may collide with collapsed buildings or become trapped in dangerous areas, which will not only lead to the failure of completing the rescue tasks but also potentially cause serious damage to itself. Consequently, in such practical scenarios, it is of utmost importance for the multi-UAV formation control method to possess the capabilities of autonomous operation and interaction with the external environment for the selection of an efficient obstacle avoidance strategy. To address such problems, this paper proposes a control method that combines APF and optimal consensus control with obstacle avoidance function to avoid obstacles through IAPF, while formation control is executed based on the optimal consensus control. By determining the optimal combination of weight parameters related to velocity, position, and control consumption, the integrity of the formation during obstacle avoidance can be enhanced, and the rapid convergence of formation reconfiguration can be achieved. Regarding different application environments, two distinct weight parameter selection strategies are adopted in this paper. In known environments, the Hamilton–Jacobi–Bellman equation combined with the Lyapunov function is directly employed to select the optimal parameter combination, thereby reducing the computational burden of data. In an unknown environment, as environmental information cannot be obtained in advance, Random Search for Hyperparameter Optimization (RSHO) is utilized to interact with the external environment. Subsequently, the weight parameters for the optimal consensus control are selected according to the evaluation function. Finally, a virtual repulsive potential field among UAVs is constructed to preclude the occurrence of collisions between machines during the obstacle avoidance process. The main research contributions of this paper are as follows:
(1) Proposing to combine APF with optimal consensus control to address the problems of local minima and the unreachability of the target of APF, while simultaneously improving the integrity of formation during obstacle avoidance, reducing the loss of obstacle avoidance, accelerating the reconfiguration velocity of formation, and improving the efficiency of obstacle avoidance.
(2) Improving the repulsive potential field model of APF to address the issues such as untimely obstacle avoidance; construct inter-UAV intra-repulsive potential fields to solve the problem of inter-UAV collisions of multi-UAV formation.
(3) Designing a hyperparameter optimizer model to address the problem of not being able to determine the weight parameters of optimal consensus in an unknown environment, so that the IAPF optimal consensus control proposed in this paper can be applied to the multi-UAV formation obstacle avoidance task in unknown environments.
This paper is organized as follows: Section 2 introduces the UAV kinematic model and the multi-UAV formation communication topology; Section 3 describes the improvement of the APF and the design of the optimal consensus controller based on IAPF and verifies its effectiveness; Section 4 designs a hyperparameter optimizer to address the multi-UAV formation obstacle avoidance problem in unknown environments and verifies it; and Section 5 summarizes the paper.

2. UAV Kinematic Modeling and Communication Topology

2.1. UAV Kinematic Modeling and Formation Modeling

The UAV kinematic model can be described as [10]
V ˙ i ψ ˙ i φ ˙ i X ˙ i Y ˙ i Z ˙ i = g sin ψ i g cos ψ i V i 0 V i cos ψ i cos φ i V i cos ψ i sin φ i V i sin φ i + 1 0 0 0 1 V i 0 0 0 1 V i cos ψ i 0 0 0 0 0 0 0 0 0 a 1 i a 2 i a 3 i
where V i is the scalar velocity of UAV i, ψ i is the pitch angle of UAV i, φ i is the heading angle of UAV i, and X i , Y i , Z i is the coordinate of UAV i in the 3D space. a 1 i is the tangential acceleration of UAV i, and a 2 i , a 3 i is the normal acceleration component of UAV i in the vertical and horizontal directions, respectively. Based on the linearized kinematic model of UAV i, a new control input is obtained as follows:
u x i = a 1 i cos ψ i cos φ i a 2 i sin ψ i cos φ i a 3 i sin φ i u y i = a 1 i cos ψ i sin φ i a 2 i sin ψ i sin φ i a 3 i cos φ i u z i = a 1 i sin ψ i a 2 i cos ψ i sin φ i g
In this paper, it is assumed that multi-UAV formation all fly at the same altitude, and the model is simplified to a two-dimensional space. Based on the double integrator dynamics model, the formation model with n UAVs is established in two-dimensional space, in which the kinematics equation of UAV i is
x ˙ i ( t ) = v i ( t ) , v ˙ i ( t ) = u i ( t ) , i = 1 , 2 , , n i = 1 , 2 , , n
where x i = x i x , x i y is the position state of UAV i; v i = v i x , v i y is its velocity state; and u i = u i x , u i y represents its control input.
Then, the system state variables and control variables of n UAVs can be described as
x = x 1 T x 2 T x n T T R n × 2 v = v 1 T v 2 T v n T T R n × 2 u = u 1 T u 2 T u n T T R n × 2
When t
lim t x i t x j t δ , i , j = 1 , 2 , , n lim t v i t v j t 0 , i , j = 1 , 2 , , n
where δ is the distance between UAV i and UAV j in a fixed formation.
The system state is said to reach a consensus state when the UAV formation satisfies Equation (5), the velocity converges and the spacing converges to the relative distance of the desired formation.
In the context of multi-UAV formation flight, when multi-UAV formation reaches a consensus state, it plays a vital role in the stability of the formation and obstacle avoidance.
In terms of formation stability, the following applies: Firstly, it can ensure the maintenance of the formation configuration. Specifically, it enables UAVs to adjust their states in accordance with a unified standard, thereby maintaining an orderly formation. Secondly, it can reduce internal interferences. By coordinating the behaviors of UAVs, it mitigates the unstable factors arising from the lack of coordination.
In terms of obstacle avoidance, the following applies: Firstly, it provides a foundation for collaborative decision-making. That is, it facilitates the planning of obstacle avoidance strategies based on shared information, thus averting potential hazards. Secondly, it guarantees a rapid response. When encountering obstacles, it allows the formation to promptly and coordinately adjust relevant parameters, enhancing the ability to cope with dangerous situations.

2.2. Graph Theory and Communication Topology

The information exchange between UAV formation requires the establishment of a communication topology, which can be described by graph as G = N , E , where N = e 1 , e 2 , , e n is called the set of nodes of the graph, and the number of nodes N = n is called the order of the graph G, i.e., the number of UAVs in the formation. E denotes the finite set of edges of the graph, where E = e i , e j e i , e j N , i j , e i , e j , i = 1 , 2 , , n and denotes the communication between UAVs i and j. In a graph G, if for all edges e i , e j E , there is e j , e i E , then the graph G is called an undirected graph; otherwise, it is a directed graph. For an undirected graph G, for each of its nodes, the number of edges connected to it is called the degree of this node, denoted as deg p . For a directed graph G, for each of its node p, the number of edges entering this node is called the in-degree of this node, denoted as λ i p ; the number of edges flowing out of this node is called the out-degree of this node, denoted as λ 0 p .
In the matrix representation of graph theory, graph G can be described by an N × N adjacency matrix, denoted as A G = a i j N × N , where
a i j = 1 , i , j E 0 , o t h e r s
When UAV i can receive the information of UAV j, a i j = 1 ; otherwise, a i j = 0 . The Laplacian matrix L = D G A G of the graph, where the degree matrix is D G = diag λ i 1 , λ i 2 , , λ i N .
For example, as shown in Figure 1, UAV1 and UAV2 can communicate with each other, UAV2 and UAV3 cannot communicate with each other, and UAV3 can only receive UAV1 information but cannot transmit information to UAV1.
Figure 1. Schematic of communication topology.
According to graph theory, the direction of the arrow represents the direction of information transmission. The diagonal elements of the adjacency matrix are 0. UAV1 and UAV2 can be connected to each other, so it is a two-way arrow. And, since UAV1 can transmit information to UAV2, a21 = 1. Similarly, a12 = 1. UAV2 and UAV3 cannot be connected to each other, so a32 = 0 and a23 = 0. UAV1 can transmit information to UAV3, so a31 = 1. But UAV3 cannot transmit information to UAV1, so a13 = 0. It can be obtained that the adjacency matrix A corresponding to the communication topology in Figure 1 with the Laplacian matrix L can be expressed as
A = 0 1 0 1 0 0 1 0 0 ,   L = 1 1 0 1 1 0 1 0 1

3. Design of Multi-UAV Formation Obstacle Avoidance Method Based on IAPF and Optimal Consensus

Aiming at the limitations encountered by the conventional APF in obstacle avoidance, this paper improves the repulsive potential field model of the APF to accelerating the response time of UAV when it enters the obstacle influence area. At the same time, it adds a judgment mechanism in the controller design to stop the influence of the potential field when it judges that the UAV is trapped in the limitation area, i.e., the UAV is no longer subjected to the gravitational and repulsive forces, it assigns a value calculation to the obstacle avoidance cost function in optimal consensus control protocol, and it also uses the obstacle avoidance cost function to avoid obstacles so that the UAV leaves the limited area. The cost function of obstacle avoidance in the optimal consensus control protocol is assigned to calculate the cost function of obstacle avoidance to avoid obstacles so that the UAV leaves the restricted area, and the APF is used to re-plan the obstacle avoidance route after the UAV leaves the restricted area to achieve the optimal consensus control of the obstacle avoidance of multi-UAV formation, to accelerate the convergence velocity of the UAV formation, and to reduce the loss of the task.

3.1. IAPF Based on an Improved Repulsive Potential Field Model

Aiming at the limitation problem when avoiding obstacles in the conventional APF, as well as the problem of not being able to guarantee the formation and reconfiguration of formation after avoiding obstacles when avoiding obstacles in multi-UAV, the repulsive force change velocity is accelerated during obstacle avoidance by improving the potential field function of APF. And the inter-UAV repulsive potential field function is constructed to prevent UAV collisions during obstacle avoidance.

3.1.1. Overview of Traditional APF Principles

The basic idea of APF is to construct an artificial potential field in which the gravitational field at the target location and the repulsive field around the obstacle act together. The combined force of gravitational force and repulsive force is used to control the movement of the mobile UAV for obstacle avoidance and finally reach the destination.
The gravitational potential function is expressed as
U att P = 1 2 k P P g 2
where k is the proportional distance gain coefficient and P P g is the relative distance from the UAV location to the target location.
The negative gradient of the gravitational field gives the gravitational force F attr P as
F attr P = grad U attr P = k P P g
The repulsive potential field is expressed as
U 0 d = m 2 1 d 1 d 0 2 , d < d 0 0 , d d 0
where m is the distance gain coefficient of the repulsive potential field; d is the distance between the UAV and the obstacle; and d 0 is the radius of the range of the repulsive potential field of the obstacle.
Similarly, from the negative gradient of the repulsive field, we obtain the repulsive force F r e p d as
F r e p d = grad U 0 d = m d 2 1 d 1 d 0 , d < d 0 0 , d d 0
When there are multiple obstacles around the UAV, the forces are shown in Figure 2.
Figure 2. Force analysis of UAV in the potential field of multiple obstacles.
F r e p i expresses the repulsive force of the obstacle i on the UAV; the combined repulsive force on the UAV is i = 1 n F r e p i ; and the combined force on the UAV F total is expressed as
F total = F attr P + i = 1 n F r e p i d
APF has been widely used in the field of multi-UAV formation control and trajectory planning due to its advantages such as its simple principle and good real-time performance, but it has the following limitations:
  • Target unreachability: The closer the UAV is to the target point, the less gravitational force it receives; the closer the UAV is to the obstacle, the more repulsive force it receives; if there is an obstacle present in the vicinity of the target point, the UAV hovers around and is unable to reach the target point.
  • Local minima: The moving direction of the UAV is determined by the combined force; when the combined force F total received by the UAV at a certain point is 0 or the direction of the combined force is co-linear with the gravitational force and repulsive force, the Local Minimal Value Problem occurs, as shown in Figure 3.
    Figure 3. Common local minima cases.
Figure 3 shows three common local minima cases. First, when the UAV, obstacle, and target point are collinear and the target point is at the rear and the obstacle is at the front, the magnitudes of gravitational force and repulsive force are the same and the directions are opposite, causing the UAV to fall into a local minimum and oscillate back and forth. Second, the situation is the opposite; that is, the obstacle is at the rear and the target point is at the front. Third, when the UAV faces multiple obstacles, the repulsive force and gravitational force received by the UAV are of the same magnitude and opposite directions.

3.1.2. Improved Repulsive Potential Field Model Based on Power Functions

Aiming at the problem that the change in the magnitude of the repulsive force caused by the change in distance in the repulsive force function of the conventional APF is too slow, based on the characteristic that the function value of the power function changes rapidly with the change in its independent variable, the repulsive force function is improved. When the distance between the UAV and the obstacle changes during obstacle avoidance, the change velocity of the repulsive force is accelerated, thus addressing the problem that the slow change in the repulsive force leads to the failure of obstacle avoidance when the velocity of the UAV is too fast or the gravitational force acting on the UAV is too large. Simultaneously, the inter-UAV repulsive potential field function is constructed to prevent UAV collisions during obstacle avoidance.
Therefore, the improved repulsion function is defined as
F r e p d = m × 1 d 1 d 0 d 0 d β , d < d 0 0 , d d 0
where the larger β is, the more rapidly F r e p d changes with d.
In the multi-UAV formation constraints, the spacing between the fixed formation and UAVs is set. In order to prevent UAV collision caused by the obstacle avoidance process, the inter-UAV repulsive potential field is constructed to address the inter-UAV collisions problem. The range of its inter-UAV repulsive potential field can be set according to the inter-UAV distance of the UAVs, and the inter-UAV anti-collision schematic is shown in Figure 4.
Figure 4. Schematic diagram of collision avoidance between UAVs.
The inter-UAV repulsion function is defined as
F c ( i , j ) = p 0 r c ( i , j ) μ , r c ( i , j ) < p 0 0 , r c ( i , j ) p 0 i j
where r c ( i , j ) is the distance between the two UAVs; p 0 is the radius of the UAV inter-UAV repulsive potential field; F c ( i , j ) is the mutual repulsive force between UAV i and UAV j; and μ is the collision avoidance coefficient; the larger μ is, the more quickly F c ( i , j ) changes with r c ( i , j ) .
Therefore, the combined force F i on UAV i at that moment is
F i = F attr P + i = 1 n F r e p i d + j = 1 j i n F c ( i , j )

3.2. Optimal Consensus Formation Control Method

The underlying consensus protocol for the double integrator-based system is expressed as
u i = j = 1 N a i j t x i t x j t + γ t · v i t v j t , i , j = 1 , 2 , , n
where a i j ( t ) is the i , j term of the adjacency matrix A; γ t is a positive parameter at time t. x i and v i denote the position and velocity of UAV i; and u i represents the acceleration of UAV i.
In optimal consensus control design, it is necessary to use the obstacle avoidance function of optimal consensus to leave the limiting region of the APF when the UAV encounters the local minima problem. The optimal consensus protocol consensus of three parts: the consensus cost function, obstacle avoidance cost function, and control consumption cost function, as shown below.
min : J = J 1 + J 2 + J 3 s . t . X ^ ˙ = A X ^ + B U
where J 1 , J 2 , J 3 represents the consensus cost function, control consumption cost function, and obstacle avoidance cost function; X = x 1 T , x 2 T , , x N T , v 1 T , v 2 T , , v N T is the input state; U = u 1 T , u 2 T , , u N T , is the control state; X ^ is the error state; and the constant matrix A = 0 N × N I N × N 0 N × N 0 N × N I n , B = 0 N × N I N I n .
In this paper, the Hamilton–Jacobi–Bellman equation and Lyapunov function are used to analyze and discuss the optimal control strategy and stability of multi-UAV formation control. The Hamilton–Jacobi–Bellman equation is usually used to address optimal control problems. In multi-UAV formation control, it can help determine the optimal control strategy that minimizes the total cost function. By finding the optimal control input, multi-UAV formation can adjust their trajectories and behaviors to optimize performance indicators while maintaining stability. Lyapunov function is a powerful tool for analyzing the stability of dynamic systems. In multi-UAV formation control, a Lyapunov function can be constructed to prove the stability of the system. If a positive definite Lyapunov function can be found and its time derivative is negative semi-definite or negative definite, then the system is stable or asymptotically stable. This provides a strict mathematical framework for analyzing the stability of multi-UAV formation. The Hamilton–Jacobi–Bellman equation focuses on finding the optimal control strategy, while the Lyapunov function provides a method to prove stability. They are used in a complementary way to design optimal control strategies and prove the stability of the system.
The consensus cost function is expressed as
J 1 = 0 X ^ T R 1 X ^ d t
where R 1 = w p 2 L 2 0 N 0 N w v 2 L 2 2 w p w c L I n , R 1 is semi-positive definite, and L is the Laplace matrix. w p , w v , and w c denote the weights of positional consensus, velocity consensus, and control consumption.
The control consumption cost function is expressed as
J 2 = 0 U T R 2 U d t
where R 2 = w c 2 I N I n is positive definite.
The obstacle avoidance cost function is expressed as
J 3 = 0 h X ^ d t
Since the multi-UAV formation communication topology is undirected and connected, there must exist sufficiently large w v and sufficiently small w p and w c , satisfying the feedback control law as follows:
ϕ X = w p w c L I n x w v w c L I n v 1 2 w c 2 g v X
where g v X ^ is the partial differential of the velocity error of the avoidance potential energy function.
The barrier avoidance potential energy function is expressed as
g X ^ = 1 2 v ^ T G x I n L I n v ^
where G x = diag g x 1 , g x 2 , , g x n , v ^ denotes the velocity error.
g X = g x T X g v T X T g x T X = g X x 1 T g X x 2 T g X x N T T g v X = G x I n L I n v = G x I n L I n v = g v X
where g x X ^ represents the partial derivative of g X ^ with respect to the position error.
Stability analysis:
g ( x i ) = 0 , R < x i O b R 2 x i O b 2 x i O b 2 r 2 3 2 ,   r < x i O b < R undefined , x i O b r
where O b is the center of the obstacle, r is the radius of the obstacle, and R is the radius of the detection area.
According to the definition of continuity, it can be obtained that
d g x i d x i = 0 R < x i O b 4 R 2 r 2 R 2 x i O b 2 x i O b 2 r 2 3 x i O b T r < x i O b < R undefined x i O b r
It can be shown that g X ^ is continuously differentiable. Based on the fact that the steady state solution of the Hamilton–Jacobi–Bellman equation is a Lyapunov function of the nonlinear system, the optimal solution of the selection weights w p , w v , and w c are determined to ensure the global stability of the UAV formation control. And under the constraints, the sum of the computed consensus cost function, control consumption cost function, and obstacle avoidance cost function are minimized.

3.3. Design of Optimal Consensus Formation Control Algorithm Based on IAPF

To maintain the formation and UAV spacing, the formation spacing constraint δ is added to the consensus protocol for multi-UAV formation so that the formation maintains its formation in the absence of obstacles and reconfigures the formation according to the formation information after obstacle avoidance. The target position information x g is added to the consensus protocol so that the multi-UAV still flies towards the target when it does not enter the obstacle repulsive potential field. At the same time, the velocity limit is set during obstacle avoidance to prevent an increase in obstacle avoidance loss or even obstacle avoidance failure due to the velocity being too fast. Through the above optimization method, the problems of no formation spacing, no velocity limit setting, and the inability to fly towards the target in the basic optimal consensus protocol are addressed. Combined with IAPF, an optimal consensus control method based on IAPF is proposed.
Based on the addition of formation information and constraints to the optimal consensus control protocol, the improved consensus protocol when not avoiding obstacles is expressed as
ϕ X = w p w c L I n ( x δ ) w v w c L I n v α ( x x g )
where δ R n × 2 is the formation spacing, x g R n × 2 is the formation target position, and α is the regulation parameter.
The optimal consensus control protocol based on IAPF is expressed as
Φ X = ϕ X , ( x i x , x i y ) S , i = 1 , 2 , , n ϕ X F M , ( x i x , x i y ) S   and   S 1 , i = 1 , 2 , , n ϕ X 1 2 w c 2 g v X , ( x i x , x i y ) S 1 , i = 1 , 2 , , n
where S is the repulsive potential field range, S1 is the confined area (three points co-linear and enter the potential field range of the obstacle), and M is the UAV mass.
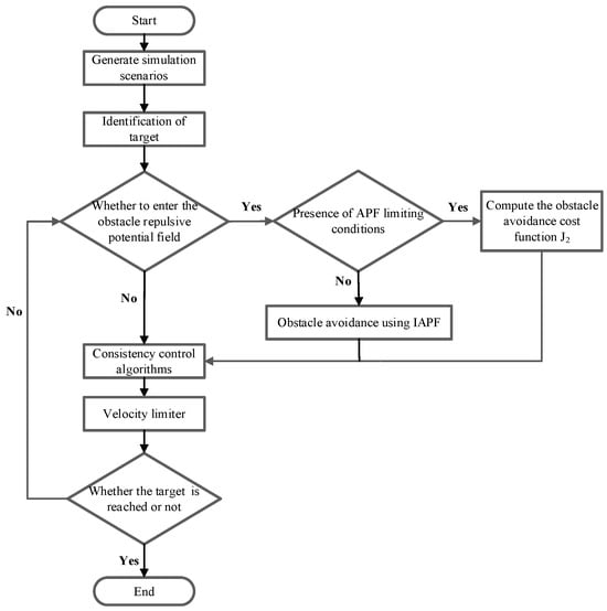
According to design principle of optimal consensus controller based on IAPF, the multi-UAV formation obstacle avoidance control flow is shown in Figure 5.
Figure 5. Flowchart of optimal consensus controller based on IAPF.
The optimal consensus control process of multi-UAV formation obstacle avoidance based on IAPF is divided into the following steps:
Step 1: Generate the simulated obstacle avoidance environment and determine the starting point, target, and weight parameters.
Step 2: Start formation flight and judge whether any UAV enters the range of obstacle repulsive potential field; if NO, refer to Step 6.
Step 3: Judge whether any UAV enters the local minima or target unreachable area, and if NO, refer to Step 5.
Step 4: Turn off the gravitational and repulsive potential field, use the cost function of obstacle avoidance in the optimal consensus protocol to avoid obstacles, leave the restricted region, and move to Step 6.
Step 5: Use IAPF for multi-UAV formation obstacle avoidance.
Step 6: Use optimal consensus control for formation control.
Step 7: Judge whether the UAV formation reaches the target point, NO returns to Step 2, and YES ends the process.
According to the above optimization process, the multi-UAV formation can be controlled by the optimal consensus control protocol to maintain the formation and velocity towards the target point, and at the same time, the APF can be improved by introducing a judgment mechanism and an obstacle avoidance cost function in the controller, which can address the limitations of the conventional APF and maintain the integrity of the formation to a great extent during obstacle avoidance, thus reducing the loss of the mission.

3.4. Simulation Conditions and Analysis in Known Environments

This part of the experimental simulation is simulated in known environments, i.e., the obstacle position information is known, and the four methods, i.e., the conventional APF, the optimal consensus control based on APF, the non-optimal consensus control based on IAPF, and the optimal consensus control based on IAPF, are simulated and compared. The feasibility of the optimal consensus control based on the IAPF method for solving the limitation problem of APF, the effectiveness of maintaining the integrity of the formation during obstacle avoidance, and the high efficiency of formation cooperative obstacle avoidance are verified. In addition, simulation comparisons were carried out for the optimal consensus control based on IAPF without the inter-UAV repulsive potential field constructed, the non-optimal consensus control based on IAPF, and the optimal consensus control based on IAPF. The effectiveness of constructing the inter-UAV repulsive potential field was verified through the changes in the inter-UAV distances of each UAV.

3.4.1. Simulation Conditions in Known Environments

The effectiveness of the optimal consensus control based on IAPF proposed in the paper is verified through simulation experiments. The experiment adopts the multi-UAV formation communication topology as an undirected graph, assuming that there are four UAVs, i.e., n = 4, and its communication topology is shown in Figure 6. The experimental simulation parameters are listed in Table 2.
Figure 6. Multi-UAV formation communication topology.
Table 2. Simulation parameters.
Its adjacency matrix A and Laplace matrix L can be expressed as
A = 0 1 1 1 1 0 0 1 1 0 0 1 1 1 1 0 ,   L = 3 1 1 1 1 2 0 1 1 0 2 1 1 1 1 3
The degree is 3 for nodes UAV1 and UAV4 and 2 for nodes UAV2 and UAV3.
In the simulation experiment, the obstacle, the target, and the UAV model are simplified to be regarded as prime models, the small circle represents the obstacle model, the large circle represents the obstacle potential field influence range, and the triangle represents the target point position. Table 3 shows the multi-UAV formation information and Table 4 shows the obstacle location information.
Table 3. Multi-UAV formation information.
Table 4. Obstacle location information.

3.4.2. Analysis of Simulation Results in Known Environments

The weights for selecting the optimal consensus optimal solution position, velocity consensus, and control consumption based on the Hamilton–Jacobi–Bellman equation and the Lyapunov function are w p = 2 , w v = 4 , and w c = 0.5 .
Setting up the control group: non-optimal consensus control based on IAPF with randomly selected weight parameters of w p 1 = 1 , w v 1 = 1 and w c 1 = 1 .
From Figure 7 and Figure 8, it can be seen that the local minima problem is encountered when UAV1 and UAV4 enter the repulsive potential field of Obstacle 1 for obstacle avoidance. As shown in Figure 7a and Figure 8a, when the conventional APF is utilized alone, the displacements of UAV1 and UAV4 remain unchanged, the velocities become zero, the other two UAVs begin to decelerate to zero under the control of the consensus protocol with the same displacements, and the multi-UAV formation Obstacle avoidance task fails. As shown in Figure 7b–d, when the local minima problem occurs, the potential field is turned off and the cost function of obstacle avoidance in the consensus control protocol is calculated and assigned, so that the UAVs leave the restricted area; then, the obstacle avoidance path calculation is carried out, Obstacle 1 is avoided successfully, and the obstacle avoidance task has finally completed reaching the target, and. The optimal consensus control based on IAPF is verified to be feasible and effective for solving the limitation problem of APF.
Figure 7. Multi-UAV formation obstacle avoidance path map in a known environment. (a) The conventional APF; (b) the optimal consensus control based on APF; (c) the non-optimal consensus control based on IAPF; (d) the optimal consensus control based on IAPF.
Figure 8. Plot of change in velocity in x and y directions. (a) The conventional APF; (b) the optimal consensus control based on APF; (c) the non-optimal consensus control based on IAPF; (d) the optimal consensus control based on IAPF.
It can be seen from Figure 7b that since the repulsive potential field model of APF has not been improved, the velocity of the UAV changes slowly after being affected by the repulsive potential field. Under the influence of factors such as relatively large attractive forces, the high velocity of the UAV, and the large mass of the UAV itself, it fails to avoid obstacles in a timely manner, resulting in UAV3 colliding with Obstacle 2. By comparing Figure 7c,d, the multi-UAV formation can avoid obstacles quickly without collisions, which verifies the effectiveness of the improvement made to the repulsive potential field model based on the power function.
By comparing Figure 7c,d, since the w p , w v , and w c weight parameters of the non-optimal consensus control are not the optimal solutions, different obstacle avoidance routes are selected when avoiding obstacles. It can be seen from Figure 7c that the flight path integrity of the multi-UAV formation is relatively poor. UAV2 is severely separated from the formation, resulting in the destruction of the multi-UAV formation. This greatly increases the obstacle avoidance loss and convergence time, and the overall path of the formation is not the best route. As can be seen from Figure 7d, the flight path integrity of the multi-UAV formation is good and the selected path is the best. As depicted in Figure 8, under the effect of the velocity limiter, the velocity of the multi-UAV formation in all directions does not exceed the maximum velocity limit of 3 m/s. By comparing Figure 8c,d, the non-optimal consensus control based on IAPF completes the task of obstacle avoidance in 25.7 s, and when reaching the end point, the velocity consensus state is not reached. However, the optimal consensus control based on IAPF using the optimal combination of weight parameters quickly achieves the formation consensus state, which greatly ensures the relative integrity of multi-UAV formation. After obstacle avoidance, it quickly converges to complete the formation reconstruction. It takes 17.48 s to complete obstacle avoidance, which is a 32% reduction in time.
It can be seen from Figure 9a that in the optimal consensus control based on IAPF without the inter-UAV repulsive potential field constructed, the inter-UAV spacing of UAV2, UAV3, and UAV4 become zero during the obstacle avoidance process, indicating that collisions have occurred. As can be seen from Figure 9b,c, during the obstacle avoidance process, the distance between the UAVs in neither of the two groups has become zero, which means that no inter-UAV collisions have occurred in the UAV formation. However, in Figure 9b, the maximum distance between UAVs is 12 m and the maximum change in spacing is 10.6 m, while in Figure 9c, the maximum distance between UAVs is 1.6 m and the maximum change in spacing is 1.18 m. The change in the distance between UAVs using the optimal consensus control based on IAPF is smaller, which is only 11.1% of that in the non-optimal consensus control based on IAPF. This fully demonstrates that during the obstacle avoidance process, the overall formation of the multi-UAV formation is better, and the convergence velocity after obstacle avoidance is faster.
Figure 9. Inter-UAV spacing. (a) The optimal consensus control based on IAPF without the inter-UAV repulsive potential field constructed; (b) the non-optimal consensus control based on IAPF; (c) the optimal consensus control based on IAPF.
Based on the above analysis, the problems, such as the slow changing velocity of the repulsive force of the APF, local minima, the unreachable target, and the difficulty in maintaining the formation during the obstacle avoidance process, can all be effectively addressed by using the optimal consensus control based on IAPF. Moreover, when confronted with obstacle avoidance tasks with multiple known obstacles, it can ensure that the multi-UAV formation largely maintains its formation while completing the obstacle avoidance tasks. This characteristic can reduce the consumption of achieving consensus and control resulting from formation reconstruction, thereby reducing the overall obstacle avoidance losses, improving the efficiency of obstacle avoidance, and shortening the task time. It thus has obvious advantages in the obstacle avoidance of multi-UAV formation. In addition, constructing the virtual inter-UAV repulsive potential field for multi-UAV formation can effectively avoid the occurrence of inter-UAV collisions.

4. Design of the Multi-UAV Formation Obstacle Avoidance Method Based on RSHO in Unknown Environments

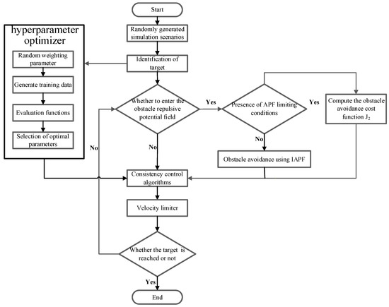
In unknown environments, it is difficult to ensure efficient cooperative obstacle avoidance and formation integrity because the optimal weight parameters in the optimal consensus protocol cannot be predetermined. To address this problem, this paper designs a hyper-parameter optimizer that uses an RSHO model to interact with the external environment and selects the optimal weight combinations by setting the evaluation function, thus achieving the optimal consensus control of multi-UAV formation obstacle avoidance in unknown environments.

4.1. Hyperparametric Optimizer Model Design

The RSHO is a simple but effective global optimization strategy, the basic idea of which is to randomly select a set of parameter combinations in the hyperparametric space for evaluation. In this way, RSHO can better explore the parameter space and thus discover better parameter combinations. Compared with Bayesian optimization and grid search, RSHO can find a better hyperparameter combination in the parameter space more quickly. Its advantages lie in two aspects: computational complexity and adaptability in dynamic situations.
Computational Complexity: RSHO has certain advantages in terms of computational complexity. Compared with grid search, RSHO does not need to perform the exhaustive grid division and traversal of the hyperparameter space, thus greatly reducing the computational burden. As the number of hyperparameters and the search range increase in grid search, the computational complexity increases exponentially. Compared with Bayesian optimization, the computational complexity of RSHO is relatively low. Bayesian optimization usually requires the establishment of a complex probabilistic model to predict the performance of hyperparameters and perform iterative optimization, which is computationally time-consuming. However, RSHO evaluates hyperparameter combinations through random sampling, and the calculation process is relatively simple.
Applicability in Dynamic Situations: In dynamic situations, RSHO also shows good applicability. Due to its random search characteristic, RSHO can quickly adapt to dynamic changing environments and problems. When the conditions of the problem change, RSHO can perform a random search again to find a new optimal hyperparameter combination. Grid search has poor applicability in dynamic situations because once the grid division is determined, it is difficult to quickly adapt to changes. Bayesian optimization can adapt to dynamic changes to a certain extent, but it requires continuous updating of the probabilistic model, which has a high computational cost.
RSHO has relatively low computational resource requirements. It mainly relies on random sampling and simple performance evaluation, and it does not require complex calculations and modeling. It can run in situations with limited computational resources such as small computers or embedded systems.
Moreover, as the scale of multi-UAV formation expands, RSHO performs excellently in terms of computational efficiency, adaptability, and scalability. In terms of computational efficiency, as the number of UAVs increases, the dimension of the hyperparameter space becomes larger. RSHO can quickly find better hyperparameter combinations in high-dimensional spaces through random search, which is suitable for large-scale multi-UAV formation and has high computational efficiency. In terms of adaptability, large-scale multi-UAV formation face more complex dynamic environments and task requirements. The random search characteristic of RSHO enables it to quickly adapt to changes and find hyperparameter combinations suitable for new situations. In terms of scalability, RSHO is easy to combine with parallel computing technology. In large-scale multi-UAV formation, distributed computing platforms or parallel computing frameworks can be used to accelerate the search process.
In unknown environments where it is not possible to determine the weight parameter combinations in the optimal consensus control protocol, this paper uses the RSHO to design the hyperparameter optimizer model with the following basic principal steps:
Step 1: Initialization, where a set of hyperparameters are randomly selected as the initial candidate set. These hyperparameters are usually a set of predefined values within a given range.
Step 2: Evaluation—for each selected parameter combination, the model is used to train on the training data and evaluate the model performance such as accuracy, cross-validation scores, etc., with validation data.
Step 3: Save the best results—record the optimal parameter combinations currently searched and their corresponding performance metrics.
Step 4: Iterative process—continue to randomly select new combinations from the parameter range to try, repeat Step 2–3 until a predetermined number of iterations is reached or the performance is no longer significantly improved.
Step 5: Stop condition—if the predefined maximum number of iterations is reached or it is found that no significant improvement can be found in many iterations, the search will stop and the final optimal parameter is the best group in the search process.
From Equation (20), it can be seen that the value of w c can be fixed, random w p and w v value combinations; different consensus control protocols are used to interact with the external environment, respectively, to produce a large number of task data; and the desired evaluation function is set up, scoring each set of data and selecting the highest score as the optimal weight parameter.
The setting of the evaluation function in the hyperparameter optimizer model is based on the scoring of three aspects, namely UAV formation integrity, mission time, and obstacle avoidance effect during the whole mission, and the combination of the highest scoring weight parameters w p , w v , and w c among them is selected as the optimal parameter for multi-UAV formation obstacle avoidance control.
The formation integrity evaluation function is expressed as
r e 1 = c 1 t 0 t d i j δ i j dt
where c 1 is the evaluation coefficient for UAV formation integrity; t is the time spent on the mission; d i j is the actual spacing between UAV i and UAV j; and r is the desired spacing between UAV i and UAV j.
The task time evaluation function is expressed as
r e 2 = c 2 t
where c 2 is the task time evaluation factor.
The obstacle avoidance evaluation function is expressed as
r e 3 = 0 No   collision collision
The evaluation function is expressed as
R e w a r d = c 1 t 0 t d i j δ i j dt + c 2 t + r e 3
By setting the size of the coefficients in the evaluation function, the preference of task time and queue completeness can be selected according to the task requirements to achieve the optimal combination of parameters to meet the task requirements. In actual flight situations, when the mission time is urgent, for example in emergency rescue missions, time is a crucial factor, and it is necessary to reach the target location as quickly as possible. In this case, the weight proportion of the mission time coefficient c 2 can be increased, and the evaluation function will give priority to the weight parameter combinations that can shorten the mission completion time. When the mission time is relatively not so urgent and there is a need to maintain the formation and adjust the flight trajectory in real time, the coefficient of the multi-UAV formation integrity c 1 can be increased. Then, the evaluation function will give priority to the weight parameter combinations with high formation integrity and fast convergence velocity, which helps to enhance the stability and robustness of the formation. Figure 10 shows the flowchart of the optimal consensus controller for improving APF in unknown environments.
Figure 10. Flowchart of the optimal consensus controller based on IAPF in unknown environments.
Step 1: Randomly generate a simulated obstacle scene, determine the starting point and the target point, and set the evaluation parameter coefficients c 1 and c 2 according to the mission requirements.
Step 2: Fix the value of w c and randomly generate numerical combinations of w p and w v . Use different consensus control protocols to interact with the randomly generated external environment, respectively, to generate a large amount of training data.
Step 3: Score each group of data through the evaluation function and select the highest score as the optimal weight parameter combination.
Step 4: Determine the optimal consensus protocol and start to execute the flight mission. The specific steps are the same as those of the optimal consensus control based on IAPF in known environments.
The optimal consensus control based on IAPF proposed in this paper fully considers the differences in different environmental conditions. Consequently, two unique strategies corresponding to the two different situations of known environments and unknown environments are formulated and adopted, respectively.
When executing flight missions in known environments, the optimal consensus weight parameter combination of the system can be directly determined based on the Hamilton–Jacobi–Bellman equation and the Lyapunov function. There is no need to use the training process and the evaluation function to screen parameters, which avoids a large number of complicated calculation steps, greatly reduces the demand for computing resources, and significantly shortens the time consumed in the entire mission process, effectively improving the efficiency and economy of mission execution.
However, when executing flight missions in unknown environments, the situation is different. Due to the uncertainty of the environment, it is difficult to accurately determine the optimal weight parameter combination merely relying on the Hamilton–Jacobi–Bellman equation and the Lyapunov function. In this case, it is necessary to introduce a hyperparameter optimizer to play its role. Through the interaction between the hyperparameter optimizer and the external environment, the optimal parameter combination is screened out, and then the corresponding flight mission is executed. This ensures that in unknown environments, the multi-UAV formation can still achieve optimal control as much as possible and guarantees the smooth progress of the flight mission.

4.2. Simulation Conditions and Analysis in Unknown Environments

In this part, the experimental simulation is conducted in unknown environments, i.e., the obstacle position information is unknown, the parameter optimizer is used to select the optimal parameter combinations, and the simulation experiments are carried out based on the optimal consensus control based on IAPF, to validate the validity and superiority of the optimal consensus control based on IAPF for multi-UAV formation obstacle avoidance in unknown environments.

4.2.1. Simulation Conditions in Unknown Environments

The experimental simulation of multi-UAV formation obstacle avoidance tasks in unknown environments is carried out so that the simulation conditions in this part are set to be the same as those in Section 3.4.1, except for the fact that the obstacle position information is unknown. In the evaluation function, the evaluation coefficient of UAV formation integrity is set to c 1 = 0.5 and the evaluation coefficient of task time is set to c 2 = 0.1 .

4.2.2. Analysis of Simulation Results in Unknown Environments

Experiment 1: Simulate the process of the multi-UAV formation obstacle avoidance in unknown environments by randomly generating the obstacle model, and experimentally verify the effectiveness of optimal consensus control based on IAPF in unknown environments.
As can be clearly seen from Figure 11, in unknown environments, the multi-UAV formation, using the optimal consensus control based on IAPF, successfully completes the obstacle avoidance task and reaches the target point. Analyzing from the flight path of the formation, its obstacle avoidance effect is extremely excellent, and there is no collision phenomenon throughout the process. The flight path exhibits excellent characteristics in terms of smoothness and efficiency, which reflects the high efficiency of this control method in path planning. At the same time, the integrity of the formation is relatively high, and no UAV shows a serious situation of being separated from the formation. This advantage accelerates the velocity at which the formation achieves a consensus state and greatly reduces the task consumption caused by formation reconstruction. This verifies the effectiveness of the model based on RSHO in determining the optimal consensus weight parameter combination in unknown environments. It further proves the feasibility of the optimal consensus control of IAPF in performing multi-UAV formation obstacle avoidance control in unknown environments.
Figure 11. Multi-UAV formation path map in unknown environments.
As can be clearly seen from Figure 12, during the obstacle avoidance process in unknown environments, the maximum velocity in all directions does not exceed the constraint range of a maximum velocity of 3 m/s. The velocity of all UAVs are in a consensus state most of the time. And after the formation is disrupted due to obstacle avoidance, it can be quickly adjusted and achieve reconstruction and convergence. This fully verifies that the parameter combination selected by the RSHO can ensure, to a large extent, that the multi-UAV formation is always in a consensus state during flight. At the same time, this parameter combination enables the formation to be adjusted in real time and quickly, thereby enhancing the stability of the formation.
Figure 12. Plot of change in velocity in the x-direction versus the y-direction.
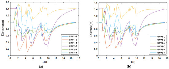
As can be clearly seen from Figure 13, during the entire obstacle avoidance process, the distance between each UAV is always greater than zero. This verifies that there is no collision between UAVs during the task execution. Among them, the maximum distance between UAVs is 1.46 m, the minimum distance is 0.76 m, and the maximum change in distance is only 0.24 m. This phenomenon fully reflects that the optimal consensus parameter combination selected based on RSHO can make the formation of multi-UAV formation have strong integrity during the obstacle avoidance process. This integrity reduces the losses caused by formation reconstruction. It further proves that the optimal consensus control based on IAPF still has the powerful ability to maintain the integrity of the formation of multi-UAV formation during the obstacle avoidance process of multi-UAV formation in unknown environments.
Figure 13. Inter-UAV spacing.
Experiment 2: According to the obstacle locations in Table 3, multi-UAV formation obstacle avoidance simulation experiments in unknown environments are carried out to verify whether the optimal weight parameter combinations can be selected using the parameter optimizer model to achieve the obstacle avoidance effect of optimal consensus control based on IAPF in known environments, in comparison with the simulation results in Section 3.4.2.
By Figure 14, it can be seen that Figure 14a shows the multi-UAV formation path map formed by the optimal weight parameter combinations selected based on the evaluation function scores using the hyper-parameter optimizer model in the optimal consensus control based on IAPF in unknown environments; Figure 14b shows the multi-UAV formation path map formed by the optimal weight parameter combinations selected based on the Hamilton–Jacobi–Bellman equations and the Lyapunov function in known environments. The two paths are basically similar, both can solve the limitation problem of APF, and the optimal parameter combination selected by using the hyperparameter optimizer model takes 17.32 s for the task, which reduces the task time by 0.16 s compared to the latter. This fully verifies that in unknown environments, the optimal consensus parameter combination determined based on RSHO is extremely close to the optimal solution and can effectively select the best path.
Figure 14. Multi-UAV formation path map. (a) The optimal consensus control based on IAPF in unknown environments; (b) the optimal consensus control based on IAPF in known environments.
Figure 15 shows the inter-UAV spacing between the UAVs when performing the obstacle avoidance task using the optimal weight parameter combinations selected by the hyper-parameter optimizer model in the optimal consensus control based on IAPF in unknown environments; Figure 15a shows the inter-UAV spacing between the UAVs when performing the obstacle avoidance task using the optimal weight parameter combinations selected by the optimal consensus control based on IAPF in known environments; neither of these two UAVs collided and both UAV spacing changes are very small, indicating that the degree of formation damage is small and the integrity of UAV formation is high. This fully proves that in unknown environments, the optimal consensus parameters selected based on RSHO also have optimality in ensuring the integrity of the formation. However, comparing the two, it can be found that the spacing between UAV1 and UAV3 and the spacing between UAV3 and UAV4 in the former has relatively large changes compared with the latter, but the task time is shortened, which is due to the setting of the evaluation coefficient c 1 for UAV formation integrity and c 2 for task time evaluation in the evaluation function, which sacrifices a smaller formation integrity to reduce the task time and obtain a higher score in the evaluation function.
Figure 15. Inter-UAV spacing. (a) The optimal consensus control based on IAPF in unknown environments; (b) the optimal consensus control based on IAPF in known environments.
In conclusion, through the simulation results and analysis of Experiment 1 and Experiment 2, it has fully been proven that in unknown environments, the optimal consensus weight parameter combination selected based on RSHO has effectiveness and optimality. It can effectively address the limitations of APF. At the same time, it can improve the efficiency of formation obstacle avoidance, enhance the stability of formation control, and ensure the integrity of the formation. It has significant advantages in multi-UAV formation obstacle avoidance in unknown environments.

5. Conclusions

Aiming at the limitations of APF and the difficulty of maintaining the formation in the obstacle avoidance process, the control method combining IAPF and the optimal consensus control method with obstacle avoidance effect is used for multi-UAV formation coordinated obstacle avoidance, which can effectively overcome the limitations of APF, as well as the problem that optimal consensus control is unable to avoid multiple obstacles at the same time; the formation integrity can be kept to a great extent in the process of obstacle avoidance. In the process of obstacle avoidance, it can greatly maintain the integrity of the formation, reduce the degree of formation damage, accelerate the reconfiguration velocity of the formation, reduce the time of the task, and improve the efficiency of the task. For the problem of not being able to set the weight parameters in the optimal consensus control protocol in unknown environments, the optimal weight parameters are selected by designing the hyper-parameter optimizer model, so that this method can be efficiently applied to the obstacle avoidance task in unknown environments. Simulation experiments demonstrate the feasibility and superiority of the optimal consensus control based on IAPF for obstacle avoidance tasks, ensuring the stability and efficiency of the UAV formation system control, achieving a great degree of formation maintenance during obstacle avoidance, as well as the rapid velocity and position consensus of the UAV formation after obstacle avoidance. This characteristic can reduce the consumption of achieving consensus and control caused by formation reconstruction, thereby improving the efficiency of obstacle avoidance and shortening the task time. It has significant advantages in the obstacle avoidance of multi-UAV formation. In addition, by constructing the repulsive potential field between UAVs, the inter-UAV collisions problem during obstacle avoidance can be effectively addressed.
This study addresses the issue of multi-UAV formation obstacle avoidance control in unknown environments, with a focus on mitigating formation integrity disruptions during obstacle avoidance and overcoming the challenge of determining optimal weight parameters in unknown environments. The proposed approach significantly enhances formation obstacle avoidance efficiency and reduces task execution time, offering substantial engineering applicability and promising development potential. However, current research efforts remain limited to computer simulations without validation in real-world environments. Future research will aim to extend and apply the proposed method to three-dimensional real-world settings, conducting comprehensive integration tests to verify its effectiveness and robustness in practical applications. For example, it can be applied to the monitoring and rescue of forest fires. The multi-UAV formation can patrol above the forest. Multi-UAV can monitor a large area of the forest region simultaneously, thus improving the monitoring efficiency. They can monitor parameters such as the forest temperature in real time and detect potential fire hazards in a timely manner. The obstacle avoidance control technology for multi-UAV formation in unknown environments has important application value and broad development prospects in forest fire monitoring.

Author Contributions

Conceptualization, methodology, writing—original draft preparation, Y.L.; Validation and formal analysis, P.Z.; Investigation, D.R.; Software, M.N. and C.L.; Writing—review and editing, P.Z. and Z.W.; Funding acquisition, P.Z. All authors have read and agreed to the published version of the manuscript.

Funding

This research was funded in part by a Shanxi Provincial Fundamental Research Program Grant under Grant 202103021224187 and TZLH20230818005. The Shanxi Province Graduate Student Practice and Innovation Program 2024SJ249 and, 2024KY628. Shanxi Science and Technology Innovation Leading Talent Team for Special Unmanned Systems and Intelligent Equipment 202204051002001.

Data Availability Statement

The data supporting the conclusions of this article will be made available by the authors upon request.

Acknowledgments

The authors would like to thank all coordinators and supervisors involved and the anonymous reviewers for their detailed comments that helped to improve the quality of this article.

Conflicts of Interest

The authors declare no conflicts of interest.

References

  1. Shakeri, R.; Al-Garadi, M.A.; Badawy, A.; Mohamed, A.; Khattab, T.; AI-Ali, A.K. Design challenges of multi-UAV systems in cyber-physical applications: A comprehensive survey and future directions. IEEE Commun. Surv. Tutor. 2019, 21, 3340–3385. [Google Scholar] [CrossRef]
  2. Tahir, A.; Böling, J.; Haghbayan, M.H.; Toivonen, H.T.; Plosila, J. Swarms of unmanned aerial vehicles—A survey. J. Ind. Inf. Integr. 2019, 16, 100106. [Google Scholar] [CrossRef]
  3. Xu, H.; Niu, Z.; Jiang, B.; Zhang, Y.; Chen, S.; Li, Z.; Gao, M.; Zhu, M. ERRT-GA: Expert Genetic Algorithm with Rapidly Exploring Random Tree Initialization for Multi-UAV Path Planning. Drones 2024, 8, 367. [Google Scholar] [CrossRef]
  4. Xu, D.; Chen, G. Autonomous and cooperative control of UAV cluster with multi-agent reinforcement learning. Aeronaut. J. 2022, 126, 932–951. [Google Scholar] [CrossRef]
  5. Suo, W.B.; Wang, M.Y.; Zhang, D.; Qu, Z.J.; Yu, L. Formation Control Technology of Fixed-Wing UAV Swarm Based on Distributed Ad Hoc Network. Appl. Sci. 2022, 12, 535. [Google Scholar] [CrossRef]
  6. Ouyang, Q.; Cong, Y.; Wang, Z. Formation Control of Unmanned Aerial Vehicle Swarms: A Comprehensive Review. Asian J. Control 2023, 25, 570–593. [Google Scholar] [CrossRef]
  7. Bu, Y.; Yan, Y.; Yang, Y. Advancement Challenges in UAV Swarm Formation Control: A Comprehensive Review. Drones 2024, 8, 320. [Google Scholar] [CrossRef]
  8. Seo, J.; Kim, Y.; Kim, S.; Tsourdos, A. Consensus-based reconfigurable controller design for unmanned aerial vehicle formation flight. Proc. Inst. Mech. Eng. Part G J. Aerosp. Eng. 2012, 226, 817–829. [Google Scholar] [CrossRef]
  9. Amirkhani, A.; Barshooi, A.H. Consensus in multi-agent systems: A review. Artif. Intell. Rev. 2022, 55, 3897–3935. [Google Scholar] [CrossRef]
  10. Gao, C.; He, X.; Dong, H.; Liu, H.; Lyu, G. A survey on fault-tolerant consensus control of multi-agent systems: Trends, methodologies and prospects. Int. J. Syst. Sci. 2022, 53, 2800–2813. [Google Scholar] [CrossRef]
  11. Zhang, J.; Wang, W.; Zhang, Z.; Luo, K.; Liu, J. Cooperative Control of UAV Cluster Formation Based on Distributed Consensus. In Proceedings of the 2019 IEEE 15th International Conference on Control and Automation (ICCA), Edinburgh, UK, 16–19 July 2019; pp. 788–793. [Google Scholar]
  12. Fu, X.; Pan, J.; Wang, H.; Gao, X. A formation maintenance and reconstruction method of UAV swarm based on distributed control. Aerosp. Sci. Technol. 2020, 104, 105981. [Google Scholar] [CrossRef]
  13. Wu, Y.; Gou, J.; Hu, X.; Huang, Y. A new consensus theory-based method for formation control and obstacle avoidance of UAVs. Aerosp. Sci. Technol. 2020, 107, 106332. [Google Scholar] [CrossRef]
  14. Yang, X.; Wang, W.; Huang, P. Distributed optimal consensus with obstacle avoidance algorithm of mixed-order UAVs–USVs–UUVs systems. ISA Trans. 2020, 107, 270–286. [Google Scholar] [CrossRef] [PubMed]
  15. Liu, H.; Weng, P.; Tian, X.; Mai, Q.Q. Distributed adaptive fixed-time formation control for UAV-USV heterogeneous multi-agent systems. Ocean. Eng. 2022, 267, 113240. [Google Scholar] [CrossRef]
  16. Wang, W.; Chen, X.; Jia, J.B.; Wu, K.L.; Xie, M.Y. Optimal formation tracking control based on reinforcement learning for multi-UAV systems. Control Eng. Pract. 2023, 141, 105735. [Google Scholar] [CrossRef]
  17. Foead, D.; Ghifari, A.; Kusuma, M.B.; Hanafiah, N.; Gunawan, E. A systematic literature review of A* pathfinding. Procedia Comput. Sci. 2021, 179, 507–514. [Google Scholar] [CrossRef]
  18. He, W.J.; Qi, X.G.; Liu, L.F. A novel hybrid particle swarm optimization for multi-UAV cooperate path planning. Appl. Intell. 2021, 51, 7350–7364. [Google Scholar] [CrossRef]
  19. Xiong, T.; Liu, F.; Liu, H.; Ge, J.; Li, H.; Ding, K.; Li, Q. Multi-Drone Optimal Mission Assignment and 3D Path Planning for Disaster Rescue. Drones 2023, 7, 394. [Google Scholar] [CrossRef]
  20. Khatib, O. Real-time obstacle avoidance for manipulators and mobile robots. Int. J. Robot. Res. 1986, 5, 90–98. [Google Scholar] [CrossRef]
  21. Xu, T.; Zhang, S.; Jiang, Z.; Liu, Z.; Cheng, H. Collision Avoidance of High-Speed Obstacles for Mobile Robots via Maximum-Speed Aware Velocity Obstacle Method. IEEE Access 2020, 8, 138493–138507. [Google Scholar] [CrossRef]
  22. Yang, S.; Bai, W.; Li, T.; Shi, Q.; Yang, Y.; Wu, Y.; Chen, C.P. Neural-network-based formation control with collision, obstacle avoidance and connectivity maintenance for a class of second-order nonlinear multi-agent systems. Neurocomputing 2021, 439, 243–255. [Google Scholar] [CrossRef]
  23. Yuan, J.; Wang, H.; Zhang, H.; Lin, C.; Yu, D.; Li, C. AUV Obstacle Avoidance Planning Based on Deep Reinforcement Learning. J. Mar. Sci. Eng. 2021, 9, 1166. [Google Scholar] [CrossRef]
  24. Hu, J.; Wang, M.; Zhao, C.; Pan, Q.; Du, C. Formation control and collision avoidance for multi-UAV systems based on Voronoi partition. Sci. China Technol. Sci. 2020, 63, 65–72. [Google Scholar] [CrossRef]
  25. Pan, Z.; Zhang, C.; Xia, Y.; Xiong, H.; Shao, X. An improved artificial potential field method for path planning and formation control of the multi-UAV systems. IEEE Trans. Circuits Syst. II Express Briefs 2021, 69, 1129–1133. [Google Scholar] [CrossRef]
  26. Zhu, X.; Liang, Y.; Yan, M. A flexible collision avoidance strategy for the formation of multiple unmanned aerial vehicles. IEEE Access 2019, 7, 140743–140754. [Google Scholar] [CrossRef]
  27. Ma, C.; Li, J.; Shang, Y.; Zhang, S.; Yang, Q. A Dynamic Obstacle Avoidance Control Algorithm for Distributed Multi-UAV Formation System. In Proceedings of the 2022 IEEE International Conference on Mechatronics and Automation (ICMA), Guilin, China, 7–10 August 2022; pp. 876–881. [Google Scholar]
  28. Ding, Q.; Xu, X.; Gui, W. Path planning based on reinforcement learning with improved APF model for synergistic multi-UAVs. In Proceedings of the 2023 26th International Conference on Computer Supported Cooperative Work in Design (CSCWD), Rio de Janeiro, Brazil, 24–26 May 2023; pp. 432–437. [Google Scholar]
  29. Wu, G.; Wang, N.; Ying, J. Research on distributed real-time formation tracking control of high-order multi-UAV system. IEEE Access 2022, 10, 36286–36298. [Google Scholar] [CrossRef]
  30. Dewangan, V.; Kandath, H. MPC-Based Obstacle Aware Multi-UAV Formation Control Under Imperfect Communication. In Proceedings of the 2024 10th International Conference on Automation, Robotics and Applications (ICARA), Athens, Greece, 22–24 February 2024; pp. 273–277. [Google Scholar]
Disclaimer/Publisher’s Note: The statements, opinions and data contained in all publications are solely those of the individual author(s) and contributor(s) and not of MDPI and/or the editor(s). MDPI and/or the editor(s) disclaim responsibility for any injury to people or property resulting from any ideas, methods, instructions or products referred to in the content.

Article Metrics

Citations

Article Access Statistics

Multiple requests from the same IP address are counted as one view.