The Dynamic Changes in Volatile Compounds During Wuyi Rock Tea (WRT) Processing: More than a Contribution to Aroma Quality
Abstract
1. Introduction
2. Materials and Methods
2.1. Plant Materials and Treatments
2.2. The Sensory Evaluation of the Primary Tea
2.3. Chemicals
2.4. The Detection of Volatile Compounds Based on GC-TOF MS
2.5. Biochemical Composition Quantification
2.5.1. Total Phenolic Content
2.5.2. Free Amino Acids
2.5.3. Caffeine
2.5.4. Pigments
- (1)
- Absorbance a (Absa): A volume of 50 mL of a tea extract was combined with 50 mL of ethyl acetate and subjected to shaking in a 125 mL separatory funnel for a duration of 5 min to facilitate phase separation. The resulting upper layer comprised the ethyl acetate, while the lower layer consisted of the aqueous solution. Subsequently, 0.8 mL of the upper layer was transferred into a 10 mL test tube, where it was diluted to the mark with 95% ethanol. The Absa was then measured at a wavelength of 380 nm, utilizing a blank reagent solution of 95% ethanol as a reference standard.
- (2)
- Absorbance b (Absb): A volume of 25 mL of tea infusion was combined with 25 mL of n-butanol in a 125 mL separatory funnel and agitated for a duration of three minutes to facilitate the separation into distinct layers. Subsequently, 0.4 mL of the aqueous layer (the lower layer) was extracted and transferred to a 10 mL test tube, to which 0.4 mL of saturated oxalic acid and 1.2 mL of distilled water were added. The Absb was then measured at a wavelength of 380 nm, utilizing a blank reagent solution of 95% ethanol as a reference standard.
- (3)
- Absorbance c (Absc): A volume of 15 mL was taken from the ethyl acetate layer (upper layer) in (1) and transferred to a conical flask. Then, 15 mL of NaHCO3 was added and transferred to a 50 mL separatory funnel. This was shaken for 30 s and left to stand for layering. The lower layer was discarded and the upper layer (sealed in the conical flask) was kept. A total of 1.6 mL of the upper layer was taken and placed in a 10 mL test tube. The Absc was then measured at a wavelength of 380 nm, utilizing a blank reagent solution of 95% ethanol as a reference standard.
- (4)
- Absorbance d (Absd): A volume of 0.8 mL was extracted from the aqueous phase (lower layer) in step (1) and subsequently transferred to a 10 mL test tube. To this, 0.8 mL of a saturated grass solution and 2.4 mL of a distilled blank reagent solution (comprising 95% ethanol) were added. The Absd was then measured at a wavelength of 380 nm, which served as a reference.
2.6. Data Processing and Statistical Analysis
3. Results
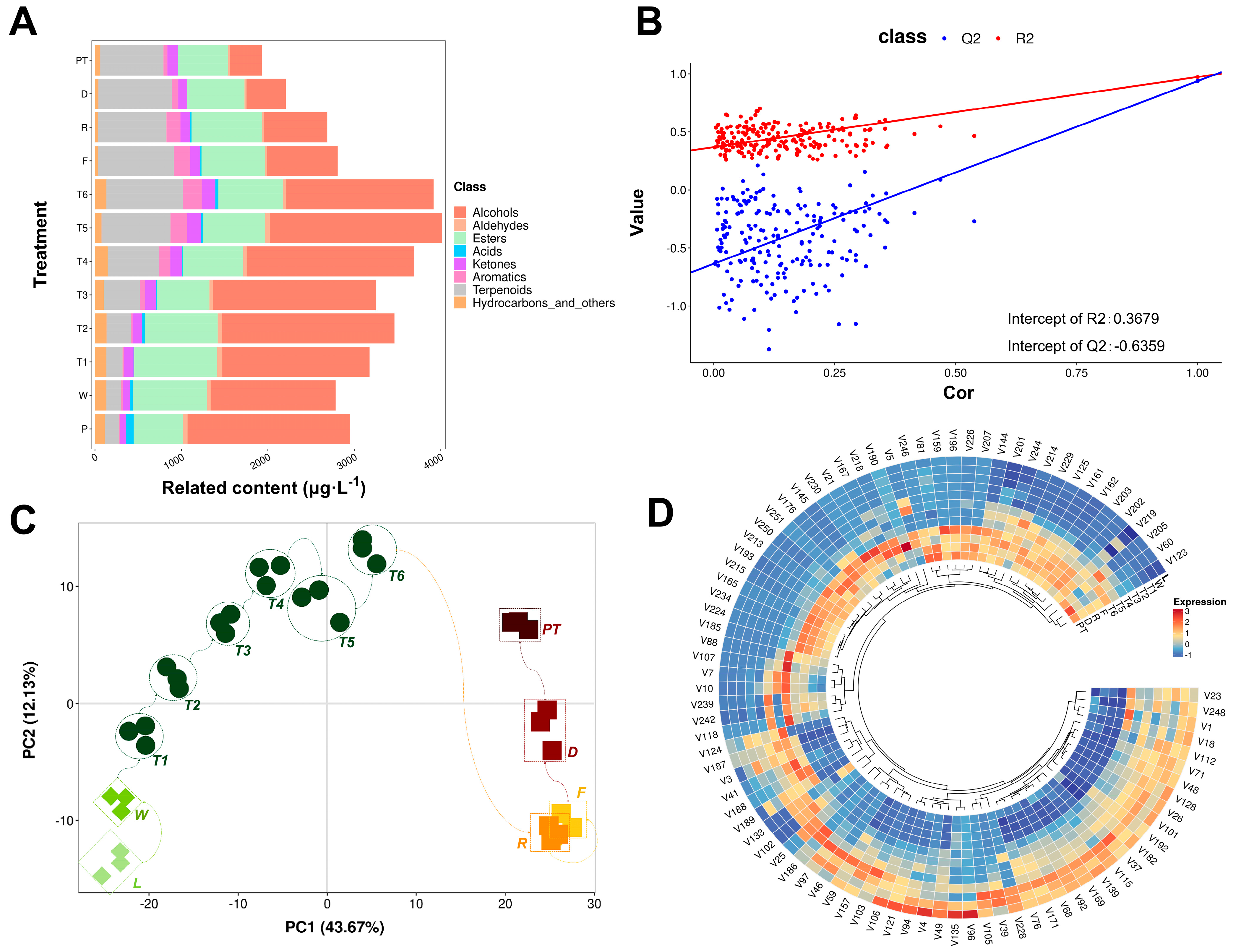
3.1. The Profile and Dynamic Change in Volatile Fatty Acid-Derived Compounds
3.2. Aroma Profile of During-Manufacturing WRT
3.3. Selection and Dynamic Change in Key Aroma-Active Compounds in Primary Tea
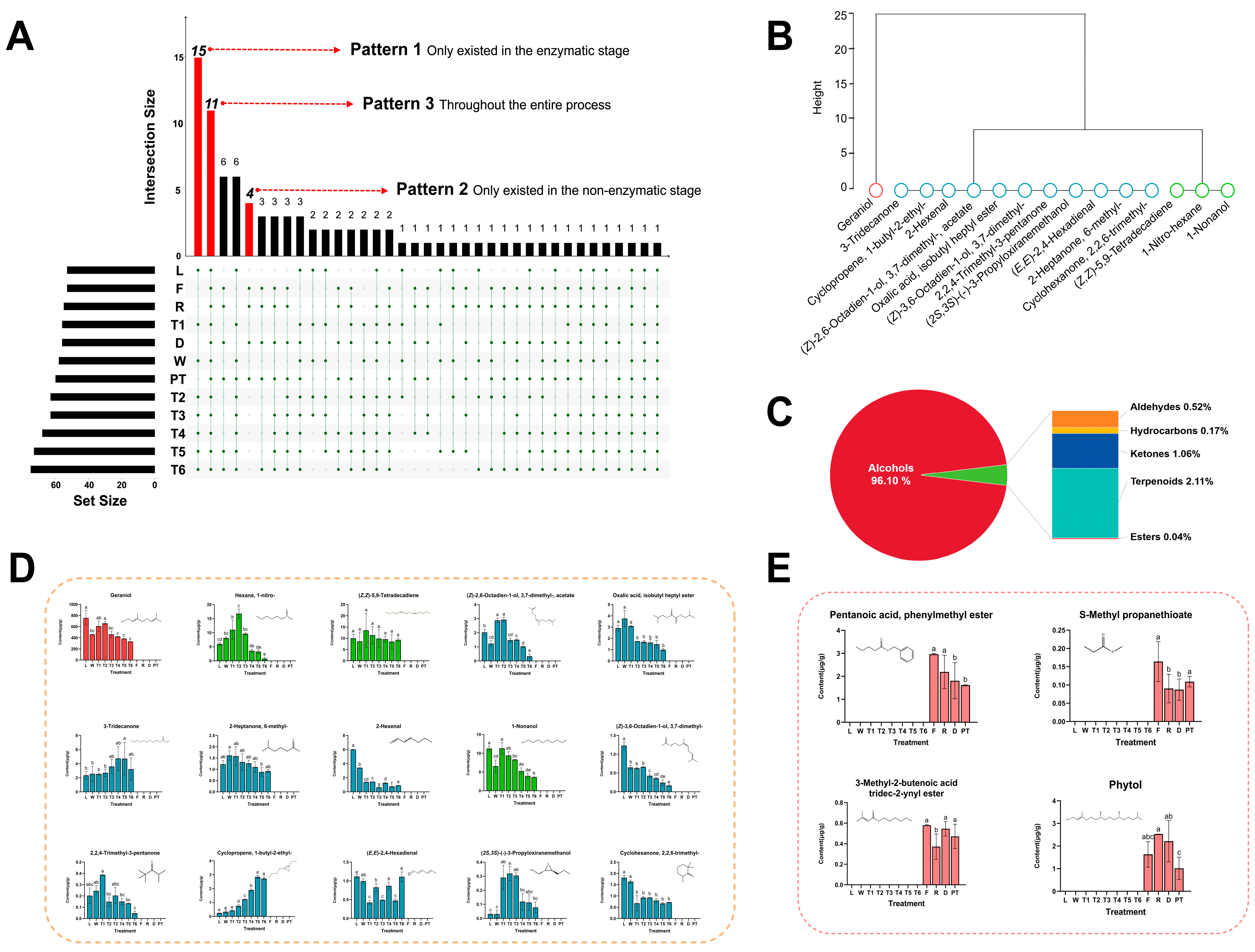
3.4. Analysis of Specific Compounds in Enzymatic and Non-Enzymatic Periods
4. Discussion
4.1. The Relationship Between Aroma Quality of the Primary Tea and Manufacture Treatments
4.2. Screening and Application of Characteristic Volatile Compounds in Enzymatic and Non-Enzymatic Stages
5. Conclusions
- (1)
- The variety of the tea plant and post-harvest processing confer primary tea with a floral and fruity aroma, as well as a strong and mellow taste with a distinctive Yan flavor.
- (2)
- Key volatile compounds, including benzene, (2-nitroethyl)benzene, indole, geranylacetone, and benzenecetal hydrate, were identified based on their OAV in primary tea, and they positively contribute to the aroma quality of the final tea product, leading to strong and lasting traits, especially highlighted by a distinct floral and fruity scent, which help us to create a better understanding of Yan flavor of WRT.
- (3)
- Prominent volatile compounds, including geraniol, 1-butyl-2-ethyl-cyclopropene, pentanoic acid, and phenylmethyl ester, were selected based on their VIP values in processing samples during both enzymatic and non-enzymatic stages. These compounds may offer insights into innovative strategies for the intelligent and digital manufacturing of WRT in the future.
- (4)
- Future research may utilize pertinent standards to perform focused quantitative analyses of specific volatile compounds, thereby determining the accurate threshold by calculating the threshold of particular volatile compounds. This approach is expected to yield more precise and dependable results.
Supplementary Materials
Author Contributions
Funding
Data Availability Statement
Conflicts of Interest
References
- Wang, Y.; Tian, R.G. Face culture and conspicuous consumption: A case study of Wuyi Rock Tea drinkers in China. Society 2022, 59, 157–168. [Google Scholar] [CrossRef]
- Yue, L. Evaluation of Anti-Aging Effect of Wuyi Rock Tea in Different Years. Master’s Thesis, Hunan Agricultrural University, Changsha, China, 2022. (In Chinese). [Google Scholar]
- Guo, H.; Zhao, H.; Ni, l.; Liu, Z. The polyphenol profiles and antioxidant activities of Wuyi Rock Tea. J. Chin. Inst. Food Sci. Technol. 2018, 18, 319–325. (In Chinese) [Google Scholar]
- Liu, Z.; Chen, F.; Sun, J.; Ni, L. Dynamic changes of volatile and phenolic components during the whole manufacturing process of Wuyi Rock tea (Rougui). Food Chem. 2022, 367, 130624. [Google Scholar] [CrossRef]
- Guo, X.; Ho, C.; Wan, X.; Zhu, H.; Liu, Q.; Wen, Z. Changes of volatile compounds and odor profiles in Wuyi rock tea during processing. Food Chem. 2021, 12, 128230. [Google Scholar] [CrossRef] [PubMed]
- Liang, Y.; Wang, Z.; Zhang, L.; Dai, H.; Wu, W.; Zheng, Z.; Lin, F.; Xu, J.; Huang, Y.; Sun, W. Characterization of volatile compounds and identification of key aroma compounds in different aroma types of Rougui Wuyi rock tea. Food Chem. 2024, 455, 139931. [Google Scholar] [CrossRef]
- Zeng, L.T.; Zhou, X.C.; Su, X.G.; Yang, Z.Y. Chinese oolong tea: An aromatic beverage produced under multiple stresses. Trends Food Sci. Technol. 2020, 106, 242–253. [Google Scholar] [CrossRef]
- Zhang, L.; Zhou, C.; Zhang, C.; Zhang, M.; Guo, Y. Volatilomics and Macro-Composition Analyses of Primary Wuyi Rock Teas of Rougui and Shuixian Cultivars from Different Production Areas. Plants 2024, 13, 2206. [Google Scholar] [CrossRef]
- Kong, W.; Zhao, P.; Zhang, Q.; Yang, J.; Zhu, Q.; Zhang, Y.; Deng, X.; Chen, X.; Lin, J.; Zhang, X. Chromatin accessibility mediated transcriptome changes contribute to flavor substance alterations and jasmonic acid hyperaccumulation during oolong tea withering process. Plant J. 2023, 3, 679–693. [Google Scholar] [CrossRef] [PubMed]
- Zeng, L.; Zhou, Y.; Gui, J.; Fu, X.; Mei, X.; Zhen, Y.; Ye, T.; Du, B.; Dong, F.; Watanabe, N.; et al. Formation of volatile tea constituent indole during the oolong tea manufacturing process. J. Agric. Food Chem. 2016, 64, 5011–5019. [Google Scholar] [CrossRef]
- Hu, C.; Li, D.; Ma, Y.; Zhang, W.; Lin, C.; Zheng, X.; Liang, Y.; Lu, J. Formation mechanism of the oolong tea characteristic aroma during bruising and withering treatment. Food Chem. 2018, 269, 202–211. [Google Scholar] [CrossRef] [PubMed]
- Shao, C.; Zhang, C.; Lv, Z.; Shen, C. Pre- and post-harvest exposure to stress influence quality-related metabolites in fresh tea leaves (Camellia sinensis). Sci. Hortic. 2021, 281, 109984. [Google Scholar] [CrossRef]
- Liao, Y.; Zeng, L.; Tan, H.; Cheng, S.; Dong, F.; Yang, Z. Biochemical pathway of benzyl nitrile derived from l-phenylalanine in tea (Camellia sinensis) and its formation in response to postharvest stresses. J. Agric. Food Chem. 2020, 68, 1397–1404. [Google Scholar] [CrossRef]
- Zeng, L.; Wang, X.; Xiao, Y.; Gu, D.; Liao, Y.; Xu, X.; Jia, Y.; Deng, R.; Song, C.; Yang, Z. Elucidation of (Z)-3-Hexenyl-β-glucopyranoside enhancement mechanism under stresses from the oolong tea manufacturing process. J. Agric. Food Chem. 2019, 67, 6541–6550. [Google Scholar] [CrossRef] [PubMed]
- Wang, X.C.; Xia, T. Secondary Metabolism of Tea Plant, 1st ed.; Science Press: Beijing, China, 2015. (In Chinese) [Google Scholar]
- Chen, S.; Li, M.; Zheng, G.; Wang, T.; Lin, J.; Wang, S.; Wang, X.; Chao, Q.; Cao, S.; Yang, Z.; et al. Metabolite profiling of 14 Wuyi rock tea cultivars using UPLC-QTOF MS and UPLC-QqQ MS combined with chemometrics. Molecules 2018, 23, 104. [Google Scholar] [CrossRef]
- Wang, F.; Feng, H.; Ge, J.; Chen, R.; Liu, G.; Zhang, J. Comparative analysis on the quality of autumn white tea with different tea varieties processed by new technique. J. Tea Commun. 2019, 46, 441–447. (In Chinese) [Google Scholar]
- Li, C.; Su, Q.; Jiang, W.; Zhou, M.; Zheng, Z. Preliminary exploration on the introduction and adaptation of tea plant variety in Longyan City. Agric. Technol. 2019, 39, 32–33. (In Chinese) [Google Scholar]
- You, L. Study on the suitability of Wuyishan Lapsang Souchong Chouchong black tea produced by oolong tea varieties. Mod. Agric. Sci. Technol. 2013, 8, 281. (In Chinese) [Google Scholar]
- Wang, L.; Chen, H.; Zhou, J.; He, X.; Xue, F.; Xu, J.; He, W. Discriminant classification of Wuyi Yan Tea based on multiple chemical fingerprint. J. Tea Sci. 2010, 30, 83–88. (In Chinese) [Google Scholar]
- Fang, H.; Wang, T.; Chen, L.; Wang, X.; Wu, H.; Chen, Y.; Yu, R. Rapid authenticity identification of high-quality Wuyi Rock tea by multidimensional fluorescence spectroscopy coupled with chemometrics. J. Food Compos. Anal. 2024, 135, 106623. [Google Scholar] [CrossRef]
- Luo, S. Preliminary report on the establishment and utilization of Jiulongke Wuyi Rock Tea famous tea garden. Tea Fujian 1992, 02, 32–34. (In Chinese) [Google Scholar]
- Yue, C.; Cao, H.; Zhang, S.; Hao, Z.; Wu, Z.; Luo, L.; Zeng, L. Aroma characteristics of Wuyi rock tea prepared from 16 different tea plant varieties. Food Chem. X 2023, 17, 100586. [Google Scholar] [CrossRef]
- Peng, Y.; Zheng, C.; Guo, S.; Gao, F.; Wang, X.; Du, Z.; Gao, F.; Su, F.; Zhang, W.; Yu, X.; et al. Metabolomics integrated with machine learning to discriminate the geographic origin of Rougui Wuyi rock tea. NPJ Sci. Food 2023, 1, 7. [Google Scholar] [CrossRef] [PubMed]
- Duan, Y.; Yu, M.; Raza, J.; Wang, Y.; Song, H.; Xu, Y. Effect of roasting time on aroma quality of Shuixian Wuyi Rock Tea (Camellia sinensis). J. Food Compos. Anal. 2024, 135, 106662. [Google Scholar] [CrossRef]
- Lin, Y.; Huang, Y.; Liu, X.; Pan, Y.; Feng, X.; Guo, H.; Li, X.; Tao, Y.; Chen, P.; Chu, Q. Uncovering the Shuixian tea grades hierarchy in Chinese national standard: From sensory evaluation to microstructure and volatile compounds analysis. Food Chem. 2024, 459, 140342. [Google Scholar] [CrossRef] [PubMed]
- Wu, W.; Jiang, X.; Zhu, Q.; Yuan, Y.; Chen, R.; Wang, W.; Liu, A.; Wu, C.; Ma, C.; Li, J.; et al. Metabonomics analysis of the flavor characteristics of Wuyi Rock Tea (Rougui) with “rock flavor” and microbial contributions to the flavor. Food Chem. 2024, 450, 139376. [Google Scholar] [CrossRef] [PubMed]
- Xue, J.; Zhou, Z.; Liu, Y.; Zhou, Z.; Huang, H.; Xu, R.; Guo, Z.; Sun, L.; Chen, Z.; Liao, H. Variation of Wuyi Rock Tea in mineral nutrition with region and its affecting factors. Acta Pedol. Sin. 2022, 02, 528–535. (In Chinese) [Google Scholar]
- Zhou, Z.; Xue, J.; Zhou, Z.; Guo, Z.; Xu, R.; Sun, L.; He, S.; Liao, H. Unique region produces special tea: Metabolomic basis of the influence of production region on the quality of Wuyi Rock Tea. Sci. Sin. 2019, 8, 1013–1023. (In Chinese) [Google Scholar]
- Chen, M.; Zhang, Y.; Wang, Y.; Cheng, P.; Zhang, Q.; Li, M.; Jia, X.; Pan, Y.; Lin, S.; Luo, Z.; et al. Transcriptomic analysis of the effect of shaking and tumbling degree on quality formation of Wuyi rock tea. J. Food Sci. 2024, 1, 81–95. [Google Scholar] [CrossRef] [PubMed]
- Cui, J.; Wu, B.; Wang, J.; Jing, T.; Jin, J.; Zhao, M.; Hu, Y.; Wu, Y.; Yu, F.; Zhang, N.; et al. Effect of storage time on aroma profiles of wuyi rock tea. LWT 2024, 203, 116367. [Google Scholar] [CrossRef]
- Zhou, Z.; Liu, B.; Wu, Q.; Bi, W.; Ni, Z.; Lai, Z.; Sun, Y. Formation and regulation of aroma related volatiles during the manufacturing process of Wuyi Rougui tea via LOX-HPL pathway. J. Food Sci. Biotechnol. 2021, 40, 100–111. (In Chinese) [Google Scholar]
- Liu, B.; Pan, Y.; Zhan, S.; Liu, S.; Zhou, Q.; Liu, X. Primary Processing Technology of Wuyi Rock Tea. China Tea 2019, 41, 40–42. (In Chinese) [Google Scholar]
- GB/T23776-2018; Methodology for Sensory Evaluation of Tea [National Standard]. Standards Press of China: Beijing, China, 2018. (In Chinese)
- Zeng, L.; Liu, Y.; Wang, F.; Jin, S.; Chen, L.; Fu, Y.; Feng, Z.; Yin, J.; Sun, W.; Yu, X.; et al. Effect of tea green leafhopper (Empoasca onukii Matsuda) sucking on the quality of Oriental Beauty. Food Front. 2024, 5, 1571–1582. [Google Scholar] [CrossRef]
- Zhang, C.; Zhou, C.; Xu, K.; Tian, C.; Zhang, M.; Lu, L.; Zhu, C.; Lai, Z.; Guo, Y. A Comprehensive Investigation of Macro-Composition and Volatile Compounds in SpringPicked and Autumn-Picked White Tea. Foods 2022, 11, 3628. [Google Scholar] [CrossRef]
- Cai, K.; Ban, Z.; Xu, H.; Chen, W.; Jia, W.; Zhu, Y.; Chen, H. Analysis of Floral Scent Component of Three Iris Species at Different Stages. Horticulturae 2024, 10, 153. [Google Scholar] [CrossRef]
- Varlet, V.; Serot, T.; Cardinal, M.; Knockaert, C.; Prost, C. Olfactometric determination of the most potent odor-active compounds in salmon muscle (Salmo salar) smoked by using four smoke generation techniques. J. Agric. Food Chem. 2007, 55, 4518–4525. [Google Scholar] [CrossRef]
- Lozano, P.R.; Drake, M.; Benitez, D.; Cadwallader, K.R. Instrumental and sensory characterization of heat-induced odorants in aseptically packaged soy milk. J. Agric. Food Chem. 2007, 55, 3018–3026. [Google Scholar] [CrossRef]
- Kovats, E.S. Gas chromatographic characterization of organic compounds retention indexes of aliphatic halide, alcohols, aldehydes and ketones. Helv. Chim. Acta 1958, 41, 1915–1932. [Google Scholar] [CrossRef]
- Zhou, Z.-W.; Wu, Q.-Y.; Chen, L.-Q.; Ruan, S.-L.; Yang, Z.-Y.; Sun, Y.; Aikebaier, R. Comparison of Different Grades of Innovative Tanyang Congou Black Tea (Minkehong) Based on Metabolomics and Sensory Evaluation. Horticulturae 2024, 10, 374. [Google Scholar] [CrossRef]
- Zhu, J.; Chen, F.; Wang, L.; Niu, Y.; Yu, D.; Shu, C.; Chen, H.; Wang, H.; Xiao, Z. Comparison of aroma-active volatiles in oolong oea infusions using GC-Olfactometry, GC-FPD, and GC-MS. J. Agric. Food Chem. 2015, 63, 7499–7510. [Google Scholar] [CrossRef]
- Zhai, X.; Zhang, L.; Granvogl, M.; Ho, C.; Wan, X. Flavor of tea (Camellia sinensis): A review on odorants and analytical techniques. Compr. Rev. Food Sci. Food Saf. 2022, 21, 3867–3909. [Google Scholar] [CrossRef] [PubMed]
- Guo, X.; Ho, C.; Schwab, W.; Wan, X. Aroma profiles of green tea made with fresh tea leaves plucked in summerjy. Food Chem. 2021, 363, 130328. [Google Scholar] [CrossRef] [PubMed]
- Cai, W.; Wu, W.; Wang, X.; Fu, X.; Sun, W.; Yao, L.; Sun, M.; Wang, H.; Yu, C.; Feng, T. Preparation of Jujube Flavor Fermented Juice and Analysis of its Key Aroma Components. J. Food Sci. Technol. 2024, 1–21. Available online: https://kns.cnki.net/kcms/detail/10.1151.TS.20241213.1309.004.html (accessed on 20 December 2024). (In Chinese).
- Zhu, J.; Li, Y.; Shi, L.; Zhou, Y.; Wen, H. Dynamic changes in aroma components during the processing of Rucheng Baimao (Camellia pubescens) black tea. Mod. Food Sci. Technol. 2024. (In Chinese) [Google Scholar] [CrossRef]
- GB/T 8313-2018; Determination of Total Polyphenols and Catechins Content in Tea [National Standard]. Standards Press of China: Beijing, China, 2018. (In Chinese)
- GB/T 8314-2013; Tea—Determination of Free Amino Acids Content [National Standard]. Standards Press of China: Beijing, China, 2013. (In Chinese)
- GB/T 8312-2013; Tea Determination of Caffeine Content [National Standard]. Standards Press of China: Beijing, China, 2013. (In Chinese)
- Zhang, Z. Experimental Course of Tea Biochemistry; Agriculture Press: Beijing, China, 2009; pp. 44–45. (In Chinese) [Google Scholar]
- Lyu, F.; Han, F.; Ge, C.; Mao, W.; Chen, L.; Hu, H.; Chen, G.; Lang, Q.; Fang, C. OmicStudio: A composable bioinformatics cloud platform with real-time feedback that can generate high-quality graphs for publication. iMeta 2023, 2, e85. [Google Scholar] [CrossRef] [PubMed]
- GB/T 14487-2017; Tea Vocabulary for Sensory Evaluation [National Standard]. Standards Press of China: Beijing, China, 2017. (In Chinese)
- Wang, F.; Zhang, J.; Li, B.; Chen, B.; Liu, B.; Zhan, S.; Liu, S. Dynamics of scent type and aroma components of Wuyi Dahongpao during the preliminary processing. J. Tea Sci. 2019, 39, 455–463. (In Chinese) [Google Scholar]
- Chen, S.; Xie, P.; Li, Y.; Wang, X.; Liu, H.; Wang, S.; Han, W.; Wu, R.; Li, X.; Guan, Y.; et al. New insights into stress-induced β-ocimene biosynthesis in tea (Camellia sinensis) leaves during oolong tea processing. J. Agric. Food Chem. 2021, 69, 11656–11664. [Google Scholar] [CrossRef] [PubMed]
- He, C. Study on the Characteristic Aroma Component of Suitable Cultivars of Oolong Tea and Their Formation Mechanisms During Process. Ph.D. Thesis, Huazhong Agricultural University, Wuhan, China, 2023. (In Chinese). [Google Scholar]
- Zeng, L.; Watanabe, N.; Yang, Z. Understanding the biosyntheses and stress response mechanisms of aroma compounds in tea (Camellia sinensis) to safely and effectively improve tea aroma. Crit. Rev. Food Sci. Nutr. 2019, 14, 2321–2334. [Google Scholar] [CrossRef]
- Wang, K.; Fang, L.; Liu, Z.; Huang, J.; Xu, Z.; Li, Y.; Chen, J.; Gong, Y.; Yang, X. Analysis of chemical components in oolong tea in relation to perceived quality. Int. J. Food Sci. Technol. 2010, 45, 913–920. [Google Scholar] [CrossRef]
- Wang, B.; Yu, M.; Tang, Y.; Wang, Y.; Xia, T.; Song, H. Characterization of odor-active compounds in Dahongpao Wuyi Rock Tea (Camellia sinensis) by sensory-directed flavor analysis. J. Food Compos. Anal. 2023, 123, 105612. [Google Scholar] [CrossRef]
- Song, H.; Yang, P.; Yu, M. Characterization key aroma-active compounds in Rough and moderate fire Rougui Wuyi Rock Tea (Camellia sinensis) by sensory-directed flavor analysis and elucidation of the influences of roasting on aroma. J. Agric. Food Chem. 2022, 70, 267–278. [Google Scholar]
- Yang, P. Formation Pathway of Key Aroma-Active Compounds Generated by Maillard Reaction During Roasting of Wuyi Rock Tea. Ph.D. Thesis, Beijing Technology and Business University, Beijing, China, 2022. (In Chinese). [Google Scholar]
- Bi, W.; Wei, Z.; Zheng, Y.; Deng, H.; Ni, Z.; Lin, H.; Hao, Z.; Sun, Y. Using automatic thermal desorption gas chromatography-mass spectrometry to detect dynamic changes of environmental volatileomponents in Tieguanyin oolong tea during fine manipulation. Food Sci. 2023, 44, 201–211. (In Chinese) [Google Scholar]
- Xu, Q.; Zhou, Y.; Wu, L. Advancing tea detection with artificial intelligence: Strategies, progress, and future prospects. Trends Food Sci. Technol. 2024, 153, 104731. [Google Scholar] [CrossRef]
- Huang, X. Comparative Research on Leaf Tissues for Different Oolong Tea Cultivars in Southern Tea Region of Fujian Province. Master’s Thesis, Sichuan Agricultrural University, Ya’an, China, 2014. (In Chinese). [Google Scholar]
- Deng, H.; Li, X.; Mao, Y.; Liu, Z.; Ni, Z.; Zheng, Y.; Sun, Y. Effect of different turning-over temperatures on the taste and aroma quality of Oolong tea. J. Food Saf. Qual. 2021, 12, 5766–5771. (In Chinese) [Google Scholar]
- Jin, X.; Chen, J.; Wang, X.; Ji, K.; Su, Y. Effect of controlling modes of Zuoqing conditions on quality of Oolong tea. Trans. Chin. Soc. Agric. Eng. 2003, 19, 215–218. (In Chinese) [Google Scholar]







| Subject | National Standard of China |
|---|---|
| Total phenolic content | GB/T 8313-2018 [47] |
| Free amino acids | GB/T 8314-2013 [48] |
| Caffeine | GB/T 8312-2013 [49] |
| Theaflavins (TFs), thearubigins (TRs), and theabrownins (TBs) | Zhang [50] |
| Component | Types | Metabolic Class | CAS NO. | Concentration (μg/kg) | Odor | OT | OAV |
|---|---|---|---|---|---|---|---|
| Indole | Heterocyclic compound | Phenylpropanoids/Benzenoids | 120-72-9 | 169.46 | Sweet, green, fruity, estery, pineapple, apple | 0.04 | 4236.61 |
| (2-Nitroethyl) benzene | Heterocyclic compound | Phenylpropanoids/Benzenoids | 6125-24-2 | 487.69 | Flowery, spice | 2 | 243.85 |
| Geranylacetone | Ketone | Terpenoids | 3796-70-1 | 151.43 | Fresh, green, fruity, waxy, rose, woody | 6 | 25.26 |
| Benzeneacet aldehyde | Aldehyde | Phenylpropanoids/Benzenoids | 122-78-1 | 65.93 | Floral, honey, rose, cherry | 6.3 | 10.47 |
| Phenylethyl alcohol | Alcohol | Phenylpropanoids/Benzenoids | 60-12-8 | 732.94 | Fruity, floral | 140 | 5.2 |
| 3-Hexen-1-ol | Alcohol | Fatty Acid Derivatives | 544-12-7 | 19.09 | Green, fatty, grassy, weedy, fruity | 4 | 4.77 |
| (Z)-Hexanoic acid, 3-hexenyl ester | Ester | Fatty Acid Derivatives | 544-12-7 | 3064.77 | Fruity, green, waxy, pear, winey | 781 | 3.92 |
| α-Farnesene | Terpenoids | Terpenoids | 18794-84-8 | 225.75 | Floral, fruity | 87 | 2.59 |
| Decanal | Aldehyde | Fatty Acid Derivatives | 112-31-2 | 2.49 | Sweet, waxy, orange peel | 1 | 2.49 |
| Benzyl alcohol | Alcohol | Phenylpropanoids/Benzenoids | 100-51-6 | 215.27 | Floral, rose, phenol, balsamic | 100 | 2.15 |
| Methyl salicylate | Ester | Phenylpropanoids/Benzenoids | 119-36-8 | 46.99 | Mint | 40 | 1.17 |
| Component | Types | CAS | Odor | |
|---|---|---|---|---|
| Enzymatic stage | Geraniol | Alcohol | 106-24-1 | Fruity, floral |
| 1-Nitro-hexane | Hydrocarbons | 646-14-0 | Irritability, uncomfortable odor | |
| (Z,Z)-5,9-Tetradecadiene | Terpenoids | - | - | |
| (Z)-2,6-Octadien-1-ol, 3,7-dimethyl-, acetate | Ester | 141-12-8 | Citrus, rose, honey | |
| Oxalic acid, isobutyl heptyl ester | Ester | 959311-19-4 | - | |
| 3-Tridecanone | Ketone | 1534-26-5 | Sweet, fruity, wax | |
| 6-Methyl-2-heptanone | Ketone | 928-68-7 | Fruity | |
| 2-Hexenal | Aldehyde | 505-57-7 | Almond, green | |
| 1-Nonanol | Alcohol | 143-08-8 | Rose, orange | |
| (Z)-3,7-Dimethyl-3,6-octadien-1-ol | Alcohol | 75859-94-8 | Rose, sweet, slightly lemon | |
| 2,2,4-Trimethyl-3-pentanone | Ketone | 5857-36-3 | Irritability, uncomfortable odor | |
| 1-Butyl-2-ethyl-cyclopropene | Terpenoids | 50915-91-8 | - | |
| (E,E)-2,4-Hexadienal | Aldehyde | 142-83-6 | Citrus, green, fresh | |
| (2S,3S)-(-)-3-Propyloxiranemethanol | Alcohol | 89321-71-1 | - | |
| 2,2,6-Trimethyl-cyclohexanone | Ketone | 2408-37-9 | Woody, irritability | |
| Non-enzymatic stage | Pentanoic acid, phenylmethyl ester | Ester | 10361-39-4 | Fruity, floral |
| S-Methyl propanethioate | Ester | 5925-75-7 | Onion, milk | |
| 3-Methyl-2-butenoic acid, tridec-2-ynyl ester | Ester | - | Fruity | |
| Phytol | Alcohol | 150-86-7 | Phenol |
Disclaimer/Publisher’s Note: The statements, opinions and data contained in all publications are solely those of the individual author(s) and contributor(s) and not of MDPI and/or the editor(s). MDPI and/or the editor(s) disclaim responsibility for any injury to people or property resulting from any ideas, methods, instructions or products referred to in the content. |
© 2025 by the authors. Licensee MDPI, Basel, Switzerland. This article is an open access article distributed under the terms and conditions of the Creative Commons Attribution (CC BY) license (https://creativecommons.org/licenses/by/4.0/).
Share and Cite
Zhou, Z.-W.; Wu, Q.-Y.; Wu, Y.; Deng, T.-T.; Chen, X.-H.; Xiao, S.-T.; Zhang, C.-X.; Sun, Y.; Zheng, S.-Z. The Dynamic Changes in Volatile Compounds During Wuyi Rock Tea (WRT) Processing: More than a Contribution to Aroma Quality. Horticulturae 2025, 11, 120. https://doi.org/10.3390/horticulturae11020120
Zhou Z-W, Wu Q-Y, Wu Y, Deng T-T, Chen X-H, Xiao S-T, Zhang C-X, Sun Y, Zheng S-Z. The Dynamic Changes in Volatile Compounds During Wuyi Rock Tea (WRT) Processing: More than a Contribution to Aroma Quality. Horticulturae. 2025; 11(2):120. https://doi.org/10.3390/horticulturae11020120
Chicago/Turabian StyleZhou, Zi-Wei, Qing-Yang Wu, Yang Wu, Ting-Ting Deng, Xiao-Hui Chen, Shu-Ting Xiao, Chen-Xin Zhang, Yun Sun, and Shi-Zhong Zheng. 2025. "The Dynamic Changes in Volatile Compounds During Wuyi Rock Tea (WRT) Processing: More than a Contribution to Aroma Quality" Horticulturae 11, no. 2: 120. https://doi.org/10.3390/horticulturae11020120
APA StyleZhou, Z.-W., Wu, Q.-Y., Wu, Y., Deng, T.-T., Chen, X.-H., Xiao, S.-T., Zhang, C.-X., Sun, Y., & Zheng, S.-Z. (2025). The Dynamic Changes in Volatile Compounds During Wuyi Rock Tea (WRT) Processing: More than a Contribution to Aroma Quality. Horticulturae, 11(2), 120. https://doi.org/10.3390/horticulturae11020120

