Degradation of Ciprofloxacin in Water by Magnetic-Graphene-Oxide-Activated Peroxymonosulfate
Abstract
:1. Introduction
2. Materials and Methods
2.1. Reagents
2.2. Synthesis of MGO Catalysts
2.3. Catalysts’ Characterization
2.4. Degradation Experiment of CIP
2.5. Samples’ Analysis
3. Results and Discussion
3.1. Characterization of Catalysts
3.1.1. Analysis of Surface Physical Structure
3.1.2. Analysis of Crystal Structure and Chemical Characteristics
3.2. Degradation of CIP by MGO-Activated PMS
3.2.1. Analysis of Crystal Structure and Chemical Characteristics
3.2.2. Effects of Key Factors on CIP Degradation
3.2.3. Recyclability of MGO
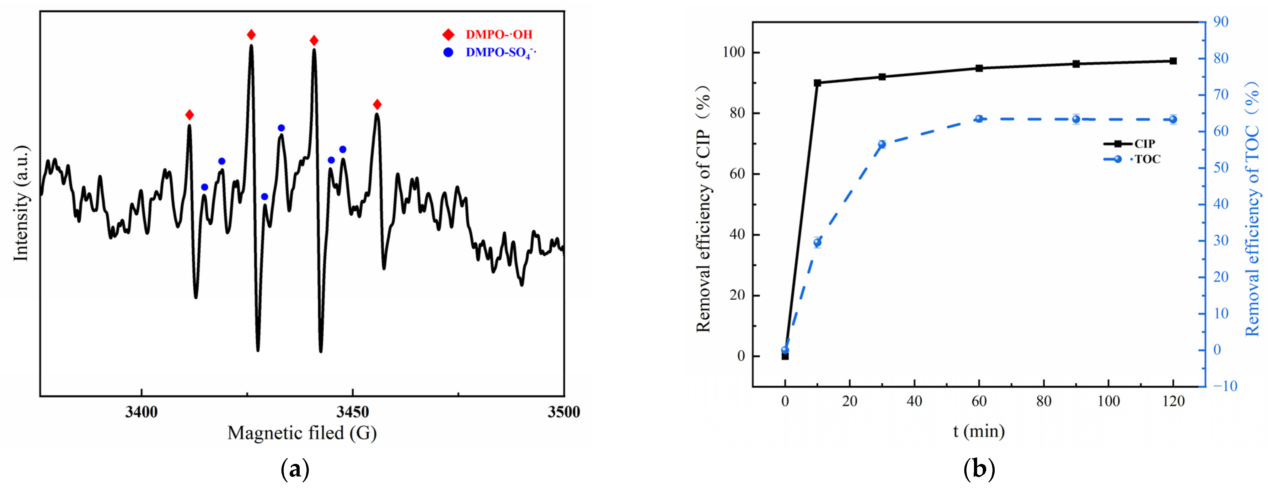
3.3. Mechanism of CIP Degradation by MGO-Activated PMS
4. Conclusions
Supplementary Materials
Author Contributions
Funding
Institutional Review Board Statement
Informed Consent Statement
Data Availability Statement
Conflicts of Interest
References
- Bisacchi, G.S. Origins of the quinolone class of antibacterials:an expanded “discovery story”. J. Med. Chem. 2015, 58, 4874–4882. [Google Scholar] [CrossRef]
- Yao, S.J.; Ye, J.F.; Yang, Q.; Hu, Y.R.; Cui, C.Z. Occurrence and removal of antibiotics, antibiotic resistance genes, and bacterial communities in hospital wastewater. Environ. Sci. Pollut. Res. 2021, 28, 57321–57333. [Google Scholar] [CrossRef] [PubMed]
- Igwegbe, C.A.; Oba, S.N.; Aniagor, C.O.; Adeniyi, A.G.; Joshhua, O. Adsorption of ciprofloxacin from water: A comprehensive review. J. Ind. Eng. Chem. 2021, 93, 57–77. [Google Scholar] [CrossRef]
- Yang, W.J.; Feierkate, F.; Ma, J.W.; Cui, Y.B. Research Progress of Antibiotic Pollution and Treatment Technologies in China. E3S Web Conf. 2020, 194, 04004. [Google Scholar] [CrossRef]
- Le-minh, N.; Khan, S.J.; Drewes, J.E.; Stuetz, R. Fate of antibiotics during municipal water recycling treatment processes. Water Res. 2010, 44, 4295–4323. [Google Scholar] [CrossRef] [PubMed]
- Pan, L.J.; Li, J.; Li, C.X.; Tang, X.D.; Yu, G.W.; Wang, Y. Study of ciprofloxacin biodegradation by a Thermus sp. isolated from pharmaceutical sludge. J. Hazard. Mater. 2018, 343, 59–67. [Google Scholar] [CrossRef] [PubMed]
- Toli, K.; Mutavdi Pavlovi, D.; Stankir, N.; Runje, M. Biosorbents from Tomato, Tangerine, and Maple Leaves for the Removal of Ciprofloxacin from Aqueous Media. Water Air Soil Pollut. 2021, 232, 218. [Google Scholar] [CrossRef]
- Asadi, Z.; Ahmadi, S. Investigation of the Efficiency of Coagulation Process for Ciprofloxacin Antibiotic Removal from Aqueous Solution. J. Health Res. Community 2019, 5, 38–48. [Google Scholar]
- Kiejza, D.; Kotowska, U.; Polińska, W.; Karpińska, J. Peracids-New oxidants in advanced oxidation processes: The use of peracetic acid, peroxymonosulfate, and persulfate salts in the removal of organic micropollutants of emerging concern—A review. Sci. Total Environ. 2021, 790, 148195. [Google Scholar] [CrossRef]
- Guerra-Rodríguez, S.; Rodríguez, E.; Singh, D.N.; Rodríguez-Chueca, J. Assessment of Sulfate Radical-Based Advanced Oxidation Processes for Water and Wastewater Treatment: A Review. Wastewater Treat. Reuse 2018, 10, 1828. [Google Scholar] [CrossRef]
- Tang, X.J.; Hashmi, M.Z.; Zeng, B.; Yang, J.W.; Shen, C.F. Application of iron-activated persulfate oxidation for the degradation of PCBs in soil. Chem. Eng. J. 2015, 279, 673–680. [Google Scholar] [CrossRef]
- Verma, S.; Nakamura, S.; Sillanpää, M. Application of UV-C LED activated PMS for the degradation of anatoxin-a. Chem. Eng. J. 2016, 284, 122–129. [Google Scholar] [CrossRef]
- Li, J.Q.L.; Sun, M.T.; Ao, H.Q.; Wang, Z.M.; Liu, S.B.; Shao, M. Understanding of the Oxidation Behavior of Benzyl Alcohol by Peroxymonosulfate via Carbon Nanotubes Activation. ACS Catal. 2020, 10, 3516–3525. [Google Scholar] [CrossRef]
- Antoniou, M.G.; De La Cruz, A.A.; Dionysiou, D.D. Degradation of microcystin-LR using sulfate radicals generated through photolysis, thermolysis and e-transfer mechanisms. Appl. Catal. B Environ. 2010, 96, 290–298. [Google Scholar] [CrossRef]
- Zhang, B.T.; Zhang, Y.; Teng, Y.G. Electrospun magnetic cobalt–carbon nanofiber composites with axis-sheath structure for efficient peroxymonosulfate activation. Appl. Surf. Sci. 2018, 452, 443–450. [Google Scholar] [CrossRef]
- Zhu, Z.; You, Z.D. Co3O4/C-PC composite derived from pomelo peel-loaded ZIF-67 for activating peroxymonosulfate (PMS) to degrade ciprofloxacin. J. Water Process Eng. 2022, 49, 103043. [Google Scholar]
- Pu, M.J.; Ye, D.Q.; Wan, J.Q. Zinc-based metal-organic framework nanofibers membrane ZIF-65/PAN as efficient peroxymonosulfate activator to degrade aqueous ciprofloxacin. Sep. Purif. Technol. 2022, 299, 121716. [Google Scholar] [CrossRef]
- Li, Z.Z.Q.; Ning, S.Y.; Hu, F.T.; Zhu, H.; Zeng, L.D.; Chen, L.F.; Wang, X.P.; Fujita, T.; Wei, Y.Z. Preparation of VCo-MOF@MXene composite catalyst and study on its removal of ciprofloxacin by catalytically activating peroxymonosulfate: Construction of ternary system and superoxide radical pathway. J. Colloid Interface Sci. 2022, 629, 97–110. [Google Scholar] [CrossRef]
- He, B.; Song, L.X.; Zhao, Z.X.; Liu, W.B.; Zhou, Y.T.; Shang, J.W.; Cheng, X.W. CuFe2O4/CuO magnetic nano-composite activates PMS to remove ciprofloxacin: Ecotoxicity and DFT calculation. Chem. Eng. J. 2022, 446, 137183. [Google Scholar] [CrossRef]
- Miklos, D.B.; Remy, C.; Jekel, M.; Linden, K.G.; Drewes, J.E.; Hübner, U. Evaluation of advanced oxidation processes for water and wastewater treatment—A critical review. Water Res. 2018, 139, 118–131. [Google Scholar] [CrossRef]
- Guo, W.L.; Su, S.N.; Yi, C.L.; Ma, Z.M. Degradation of Antibiotics Amoxicillin by Co3O4-Catalyzed Peroxymonosulfate System. Environ. Prog. Sustain. Energy 2013, 32, 193–197. [Google Scholar] [CrossRef]
- Oh, W.D.; Dong, Z.L.; Lim, T.T. Generation of sulfate radical through heterogeneous catalysis for organic contaminants removal:Current development, challenges and prospects. Appl. Catal. B Environ. 2016, 194, 169–201. [Google Scholar] [CrossRef]
- Vakros, J. The Influence of Preparation Method on the Physicochemical Characteristics and Catalytic Activity of Co/TiO2 Catalysts. Catalysts 2020, 10, 88. [Google Scholar] [CrossRef]
- Fathy, M.; Gomaa, A.; Taher, F.A.; El-Fass, M.M.; Kashyout, A.E.H.B. Optimizing the preparation parameters of GO and rGO for large-scale production. J. Mater. Sci. 2016, 51, 5664–5675. [Google Scholar] [CrossRef]
- Ersan, G.; Apul, O.G.; Perreault, F. Adsorptionof organic contaminants by graphene nanosheets: A review. Water Res. 2017, 126, 385–398. [Google Scholar] [CrossRef]
- Wang, F.; Yang, B.S.; Wang, H.; Song, Q.X.; Tan, F.J.; Cao, Y.N. Removal of ciprofloxacin from aqueous solution by a magnetic chitosan grafted graphene oxide composite. J. Mol. Liq. 2016, 222, 188–194. [Google Scholar] [CrossRef]
- Kumar, M.; Gholamvand, Z.; Morrissey, A.; Nolan, K.; Ulbricht, M.; Lawler, J. Preparation and characterization of low fouling novel hybrid ultrafiltration membranes based on the blends of GO−TiO2 nanocomposite and polysulfone for humic acid removal. J. Membr. Sci. 2016, 506, 38–49. [Google Scholar] [CrossRef]
- Wang, X.L.; Wang, Q.D. Preparation of graphite oxide (GO) and the thermal stability of silicone rubber/GO nanocomposites. Thermochim. Acta 2012, 529, 25–28. [Google Scholar] [CrossRef]
- Tang, Y.; Guo, H.; Xiao, L.; Yu, S.L.; Gao, N.Y.; Wang, Y.L. Synthesis of reduced graphene oxide/magnetite composites and investigation of their adsorption performance of fluoroquinolone antibiotics. Colloid Surf. A 2013, 424, 74–80. [Google Scholar] [CrossRef]
- Shraban, K.S.; Jitentra, K.S.; Gagan, K.P.; Dillip, K.P.; Aninda, S.R.; Animesh, L. Preparation of Graphene Oxide from Bio-soot wastes: As an efficient adsorbent forhighly noxious Congo red dye. FlatChem 2020, 24, 100198. [Google Scholar]
- Cao, N.; Zhang, Y. Study of reduced graphene oxide preparation by hummers’ method and related characterization. J. Nanomater. 2015, 2015, 168125. [Google Scholar] [CrossRef]
- Song, J.G.; Wang, X.Z.; Chang, C.T. Preparation and Characterization of Graphene Oxide. J. Nanomater. 2014, 2014, 276143. [Google Scholar] [CrossRef]
- Long, J.P.; Li, S.X.; Liang, J.M.; Wang, A.G.; Liang, B. Preparation and characterization of graphene oxide and it application as a reinforcement in polypropylene composites. Polym. Compos. 2019, 40, 723–729. [Google Scholar] [CrossRef]
- Mullet, M.; Khare, V.; Ruby, C. XPS study of Fe(II)–Fe(III) (oxy)hydroxycarbonate green rust compounds. Anal. Sci. J. 2008, 40, 323–328. [Google Scholar] [CrossRef]
- Stoch, J.; Gablankowska-Kukucz, J. The Effect of Carbonate Contaminations on the XPS O1s Band Structure in Metal Oxides. Anal. Sci. J. 1991, 17, 165–167. [Google Scholar]
- Grosvenor, A.P.; Kobe, B.A.; Biesinger, M.C.; Mcintyre, N.S. Investigation of multiplet splitting of Fe2p XPS spectra and bonding in iron compounds. Surf. Interface Anal. 2004, 36, 1564–1574. [Google Scholar] [CrossRef]
- Lopez, G.P.; Castner, D.G.; Ratner, B.D. XPS O1s Binding Energies for Polymers Containing Hydroxyl, Ether, Ketone and Ester Groups. Surf. Interface Anal. 1991, 17, 267–272. [Google Scholar] [CrossRef]
- Zou, J.; Ma, J.; Chen, L.W.; Li, X.C.; Guan, Y.H.; Xie, P.C.; Pan, C. Rapid Acceleration of Ferrous Iron/Peroxymonosulfate Oxidation of Organic Pollutants by Promoting Fe(III)/Fe(II) Cycle with Hydroxylamine. Environ. Sci. Technol. 2013, 47, 11685–11691. [Google Scholar] [CrossRef]
- Luo, Y.; Liu, C.; Zhao, M.Q. CoFe-LDO nanoparticles as a novel catalyst of peroxymonosulfate (PMS) for histidine removal. Environ. Sci. Pollut. Res. 2022, 29, 16517–16528. [Google Scholar] [CrossRef]
- Yin, F.; Wang, C.; Lin, K.Y.A.; Tong, S. Persulfate activation for efficient degradation of norfloxacin by a rGO-Fe3O4 composite. J. Taiwan Inst. Chem. Eng. 2019, 102, 163–169. [Google Scholar] [CrossRef]
- Wang, A.W.; Ni, J.X.; Wang, W.; Liu, D.M.; Xue, B.X.; Chang, C.C.; Ma, J.; Zhao, Y. MOF Derived Co-Fe nitrogen doped graphite carbon@crosslinkedmagnetic chitosan Micro-nanoreactor for environmental applications: Synergy enhancement effect of adsorptio−PMS activation. Appl. Catal. B Environ. 2022, 319, 121926. [Google Scholar] [CrossRef]
- Hou, S.Y.; Zhang, H.Z.; Wang, P.; Zhang, M.; Yang, P. Multiwall carbon nanotube decorated hemin/Mn-MOF towards BPA degradation through PMS activation. J. Environ. Chem. Eng. 2022, 10, 108426. [Google Scholar] [CrossRef]
- Fu, J.Y.; Feng, L.; Liu, Y.Z.; Zhang, L.Q.; Li, S. Electrochemical activation of peroxymonosulfate(PMS) by carbon cloth anode for sulfamethoxazole degradation. Chemosphere 2022, 287, 132094. [Google Scholar] [CrossRef]
- Gao, Y.; Wang, Q.; Ji, G.Z.; Li, A.M. Degradation of antibiotic pollutants by persulfate activated with various carbon materials. Chem. Eng. J. 2022, 429, 132387. [Google Scholar] [CrossRef]
- Wang, C.; Du, J.Y.; Liang, Z.J.; Zhan, Z.W.; Cui, F.Y.; Shi, W.X. High-efficiency oxidation of fluoroquinolones by the synergistic activation of peroxymonosulfate via vacuum ultraviolet and ferrous iron. J. Hazard. Mater. 2022, 422, 126884. [Google Scholar] [CrossRef]
- Ntzoufra, P.; Vakros, J.; Frontistis, Z.; Tsatsos, S.; Mantzavinos, D. Effect of sodium persulfate treatment on the physicochemical properties and catalytic activity of biochar prepared from spent malt rootlets. J. Environ. Chem. Eng. 2021, 9, 105071. [Google Scholar] [CrossRef]
- Tan, C.Q.; Gao, N.Y.; Deng, Y.; Deng, J.; Zhou, S.; Li, J.; Xin, X.Y. Radical induced degradation of acetaminophen with Fe3O4 magnetic nanoparticles as heterogeneous activator of Peroxymonosulfate. J. Hazard. Mater. 2014, 5, 452–460. [Google Scholar] [CrossRef]
- Zhang, T.; Zhu, H.; Croue, J.P. Production of sulfate radical from peroxymonosulfate induced by a magnetically separable CuFe2O4 spinel in water: Efficiency, stability, and mechanism. Environ. Sci. Technol. 2013, 47, 2784–2791. [Google Scholar] [CrossRef]
- Guan, Y.H.; Ma, J.; Ren, Y.M.; Liu, Y.L.; Xiao, J.Y.; Lin, L.Q.; Zhang, C. Efficient degradation of atrazine by magnetic porous copper ferrite catalyzed peroxymonosulfate oxidation via the formation of hydroxyl and sulfate radicals. Water Res. 2013, 47, 5431–5438. [Google Scholar] [CrossRef]
- He, Y.X.; Qian, J.; Wang, P.F.; Wu, J.; Lu, B.H.; Tang, S.J.; Gao, P. Acceleration of levofloxacin degradation by combination of multiple free radicals via MoS2 anchored in manganese ferrite doped perovskite activated PMS under visible light. Chem. Eng. J. 2022, 431, 133933. [Google Scholar] [CrossRef]
- Hua, L.C.; Huang, C.; Huang, C.P. Insights on free radical oxidation and in-situ coagulation in PMS/Fe(II) process for the removal of algogenic organic matter precursors. Chem. Eng. J. 2022, 446, 136986. [Google Scholar] [CrossRef]
- Lai, L.D.; Ji, H.D.; Zhang, H.; Liu, R.; Zhou, C.Y.; Liu, W.; Ao, Z.M.; Li, N.W. Activation of peroxydisulfate by V-Fe concentrate ore for enhanced degradation of carbamazepine: Surface≡V(III) and≡V(IV) as electron donors promoted the regeneration of≡Fe(II). Appl. Catal. B Environ. 2021, 282, 119559. [Google Scholar] [CrossRef]
- Zhou, Y.F.; Yu, M.C.; Liang, H.J.; Chen, J.; Xu, L.; Niu, J.F. Novel dual-effective Z-scheme heterojunction with g-C3N4, Ti3C2 mxene and black phosphorus for improving visible light-induced degradation of ciprofloxacin. Appl. Catal. B 2021, 291, 120105. [Google Scholar] [CrossRef]
- Mahdi-Ahmed, M.; Chiron, S. Ciprofloxacin oxidation by UV-C activated peroxymonosulfate in wastewater. J. Hazard. Mater. 2014, 265, 41–46. [Google Scholar] [CrossRef]
- Deng, J.; Ge, Y.J.; Tan, C.Q.; Wang, H.Y.; Li, Q.S.; Zhou, S.Q.; Zhang, K.J. Degradation of ciprofloxacin using α-MnO2 activated peroxymonosulfate process: Effect of water constituents, degradation intermediates and toxicity evaluation. Chem. Eng. J. 2017, 330, 1390–1400. [Google Scholar] [CrossRef]









| Surface Area (m2/g) | Pore Volume (cm3/g) | Pore Size (nm) | |
|---|---|---|---|
| Fe3O4 | 70 | 0.2796 | 158.00 | 
| GO | 140 | 0.3337 | 94.49 | 
| MGO | 163 | 0.3921 | 95.48 | 
| Material | C (%) | O (%) | Fe (%) | Total (%) | C/O | 
|---|---|---|---|---|---|
| MGO | 35.60 | 46.82 | 17.58 | 100.00 | 0.76 | 
| Disclaimer/Publisher’s Note: The statements, opinions and data contained in all publications are solely those of the individual author(s) and contributor(s) and not of MDPI and/or the editor(s). MDPI and/or the editor(s) disclaim responsibility for any injury to people or property resulting from any ideas, methods, instructions or products referred to in the content. | 
© 2023 by the authors. Licensee MDPI, Basel, Switzerland. This article is an open access article distributed under the terms and conditions of the Creative Commons Attribution (CC BY) license (https://creativecommons.org/licenses/by/4.0/).
Share and Cite
Wang, X.; Li, Y.; Qin, J.; Pan, P.; Shao, T.; Long, X.; Jiang, D. Degradation of Ciprofloxacin in Water by Magnetic-Graphene-Oxide-Activated Peroxymonosulfate. Toxics 2023, 11, 1016. https://doi.org/10.3390/toxics11121016
Wang X, Li Y, Qin J, Pan P, Shao T, Long X, Jiang D. Degradation of Ciprofloxacin in Water by Magnetic-Graphene-Oxide-Activated Peroxymonosulfate. Toxics. 2023; 11(12):1016. https://doi.org/10.3390/toxics11121016
Chicago/Turabian StyleWang, Xiaoping, Yulan Li, Jiayuan Qin, Ping Pan, Tianqing Shao, Xue Long, and Debin Jiang. 2023. "Degradation of Ciprofloxacin in Water by Magnetic-Graphene-Oxide-Activated Peroxymonosulfate" Toxics 11, no. 12: 1016. https://doi.org/10.3390/toxics11121016
APA StyleWang, X., Li, Y., Qin, J., Pan, P., Shao, T., Long, X., & Jiang, D. (2023). Degradation of Ciprofloxacin in Water by Magnetic-Graphene-Oxide-Activated Peroxymonosulfate. Toxics, 11(12), 1016. https://doi.org/10.3390/toxics11121016
 
        


 
       