Enhancing Postharvest Quality of Fresh-Cut Changgen Mushrooms by Exogenous L-Cysteine Treatment: Aspects of Accumulating Amino Acids, Triggering Energy Metabolism and Enhancing Endogenous H2S Regulation
Abstract
1. Introduction
2. Materials and Methods
2.1. Materials and Treatments
2.2. Determination of Weight Loss, Browning Index (BI) and Colonies Number
2.3. Determination of Reducing Sugar, Total Phenols Content and Soluble Protein
2.4. Determination of Malondialdehyde (MDA), H2O2, O2− Production Rate and 1,1-Diphenyl-2-Picrylhydrazyl (DPPH) Elimination Ability
2.5. Determination of Antioxidant Enzyme Activities
2.6. Determination of Endogenous H2S, CBS and CSE Enzyme Activities
2.7. Determination of CCO, Ca2+-ATPase and H+-ATPase Enzymes
2.8. Determination of Adenosine Triphosphate (ATP), Adenosine Diphosphate (ADP), Adenosine Monophosphate (AMP) and Energy Charge (EC)
2.9. Determination of Free Amino Acids
2.10. Transcriptome Sequencing and Analysis
2.11. Statistical Analysis
3. Results
3.1. L-Cys Prevented Weight Reduction, Browning and Microbial Contamination
3.2. L-Cys Preserved Reducing Sugars, Soluble Proteins and Total Phenols Content
3.3. L-Cys Inhibited the Lipid Oxidation
3.4. L-Cys Regulated the Metabolism of ROS
3.5. L-Cys Regulated the Amino Acids Metabolism
3.6. The Role of L-Cys in Stimulating the Biosynthesis of H2S
3.7. The Role of L-Cys in Regulating the Energy Metabolism
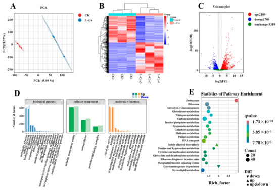
3.8. The Transcriptome Analysis and qRT-PCR Verification of the L-Cys Treatment
4. Discussion
5. Conclusions
Supplementary Materials
Author Contributions
Funding
Data Availability Statement
Conflicts of Interest
References
- Xia, R.; Wang, Z.; Xu, H.; Hou, Z.; Li, Y.; Wang, Y.; Feng, Y.; Zhang, X.; Xin, G. Cutting root treatment combined with low-temperature storage regimes on non-volatile and volatile compounds of Oudemansiella raphanipes. LWT 2022, 166, 113754. [Google Scholar] [CrossRef]
- Hao, Y.; Zhao, Q.I.; Wang, S.; Yang, Z.L. What is the radicate Oudemansiella cultivated in China? Phytotaxa 2016, 286, 1–12. [Google Scholar] [CrossRef]
- Shim, J.O.; Chang, K.C.; Kim, T.H.; Lee, Y.S.; Lee, U.Y.; Lee, T.S.; Lee, M.W. The Fruiting Body Formation of Oudemansiella radicata in the Sawdust of Oak (Quercus variabilis) Mixed with Rice Bran. Mycobiology 2006, 34, 30–33. [Google Scholar] [CrossRef] [PubMed]
- Wei, Q.; Zhong, X.; Haruna, M.H.; Liu, S.; Zhou, F.; Chen, M. Evaluation of different agricultural wastes for the production of polysaccharides from Oudemansiella raphanipes and its antioxidant properties. Food Sci. Nutr. 2022, 10, 3444–3452. [Google Scholar] [CrossRef]
- Geng, X.; Lei, J.; Bau, T.; Guo, D.; Chang, M.; Feng, C.; Xu, L.; Cheng, Y.; Zuo, N.; Meng, J. Purification, characterization, and immobilization of a novel protease-resistant alpha-galactosidase from Oudemansiella radicata and its application in degradation of raffinose family oligosaccharides from soymilk. Foods 2022, 11, 3091. [Google Scholar] [CrossRef]
- Zhu, L.; Gao, X.; Zhang, M.; Hu, C.; Yang, W.; Guo, L.; Yang, S.; Yu, H.; Yu, H. Whole Genome Sequence of an Edible Mushroom Oudemansiella raphanipes (Changgengu). J. Fungi 2023, 9, 266. [Google Scholar] [CrossRef]
- Jiang, W.; Zhu, D.; Zhao, L.; Liu, Y.; Wang, C.; Farid, M.S.; Gu, Y.; Li, J.; Li, T.; Sun, Y.; et al. L-cysteine treatment delayed the quality deterioration of fresh-cut button mushrooms by regulating oxygen metabolism, inhibiting water loss, and stimulating endogenous H2S production. J. Agric. Food. Chem. 2023, 71, 974–984. [Google Scholar] [CrossRef]
- Ali, S.; Khan, A.S.; Malik, A.U. Postharvest L -cysteine application delayed pericarp browning, suppressed lipid peroxidation and maintained antioxidative activities of litchi fruit. Postharvest Biol. Technol. 2016, 121, 135–142. [Google Scholar] [CrossRef]
- Bata Gouda, M.H.; Zhang, C.; Peng, S.; Kong, X.; Chen, Y.; Li, H.; Li, X.; Luo, H.; Yu, L. Combination of sodium alginate-based coating with L-cysteine and citric acid extends the shelf-life of fresh-cut lotus root slices by inhibiting browning and microbial growth. Postharvest Biol. Technol. 2021, 175, 111502. [Google Scholar] [CrossRef]
- Zhu, D.; Guo, R.; Li, W.; Song, J.; Cheng, F. Improved postharvest preservation effects of Pholiota nameko mushroom by sodium alginate–based edible composite coating. Food Bioprocess Technol. 2019, 12, 587–598. [Google Scholar] [CrossRef]
- Davila, M.; Du, X. Primary exploration of mushroom protein hydrolysis and cooking impact on the protein amino acid profiles of Agaricus bisporus and Lentinula edodes mushrooms. Int. J. Gastron. Food Sci. 2023, 32, 100710. [Google Scholar] [CrossRef]
- Yuxiao, Z.; Guo, Y.; Xinhua, S. Comprehensive insight into an amino acid metabolic network in postharvest horticultural products: A review. J. Sci. Food. Agric. 2023, 103, 5667–5676. [Google Scholar] [CrossRef] [PubMed]
- Zhang, X.; Liu, J.; Su, L.; Zhang, S.; Shi, J.; Wang, Q.; Peng, Y. Pre-cut L-cysteine treatment inhibited the browning of fresh-cut apples by regulating enzyme activities and amino acid levels. Postharvest Biol. Technol. 2023, 205, 112528. [Google Scholar] [CrossRef]
- Wang, W.; Ling, Y.; Deng, L.; Yao, S.; Zeng, K. Effect of L-cysteine treatment to induce postharvest disease resistance of Monilinia fructicola in plum fruits and the possible mechanisms involved. Pest. Biochem. Physiol. 2023, 191, 105367. [Google Scholar] [CrossRef]
- Huo, J.; Huang, D.; Zhang, J.; Fang, H.; Wang, B.; Wang, C.; Liao, W. Hydrogen sulfide: A gaseous molecule in postharvest freshness. Front. Plant Sci. 2018, 9, 1172. [Google Scholar] [CrossRef]
- Ge, Y.; Hu, K.; Wang, S.; Hu, L.; Chen, X.; Li, Y.; Yang, Y.; Yang, F.; Zhang, H. Hydrogen sulfide alleviates postharvest ripening and senescence of banana by antagonizing the effect of ethylene. PLoS ONE 2017, 12, e180113. [Google Scholar] [CrossRef]
- Liu, Y.; Pei, Y.; Zhu, D.; Liu, X.; Li, W.; Cheng, F. H2S is synthesized via CBS/CSE pathway and triggered by cold conditions during Agaricus bisporus storage. Electron. J. Biotechnol. 2021, 50, 23–28. [Google Scholar] [CrossRef]
- Zhu, J.; Li, C.; Fan, Y.; Qu, L.; Huang, R.; Liu, J.; Zhang, C.; Ge, Y. γ-Aminobutyric acid regulates mitochondrial energy metabolism and organic acids metabolism in apples during postharvest ripening. Postharvest Biol. Technol. 2022, 186, 111846. [Google Scholar] [CrossRef]
- Chen, L.; Wang, M.; Wang, H.; Zhou, C.; Yuan, J.; Li, X.; Pan, Y. Isothermal Storage delays the senescence of post-harvest apple fruit through the regulation of antioxidant activity and energy metabolism. Foods 2023, 12, 1765. [Google Scholar] [CrossRef]
- Fang, D.; Wang, H.; Deng, Z.; Kimatu, B.M.; Pei, F.; Hu, Q.; Ma, N. Nanocomposite packaging regulates energy metabolism of mushrooms (Flammulina filiformis) during cold storage: A study on mitochondrial proteomics. Postharvest Biol. Technol. 2022, 193, 112046. [Google Scholar] [CrossRef]
- Liu, D.; Xu, S.; Hu, H.; Pan, J.; Li, P.; Shen, W. Endogenous hydrogen sulfide homeostasis is responsible for the alleviation of senescence of postharvest daylily flower via increasing antioxidant capacity and maintained energy status. J. Agric. Food. Chem. 2017, 65, 718–726. [Google Scholar] [CrossRef] [PubMed]
- Huang, H.; Ye, M.; Cai, X.; Zhu, S.; Zhang, L. Synergistic regulation of Chitosan and NaHS on energy metabolism and endogenous H2S metabolism of postharvest nectarines. Sci. Hortic. 2023, 311, 111792. [Google Scholar] [CrossRef]
- Li, D.; Li, L.; Ge, Z.; Limwachiranon, J.; Ban, Z.; Yang, D.; Luo, Z. Effects of hydrogen sulfide on yellowing and energy metabolism in broccoli. Postharvest Biol. Technol. 2017, 129, 136–142. [Google Scholar] [CrossRef]
- Rodrigues, C.; Polesca, C.; Bicalho, I.; Souza, V.G.L.; Coelhoso, I.; Fernando, A.L. Quality preservation and shelf-life extension of prickly pear (Opuntia ficus-indica L. Mill) using edible coatings. Foods 2025, 14, 161. [Google Scholar] [PubMed]
- Zhao, S.; Han, X.; Liu, B.; Wang, S.; Guan, W.; Wu, Z.; Theodorakis, P.E. Shelf-life prediction model of fresh-cut potato at different storage temperatures. J. Food Eng. 2022, 317, 110867. [Google Scholar] [CrossRef]
- Batool, R.; Kazmi, S.A.R.; Khurshid, S.; Saeed, M.; Ali, S.; Adnan, A.; Altaf, F.; Hameed, A.; Batool, F.; Fatima, N. Postharvest shelf-life enhancement of peach fruit treated with glucose oxidase immobilized on ZnO nanoparticles. Food Chem. 2022, 366, 130591. [Google Scholar] [CrossRef]
- Nasiri, M.; Barzegar, M.; Sahari, M.A.; Niakousari, M. Efficiency of Tragacanth gum coating enriched with two different essential oils for deceleration of enzymatic browning and senescence of button mushroom (Agaricus bisporus). Food Sci. Nutr. 2019, 7, 1520–1528. [Google Scholar] [CrossRef]
- Liu, Q.; Cui, X.; Song, Z.; Kong, W.; Kang, Y.; Kong, W.; Ng, T.B. Coating shiitake mushrooms (Lentinus edodes) with a polysaccharide from Oudemansiella radicata improves product quality and flavor during postharvest storage. Food Chem. 2021, 352, 129357. [Google Scholar] [CrossRef]
- Ali, S.; Nawaz, A.; Ejaz, S.; Haider, S.T.; Alam, M.W.; Javed, H.U. Effects of hydrogen sulfide on postharvest physiology of fruits and vegetables: An overview. Sci. Hortic. 2019, 243, 290–299. [Google Scholar] [CrossRef]
- Song, L.; Yi, R.; Luo, H.; Jiang, L.; Gu, S.; Yu, Z. Postharvest 1-methylcyclopropene application delays leaf yellowing of pak choi (Brassica rapa subsp. chinensis) by improving chloroplast antioxidant capacity and maintaining chloroplast structural integrity during storage at 20 °C. Sci. Hortic. 2020, 270, 109466. [Google Scholar] [CrossRef]
- Dong, B.; Zhu, D.; Yao, Q.; Da, F.; Chen, Y.; Ding, X. Hydrogen-rich water treatment improves fresh-cut Gastrodia elata quality by regulating reactive oxygen species metabolism and energy metabolism during low temperature storage. Front. Sustain. Food Syst. 2023, 7, 1274701. [Google Scholar] [CrossRef]
- Ge, Y.; Wei, M.; Li, C.; Chen, Y.; Lv, J.; Li, J. Effect of acibenzolar-S-methyl on energy metabolism and blue mould of Nanguo pear fruit. Sci. Hortic. 2017, 225, 221–225. [Google Scholar] [CrossRef]
- Shan, Y.; Zhang, S.; Li, Y.; Zhang, J.; Farag, M.A.; He, J.; Xiao, J.; Qu, H.; Duan, X.; Jiang, Y. The roles of exogenous ATP in postharvest fruit and vegetable: A systematic meta-analysis. Postharvest Biol. Technol. 2023, 199, 112305. [Google Scholar] [CrossRef]
- Liufang, Y.; Wu, Y.; Zhou, H.; Qu, H.; Yang, H. Recent advances in the application of natural products for postharvest edible mushroom quality preservation. Foods 2024, 13, 2378. [Google Scholar] [CrossRef]
- Chen, Q.; Li, M.; Ding, W.; Tao, M.; Li, M.; Qi, Q.; Li, Y.; Li, J.; Zhang, L. Effects of high N2/CO2 in package treatment on polyamine-derived 4-Aminobutyrate (GABA) biosynthesis in cold-stored white mushrooms (Agaricus bisporus). Postharvest Biol. Technol. 2020, 162, 111093. [Google Scholar] [CrossRef]
- Yu, J.; Wang, M.; Li, Z.; Tchuenbou-Magaia, F.; Wani, A.A.; Zhu, P.; Fadiji, T.; Liu, Y. Preserving freshness: Innovations for fresh-eating fruit distribution and damage prevention—A review. Food Packag. Shelf Life 2024, 44, 101323. [Google Scholar] [CrossRef]
- Zheng, N.; Ma, Y.; Lei, H.; Zhen, X.; Wang, Y.; Zhang, Y.; Gou, D.; Liu, T. Progress of post-harvest preservation technology of edible mushroom. Food Med. Homol. 2025, 2, 9420028. [Google Scholar] [CrossRef]
- Wang, Y.; Mo, Y.; Li, D.; Xiang, C.; Jiang, Z.; Wang, J. The main factors inducing postharvest lignification in king oyster mushrooms (Pleurotus eryngii): Wounding and ROS-mediated senescence. Food Chem. 2019, 301, 125224. [Google Scholar] [CrossRef]
- Sohail, M.; Wills, R.B.H.; Bowyer, M.C.; Pristijono, P. Beneficial impact of exogenous arginine, cysteine and methionine on postharvest senescence of broccoli. Food Chem. 2021, 338, 128055. [Google Scholar] [CrossRef]
- Ali, S.; Khan, A.S.; Nawaz, A.; Anjum, M.A.; Naz, S.; Ejaz, S.; Hussain, S. Aloe vera gel coating delays postharvest browning and maintains quality of harvested litchi fruit. Postharvest Biol. Technol. 2019, 157, 110960. [Google Scholar] [CrossRef]
- Li, L.; Sun, H.; Kitazawa, H.; Wang, X. Effects of a high O2 dynamic-controlled atmosphere technology on the browning of postharvest white mushroom (Agaricus bisporus) in relation to energy metabolism. Food Sci. Technol. Int. 2017, 23, 385–395. [Google Scholar] [CrossRef] [PubMed]
- Tang, J.; Wang, S.; Hu, K.; Huang, Z.; Li, Y.; Han, Z.; Chen, X.; Hu, L.; Yao, G.; Zhang, H. Antioxidative capacity is highly associated with the storage property of tuberous roots in different sweet potato cultivars. Sci. Rep. 2019, 9, 11110–11141. [Google Scholar] [CrossRef] [PubMed]
- Ma, Y.; Huang, D.; Chen, C.; Zhu, S.; Gao, J. Regulation of ascorbate-glutathione cycle in peaches via nitric oxide treatment during cold storage. Sci. Hortic. 2019, 247, 400–406. [Google Scholar] [CrossRef]
- Rajput, V.D.; Harish; Singh, R.K.; Verma, K.K.; Sharma, L.; Quiroz-Figueroa, F.R.; Meena, M.; Gour, V.S.; Minkina, T.; Sushkova, S.; et al. Recent developments in enzymatic antioxidant defence mechanism in plants with special reference to abiotic stress. Biology 2021, 10, 267. [Google Scholar] [CrossRef]
- Gan, L.; Mou, Z.; Chen, J.; Shan, W.; Kuang, J.; Lu, W.; Zhao, Y.; Wei, W. L-Cysteine treatment delays leaf senescence in Chinese flowering cabbage by regulating ROS metabolism and stimulating endogenous H2Sproduction. Foods 2025, 14, 29. [Google Scholar] [CrossRef]
- Song, Y.; Liang, H.; Peng, J.; Ding, S.; Duan, X.; Shan, Y. Application of L-cysteine hydrochloride delays the ripening of harvested tomato fruit. Foods 2024, 13, 841. [Google Scholar] [CrossRef]








| Gene Name | Gene ID | Gene Annotation by Swissprot | Regulations | log2foldchange | Primer Name | Sequence (5′–3′) | |
|---|---|---|---|---|---|---|---|
| qRT-PCR | RNA Seq | ||||||
| OrCBS | MDBOrad1_07857 | Cystathionine beta-synthase | Up | +1.73 | +2.12 | CBS F | GCAGGAAAACGACGATT |
| CBS R | ACGACAGCACCACCACA | ||||||
| OrCSE | MDBOrad1_19093 | Cystathionine gamma-lyase | Up | +6.61 | +3.93 | CSE F | CGAGAAGGACGGACAG |
| CSE R | TTGCTACATCAACGGG | ||||||
| OrCCO | NewGene_3139 | Cytochrome c oxidase subunit 1 | Down | +7.46 | +6.31 | CCO F | GGAATATCCTTGGGGACT |
| CCO R | AACGAGGTGAGGTTGTGA | ||||||
| OrH+-ATPase 1 | MDBOrad1_01006 | V-type proton ATPase subunit C | Down | −1.04 | −1.10 | H+-ATPase F 1 | AACGACGATGGGCTA |
| H+-ATPase R 1 | CACGCATACGGGCTG | ||||||
| OrH+-ATPase 2 | MDBOrad1_09920 | V-type proton ATPase subunit D | Down | −1.85 | −1.02 | H+-ATPase F 2 | TACTAAAGAAGGTTGAT |
| H+-ATPase R 2 | GTACGAGATAGGATATG | ||||||
| OrH+-ATPase 3 | MDBOrad1_11764 | V-type proton ATPase subunit a | Down | −1.32 | −1.16 | H+-ATPase F 3 | GATCGGTTCGCATAGGT |
| H+-ATPase R 3 | TCTGGGGGATGAAGTTG | ||||||
| OrCa2+-ATPase | MDBOrad1_14841 | Calcium-transporting ATPase 3 | Up | +1.71 | +2.20 | Ca2+-ATPase F | CGAAGACAAGAATGGTG |
| Ca2+-ATPase R | TGGTCAGGCAAATAGAG | ||||||
Disclaimer/Publisher’s Note: The statements, opinions and data contained in all publications are solely those of the individual author(s) and contributor(s) and not of MDPI and/or the editor(s). MDPI and/or the editor(s) disclaim responsibility for any injury to people or property resulting from any ideas, methods, instructions or products referred to in the content. |
© 2025 by the authors. Licensee MDPI, Basel, Switzerland. This article is an open access article distributed under the terms and conditions of the Creative Commons Attribution (CC BY) license (https://creativecommons.org/licenses/by/4.0/).
Share and Cite
Ma, X.; Li, T.; Mao, W.; Zhang, Y.; Liu, H.; Jiang, W.; Sun, Y.; Yu, H.; Cheng, F.; Zhu, D. Enhancing Postharvest Quality of Fresh-Cut Changgen Mushrooms by Exogenous L-Cysteine Treatment: Aspects of Accumulating Amino Acids, Triggering Energy Metabolism and Enhancing Endogenous H2S Regulation. Foods 2025, 14, 496. https://doi.org/10.3390/foods14030496
Ma X, Li T, Mao W, Zhang Y, Liu H, Jiang W, Sun Y, Yu H, Cheng F, Zhu D. Enhancing Postharvest Quality of Fresh-Cut Changgen Mushrooms by Exogenous L-Cysteine Treatment: Aspects of Accumulating Amino Acids, Triggering Energy Metabolism and Enhancing Endogenous H2S Regulation. Foods. 2025; 14(3):496. https://doi.org/10.3390/foods14030496
Chicago/Turabian StyleMa, Xingchi, Tianhao Li, Weijian Mao, Yu Zhang, Haoran Liu, Wenwen Jiang, Yanan Sun, Hao Yu, Fansheng Cheng, and Dan Zhu. 2025. "Enhancing Postharvest Quality of Fresh-Cut Changgen Mushrooms by Exogenous L-Cysteine Treatment: Aspects of Accumulating Amino Acids, Triggering Energy Metabolism and Enhancing Endogenous H2S Regulation" Foods 14, no. 3: 496. https://doi.org/10.3390/foods14030496
APA StyleMa, X., Li, T., Mao, W., Zhang, Y., Liu, H., Jiang, W., Sun, Y., Yu, H., Cheng, F., & Zhu, D. (2025). Enhancing Postharvest Quality of Fresh-Cut Changgen Mushrooms by Exogenous L-Cysteine Treatment: Aspects of Accumulating Amino Acids, Triggering Energy Metabolism and Enhancing Endogenous H2S Regulation. Foods, 14(3), 496. https://doi.org/10.3390/foods14030496

