Abstract
Broad beans, natural sources of L-DOPA and bioactive phenolics show promise for Parkinson’s disease intervention. This study investigated broad bean extracts’ protective mechanisms against PD pathogenesis. Among screened varieties, QC25 extract exhibited optimal protection in MPP+-injured PC12 cells, improving viability, reducing LDH release, and mitigating cell cycle arrest. QC25 extract rescued mitochondrial dysfunction by suppressing ROS, restoring membrane potential, normalizing Ca2+ homeostasis, and recovering ATP synthesis. Metabolomics identified glycerophospholipid metabolism as the core protective pathway, mediating mitochondrial membrane stabilization. QC25 extract further activated PINK1/Parkin-mediated mitophagy, upregulating PINK1 and Parkin expression. Crucially, 6-gingerol—uniquely detected in QC25 extract—synergized with L-DOPA, enhancing cell viability and amplifying mitophagy through complementary mitochondrial repair mechanisms. These findings demonstrate QC25 broad bean variety exerts’ protective effects on PD model cells by regulating mitochondrial function and mitophagy, and its unique component 6-gingerol synergizes with L-DOPA to strengthen these effects. This study provides a theoretical basis for the development of QC25 as a functional food ingredient for neurological health maintenance.
1. Introduction
Parkinson’s disease (PD) affects over 10 million individuals globally, posing a dual therapeutic challenge: alleviating dopamine deficiency while addressing mitochondrial dysfunction—the core pathological mechanism driving neurodegeneration in 90% of idiopathic PD cases [,]. Although synthetic levodopa (L-DA) remains the primary therapy, its limitations—failure to suppress oxidative stress, restore mitochondrial homeostasis, or halt disease progression—highlight the shortcomings of single-target pharmacotherapy [,]. Mitochondrial abnormalities, marked by excessive reactive oxygen species (ROS) production, Adenosine Triphosphate (ATP) depletion, and defective mitophagy, are recognized as upstream triggers of dopaminergic neuron loss [,]. This mechanistic complexity necessitates multi-target interventions, underscoring the potential value of functional foods as a source of synergistic neuroprotective compounds.
In preclinical PD research, cellular models play a critical role in elucidating pathogenic mechanisms and evaluating therapeutic candidates. Among these, MPP+ (1-methyl-4-phenylpyridinium)-induced neurotoxicity models are widely adopted due to their ability to recapitulate key pathological features of PD []. MPP+, a metabolite of the neurotoxin MPTP (1-methyl-4-phenyl-1,2,3,6-tetrahydropyridine), selectively accumulates in dopaminergic neurons via the dopamine transporter and inhibits mitochondrial complex I activity—mimicking the mitochondrial dysfunction observed in PD patients []. This inhibition triggers a cascade of events, including ROS overproduction, mitochondrial membrane potential collapse, ATP depletion, and ultimately dopaminergic cell death, making MPP+-treated cells a validated model for studying PD-related neurodegeneration and screening neuroprotective agents [,].
The rise in dietary neuroprotection offers new avenues for PD management. Epidemiological studies link polyphenol-rich diets to reduced PD risk, attributed to their antioxidant and anti-inflammatory properties [,,]. However, few foods naturally combine neurotransmitter precursors with mitochondrion-stabilizing phytochemicals. Broad beans (Vicia faba L.), an ancient crop cultivated since the Neolithic era and consumed worldwide, uniquely bridge this gap []. As a rich natural source of L-DA, broad beans directly replenish dopamine []. More importantly, their value extends beyond L-DA: preliminary studies suggest synergistic interactions between L-DA and co-occurring phenolics in mitigating oxidative damage and enhancing mitochondrial resilience []. However, the mechanisms underlying this phytochemical synergy remain unelucidated, and cultivar-specific variations in bioactivity have long been overlooked.
In this study, the neuroprotective effects of extracts from ten broad bean varieties on Parkinson’s disease model cells were evaluated under the condition of identical levodopa concentrations. The optimal variety was identified through a comprehensive assessment of bioactive components, cell viability, and mitochondrial protection. Subsequently, to explore the reason for the superior efficacy of this variety, we conducted a component analysis of its extract and discovered a specific compound that may enhance the effect of levodopa. Validation experiments, which assessed cell viability, mitochondrial function, and the mitophagy pathway, confirmed that this compound exerts a synergistic neuroprotective effect with levodopa. This research indicates that broad beans provide a basis for the development of natural neuroprotective foods. The bioactive components in broad beans can act as potentiators, improving the efficacy of levodopa while alleviating oxidative stress. These findings offer new directions for key formulations in the design of functional foods for neurological health.
2. Materials and Methods
2.1. Materials and Reagents
Ten broad bean varieties (QC25:Vicia faba L. var. equina, 4030:Vicia faba L. var. minor, rf94:Vicia faba L. var. major, QC14:Vicia faba L. var. major, QC15:Vicia faba L. var. major, QC16:Vicia faba L. var. major, QC18:Vicia faba L. var. major, QC19:Vicia faba L. var. equina, QC21:Vicia faba L. var. major, lf18:Vicia faba L. var. equina) were obtained from the Nantong Institute of Agricultural Sciences and the Qinghai Academy of Agriculture and Forestry Sciences. PC12 cells were purchased from the Cell Bank of the Chinese Academy of Sciences. L-DA, MPP+ and 6-gingerol were purchased from Yuan Ye Biotechnology Co., Ltd. (Shanghai, China). MTT was purchased from Solarbio Science & Technology Co., Ltd. (Beijing, China). Acetonitrile and formic acid (used in UHPLC-Q/TOF-MS) were purchased from Sinopharm Chemical Reagent Co., Ltd. (Shanghai, China). The CheKine™ ATP assay kit was obtained from Yeasen Biotech Co., Ltd. (Wuhan, China). LDH assay kit, ROS assay kit, Fluo-4 calcium assay kit, JC-1 mitochondrial membrane potential assay kit, cell cycle kit, cell apoptosis assay kit and qPCR kit were purchased from Beyotime Biotechnology Co., Ltd. (Shanghai, China).
2.2. Preparation of Broad Bean Extract
Broad bean samples were dried, ground into powder, and sieved through an 80-mesh sieve. For extraction, the powder was mixed with an extraction solvent consisting of acetonitrile, water, and formic acid (50:50:1, v/v/v) at a solid-to-liquid ratio of 100 g/L. Ultrasonic extraction was performed at a power of 300 W. After extraction, the mixture was centrifuged at 8000 rpm for 15 min. The supernatant was filtered, and the filtrate was concentrated and lyophilized.
2.3. Determination of the Components of Broad Bean Extract
2.3.1. Determination of L-DA Content
L-DA content was quantified using a modified high-performance liquid chromatography (HPLC) method. The chromatographic conditions were as follows: mobile phase, acetonitrile (CH3CN): 1‰ formic acid (HCOOH) aqueous solution (20:80, v/v); detection wavelength, 280 nm; flow rate, 1 mL/min; column temperature, 35 °C. A standard curve was generated using L-DA standards (5–1000 μg/mL). Approximately 0.01 g of sample powder was extracted with 5 mL of 0.1 mol/L acetic acid (HAC) solution by sonication for 20 min. After filtration through a 0.22 µm filter, the sample was analyzed by HPLC.
2.3.2. Determination of Total Phenolic Content
Total phenolic content was determined using the Folin–Ciocalteu method [].
2.3.3. Determination of Total Flavonoid Content
Total flavonoid content was determined using the NaNO2-Al(NO3)3 colorimetric method [].
2.4. Effects of Broad Bean Extract on PD Model Cell
2.4.1. Cell Culture
PC12 cells were cultured in Dulbecco’s Modified Eagle Medium (DMEM) medium (supplemented with 10% fetal bovine serum and penicillin/streptomycin) in a 37 °C incubator with 5% CO2. The medium was changed every 24 h. When the cells reached over 90% confluency, they were passaged using trypsin digestion, and logarithmically growing cells were used for subsequent experiments.
2.4.2. Experimental Grouping
The experiment consisted of 12 groups: the control group (CON, normal culture without treatment), the model group (MPP+, treated with 500 µmol/L MPP+ for 24 h) [], and experimental groups including QC25, 4030, rf94, QC14, QC15, QC16, QH18, QC19, QC21, and lf18. In the experimental groups, after MPP+ treatment, extracts of broad beans corresponding to 100 µg/mL L-DA content were added.
2.4.3. Cell Viability Assay
Cells were seeded in 96-well plates. After 24 h drug treatment according to the groupings described in Section 2.4.2, 100 µL of 3-(4,5-Dimethylthiazol-2-yl)-2,5-Diphenyltetrazolium Bromide (MTT) solution (0.5 g/L) was added to each well and incubated at 37 °C for 4 h. Subsequently, 150 µL of Dimethyl Sulfoxide (DMSO) was added to each well to dissolve the formazan crystals. The optical density was measured at 490 nm wavelength using a microplate reader (Varioskan LUX, Thermo Fisher Scientific, Waltham, MA, USA).
2.4.4. Measurement of Cell LDH Release
Cells were seeded in 96-well plates. Following 24 h drug treatment according to Section 2.4.2, with additional setup of maximum enzyme activity control wells and blank control wells, 60 µL of Lactate Dehydrogenase (LDH) detection working solution was added to each well. The absorbance at 490 nm was determined using a microplate reader, and the LDH release rate was calculated for each well.
2.4.5. Measurement of Cell Cycle
Cells were cultured in 6-well plates and assigned to the following groups: model group, blank group, QC25 group, rf94 group, and QC15 group. Drug administration was performed as described previously. After incubation, cells were washed with PBS, were first fixed with 70% ethanol, and then stained with a Propidium Iodide (PI) staining working solution prepared according to the kit instructions. After removal of unbound PI, cells were loaded onto a flow cytometer and detected at an excitation wavelength of 488 nm.
2.5. Effects of Broad Bean Extract on Mitochondria in PD Model Cell
2.5.1. Measurement of ROS Concentration
Cells were cultured to the logarithmic growth phase and seeded in plates. After 24 h treatment of the control group, model group, and QC25 group, the cells were washed with pre-cooled buffer to remove the culture medium. Subsequently, DCFH-DA was added and co-incubated with the cells for 30 min, followed by washing to remove unbound probes. Fluorescence images were captured under an inverted fluorescence microscope at high magnification, and fluorescence intensity was measured using a microplate reader (excitation wavelength: 488 nm, emission wavelength: 525 nm).
2.5.2. Mitochondrial Membrane Potential Detection
Cells were seeded in 12-well plates and cultured to the logarithmic phase, followed by drug treatment according to the groupings described in Section 2.5.1. After washing with buffer, cells were incubated with JC-1 reagent diluted to an appropriate concentration at 37 °C for 30 min, followed by PBS washing. Fluorescence signals were detected using a flow cytometer, and the mitochondrial membrane potential was evaluated based on the fluorescence intensity ratio (red/green) (excitation wavelength: 490 nm, emission wavelength: 530 nm).
2.5.3. ATP Content Measurement
Cells were seeded in 12-well plates and cultured to the logarithmic phase, followed by drug treatment according to Section 2.5.1. After 24 h, cell lysis buffer was added. Post-lysis, the lysate from each well was centrifuged at 12,000 rpm and 4 °C for 15 min. The supernatant was collected and mixed with the reaction solution from an ATP detection kit. After incubation at 37 °C for 20 min, fluorescence intensity at 700 nm was immediately measured using a fluorometric microplate reader. The fluorescence intensity was proportional to ATP content.
2.5.4. Measurement of Ca2+ Concentration
Cells were seeded in 12-well plates and cultured to the logarithmic phase, followed by drug treatment according to Section 2.5.1. After thorough Phosphate-Buffered Saline (PBS) washing to remove residual medium, cells were incubated with the fluorescent probe Fluo-4 at 37 °C for 30 min, followed by buffer washing to remove unbound Fluo-4. Fluorescence intensity was detected using a microplate reader (excitation wavelength: 488 nm, emission wavelength: 520 nm).
2.6. UPLC-QTOF/MS Quantitative Analysis
2.6.1. Sample Extraction
Cell culture and drug treatment procedures followed Section 2.5.1. After washing twice with pre-cooled PBS (4 °C), 2 mL of 80% methanol was added to quench cellular metabolism. Cells were scraped using a cell lifter and transferred to centrifuge tubes. The samples were centrifuged at 13,000 rpm for 15 min, and the supernatant was collected and dried under nitrogen gas. Metabolites were reconstituted in 200 µL of resuspension solution (acetonitrile:methanol = 7:3), followed by centrifugation at 13,000 rpm for 10 min. The supernatant was injected for analysis. Quality control (QC) samples, prepared by pooling equal volumes of metabolites from all samples, were used to evaluate experimental reproducibility.
2.6.2. Instrumental Analysis
The chemical profiling of the extracts was conducted on a Waters Acquity Ultra Performance Liquid Chromatography-Quadrupole Time-of-Flight Mass Spectrometry (UPLC-QTOF/MS) system (Acquity, Waters Corporation, Milford, MA, USA). The detailed analytical parameters were as follows:
Liquid Chromatographic Conditions:
Chromatographic separation was achieved using an Acquity BEH C18 column (2.1 mm × 100 mm, 1.7 μm). The mobile phase consisted of (A) acetonitrile and (B) 0.1% aqueous formic acid. A gradient elution program was applied at a flow rate of 0.3 mL/min: 0–1 min, 5% A; 1–13 min, 5–99% A; 13–13.5 min, re-equilibration to 5% A, followed by a 3 min post-run stabilization. The injection volume was 1 μL.
QToF Mass Spectrometric Conditions:
Ionization was performed with a cone voltage of 35 V. The desolvation gas (N2) flow rate was set to 600 L/h, with source and desolvation temperatures maintained at 100 °C and 400 °C, respectively. Argon served as the collision gas. Data acquisition was carried out in full-scan mode (m/z 50–1200).
2.6.3. Data Processing
Upon completion of detection, raw data were imported into Progenesis QI for metabolomic processing. The identification of compounds was mainly based on the METLIN database, where a score threshold of 30 or higher was applied. Key parameters including mass-to-charge ratios (m/z), ion intensities, and sample identifiers were subsequently subjected to multivariate pattern recognition analysis using SIMCA-P software (v11.0, Sweden). Principal component analysis (PCA) and partial least squares-discriminant analysis (PLS-DA) were employed to characterize metabolic profiles. Model validity was rigorously validated through cross-validation (Q2 > 0.5 threshold) and permutation testing (200 iterations, p < 0.05).
2.7. RT-PCR
Cell culture conditions, experimental grouping, and drug treatments were performed as described in Section 2.5.1. Total RNA was extracted according to the kit instructions, and RNA concentration was determined. Using a reverse transcription kit, mRNA was reverse transcribed into cDNA. cDNA was used as the template, and GAPDH was used as the internal control. Amplification and detection were performed using a PCR machine. The PCR amplification conditions were as follows: 95 °C for 30 s for pre-denaturation, 95 °C for 5 s for denaturation, 60 °C for 60 s for annealing, with a total of 40 cycles; the melting curve was 95 °C for 5 s, 65 °C for 60 s, followed by cooling at 50 °C for 30 s. Each experimental indicator was tested in triplicate, and the average value was taken. Data were analyzed using the 2−ΔΔCt method. The primer sequences are shown in Table 1.

Table 1.
Sequences of the forward and reverse primers used in the qRT-PCR assay.
2.8. Screening for Levodopa Synergistic Substances
The three broad bean varieties (QC25, rf94, and QC15) demonstrating optimal protective effects on PD model cells were selected for compositional analysis. Extracts were characterized under standardized L-DOPA concentration conditions using modified chromatographic parameters. While the instrumental methodology followed Section 2.6.2, the liquid chromatographic gradient program was optimized as follows: 0–2 min, 0–10% A; 2–6 min, 10–40% A; 6–8 min, 40–100% A; 8–13 min, return to initial conditions. Data acquisition was performed using MassLynx 4.2 software, and subsequent processing utilized Unify Scientific Information System. The databases employed for the Unify analysis were the Waters Traditional Medicine Library and The University of Ottawa Phytochemical Library.
2.9. Effects of 6-Gingerol Combined with Levodopa on PD Model Cell
Prior to the formal experiment, a concentration optimization assay was conducted to determine the optimal working concentrations of L-DA and 6-gingerol. Logarithmic-phase PC12 cells were seeded in 96-well plates at a density of 5 × 103 cells/well and cultured for 24 h. For L-DA screening, cells were treated with gradient concentrations of L-DA (10 μg/mL, 50 μg/mL, 100 μg/mL, 200 μg/mL) for 48 h, with untreated cells serving as the blank control and MPP+-injured cells as the model control. For 6-gingerol screening, cells were pre-treated with gradient concentrations of 6-gingerol (1 μm/mL, 5 μm/mL, 10 μm/mL, 20 μm/mL) for 4 h, followed by co-incubation with MPP+ for another 48 h. The MTT assay was used to detect cell viability, and the results confirmed that the optimal concentration of L-DA was 100 μg/mL and that of 6-gingerol was 10 μM. Subsequently, the experiment was divided into the following groups: control group (untreated), model group (treated with 500 μmol/L MPP+), L-DA group, 6-gingerol group, and L-DA + 6-gingerol group. All groups were treated with the optimal drug concentrations determined by the aforementioned screening assay. Experimental procedures referred to Section 2.4, and cell viability, LDH release rate, and cell cycle were measured for each group, respectively.
2.10. Effects of 6-Gingerol Combined with Levodopa on Mitochondria
Cells were cultured and grouped as described in previous methods. Drug treatments were administered following Section 2.10. Reactive oxygen species (ROS) release, intracellular Ca2+ concentration, mitochondrial membrane potential, and ATP levels were quantified across all groups.
2.11. Effects of 6-Gingerol Combined with Levodopa on the PINK1/Parkin Pathway
Drug treatments were administered following Section 2.10. Total RNA was extracted using the protocol outlined in Section 2.6. mRNA expression levels of PINK1, Parkin, NDP52, and OPTN were measured in each experimental group.
2.12. Statistical Analysis
Metabolomic data were analyzed using principal component analysis (PCA) and partial least squares-discriminant analysis (PLS-DA) with Simca-P 14.1 software (Umetrics AB, Umeå, Sweden) to investigate the cellular metabolomic changes caused by the process. Differential metabolites were identified using PLS-DA models (VIP > 1 and p < 0.05).
Other results are expressed as mean ± standard error of the mean. Multiple group comparisons were performed using one-way analysis of variance (ANOVA), followed by Tukey’s or Dunnett’s test. A p value < 0.05 was considered statistically significant. Graphics were plotted using Origin 2024 (OriginLab Corporation, Northampton, MA, USA).
3. Results and Discussion
3.1. Determination of Active Components in Broad Bean Extract
The contents of L-DA, total phenols, and total flavonoids were determined for different broad bean varieties, and the results are shown in Table 2. It can be observed that the variety rf94 had the highest L-DA content, with mass fractions of 15.24%, 14.89% for QC25, and 10.53% for QC14. Although QC25 does not have the highest L-DA content, it exhibits superior levels of both total flavonoids and total phenols compared to the other varieties.

Table 2.
Results of determination of active components in broad bean extraction.
3.2. Effect of Broad Bean Extract on the Cell Activity
In this experiment, a cellular model was established using 500 µmol/L MPP+. MTT assay results (Figure 1A) showed that compared to the control group, cell viability in the model group was significantly reduced to 46% (## p < 0.01). Compared to the model group, cell viability in the QC25, rf94, and QC19 groups was significantly increased, with the QC25 group achieving a cell survival rate of 61.44% (** p < 0.01). In the LDH release assay results (Figure 1B), the LDH release rates in the QC25 and QC15 groups were 39% and 41%, respectively, significantly lower than that of the model group. To further identify the extract offering the optimal protective effect on the Parkinson’s disease model cells, extracts from the three varieties QC25, rf94, and QC15 were selected for intervention, followed by cell cycle analysis. As shown in Figure 1C, relative to the model group, the QC25-treated group exhibited the most pronounced decrease in the proportion of cells in the G0/G1 phase (** p < 0.01), indicating enhanced cell division and alleviation of apoptosis. These results collectively demonstrate that the QC25 variety provides the best neuroprotective effect against damage in the PD cell model. Therefore, the QC25 variety was selected for subsequent experiments.

Figure 1.
Effects of Different Broad Bean Extracts on Cell Activity in a Parkinson’s Disease Model. (A) Cell Viability. (B) Cell LDH Release Rate. (C) Cell Cycle. Data are shown as the mean ± SEM, n = 5, ## p < 0.01 versus Control group; * p < 0.05, ** p < 0.01 versus Model group.
3.3. Effects of Broad Bean Extract on Mitochondrial Function
Mitochondria, as the central hubs of cellular energy metabolism, dynamically regulate a sophisticated network involving reactive oxygen species (ROS), membrane potential, calcium ion (Ca2+) concentration, and ATP levels []. During oxidative phosphorylation, the mitochondrial electron transport chain generates ROS primarily through Complexes I and III. Excessive ROS accumulation triggers mitochondrial membrane potential (ΔΨm) collapse, induces abnormal opening of the mitochondrial permeability transition pore (mPTP), and subsequently leads to cytosolic Ca2+ overload and impaired ATP synthesis [].
ROS serve as signaling molecules essential for diverse physiological processes. However, when physiological compensatory mechanisms fail to maintain ROS within homeostatic ranges, oxidative stress occurs, damaging mitochondrial function and promoting apoptosis []. Intracellular ROS levels were quantified using the DCFH-DA fluorescent probe, where green fluorescence intensity correlates positively with ROS production. Representative inverted fluorescence microscopy images and normalized ROS fluorescence intensities are shown in Figure 2A. In MPP+-treated PC12 cells, the fluorescence intensity reached 170% (## p < 0.01), indicating the occurrence of oxidative stress. This is likely due to the release of ROS from Complex I into the mitochondrial matrix, and from Complex III into both the mitochondrial matrix and the inner membrane following MPP+ treatment, resulting in increased ROS generation. Notably, the QC25 extract significantly attenuated MPP+-induced overproduction of ROS (** p < 0.01), demonstrating its antioxidant protective effect on mitochondria.

Figure 2.
Effects of Different Broad Bean Extracts on Mitochondrial Function in Parkinson’s Disease Model Cells. (A) ROS Levels. (B) Mitochondrial Membrane Potential (Green Fluorescence Intensity). (C) Intracellular Calcium Ion Concentration. (D) ATP Content. Data are shown as the mean ± SEM, n = 5, ## p < 0.01 versus Control group; ** p < 0.01 and versus Model group.
Mitochondrial membrane potential directly reflects the integrity of the proton gradient across the inner mitochondrial membrane []. The fluorescent probe JC-1 was employed to assess ΔΨm, where depolarization reduces JC-1 aggregate formation and increases green fluorescence intensity. Figure 2B displays flow cytometry profiles and normalized JC-1 monomer fluorescence intensities across experimental groups. MPP+-treated cells exhibited a significant increase in green fluorescence intensity (### p < 0.001), with JC-1 monomer proportion rising to 30.20%, indicating severe ΔΨm collapse. Mechanistically, MPP+ inhibits mitochondrial Complex I, disrupting electron transport chain activity and triggering ΔΨm dissipation []. QC25 treatment markedly attenuated these effects, reducing green fluorescence intensity and decreasing JC-1 monomer proportion to 14.16% (** p < 0.01), thereby restoring ΔΨm in damaged cells.
Ca2+ serve as pivotal signaling molecules in neuronal transmission and functional regulation, with their homeostatic balance being essential for maintaining normal neuronal activity []. When MPP+ inhibits mitochondrial Complex I, leading to collapse of the mitochondrial membrane potential (MMP), mitochondria lose their calcium-buffering capacity, resulting in a marked elevation of cytosolic Ca2+ concentrations []. As demonstrated in Figure 1C, MPP+-treated model cells exhibited a 160% increase in intracellular Ca2+ levels compared to the control group (## p < 0.01), indicating severe disruption of calcium homeostasis. QC25 broad bean extract treatment significantly reduced Ca2+ overload (** p < 0.01), restoring the concentration to 103.55% of baseline. These findings demonstrate that QC25 alleviates mitochondrial calcium signaling burden, restores mitochondrial functionality, and mitigates apoptosis in Parkinson’s disease cell models.
ATP, primarily synthesized by the mitochondrial oxidative phosphorylation system, serves as a critical indicator of electron transport chain efficiency and cellular energy supply []. As shown in Figure 2D, MPP+ treatment induced a significant reduction in intracellular ATP levels compared to the control group (## p < 0.01). Mechanistically, MPP+ selectively inhibits mitochondrial Complex I, disrupting electron transfer and proton gradient formation while triggering oxidative stress and mitochondrial membrane potential collapse, ultimately suppressing ATP synthesis []. Notably, QC25 broad bean extract treatment restored ATP content to 62.70% (** p < 0.01). These results suggest that QC25 may antagonize the toxic effects of MPP+ on mitochondrial energy metabolism by preserving Complex I functionality or enhancing oxidative phosphorylation efficiency
3.4. Effect of Broad Bean Extract on the PD Models Cell Metabolome by UPLC-QTOF/MS
3.4.1. Metabolomic Profiling Analysis
Metabolomic data from the cell control, model (MPP+-treated), and QC25 groups were analyzed using multivariate statistical methods in SIMCA-P following UPLC-Q-TOF-MS acquisition. As shown in Figure 3A,B, principal component analysis (PCA) score plots revealed no outliers, with distinct clustering among groups. Notably, the control, model, and QC25 groups exhibited significant separation, and the trajectory of QC25-treated cells trended toward normalization.

Figure 3.
PCA scores of ESI+ (A) and ESI- (B) model in CON group, Model group and QC25 group. OPLS-DA scores of ESI+ (C) and ESI- (D) mode in CON group, Model group and QC25 group. Permutation test results of ESI+ (E) and ESI- (F) pattern in CON group, Model group and QC25 group.
Further validation via supervised partial least squares-discriminant analysis (PLS-DA) confirmed intergroup separation in both positive and negative ion modes Figure 3C,D, aligning with PCA results and confirming successful establishment of the MPP+-induced PD model and QC25 intervention efficacy. Model reliability was evidenced by Q2 regression lines intersecting the negative y-axis in permutation tests Figure 3E,F, demonstrating robust stability and predictive capacity without overfitting.
3.4.2. Metabolic Pathway Analysis
By matching mass-to-charge ratios, molecular formulas, retention times, and secondary fragment ions against HMDB, MassBank, and PubChem databases, 66 potential differential metabolites were annotated among the control, model, and QC25-treated groups (Table S1).
As summarized in Table S1, MPP+ treatment significantly downregulated 7 metabolites and upregulated 19 metabolites in the model group compared to controls. A heatmap of the 26 differential metabolites (Figure 4A) visualized their dynamic changes across groups, with green-to-red gradients representing high-to-low relative abundances. Hierarchical clustering demonstrated stark metabolic disparities between the model and control groups, while the QC25-treated group exhibited intermediate profiles, suggesting partial reversal of MPP+-induced metabolic perturbations.

Figure 4.
(A) Heatmap of different metabolites. (B) Classification of differential metabolites. (C) The KEGG enrichment analysis showed highly affected metabolites sets. (D) The KEGG analysis showed highly affected pathways. (E) The mRNA expression levels of PINK1, Parkin, NDP52, and OPTN in each group.Data are shown as the mean ± SEM, n = 5, ## p < 0.01 versus Control group; ** p < 0.01 versus Model group.
Figure 4B highlights that QC25 (broad bean extract) treatment predominantly downregulated metabolites in the MPP+-injured PC12 cell group. Specifically, the downregulated metabolites are mainly categorized into three key classes: Fatty Acyls (fatty acyls), Glycerophospholipids (glycerophospholipids), and Organooxygen compounds (organooxygen compounds)—which are closely associated with lipid metabolism homeostasis and oxidative stress regulation in neural cells. Pathway enrichment analysis via MetaboAnalyst 5.0 (Figure 4C) implicated two key pathways: glycerophospholipid metabolism and sphingolipid metabolism. Further functional enrichment (Figure 4D) revealed QC25-mediated reprogramming of Sphingolipid metabolism, Ether lipid metabolism, and Glycerophospholipid metabolism in PC12 cells.
These results suggest that the neuroprotective effects of broad bean extract may be mediated through regulation of the glycerophospholipid metabolism pathway in PC12 cells. It is well-established that glycerophospholipid metabolism is closely linked to mitochondrial functional stability []. The inner and outer mitochondrial membranes are predominantly composed of glycerophospholipids, whose composition and ratios directly determine membrane fluidity, stability, and functionality []. The extract may restore mitochondrial membrane architecture via modulation of glycerophospholipid metabolism.
The aforementioned metabolomics analysis indicated that the QC25 extract significantly reversed the MPP+-induced metabolic disturbances, particularly by regulating the glycerophospholipid metabolism pathway, which is closely associated with mitochondrial membrane structure and function. Given that mitochondrial dysfunction (such as collapse of membrane potential, ROS burst, and ATP depletion) serves as a key signal triggering mitophagy to eliminate damaged mitochondria, and considering that the PINK1/Parkin pathway represents the central mechanism regulating this process, we further investigated the effects of the QC25 extract on the PINK1/Parkin-mediated mitophagy pathway.
3.5. Effects of Broad Bean Extract on the PINK1/Parkin Pathway
As shown in Figure 4E, mRNA expression levels of PINK1 and Parkin in the model group were significantly reduced to 53.49% and 60.93%, respectively, compared to the control group (## p < 0.01). This indicates that MPP+-induced inhibition of mitochondrial Complex I triggers sustained collapse of mitochondrial membrane potential (MMP), preventing PINK1 stabilization on the outer mitochondrial membrane and subsequent recruitment of Parkin to initiate mitophagy []. In contrast, QC25 treatment restored PINK1 and Parkin expression to 83.76% and 93.41%, respectively (** p < 0.01). These findings suggest that QC25 protects PD model cells by restoring PINK1/Parkin-mediated mitophagy.
NDP52 and OPTN, two critical autophagy receptors, facilitate lysosomal degradation of damaged mitochondria by interacting with ubiquitin tags on their surfaces []. The QC25 intervention significantly rescued the downregulated expression of NDP52 and OPTN (** p < 0.01), demonstrating its ability to enhance autophagic recognition of ubiquitinated mitochondria and improve mitophagic flux.
3.6. Screening of Levodopa-Synergizing Substances
Based on the observed variations in cellular activity induced by different broad bean extracts under identical levodopa administration (Section 3.1), it was hypothesized that certain components within the extracts may potentiate the protective effects of levodopa. Therefore, three broad bean extracts (QC25, rf94, and QC19) were subjected to UHPLC-Q/TOF-MS analysis under identical levodopa concentrations. The top ten compounds ranked by intensity in the analysis results were summarized in Figure 5A, and information such as retention time and characteristic ion fragments for each compound was compiled in Table 3. As shown in Figure 5A, among the top 10 compounds ranked by response intensity, there were no significant differences between all substances except 6-gingerol. However, QC25 contained 6-gingerol, which was not detected in the other two varieties. Figure 5B shows the overlaid chromatograms of the extract and 6-gingerol standard, while Figure 5C presents their side-by-side MS and MS/MS spectra, collectively confirming the presence of 6-gingerol in QC25. Notably, 6-GIN exhibits potent antioxidant properties, effectively neutralizing free radicals, alleviating oxidative stress, and protecting neuronal cells, potentially delaying neurodegeneration in Parkinson’s disease and Alzheimer’s disease []. This suggests that 6-GIN may account for the superior efficacy of QC25 compared to the other varieties in the Parkinson’s disease model cells.

Figure 5.
(A) UHPLC-Q/TOF-MS Identification of active ingredients in broad bean QC25, rf94 and QC15 (top ten substances with the highest response values). (B) Overlay of chromatograms of QC25 extract and 6-gingerol. The red chromatogram represents the sample, and the green chromatogram represents 6-gingerol. (C) MS and MS/MS spectra of QC25 extract and 6-gingerol. The spectra on the left correspond to 6-gingerol, and those on the right correspond to QC25 extract.

Table 3.
Identification data of the top ten compounds in QC25 obtained by UPLC-QTOF/MS analysis.
3.7. Synergistic Effects of 6-Gingerol and Levodopa in Parkinson’s Model Cells
As shown in Figure 6C, cell viability in all treatment groups was significantly higher than in the model group. The combination therapy group exhibited the strongest protective effect, with viability increasing to 75% (** p < 0.01). Correspondingly, LDH release rates in the treatment groups (Figure 6D) were significantly reduced to 38% (** p < 0.01), with the combination group showing a significant improvement compared to monotherapy groups. Similar results were observed in the cell cycle analysis (Figure 6E): The proportion of cells in the G0/G1 phase declined to 60% in the synergistic treatment group (** p < 0.01). These results confirm that co-administration of L-DOPA and 6-GIN synergistically maintains cell membrane integrity, alleviates MPP+-induced cytotoxicity, and enhances protection against Parkinson’s disease-associated cellular damage.

Figure 6.
Effects of L-DA, 6-GIN, and L-DA + 6-GIN treatments on Parkinson’s disease model cells. (A) Screening for the Optimal Concentration of Levodopa. (B) Screening for the Optimal Concentration of 6-Gingerol. (C) Cell Viability. (D) Cell LDH Release Rate. (E) Cell Cycle. Data are shown as the mean ± SEM, n = 5, ## p < 0.01 versus Control group; * p < 0.05, ** p < 0.01 versus Model group.
3.8. Synergistic Effects of 6-Gingerol and Levodopa on Mitochondrial Function
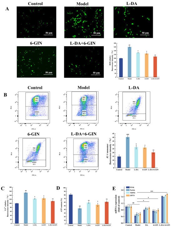
As shown in Figure 7A,B, both 6-GIN and levodopa significantly reduced ROS release and the green fluorescence intensity of mitochondrial membrane potential, with the combined treatment exhibiting a synergistic effect (** p < 0.01). These results indicate that the co-treatment can synergistically alleviate oxidative stress and regulate mitochondrial membrane potential in PC12 cells. Figure 7C,D further shows that the co-treatment can synergistically restore the calcium ion content and ATP levels in PC12 cells (** p < 0.01). The combined treatment not only effectively inhibits MPTP opening and reduces calcium efflux into the cytoplasm but also restores cellular energy supply, supporting the repair of mitochondrial function. In summary, these findings demonstrate that the combined medication can not only improve oxidative stress and ATP synthesis but also directly stabilize MMP, addressing mitochondrial dysfunction in the PD model. This synergistic effect may stem from complementary mechanisms of cellular energy metabolism regulation and mitochondrial function enhancement, which jointly promote energy recovery and mitochondrial protection.

Figure 7.
(A) Effects of L-DA, 6-GIN, and L-DA+6-GIN Treatment on Intracellular ROS Levels. (B) Mitochondrial Membrane Potential. (C) Calcium Ion Concentration. (D) ATP Content. (E) The mRNA expression levels of PINK1, Parkin, NDP52, and OPTN in each group. Data are shown as the mean ± SEM, n = 5, ## p < 0.01 and ### p < 0.001 versus Control group; * p < 0.05, ** p < 0.01 and *** p < 0.001 versus versus Model group.
3.9. Regulation of the PINK1/Parkin Pathway by 6-Gingerol and Levodopa Combination
In the model group, PINK1 and Parkin mRNA expression decreased to 45.21% and 57.37% of control levels, respectively (## p < 0.01; Figure 7E). Levodopa monotherapy showed weaker restoration of PINK1/Parkin expression compared to 6-GIN, likely because levodopa indirectly mitigates mitochondrial damage by improving dopaminergic neuronal metabolism and alleviating energy deficits []. In contrast, 6-GIN directly scavenges mitochondrial ROS, stabilizes MMP, and promotes PINK1 accumulation on the outer mitochondrial membrane []. The combination therapy synergistically restored PINK1 and Parkin expression to 163.02% and 158.07% (*** p < 0.001), respectively, through dual mechanisms: rescuing cellular energy homeostasis and repairing mitochondrial integrity.
Compared to the model group, co-treatment with levodopa and 6-GIN significantly upregulated NDP52 and OPTN expression to 168.17% and 176.05%, respectively (*** p < 0.001). These findings suggest that the combined treatment can enhance mitophagy by promoting autophagic receptor recognition of ubiquitinated mitochondria, accelerating autophagosome formation, and facilitating subsequent lysosomal degradation.
4. Conclusions
This study identifies QC25, a broad bean cultivar rich in L-DOPA, phenolics, and flavonoids, as a promising functional food ingredient for supporting mitochondrial health and neuronal resilience. QC25 alleviates oxidative stress, restores energy metabolism, and stabilizes mitochondrial membrane integrity in Parkinson’s disease models, while its bioactive component 6-gingerol synergizes with plant-derived L-DOPA to enhance mitophagy via PINK1/Parkin pathway activation. These findings highlight the potential of QC25 in functional foods to promote cellular antioxidant defenses and mitochondrial quality control, offering a dietary strategy for maintaining neurological health in aging populations. Further research should focus on optimizing QC25-based formulations for practical nutritional applications.
Supplementary Materials
The following supporting information can be downloaded at: https://www.mdpi.com/article/10.3390/foods14183244/s1, Table S1. MPP+-induced differential metabolites of mitochondrial damage in Parkinson’s cell models. (* p < 0.05, ** p < 0.01, *** p < 0.001; # p < 0.05, ## p < 0.01, ### p < 0.001).
Author Contributions
X.C.: conceptualization, data curation, formal analysis, methodology, software, writing—original draft. Q.G.: investigation, methodology, formal analysis, software. T.L.: Writing—review and editing. J.Z.: Writing—review and editing. Y.L. (Yujiao Liu): Project administration, Resources, Writing—review and editing. X.W.: Writing—review and editing, Project administration, Resources. M.F.: funding acquisition, methodology, project administration. H.Q.: Project administration, Resources, Supervision, Data curation. Y.L. (Yan Li): Project administration, Data curation, Supervision, Resources. L.W.: Funding acquisition, Writing—review and editing, Conceptualization. All authors have read and agreed to the published version of the manuscript.
Funding
This research was funded by the Earmarked Fund for China Agriculture Research System (CARS-08-G19), the National Key Research and Development Program of China (2022YFF1100502 and 2022YFD2100303), the Key Technology Research and Development Program in Xinjiang Uygur Autonomous Region (2022A02009-3), and the “Qing Lan Project” of Jiangsu Province.
Institutional Review Board Statement
Not applicable.
Informed Consent Statement
Not applicable.
Data Availability Statement
The original contributions presented in this study are included in the article/Supplementary Material. Further inquiries can be directed to the corresponding author.
Conflicts of Interest
The authors declare that they have no known competing financial interests or personal relationships that could have appeared to influence the work reported in this paper.
References
- Bloem, B.R.; Okun, M.S.; Klein, C. Parkinson’s disease. Lancet 2021, 397, 2284–2303. [Google Scholar] [CrossRef]
- Ebadpour, N.; Mahmoudi, M.; Kheder, R.K.; Abavisani, M.; Baridjavadi, Z.; Abdollahi, N.; Esmaeili, S.-A. From mitochondrial dysfunction to neuroinflammation in Parkinson’s disease: Pathogenesis and mitochondrial therapeutic approaches. Int. Immunopharmacol. 2024, 142, 113015. [Google Scholar] [CrossRef] [PubMed]
- Chang, K.-H.; Chen, C.-M. The role of oxidative stress in Parkinson’s disease. Antioxidants 2020, 9, 597. [Google Scholar] [CrossRef]
- Henchcliffe, C.; Beal, M.F. Mitochondrial biology and oxidative stress in Parkinson disease pathogenesis. Nat. Clin. Pract. Neurol. 2008, 4, 600–609. [Google Scholar] [CrossRef]
- Wu, Y.; Chen, M.; Jiang, J. Mitochondrial dysfunction in neurodegenerative diseases and drug targets via apoptotic signaling. Mitochondrion 2019, 49, 35–45. [Google Scholar] [CrossRef] [PubMed]
- Fang, C.; Gu, L.; Smerin, D.; Mao, S.; Xiong, X. The interrelation between reactive oxygen species and autophagy in neurological disorders. Oxidative Med. Cell. Longev. 2017, 2017, 8495160. [Google Scholar] [CrossRef]
- Keane, H. Network Pharmacology of the MPP+ Cellular Model of Parkinson’s Disease; University of Oxford: Oxford, UK, 2015. [Google Scholar]
- Nicklas, W.J.; Youngster, S.K.; Kindt, M.V.; Heikkila, R.E., IV. MPTP, MPP+ and mitochondrial function. Life Sci. 1987, 40, 721–729. [Google Scholar] [CrossRef]
- Xu, X.-J.; Pan, T.; Fan, H.-J.; Wang, X.; Yu, J.-Z.; Zhang, H.-F.; Xiao, B.-G.; Li, Z.-Y.; Zhang, B.; Ma, C.-G. Neuroprotective effect of hyperoside in MPP+/MPTP-induced dopaminergic neurodegeneration. Metab. Brain Dis. 2023, 38, 1035–1050. [Google Scholar]
- Curry, D.W.; Stutz, B.; Andrews, Z.B.; Elsworth, J.D. Targeting AMPK signaling as a neuroprotective strategy in Parkinson’s disease. J. Park. Dis. 2018, 8, 161–181. [Google Scholar] [CrossRef] [PubMed]
- Aryal, S.; Skinner, T.; Bridges, B.; Weber, J.T. The pathology of Parkinson’s disease and potential benefit of dietary polyphenols. Molecules 2020, 25, 4382. [Google Scholar] [CrossRef]
- Jalouli, M.; Rahman, M.A.; Biswas, P.; Rahman, H.; Harrath, A.H.; Lee, I.-S.; Kang, S.; Choi, J.; Park, M.N.; Kim, B. Targeting natural antioxidant polyphenols to protect neuroinflammation and neurodegenerative diseases: A comprehensive review. Front. Pharmacol. 2025, 16, 1492517. [Google Scholar] [CrossRef]
- García-Aguilar, A.; Palomino, O.; Benito, M.; Guillén, C. Dietary polyphenols in metabolic and neurodegenerative diseases: Molecular targets in autophagy and biological effects. Antioxidants 2021, 10, 142. [Google Scholar] [CrossRef]
- Poonia, A.; Vikranta, U.; Chaudhary, N.; Dangi, P. Current and potential health claims of faba beans (Vicia faba L.) and its components. In Faba Bean: Chemistry, Properties and Functionality; Springer: Berlin/Heidelberg, Germany, 2022; pp. 331–355. [Google Scholar]
- Baranowska, A. Health-promoting properties of broad beans (Vicia faba L.). Health Probl. Civiliz. 2024, 18, 481–490. [Google Scholar] [CrossRef]
- Kang, K.S.; Yamabe, N.; Wen, Y.; Fukui, M.; Zhu, B.T. Beneficial effects of natural phenolics on levodopa methylation and oxidative neurodegeneration. Brain Res. 2013, 1497, 1–14. [Google Scholar] [CrossRef]
- Box, J. Investigation of the Folin-Ciocalteau phenol reagent for the determination of polyphenolic substances in natural waters. Water Res. 1983, 17, 511–525. [Google Scholar] [CrossRef]
- Guoqing, S.; Qisen, X.; Yichao, F.; Wenen, Z.; Yanqi, L. Optimization of Process on Extracting Flavonoids from Dry Onion Skins by Alkaline Method. Open Chem. Eng. J. 2015, 9, 39–46. [Google Scholar] [CrossRef]
- Bao, B.; Zhang, M.-Q.; Chen, Z.-Y.; Wu, X.-B.; Xia, Z.-B.; Chai, J.-Y.; Yin, X.-P. Sulforaphane prevents PC12 cells from oxidative damage via the Nrf2 pathway. Mol. Med. Rep. 2019, 19, 4890–4896. [Google Scholar] [CrossRef] [PubMed]
- Bertero, E.; Maack, C. Calcium signaling and reactive oxygen species in mitochondria. Circ. Res. 2018, 122, 1460–1478. [Google Scholar] [CrossRef]
- Komary, Z.; Tretter, L.; Adam-Vizi, V. Membrane potential-related effect of calcium on reactive oxygen species generation in isolated brain mitochondria. Biochim. Biophys. Acta (BBA)-Bioenerg. 2010, 1797, 922–928. [Google Scholar] [CrossRef] [PubMed][Green Version]
- Eckmann, J.; Eckert, S.H.; Leuner, K.; Muller, W.E.; Eckert, G.P. Mitochondria: Mitochondrial membranes in brain ageing and neurodegeneration. Int. J. Biochem. Cell Biol. 2013, 45, 76–80. [Google Scholar] [CrossRef]
- Peng, Y.; Liu, J.; Sun, L.; Zheng, Q.; Cao, C.; Ding, W.; Yang, S.; Ma, L.; Zhang, W. GALNT9 enrichment attenuates MPP+-induced cytotoxicity by ameliorating protein aggregations containing α-synuclein and mitochondrial dysfunction. Biol. Direct 2024, 19, 77. [Google Scholar] [CrossRef]
- Zündorf, G.; Reiser, G. Calcium dysregulation and homeostasis of neural calcium in the molecular mechanisms of neurodegenerative diseases provide multiple targets for neuroprotection. Antioxid. Redox Signal. 2011, 14, 1275–1288. [Google Scholar] [CrossRef]
- Richter, C.; Frei, B. Ca2+ release from mitochondria induced by prooxidants. Free Radic. Biol. Med. 1988, 4, 365–375. [Google Scholar] [CrossRef] [PubMed]
- Chandel, N.S. Mitochondria. Cold Spring Harb. Perspect. Biol. 2021, 13, a040543. [Google Scholar] [CrossRef]
- Choi, E.-H.; Kim, M.-H.; Park, S.-J. Targeting mitochondrial dysfunction and reactive oxygen species for neurodegenerative disease treatment. Int. J. Mol. Sci. 2024, 25, 7952. [Google Scholar] [CrossRef]
- Gonzalez-Baro, M.R.; Coleman, R.A. Mitochondrial acyltransferases and glycerophospholipid metabolism. Biochim. Biophys. Acta Mol. Cell Biol. Lipids 2017, 1862, 49–55. [Google Scholar] [CrossRef]
- Mejia, E.M.; Hatch, G.M. Mitochondrial phospholipids: Role in mitochondrial function. J. Bioenerg. Biomembr. 2016, 48, 99–112. [Google Scholar] [CrossRef]
- Kazlauskaite, A.; Muqit, M.M. PINK 1 and Parkin–mitochondrial interplay between phosphorylation and ubiquitylation in Parkinson’s disease. FEBS J. 2015, 282, 215–223. [Google Scholar] [CrossRef] [PubMed]
- Vainshtein, A.; Grumati, P. Selective autophagy by close encounters of the ubiquitin kind. Cells 2020, 9, 2349. [Google Scholar] [CrossRef] [PubMed]
- Peng, Z.; Zeng, Y.; Zeng, X.; Tan, Q.; He, Q.; Wang, S.; Wang, J. 6-Gingerol improves lipid metabolism disorders in skeletal muscle by regulating AdipoR1/AMPK signaling pathway. Biomed. Pharmacother. 2024, 180, 117462. [Google Scholar] [CrossRef] [PubMed]
- Watanabe, H.; Shima, S.; Kawabata, K.; Mizutani, Y.; Ueda, A.; Ito, M. Brain network and energy imbalance in Parkinson’s disease: Linking ATP reduction and α-synuclein pathology. Front. Mol. Neurosci. 2025, 17, 1507033. [Google Scholar] [CrossRef] [PubMed]
- Wang, S.; Sun, X.; Jiang, L.; Liu, X.; Chen, M.; Yao, X.; Sun, Q.; Yang, G. 6-Gingerol induces autophagy to protect HUVECs survival from apoptosis. Chem.-Biol. Interact. 2016, 256, 249–256. [Google Scholar] [CrossRef] [PubMed]
Disclaimer/Publisher’s Note: The statements, opinions and data contained in all publications are solely those of the individual author(s) and contributor(s) and not of MDPI and/or the editor(s). MDPI and/or the editor(s) disclaim responsibility for any injury to people or property resulting from any ideas, methods, instructions or products referred to in the content. |
© 2025 by the authors. Licensee MDPI, Basel, Switzerland. This article is an open access article distributed under the terms and conditions of the Creative Commons Attribution (CC BY) license (https://creativecommons.org/licenses/by/4.0/).