Correction: Temviriyanukul et al. Enhancement of Phytochemicals and Antioxidant Activity of Thai Fermented Soybean Using Box–Behnken Design Guided Microwave-Assisted Extraction. Foods 2025, 14, 2603
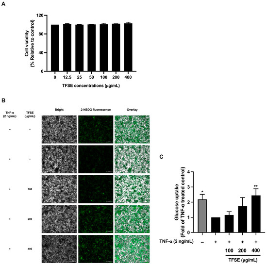
Error in Figure
Reference
- Temviriyanukul, P.; Inthachat, W.; Jaiaree, A.; Karinchai, J.; Buacheen, P.; Yodkeeree, S.; Laowanitwattana, T.; Chewonarin, T.; Suttisansanee, U.; Imsumran, A.; et al. Enhancement of Phytochemicals and Antioxidant Activity of Thai Fermented Soybean Using Box–Behnken Design Guided Microwave-Assisted Extraction. Foods 2025, 14, 2603. [Google Scholar] [CrossRef] [PubMed]

Disclaimer/Publisher’s Note: The statements, opinions and data contained in all publications are solely those of the individual author(s) and contributor(s) and not of MDPI and/or the editor(s). MDPI and/or the editor(s) disclaim responsibility for any injury to people or property resulting from any ideas, methods, instructions or products referred to in the content. |
© 2025 by the authors. Licensee MDPI, Basel, Switzerland. This article is an open access article distributed under the terms and conditions of the Creative Commons Attribution (CC BY) license (https://creativecommons.org/licenses/by/4.0/).
Share and Cite
Temviriyanukul, P.; Inthachat, W.; Jaiaree, A.; Karinchai, J.; Buacheen, P.; Yodkeeree, S.; Laowanitwattana, T.; Chewonarin, T.; Suttisansanee, U.; Imsumran, A.; et al. Correction: Temviriyanukul et al. Enhancement of Phytochemicals and Antioxidant Activity of Thai Fermented Soybean Using Box–Behnken Design Guided Microwave-Assisted Extraction. Foods 2025, 14, 2603. Foods 2025, 14, 3152. https://doi.org/10.3390/foods14183152
Temviriyanukul P, Inthachat W, Jaiaree A, Karinchai J, Buacheen P, Yodkeeree S, Laowanitwattana T, Chewonarin T, Suttisansanee U, Imsumran A, et al. Correction: Temviriyanukul et al. Enhancement of Phytochemicals and Antioxidant Activity of Thai Fermented Soybean Using Box–Behnken Design Guided Microwave-Assisted Extraction. Foods 2025, 14, 2603. Foods. 2025; 14(18):3152. https://doi.org/10.3390/foods14183152
Chicago/Turabian StyleTemviriyanukul, Piya, Woorawee Inthachat, Ararat Jaiaree, Jirarat Karinchai, Pensiri Buacheen, Supachai Yodkeeree, Tanongsak Laowanitwattana, Teera Chewonarin, Uthaiwan Suttisansanee, Arisa Imsumran, and et al. 2025. "Correction: Temviriyanukul et al. Enhancement of Phytochemicals and Antioxidant Activity of Thai Fermented Soybean Using Box–Behnken Design Guided Microwave-Assisted Extraction. Foods 2025, 14, 2603" Foods 14, no. 18: 3152. https://doi.org/10.3390/foods14183152
APA StyleTemviriyanukul, P., Inthachat, W., Jaiaree, A., Karinchai, J., Buacheen, P., Yodkeeree, S., Laowanitwattana, T., Chewonarin, T., Suttisansanee, U., Imsumran, A., Wongnoppavich, A., & Pitchakarn, P. (2025). Correction: Temviriyanukul et al. Enhancement of Phytochemicals and Antioxidant Activity of Thai Fermented Soybean Using Box–Behnken Design Guided Microwave-Assisted Extraction. Foods 2025, 14, 2603. Foods, 14(18), 3152. https://doi.org/10.3390/foods14183152

