Rapid Cooling Delays the Occurring of Core Browning in Postharvest ‘Yali’ Pear at Advanced Maturity by Inhibiting Ethylene Metabolism
Abstract
1. Introduction
2. Materials and Methods
2.1. Fruit and Treatments
2.1.1. Fruit
2.1.2. Cooling Treatment and Sampling
2.2. Core Browning Index of ‘Yali’ Pears
2.3. Physiological Indexes Assessments
2.3.1. Respiratory Intensity of Fruit
- in which F is the flow rate of gas, the unit was expressed in mL min−1;
- C is the CO2 concentration, the unit was expressed in μL L−1;
- W is the weight of the measured fruit, the unit was expressed in kg; and
- T is the temperature at the time of measurement, the unit was expressed in °C.
2.3.2. Respiratory Intensity of Seed
2.3.3. CO2 Content of Core
2.3.4. Ethylene Production
- in which C is the ethylene content in the sample gas, with the unit as µL L−1;
- V is the volume of the enclosed space, with the unit as mL;
- M is the mass of fruits, with the unit as kg; and
- T is the smothering time, with the unit as h.
2.3.5. Soluble Solids Content and Titratable Acids
2.3.6. Firmness
2.3.7. L*, a* and b* Value
2.3.8. Good Fruit Rate
2.4. RNA-Seq
2.5. Determination of ACO Activity
2.6. Statistical Analysis
3. Results
3.1. Development Process of Browning
3.2. Effects of Different Cooling Treatments on Browning Index of ‘Yali’ Pears at Advanced Maturity
3.3. Effects of Different Cooling Treatments on Physiological Indexes of ‘Yali’ Pears at Advanced Maturity
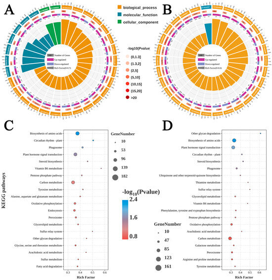
3.4. GO and KEGG Enrich Analysis of DEGs
3.5. Ethylene Metabolism in ‘Yali’ Pears during Slow Cooling and Rapid Cooling Treatment
4. Discussion
5. Conclusions
Author Contributions
Funding
Institutional Review Board Statement
Informed Consent Statement
Data Availability Statement
Conflicts of Interest
References
- Cheng, Y.; Liu, L.; Zhao, G.; Shen, C.; Yan, H.; Guan, J.; Yang, K. The effects of modified atmosphere packaging on core browning and the expression patterns of PPO and PAL genes in ‘Yali’ pears during cold storage. LWT Food Sci. Technol. 2015, 60, 1243–1248. [Google Scholar] [CrossRef]
- Hao, Y.; Li, X.; Zhang, C.; Lei, Z. Online Inspection of Browning in Yali Pears Using Visible-Near Infrared Spectroscopy and Interpretable Spectrogram-Based CNN Modeling. Biosensors 2023, 13, 203. [Google Scholar] [CrossRef]
- Yan, S.; Li, L.; He, L.; Liang, L.; Li, X. Maturity and cooling rate affects browning, polyphenol oxidase activity and gene expression of ‘Yali’ pears during storage. Postharvest Biol. Technol. 2013, 85, 39–44. [Google Scholar] [CrossRef]
- Zhou, H.; Tian, M.; Huang, W.; Luo, S.; Hu, H.; Zhang, Y.; Zhang, L.; Li, P. Physiological and transcriptomic analysis of ‘Whangkeumbae’ pear core browning during low-temperature storage. Gene Expr. Patterns 2020, 36, 119113. [Google Scholar] [CrossRef] [PubMed]
- Zhang, H.; Zha, Z.; Kulasiri, D.; Wu, J. Detection of Early Core Browning in Pears Based on Statistical Features in Vibro-Acoustic Signals. Food Bioprocess Technol. 2021, 14, 887–897. [Google Scholar] [CrossRef]
- Sun, Y.; Sun, H.; Luo, M.; Zhou, X.; Zhou, Q.; Wei, B.; Cheng, S.; Ji, S. Membrane lipid metabolism in relation to core browning during ambient storage of ‘Nanguo’ pears. Postharvest Biol. Technol. 2020, 169, 111288. [Google Scholar] [CrossRef]
- Li, J.; Yao, T.; Xu, Y.; Cai, Q.; Wang, Y. Elevated CO2 exposure induces core browning in Yali pears by inhibiting the electron transport chain. Food Chem. 2022, 378, 132101. [Google Scholar] [CrossRef]
- Wang, Y.; Sugar, D. Internal browning disorder and fruit quality in modified atmosphere packaged ‘Bartlett’ pears during storage and transit. Postharvest Biol. Technol. 2013, 83, 72–82. [Google Scholar] [CrossRef]
- Wu, G.X.; Zhou, H.W.; Wang, J.M. Biochemical mechanism and substances determination of enzymic browning of Yali pear (Pyrus bretschneideri Rehd). Acta Hortic. Sin. 1992, 19, 198–202. [Google Scholar]
- Li, J.; Bao, X.; Xu, Y.; Zhang, M.; Cai, Q.; Li, L.; Wang, Y. Hypobaric storage reduced core browning of Yali pear fruits. Sci. Hortic. 2017, 225, 547–552. [Google Scholar] [CrossRef]
- Liu, L.Q.; Dong, Y.; Guan, J.F. Effects of nitric oxide fumigation on post-harvest core browning in ‘Yali’ pear (Pyrus bretschneideri Rehd.) during cold storage. J. Hortic. Sci. Biotechnol. 2012, 87, 571–576. [Google Scholar] [CrossRef]
- Peralta-Ruiz, Y.; Grande-Tovar, C.D.; Navia Porras, D.P.; Sinning-Mangonez, A.; Delgado-Ospina, J.; González-Locarno, M.; Maza Pautt, Y.; Chaves-López, C. Packham’s Triumph Pears (Pyrus communis L.) Post-Harvest Treatment during Cold Storage Based on Chitosan and Rue Essential Oil. Molecules 2021, 26, 725. [Google Scholar] [CrossRef] [PubMed]
- Li, X.; Guo, W.; Xu, M.; Zhao, J.; Wang, G.; Yuan, H.; Wang, A. PuWRKY31 affects ethylene production in response to sucrose signal in pear fruit. Hortic. Res. 2022, 9, uhac156. [Google Scholar] [CrossRef] [PubMed]
- Cheng, Y.; Liu, L.; Feng, Y.; Dong, Y.; Guan, J. Effects of 1-MCP on fruit quality and core browning in ‘Yali’ pear during cold storage. Sci. Hortic. 2019, 243, 350–356. [Google Scholar] [CrossRef]
- Franck, C.; Lammertyn, J.; Ho, Q.T.; Verboven, P.; Verlinden, B.; Nicolaï, B.M. Browning disorders in pear fruit. Postharvest Biol. Technol. 2007, 43, 1–13. [Google Scholar] [CrossRef]
- Li, L.; Zhang, Y.; Fan, X.; Wang, J.; Liang, L.; Yan, S.; Xiao, L. Relationship between activated oxygen metabolism and browning of “Yali” pears during storage. J. Food Process Preserv. 2020, 44, e14392. [Google Scholar] [CrossRef]
- Fonseca, S.; Monteiro, L.; Barreiro, M.G.; Pais, M.S. Expression of genes encoding cell wall modifying enzymes is induced by cold storage and reflects changes in pear fruit texture. J. Exp. Bot. 2005, 56, 2029–2036. [Google Scholar] [CrossRef]
- Wang, Y.; Mao, H.; Lv, Y.; Chen, G.; Jiang, Y. Comparative analysis of total wax content, chemical composition and crystal morphology of cuticular wax in Korla pear under different relative humidity of storage. Food Chem. 2021, 339, 128097. [Google Scholar] [CrossRef]
- Gao, C.; Zhang, Y.; Li, H.; Gao, Q.; Cheng, Y.; Ogunyemi, S.O.; Guan, J. Fruit bagging reduces the postharvest decay and alters the diversity of fruit surface fungal community in ‘Yali’ pear. BMC Microbiol. 2022, 22, 239. [Google Scholar] [CrossRef]
- Chen, L.; Wang, M.; Wang, H.; Zhou, C.; Yuan, J.; Li, X.; Pan, Y. Isothermal Storage Delays the Senescence of Post-Harvest Apple Fruit through the Regulation of Antioxidant Activity and Energy Metabolism. Foods 2023, 12, 1765. [Google Scholar] [CrossRef]
- Jung, S.-K.; Watkins, C.B. Involvement of ethylene in browning development of controlled atmosphere-stored ‘Empire’ apple fruit. Postharvest Biol. Technol. 2011, 59, 219–226. [Google Scholar] [CrossRef]
- Lu, L.; Zuo, W.; Wang, C.; Li, C.; Feng, T.; Li, X.; Wang, C.; Yao, Y.; Zhang, Z.; Chen, X. Analysis of the postharvest storage characteristics of the new red-fleshed apple cultivar ‘meihong’. Food Chem. 2021, 354, 129470. [Google Scholar] [CrossRef] [PubMed]
- Dai, X.; Jiang, F.; Li, Q.; Yu, X.; Xu, X.; Cao, W.; Guo, T.; Song, Z.; Zhang, A.; Zhang, H.; et al. Transcriptome analysis for key softening-related genes in ‘Docteur Jules Guyot’ pear (Pyrus communis L.). Postharvest Biol. Technol. 2023, 205, 112484. [Google Scholar] [CrossRef]





Disclaimer/Publisher’s Note: The statements, opinions and data contained in all publications are solely those of the individual author(s) and contributor(s) and not of MDPI and/or the editor(s). MDPI and/or the editor(s) disclaim responsibility for any injury to people or property resulting from any ideas, methods, instructions or products referred to in the content. |
© 2024 by the authors. Licensee MDPI, Basel, Switzerland. This article is an open access article distributed under the terms and conditions of the Creative Commons Attribution (CC BY) license (https://creativecommons.org/licenses/by/4.0/).
Share and Cite
Zhang, H.; Han, Y.; Liang, L.; Deng, B. Rapid Cooling Delays the Occurring of Core Browning in Postharvest ‘Yali’ Pear at Advanced Maturity by Inhibiting Ethylene Metabolism. Foods 2024, 13, 1072. https://doi.org/10.3390/foods13071072
Zhang H, Han Y, Liang L, Deng B. Rapid Cooling Delays the Occurring of Core Browning in Postharvest ‘Yali’ Pear at Advanced Maturity by Inhibiting Ethylene Metabolism. Foods. 2024; 13(7):1072. https://doi.org/10.3390/foods13071072
Chicago/Turabian StyleZhang, Hongyan, Yunyun Han, Liya Liang, and Bing Deng. 2024. "Rapid Cooling Delays the Occurring of Core Browning in Postharvest ‘Yali’ Pear at Advanced Maturity by Inhibiting Ethylene Metabolism" Foods 13, no. 7: 1072. https://doi.org/10.3390/foods13071072
APA StyleZhang, H., Han, Y., Liang, L., & Deng, B. (2024). Rapid Cooling Delays the Occurring of Core Browning in Postharvest ‘Yali’ Pear at Advanced Maturity by Inhibiting Ethylene Metabolism. Foods, 13(7), 1072. https://doi.org/10.3390/foods13071072

