Abstract
Cancer is one of the leading causes of death worldwide, the incidence of which is increasing annually. Interest has recently grown in the anti-cancer effect of functional foods rich in selenium (Se). Although clinical studies are inconclusive and anti-cancer mechanisms of Se are not fully understood, daily doses of 100–200 µg of Se may inhibit genetic damage and the development of cancer in humans. The anti-cancer effects of this trace element are associated with high doses of Se supplements. The beneficial anti-cancer properties of Se and the difficulty in meeting the daily requirements for this micronutrient in some populations make it worth considering the use of functional foods enriched in Se. This review evaluated studies on the anti-cancer activity of the most used functional products rich in Se on the European market.
1. Introduction
Cancer is one of the leading causes of mortality worldwide, accounting for nearly 10 million deaths in 2020. The most common cancer is female breast cancer (11.7%), followed by lung (11.4%), colorectal (10.0%), prostate (7.3%), and stomach (5.6%) cancers [1,2]. According to Global Cancer Statistics (GLOBOCAN 2020: Estimates of Incidence and Mortality Worldwide for 36 Cancers in 185 Countries), the number of people with cancer will continue to grow and reach 28.4 million by 2040 [3]. The main causes of the increase in cancer incidence are environmental and lifestyle factors, with an estimated 30–40% of all cancers preventable through lifestyle and diet [4,5,6].
In recent years, the chemopreventive effect of diet has focused on selenium (Se), and most epidemiological studies and clinical trials support the protective role of Se against cancer development. However, high doses of Se supplements must be consumed for an anti-cancer effect. The multi-centre, double-blind, randomised, placebo-controlled cancer prevention trial by Clark et al. reported that supplementation of 200 µg of Se per day can reduce the incidence of and mortality from carcinomas [7]. Nonetheless, some studies have shown an inverse association between Se exposure and risk of some cancer types. The randomised, prospective, double-blind SELECT (Selenium and Vitamin E Cancer Prevention Trial) study indicated that the supplementation (mean of about 5 years) of selenomethionine and vitamin E does not prevent prostate cancer in the generally healthy population, with a statistically non-significant increase in prostate cancer in the vitamin E-alone group and non-significant increase in diabetes mellitus associated with the Se-alone group. There are several possible explanations for why Se did not prevent prostate cancer in men in the SELECT study [8,9,10,11]. The supplements may have exceeded the dose at which the protective effect is observed, and the study participants may have had different levels of Se intake before the study. Se possibly reduces the risk of prostate cancer, but only in men with Se deficiency [12]. The Cochrane reviews on Se for cancer prevention have shown that those with higher Se levels have a lower incidence of cancer. However, the lower risk of cancer may be related to other factors that reduce the cancer risk, such as a healthier diet or lifestyle [13]. Therefore, an additional analysis of Se action in the context of cancer prevention is necessary [9,13].
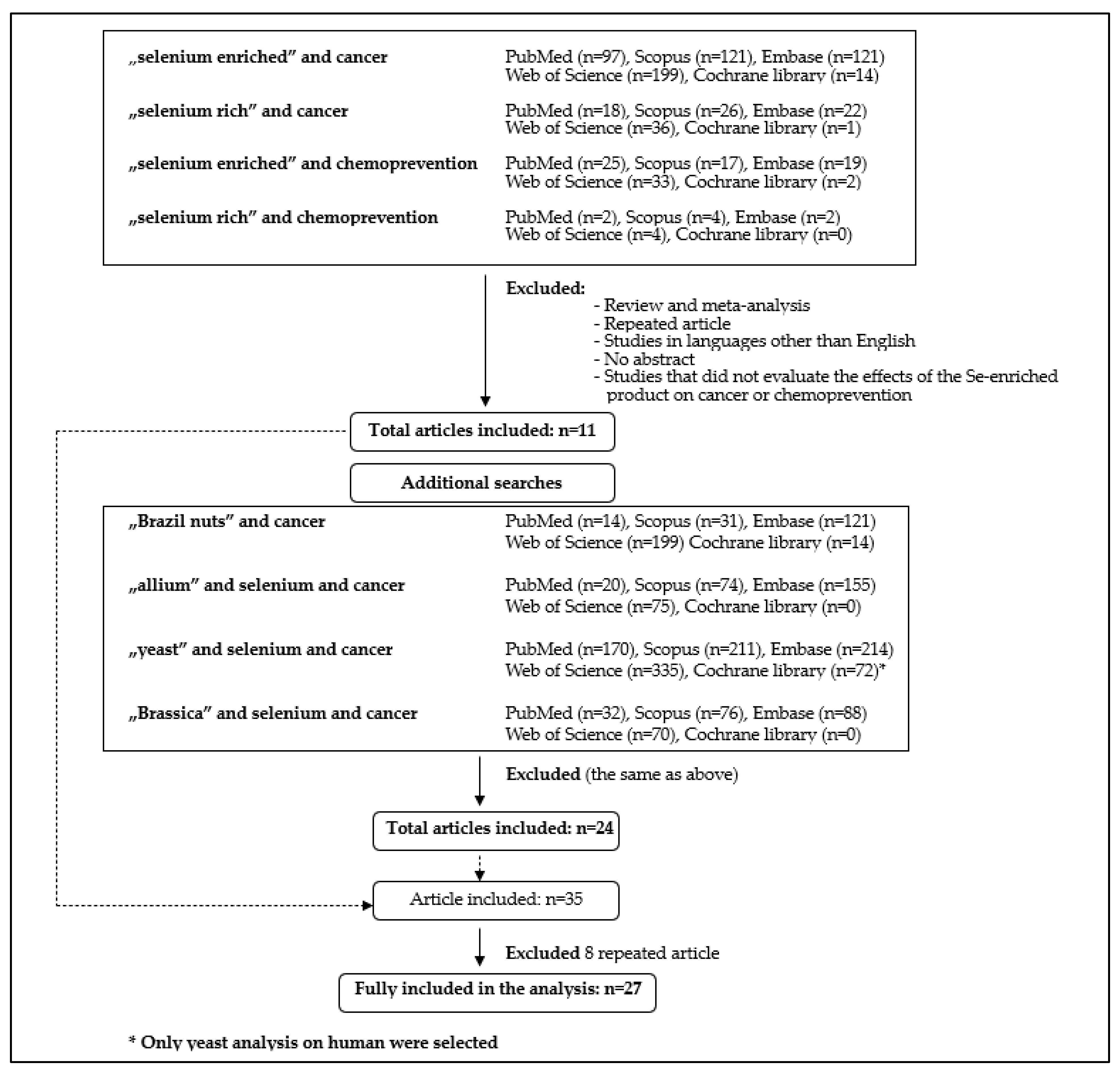
Se consumption varies considerably throughout the world, with some diets being Se deficient and some having an excess of Se (Eastern European countries 10−30 µg Se/day vs. Venezuela 200−350 µg Se/day) [14,15]. Se action is important in the human body (e.g., structural and enzymic roles, and antioxidant activity catalyses the production of active thyroid hormone [16]), and thus Se deficiency is a major global problem [17]. According to nutritional requirements, the adequate intake (AI) of Se is 70 µg/day for adults, 15−65 µg/day for children depending on age, and 85 µg/day for lactating women [18]. Regarding cancer prevention, some researchers suggest a daily dose of 100–200 µg of Se to inhibit genetic damage and cancer development [19]. The Scientific Committee for Food (SCF) adopts the tolerable upper level (UL) of Se for adults as 255 µg/day [20]. Consequently, functional food rich in Se is of interest due to difficulties in meeting the daily Se requirements and its beneficial anti-cancer properties. Thus, this review evaluated studies on the anti-cancer activity of functional products rich in Se identified in PubMed, Scopus, Cochrane Library, Web of Science, and Embase using the following keywords: “selenium enriched” and “cancer” or “selenium rich” and “cancer” or “selenium enriched” and “chemoprevention” or “selenium rich” and “chemoprevention”. An additional search was performed for Brazil nuts (on account of having the highest Se content naturally occurring in food), Brassica species (as a source of Se-methylselenocysteine), Allium species (one of the most widely consumed vegetables worldwide), and Se-enriched yeast (evaluated in human clinical trials). English language articles published until 30 January 2023 were reviewed (Figure 1).
Figure 1.
Search and selection methodology of articles used in this review.
2. Dietary Sources of Selenium Compounds and Their Metabolism
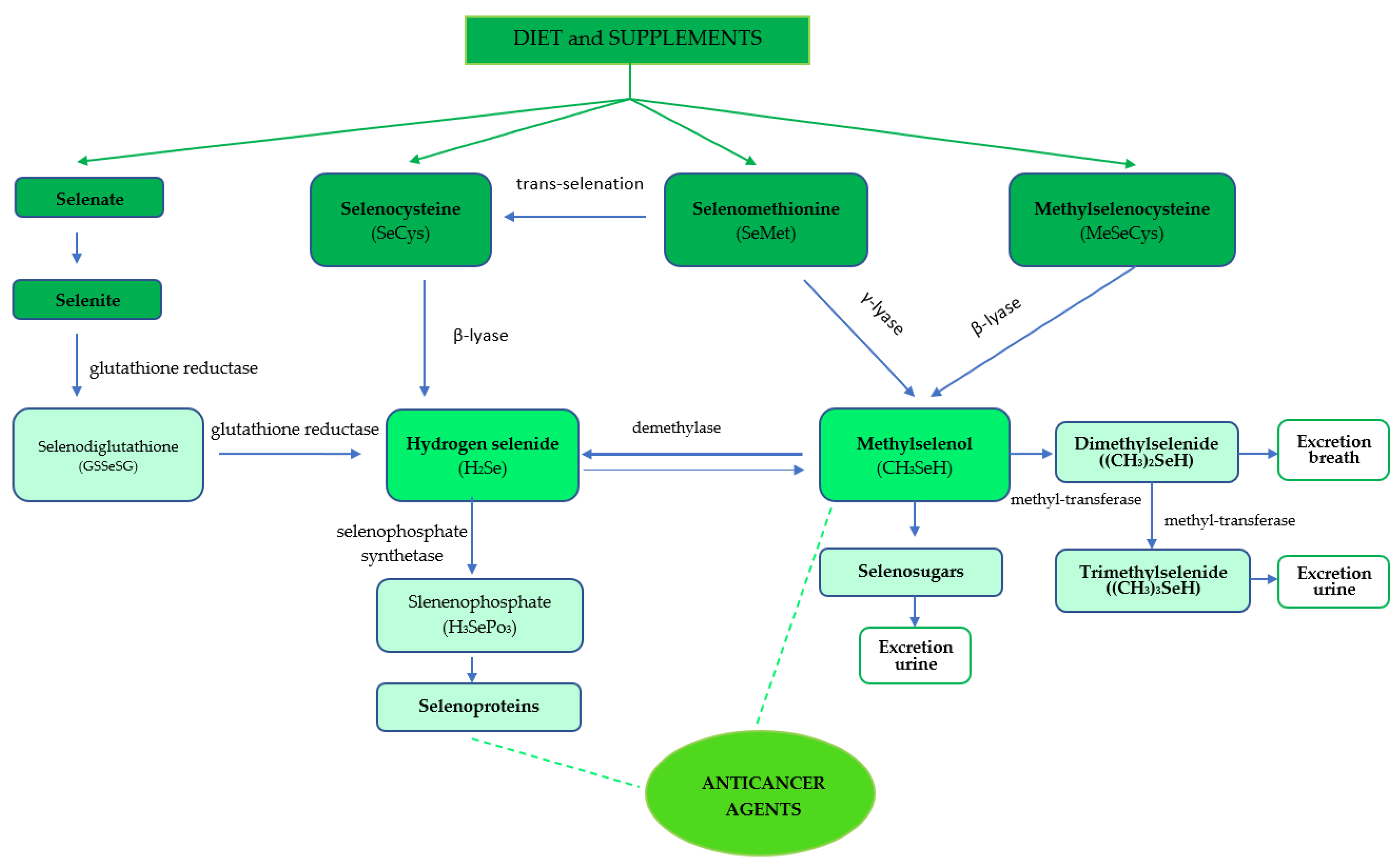
Experimental studies have shown that the anti-cancer activity of Se is dependent on the chemical form affecting its intracellular distribution in the body [21,22]. Se in the diet may be delivered in organic or inorganic forms and the most common dietary Se compounds are selenomethionine (SeMet), selenocysteine (SeCys), Se-methylselenocysteine (MeSeCys), and selenite [23,24] (Figure 2). SeMet is the dominant form in food products [25] with vegetables, grains, legumes, nuts, and yeast rich in the organic forms of Se. Inorganic Se is also observed in some of these foods and water [23,26,27], with SeMet found in many food products, including grains, meat, eggs, dairy products, nuts (especially Brazil nuts), and yeast [28]. Dietary sources of SeCys are animal products [29], whereas Brassica and Allium species, including garlic and onions, are sources of MeSeCys. Selenite occurs naturally in foods in small amounts, and the main source of the inorganic Se compounds in the human diet is supplementation [30].
Figure 2.
Dietary sources of selenium compounds.
The anti-cancer activity also depends on the metabolism of the Se compound [31], with diverse metabolic pathways producing various Se metabolites [32,33] (Figure 3). This is particularly relevant in cancer prevention as the biological activities of the Se compounds are mainly exerted via their metabolites [34,35].
Figure 3.
The metabolic pathways of selenium compounds in the human body.
Selenate is the inorganic form of Se which is present in small amounts in both plant and animal products [36]. Selenate and selenite are reduced to hydrogen selenide (H2Se) through an intermediate form selenogultatione (GSSeSG) using NADPH (nicotinamide adenine dinucleotide phosphate) and glutathione reductase [21,37]. The H2Se is phosphorylated to selenophosphate (H3SePO3) from which SeCys is formed for selenoprotein biosynthesis [38].
Twenty-five selenoproteins have been identified in humans so far, most of which have an as-yet-unknown function [39,40,41], but some may have anti-cancer effects [42]. Dietary SeCys is transformed into hydrogen selenide through the β-lyase reaction [43]. SeMet is converted to SeCys by trans-selenation [44] or to methylselenol (MeSeH) by cystathionine γ-lyases [45,46,47] and is mainly involved in the production of selenoproteins, while the alternative γ-lyase pathway plays only a minor role [32]. Se-methylselenocysteine is transformed to MeSeH via β-lyase, and then MeSeH is further methylated to dimethylselenide (DMeSe) and trimethylselenide (TMeSe). Methylated selenides are the end products of Se metabolism that are excreted from the body by urine or breath [48]. Since MeSeCys can be converted directly to methylselenol, this explains why they may be more efficacious than other Se forms in cancer prevention [49,50]. MeSeH is also used to produce selenosugars which are excreted in the urine [51]. Moreover, MeSeH can be demethylated to selenide for further conversion to selenoproteins [43] and has been shown to have anti-tumour effects [52,53,54,55].
The Se anti-cancer properties are not fully understood but may be influenced by antioxidant protection, enhanced immune surveillance, modulation of cell proliferation, inhibition of angiogenesis, and tumour cell invasion [56,57]. Additionally, Se may reduce the incidence of cancer through its effect on apoptosis [49,58,59]. Se-induced apoptosis is not fully understood but the complex mechanisms may include ROS generation, protein kinases signalling, activation of caspases, and p53 phosphorylation [60].
Selenium Bioavailability
Se bioavailability depends on the source and chemical forms of the element [61]. Se content in foods is determined by combination of geologic and environmental factors and Se supplementation of fertilisers and animal feedstuffs [33]. Chemical forms of Se differ in absorption and conversion into a biochemically active form. Organic sources are assimilated more efficiently and are considered to be less toxic than inorganic compounds [27].
The bioavailability of selenium may also be affected by some other components of the food matrix [62]. Some studies have shown that vitamin E can increase the bioavailability of selenium, while heavy metals and fibre decrease it [63,64,65]. Dietary sulphur (especially from methionine) may compete with Se for absorption. Additionally, bioavailability may influence parameters related to the human body, i.e., age, sex, Se status, or lifestyle [66].
Current research is concerned with improving bioavailability and identification of biomarkers of exposure and anti-cancer activity. Interestingly, in recent years, studies have shown that some Se enrichment of yeasts and lactic acid bacteria represent sources of more bioavailable organic and less toxic forms of Se [67].
3. Functional Foods Rich in Selenium
According to the European Food Safety Authority (EFSA), “a functional food is defined as a food, which beneficially affects one or more target functions in the body, beyond adequate nutritional effects, in a way that is relevant to either an improved state of health and well-being and/or reduction of risk of disease. A functional food can be a natural food or a food to which a component has been added or removed by technological or biotechnological means, and it must demonstrate its effects in amounts that can normally be expected to be consumed in the diet” [68].
The Functional Food Center (FFC) defines a functional food as a natural or processed food that contains known or unknown biologically active compounds, which in defined, effective, non-toxic amounts provide clinically proven and documented health benefits in the prevention and treatment of chronic diseases [69,70].
In the United States, functional foods are regulated in the same way as conventional foods and dietary supplements. The primary distinction between functional food and food in general is in the claims made for benefits, other than nutritional benefits, attributed to the functional food [71].
Unfortunately, most countries do not have a formal definition of functional food, and therefore terms such as dietary supplements, nutraceuticals, or medical foods are often used. Consequently, functional food may be defined as natural food enriched with a health-promoting ingredient, food where some component has been added for special health reasons, or food where the ingredient has been technologically or chemically modified [72,73]. Accordingly, functional food rich in Se for prevention can be classified into natural Se-rich food products, foods fortified with Se, and supplements.
3.1. Food Products Naturally Rich in Selenium Used in Cancer Prevention
The amount of Se in foods varies and depends upon geological and geographical factors [74] (Table 1). For example, the Se content in plants depends upon the type of soil and its natural Se content, the use of Se-enriched fertilisers, and Se bioavailability [75]. Depending on the ability to accumulate Se, plants may be classified as non-Se-accumulators, secondary Se-accumulators, and Se-accumulators. Se-accumulators can contain up to 40,000 µg Se/g when grown in Se-rich environments, while non-accumulators rarely collect more than 100 µg Se/g dry weight. The only Se-accumulator plant used as a food source is Bertholletia excelsa, the origin of Brazil nuts, with some species of Brassica and Allium being secondary Se-accumulators.
Table 1.
Main food sources of selenium.
The Se content in animal products is much lower and depends primarily on the Se content of the feed. Most Se is found in fish (0.4−4.3 µg/g), organs such as the liver and kidney (0.2−2.0 µg/g), and muscles (around 0.3 µg/g) [27]. Moreover, the food preparation process affects the Se, with cooking in water reducing Se by 5–50%, depending on the type of product [80,81].
3.2. Brazil Nuts
Brazil nuts obtained from the Bertholletia excelsa tree belong to the Lecythidaceae family and are native to South America [82,83]. They are good sources of nutrients, including protein, fibre, vitamins, minerals, and other bioactive compounds, and thus have various potential health benefits [84,85]. Brazil nuts are the richest known food source of Se, with an average concentration of 2 to 20 µg/g [76]. However, concentrations in individual nuts vary considerably (0.03−512 µg/g) [86] depending on the Se content and bioavailability in the soil [87,88]. Se bioavailability in Brazil nuts is the same as in selenite, which is used to restore Se activity in tissues and selenoprotein; therefore, it is believed to be helpful in cancer prevention [89] (Table 2). Ip et al. (1994) [90] showed that Se compounds in Brazil nuts maintain the activity of selenoenzymes (glutathione peroxidase and type I 5′-deiodinase), suggesting that the Se bioavailability in Brazil nuts is similar to that of selenite. In rats, Brazil nuts as a source of Se (16 and 30 µg/g) were as effective as a similar amount of selenite in maintaining selenoenzyme activity and preventing mammary cancer.
Table 2.
Effect of Brazil nuts on cancer prevention.
A beneficial anti-cancer prevention effect has also been observed in humans [92]. Thomson et al. (2008) [89] showed that 12 weeks of consuming 2 Brazil nuts (average 53 µg Se) per day increased the plasma Se concentration and enhanced glutathione peroxidase (GPx) activity. In an epidemiological observational study, the effect of 6 weeks of supplemented Brazil nuts (6 nuts per day, 48 µg Se) and green tea extract (800 mg of epigallocatechin-3-gallate) reduced the risk of colorectal cancer by regulating genes associated with selenoproteins, WNT signalling (β-catenin), inflammation (NF-κB), and methylation (DNMT1). However, the interventions did not significantly affect the plasma CRP (C-reactive protein) level and rectal acetylated histone H3 or Ki-67 expression. Furthermore, the combination did not provide additional effects compared to each agent separately [91].
The beneficial anti-cancer effect of Brazil nuts may be related not only to their high Se content but also to other nutrients, e.g., polyphenols. Studies by Yang et al. evidenced the proliferation of HepG2 and Caco-2 cell lines, which were significantly inhibited in a dose-dependent manner after exposure to nut extracts [93]. Even though Brazil nuts are a convenient source of Se in the human diet, care should be taken to avoid the possible toxic effects associated with a chronically high Se, Ba, and Ra intake. Therefore, the intake should be limited to 30 g of nuts per day (around 5–6 nuts) [76,82,90,94].
It is worth noting the toxic values of barium and radium taken with food is not clearly established; however, Ba toxicity has been reported with ingestions as small as 200 mg Ba/kg/day [95,96].
3.3. Brassica Species
The Brassicaceae family is a large group with around 3000 species and occurs worldwide [97]. The most commonly consumed species are broccoli, brussels sprouts, cauliflower, and cabbage [98]. Brassica species have a high capacity to accumulate Se as it can replace Se in the proteins, although this accumulation is limited by soil Se concentrations [78,99] and is around 0.029−0.247 µg/g−1 in dry mass (turnip 0.029 μg/g, kale 0.046 μg/g, cauliflower 0.102 μg/g, broccoli 0.129 μg/g, and brussels sprouts 0.247 μg/g) [78]. Several members of the Brassicaceae family accumulate up to 10 µg/g dry mass in their tissues when grown in Se-rich soil, including broccoli, kale, and cabbage [100]. Se compounds such as MeSeCys and selenoglucosinolates in Brassica tissues may have a potential anti-cancer activity [101].
In vivo and in vitro studies have confirmed the anti-cancer activity of Se-enriched broccoli and broccoli sprouts in colon, mammary, intestinal, and prostate cancers. Finley et al. reported that 3 weeks of a diet of salinised broccoli in rats significantly decreased the incidence of aberrant preneoplastic lesions (indicative of colon cancer), aberrant crypts, and aberrant crypt foci. Additionally, the high-Se broccoli was more effective than selenate or selenite for cancer prevention, probably related to the unique chemical form of Se in broccoli (MeSeCys) [102]. Similar results were observed for Se-fortified brussels sprouts on mammary cancer cells [103]. Davis et al. [104] fed mice with Se-enriched broccoli (2.1 mg Se/kg in diet) and noted significantly fewer small intestinal tumours and a smaller total tumour burden than in mice fed the control diet (0.11 mg Se/kg in diet).
Moreover, Zeng et al. showed that the Se-enriched broccoli activates specific pro-apoptotic genes linked to tumour protein p53, activator protein 1, nuclear factor kappa-light-chain-enhancer of activated B cells, and stress signal pathways in response to tumour formation [105]. Tsai et al. [106] observed that Se-enriched broccoli extract inhibits the growth of HCT116 and HCT116+Chr.3 human colon cancer cells. Se-enriched Japanese radish sprouts, kale, and kohlrabi sprouts also showed cancer prevention activity; however, there is less research available on these vegetables. A diet of Se-enriched Japanese radish sprouts in rats caused a significantly lower incidence of mammary tumours compared to the control group [107]. The Se-enriched kale and kohlrabi sprout extracts (≥1 mg/mL) showed cytotoxic potency to all the studied SW480, SW620, HepG2, and SiHa human metastatic cancer cell lines [108]. Detailed information on studies on Brassica species in cancer prevention is presented in Table 3.
Table 3.
Effect of Brassica vegetables on cancer prevention.
Vegetables from the Brassica family are characterised by potential anti-cancer activity; however, their beneficial effect is dependent on their Se content. In the review by Ramires et al. (2020) [110], it was noted that functional food, such as broccoli powder or kale powder, was available on the market, but was relatively expensive. Powdered vegetables can potentially contain higher amounts of Se but labels lack information about the Se content.
3.4. Allium Species
Allium species belongs to the Alliaceae family and are one of the oldest cultivated vegetables used as food [111]. The most popular Alliums widely used all over the world are garlic (Allium sativum) and onion (Allium cepa) [112]. Some in vitro and in vivo studies showed Allium species, especially garlic, have an anti-cancerogenesis effect [113,114,115]. It has been suggested that the chemopreventive effect of vegetables is due to the various active compounds, especially organosulphur, organoselenium, and polyphenols [116,117,118,119,120,121] (Table 4). The differences in the anti-cancer effect may be related to the dose of active substances and processing losses such as thermal treatment [113].
Table 4.
Effect of allium vegetables on cancer prevention.
The Se concentration in regular Allium species is <0.5 µg/g, while in Se-enriched garlic and onion, Se concentrations in dry mass vary from 68−1355 µg/g and 96−601 µg/g, respectively [26,33,126,127,128]. Obviously, the concentration of Se in Se-enriched vegetables is dependent on the intensity of Se fertilisation [50].
There are two dominant forms of Se in selenised garlic, MeSeCys and γ-glutamyl-MeSeCys [129]. In humans, MeSeCys and γ-glut-MeSeCys enter the methylated pool of Se and are transformed into MeSeH by β-lyase. It has been shown that for MeSeCys, the production of a monomethylated Se metabolite from MeSeCys via β-lyase is a key step in its cancer chemoprevention [130]. As methylselenol has been recognised as an anti-cancer compound, the consumption of foodstuff containing this precursor of MeSeH is generally recommended [62].
Natural allium and that cultivated with Se fertilisation have a protective role in cancer prevention [113,129]. However, Se-enriched garlic is more anti-carcinogenic than regular garlic or other chemically defined sources of Se such as selenite or SeMet [131,132]. Furthermore, the anti-cancer activity of Se-enriched garlic with a moderate Se content (100–300 µg/g Se dry weight) was very similar to that of garlic with a high Se content (>1000 µg/g Se) [50].
The chemopreventive effect of Se-enriched allium vegetables has been observed in mammary cancer. Ip et al. showed that garlic cultivated with selenite fertilisation has a chemopreventive activity in the rat 7,12-dimethylbenz[a]anthracene (DMBA)-induced mammary tumour model [122]. Furthermore, consumption of Se-enriched garlic and Se-enriched onion does not cause excessive Se accumulation in tissues with no observed perturbation in the maintenance of functional selenoenzymes even at a high dose of supplementation [123]. Moreover, Se-enriched garlic is more potent than Se-enriched yeast in suppressing the growth of premalignant lesions and the formation of adenocarcinomas in the mammary gland of carcinogen-treated rats [125].
However, Allium vegetable consumption may be limited by personal preferences as well as their characteristic taste and smell. In addition, to meet the Se demand, a much larger amount of natural garlic than that enriched with Se must be consumed [133].
3.5. Se-Enriched Yeast
Se-enriched yeast is a common form of Se used for dietary supplements [134]. Production of Se-enriched yeast is more manageable than the production of other Se-enriched foods (e.g., Se-enriched broccoli or Se-enriched onion) and less costly [135,136]. It is produced by the anaerobic fermentation of Saccharomyces cerevisiae in a Se-enriched medium [137]. The main seleno compound in Se-enriched yeast is selenomethionine, representing approximately 60–85% of the total Se [134,138,139], followed by selenocysteine (approximately 2–4% of all types of Se). The Se content in the commercial dried product does not exceed 2.5 mg Se/g (range 1−2.4 mg Se/g) [139].
It has been suggested that the use of Se-enriched yeast, in the case of deficiency, has a multidirectional beneficial effect on human health [140]. However, the anti-cancer effect of Se-enriched yeast is controversial. Some studies confirmed the beneficial effects of Se-enriched in cancer [134,141], but the use of Se-enriched yeast in the prevention of prostate cancer development did not prove beneficial and in some studies increased the risk of developing cancer [142,143,144].
The effect of Se-enriched yeast on chemoprevention in humans is shown in Table 5. Clark et al. (1996), in a double-blind, randomised, placebo-controlled study, observed the effect of supplementation with Se-enriched yeast on skin cancer. Patients treated for 4.5 (mean 2.8) years with 50 µg of Se-enriched yeast (200 µg of Se) were not protected against the development of basal or squamous cell carcinoma of the skin. However, the analysis of secondary endpoints supports the hypothesis that Se supplementation may reduce the incidence of lung, colorectal, and prostate cancer [7]. In a re-analysis of the data to include a further 25 months of blinded intervention, Se-enriched yeast supplementation significantly reduced total and prostate cancer incidence [134,145]. Yu et al. [141] observed no primary liver cancer after 4 years of supplementation with selenised yeast (200 µg Se/day) compared to the placebo group.
Table 5.
Effect of Se-enriched yeast on cancer prevention in human studies.
Current human clinical trial results have not demonstrated a chemopreventive effect of Se-enriched yeast on prostate cancer cells. El-Bayoumy et al. reported that 9 months of Se-enriched yeast supplementation increased blood glutathione levels and significantly decreased prostate-specific antigen levels in the Se-enriched yeast group [144]. Algotar et al. found no significant differences in the time to prostate cancer diagnosis after several years of supplemented high-Se yeast (200 µg and 400 µg Se/day).
3.6. Other Se-Enriched Food Products
Other functional Se-enriched products include mushrooms, tea, and milk. Their anti-tumour activity has been demonstrated in lung, breast, colorectal, and murine sarcoma cancer cells (Table 6).
Table 6.
Effect of Se-enriched food products on cancer prevention.
Hu et al. showed that Se-enriched milk (1 μm/g) may protect against colorectal cancer in a mouse model, with the upregulation of GPx-2 and selenoproteins in the colon crucial for chemoprevention [147]. A subsequent study of 26 healthy human participants showed rectal selenoprotein gene expression (i.e., SeP, GPx-1 and GPx-2) is significantly regulated by dietary Se supplementation independent of Se plasma levels and GPx activity. This regulation depends on the form of dietary Se supplementation, with Se-enriched milk having a more sustained effect than Se-enriched yeast [148].
In an in vitro study, certain species of mushrooms such as Ganoderma lucidum used as traditional medicine in Asia have potential anticancer effects in non-small-cell breast cancer [149]. The potential anticancer activity was also observed in non-small-cell lung cancer for other mushroom species such as Cordyceps militaris [152]. The anticancer activity against lung cancer cells was observed with Ulva fasciata also known as sea lettuce, a common green alga consumed in many parts of the world [150].
Cheng et al. showed that Se-containing tea polysaccharides (Se-TPS) from Se-enriched tea significantly inhibited the proliferation of S-180 cells in a dose-dependent manner. In an animal model, Se-TPS oral administration effectively inhibited tumour growth in a dose-dependent manner. The anti-tumour effect of Se-TPS was significantly higher than that of tea polysaccharides and Se-yeast due to the synergistic effect of Se and tea polysaccharides [151].
4. Concluding Remarks—The Chemoprevention Effect of Se-Enriched Products
In vitro and animal studies confirmed the beneficial chemoprevention effect of functional products rich in Se; however, this was not confirmed in clinical trials. Consequently, future clinical research should determine the appropriate dosage and form of Se in food products as well as use an appropriate study sample (determine their dietary Se intake, effect of processing, and solubility of Se and exclude influencing factors, e.g., gender). It is of note that the chemopreventive dose of Se (200 µg/day) is much higher than the adequate intake (70 µg/day for adults) and is near the upper limit for this element (255 µg/day), and therefore control of human intake is required. A summary of the chemoprevention effects of Se-enriched products is shown in Table 7.
Table 7.
Summary of the chemoprevention effects of Se-enriched products.
5. Conclusions
Se may have the potential to prevent cancer but most evidence to date is from animal studies. The basis for future research on the validity of the introduction of Se as a preventive factor in humans may be randomised control and epidemiological studies conducted in humans. The beneficial anti-cancer properties of Se and the difficulty in meeting the daily requirements of this micronutrient in some populations make it crucial to continue the research. However, the question remains: what is the optimal form of Se for chemoprevention and what biomarkers should be selected to predict those who will derive the most benefit? Additionally, further research should focus on finding products characterised by more bioavailable and less toxic forms of Se within the context of the anti-cancer activity.
Author Contributions
M.D. and S.D.-C. conceived the study; M.D., D.W., S.D. and S.D.-C. drafted the manuscript; all authors acquired data and interpreted them, revised the manuscript, and approved its final version; J.P. supervised the study. All authors have read and agreed to the published version of the manuscript.
Funding
This research received no external funding.
Institutional Review Board Statement
Not applicable.
Informed Consent Statement
Not applicable.
Data Availability Statement
No new data were created or analyzed in this study. Data sharing is not applicable to this article.
Conflicts of Interest
The authors declare no conflict of interest.
References
- Ferlay, J.; Colombet, M.; Soerjomataram, I.; Parkin, D.M.; Piñeros, M.; Znaor, A.; Bray, F. Cancer Statistics for the Year 2020: An Overview. Int. J. Cancer 2021, 149, 778–789. [Google Scholar] [CrossRef]
- Siegel, R.L.; Miller, K.D.; Fuchs, H.E.; Jemal, A. Cancer Statistics, 2022. CA A Cancer J. Clin. 2022, 72, 7–33. [Google Scholar] [CrossRef]
- Sung, H.; Ferlay, J.; Siegel, R.L.; Laversanne, M.; Soerjomataram, I.; Jemal, A.; Bray, F. Global Cancer Statistics 2020: GLOBOCAN Estimates of Incidence and Mortality Worldwide for 36 Cancers in 185 Countries. CA A Cancer J. Clin. 2021, 71, 209–249. [Google Scholar] [CrossRef]
- Glade, M.J. Food, Nutrition, and the Prevention of Cancer: A Global Perspective. American Institute for Cancer Research/World Cancer Research Fund, American Institute for Cancer Research, 1997. Nutrition 1999, 15, 523–526. [Google Scholar] [CrossRef]
- Donaldson, M.S. Nutrition and Cancer: A Review of the Evidence for an Anti-Cancer Diet. Nutr. J. 2004, 3, 19. [Google Scholar] [CrossRef]
- Rataan, A.O.; Geary, S.M.; Zakharia, Y.; Rustum, Y.M.; Salem, A.K. Potential Role of Selenium in the Treatment of Cancer and Viral Infections. Int. J. Mol. Sci. 2022, 23, 2215. [Google Scholar] [CrossRef]
- Clark, L.C. Effects of Selenium Supplementation for Cancer Prevention in Patients With Carcinoma of the Skin: A Randomized Controlled Trial. JAMA 1996, 276, 1957. [Google Scholar] [CrossRef]
- Klein, E.A.; Thompson, I.M.; Lippman, S.M.; Goodman, P.J.; Albanes, D.; Taylor, P.R.; Coltman, C. SELECT: The Selenium and Vitamin E Cancer Prevention Trial. Urol. Oncol. Semin. Orig. Investig. 2003, 21, 59–65. [Google Scholar] [CrossRef] [PubMed]
- El-Bayoumy, K. The Negative Results of the SELECT Study Do Not Necessarily Discredit the Selenium-Cancer Prevention Hypothesis. Nutr. Cancer 2009, 61, 285–286. [Google Scholar] [CrossRef] [PubMed]
- Lippman, S.M.; Goodman, P.J.; Klein, E.A.; Parnes, H.L.; Thompson, I.M.; Kristal, A.R.; Santella, R.M.; Probstfield, J.L.; Moinpour, C.M.; Albanes, D.; et al. Designing the Selenium and Vitamin E Cancer Prevention Trial (SELECT). JNCI J. Natl. Cancer Inst. 2005, 97, 94–102. [Google Scholar] [CrossRef] [PubMed]
- Lippman, S.M.; Klein, E.A.; Goodman, P.J.; Lucia, M.S.; Thompson, I.M.; Ford, L.G.; Parnes, H.L.; Minasian, L.M.; Gaziano, J.M.; Hartline, J.A.; et al. Effect of Selenium and Vitamin E on Risk of Prostate Cancer and Other Cancers: The Selenium and Vitamin E Cancer Prevention Trial (SELECT). JAMA 2009, 301, 39. [Google Scholar] [CrossRef]
- Kristal, A.R.; Darke, A.K.; Morris, J.S.; Tangen, C.M.; Goodman, P.J.; Thompson, I.M.; Meyskens, F.L.; Goodman, G.E.; Minasian, L.M.; Parnes, H.L.; et al. Baseline Selenium Status and Effects of Selenium and Vitamin E Supplementation on Prostate Cancer Risk. JNCI J. Natl. Cancer Inst. 2014, 106, djt456. [Google Scholar] [CrossRef] [PubMed]
- Vinceti, M.; Filippini, T.; Del Giovane, C.; Dennert, G.; Zwahlen, M.; Brinkman, M.; Zeegers, M.P.; Horneber, M.; D’Amico, R.; Crespi, C.M. Selenium for Preventing Cancer. Cochrane Database Syst. Rev. 2018, 1, 1–233. [Google Scholar] [CrossRef] [PubMed]
- Rayman, M.P. Food-Chain Selenium and Human Health: Emphasis on Intake. Br. J. Nutr. 2008, 100, 254–268. [Google Scholar] [CrossRef] [PubMed]
- Combs, G.F. Selenium in Global Food Systems. Br. J. Nutr. 2001, 85, 517–547. [Google Scholar] [CrossRef]
- Rayman, M.P. The Importance of Selenium to Human Health. Lancet 2000, 356, 233–241. [Google Scholar] [CrossRef]
- Shreenath, A.P.; Ameer, M.A.; Dooley, J. Selenium Deficiency. In StatPearls; StatPearls Publishing: Treasure Island, FL, USA, 2022. [Google Scholar]
- EFSA Panel on Dietetic Products, Nutrition and Allergies (NDA). Scientific Opinion on Dietary Reference Values for Selenium. EFSA J. 2014, 12, 3846. [Google Scholar] [CrossRef]
- El-Bayoumy, K. The Protective Role of Selenium on Genetic Damage and on Cancer. Mutat. Res./Fundam. Mol. Mech. Mutagen. 2001, 475, 123–139. [Google Scholar] [CrossRef]
- Turck, D.; Bohn, T.; Castenmiller, J.; de Henauw, S.; Hirsch-Ernst, K.; Knutsen, H.K.; Maciuk, A.; Mangelsdorf, I.; McArdle, H.J.; et al.; EFSA Panel on Nutrition, Novel Foods and Food Allergens (NDA) Scientific Opinion on the Tolerable Upper Intake Level for Selenium. EFS2 2023, 21, 1–194. [Google Scholar] [CrossRef]
- Jaworska-Bieniek, K.; Lener, M.; Muszynska, M.; Serrano-Fernández, P.; Sukiennicki, G.; Durda, K.; Gromowski, T.; Gupta, S.; Kladny, J.; Wiechowska-Kozlowska, A.; et al. CHAPTER 22. Selenium and Cancer. In Food and Nutritional Components in Focus; Preedy, V.R., Ed.; Royal Society of Chemistry: Cambridge, UK, 2015; pp. 377–390. ISBN 978-1-84973-891-0. [Google Scholar]
- Collery, P. Strategies for the Development of Selenium-Based Anticancer Drugs. J. Trace Elem. Med. Biol. 2018, 50, 498–507. [Google Scholar] [CrossRef]
- Weekley, C.M.; Harris, H.H. Which Form Is That? The Importance of Selenium Speciation and Metabolism in the Prevention and Treatment of Disease. Chem. Soc. Rev. 2013, 42, 8870. [Google Scholar] [CrossRef]
- Hariharan, S.; Dharmaraj, S. Selenium and Selenoproteins: It’s Role in Regulation of Inflammation. Inflammopharmacol 2020, 28, 667–695. [Google Scholar] [CrossRef]
- Morris, D.L. CHAPTER 4. Chemistry and Activity of Selenium Dioxide and Selenite Ions. In Food and Nutritional Components in Focus; Preedy, V.R., Ed.; Royal Society of Chemistry: Cambridge, UK, 2015; pp. 65–80. ISBN 978-1-84973-891-0. [Google Scholar]
- Kotrebai, M.; Tyson, J.F.; Uden, P.C.; Birringer, M.; Block, E. Selenium Speciation in Enriched and Natural Samples by HPLC-ICP-MS and HPLC-ESI-MS with Perfluorinated Carboxylic Acid Ion-Pairing Agents. Analyst 2000, 125, 71–78. [Google Scholar] [CrossRef]
- Rayman, M.P.; Infante, H.G.; Sargent, M. Food-Chain Selenium and Human Health: Spotlight on Speciation. Br. J. Nutr. 2008, 100, 238–253. [Google Scholar] [CrossRef] [PubMed]
- Yang, R.; Liu, Y.; Zhou, Z. Selenium and Selenoproteins, from Structure, Function to Food Resource and Nutrition. FSTR 2017, 23, 363–373. [Google Scholar] [CrossRef]
- Tóth, R.J.; Csapó, J. The Role of Selenium in Nutrition—A Review. Acta Univ. Sapientiae Aliment. 2018, 11, 128–144. [Google Scholar] [CrossRef]
- Hu, Y.; McIntosh, G.H.; Young, G.P. Selenium-Rich Foods: A Promising Approach to Colorectal Cancer Prevention. CPB 2012, 13, 165–172. [Google Scholar] [CrossRef]
- Weekley, C.; Aitken, J.; Finney, L.; Vogt, S.; Witting, P.; Harris, H. Selenium Metabolism in Cancer Cells: The Combined Application of XAS and XFM Techniques to the Problem of Selenium Speciation in Biological Systems. Nutrients 2013, 5, 1734–1756. [Google Scholar] [CrossRef] [PubMed]
- Fernandes, A.P.; Gandin, V. Selenium Compounds as Therapeutic Agents in Cancer. Biochim. Et Biophys. Acta BBA-Gen. Subj. 2015, 1850, 1642–1660. [Google Scholar] [CrossRef]
- Fairweather-Tait, S.J.; Collings, R.; Hurst, R. Selenium Bioavailability: Current Knowledge and Future Research Requirements. Am. J. Clin. Nutr. 2010, 91, 1484S–1491S. [Google Scholar] [CrossRef] [PubMed]
- Young, V.R.; Nahapetian, A.; Janghorbani, M. Selenium Bioavailability with Reference to Human Nutrition. Am. J. Clin. Nutr. 1982, 35, 1076–1088. [Google Scholar] [CrossRef]
- Ip, C.; Hayes, C.; Budnick, R.M.; Ganther, H.E. Chemical Form of Selenium, Critical Metabolites, and Cancer Prevention. Cancer Res. 1991, 51, 595–600. [Google Scholar]
- Whanger, P.D. Selenocompounds in Plants and Animals and Their Biological Significance. J. Am. Coll. Nutr. 2002, 21, 223–232. [Google Scholar] [CrossRef]
- Combs, G.F.; Gray, W.P. Chemopreventive Agents. Pharmacol. Ther. 1998, 79, 179–192. [Google Scholar] [CrossRef] [PubMed]
- Carlson, B.A.; Xu, X.-M.; Kryukov, G.V.; Rao, M.; Berry, M.J.; Gladyshev, V.N.; Hatfield, D.L. Identification and Characterization of Phosphoseryl-TRNA [Ser]Sec Kinase. Proc. Natl. Acad. Sci. USA 2004, 101, 12848–12853. [Google Scholar] [CrossRef]
- Papp, L.V.; Lu, J.; Holmgren, A.; Khanna, K.K. From Selenium to Selenoproteins: Synthesis, Identity, and Their Role in Human Health. Antioxid. Redox Signal. 2007, 9, 775–806. [Google Scholar] [CrossRef]
- Brozmanová, J.; Mániková, D.; Vlčková, V.; Chovanec, M. Selenium: A Double-Edged Sword for Defense and Offence in Cancer. Arch. Toxicol. 2010, 84, 919–938. [Google Scholar] [CrossRef]
- Brown, K.; Arthur, J. Selenium, Selenoproteins and Human Health: A Review. Public Health Nutr. 2001, 4, 593–599. [Google Scholar] [CrossRef] [PubMed]
- Davis, C.D.; Tsuji, P.A.; Milner, J.A. Selenoproteins and Cancer Prevention. Annu. Rev. Nutr. 2012, 32, 73–95. [Google Scholar] [CrossRef]
- Suzuki, K.T.; Kurasaki, K.; Suzuki, N. Selenocysteine β-Lyase and Methylselenol Demethylase in the Metabolism of Se-Methylated Selenocompounds into Selenide. Biochim. Et Biophys. Acta BBA-Gen. Subj. 2007, 1770, 1053–1061. [Google Scholar] [CrossRef] [PubMed]
- Ohta, Y.; Suzuki, K.T. Methylation and Demethylation of Intermediates Selenide and Methylselenol in the Metabolism of Selenium. Toxicol. Appl. Pharmacol. 2008, 226, 169–177. [Google Scholar] [CrossRef] [PubMed]
- Tobe, R.; Mihara, H. Delivery of Selenium to Selenophosphate Synthetase for Selenoprotein Biosynthesis. Biochim. Et Biophys. Acta BBA-Gen. Subj. 2018, 1862, 2433–2440. [Google Scholar] [CrossRef] [PubMed]
- Okuno, T.; Motobayashi, S.; Ueno, H.; Nakamuro, K. Purification and Characterization of Mouse Hepatic Enzyme That Converts Selenomethionine to Methylselenol by Its α,γ-Elimination. BTER 2005, 106, 077–094. [Google Scholar] [CrossRef]
- Okuno, T.; Ueno, H.; Nakamuro, K. Cystathionine γ-Lyase Contributes to Selenomethionine Detoxification and Cytosolic Glutathione Peroxidase Biosynthesis in Mouse Liver. BTER 2006, 109, 155–172. [Google Scholar] [CrossRef]
- Malhotra, A.; Dhawan, D.K. CHAPTER 13. Selenium as a Modulator of Fourier Transform Infrared Spectra in Cancer. In Food and Nutritional Components in Focus; Preedy, V.R., Ed.; Royal Society of Chemistry: Cambridge, UK, 2015; pp. 240–257. ISBN 978-1-84973-891-0. [Google Scholar]
- Whanger, P.D. Selenium and Its Relationship to Cancer: An Update. Br. J. Nutr. 2004, 91, 11–28. [Google Scholar] [CrossRef] [PubMed]
- Dong, Y.; Lisk, D.; Block, E.; Ip, C. Characterization of the Biological Activity of Gamma-Glutamyl-Se-Methylselenocysteine: A Novel, Naturally Occurring Anticancer Agent from Garlic. Cancer Res. 2001, 61, 2923–2928. [Google Scholar]
- Kobayashi, Y.; Ogra, Y.; Ishiwata, K.; Takayama, H.; Aimi, N.; Suzuki, K.T. Selenosugars Are Key and Urinary Metabolites for Selenium Excretion within the Required to Low-Toxic Range. Proc. Natl. Acad. Sci. USA 2002, 99, 15932–15936. [Google Scholar] [CrossRef]
- Zeng, H.; Wu, M.; Botnen, J.H. Methylselenol, a Selenium Metabolite, Induces Cell Cycle Arrest in G1 Phase and Apoptosis via the Extracellular-Regulated Kinase 1/2 Pathway and Other Cancer Signaling Genes. J. Nutr. 2009, 139, 1613–1618. [Google Scholar] [CrossRef]
- Zeng, H.; Briske-Anderson, M.; Wu, M.; Moyer, M.P. Methylselenol, a Selenium Metabolite, Plays Common and Different Roles in Cancerous Colon HCT116 Cell and Noncancerous NCM460 Colon Cell Proliferation. Nutr. Cancer 2012, 64, 128–135. [Google Scholar] [CrossRef]
- Zeng, H.; Cheng, W.-H.; Johnson, L.K. Methylselenol, a Selenium Metabolite, Modulates P53 Pathway and Inhibits the Growth of Colon Cancer Xenografts in Balb/c Mice. J. Nutr. Biochem. 2013, 24, 776–780. [Google Scholar] [CrossRef]
- Zeng, H.; Briske-Anderson, M. Methylselenol, a Selenium Metabolite, Plays a Critical Role in Inhibiting Colon Cancer Cell Growth in Vitro and in Vivo. FASEB J. 2011, 25, 110–114. [Google Scholar] [CrossRef]
- Zeng, H.; Combs, G.F. Selenium as an Anticancer Nutrient: Roles in Cell Proliferation and Tumor Cell Invasion. J. Nutr. Biochem. 2008, 19, 1–7. [Google Scholar] [CrossRef] [PubMed]
- Knox, S.J.; Husbeck, B. Methods for Treating a Neoplastic Disease in a Subject Using Inorganic Selenium-Containing Compounds. Patent Appl. Publ. within the TVPP-United States PAT: US8932649B2, 13 January 2015. Available online: https://Patents.Google.Com/Patent/US8932649B2/En (accessed on 8 March 2023).
- Sinha, R.; Kiley, S.C.; Lu, J.X.; Thompson, H.J.; Moraes, R.; Jaken, S.; Medina, D. Effects of Methylselenocysteine on PKC Activity, Cdk2 Phosphorylation and Gadd Gene Expression in Synchronized Mouse Mammary Epithelial Tumor Cells. Cancer Lett. 1999, 146, 135–145. [Google Scholar] [CrossRef] [PubMed]
- Wang, Z.; Jiang, C.; Ganther, H.; Lü, J. Antimitogenic and Proapoptotic Activities of Methylseleninic Acid in Vascular Endothelial Cells and Associated Effects on PI3K-AKT, ERK, JNK and P38 MAPK Signaling. Cancer Res. 2001, 61, 7171–7178. [Google Scholar]
- Sanmartin, C.; Plano, D.; Palop, J. Selenium Compounds and Apoptotic Modulation: A New Perspective in Cancer Therapy. MRMC 2008, 8, 1020–1031. [Google Scholar] [CrossRef]
- Shini, S.; Sultan, A.; Bryden, W. Selenium Biochemistry and Bioavailability: Implications for Animal Agriculture. Agriculture 2015, 5, 1277–1288. [Google Scholar] [CrossRef]
- Thiry, C.; Ruttens, A.; De Temmerman, L.; Schneider, Y.-J.; Pussemier, L. Current Knowledge in Species-Related Bioavailability of Selenium in Food. Food Chem. 2012, 130, 767–784. [Google Scholar] [CrossRef]
- Ralston, N.V.C.; Raymond, L.J. Dietary Selenium’s Protective Effects against Methylmercury Toxicity. Toxicology 2010, 278, 112–123. [Google Scholar] [CrossRef]
- Reeves, P.G.; Leary, P.D.; Gregoire, B.R.; Finley, J.W.; Lindlauf, J.E.; Johnson, L.K. Selenium Bioavailability from Buckwheat Bran in Rats Fed a Modified AIN-93G Torula Yeast–Based Diet. J. Nutr. 2005, 135, 2627–2633. [Google Scholar] [CrossRef]
- Vagni, S.; Saccone, F.; Pinotti, L.; Baldi, A. Vitamin E Bioavailability: Past and Present Insights. FNS 2011, 2, 1088–1096. [Google Scholar] [CrossRef]
- Thomson, C.D. Assessment of Requirements for Selenium and Adequacy of Selenium Status: A Review. Eur. J. Clin. Nutr. 2004, 58, 391–402. [Google Scholar] [CrossRef]
- Krausova, G.; Kana, A.; Vecka, M.; Hyrslova, I.; Stankova, B.; Kantorova, V.; Mrvikova, I.; Huttl, M.; Malinska, H. In Vivo Bioavailability of Selenium in Selenium-Enriched Streptococcus Thermophilus and Enterococcus Faecium in CD IGS Rats. Antioxidants 2021, 10, 463. [Google Scholar] [CrossRef] [PubMed]
- Duttaroy, A.K. Regulation of Functional Foods in European Union. In Nutraceutical and Functional Food Regulations in the United States and around the World; Elsevier: Amsterdam, The Netherlands, 2019; pp. 267–276. ISBN 978-0-12-816467-9. [Google Scholar]
- Martirosyan, D.M.; Singh, J.A. New Definition for Functional Food by FFC: What Makes a New Definition Unique? Funct. Foods Health Dis. 2015, 5, 209–223. [Google Scholar] [CrossRef]
- Lagouri, V. Introductory Chapter: Functional Foods. In Functional Foods; Lagouri, V., Ed.; IntechOpen: Rijeka, Croatia, 2019; ISBN 978-1-83881-149-5. [Google Scholar]
- Hoadley, J.E. U.S. Regulation of Functional Foods. In Functional Foods; Elsevier: Amsterdam, The Netherlands, 2011; pp. 41–63. ISBN 978-1-84569-690-0. [Google Scholar]
- Adadi, P.; Barakova, N.V.; Muravyov, K.Y.; Krivoshapkina, E.F. Designing Selenium Functional Foods and Beverages: A Review. Food Res. Int. 2019, 120, 708–725. [Google Scholar] [CrossRef] [PubMed]
- Siró, I.; Kápolna, E.; Kápolna, B.; Lugasi, A. Functional Food. Product Development, Marketing and Consumer Acceptance—A Review. Appetite 2008, 51, 456–467. [Google Scholar] [CrossRef] [PubMed]
- Johnson, C.C.; Fordyce, F.M.; Rayman, M.P. Symposium on ‘Geographical and Geological Influences on Nutrition’ Factors Controlling the Distribution of Selenium in the Environment and Their Impact on Health and Nutrition: Conference on ‘Over- and Undernutrition: Challenges and Approaches’. Proc. Nutr. Soc. 2010, 69, 119–132. [Google Scholar] [CrossRef]
- Titov, A.F.; Kaznina, N.M.; Karapetyan, T.A.; Dorshakova, N.V.; Tarasova, V.N. Role of Selenium in Plants, Animals, and Humans. Biol. Bull Rev. 2022, 12, 189–200. [Google Scholar] [CrossRef]
- Parekh, P.P.; Khan, A.R.; Torres, M.A.; Kitto, M.E. Concentrations of Selenium, Barium, and Radium in Brazil Nuts. J. Food Compos. Anal. 2008, 21, 332–335. [Google Scholar] [CrossRef]
- Larsen, E.H.; Lobinski, R.; Burger-Meÿer, K.; Hansen, M.; Ruzik, R.; Mazurowska, L.; Rasmussen, P.H.; Sloth, J.J.; Scholten, O.; Kik, C. Uptake and Speciation of Selenium in Garlic Cultivated in Soil Amended with Symbiotic Fungi (Mycorrhiza) and Selenate. Anal. Bioanal. Chem. 2006, 385, 1098. [Google Scholar] [CrossRef]
- De Temmerman, L.; Waegeneers, N.; Thiry, C.; Du Laing, G.; Tack, F.; Ruttens, A. Selenium Content of Belgian Cultivated Soils and Its Uptake by Field Crops and Vegetables. Sci. Total Environ. 2014, 468–469, 77–82. [Google Scholar] [CrossRef]
- Pilarczyk, B.; Tomza-Marciniak, A.; Pilarczyk, R.; Kuba, J.; Hendzel, D.; Udała, J.; Tarasewicz, Z. Eggs as a Source of Selenium in the Human Diet. J. Food Compos. Anal. 2019, 78, 19–23. [Google Scholar] [CrossRef]
- Bratakos, M.S.; Zafiropoulos, T.F.; Siskos, P.A.; Ioannou, P.V. Selenium Losses on Cooking Greek Foods. Int. J. Food Sci. Technol. 2007, 23, 585–590. [Google Scholar] [CrossRef]
- Lu, X.; He, Z.; Lin, Z.; Zhu, Y.; Yuan, L.; Liu, Y.; Yin, X. Effects of Chinese Cooking Methods on the Content and Speciation of Selenium in Selenium Bio-Fortified Cereals and Soybeans. Nutrients 2018, 10, 317. [Google Scholar] [CrossRef] [PubMed]
- Thomson, C.D. Brazil Nuts (Bertholletia Excelsa). In Nuts and Seeds in Health and Disease Prevention; Elsevier: Amsterdam, The Netherlands, 2011; pp. 245–252. ISBN 978-0-12-375688-6. [Google Scholar]
- Lima, L.W.; Stonehouse, G.C.; Walters, C.; Mehdawi, A.F.E.; Fakra, S.C.; Pilon-Smits, E.A.H. Selenium Accumulation, Speciation and Localization in Brazil Nuts (Bertholletia Excelsa H.B.K.). Plants 2019, 8, 289. [Google Scholar] [CrossRef]
- Shahidi, F.; Tan, Z. Bioactives and Health Benefits of Brazil Nut. In Tree Nuts; Shahidi, F., Alasalvar, C., Eds.; Nutraceutical Science and Technology; CRC Press: Boca Raton, FL, USA, 2008; Volume 20084476, ISBN 978-0-8493-3735-2. [Google Scholar]
- Cardoso, B.R.; Duarte, G.B.S.; Reis, B.Z.; Cozzolino, S.M.F. Brazil Nuts: Nutritional Composition, Health Benefits and Safety Aspects. Food Res. Int. 2017, 100, 9–18. [Google Scholar] [CrossRef]
- Chang, J.C.; Gutenmann, W.H.; Reid, C.M.; Lisk, D.J. Selenium Content of Brazil Nuts from Two Geographic Locations in Brazil. Chemosphere 1995, 30, 801–802. [Google Scholar] [CrossRef] [PubMed]
- Broadley, M.R.; White, P.J.; Bryson, R.J.; Meacham, M.C.; Bowen, H.C.; Johnson, S.E.; Hawkesford, M.J.; McGrath, S.P.; Zhao, F.-J.; Breward, N.; et al. Biofortification of UK Food Crops with Selenium. Proc. Nutr. Soc. 2006, 65, 169–181. [Google Scholar] [CrossRef] [PubMed]
- Silva Junior, E.C.; Wadt, L.H.O.; Silva, K.E.; Lima, R.M.B.; Batista, K.D.; Guedes, M.C.; Carvalho, G.S.; Carvalho, T.S.; Reis, A.R.; Lopes, G.; et al. Natural Variation of Selenium in Brazil Nuts and Soils from the Amazon Region. Chemosphere 2017, 188, 650–658. [Google Scholar] [CrossRef] [PubMed]
- Thomson, C.D.; Chisholm, A.; McLachlan, S.K.; Campbell, J.M. Brazil Nuts: An Effective Way to Improve Selenium Status. Am. J. Clin. Nutr. 2008, 87, 379–384. [Google Scholar] [CrossRef]
- Ip, C.; Lisk, D.J. Bioactivity of Selenium from Brazil Nut for Cancer Prevention and Selenoenzyme Maintenance. Nutr. Cancer 1994, 21, 203–212. [Google Scholar] [CrossRef]
- Hu, Y.; McIntosh, G.H.; Le Leu, R.K.; Somashekar, R.; Meng, X.Q.; Gopalsamy, G.; Bambaca, L.; McKinnon, R.A.; Young, G.P. Supplementation with Brazil Nuts and Green Tea Extract Regulates Targeted Biomarkers Related to Colorectal Cancer Risk in Humans. Br. J. Nutr. 2016, 116, 1901–1911. [Google Scholar] [CrossRef] [PubMed]
- Godos, J.; Giampieri, F.; Micek, A.; Battino, M.; Forbes-Hernández, T.Y.; Quiles, J.L.; Paladino, N.; Falzone, L.; Grosso, G. Effect of Brazil Nuts on Selenium Status, Blood Lipids, and Biomarkers of Oxidative Stress and Inflammation: A Systematic Review and Meta-Analysis of Randomized Clinical Trials. Antioxidants 2022, 11, 403. [Google Scholar] [CrossRef] [PubMed]
- Yang, J.; Liu, R.H.; Halim, L. Antioxidant and Antiproliferative Activities of Common Edible Nut Seeds. LWT-Food Sci. Technol. 2009, 42, 1–8. [Google Scholar] [CrossRef]
- Martens, I.B.G.; Cardoso, B.R.; Hare, D.J.; Niedzwiecki, M.M.; Lajolo, F.M.; Martens, A.; Cozzolino, S.M.F. Selenium Status in Preschool Children Receiving a Brazil Nut–Enriched Diet. Nutrition 2015, 31, 1339–1343. [Google Scholar] [CrossRef] [PubMed]
- McNeill, I.R.; Isoardi, K.Z. Barium Poisoning: An Uncommon Cause of Severe Hypokalemia. Toxicol. Commun. 2019, 3, 88–90. [Google Scholar] [CrossRef]
- Gustafson, P.F.; Stehney, A.F. Exposure Data for Radium Patients. In Environmental Research Division Annual Report; ANL-84-103 Part 11:98-180; Argonne National Laboratory: Argonne, IL, USA, 1985. [Google Scholar]
- Martínez-Hernandez, G.B.; Gomez, P.A.; Art´es, F.; Art´es-Hernandez, F. New Broccoli Varieties with Improved Health Benefits and Suitability for the Fresh–Cut and Fifth Range Industries: An Opportunity to Increase Its Consumption; Minglin, L., Ed.; Brassicaceae: Characterization, Functional Genomics and Health Benefits; Nova Science Publishers Inc.: New York, NY, USA, 2013; pp. 67–92. [Google Scholar]
- Kristal, A.R.; Lampe, J.W. Brassica Vegetables and Prostate Cancer Risk: A Review of the Epidemiological Evidence. Nutr. Cancer 2002, 42, 1–9. [Google Scholar] [CrossRef]
- White, P.J. Selenium Accumulation by Plants. Ann. Bot. 2015, 117, 217–235. [Google Scholar] [CrossRef]
- Wiesner-Reinhold, M.; Schreiner, M.; Baldermann, S.; Schwarz, D.; Hanschen, F.S.; Kipp, A.P.; Rowan, D.D.; Bentley-Hewitt, K.L.; McKenzie, M.J. Mechanisms of Selenium Enrichment and Measurement in Brassicaceous Vegetables, and Their Application to Human Health. Front. Plant Sci. 2017, 8, 1365. [Google Scholar] [CrossRef]
- Ávila, F.W.; Faquin, V.; Yang, Y.; Ramos, S.J.; Guilherme, L.R.G.; Thannhauser, T.W.; Li, L. Assessment of the Anticancer Compounds Se -Methylselenocysteine and Glucosinolates in Se-Biofortified Broccoli (Brassica Oleracea L. Var. Italica) Sprouts and Florets. J. Agric. Food Chem. 2013, 61, 6216–6223. [Google Scholar] [CrossRef]
- Finley, J.W.; Davis, C.D.; Feng, Y. Selenium from High Selenium Broccoli Protects Rats from Colon Cancer. J. Nutr. 2000, 130, 2384–2389. [Google Scholar] [CrossRef]
- Finley, J.W.; Ip, C.; Lisk, D.J.; Davis, C.D.; Hintze, K.J.; Whanger, P.D. Cancer-Protective Properties of High-Selenium Broccoli. J. Agric. Food Chem. 2001, 49, 2679–2683. [Google Scholar] [CrossRef]
- Davis, C.D.; Zeng, H.; Finley, J.W. Selenium-Enriched Broccoli Decreases Intestinal Tumorigenesis in Multiple Intestinal Neoplasia Mice. J. Nutr. 2002, 132, 307–309. [Google Scholar] [CrossRef] [PubMed]
- Zeng, H.; Davis, C.D. Effect of Selenium-Enriched Broccoli Diet on Differential Gene Expression in Min Mouse Liver. J. Nutr. Biochem. 2003, 14, 227–231. [Google Scholar] [CrossRef] [PubMed]
- Tsai, C.-F.; Ou, B.-R.; Liang, Y.-C.; Yeh, J.-Y. Growth Inhibition and Antioxidative Status Induced by Selenium-Enriched Broccoli Extract and Selenocompounds in DNA Mismatch Repair-Deficient Human Colon Cancer Cells. Food Chem. 2013, 139, 267–273. [Google Scholar] [CrossRef]
- Yamanoshita, O.; Ichihara, S.; Hama, H.; Ichihara, G.; Chiba, M.; Kamijima, M.; Takeda, I.; Nakajima, T. Chemopreventive Effect of Selenium-Enriched Japanese Radish Sprout against Breast Cancer Induced by 7,12-Dimethylbenz[a]Anthracene in Rats. Tohoku J. Exp. Med. 2007, 212, 191–198. [Google Scholar] [CrossRef]
- Zagrodzki, P.; Paśko, P.; Galanty, A.; Tyszka-Czochara, M.; Wietecha-Posłuszny, R.; Rubió, P.S.; Bartoń, H.; Prochownik, E.; Muszyńska, B.; Sułkowska-Ziaja, K.; et al. Does Selenium Fortification of Kale and Kohlrabi Sprouts Change Significantly Their Biochemical and Cytotoxic Properties? J. Trace Elem. Med. Biol. 2020, 59, 126466. [Google Scholar] [CrossRef]
- Abdulah, R.; Faried, A.; Kobayashi, K.; Yamazaki, C.; Suradji, E.W.; Ito, K.; Suzuki, K.; Murakami, M.; Kuwano, H.; Koyama, H. Selenium Enrichment of Broccoli Sprout Extract Increases Chemosensitivity and Apoptosis of LNCaP Prostate Cancer Cells. BMC Cancer 2009, 9, 414. [Google Scholar] [CrossRef]
- Ramirez, D.; Abellán-Victorio, A.; Beretta, V.; Camargo, A.; Moreno, D.A. Functional Ingredients From Brassicaceae Species: Overview and Perspectives. Int. J. Mol. Sci. 2020, 21, 1998. [Google Scholar] [CrossRef] [PubMed]
- Bastaki, S.M.A.; Ojha, S.; Kalasz, H.; Adeghate, E. Chemical Constituents and Medicinal Properties of Allium Species. Mol. Cell. Biochem. 2021, 476, 4301–4321. [Google Scholar] [CrossRef] [PubMed]
- Dalhat, M.H.; Adefolake, F.A.; Musa, M. Nutritional Composition and Phytochemical Analysis of Aqueous Extract of Allium Cepa (Onion) and Allium Sativum (Garlic). AFSJ 2018, 3, 1–9. [Google Scholar] [CrossRef]
- Galeone, C.; Pelucchi, C.; Levi, F.; Negri, E.; Franceschi, S.; Talamini, R.; Giacosa, A.; La Vecchia, C. Onion and Garlic Use and Human Cancer. Am. J. Clin. Nutr. 2006, 84, 1027–1032. [Google Scholar] [CrossRef]
- De Greef, D.; Barton, E.M.; Sandberg, E.N.; Croley, C.R.; Pumarol, J.; Wong, T.L.; Das, N.; Bishayee, A. Anticancer Potential of Garlic and Its Bioactive Constituents: A Systematic and Comprehensive Review. Semin. Cancer Biol. 2021, 73, 219–264. [Google Scholar] [CrossRef] [PubMed]
- Zhou, Y.; Zhuang, W.; Hu, W.; Liu, G.; Wu, T.; Wu, X. Consumption of Large Amounts of Allium Vegetables Reduces Risk for Gastric Cancer in a Meta-Analysis. Gastroenterology 2011, 141, 80–89. [Google Scholar] [CrossRef] [PubMed]
- Tavares, L.; Santos, L.; Zapata Noreña, C.P. Bioactive Compounds of Garlic: A Comprehensive Review of Encapsulation Technologies, Characterization of the Encapsulated Garlic Compounds and Their Industrial Applicability. Trends Food Sci. Technol. 2021, 114, 232–244. [Google Scholar] [CrossRef]
- Bianchini, F.; Vainio, H. Allium Vegetables and Organosulfur Compounds: Do They Help Prevent Cancer? Environ. Health Perspect. 2001, 109, 893–902. [Google Scholar] [CrossRef] [PubMed]
- Lee, W.S.; Yi, S.M.; Yun, J.W.; Jung, J.H.; Kim, D.H.; Kim, H.J.; Chang, S.-H.; Kim, G.; Ryu, C.H.; Shin, S.C.; et al. Polyphenols Isolated from Allium Cepa L. Induces Apoptosis by Induction of P53 and Suppression of Bcl-2 through Inhibiting PI3K/Akt Signaling Pathway in AGS Human Cancer Cells. J. Cancer Prev. 2014, 19, 14–22. [Google Scholar] [CrossRef] [PubMed]
- González-Morales, S.; Pérez-Labrada, F.; García-Enciso, E.; Leija-Martínez, P.; Medrano-Macías, J.; Dávila-Rangel, I.; Juárez-Maldonado, A.; Rivas-Martínez, E.; Benavides-Mendoza, A. Selenium and Sulfur to Produce Allium Functional Crops. Molecules 2017, 22, 558. [Google Scholar] [CrossRef]
- Arnault, I.; Auger, J. Seleno-Compounds in Garlic and Onion. J. Chromatogr. A 2006, 1112, 23–30. [Google Scholar] [CrossRef]
- Jiang, C.; Jiang, W.; Ip, C.; Ganther, H.; Lu, J. Selenium-Induced Inhibition of Angiogenesis in Mammary Cancer at Chemopreventive Levels of Intake. Mol. Carcinog. 1999, 26, 213–225. [Google Scholar] [CrossRef]
- Ip, C.; Lisk, D.J.; Stoewsand, G.S. Mammary Cancer Prevention by Regular Garlic and Selenium-enriched Garlic. Nutr. Cancer 1992, 17, 279–286. [Google Scholar] [CrossRef]
- Ip, C.; Lisk, D.J. Enrichment of Selenium in Allium Vegetables for Cancer Prevention. Carcinogenesis 1994, 15, 1881–1885. [Google Scholar] [CrossRef] [PubMed]
- Ip, C.; Lisk, D.J. Efficacy of Cancer Prevention by High-Selenium Garlic Is Primarily Dependent on the Action of Selenium. Carcinogenesis 1995, 16, 2649–2652. [Google Scholar] [CrossRef] [PubMed]
- Ip, C.; Birringer, M.; Block, E.; Kotrebai, M.; Tyson, J.F.; Uden, P.C.; Lisk, D.J. Chemical Speciation Influences Comparative Activity of Selenium-Enriched Garlic and Yeast in Mammary Cancer Prevention. J. Agric. Food Chem. 2000, 48, 2062–2070. [Google Scholar] [CrossRef]
- Pyrzynska, K. Selenium Speciation in Enriched Vegetables. Food Chem. 2009, 114, 1183–1191. [Google Scholar] [CrossRef]
- Wrobel, K.; Kannamkumarath, S.S.; Wrobel, K.; Caruso, J.A. Hydrolysis of Proteins with Methanesulfonic Acid for Improved HPLC-ICP-MS Determination of Seleno-Methionine in Yeast and Nuts. Anal. Bioanal. Chem. 2003, 375, 133–138. [Google Scholar] [CrossRef] [PubMed]
- Dumont, E.; Ogra, Y.; Vanhaecke, F.; Suzuki, K.T.; Cornelis, R. Liquid Chromatography–Mass Spectrometry (LC–MS): A Powerful Combination for Selenium Speciation in Garlic (Allium Sativum). Anal. Bioanal. Chem. 2006, 384, 1196. [Google Scholar] [CrossRef] [PubMed]
- Dumont, E.; Vanhaecke, F.; Cornelis, R. Selenium Speciation from Food Source to Metabolites: A Critical Review. Anal. Bioanal. Chem. 2006, 385, 1304–1323. [Google Scholar] [CrossRef]
- Gao, X.; Kong, L. Treatment of Cancer with Selenium Nanoparticles, Patent Appl. Publ. within the TVPP-United States. PAT: US2011262564, 18 June 2010. Available online: https://Europepmc.Org/Article/PAT/US2011262564#abstract (accessed on 8 March 2023).
- Ip, C.; Lisk, D.J.; Thompson, H.J. Selenium-Enriched Garlic Inhibits the Early Stage but Not the Latestage of Mammary Carcinogenesis. Carcinogenesis 1996, 17, 1979–1982. [Google Scholar] [CrossRef]
- Block, E.; Birringer, M.; Jiang, W.; Nakahodo, T.; Thompson, H.J.; Toscano, P.J.; Uzar, H.; Zhang, X.; Zhu, Z. Allium Chemistry: Synthesis, Natural Occurrence, Biological Activity, and Chemistry of Se -Alk(En)Ylselenocysteines and Their γ-Glutamyl Derivatives and Oxidation Products. J. Agric. Food Chem. 2001, 49, 458–470. [Google Scholar] [CrossRef]
- Thomson, M.; Ali, M. Garlic [Allium Sativum]: A Review of Its Potential Use as an Anti-Cancer Agent. CCDT 2003, 3, 67–81. [Google Scholar] [CrossRef]
- Rayman, M.P. The Use of High-Selenium Yeast to Raise Selenium Status: How Does It Measure Up? Br. J. Nutr. 2004, 92, 557–573. [Google Scholar] [CrossRef] [PubMed]
- Esmaeili, S.; Khosravi-Darani, K. Selenium-Enriched Yeast: As Selenium Source for Nutritional Purpose. CNF 2014, 10, 49–56. [Google Scholar] [CrossRef]
- Navarro-Alarcon, M.; Cabrera-Vique, C. Selenium in Food and the Human Body: A Review. Sci. Total Environ. 2008, 400, 115–141. [Google Scholar] [CrossRef]
- Yin, H.; Fan, G.; Gu, Z. Optimization of Culture Parameters of Selenium-Enriched Yeast (Saccharomyces Cerevisiae) by Response Surface Methodology (RSM). LWT-Food Sci. Technol. 2010, 43, 666–669. [Google Scholar] [CrossRef]
- European Food Safety Authority (EFSA). EFSA Panel on Dietetic Products, Nutrition, and Allergies (NDA) Scientific Opinion on Dietary Reference Values for Fats, Including Saturated Fatty Acids, Polyunsaturated Fatty Acids, Monounsaturated Fatty Acids, Trans Fatty Acids, and Cholesterol. EFS2 2010, 8, 1–107. [Google Scholar] [CrossRef]
- European Food Safety Authority (EFSA). Selenium-enriched Yeast as Source for Selenium Added for Nutritional Purposes in Foods for Particular Nutritional Uses and Foods (Including Food Supplements) for the General Population-Scientific Opinion of the Panel on Food Additives, Flavourings, Processing Aids and Materials in Contact with Food. EFS2 2008, 6, 1–42. [Google Scholar] [CrossRef]
- Kieliszek, M. Selenium–Fascinating Microelement, Properties and Sources in Food. Molecules 2019, 24, 1298. [Google Scholar] [CrossRef] [PubMed]
- Yu Yu, S.; Zhu, Y.J.; Li, W.G. Protective Role of Selenium against Hepatitis B Virus and Primary Liver Cancer in Qidong. Biol Trace Elem. Res. 1997, 56, 117–124. [Google Scholar] [CrossRef]
- Spallholz, J.E. Selenomethionine and Methioninase: Selenium Free Radical Anticancer Activity. In Methionine Dependence of Cancer and Aging; Hoffman, R.M., Ed.; Methods in Molecular Biology; Springer: New York, NY, USA, 2019; Volume 1866, pp. 199–210. ISBN 978-1-4939-8795-5. [Google Scholar]
- Algotar, A.M.; Stratton, M.S.; Ahmann, F.R.; Ranger-Moore, J.; Nagle, R.B.; Thompson, P.A.; Slate, E.; Hsu, C.H.; Dalkin, B.L.; Sindhwani, P.; et al. Phase 3 Clinical Trial Investigating the Effect of Selenium Supplementation in Men at High-Risk for Prostate Cancer. Prostate 2013, 73, 328–335. [Google Scholar] [CrossRef]
- El-Bayoumy, K.; Richie, J.P.; Boyiri, T.; Komninou, D.; Prokopczyk, B.; Trushin, N.; Kleinman, W.; Cox, J.; Pittman, B.; Colosimo, S. Influence of Selenium-Enriched Yeast Supplementation on Biomarkers of Oxidative Damage and Hormone Status in Healthy Adult Males: A Clinical Pilot Study. Cancer Epidemiol. Biomark. Prev. 2002, 11, 1459–1465. [Google Scholar]
- Duffield-Lillico, A.J.; Reid, M.E.; Turnbull, B.W.; Combs, G.F.; Slate, E.H.; Fischbach, L.A.; Marshall, J.R.; Clark, L.C. Baseline Characteristics and the Effect of Selenium Supplementation on Cancer Incidence in a Randomized Clinical Trial: A Summary Report of the Nutritional Prevention of Cancer Trial. Cancer Epidemiol. Biomark. Prev. 2002, 11, 630–639. [Google Scholar]
- Combs, G.F.; Clark, L.C.; Turnbull, B.W. Reduction of Cancer Risk with an Oral Supplement of Selenium. Biomed. Env. Sci 1997, 10, 227–234. [Google Scholar]
- Hu, Y.; McIntosh, G.H.; Le Leu, R.K.; Young, G.P. Selenium-Enriched Milk Proteins and Selenium Yeast Affect Selenoprotein Activity and Expression Differently in Mouse Colon. Br. J. Nutr. 2010, 104, 17–23. [Google Scholar] [CrossRef] [PubMed]
- Hu, Y.; McIntosh, G.H.; Le Leu, R.K.; Upton, J.M.; Woodman, R.J.; Young, G.P. The Influence of Selenium-Enriched Milk Proteins and Selenium Yeast on Plasma Selenium Levels and Rectal Selenoprotein Gene Expression in Human Subjects. Br. J. Nutr. 2011, 106, 572–582. [Google Scholar] [CrossRef] [PubMed]
- Shang, D.; Li, Y.; Wang, C.; Wang, X.; Yu, Z.; Fu, X. A Novel Polysaccharide from Se-Enriched Ganoderma Lucidum Induces Apoptosis of Human Breast Cancer Cells. Oncol. Rep. 2011, 25, 267–272. [Google Scholar] [CrossRef]
- Sun, X.; Zhong, Y.; Luo, H.; Yang, Y. Selenium-Containing Polysaccharide-Protein Complex in Se-Enriched Ulva Fasciata Induces Mitochondria-Mediated Apoptosis in A549 Human Lung Cancer Cells. Mar. Drugs 2017, 15, 215. [Google Scholar] [CrossRef]
- Cheng, L.; Chen, L.; Yang, Q.; Wang, Y.; Wei, X. Antitumor Activity of Se-Containing Tea Polysaccharides against Sarcoma 180 and Comparison with Regular Tea Polysaccharides and Se-Yeast. Int. J. Biol. Macromol. 2018, 120, 853–858. [Google Scholar] [CrossRef]
- Luo, L.; Ran, R.; Yao, J.; Zhang, F.; Xing, M.; Jin, M.; Wang, L.; Zhang, T. Se-Enriched Cordyceps Militaris Inhibits Cell Proliferation, Induces Cell Apoptosis, And Causes G2/M Phase Arrest In Human Non-Small Cell Lung Cancer Cells. OTT 2019, 12, 8751–8763. [Google Scholar] [CrossRef]
- Lemire, M.; Philibert, A.; Fillion, M.; Passos, C.J.S.; Guimarães, J.R.D.; Barbosa, F.; Mergler, D. No Evidence of Selenosis from a Selenium-Rich Diet in the Brazilian Amazon. Environ. Int. 2012, 40, 128–136. [Google Scholar] [CrossRef]
Disclaimer/Publisher’s Note: The statements, opinions and data contained in all publications are solely those of the individual author(s) and contributor(s) and not of MDPI and/or the editor(s). MDPI and/or the editor(s) disclaim responsibility for any injury to people or property resulting from any ideas, methods, instructions or products referred to in the content. |
© 2023 by the authors. Licensee MDPI, Basel, Switzerland. This article is an open access article distributed under the terms and conditions of the Creative Commons Attribution (CC BY) license (https://creativecommons.org/licenses/by/4.0/).


