Systematic Study of the Sensory Quality, Metabolomics, and Microbial Community of Fresh-Cut Watermelon Provides New Clues for Its Quality Control and Preservation
Abstract
1. Introduction
2. Materials and Methods
2.1. Materials and Sample Preparation
2.2. Physicochemical Properties
2.2.1. Microscopic Examination
2.2.2. Color and Firmness Measurements
2.2.3. Soluble Solid Contents (SSCs) and pH Measurements
2.2.4. Water Contents
2.3. Biochemical Properties
2.3.1. Protein Contents
2.3.2. Nuclear Magnetic Resonance (NMR)-Based Metabolomic Analysis
2.4. Microbial Analysis
2.4.1. Microbial Population Assay
2.4.2. 16S rRNA Gene Sequencing and Analysis
2.5. Statistical Analysis
3. Results and Discussion
3.1. Physicochemical Changes in Fresh-Cut Watermelon during Storage
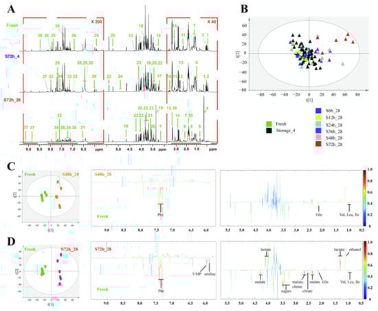
3.2. Identification and Multivariate Statistical Analysis of Chemical Changes in Fresh-Cut Watermelon during Storage
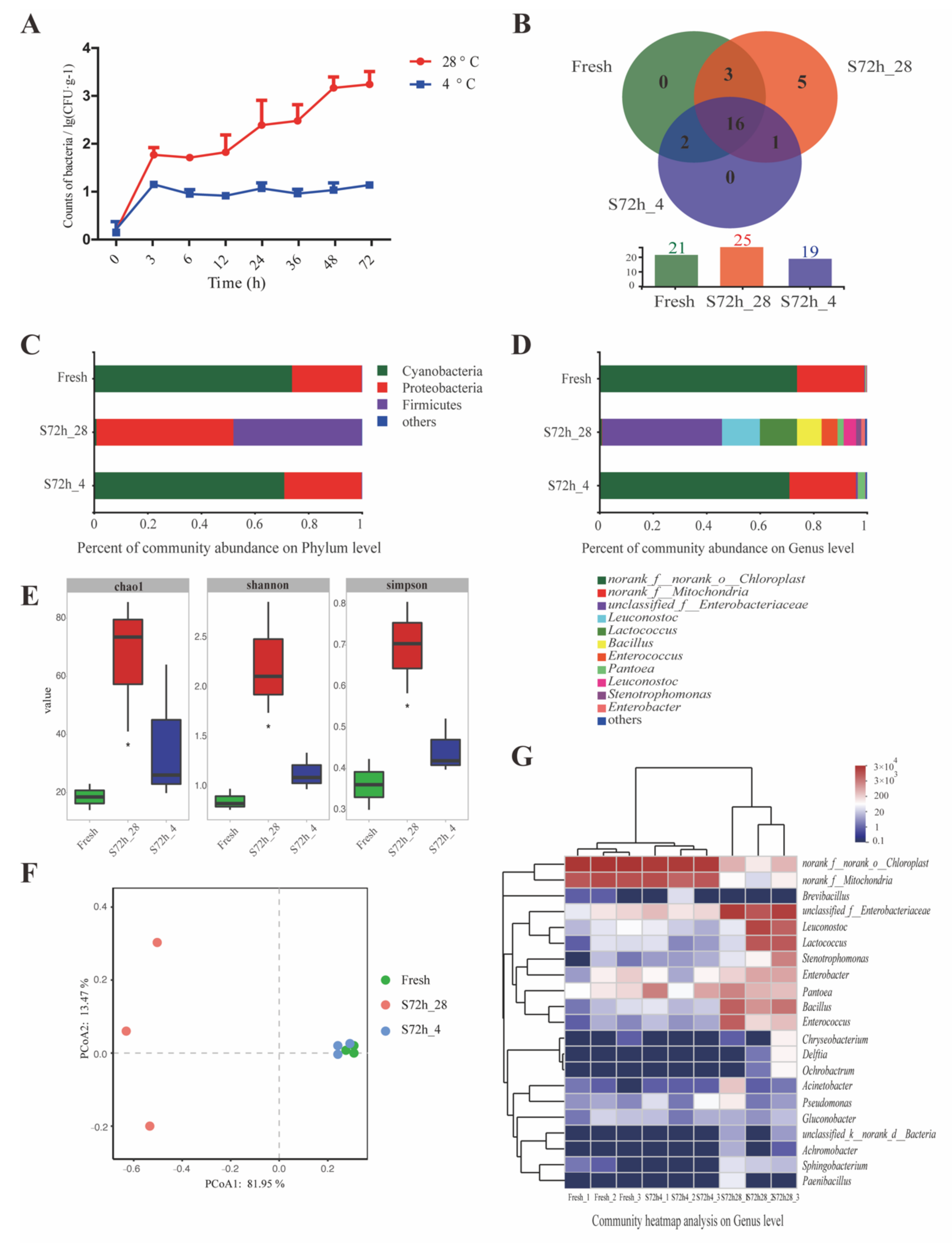
3.3. Microbial Population and Ecology Analysis of Fresh-Cut Watermelon during Storage
3.4. Correlation Analysis of Chemical Changes and Microbial Community in Fresh-Cut Watermelon
4. Conclusions
Supplementary Materials
Author Contributions
Funding
Data Availability Statement
Acknowledgments
Conflicts of Interest
References
- Artes-Hernandez, F.; Robles, P.A.; Gomez, P.A.; Tomas-Callejas, A.; Artes, F.; Martinez-Hernandez, G.B. Quality Changes of Fresh-Cut Watermelon during Storage as Affected by Cut Intensity and UV-C Pre-treatment. Food Bioprocess Technol. 2021, 14, 505–517. [Google Scholar] [CrossRef]
 - Shi, Y.; Wang, Y.B.; Ma, Y.; Xu, Y.; Zhao, X.Y.; Zhang, C. Red Light Exposure Delays Appearance and Aroma Deterioration of Fresh-Cut Watermelon during Retail Display. J. Food Qual. 2020, 2020, 1840648. [Google Scholar] [CrossRef]
 - Wang, Y.B.; Li, W.; Cai, W.Q.; Ma, Y.; Xu, Y.; Zhao, X.Y.; Zhang, C. Visible light exposure reduces the drip loss of fresh-cut watermelon. J. Food Sci. Technol. Mysore 2018, 55, 1816–1822. [Google Scholar] [CrossRef] [PubMed]
 - Artes-Hernandez, F.; Robles, P.A.; Gomez, P.A.; Tomas-Callejas, A.; Artes, F. Low UV-C illumination for keeping overall quality of fresh-cut watermelon. Postharvest Biol. Technol. 2010, 55, 114–120. [Google Scholar] [CrossRef]
 - Utpott, M.; Rodrigues, E.; Rios, A.D.; Mercali, G.D.; Flo, S.H. Metabolomics: An analytical technique for food processing evaluation. Food Chem. 2022, 366, 130685. [Google Scholar] [CrossRef]
 - Yan, J.W.; Luo, Z.S.; Ban, Z.J.; Lu, H.Y.; Li, D.; Yang, D.M.; Aghdam, M.S.; Li, L. The effect of the layer-by-layer (LBL) edible coating on strawberry quality and metabolites during storage. Postharvest Biol. Technol. 2019, 147, 29–38. [Google Scholar] [CrossRef]
 - Fang, T.; Chen, J.; Lin, Q.; Zhong, Y.G.; Duan, Y.Q.; Bi, J.F. Phenolic profiling reveals the metabolite basis of flesh colour and fresh-cut browning in apple fruit. Int. J. Food Sci. Technol. 2022, 57, 2257–2266. [Google Scholar] [CrossRef]
 - Tang, H.M.; Zhang, X.; Gong, B.; Yan, Y.Y.; Shi, Q.H. Proteomics and metabolomics analysis of tomato fruit at different maturity stages and under salt treatment. Food Chem. 2020, 311, 126009. [Google Scholar] [CrossRef]
 - Wen, D.L.; Liu, Y.; Yu, Q. Metabolomic approach to measuring quality of chilled chicken meat during storage. Poult. Sci. 2020, 99, 2543–2554. [Google Scholar] [CrossRef]
 - Wu, Z.; Shi, Z.; Yang, X.; Xie, C.; Xu, J.; Yu, Z. Comparative metabolomics profiling reveals the molecular information of whole and fresh-cut melon fruit (cv. Xizhoumi-17) during storage. Sci. Hortic. 2022, 296, 110914. [Google Scholar] [CrossRef]
 - Brizzolara, S.; Santucci, C.; Tenori, L.; Hertog, M.; Nicolai, B.; Stuerz, S.; Zanella, A.; Tonutti, P. A metabolomics approach to elucidate apple fruit responses to static and dynamic controlled atmosphere storage. Postharvest Biol. Technol. 2017, 127, 76–87. [Google Scholar] [CrossRef]
 - Cardinali, G.; Corte, L.; Robert, V. Next Generation Sequencing: Problems and opportunities for next generation studies of microbial communities in food and food industry. Curr. Opin. Food Sci. 2017, 17, 62–67. [Google Scholar] [CrossRef]
 - Hu, Y.L.; Zhang, L.M.; Wang, H.; Xu, S.; Mujeeb, A.; Nie, G.J.; Tang, H.R.; Wang, Y.L. Biological effects of amphiphilic copolymer nanoparticle-encapsulated multi- target chemotherapeutic drugs on MCF-7 human breast cancer cells. Metabolomics 2017, 13, 49. [Google Scholar] [CrossRef]
 - Pichler, M.; Coskun, O.K.; Ortega-Arbulu, A.S.; Conci, N.; Worheide, G.; Vargas, S.; Orsi, W.D. A 16S rRNA gene sequencing and analysis protocol for the Illumina MiniSeq platform. Microbiologyopen 2018, 7, e00611. [Google Scholar] [CrossRef]
 - Edgar, R.C. UPARSE: Highly accurate OTU sequences from microbial amplicon reads. Nat. Methods 2013, 10, 996–998. [Google Scholar] [CrossRef]
 - Lozupone, C.; Lladser, M.E.; Knights, D.; Stombaugh, J.; Knight, R. UniFrac: An effective distance metric for microbial community comparison. Isme J. 2011, 5, 169–172. [Google Scholar] [CrossRef]
 - Pose, S.; Paniagua, C.; Matas, A.J.; Gunning, A.P.; Morris, V.J.; Quesada, M.A.; Mercado, J.A. A nanostructural view of the cell wall disassembly process during fruit ripening and postharvest storage by atomic force microscopy. Trends Food Sci. Technol. 2019, 87, 47–58. [Google Scholar] [CrossRef]
 - Chen, L.; Pan, Y.F.; Jia, X.Y.; Wang, X.D.; Yuan, J.W.; Li, X.H. Constant storage temperature delays firmness decreasing and pectin solubilization of apple during post-harvest storage. J. Food Process. Preserv. 2021, 45, e15655. [Google Scholar] [CrossRef]
 - Kyriacou, M.C.; Leskovar, D.I.; Colla, G.; Rouphael, Y. Watermelon and melon fruit quality: The genotypic and agro-environmental factors implicated. Sci. Hortic. 2018, 234, 393–408. [Google Scholar] [CrossRef]
 - Zeb, A.; Qureshi, W.S.; Ghafoor, A.; Malik, A.; Imran, M.; Iqbal, J.; Alanazi, E. Is this melon sweet? A quantitative classification for near-infrared spectroscopy. Infrared Phys. Technol. 2021, 114, 103645. [Google Scholar] [CrossRef]
 - Farcuh, M.; Copes, B.; Le-Navenec, G.; Marroquin, J.; Cantu, D.; Bradford, K.J.; Guinard, J.-X.; Van Deynze, A. Sensory, physicochemical and volatile compound analysis of short and long shelf-life melon (Cucumis melo L.) genotypes at harvest and after postharvest storage. Food Chem. 2020, 8, 100107. [Google Scholar] [CrossRef] [PubMed]
 - Guo, X.M.; Luo, T.; Han, D.M.; Zhu, D.F.; Li, Z.Y.; Wu, Z.Y.; Wu, Z.N. Multi-omics analysis revealed room temperature storage affected the quality of litchi by altering carbohydrate metabolism. Sci. Hortic. 2022, 293, 110663. [Google Scholar] [CrossRef]
 - Salin, N.S.M.; Saad, W.M.M.; Razak, H.R.A.; Salim, F. Effect of Storage Temperatures on Physico-Chemicals, Phytochemicals and Antioxidant Properties of Watermelon Juice (Citrullus lanatus). Metabolites 2022, 12, 75. [Google Scholar] [CrossRef] [PubMed]
 - Buve, C.; Pham, H.T.T.; Hendrickx, M.; Grauwet, T.; Van Loey, A. Reaction pathways and factors influencing nonenzymatic browning in shelf-stable fruit juices during storage. Compr. Rev. Food Sci. Food Saf. 2021, 20, 5698–5721. [Google Scholar] [CrossRef] [PubMed]
 - Vhangani, L.N.; Van Wyk, J. Heated plant extracts as natural inhibitors of enzymatic browning: A case of the Maillard reaction. J. Food Biochem. 2021, 45, e13611. [Google Scholar] [CrossRef]
 - Sulaiman, F.; Ahmad Azam, A.; Ahamad Bustamam, M.S.; Fakurazi, S.; Abas, F.; Lee, Y.X.; Ismail, A.A.; Mohd Faudzi, S.M.; Ismail, I.S. Metabolite Profiles of Red and Yellow Watermelon (Citrullus lanatus) Cultivars Using a(1)H-NMR Metabolomics Approach. Molecules 2020, 25, 3235. [Google Scholar] [CrossRef]
 - Jayaprakasha, G.K.; Patil, B.S. A metabolomics approach to identify and quantify the phytochemicals in watermelons by quantitative (HNMR)-H-1. Talanta 2016, 153, 268–277. [Google Scholar] [CrossRef]
 - Triba, M.N.; Le Moyec, L.; Amathieu, R.; Goossens, C.; Bouchemal, N.; Nahon, P.; Rutledge, D.N.; Savarin, P. PLS/OPLS models in metabolomics: The impact of permutation of dataset rows on the K-fold cross-validation quality parameters. Mol. Biosyst. 2015, 11, 13–19. [Google Scholar] [CrossRef]
 - Kang, C.; Cao, J.P.; Sun, J.; Zheng, G.X.; Wang, Y.; Chen, K.S.; Sun, C.D. Comparison of physiochemical characteristics of Citrus reticulata cv. Shatangju fruit with different fruit sizes after storage. Food Packag. Shelf Life 2022, 31, 100774. [Google Scholar] [CrossRef]
 - Paravisini, L.; Peterson, D.G. Mechanisms non-enzymatic browning in orange juice during storage. Food Chem. 2019, 289, 320–327. [Google Scholar] [CrossRef]
 - Blue, V.S.; Mayhall, C.G.; Pesko, L.J.; Hall, G.O. Microbial-growth in branched-chain amino-acid nutrient solutions. Am. J. Hosp. Pharm. 1985, 42, 2215–2216. [Google Scholar] [CrossRef]
 - Benkeblia, N. Physiological and Biochemical Response of Tropical Fruits to Hypoxia/Anoxia. Front. Plant Sci. 2021, 12, 670803. [Google Scholar] [CrossRef]
 - Ali, M.; Raza, M.A.; Li, S.; Huan, C.; Zheng, X. 1-Methylcyclopropene treatment controls ethanol accumulation associated with regulation of mitochondrial energy metabolism in kiwifruit (Actinidia deliciosa) cv. “Bruno” during storage at room temperature. J. Food Biochem. 2020, 44, 13273. [Google Scholar] [CrossRef]
 - Terzoudis, K.; Hertog, M.L.A.T.M.; Nicolai, B.M. Dynamic labelling reveals central carbon metabolism responses to stepwise decreasing hypoxia and reoxygenation during postharvest in pear fruit. Postharvest Biol. Technol. 2022, 186, 111816. [Google Scholar] [CrossRef]
 - Eram, M.S.; Ma, K. Decarboxylation of pyruvate to acetaldehyde for ethanol production by hyperthermophiles. Biomolecules 2013, 3, 578–596. [Google Scholar] [CrossRef]
 - Imahori, Y.; Kota, M.; Ueda, Y.; Ishimaru, M.; Cachin, K. Regulation of ethanolic fermentation in bell pepper fruit under low oxygen stress. Postharvest Biol. Technol. 2002, 25, 159–167. [Google Scholar] [CrossRef]
 - Wang, Y.; Xu, F.; Feng, X.; MacArthur, R.L. Modulation of Actinidia arguta fruit ripening by three ethylene biosynthesis inhibitors. Food Chem. 2015, 173, 405–413. [Google Scholar] [CrossRef]
 - Rastogi, G.; Tech, J.J.; Coaker, G.L.; Leveau, J.H.J. A PCR-based toolbox for the culture-independent quantification of total bacterial abundances in plant environments. J. Microbiol. Methods 2010, 83, 127–132. [Google Scholar] [CrossRef]
 - Zhang, Y.; Yao, Y.; Gao, L.; Wang, Z.; Xu, B. Characterization of a microbial community developing during refrigerated storage of vacuum packed Yao meat, a Chinese traditional food. Lwt Food Sci. Technol. 2018, 90, 562–569. [Google Scholar] [CrossRef]
 - Wang, Z.; Li, P.; Zhou, H.; Xu, B.; Cai, K.; Li, P.; Zhou, K.; Wang, Z.; Han, Q. An insight into the changes in the microbial community of Kantuan-sliced chicken during storage at different temperatures. J. Food Process. Preserv. 2022, 46, 16614. [Google Scholar] [CrossRef]
 - Lefevre, E.; Gardner, C.M.; Gunsch, C.K. A novel PCR-clamping assay reducing plant host DNA amplification significantly improves prokaryotic endo-microbiome community characterization. Fems Microbiol. Ecol. 2020, 96, fiaa110. [Google Scholar] [CrossRef]
 - Vio-Michaelis, S.; Feucht, W.; Gomez, M.; Hadersdorfer, J.; Treutter, D.; Schwab, W. Histochemical Analysis of Anthocyanins, Carotenoids, and Flavan-3-ols/Proanthocyanidins in Prunus domestica L. Fruits during Ripening. J. Agric. Food Chem. 2020, 68, 2880–2890. [Google Scholar] [CrossRef]
 - Lombardelli, C.; Benucci, I.; Esti, M. Novel food colorants from tomatoes: Stability of carotenoid-containing chromoplasts under different storage conditions. Lwt Food Sci. Technol. 2021, 140, 110725. [Google Scholar] [CrossRef]
 - Huis in’t Veld, J.H.J. Microbial and biochemical spoilage of foods: An overview. Int. J. Food Microbiol. 1996, 33, 1–18. [Google Scholar]
 - Koutsounianis, K. Modeling Food Spoilage in Microbial Risk Assessment. J. Food Prot. 2009, 72, 425–427. [Google Scholar] [CrossRef]
 - Li, Z.; Zhao, W.; Ma, Y.; Liang, H.; Wang, D.; Zhao, X. Shifts in the Bacterial Community Related to Quality Properties of Vacuum-Packaged Peeled Potatoes during Storage. Foods 2022, 11, 1147. [Google Scholar] [CrossRef]
 - Jaaskelainen, E.; Vesterinen, S.; Parshintsev, J.; Johansson, P.; Riekkola, M.-L.; Bjorkroth, J. Production of Buttery-Odor Compounds and Transcriptome Response in Leuconostoc gelidum subsp gasicomitatum LMG18811(T) during Growth on Various Carbon Sources. Appl. Environ. Microbiol. 2015, 81, 1902–1908. [Google Scholar] [CrossRef]
 - Ibrahim, S.B.; Rahman, N.A.; Mohamad, R.; Rahim, R.A. Effects of agitation speed, temperature, carbon and nitrogen sources on the growth of recombinant Lactococcus lactis NZ9000 carrying domain 1 of aerolysin gene. Afr. J. Biotechnol. 2010, 9, 5392–5398. [Google Scholar]
 - Jaaskelainen, E.; Jakobsen, L.M.A.; Hultman, J.; Eggers, N.; Bertram, H.C.; Bjorkroth, J. Metabolomics and bacterial diversity of packaged yellowfin tuna (Thunnus albacares) and salmon (Salmo salar) show fish species-specific spoilage development during chilled storage. Int. J. Food Microbiol. 2019, 293, 44–52. [Google Scholar] [CrossRef]
 - Fuccio, F.; Bevilacqua, A.; Sinigaglia, M.; Corbo, M.R. Using a polynomial model for fungi from table olives. Int. J. Food Sci. Technol. 2016, 51, 1276–1283. [Google Scholar] [CrossRef]
 - Breidt, F.; Medina, E.; Wafa, D.; Perez-Diaz, I.; Franco, W.; Huang, H.-Y.; Johanningsmeier, S.D.; Kim, J.H. Characterization of Cucumber Fermentation Spoilage Bacteria by Enrichment Culture and 16S rDNA Cloning. J. Food Sci. 2013, 78, M470–M476. [Google Scholar] [CrossRef]
 - Li, Y.; Nishino, N. Effects of Ensiling Fermentation and Aerobic Deterioration on the Bacterial Community in Italian Ryegrass, Guinea Grass, and Whole-crop Maize Silages Stored at High Moisture Content. Asian Australas. J. Anim. Sci. 2013, 26, 1304. [Google Scholar] [CrossRef][Green Version]
 - Gou, M.; Wang, H.; Yuan, H.; Zhang, W.; Tang, Y.; Kida, K. Characterization of the microbial community in three types of fermentation starters used for Chinese liquor production. J. Inst. Brew. 2015, 121, 620–627. [Google Scholar] [CrossRef]
 - Samrot, A.V.; Prasad, R.J.J.; Rio, A.J.; Sneha, S.J. Bioprospecting of Brevibacillus brevis isolated from soil. Recent Pat. Biotechnol. 2015, 9, 42–49. [Google Scholar] [CrossRef]
 - Yang, X.; Yousef, A.E. Antimicrobial peptides produced by Brevibacillus spp.: Structure, classification and bioactivity: A mini review. World J. Microbiol. Biotechnol. 2018, 34, 57. [Google Scholar] [CrossRef]
 





| OPLS-DA Models | Model Parameters | ||||
|---|---|---|---|---|---|
| Control Group | Treated Group | R2X | R2Y | Q2 | P(CV-ANOVA) | 
| Fresh | S3h_28 | 0.28 | 0.95 | 0.08 | 1.00 | 
| S6h_28 | 0.36 | 0.91 | 0.03 | 0.99 | |
| S12h_28 | 0.37 | 0.98 | 0.65 | 0.08 | |
| S24h_28 | 0.39 | 0.94 | 0.54 | 0.20 | |
| S36h_28 | 0.44 | 0.94 | 0.62 | 0.11 | |
| S48h_28 | 0.44 | 0.95 | 0.80 | 0.01 | |
| S72h_28 | 0.44 | 0.98 | 0.86 | 0.00 | |
| S3h_4 | 0.37 | 0.89 | −0.01 | 1.00 | |
| S6h_4 | 0.35 | 0.94 | 0.38 | 0.43 | |
| S12h_4 | 0.39 | 0.95 | 0.43 | 0.35 | |
| S24h_4 | 0.38 | 0.92 | −0.07 | 1.00 | |
| S36h_4 | 0.33 | 0.91 | −0.46 | 1.00 | |
| S48h_4 | 0.34 | 0.96 | 0.25 | 0.68 | |
| S72h_4 | 0.24 | 0.93 | −0.54 | 1.00 | |
Publisher’s Note: MDPI stays neutral with regard to jurisdictional claims in published maps and institutional affiliations.  | 
© 2022 by the authors. Licensee MDPI, Basel, Switzerland. This article is an open access article distributed under the terms and conditions of the Creative Commons Attribution (CC BY) license (https://creativecommons.org/licenses/by/4.0/).
Share and Cite
Hu, Y.; Cai, Y.; Wang, H.; Xiong, Y.; Zhang, X.; Wei, L.; Qiao, Z. Systematic Study of the Sensory Quality, Metabolomics, and Microbial Community of Fresh-Cut Watermelon Provides New Clues for Its Quality Control and Preservation. Foods 2022, 11, 3423. https://doi.org/10.3390/foods11213423
Hu Y, Cai Y, Wang H, Xiong Y, Zhang X, Wei L, Qiao Z. Systematic Study of the Sensory Quality, Metabolomics, and Microbial Community of Fresh-Cut Watermelon Provides New Clues for Its Quality Control and Preservation. Foods. 2022; 11(21):3423. https://doi.org/10.3390/foods11213423
Chicago/Turabian StyleHu, Yili, Yi Cai, Haibin Wang, Yin Xiong, Xinyu Zhang, Liying Wei, and Zhixian Qiao. 2022. "Systematic Study of the Sensory Quality, Metabolomics, and Microbial Community of Fresh-Cut Watermelon Provides New Clues for Its Quality Control and Preservation" Foods 11, no. 21: 3423. https://doi.org/10.3390/foods11213423
APA StyleHu, Y., Cai, Y., Wang, H., Xiong, Y., Zhang, X., Wei, L., & Qiao, Z. (2022). Systematic Study of the Sensory Quality, Metabolomics, and Microbial Community of Fresh-Cut Watermelon Provides New Clues for Its Quality Control and Preservation. Foods, 11(21), 3423. https://doi.org/10.3390/foods11213423
        