Color Stability Enhancement and Antioxidation Improvement of Sanhua Plum Wine under Circulating Ultrasound
Abstract
1. Introduction
2. Material and Methods
2.1. Materials and Reagents
2.2. Fermentation of Sanhua Plum Wine
2.3. Ultrasonic Treatment
2.4. Assessment of CIE-LAB Tristimulus Colors
2.5. Determination of Color Intensity and Tonality
2.6. Measurement of Anthocyanin Color Parameters
2.7. Individual Anthocyanin Identification and Quantification
2.8. Polyphenol Oxidase and Peroxidase Activity Assessment
2.9. Antioxidative Properties Evaluation
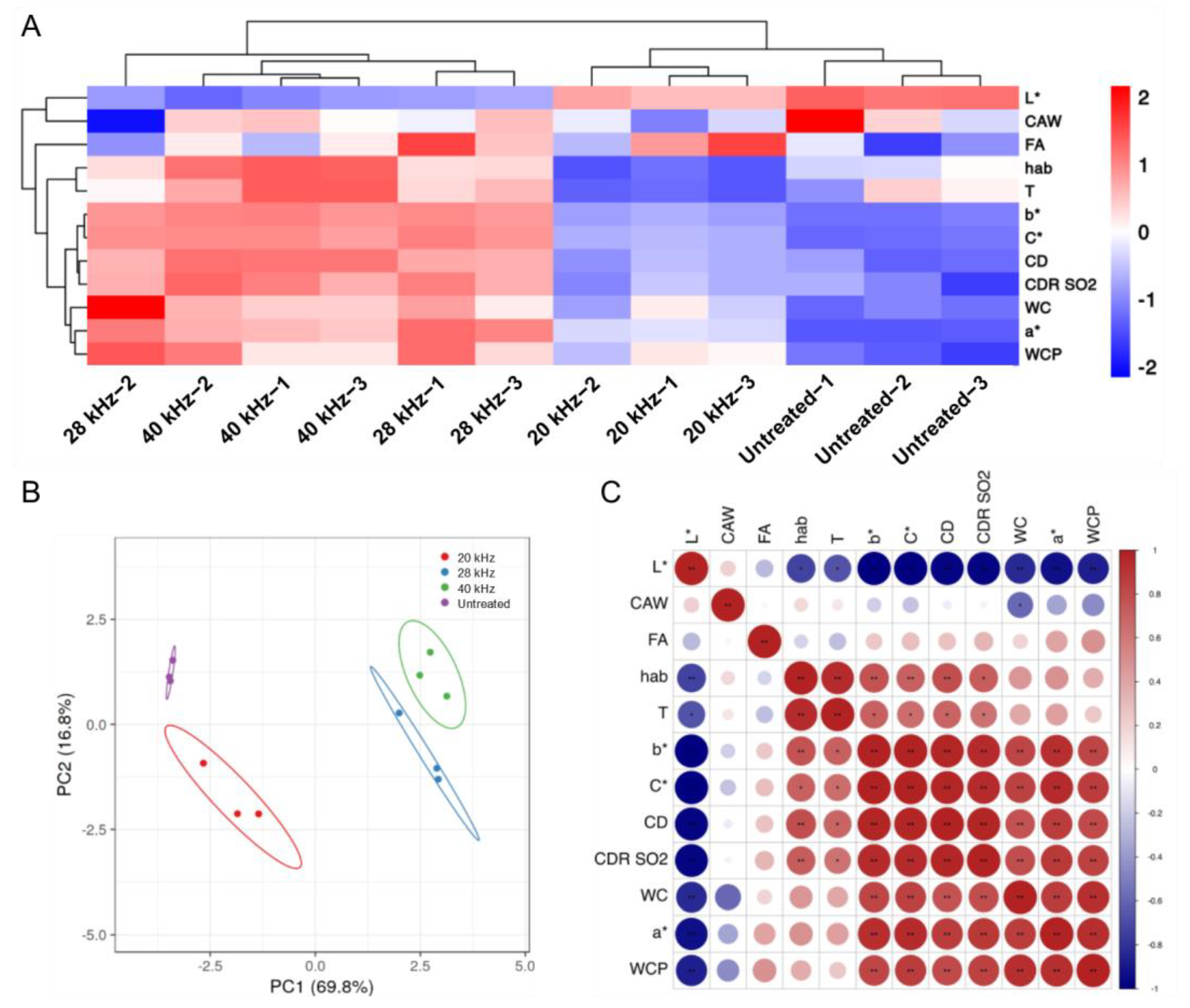
2.10. Data Analysis
3. Results and Discussion
3.1. Ultrasonic Treatment Slows Wine Decoloration
3.2. Ultrasonic Treatment Influences Color Intensity and Color Tonality
3.3. Ultrasonic Treatment Intensifies Anthocyanin Color Features
3.4. Ultrasonic Treatment Retards Anthocyanin Degradation
3.5. Ultrasonic Treatment Inactivates Polyphenol Oxidase
3.6. Ultrasonic Treatment Strengthens the Antioxidative Capacity
4. Conclusions
Supplementary Materials
Author Contributions
Funding
Data Availability Statement
Conflicts of Interest
References
- Li, L.; Yu, Y.Y.; Xu, Y.J.; Wu, J.J.; Yu, Y.S.; Peng, J.; An, K.J.; Zou, B.; Yang, W.Y. Effect of ultrasound-assisted osmotic dehydration pretreatment on the drying characteristics and quality properties of Sanhua plum (Prunus salicina L.). LWT-Food Sci. Technol. 2021, 138, 110653. [Google Scholar] [CrossRef]
- Fang, Z.Z.; Zhou, D.R.; Ye, X.F.; Jiang, C.C.; Pan, S.L. Identification of Candidate Anthocyanin-Related Genes by Transcriptomic Analysis of ‘Furongli’ Plum (Prunus salicina Lindl.) during Fruit Ripening Using RNA-Seq. Front. Plant Sci. 2016, 7, 1338. [Google Scholar] [CrossRef] [PubMed]
- An, K.J.; Wu, J.J.; Tang, D.B.; Wen, J.; Fu, M.Q.; Xiao, G.S.; Xu, Y.J. Effect of carbonic maceration (CM) on mass transfer characteristics and quality attributes of Sanhua plum (Prunus salicina Lindl.). LWT-Food Sci. Technol. 2018, 87, 537–545. [Google Scholar] [CrossRef]
- Jaiswal, R.; Karaköse, H.; Rühmann, S.; Goldner, K.; Neumüller, M.; Treutter, D.; Kuhnert, N. Identification of phenolic compounds in plum fruits (Prunus salicina L. and Prunus domestica L.) by high-performance liquid chromatography/tandem mass spectrometry and characterization of varieties by quantitative phenolic fingerprints. J. Agric. Food Chem. 2013, 61, 12020–12031. [Google Scholar] [CrossRef] [PubMed]
- Liu, G.M.; Wei, P.; Tang, Y.Y.; Pang, Y.Y.; Sun, J.; Li, J.M.; Rao, C.Y.; Wu, C.Q.; He, X.M.; Li, L. Evaluation of bioactive compounds and bioactivities in plum (Prunus salicina Lindl.) Wine. Front. Nutr. 2021, 8, 766415. [Google Scholar]
- Li, X.S.; Teng, Z.J.; Luo, Z.Y.; Yuan, Y.B.; Zeng, Y.Y.; Hu, J.; Sun, J.X.; Bai, W.B. Pyruvic acid stress caused color attenuation by interfering with anthocyanins metabolism during alcoholic fermentation. Food Chem. 2022, 372, 131251. [Google Scholar] [CrossRef] [PubMed]
- Sun, J.X.; Luo, H.X.; Li, X.H.; Li, X.S.; Lu, Y.Y.; Bai, W.B. Effects of low power ultrasonic treatment on the transformation of cyanidin-3-O-glucoside to methylpyranocyanidin-3-O-glucoside and its stability evaluation. Food Chem. 2019, 276, 240–246. [Google Scholar] [CrossRef]
- Miljić, U.; Puškaš, V.; Cvejić Hogervorst, J.; Torović, L. Phenolic compounds, chromatic characteristics and antiradical activity of plum wines. Int. J. Food Prop. 2017, 20, 2022–2033. [Google Scholar] [CrossRef][Green Version]
- Suarez-Lepe, J.A.; Morata, A. New trends in yeast selection for winemaking. Trends Food Sci. Tech. 2012, 23, 39–50. [Google Scholar] [CrossRef]
- Li, X.S.; Zhang, L.; Peng, Z.Y.; Zhao, Y.Q.; Wu, K.Y.; Zhou, N.; Yan, Y.; Ramaswamy, H.S.; Sun, J.X.; Bai, W.B. The impact of ultrasonic treatment on blueberry wine anthocyanin color and its In-vitro anti-oxidant capacity. Food Chem. 2020, 333, 127455. [Google Scholar] [CrossRef]
- Tao, Y.; García, J.F.; Sun, D.-W. Advances in wine aging technologies for enhancing wine quality and accelerating wine aging process. Crit. Rev. Food Sci. 2014, 54, 817–835. [Google Scholar] [CrossRef] [PubMed]
- Sun, J.X.; Li, X.H.; Lin, X.Y.; Mei, Z.X.; Li, Y.T.; Ding, L.J.; Bai, W.B. Sonodegradation of cyanidin-3-glucosylrutinoside: Degradation kinetic analysis and its impact on antioxidant capacity in vitro. J. Sci. Food Agric. 2017, 97, 1475–1481. [Google Scholar] [CrossRef] [PubMed]
- Sun, J.X.; Mei, Z.X.; Tang, Y.J.; Ding, L.J.; Jiang, G.C.; Zhang, C.; Sun, A.D.; Bai, W.B. Stability, antioxidant capacity and degradation kinetics of pelargonidin-3-glucoside exposed to ultrasound power at low temperature. Molecules 2016, 21, 1109. [Google Scholar] [CrossRef]
- Yao, G.-L.; Ma, X.-H.; Cao, X.-Y.; Chen, J. Effects of Power Ultrasound on Stability of Cyanidin-3-glucoside Obtained from Blueberry. Molecules 2016, 21, 1564. [Google Scholar] [CrossRef]
- Cai, D.B.; Li, X.S.; Chen, J.L.; Jiang, X.W.; Ma, X.Q.; Sun, J.X.; Tian, L.M.; Vidyarthi, S.K.; Xu, J.W.; Pan, Z.L.; et al. A comprehensive review on innovative and advanced stabilization approaches of anthocyanin by modifying structure and controlling environmental factors. Food Chem. 2022, 366, 130611. [Google Scholar] [CrossRef] [PubMed]
- Ojha, K.S.; Mason, T.J.; O’Donnell, C.P.; Kerry, J.P.; Tiwari, B.K. Ultrasound technology for food fermentation applications. Ultrason. Sonochem. 2017, 34, 410–417. [Google Scholar] [CrossRef]
- Fu, X.Z.; Zhang, Q.A.; Zhang, B.S.; Liu, P. Effect of ultrasound on the production of xanthylium cation pigments in a model wine. Food Chem. 2018, 268, 431–440. [Google Scholar] [CrossRef] [PubMed]
- Chang, A.C.Z.; Chen, F.C. The application of 20 kHz ultrasonic waves to accelerate the aging of different wines. Food Chem. 2002, 79, 501–506. [Google Scholar] [CrossRef]
- Pfahl, L.; Catarino, S.; Fontes, N.; Graça, A.; Ricardo-da-Silva, J. Effect of Barrel-to-Barrel Variation on Color and Phenolic Composition of a Red Wine. Foods 2021, 10, 1669. [Google Scholar] [CrossRef]
- Lago-Vanzela, E.S.; Procopio, D.P.; Fontes, E.A.F.; Ramos, A.M.; Stringheta, P.C.; Da-Silva, R.; Castillo-Munoz, N.; Hermosin-Gutierrez, I. Aging of red wines made from hybrid grape cv. BRS Violeta: Effects of accelerated aging conditions on phenolic composition, color and antioxidant activity. Food Res. Int. 2014, 56, 182–189. [Google Scholar] [CrossRef]
- Laqui-Estaña, J.; López-Solís, R.; Peña-Neira, Á.; Medel-Marabolí, M.; Obreque-Slier, E. Wines in contact with oak wood: The impact of the variety (Carménère and Cabernet Sauvignon), format (barrels, chips and staves), and aging time on the phenolic composition. J. Sci. Food Agric. 2019, 99, 436–448. [Google Scholar] [CrossRef] [PubMed]
- Quaglieri, C.; Jourdes, M.; Waffo-Teguo, P.; Teissedre, P.L. Updated knowledge about pyranoanthocyanins: Impact of oxygen on their contents, and contribution in the winemaking process to overall wine color. Trends Food Sci. Technol. 2017, 67, 139–149. [Google Scholar] [CrossRef]
- Tchabo, W.; Ma, Y.; Kwaw, E.; Zhang, H.; Xiao, L.; Apaliya, M.T. Statistical interpretation of chromatic indicators in correlation to phytochemical profile of a sulfur dioxide-free mulberry (Morus nigra) wine submitted to non-thermal maturation processes. Food Chem. 2018, 239, 470–477. [Google Scholar] [CrossRef] [PubMed]
- Bindon, K.A.; McCarthy, M.G.; Smith, P.A. Development of wine colour and non-bleachable pigments during the fermentation and ageing of (Vitis vinifera L. cv.) Cabernet Sauvignon wines differing in anthocyanin and tannin concentration. LWT Food Sci. Technol. 2014, 59, 923–932. [Google Scholar] [CrossRef]
- Zhang, Q.-A.; Shen, Y.; Fan, X.-H.; Garcia Martin, J.F. Preliminary study of the effect of ultrasound on physicochemical properties of red wine. CyTA J. Food 2016, 14, 55–64. [Google Scholar] [CrossRef]
- Cano-López, M.; Pardo-Minguez, F.; López-Roca, J.M.; Gómez-Plaza, E. Chromatic characteristics and anthocyanin profile of a micro-oxygenated red wine after oak or bottle maturation. Eur. Food Res. Technol. 2007, 225, 127–132. [Google Scholar] [CrossRef]
- Guadalupe, Z.; Ayestarán, B. Changes in the color components and phenolic content of red wines from Vitis vinifera L. Cv.“Tempranillo” during vinification and aging. Eur. Food Res. Technol. 2008, 228, 29–38. [Google Scholar] [CrossRef]
- Atanasova, V.; Fulcrand, H.; Cheynier, V.; Moutounet, M. Effect of oxygenation on polyphenol changes occurring in the course of wine-making. Anal. Chim. Acta 2002, 458, 15–27. [Google Scholar] [CrossRef]
- Giusti, M.M.; Wrolstad, R.E. Characterization and measurement of anthocyanins by UV-visible spectroscopy. Curr. Protoc. Food Anal. Chem. 2001, 1, F1. 2.1–F1. 2.13. [Google Scholar] [CrossRef]
- Tiwari, B.K.; Patras, A.; Brunton, N.; Cullen, P.J.; O’donnell, C.P. Effect of ultrasound processing on anthocyanins and color of red grape juice. Ultrason. Sonochem. 2010, 17, 598–604. [Google Scholar] [CrossRef]
- Pacheco-Palencia, L.A.; Talcott, S.T. Chemical stability of acai fruit (Euterpe oleracea Mart.) anthocyanins as influenced by naturally occurring and externally added polyphenolic cofactors in model systems. Food Chem. 2010, 118, 17–25. [Google Scholar] [CrossRef]
- Cavalcanti, R.N.; Santos, D.T.; Meireles, M.A.A. Non-thermal stabilization mechanisms of anthocyanins in model and food systems—An overview. Food Res. Int. 2011, 44, 499–509. [Google Scholar] [CrossRef]
- Ji, D.Y.; Wang, Q.; Lu, T.T.; Ma, H.L.; Chen, X.M. The effects of ultrasonication on the phytochemicals, antioxidant, and polyphenol oxidase and peroxidase activities in coffee leaves. Food Chem. 2022, 373, 131480. [Google Scholar] [CrossRef] [PubMed]
- Silva, L.C.A.; Almeida, P.S.; Rodrigues, S.; Fernandes, F.A.N. Inactivation of polyphenoloxidase and peroxidase in apple cubes and in apple juice subjected to high intensity power ultrasound processing. J. Food Process. Preserv. 2015, 39, 2081–2087. [Google Scholar] [CrossRef]
- Jaiswal, V.; DerMarderosian, A.; Porter, J.R. Anthocyanins and polyphenol oxidase from dried arils of pomegranate (Punica granatum L.). Food Chem. 2010, 118, 11–16. [Google Scholar] [CrossRef]
- Jiang, X.W.; Li, X.S.; Zhu, C.J.; Sun, J.X.; Tian, L.M.; Chen, W.; Bai, W.B. The target cells of anthocyanins in metabolic syndrome. Crit. Rev. Food Sci. 2018, 59, 921–946. [Google Scholar] [CrossRef]
- Sun, J.X.; Li, X.S.; Luo, H.X.; Ding, L.J.; Jiang, X.W.; Li, X.S.; Jiao, R.; Bai, W.B. Comparative study on the stability and antioxidant activity of six pyranoanthocyanins based on malvidin-3-glucoside. J. Agric. Food Chem. 2020, 68, 2783–2794. [Google Scholar] [CrossRef] [PubMed]
- Goupy, P.; Dufour, C.; Loonis, M.; Dangles, O. Quantitative kinetic analysis of hydrogen transfer reactions from dietary polyphenols to the DPPH radical. J. Agric. Food Chem. 2003, 51, 615–622. [Google Scholar] [CrossRef]
- Re, R.; Pellegrini, N.; Proteggente, A.; Pannala, A.; Yang, M.; Rice-Evans, C. Antioxidant activity applying an improved ABTS radical cation decolorization assay. Free Radic. Biol. Med. 1999, 26, 1231–1237. [Google Scholar] [CrossRef]
- Miguel, M.G. Anthocyanins: Antioxidant and/or anti-inflammatory activities. J. Appl. Pharm. Sci. 2011, 1, 7–15. [Google Scholar]






Publisher’s Note: MDPI stays neutral with regard to jurisdictional claims in published maps and institutional affiliations. |
© 2022 by the authors. Licensee MDPI, Basel, Switzerland. This article is an open access article distributed under the terms and conditions of the Creative Commons Attribution (CC BY) license (https://creativecommons.org/licenses/by/4.0/).
Share and Cite
Wu, Z.; Li, X.; Zeng, Y.; Cai, D.; Teng, Z.; Wu, Q.; Sun, J.; Bai, W. Color Stability Enhancement and Antioxidation Improvement of Sanhua Plum Wine under Circulating Ultrasound. Foods 2022, 11, 2435. https://doi.org/10.3390/foods11162435
Wu Z, Li X, Zeng Y, Cai D, Teng Z, Wu Q, Sun J, Bai W. Color Stability Enhancement and Antioxidation Improvement of Sanhua Plum Wine under Circulating Ultrasound. Foods. 2022; 11(16):2435. https://doi.org/10.3390/foods11162435
Chicago/Turabian StyleWu, Zhiqian, Xusheng Li, Yingyu Zeng, Dongbao Cai, Zhaojun Teng, Qixia Wu, Jianxia Sun, and Weibin Bai. 2022. "Color Stability Enhancement and Antioxidation Improvement of Sanhua Plum Wine under Circulating Ultrasound" Foods 11, no. 16: 2435. https://doi.org/10.3390/foods11162435
APA StyleWu, Z., Li, X., Zeng, Y., Cai, D., Teng, Z., Wu, Q., Sun, J., & Bai, W. (2022). Color Stability Enhancement and Antioxidation Improvement of Sanhua Plum Wine under Circulating Ultrasound. Foods, 11(16), 2435. https://doi.org/10.3390/foods11162435

