Longitudinal Impact of Grade Retention on Student Engagement with School: Challenges to Inclusive Education and to Person-Centered Schools
Abstract
1. Introduction
1.1. Understanding Grade Retention: Academic and Psychosocial Implications
1.2. The Crucial Role of Student Engagement with School for Educational Outcomes
“Technological and material resources are available for humans at an unprecedented level, and yet a significant percentage of the population report some degree of subjective suffering, functioning impairment, or medical ill-being associated with patterns of maladaptive psychosocial functioning/lifestyles.
This suggests that there is a vital need for new approaches to promoting human development. School is one of the most powerful contexts for implementing such approaches. However, a new paradigm in education is required to help schools be more efficient at preparing their students to deal adaptively with the challenges facing humanity. Schools need to be able to promote the processes underlying human holistic development, rather than emphasizing the development of mainly logical-propositional dimensions, as is the case of materialistic-oriented conventional schools (…)
School is an ideal context for implementing a holistic approach to the promotion of human functioning. However, the effectiveness of any means aiming to promote positive adaptation in (person-centered) schools depends on intentionality, coordination, systematization, continuity, evaluation, and monitoring. We need to develop and test coherent frameworks that describe the common factors, and dynamics amongst them, involved in changing conventional schools to person-centered schools. This process is in its embryonic phase and is one of the current main challenges for research and practices of behavioral sciences. If done effectively, it will have substantial implications, not only for individuals’ well-being, but also for societal organization and development”.
1.3. A Complex Interplay Between Student Engagement and Grade Retention
2. Materials and Methods
2.1. Participants
2.2. Instruments
2.3. Procedures
2.4. Data Analysis
2.4.1. Cross-Sectional Examination
2.4.2. Longitudinal Examination
3. Results
3.1. Cross-Sectional Results
3.2. Longitudinal Results
3.2.1. Results of Unconditional Latent Growth Models
3.2.2. Conditional Latent Growth Models
4. Discussion
4.1. The Role of Grade Retention for Students’ Engagement with School
4.2. Implications
5. Conclusions
Challenges for Inclusive Education and for Person-Centered Schools
Author Contributions
Funding
Institutional Review Board Statement
Informed Consent Statement
Data Availability Statement
Conflicts of Interest
Appendix A
| Variable | Range | M | SD | Skew | Kurt |
|---|---|---|---|---|---|
| M1 Student Engagement with school | 1–5 | 3.34 | 0.50 | 0.09 | 0.51 |
| M2 Student Engagement with school | 1–5 | 3.23 | 0.55 | −0.17 | 0.04 |
| M3 Student Engagement with school | 1–5 | 3.32 | 0.55 | −0.23 | 0.09 |
| M1 Student Conduct | 1–4 | 3.37 | 0.41 | −0.37 | 2.20 |
| M2 Student Conduct | 1–4 | 3.19 | 0.49 | −0.35 | 0.39 |
| M3 Student Conduct | 1–4 | 3.25 | 0.48 | −0.50 | 0.96 |
| M1 Study Behaviors | 1–5 | 3.32 | 0.77 | −0.01 | 0.04 |
| M2 Study Behaviors | 1–5 | 3.27 | 0.78 | −0.23 | 0.00 |
| M3 Study Behaviors | 1–5 | 3.38 | 0.78 | −0.32 | 0.19 |
| M1 Emotional Engagement | 1–4 | 3.27 | 0.40 | −0.56 | 3.87 |
| M2 Emotional Engagement | 1–4 | 3.03 | 0.47 | −0.04 | 0.55 |
| M3 Emotional Engagement | 1–4 | 3.01 | 0.45 | −0.18 | 1.62 |
| M1 Cognitive Engagement | 1–4 | 3.18 | 0.43 | −0.24 | 0.20 |
| M2 Cognitive Engagement | 1–4 | 3.12 | 0.47 | −0.56 | 0.69 |
| M3 Cognitive Engagement | 1–4 | 3.10 | 0.43 | −0.30 | −0.04 |
| M1 Teacher Support | 1–4 | 2.95 | 0.50 | −0.12 | 0.77 |
| M2 Teacher Support | 1–4 | 3.03 | 0.52 | −0.48 | 1.27 |
| M3 Teacher Support | 1–4 | 3.06 | 0.48 | −0.34 | 1.50 |
| M1 Family Support | 1–4 | 3.39 | 0.51 | −0.63 | 0.50 |
| M2 Family Support | 1–4 | 3.60 | 0.47 | −1.07 | 0.80 |
| M3 Family Support | 1–4 | 3.57 | 0.49 | −0.99 | 0.84 |
| M1 Peer Support | 1–4 | 3.16 | 0.46 | −0.48 | 1.55 |
| M2 Peer Support | 1–4 | 3.11 | 0.49 | −0.32 | 0.95 |
| M3 Peer Support | 1–4 | 3.09 | 0.46 | −0.23 | 0.70 |
Appendix B
| Multifactor Measure of Student Engagement—MMSE (Moreira et al., 2020a) | ||||
|---|---|---|---|---|
| Mark 1 if you Totally Disagree with the statement; Mark 2 if you Disagree with the statement; Mark 3 if you Agree with the statement; Mark 4 if you Totally Agree with the statement. | Totally Disagree | Disagree | Agree | Totally Agree |
| 1. At my school, teachers care about students | 1 | 2 | 3 | 4 |
| 2. My teachers are there for me when I need them | 1 | 2 | 3 | 4 |
| 3. Overall, my teachers are open and honest with me | 1 | 2 | 3 | 4 |
| 4. Most of my teachers care about how I’m doing | 1 | 2 | 3 | 4 |
| 5. I check my schoolwork for mistakes | 1 | 2 | 3 | 4 |
| 6. I study at home even when I don’t have a test | 1 | 2 | 3 | 4 |
| 7. I talk with people outsider of school about what I am learning in class | 1 | 2 | 3 | 4 |
| 8. I enjoy the work I do in class | 1 | 2 | 3 | 4 |
| 9. What I’m learning in my classes will be important in my future | 1 | 2 | 3 | 4 |
| 10. The grades in my classes do a good job of measuring what I’m able to do | 1 | 2 | 3 | 4 |
| 11. The things I am learning in school are going to be importante to me in later life | 1 | 2 | 3 | 4 |
| 12. School is important for achieving my future goals | 1 | 2 | 3 | 4 |
| 13. I treat my teachers with respect | 1 | 2 | 3 | 4 |
| 14. I respect most of my teachers | 1 | 2 | 3 | 4 |
| 15. I treat my classmates with respect | 1 | 2 | 3 | 4 |
| 16. I follow rules in school | 1 | 2 | 3 | 4 |
| 17. I feel like I belong in my school | 1 | 2 | 3 | 4 |
| 18. I feel close to people at my school | 1 | 2 | 3 | 4 |
| 19. I am happy to be at my school | 1 | 2 | 3 | 4 |
| 20. Students at my school are there for me when I need them | 1 | 2 | 3 | 4 |
| 21. Other students at school care about me | 1 | 2 | 3 | 4 |
| 22. Students here respect what I have to say | 1 | 2 | 3 | 4 |
| 23. Other students here like me the way I am | 1 | 2 | 3 | 4 |
| 24. when I have problems at school my family/guardian(s) are willing to help me | 1 | 2 | 3 | 4 |
| 25. My family/guardian(s) are there for me when I need them | 1 | 2 | 3 | 4 |
| 26. When something good happens at school, my family/guardian(s) want to know about it | 1 | 2 | 3 | 4 |
| 27. My family/guardian(s) want me to keep trying when things are tough at school | 1 | 2 | 3 | 4 |
References
- Appleton, J. J., Christenson, S. L., Kim, D., & Reschly, A. L. (2006). Measuring cognitive and psychological engagement: Validation of the student engagement instrument. Journal of School Psychology, 44(5), 427–445. [Google Scholar] [CrossRef]
- Arbuckle, J. L. (2008). AMOS 17.0 user’s guide. SPSS. [Google Scholar]
- Archambault, I., & Dupéré, V. (2016). Joint trajectories of behavioral, affective, and cognitive engagement in elementary school. The Journal of Educational Research, 110(2), 188–198. [Google Scholar] [CrossRef]
- Borghesan, E., Reis, H., & Todd, P. E. (2022). Learning through repetition? A dynamic evaluation of grade retention in Portugal (pp. 1–80). PIER Working Paper 22–030. Penn Institute for Economic Research, University of Pennsylvania. Available online: https://economics.sas.upenn.edu/system/files/working-papers/22-030%20PIER%20Paper%20Submission.pdf (accessed on 21 December 2024).
- Bowman, L. J. (2005). Grade retention: Is it a help or hindrance to student academic success? Preventing School Failure: Alternative Education for Children and Youth, 49(3), 42–46. [Google Scholar] [CrossRef]
- Caldeira, S. N., Fernandes, H. R., & Tiago, M. T. B. (2013, September 11–13). O envolvimento do aluno na escola e sua relação com a retenção e transição académica: Um estudo em escolas de S. Miguel. Atas do XII Congresso Internacional Galego-Português de Psicopedagogia (pp. 7027–7049), Braga, Portugal. Available online: http://hdl.handle.net/10400.3/3944 (accessed on 13 May 2025).
- Chase, P. A., Hilliard, L. J., Geldhof, G. J., Warren, D. J. A., & Lerner, R. M. (2014). Academic achievement in the high school years: The changing role of school engagement. Journal of Youth and Adolescence, 43(6), 884–896. [Google Scholar] [CrossRef]
- Demanet, J., & Van Houtte, M. (2013). Grade retention and its association with school misconduct in adolescence: A multilevel approach. School Effectiveness and School Improvement, 24(4), 417–434. [Google Scholar] [CrossRef]
- Diseth, A. (2013). Personality as an indirect predictor of academic achievement via student course experience and approach to learning. Social Behavior and Personality, 41(8), 1297–1308. [Google Scholar] [CrossRef]
- European Commission. (2020). Equity in school education in Europe. Structures, policies and student performance. Eurydice report. Publications Office of the European Union. [Google Scholar] [CrossRef]
- Ferrão, M. E. (2015). Tópicos sobre retenção escolar em Portugal através do PISA: Qualidade e equidade. Education Policy Analysis Archives, 23, 114. [Google Scholar] [CrossRef]
- Flores, I., Mendes, R., & Velosa, P. (2013). O que se passa que os alunos não passam? In Conselho Nacional de Educação (Ed.), Estado da educação (pp. 374–391). Conselho Nacional de Educação. Available online: https://www.cnedu.pt/content/edicoes/estado_da_educacao/Estado-da-Educacao-2013-online-v4.pdf (accessed on 13 May 2025).
- Fredricks, J. A., Blumenfeld, P. C., & Paris, A. H. (2004). School engagement: Potential of the concept, state of the evidence. Review of Educational Research, 74(1), 59–109. [Google Scholar] [CrossRef]
- Gandra, D., & Cruz, J. (2021). Engagement with school and retention. International Journal of School & Educational Psychology, 9(3), 225–235. [Google Scholar] [CrossRef]
- García-Pérez, J., Hidalgo-Hidalgo, M., & Robles-Zurita, J. (2014). Does grade retention affect students’ achievement? Some evidence from Spain. Applied Economics, 46(12), 1373–1392. [Google Scholar] [CrossRef]
- González-Betancor, S. M., & López-Puig, A. J. (2016). Grade retention in primary education is associated with quarter of birth and socioeconomic status. PLoS ONE, 11(11), e0166431. [Google Scholar] [CrossRef]
- Goos, M., Pipa, J., & Peixoto, F. (2021). Effectiveness of grade retention: A systematic review and meta-analysis. Educational Research Review, 34, 100401. [Google Scholar] [CrossRef]
- Gubbels, J., van der Put, C. E., & Assink, M. (2019). Risk factors for school absenteeism and dropout: A meta-analytic review. Journal of Youth and Adolescence, 48(9), 1637–1667. [Google Scholar] [CrossRef]
- Hirschfield, P. J., & Gasper, J. (2011). The relationship between school engagement and delinquency in late childhood and early adolescence. Journal of Youth and Adolescence, 40(1), 3–22. [Google Scholar] [CrossRef]
- Hwang, S. H. J., & Cappella, E. (2018). Rethinking early elementary grade retention: Examining long-term academic and psychosocial outcomes. Journal of Research on Educational Effectiveness, 11(4), 559–587. [Google Scholar] [CrossRef]
- International Business Machine Corporation. (2019). IBM SPSS Amos. (Version 26.0) [Computer software]. International Business Machines Corporation. [Google Scholar]
- Jimerson, S. R., & Ferguson, P. (2007). A longitudinal study of grade retention: Academic and behavioral outcomes of retained students through adolescence. School Psychology Quarterly, 22(3), 314. [Google Scholar] [CrossRef]
- Klapproth, F., Schaltz, P., Brunner, M., Keller, U., Fischbach, A., Ugen, S., & Martin, R. (2016). Short-term and medium-term effects of grade retention in secondary school on academic achievement and psychosocial outcome variables. Learning and Individual Differences, 50, 182–194. [Google Scholar] [CrossRef]
- Kline, R. B. (2005). Principles and practice of structural equation modeling (2nd ed.). Guilford Press. [Google Scholar]
- Kretschmann, J., Vock, M., Lüdtke, O., Jansen, M., & Gronostaj, A. (2019). Effects of grade retention on students’ motivation: A longitudinal study over 3 years of secondary school. Journal of Educational Psychology, 111(8), 1432. [Google Scholar] [CrossRef]
- Lahaye, W., Nimal, P., & Couvreur, P. (2001). Young people’s representations of school and family relationships in Belgium. In F. Smit, K. Wolf, & P. Sleegers (Eds.), A bridge to the future: Collaboration between parents, schools and communities (p. 2012). Institute for Applied Social Sciences, University of Nijmegen. [Google Scholar]
- Larsen, M. F., & Valant, J. (2023). The long-term effects of grade retention: Evidence on persistence through high school and college. Journal of Research on Educational Effectiveness, 17(4), 615–646. [Google Scholar] [CrossRef]
- Lee-St. John, T. J., Walsh, M. E., Raczek, A. E., Vuilleumier, C. E., Foley, C., Heberle, A., Sibley, E., & Dearing, E. (2018). The long-term impact of systemic student support in elementary school: Reducing high school dropout. Aera Open, 4(4), 2332858418799085. [Google Scholar] [CrossRef]
- Mahatmya, D., Lohman, B., Matjasko, J., & Farb, A. (2012). Engagement across developmental periods. In S. L. Christenson, A. L. Reschly, & C. Wylie (Eds.), Handbook of research on student engagement (1st ed., pp. 45–63). Springer. [Google Scholar] [CrossRef]
- Marôco, J. (2010). Análise de equações estruturais: Fundamentos teóricos, software & aplicações. ReportNumber. [Google Scholar]
- Martorell, P., & Mariano, L. T. (2018). The causal effects of grade retention on behavioral outcomes. Journal of Research on Educational Effectiveness, 11(2), 192–216. [Google Scholar] [CrossRef]
- Moreira, P. A. S., Cunha, D., & Inman, R. A. (2020a). An integration of multiple student engagement dimensions into a single measure and validity-based studies. Journal of Psychoeducational Assessment, 38(5), 564–580. [Google Scholar] [CrossRef]
- Moreira, P. A. S., & Dias, M. A. (2019). Tests of factorial structure and measurement invariance for the Student Engagement Instrument: Evidence from middle and high school students. International Journal of School & Educational Psychology, 7(3), 174–186. [Google Scholar] [CrossRef]
- Moreira, P. A. S., Faria, V., Cunha, D., Inman, R., & Rocha, M. (2020b). Applying the transtheoretical model to adolescent academic performance using a person-centered approach: A latent cluster analysis. Learning and Individual Differences, 78, 101818. [Google Scholar] [CrossRef]
- Moreira, P. A. S., & Garcia, D. (2019). Person-centered schools. In D. Garcia, T. Archer, & R. M. Kostrzewa (Eds.), Personality and brain disorders: Associations and interventions (pp. 183–228). Contemporary Clinical Neuroscience Series Title. Springer. [Google Scholar] [CrossRef]
- Moreira, P. A. S., Inman, R. A., Cloninger, K., & Cloninger, C. R. (2021a). Personality and student engagement with school: A biopsychosocial and person-centered approach. British Journal of Educational Psychology, 91(2), 691–713. [Google Scholar] [CrossRef]
- Moreira, P. A. S., Inman, R. A., Rosa, I., Cloninger, K., Duarte, A., & Cloninger, C. R. (2021b). The psychobiological model of personality and its association with student approaches to learning: Integrating temperament and character. Scandinavian Journal of Educational Research, 65(4), 693–709. [Google Scholar] [CrossRef]
- Nieto-Isidro, S., & Martínez-Abad, F. (2023). Repetición de curso y su relación con variables socioeconómicas y educativas en España [Grade retention and its relationship with socioeconomic and educative variables in Spain]. Revista de Educación, 402, 195–220. [Google Scholar] [CrossRef]
- Nunes, L. C., Reis, A. B., & Seabra, C. (2018). Is retention beneficial to low-achieving students? Evidence from Portugal. Applied Economics, 50(40), 4306–4317. [Google Scholar] [CrossRef]
- Pagani, L., Tremblay, R. E., Vitaro, F., Boulerice, B., & McDuff, P. (2001). Effects of grade retention on academic performance and behavioral development. Development and Psychopathology, 13(2), 297–315. [Google Scholar] [CrossRef]
- Pereira, M. C., & Reis, H. (2014). Grade retention during basic education in Portugal: Determinants and impact on student achievement. Economic Bulletin and Financial Stability Report Articles and Banco de Portugal Economic Studies, 1(1), 61–83. [Google Scholar]
- Petousi, V., & Sifaki, E. (2020). Contextualizing harm in the framework of research misconduct. Findings from discourse analysis of scientific publications. International Journal of Sustainable Development, 23(3/4), 149−174. [Google Scholar] [CrossRef]
- Pipa, J., & Peixoto, F. (2022). One step back or one step forward? effects of grade retention and school retention composition on Portuguese students’ psychosocial outcomes using PISA 2018 data. Sustainability, 14(24), 16573. [Google Scholar] [CrossRef]
- Provencher, A., & Kassel, R. (2019). High-impact practices and sophomore retention: Examining the effects of selection bias. Journal of College Student Retention: Research, Theory & Practice, 21(2), 221–241. [Google Scholar] [CrossRef]
- Rebelo, J. (2009). Efeitos da retenção escolar, segundo os estudos científicos, e orientações para uma intervenção eficaz: Uma revisão. Revista Portuguesa de Pedagogia, 43(1), 27–52. [Google Scholar] [CrossRef]
- Reschly, A. L., & Christenson, S. L. (Eds.). (2022). Handbook of research on student engagement. Springer Nature. [Google Scholar]
- Santana, M. R. R. (2019). Práticas e representações acerca da retenção escolar (Repositório universidade nova) [Doctoral thesis, Universidade Nova de Lisboa]. Repositório Universidade Nova. Available online: https://run.unl.pt/handle/10362/89715 (accessed on 13 May 2025).
- Santos, M. A. S. M. (2023). Retenção escolar e envolvimento dos estudantes com a escola: Desafios para a educação inclusiva [Unpublished doctoral thesis, University of Vigo, Ourense Campus]. [Google Scholar]
- Santos, N., Monteiro, V., & Carvalho, C. (2022). Impact of grade retention and school engagement on student intentions to enrol in higher education in Portugal. European Journal of Education, 58(1), 130–150. [Google Scholar] [CrossRef]
- Silva, C., Veiga, F. H., Silva Pinto, É., & Ferreira, I. (2021). Retenção escolar: Pode o envolvimento afetivo dos alunos com escola contribuir para a sua prevenção? Millenium, 2(14), 59–68. [Google Scholar]
- Silva, S. L. R., Ferreira, J. A. G., & Ferreira, A. G. (2016). Construção e estudo Exploratório do questionário do envolvimento em contexto de ensino superior. In Envolvimento dos alunos na escola: Perspetivas da psicologia e educação—Motivação para o desempenho académico (pp. 62–76). Instituto de Educação & Universidade de Lisboa. [Google Scholar]
- Simpson, O. (2005). The costs and benefits of student retention for students, institutions and governments. Studies in Learning, Evaluation Innovation and Development, 2(3), 34–43. [Google Scholar]
- Smith, C. M., & Herzog, M. J. R. (2014). Elementary school grade retention: High school seniors provide perceptions of being held back. Delta Kappa Gamma Bulletin, 80(4), 58. [Google Scholar]
- Szabó, L., Zsolnai, A., & Fehérvári, A. (2024). The relationship between student engagement and dropout risk in early adolescence. International Journal of Educational Research Open, 6, 100328. [Google Scholar] [CrossRef]
- Tingle, L. R., Schoeneberger, J., & Algozzine, B. (2012). Does grade retention make a difference? The Clearing House: A Journal of Educational Strategies, Issues and Ideas, 85(5), 179–185. [Google Scholar] [CrossRef]
- Valbuena, J., Mediavilla, M., Choi, Á., & Gil, M. (2021). Effects of grade retention policies: A literature review of empirical studies applying causal inference. Journal of Economic Surveys, 35(2), 408–451. [Google Scholar] [CrossRef]
- Van Canegem, T., Van Houtte, M., & Demanet, J. (2021). Grade retention and academic self-concept: A multilevel analysis of the effects of schools’ retention composition. British Educational Research Journal, 47(5), 1340–1360. [Google Scholar] [CrossRef]
- Wang, M.-T., & Fredricks, J. A. (2014). The reciprocal links between school engagement, youth problem behaviors, and school dropout during adolescence. Child Development, 85(2), 722–737. [Google Scholar] [CrossRef] [PubMed]

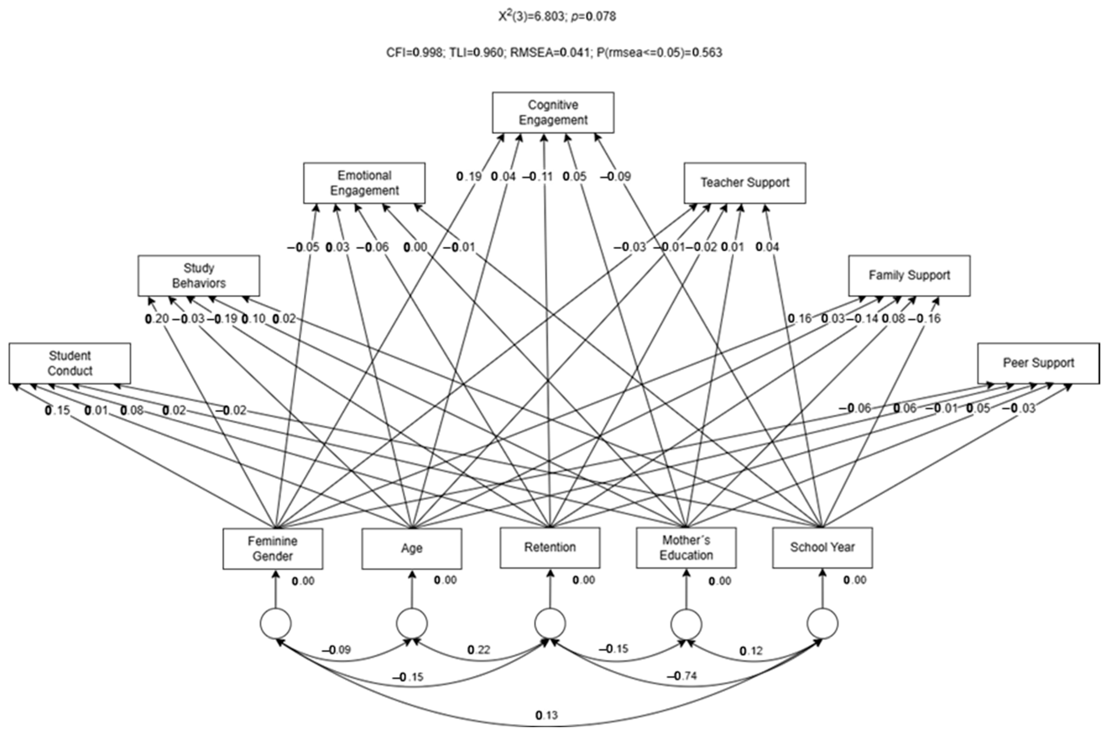
| Coefficient | p | |||
|---|---|---|---|---|
| Student Conduct | <--- | GenderFemale | 0.155 | <0.001 |
| Study Behaviors | <--- | GenderFemale | 0.197 | <0.001 |
| Emotional Engagement | <--- | GenderFemale | −0.051 | 0.169 |
| Cognitive Engagement | <--- | GenderFemale | 0.189 | <0.001 |
| Teacher Support | <--- | GenderFemale | 0.028 | 0.453 |
| Family Support | <--- | GenderFemale | 0.164 | <0.001 |
| Peer Support | <--- | GenderFemale | −0.059 | 0.115 |
| Student Conduct | <--- | Age | 0.007 | 0.846 |
| Study Behaviors | <--- | Age | −0.030 | 0.413 |
| Emotional Engagement | <--- | Age | −0.026 | 0.504 |
| Cognitive Engagement | <--- | Age | 0.039 | 0.304 |
| Teacher Support | <--- | Age | −0.014 | 0.728 |
| Family Support | <--- | Age | 0.027 | 0.473 |
| Peer Support | <--- | Age | −0.017 | 0.671 |
| Student Conduct | <--- | Retention | −0.079 | 0.169 |
| Study Behaviors | <--- | Retention | −0.188 | <0.001 |
| Emotional Engagement | <--- | Retention | −0.061 | 0.298 |
| Cognitive Engagement | <--- | Retention | −0.105 | 0.065 |
| Teacher Support | <--- | Retention | 0.058 | 0.324 |
| Family Support | <--- | Retention | −0.139 | 0.015 |
| Peer Support | <--- | Retention | 0.012 | 0.841 |
| Student Conduct | <--- | Mother’s Education | 0.018 | 0.616 |
| Study Behaviors | <--- | Mother’s Education | 0.095 | 0.007 |
| Emotional Engagement | <--- | Mother’s Education | −0.003 | 0.938 |
| Cognitive Engagement | <--- | Mother’s Education | 0.045 | 0.214 |
| Teacher Support | <--- | Mother’s Education | −0.013 | 0.728 |
| Family Support | <--- | Mother’s Education | 0.078 | 0.033 |
| Peer Support | <--- | Mother’s Education | 0.046 | 0.216 |
| Student Conduct | <--- | School Year | −0.025 | 0.660 |
| Study Behaviors | <--- | School Year | 0.018 | 0.736 |
| Emotional Engagement | <--- | School Year | −0.005 | 0.927 |
| Cognitive Engagement | <--- | School Year | −0.086 | 0.119 |
| Teacher Support | <--- | School Year | 0.038 | 0.506 |
| Family Support | <--- | School Year | −0.155 | 0.005 |
| Peer Support | <--- | School Year | −0.035 | 0.541 |
| Dependent Variables | Fixed Effects (Mean) | Random Effects (Variances) | ||
|---|---|---|---|---|
| Intercept | Slope | Intercept | Slope | |
| Student Engagement with school | 3.27 (0.02) *** | −0.10 (0.02) *** | 0.07 (0.01) *** | 0.06 (0.01) *** |
| Student Conduct | 3.37 (0.03) *** | −0.20 (0.03) *** | 0.05 (0.02) ** | 0.05 (0.03) n.s. |
| Study Behaviors | 3.28 (0.05) *** | 0.03 (0.06) n.s. | 0.37 (0.06) *** | 0.37 (0.09) *** |
| Emotional Engagement | 3.30 (0.03) *** | −0.35 (0.04) *** | 0.09 (0.02) *** | 0.10 (0.03) ** |
| Cognitive Engagement | 3.28 (0.03) *** | −0.21 (0.04) ** | 0.13 (0.02) *** | 0.13 (0.03) *** |
| Teacher Support | 3.01 (0.03) *** | 0.01 (0.04) n.s. | 0.08 (0.02) *** | 0.08 (0.04) n.s. |
| Family Support | 3.55 (0.03) *** | 0.02 (0.04) n.s. | 0.16 (0.02) *** | 0.14 (0.04) *** |
| Peer Support | 3.12 (0.03) *** | −0.08 (0.04) * | 0.11 (0.02) *** | 0.12 (0.04) *** |
| Dependent Variables | Control Variables | Predictor Variables | |||||||
|---|---|---|---|---|---|---|---|---|---|
| Gender (Female) | Age2 | Mother’s Education | School Year2 | Retention3 | Intercept–Slope Corr. | Mean | Variance | ||
| Student Engagement with school | Intercept | 0.02 ns | — | 0.15 ns | — | — | −0.36 ns | 3.20 *** | 0.49 *** |
| Slope | 0.12 ns | −0.05 ns | −0.03 ns | −0.07 ns | −0.29 * | 0.34 ns | 0.50 *** | ||
| Student Conduct | Intercept | 0.24 * | — | 0.06 ns | — | — | −0.07 ns | 3.28 *** | 0.04 ** |
| Slope † | — | — | — | — | — | −0.2 *** | 0.05 ns | ||
| Study Behaviors | Intercept | −0.06 ns | — | 0.05 ns | — | — | −0.63 ** | 3.30 *** | 0.27 *** |
| Slope | 0.25 ** | −0.03 * | 0.08 ns | −0.23 * | −0.44 *** | 1.42 ns | 0.29 *** | ||
| Emotional Engagement | Intercept | −0.01 ns | — | −0.05 ns | — | — | −0.30 ns | 3.34 *** | 0.06 *** |
| Slope | −0.03 ns | 0.03 ns | −0.06 ns | 0.23 ns | −0.09 ns | −0.79 ns | 0.09 ** | ||
| Cognitive Engagement | Intercept | 0.00 ns | — | 0.25 ** | — | — | −0.51 ** | 3.14 *** | 0.09 *** |
| Slope | 0.23 * | 0.00 ns | −0.15 ns | 0.01 ns | −0.09 ns | −0.19 ns | 0.12 *** | ||
| Teacher Support | Intercept | −0.11 ns | — | 0.09 ns | — | — | −0.12 ns | 2.99 *** | 0.07 ** |
| Slope † | — | — | — | — | — | 0.01 ns | 0.08 ns | ||
| Family Support | Intercept | 0.09 ns | — | 0.25 ** | — | — | −0.34 ns | 3.34 *** | 0.09 *** |
| Slope | −0.10 ns | 0.04 ns | −0.06 ns | 0.09 ns | −0.19 ns | −0.11 ns | 0.11 ** | ||
| Peer Support | Intercept | 0.13 ns | — | 0.06 ns | — | — | −0.41 * | 3.04 *** | 0.10 *** |
| Slope | −0.25 * | −0.1 ns | 0.04 ns | 0.28 * | −0.25 ns | 0.32 ns | 0.11 ** | ||
Disclaimer/Publisher’s Note: The statements, opinions and data contained in all publications are solely those of the individual author(s) and contributor(s) and not of MDPI and/or the editor(s). MDPI and/or the editor(s) disclaim responsibility for any injury to people or property resulting from any ideas, methods, instructions or products referred to in the content. |
© 2025 by the authors. Published by MDPI on behalf of the University Association of Education and Psychology. Licensee MDPI, Basel, Switzerland. This article is an open access article distributed under the terms and conditions of the Creative Commons Attribution (CC BY) license (https://creativecommons.org/licenses/by/4.0/).
Share and Cite
Sousa, A.; Rodrigues, M.J.; Rodrigues, M.; Poltz, N.; Conde-Rodriguez, A.; Moreira, P.A.S. Longitudinal Impact of Grade Retention on Student Engagement with School: Challenges to Inclusive Education and to Person-Centered Schools. Eur. J. Investig. Health Psychol. Educ. 2025, 15, 213. https://doi.org/10.3390/ejihpe15100213
Sousa A, Rodrigues MJ, Rodrigues M, Poltz N, Conde-Rodriguez A, Moreira PAS. Longitudinal Impact of Grade Retention on Student Engagement with School: Challenges to Inclusive Education and to Person-Centered Schools. European Journal of Investigation in Health, Psychology and Education. 2025; 15(10):213. https://doi.org/10.3390/ejihpe15100213
Chicago/Turabian StyleSousa, Alberta, Maria João Rodrigues, Mariana Rodrigues, Nadine Poltz, Angeles Conde-Rodriguez, and Paulo A. S. Moreira. 2025. "Longitudinal Impact of Grade Retention on Student Engagement with School: Challenges to Inclusive Education and to Person-Centered Schools" European Journal of Investigation in Health, Psychology and Education 15, no. 10: 213. https://doi.org/10.3390/ejihpe15100213
APA StyleSousa, A., Rodrigues, M. J., Rodrigues, M., Poltz, N., Conde-Rodriguez, A., & Moreira, P. A. S. (2025). Longitudinal Impact of Grade Retention on Student Engagement with School: Challenges to Inclusive Education and to Person-Centered Schools. European Journal of Investigation in Health, Psychology and Education, 15(10), 213. https://doi.org/10.3390/ejihpe15100213

