Next Issue
Volume 15, 03
Previous Issue
Volume 14, 09
 
 
Germs is published by MDPI from Volume 15 Issue 4 (2025). Previous articles were published by another publisher in Open Access under a CC-BY (or CC-BY-NC-ND) licence, and they are hosted by MDPI on mdpi.com as a courtesy and upon agreement with the former publisher Infection Science Forum.

Germs, Volume 14, Issue 4 (12 2024) – 8 articles , Pages 320-405

  • Issues are regarded as officially published after their release is announced to the table of contents alert mailing list.
  • You may sign up for e-mail alerts to receive table of contents of newly released issues.
  • PDF is the official format for papers published in both, html and pdf forms. To view the papers in pdf format, click on the "PDF Full-text" link, and use the free Adobe Reader to open them.
Order results
Result details
Select all
Export citation of selected articles as:
4 pages, 225 KB  
Communication
Attitudes and Acceptance of COVID-19 Vaccination Among Serbian Medical Students
by Katarina Maksimovic, Sandra Šipetić-Grujičić, Jelena Ilić Živojinović, Milena Tomanić and Isidora Vujčić
Germs 2024, 14(4), 402-405; https://doi.org/10.18683/germs.2024.1449 - 31 Dec 2024
Cited by 2 | Viewed by 266
Abstract
Efforts to reduce the spread of COVID-19 led to the temporary closing of schools, colleges, and restrictions on freedom of movement [...] Full article
15 pages, 772 KB  
Review
Prevalence of icaADBC Genes, and Correlation with Biofilms and Antibiotic Resistance in S. aureus: A Systematic Review and Meta-Analysis
by Khadijeh Bamneshin, Mohsen Poudineh, Roya Haji Alibabaei, Mohammad Reza Jabbari Amiri, Zahra Sadat Fateminasab, Zahra Ghorbani, Reyhaneh Maleki and Azad Khaledi
Germs 2024, 14(4), 387-401; https://doi.org/10.18683/germs.2024.1448 (registering DOI) - 31 Dec 2024
Cited by 1 | Viewed by 593
Abstract
We evaluated the gene prevalence of the icaADBC operon, its correlation with biofilm formation and antibiotic resistance through a global meta-analysis. We searched for articles that reported the prevalence of icaADBC operon, biofilm, and antibiotic resistance in S. aureus from 2000 up to [...] Read more.
We evaluated the gene prevalence of the icaADBC operon, its correlation with biofilm formation and antibiotic resistance through a global meta-analysis. We searched for articles that reported the prevalence of icaADBC operon, biofilm, and antibiotic resistance in S. aureus from 2000 up to 1st March 2024. The search was done in scientific databases such as PubMed, Scopus, Google Scholar, EMBASE, and Web of Science. The MESH keywords were: icaADBC operon, biofilm, methicillin-resistant Staphylococcus aureus, antibiotic resistance. Comprehensive Meta-Analysis Software was used for data analysis. The estimation of the combined prevalence of each desired variable was performed by depicting a forest plot through the random-effects model with a 95% confidence interval. Data heterogeneity was estimated by Q and I2 indices, and p-value <0.05 was reflected as statistically significant heterogeneity. Fifteen articles were eligible for inclusion. The prevalence of ica operon genes varied between 28–51.5%. The prevalence of total ica operon genes in S. aureus was reported at 42.4% (95%CI: 29.4–56.5). Biofilm formation prevalence of S. aureus isolates in different studies was reported between 10-100%. The rate of total biofilm in S. aureus was 95.8%. The rate of total strong, moderate, and weak biofilm in S. aureus was reported at 35.4%, 35.3%, and 23.9%, respectively. Most reviewed studies reported a correlation between ica genes and biofilm. We found that many studies reported a correlation between the high prevalence of ica operon genes, phenotypic biofilm production, and antibiotic resistance. Also, regardless of whether the strains were MRSA or not, the high biofilm formation ability was reported at 95.8% by most studies. Full article
Show Figures

Figure 1

12 pages, 353 KB  
Review
Comparison of Microbial Preservation Methods: A Narrative Review
by Wijesundara Mudiyanselage Thilini Nimansala Senaratne and Jayaweera Arachchige Asela Sampath Jayaweera
Germs 2024, 14(4), 375-386; https://doi.org/10.18683/germs.2024.1447 - 31 Dec 2024
Cited by 6 | Viewed by 3750
Abstract
Many microorganisms are used to produce antibiotics, vaccines, and medicines for various diseases, and preserving these microorganisms and viruses can ensure that the development process is streamlined. We have reviewed the short-term and long-term microbial and viral preservation methods including novel and emerging [...] Read more.
Many microorganisms are used to produce antibiotics, vaccines, and medicines for various diseases, and preserving these microorganisms and viruses can ensure that the development process is streamlined. We have reviewed the short-term and long-term microbial and viral preservation methods including novel and emerging technologies. Short-term preservation methods of microorganisms are designed to maintain the viability of the organisms for periods ranging from a few days up to one year. The novel microfluid systems allow for the creation of microenvironments that support the growth and proliferation of specific microorganisms and the isolation of individual cells or small populations of microorganisms for studying microbial behavior and interactions. Long-term preservation involves storing the organisms for an extended period, ranging from months to decades, while retaining their viability and genetic stability. The mineral oil or liquid paraffin storage, storage in distilled water, storage in sterile soil, lyophilization, and cryopreservation are well known, and encapsulation of nanoparticles to preserve microorganisms, electrospinning, and electro spraying and supercooling are novel and emerging methods. Each short and long-term microbial and viral preservation method has advantages and disadvantages, and, based on the requirement, the appropriate method can be chosen. Full article
Show Figures

Figure 1

13 pages, 447 KB  
Article
Segmenting Attitudes Toward Vaccination—Behavioral Insights into Influenza Vaccination Refusal in Romania
by Gheorghe Gindrovel Dumitra, Sandra Adalgiza Alexiu, Dorica Sănduţu, Cosmina Berbecel, Monica Curelea, Cristina Vasilica Barbu, Anca Deleanu, Adrian Grom, Maria Lup, Ioana Budiu, Mădălina Vesa, Roxana Surugiu, Anca Lăcătuş and Adina Turcu-Stiolica
Germs 2024, 14(4), 362-374; https://doi.org/10.18683/germs.2024.1446 - 31 Dec 2024
Cited by 6 | Viewed by 482
Abstract
Introduction: Vaccine hesitancy remains a significant public health challenge, particularly in rural populations where geographic and socioeconomic barriers exacerbate the issue. This study aimed to examine the factors influencing vaccine hesitancy, focusing on influenza vaccinations in rural and urban communities in Romania. Methods: [...] Read more.
Introduction: Vaccine hesitancy remains a significant public health challenge, particularly in rural populations where geographic and socioeconomic barriers exacerbate the issue. This study aimed to examine the factors influencing vaccine hesitancy, focusing on influenza vaccinations in rural and urban communities in Romania. Methods: The study was conducted between October 4 and October 30, 2024, across 16 family medicine practices, including seven in rural and nine in urban areas from Romania. A 13-item vaccine hesitancy questionnaire, assessing factors such as fear of adverse effects, distrust in vaccines, and perceived necessity included 272 responses. Latent Class Analysis (LCA) was used to identify distinct subgroups of hesitancy, while Chi-square and odds ratio analyses assessed geographic differences. We performed logistic regression for the most observed root attitudes on influenza vaccination refusal. Results: Rural residents were significantly more likely to refuse influenza vaccination compared to urban residents. The LCA revealed three distinct latent classes, characterized by varying levels of agreement with key hesitancy items. Class 1 demonstrated low hesitancy, Class 2 exhibited high hesitancy driven by beliefs in natural immunity and perceived lack of necessity, and Class 3 showed intermediate hesitancy, influenced by distrust in vaccines and past negative experiences. Among the key significant triggers underlying vaccine refusal were fear of adverse effects, parental status, chronic diseases, and previous vaccination experiences, while factors such as age and gender showed limited impact. Conclusions: Vaccine hesitancy persists as a complex, multidimensional issue, with rural populations disproportionately affected. Targeted, context-specific interventions addressing key drivers such as distorted risk perception, fear of adverse effects and distrust in vaccines are critical for improving vaccination rates These findings underscore the importance of tailored public health strategies to promote equitable vaccine uptake. Full article
Show Figures

Figure 1

10 pages, 417 KB  
Article
Isolation of Shiga Toxin-Producing Escherichia coli O157 and Non-O157 from Retail Imported Frozen Beef Marketed in Saudi Arabia Using Immunomagnetic Separation and Multiplex PCR
by Ahlam Almulhim, Amer Alomar, Ibrahim Alhabib, Lamya Zohair Yamani and Nasreldin Elhadi
Germs 2024, 14(4), 352-361; https://doi.org/10.18683/germs.2024.1445 - 31 Dec 2024
Cited by 3 | Viewed by 750
Abstract
Introduction: Shiga toxin-producing Escherichia coli (STEC), particularly E. coli O157:H7, is a major contributor to foodborne outbreaks globally. Both E. coli O157 and non-O157 strains can lead to severe health issues, including hemolytic colitis and hemolytic uremic syndrome, which can result in kidney [...] Read more.
Introduction: Shiga toxin-producing Escherichia coli (STEC), particularly E. coli O157:H7, is a major contributor to foodborne outbreaks globally. Both E. coli O157 and non-O157 strains can lead to severe health issues, including hemolytic colitis and hemolytic uremic syndrome, which can result in kidney failure. Methods: Two hundred and one frozen beef samples were purchased from various supermarkets located in the Eastern Province of Saudi Arabia and subsequently enriched in tryptic soy broth (TSB). From the enriched samples in TSB, 1 mL portion was mixed with immunomagnetic beads (IMB) coated with specific antibodies targeting the E. coli O157 O antigen. The beads, which contained the captured bacteria, were then streaked onto CHROMagar O157 and Sorbitol MacConkey (SMAC) agar. The DNA extracted from these samples was examined using multiplex PCR to identify potential virulence gene markers, specifically stx-1, stx-2, and eae. Results: Of the 201 examined samples, 88 (43.8%) and 106 (52.7%) were positive for E. coli and produced colorless and mauve colonies on SMAC agar and CHROMagar O157, respectively. Out of 298 isolates in total, 174 isolates of E. coli were isolated with IMB enrichment. The highest detection rate of virulence gene markers was found among isolates that had been isolated using IMB enrichment, where 25 (8.4%), 2 (0.7%) and 12 (4%) isolates tested positive for stx1, stx2, and eae genes respectively. Among 42 isolates harboring potential virulence gene markers, 11 isolates were identified as E. coli O157 (stx1+/eae+ or stx2+/eae+). ERIC-PCR genotyping was able to determine the genetic relatedness among 42 isolates of E. coli O157 and E. coli non-O157 into 10 types with four identical related clusters and a genetic similarity rate above 90% homology from the identified isolates. Conclusions: The present study gives a clear perspective on STEC contamination in imported frozen beef marketed in Saudi Arabia. Because of the many possibilities of STEC contamination in imported frozen beef, further studies on the spread of STEC at various levels of imported frozen meat are needed on a long-term basis. Full article
Show Figures

Figure 1

8 pages, 308 KB  
Article
The Influence of Farnesol and Tyrosol on Candida spp. Virulence Traits
by Cristina Nicoleta Ciurea, Anca Delia Mare, Mihai Mareş, Felicia Toma, Irina-Bianca Kosovski, Anca Cighir and Adrian Man
Germs 2024, 14(4), 344-351; https://doi.org/10.18683/germs.2024.1444 - 31 Dec 2024
Cited by 2 | Viewed by 650
Abstract
Introduction: Intercellular communication helps regulate the cell density and the virulence traits in yeasts and bacteria. The study aims to identify the effects of quorum sensing molecules (QSMs) like farnesol and tyrosol on Candida spp. virulence traits. Methods: The effects of farnesol and [...] Read more.
Introduction: Intercellular communication helps regulate the cell density and the virulence traits in yeasts and bacteria. The study aims to identify the effects of quorum sensing molecules (QSMs) like farnesol and tyrosol on Candida spp. virulence traits. Methods: The effects of farnesol and tyrosol were studied on the growth rate of Candida albicans, Candida parapsilosis, Candida krusei, Candida auris, and Candida guilliermondii at different time points, on a 48 hours incubation period. The growth rate was assessed spectrophotometrically. The biofilm formation abilities of Candida spp. were assessed by crystal violet staining technique. Moreover, the expression of C. albicans virulence genes (ALS3, HSP70, SAP2) was analyzed as a response to 100 μM farnesol and tyrosol, by RT-PCR. Results: Generally, farnesol was found to inhibit the growth rate and biofilm formation mostly in non-albicans species, while tyrosol exerted a non-consistent response on the different Candida species. The expression of ALS3 and HSP70 in C. albicans was upregulated by the QSMs. Conclusions: Both farnesol and tyrosol are involved in the regulation of Candida spp. virulence mechanisms, dependent on the used concentration and exposure time and in a species-dependent manner. Full article
Show Figures

Figure 1

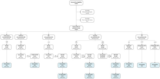
22 pages, 708 KB  
Article
The Infectious Disease Burden Among War Related Internally Displaced People in the Lviv Region of Ukraine
by Marta Vasylyev, Hanne Lamberink, Ivanna Svyst, Oksana Khlypnyach, Oleksandra Sluzhynska, Maryana Sluzhynska, Iryna Shtoiko, Oleksandra Hrushynska, Dmytro Demianenko and Casper Rokx
Germs 2024, 14(4), 322-343; https://doi.org/10.18683/germs.2024.1443 - 31 Dec 2024
Cited by 5 | Viewed by 660
Abstract
Introduction: Armed conflicts exacerbate the spread of infectious diseases. We assessed the impact of the 2022 armed conflict in Ukraine on common sexually, bloodborne, and respiratory-transmitted infectious diseases in internally displaced people (IDP) in Ukraine. Methods: A cross-sectional study (#aware.id) was conducted in [...] Read more.
Introduction: Armed conflicts exacerbate the spread of infectious diseases. We assessed the impact of the 2022 armed conflict in Ukraine on common sexually, bloodborne, and respiratory-transmitted infectious diseases in internally displaced people (IDP) in Ukraine. Methods: A cross-sectional study (#aware.id) was conducted in Lviv, Ukraine, from 3 May 2023 to 24 June 2024, including IDP seeking care for HIV, hepatitis B and C, COVID-19, tuberculosis, and sexually transmitted infections. After medical screening to evaluate disease risk, we used rapid point-of-care tests followed by confirmatory standard of care testing. The main endpoints were the infectious disease case positivity rate in IDP compared to a local at-risk population, the association with war related risk factors including shelter use and experienced violence, and linkage to care. Results: Among 695 enrolled participants (250 IDP and 445 locals), the median age was 37 years (IQR 30-45) and 58.7% were women. Both groups disclosed a high HIV and viral hepatitis disease risk. Among IDP, rates of HIV (4.8% in IDP vs. 7.1% in local at-risk population), hepatitis C (33.9% vs. 40.0%) and syphilis (4.7% vs. 2.7%) were comparable with the local at-risk controls (all p>0.05), while the hepatitis B rate was lower in IDP (6.3% vs. 26.9%, p0.05). Despite higher war-related risk factors, we found no clear association with infectious disease burden in IDP disclosing these factors. All those diagnosed were linked to care within 4 weeks. Conclusions: The undiagnosed infectious disease burden in IDP was high and comparable to a high-risk local population. Full article
Show Figures

Figure 1

2 pages, 153 KB  
Perspective
Updates in Viral Hepatitis in 2024—Summary of Education, Research and Leadership Activities of the ESCMID Study Group for Viral Hepatitis (ESGVH)
by Oana Săndulescu, İmran Hasanoğlu, Mojca Matičič and on behalf of ESGVH
Germs 2024, 14(4), 320-321; https://doi.org/10.18683/germs.2024.1442 - 31 Dec 2024
Cited by 3 | Viewed by 297
Abstract
In 2024, the global fight against viral hepatitis has made steady strides, marking yet another important year in the effort to eliminate this significant public health challenge.[...] Full article
Previous Issue
Next Issue
Back to TopTop