Abstract
Introduction: Armed conflicts exacerbate the spread of infectious diseases. We assessed the impact of the 2022 armed conflict in Ukraine on common sexually, bloodborne, and respiratory-transmitted infectious diseases in internally displaced people (IDP) in Ukraine. Methods: A cross-sectional study (#aware.id) was conducted in Lviv, Ukraine, from 3 May 2023 to 24 June 2024, including IDP seeking care for HIV, hepatitis B and C, COVID-19, tuberculosis, and sexually transmitted infections. After medical screening to evaluate disease risk, we used rapid point-of-care tests followed by confirmatory standard of care testing. The main endpoints were the infectious disease case positivity rate in IDP compared to a local at-risk population, the association with war related risk factors including shelter use and experienced violence, and linkage to care. Results: Among 695 enrolled participants (250 IDP and 445 locals), the median age was 37 years (IQR 30-45) and 58.7% were women. Both groups disclosed a high HIV and viral hepatitis disease risk. Among IDP, rates of HIV (4.8% in IDP vs. 7.1% in local at-risk population), hepatitis C (33.9% vs. 40.0%) and syphilis (4.7% vs. 2.7%) were comparable with the local at-risk controls (all p>0.05), while the hepatitis B rate was lower in IDP (6.3% vs. 26.9%, p<0.01). COVID-19, tuberculosis, chlamydia, and gonorrhea were infrequent and comparable (all p>0.05). Despite higher war-related risk factors, we found no clear association with infectious disease burden in IDP disclosing these factors. All those diagnosed were linked to care within 4 weeks. Conclusions: The undiagnosed infectious disease burden in IDP was high and comparable to a high-risk local population.
Introduction
War has significant implications for public health [1,2] including by contributing to the spread of infections [3,4,5]. Displacement, breakdowns in healthcare infrastructure, shielding difficulties, together with compromised sanitation systems, unsafe blood product transfusions, and acts of the sexual violence, are main facilitators for this [6]. The armed conflict in Ukraine in February 2022 has triggered a humanitarian crisis. Ukraine has the second-highest burden of HIV/AIDS in Europe (around 1% prevalence), many of whom are still undiagnosed or are not yet receiving HIV treatment, with a significant viral hepatitis and tuberculosis coinfection burden [7]. As the war in Ukraine has caused significant migration with disruption of care for infectious diseases, a relevant transmission risk has emerged [2,8,9,10] with rising TB cases outside Ukraine noted already [11]. In such environment, other respiratory infections with pandemic potential such as SARS-CoV-2 can also spread, sustained by the low vaccine coverage in Ukraine. While data on sexually transmitted infections (STI) during the war are lacking, the disruption of sexual health services and the potential for high-risk behavior may also contribute to an increase in STIs [12].
The burden of the above-mentioned endemic infectious diseases in Ukrainian’s internally displaced people (IDP) is unclear. Previous research on this topic in IDP was primarily from African and Asian conflict zones [13]. These studies highlighted how war-related factors can exacerbate the numbers affected by communicable diseases. This can also be expected in Ukrainian refugees. Our study aimed to examine the undiagnosed infectious disease burden of common sexually, blood- and respiratory transmitted infectious diseases in Ukrainian IDP and their association with war-related factors, using a medical checkpoint where we provided free infectious diseases testing to IDP and a high-risk local population.
Methods
Study design
A cross-sectional study between 3 May 2023 and 24 June 2024 was performed in Lviv, Ukraine where a medical checkpoint at Astar Medical Center in the city center was established. The study protocol was approved by the Ethics Committee of the Ukrainian Institute on Public Health Policy and the Medical Ethics Committee of the Erasmus University Medical Center in Rotterdam, the Netherlands. Written informed consent was obtained from all participants.
Study population
Individuals aged 18 years or older were eligible to participate if they requested testing for HIV, viral hepatitis B and C, COVID-19, tuberculosis, or STIs at the AWARE.ID checkpoint, and if they agreed to the use of data for the research purposes. The IDP definition in the study refers to individuals who were displaced from Ukrainian regions outside Lviv due to the war. The medical checkpoint targeted a local population at risk for HIV, viral hepatitis and STI via Astar Medical Center (a treatment center for these diseases) with social media campaigns and flyers as control group of people with a place of residency in Lviv.
Study procedures
All participants were offered free testing, which included a blood sample for HIV, hepatitis B, hepatitis C, and syphilis; a nasopharyngeal swab for COVID-19, and a urine sample to test for STIs. Tuberculosis testing was performed on sputum samples from symptomatic individuals with a chronic productive cough. A questionnaire was used for the medical intake (Appendix A) to assess demographics, medical history, medication, socio-economic factors, sexual orientation, substance use, war-specific factors (e.g., shelter use), symptoms, and it included the Hospital Anxiety and Depression Scale (HADS) [14]. Data were collected with an encrypted electronic case record form (Castor).
The questionnaire answers were used in a testing algorithm to classify people at high risk for the infectious diseases of interest (Appendix B). For HIV and viral hepatitis, high risk was defined by disclosing at least one high risk sexual activity, sexual violence, drug use, or blood contact related risk factor. The same sexual risk factors next to genital symptoms were applicable to consider people at high risk for STIs. Symptoms suggestive of acute or advanced HIV also indicated a high risk for HIV. Patients with symptoms according to the WHO COVID-19 definition [15] or self-tests suggestive of COVID-19 were considered high risk. The presence of respiratory or constitutional symptoms suggestive of tuberculosis indicated high risk. People without risk factors were classified as low risk. Regardless of risk classification, all patients were offered testing by rapid tests. Confirmatory standard of care testing was done in those with reactive rapid tests and offered to all classified as high risk regardless of rapid test outcome. Participants were allowed to opt out of testing for any of these infectious pathogens or request a PCR irrespective of the risk classification.
The rapid point of care tests were from Wondfo® (Guangzhou Wondfo Biotech Co. Ltd., China), performed on finger prick blood to detect HIV 1/2 antibodies, hepatitis B surface antigen, hepatitis C antibodies, syphilis IgG antibodies to Treponema pallidum (TP), and on nasopharyngeal swabs to detect SARS-CoV-2 spike protein. PCR was performed using GeneXpert® (Cepheid Inc, USA) cartridges with validated primer/probes to detect HIV-RNA, hepatitis B virus (HBV) DNA, hepatitis C virus (HCV) RNA in plasma, SARS-CoV-2 RNA from swabs, Neisseria gonorrhea and Chlamydia trachomatis in urine, and Mycobacterium tuberculosis on sputum samples. In cases where the PCR result was negative, the individual was considered free of the disease of interest. A positive PCR confirmed the presence of infection and was used to assess the case positivity rate. Newly diagnosed patients were referred to Astar Medical Center for treatment and were followed up by telephone calls until day 28 to confirm linkage to care.
Endpoints
The primary endpoint was the case positivity rate of confirmatory standard of care infectious diseases testing amongst IDP and participants in the control group. As secondary endpoints, we assessed the differences in medical and socio-economic status, HADS scores, test positivity rate, and war related factors between groups. The test positivity rate was calculated by dividing the number of reactive tests by the total number of tests performed. The case positivity rate was the number of PCR confirmed cases divided by the total number of PCR tests. The association of war related factors with the presence of infectious diseases was assessed as well as the proportion of patients with infectious diseases linked to care by day 28 from diagnosis.
Statistical analysis
Participants who disclosed a known HIV or chronic viral hepatitis status, or using HIV or viral hepatitis related medication, were excluded from the endpoint analysis as this concerned new diagnoses of infectious diseases. Descriptive statistics were by median and interquartile range (IQR). Rates were compared between IDP and participants in the control group by Chi-square or Fisher’s exact tests. Medians were compared by Mann-Whitney U tests. Logistic regression was used to calculate odds ratios with 95% confidence intervals (95%CI) for the association between war-related risk factors and having an infectious disease. The data were analyzed with IBM SPSS Statistics version 28 (IBM Corp, USA).
Results
Baseline characteristics
A total of 841 individuals were assessed for eligibility, 139 refused study participation due to fear of traceability under martial law or fear of stigma, 7 were identified as known HIV positive before inclusion. The 695 participants included 250 (35.9%) IDP and 445 (64.1%) persons from the local population (Table 1) with generally comparable characteristics. The median age was 37 years (IQR: 30-45 years) and 58.7% were female. Participants in the IDP group were mostly from the East (37.6%) and the South (42.0%) of Ukraine. Overall, participants had a relatively high socio-economic status, with 46.8% holding a university degree and a 79.4% employment rate overall, although current monthly income was lower in IDP. A minority were men who have sex with men (MSM) (3.9%), had used drugs at least once in their lifetime (3.0%) or experienced daily drinking of alcohol (0.7%). Comorbidities were reported by 17.4% of participants. Median HADS scores were all below 8 in participants from both groups, indicating no depression or anxiety, although within IDP, the median scores were higher (p<0.001) for both anxiety (5 vs. 3) and depression (7 vs. 4).
Table 1.
Baseline characteristics of the study groups.
Table 1.
Baseline characteristics of the study groups.
![]() ![]() |
Table 2.
Risk assessment for infectious diseases.
Table 2.
Risk assessment for infectious diseases.
![]() |
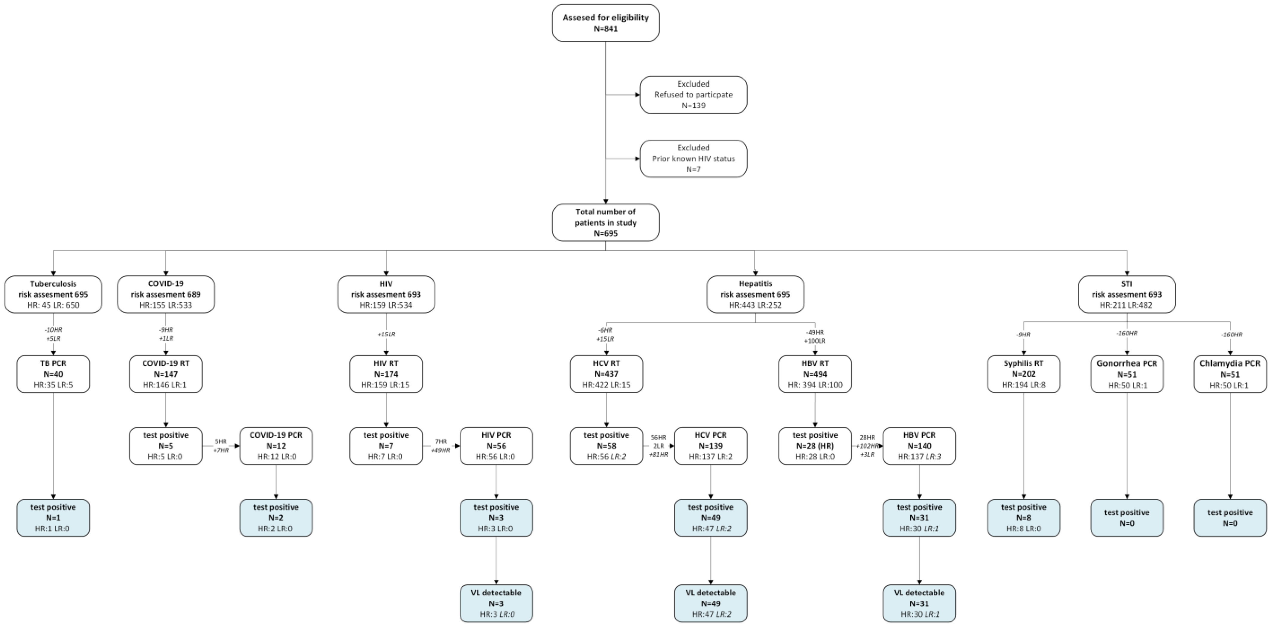
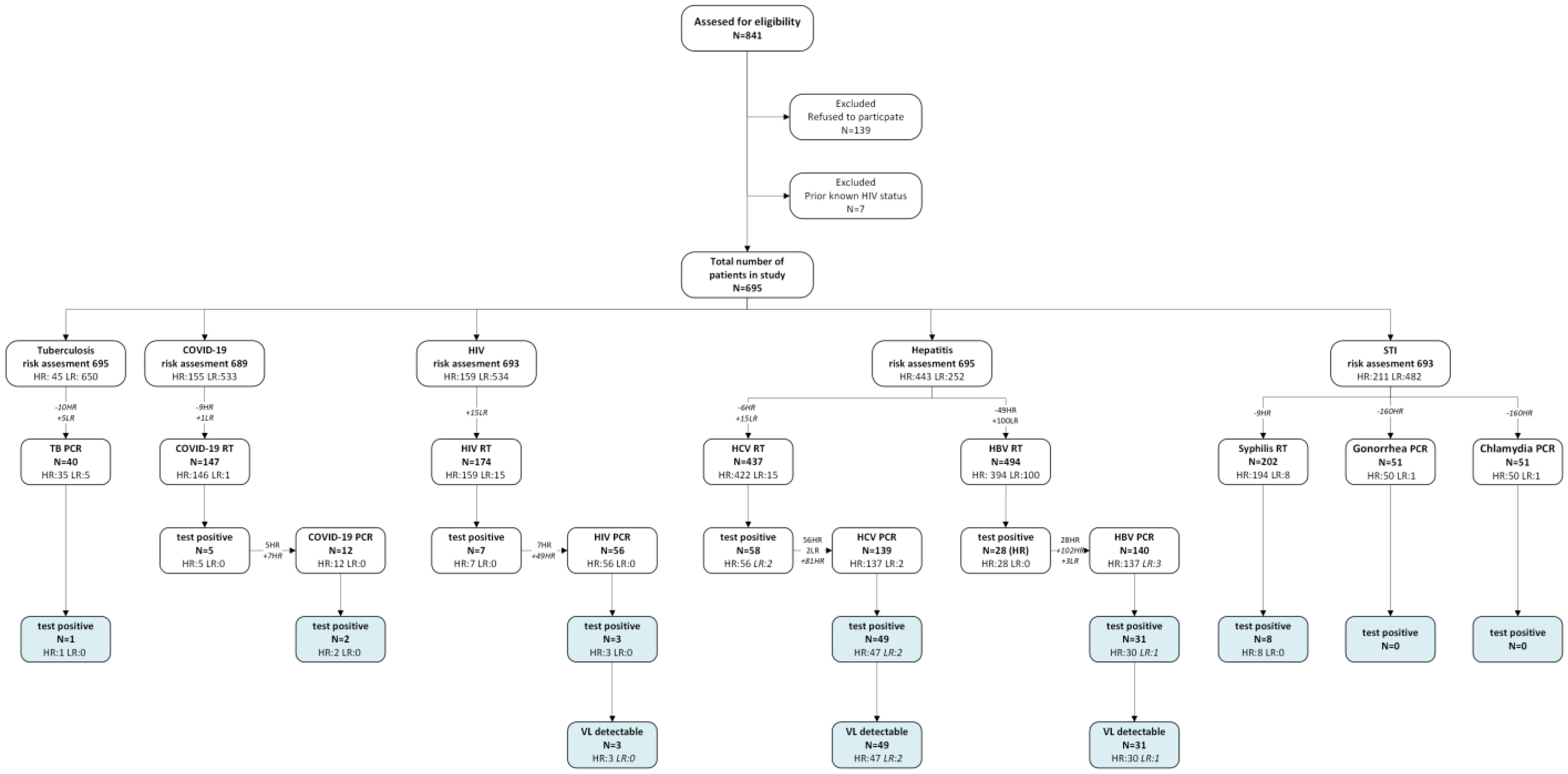
All 695 patients underwent risk assessments for tuberculosis and viral hepatitis, 693 for HIV and STIs, and 689 for COVID-19. The testing algorithm flowchart and test outcomes by risk classification are shown in Figure 1. A majority of people, both in the IDP and in the control group, were classified as high risk for HIV or viral hepatitis. Testing drop-out was significant in the STI group where almost 75% of participants at high risk rejected urine testing. Also, a relevant drop out (approximately 70%) occurred for subsequent PCR testing following negative rapid tests results in individuals classified as high-risk for HIV and viral hepatitis. PCR was done in those who had reactive rapid testing, except for viral hepatitis and COVID-19 where a few individuals declined rapid testing but requested PCR instead. Of the 7 cases with positive HIV rapid tests, 3 were confirmed as HIV-RNA PCR positive. Among the 28 patients with positive HBV rapid tests, 21 were HBV-DNA PCR positive, and among the 58 patients with positive HCV rapid tests, 45 were HCV-RNA PCR positive. Apart from 3 individuals classified as low risk for viral hepatitis (2 patients tested for HCV and one patient tested for HBV), all PCR confirmed infectious disease cases were identified in individuals classified as high risk of disease.
Figure 1.
Testing algorithm flowchart and test outcomes by risk classification.
Case positivity rate
No positive HIV-RNA PCR results were seen in the low-risk control or IDP groups. The overall HIV case positivity rate was 4.8% in the control group and 7.1% in the IDP group (p=0.586, OR=1.54, 95%CI: 0.13-18.38). Regarding viral hepatitis, the HCV case positivity rate was high in the control group and in the IDP group (33.9% and 40.0%, p=0.539, OR=1.30, 95%CI: 0.57-2.98), whereas the HBV case positivity rate was lower in the IDP group (6.3% and 26.9%, p=0.009, OR=0.18, 95%CI: 0.05-0.76). We found a single participant with tuberculosis and two COVID-19 cases, all in the control group. For STIs, syphilis case rates were comparable between groups (4.7% and 2.7%, p=0.398, OR=0.58, 95%CI: 0.16-2.03) while no cases of chlamydia or gonorrhea were identified. A total of 97%, 97% and 96% of identified cases were linked to care by day 7, 14 and 28 after diagnosis.
Discussion
The main conclusion from our study is that the IDP group had a high rate of infectious diseases, that is generally comparable to a high-risk local population in Ukraine. Pro-active follow up by the medical team resulted in a high linkage to care. The data indicate a relevant selection bias involving IDP with more favorable socio-economic characteristics and an at-risk local population. Although this makes it harder to generalize results, this suggests that the infectious disease burden is high in an otherwise relatively healthy group of refugees with low comorbidity burden. This highlights the usefulness of enhancing healthcare access for this vulnerable group of people. This is particularly relevant when participants in the IDP group from lower socio-economic status are better reached than in this study. IDP populations including more people with same sex contact or drug use could also very well yield a higher disease burden.
The study revealed interesting signals in identified infectious diseases in the local population and IDP groups. The case positivity rate that we found was higher than the reported overall prevalence in Ukrainian adults for HIV and viral hepatitis [7]. On the other hand, we did not find many respiratory infections and only a single tuberculosis case. Especially for tuberculosis, this might be a result of the selected generally healthy population. A proactive outreach to more vulnerable IDP for diagnostics is a relevant option to consider given Ukraine's high tuberculosis burden, including multidrug-resistant strains. Another finding is that potentially people requesting PCR for hepatitis B or C despite being classified as low risk or those requesting a PCR without a rapid test may have done so due to unreported risk factors, undisclosed viral hepatitis disease status, or occult antiviral use. The infectious disease yield support screening IDP for infectious diseases and to offer the tests needed free of charge, echoing studies from other war settings [13]. Other factors that can increase testing coverage are adequate registration of refugees (for traceability) and combining testing facilities with outreach, harm reduction programs and sexual assault clinics. When test resources are scarce, our data suggest that a risk classification helps to effectively allocate tests to those at highest risk.
This first study on the infectious disease burden of IDP in Ukraine provides novel insights that might help policy makers and clinicians in Ukraine or other war affected settings to construct testing strategies. Several limitations should however be acknowledged. A cross-sectional design precludes the establishing of causal relationships. As indicated, there was a clear selection bias, limiting generalizability. A follow-up study should strive to reach a more diverse population including IDP of a lower socio-economic level. The patient related test choices suggested that people might have undisclosed infectious diseases, predominantly viral hepatitis B and C, that inflated the case positivity rate in the control group. This also precludes drawing conclusions on whether the cases with non-reactive PCR despite reactive rapid tests were false positive rapid tests or well-treated individuals with undetectable viral loads in plasma. Serological testing for hepatitis B and C was unavailable to provide further clarity. A common reason to not provide written consent was fear of traceability for the martial law and fear of stigma. This is a relevant aspect to consider in the design of future studies.
Conclusions
In conclusion, the infectious disease burden in IDP was high and comparable to a high-risk local population. This supports the continuation and expansion of efforts to reach this population with appropriate diagnostic tools.
Author Contributions
MV, DD and CR designed the study. MV, IS, OK, OS, MS, IS, OH, DD recruited patients and collected data. MV, HL, CR curated and analyzed the dataset. MV and HL wrote the first version of the manuscript. CR supervised the project. MV and CR arranged funding. All authors read, reviewed and approved the final version of the manuscript.
Funding
This project was supported by a research grant from the Western-Eastern European Partnership Initiative on HIV, Viral Hepatitis and TB (WEEPI) for independent investigator-initiated research (project ID: 139), which funded the renovation of the checkpoint and personnel. Additional support was provided by AIDS Action Europe for the renovation of the checkpoint and procurement of equipment, and by the Erasmus MC Foundation for rapid tests and the sustainment of the checkpoint. PCR equipment and testing kits were granted by Cepheid. The funders had no role in the study design, data collection, management, analysis, interpretation of the data, writing of the report, or the decision to submit the report for publication. The research was conducted independently by the study Principal Investigators, Marta Vasylyev and Casper Rokx, and the study team.
Data Availability Statement
The data supporting the findings of this study are available from the corresponding author, upon reasonable request.
Acknowledgments
The authors would like to thank the participating patients and to state their support to all those displaced due to the war in Ukraine.
Conflicts of interest
All authors – none to declare.
Appendix A. Questionnaire
1. Sex at birth
□ Male
□ Female
□ Other, specify: ………………………….
2. Age: ….…
3. HIV risk determination:


4. COVID-19 risk determination:


5. Viral hepatitis risk determination:

6. STI risk determination:

7. Tuberculosis risk determination:


8. Region of residence before Russian aggression:
□ Autonomous Republic of Crimea
□ Vinnytsia region
□ Volyn region
□ Dnipropetrovsk region
□ Donetsk region
□ Zhytomyr region
□ Zakarpattia region
□ Zaporizhzhia region
□ Ivano-Frankivsk region
□ Kyiv region
□ Kirovohrad region
□ Luhansk region
□ Lviv region
□ Mykolaiv region
□ Odesa region
□ Poltava region
□ Rivne region
□ Sumy region
□ Ternopil region
□ Kharkiv region
□ Kherson region
□ Khmelnytskyi region
□ Cherkasy region
□ Chernivtsi region
□ Chernihiv region
□ Kyiv
9. Education:
□ Hight (university)
□ Middle high (college)
□ Middle (school)
10. Working status:
□ Employed
□ Unemployed
11. Financial income:
□ Less than 5000 UAH/month
□ 5000-10000 UAH/month
□ 10000-20000 UAH/month
□ More than 20000 UAH/month
12. Current living conditions:
Living:
□ in one room with non-relatives
□ in one room with relatives
□ in one room with partner
□ in separate room
□ in separate apartments (with relatives or alone)
Sleeping
□ in one room with non-relatives
□ in one room with relatives
□ in one room with partner
□ in separate room
13. Staying in shelters:
Frequency:
□ Never
□ Once
□ 1 time per month
□ 1 time per week
□ Several times per week
Total amount of days (approximately)_______
Duration:
□ Less than 1 hour
□ More than 1 hour
□ 3-5 hours
□ 5-10 hours
□ 24 hours
□ More than 24 hours
Total duration (approximately)_______
14. Sexual orientation:
□ Heterosexual
□ Homosexual
□ Bisexual
15. Sexual activity (with penetration):
□ Sexual abstinence
□ 1 sexual contact per month
□ 1 sexual contact per week
□ More than 1 sexual contact per week
16. Route of sexual contact
□ Vaginal
□ Anal
□ Oral
□ Do not want to disclose
17. Sexual partners:
□ No partner
□ 1 partner during last 6 months
□ 2-3 partners during last 6 months
□ More than 3 partners during last 6 months
18. Contraception:
□ Using condoms always
□ Using condoms sometimes
□ Not using condoms
19. Sexual violence:
□ No
□ Suffered from sexual violence during a life
□ Suffered from sexual violence due to Russian aggression
□ Other_______________
20. Smoking habit (all nicotine options):
□ Non-smoker
□ Sometimes smoking
□ Permanently smoking 1-5 cigarettes per day
□ Permanently smoking 6-10 cigarettes per day
□ Permanently smoking 11-20 cigarettes per day
□ Permanently smoking more than 20 cigarettes per day
21. Alcohol use:
Frequency
□ Less than once per month
□ Less than once per week
□ 1-2 times per week
□ 3-5 times per week
□ Every day
Volume:
□ Less than 0.5 L of beer/150 mL of wine or equivalent amount of other alcohol
□ More than 0.5 L of beer/150 mL of wine or equivalent amount of other alcohol
□ More than 1 L of beer/300 mL of wine or equivalent amount of other alcohol
□ More than 1.5 L of beer/450 mL of wine or equivalent amount of other alcohol
□ More than 2 L of beer/600 mL of wine or equivalent amount of other alcohol
22. Drug use:
Frequency:
□ Never used
□ Once
□ Less than once per month
□ Less than once per week
□ 1-2 times per week
□ 3-5 times per week
□ Every day
Options:
□ amphetamines
□ salts
□ cocaine and crack
□ cough and cold medicines (DXM)
□ depressants
□ GHB
□ heroin
□ inhalants
□ ketamine
□ LSD
□ MDMA/Ecstasy
□ marijuana
□ methamphetamine ("meth")
□ mushrooms
□ PCP
□ opioids
□ Rohypnol
Intravenous route of drug delivery:
□ Yes
□ No
23. Medical condition (check if present)


24. Medication use:
□ No
□ Yes
□ Medication 1: ………………………………
□ Medication 2: ………………………………
□ Medication 3: ………………………………
25. Current signs and symptoms (check if present)


26. Russian invasion influence (mark all applicable):
□ Loss of job
□ Displacing
□ Staying in a shelter
□ Destroyed home
□ Sexual violence
□ Emergency blood transfusion
□ Fighting with Russian occupants at a battlefield
□ Victims among relatives
□ Other_______
Appendix B. Testing algorithm for HIV, HBV, HCV, COVID-19, tuberculosis and sexually transmitted diseases

Appendix C. Outcomes of rapid tests and PCR in patients with dual test administration

References
- The Lancet Infectious Diseases. War and infectious diseases: brothers in arms. Lancet Infect Dis. 2022, 22, 563. [Google Scholar] [CrossRef] [PubMed]
- Parczewski, M.; Jabłonowska, E.; Wójcik-Cichy, K.; et al. Clinical perspective on human immunodeficiency virus care of Ukrainian war refugees in Poland. Clin Infect Dis. 2023, 76, 1708–1715. [Google Scholar] [CrossRef] [PubMed]
- Topluoglu, S.; Taylan-Ozkan, A.; Alp, E. Impact of wars and natural disasters on emerging and re-emerging infectious diseases. Front Public Health. 2023, 11, 1215929. [Google Scholar] [CrossRef] [PubMed]
- Goniewicz, K.; Burkle, F.M.; Horne, S.; Borowska-Stefańska, M.; Wiśniewski, S.; Khorram-Manesh, A. The influence of war and conflict on infectious disease: a rapid review of historical lessons we have yet to learn. Sustainability. 2021, 13, 10783. [Google Scholar] [CrossRef]
- Kerridge, B.T.; Saha, T.D.; Hasin, D.S. Armed conflict, substance use and HIV: a global analysis. AIDS Behav. 2016, 20, 473–483. [Google Scholar] [CrossRef] [PubMed]
- Essar, M.Y.; Matiashova, L.; Tsagkaris, C.; Vladychuk, V.; Head, M. Infectious diseases amidst a humanitarian crisis in Ukraine: a rising concern. Ann Med Surg (Lond). 2022, 78, 103950. [Google Scholar] [CrossRef] [PubMed]
- European Centre for Disease Prevention and Control/WHO Regional Office for Europe. HIV/AIDS surveillance in Europe 2023 – 2022 data; ECDC: Stockholm, 2023. [Google Scholar]
- Massmann, R.; Groh, T.; Jilich, D.; et al. HIV-positive Ukrainian refugees in the Czech Republic. AIDS. 2023, 37, 1811–1818. [Google Scholar] [CrossRef] [PubMed]
- Vasylyeva, T.I.; Liulchuk, M.; Friedman, S.R.; et al. Molecular epidemiology reveals the role of war in the spread of HIV in Ukraine. Proc Natl Acad Sci U S A. 2018, 115, 1051–1056. [Google Scholar] [CrossRef] [PubMed]
- European Association for the Study of the Liver, WHO Regional Office for Europe, European Centre for Disease Prevention and Control. Ensuring high-quality viral hepatitis care for refugees from Ukraine; 2022. Available online: https://easl.eu/wp-content/uploads/2022/05/WHO-ECDC-EASL-statement-FINAL_2May2022.pdf. (accessed on 22 July 2022).
- Dohál, M.; Dvořáková, V.; Šperková, M.; et al. Tuberculosis in Ukrainian war refugees and migrants in the Czech Republic and Slovakia: a molecular epidemiological study. J Epidemiol Glob Health. 2024, 14, 35–44. [Google Scholar] [CrossRef] [PubMed]
- Kvasnevska, Y.; Faustova, M.; Voronova, K.; Basarab, Y.; Lopatina, Y. Impact of war-associated factors on spread of sexually transmitted infections: a systemic review. Front Public Health. 2024, 12, 1366600. [Google Scholar] [CrossRef] [PubMed]
- Vasylyev, M.; Skrzat-Klapaczyńska, A.; Bernardino, J.I.; et al. Unified European support framework to sustain the HIV cascade of care for people living with HIV including in displaced populations of war-struck Ukraine. Lancet HIV. 2022, 9, e438–e448. [Google Scholar] [CrossRef] [PubMed]
- Bjelland, I.; Dahl, A.A.; Haug, T.T.; Neckelmann, D. The validity of the Hospital Anxiety and Depression Scale. An updated literature review. J Psychosom Res. 2002, 52, 69–77. [Google Scholar] [CrossRef] [PubMed]
- World Health Organization. COVID-19 Case definition. Available online: https://www.who.int/publications/i/item/WHO-2019-nCoV-Surveillance_Case_Definition-2022.1 (accessed on 22 July 2022).
© GERMS 2024.



