A Contemporary Multifaceted Narrative Review on Thyroid Dysfunction in People Living with Human Immunodeficiency Virus
Abstract
1. Introduction
2. Prevalence of Subclinical Hypothyroidism (SCH) in HIV-Infected Populations
3. Pathophysiology, Mechanisms, and Management of SCH
3.1. Impact of cART Regarding SCH
3.2. Clinical Features and Significance of SCH
3.3. SCH Screening Recommendations in PLWH
3.4. Diagnosis and Management
3.5. Patient Education and Follow-Up
4. Overt Hypothyroidism
4.1. Prevalence of Overt Hypothyroidism in PLWH
4.2. Mechanisms Involved in Overt Hyperthyroidism
4.3. Impact of ART on Development of Overt Hypothyroidism
4.4. Clinical Features and Significance for Overt Hypothyroidism
4.5. Screening for Overt Hypothyroidism in PLWH
4.6. Diagnosis and Management
5. Hyperthyroidism
6. Overt Hyperthyroidism
Screening for Overt Hyperthyroidism in PLWH
7. Subclinical Hyperthyroidism
8. Thyroid Malignancy
9. Conclusions
Author Contributions
Funding
Data Availability Statement
Conflicts of Interest
References
- Swinkels, H.M.; Nguyen, A.D.; Gulch, P.G. HIV and AIDS Syndrome; StatPearls Publishing: Treasure Island, FL, USA, 2024. Available online: https://www.ncbi.nlm.nih.gov/books/NBK534860/ (accessed on 5 August 2025).
- UNAIDS. Global HIV AIDS Statistics—2024 Fact Sheet. 2025. Available online: https://www.unaids.org/en/resources/fact-sheet (accessed on 5 August 2025).
- Mayer, K.H.; Hoffmann, C.J.; Brown, T.T. Thyroid Function Abnormalities in HIV-Infected Patients. Clin. Infect. Dis. 2007, 45, 488–494. [Google Scholar] [CrossRef]
- Beltran, S.; Lescure, F.-X.; Desailloud, R.; Douadi, Y.; Smail, A.; El Esper, I.; Arlot, S.; Schmit, J.-L.; Thyroid and VIH Group. Increased prevalence of hypothyroidism among human immunodeficiency virus-infected patients: A need for screening. Clin. Infect. Dis. Off. Publ. Infect. Dis. Soc. Am. 2003, 37, 579–583. [Google Scholar] [CrossRef]
- Mohamed, S.O.O.; Mohamed, K.O.; Mohamed, A.A.B.; Mohamed, A.E.A.; Salih, S.S.M.; Ibrahim, D.A.S.; Fadil, H.A.M. Thyroid disorders in patients with human immunodeficiency virus infection: A meta-analysis. AIDS Res. Ther. 2025, 22, 2. [Google Scholar] [CrossRef] [PubMed]
- Chaker, L.; Bianco, A.C.; Jonklaas, J.; Peeters, R.P. Hypothyroidism. Lancet 2017, 390, 1550–1562. [Google Scholar] [CrossRef]
- De Leo, S.; Lee, S.Y.; Braverman, L.E. Hyperthyroidism. Lancet 2019, 388, 906–918. [Google Scholar] [CrossRef]
- Rao, B.S.; Kumar, C.A. A study on thyroid dysfunction in people living with HIV/AIDS (PLWHA). Int. J. Med. Public Health 2025, 15, 1498–1503. Available online: https://www.ijmedph.org/Uploads/Volume15Issue1/281.%20[1678.%20IJMEDPH_Haroon]%201498-1503.pdf (accessed on 21 October 2025).
- Shakiba, M.; Yasaei, M.; Shokohi, S.; Alaei, F.; Saneifard, H.; Gheibi, Z. Thyroid dysfunction among HIV-positive patients: A cross-sectional study in Iran. Arch. Clin. Infect. Dis. 2025, 20, 3. [Google Scholar] [CrossRef]
- Adan, A.A.; Ojuang, R.A.; Nyanjom, S.G.; Maina, E.K. Prevalence of thyroid dysfunction in highly active antiretroviral therapy–exposed people living with human immunodeficiency virus. Thyroid. Res. 2025, 18, 24. [Google Scholar] [CrossRef]
- Lowenstein, A.; Fainboim, H.; Reyes, A.; Lutzky, C.; Ameigeiras, B.; Schroder, T.; Russmann, M.L.E. Autoimmune and non-autoimmune thyroid dysfunction in HCV infected and HCV-HIV co-infected patients before and after interferon alpha therapy: A prospective study. Endocrinol. Diabetes Nutr. 2020, 67, 263–271. [Google Scholar] [CrossRef] [PubMed]
- Akinsete, A.; Oyenusi, E.; Odugbemi, B.; Odugbemi, T.; Temiye, E. Spectrum of thyroid abnormalities among children living with HIV in Lagos, Nigeria. J. Thyroid Res. 2019, 2019, 1096739. [Google Scholar] [CrossRef]
- Sharma, N.; Sharma, L.K.; Dutta, D.; Gadpayle, A.K.; Anand, A.; Gaurav, K.; Mukherjee, S.; Bansal, R. Prevalence and predictors of thyroid dysfunction in patients with HIV infection and acquired immunodeficiency syndrome: An Indian perspective. J. Thyroid Res. 2015, 2015, 517173. [Google Scholar] [CrossRef]
- Coghill, A.E.; Han, X.; Suneja, G.; Lin, C.C.; Jemal, A.; Shiels, M.S. Advanced stage at diagnosis and elevated mortality among US patients with cancer infected with HIV in the National Cancer Data Base. Cancer 2019, 125, 2868–2876. [Google Scholar] [CrossRef]
- Onyiriuka, A.N.; Olaniyi, O.K. Case report: Overt acquired primary hypothyroidism in a ten-year-old girl with perinatally acquired HIV infection on HAART: A rare association. J. Med. Sci. 2019, 18, 406–410. [Google Scholar] [CrossRef]
- Pillay, S.; Pillay, D.; Singh, D.; Pillay, R. Human immunodeficiency virus, diabetes mellitus and thyroid abnormalities: Should we be screening? S. Afr. J. HIV Med. 2020, 21, 1116. [Google Scholar] [CrossRef] [PubMed]
- Sachdeva, S.; Kaur, S.P.; Garg, R.; Khurana, T.; Kathuria, H.; Singh, B. To study the prevalence of thyroid dysfunction in newly diagnosed HIV +ve patients. Ann. Int. Med. Dent. Res. 2016, 2, 46. [Google Scholar] [CrossRef]
- Yang, X.; Zhang, J.; Chen, S.; Weissman, S.; Bankole, O.; Li, X. Comorbidity patterns among people living with HIV: A hierarchical clustering approach. AIDS Care 2020, 33, 594–606. [Google Scholar] [CrossRef] [PubMed]
- Madeddu, G.; Spanu, A.; Chessa, F.; Calia, G.M.; Lovigu, C.; Solinas, P.; Mannazzu, M.; Falchi, A.; Mura, M.S.; Madeddu, G. Thyroid function in human immunodeficiency virus patients treated with highly active antiretroviral therapy (HAART): A longitudinal study. Clin. Endocrinol. 2006, 64, 375–383. [Google Scholar] [CrossRef]
- Ibrahim, M.; Adeniran, A.; Ibrahim, M.A.; Woodward, C.; Mital, D.; Ahmed, M.H. Thyroid function in individuals living with human immunodeficiency virus: The concern and debate about regular screening. Ann. Thyroid 2019, 4, 12. [Google Scholar] [CrossRef]
- Morgunova, T.B.; Zorina, A.A.; Maloletkina, E.S.; Sytch, Y.P.; Vasileva, A.V.; Fadeyev, V.V. Graves’ disease in HIV patient receiving antiretroviral therapy. Probl. Endocrinol. 2020, 66, 22–26. [Google Scholar] [CrossRef]
- Basté Rotllan, N. Potential use of multikinase inhibitors in immunosuppressed patients with malignancies including thyroid cancer. Cancer Med. 2022, 11, 10–16. [Google Scholar] [CrossRef]
- Kiertiburanakul, S.; Sungkanuparph, S.; Malathum, K.; Pracharktam, R. Concomitant tuberculous and cryptococcal thyroid abscess in a human immunodeficiency virus-infected patient. Scand. J. Infect. Dis. 2003, 35, 68–70. [Google Scholar] [CrossRef]
- Ricart-Engel, W.; Fernández-Real, J.M.; González-Huix, F.; Del Pozo, M.; Mascaró, J.; García-Bragado, F. The relation between thyroid function and nutritional status in HIV-infected patients. Clin. Endocrinol. 1996, 44, 53–58. [Google Scholar] [CrossRef]
- Zhang, C.; Qian, C.; Wang, W.; Chen, Z.; Lin, Y.; Sun, M. AIDS with obesity, hypothyroidism and elevated serum creatinine: A case report. Front. Med. 2023, 10, 1090659. [Google Scholar] [CrossRef]
- Siangphoe, U.; Archer, K.J.; Nguyen, C.; Lee, K.R. Associations of antiretroviral therapy and comorbidities with neurocognitive outcomes in HIV-1-infected patients. AIDS 2020, 34, 893–902. [Google Scholar] [CrossRef] [PubMed]
- Youssef, J.; Sadera, R.; Mital, D.; Ahmed, M.H. HIV and the pituitary gland: Clinical and biochemical presentations. J. Lab. Physicians 2021, 13, 84–90. [Google Scholar] [CrossRef] [PubMed]
- Bongiovanni, M.; Adorni, F.; Casana, M.; Tordato, F.; Tincati, C.; Cicconi, P.; Bini, T.; Monforte, A.D. Subclinical hypothyroidism in HIV-infected subjects. J. Antimicrob. Chemother. 2006, 58, 1086–1089. [Google Scholar] [CrossRef] [PubMed]
- Calza, L.; Manfredi, R.; Chiodo, F. Subclinical hypothyroidism in HIV-infected patients receiving highly active antiretroviral therapy. JAIDS J. Acquir. Immune Defic. Syndr. 2002, 31, 361–363. [Google Scholar] [CrossRef]
- Rasul, S.; Delapenha, R.; Farhat, F.; Gajjala, J.; Zahra, S.M. Graves’ disease as a manifestation of immune reconstitution after initiation of HAART. AIDS Res. Treat. 2011, 2011, 743597. [Google Scholar] [CrossRef][Green Version]
- Aouam, A.; Sakly, H.; Marmouche, H.; Marrakchi, W.; Kooli, I.; Brahim, H.B.; Toumi, A.; Chakroun, M. Increased prevalence of thyroid function abnormalities among HIV-infected patients: A need for screening. J. Infect. Public Health 2020, 13, 347–348. [Google Scholar] [CrossRef]
- Cooper, D.S.; Biondi, B. Subclinical thyroid disease. Lancet 2012, 379, 1142–1154. [Google Scholar] [CrossRef]
- Triant, V.A.; Lee, H.; Hadigan, C.; Grinspoon, S.K. Increased acute myocardial infarction rates and cardiovascular risk factors among patients with human immunodeficiency virus disease. J. Clin. Endocrinol. Metab. 2007, 92, 2506–2512. [Google Scholar] [CrossRef]
- Anshan, H.; Kumhar, M.; Tiwari, R.; Sankar, R.; Tak, H.; Vinayaka, V. Effects of Second Line Antiretroviral Therapy on Thyroid Profile among HIV Positive Patients. Eur. J. Cardiovasc. Med. 2025, 15, 566–571. Available online: https://healthcare-bulletin.co.uk/article/effects-of-second-line-antiretroviral-therapy-on-thyroid-profile-among-hiv-positive-patients-2854/ (accessed on 21 October 2025).
- Rodríguez-Díaz, C.E.; Santiago-Rodríguez, E.I.; Jovet-Toledo, G.G.; Santana-Bagur, J.; Ron-Suarez, Y.; Orengo, J.C.; Arbelaez, F.; Monsanto, H. Comorbidities in a sample of adults with HIV in Puerto Rico. HIV/AIDS Res. Palliat. Care 2019, 11, 155–164. [Google Scholar] [CrossRef] [PubMed]
- Grappin, M.; Piroth, L.; Verges, B.; Sgro, C.; Mack, G.; Buisson, M.; Duong, M.; Chavanet, P.; Portier, H. Increased prevalence of subclinical hypothyroidism in HIV patients treated with highly active antiretroviral therapy. AIDS 2000, 14, 1070–1072. [Google Scholar] [CrossRef]
- Collazos, J.; Ibarra, S.; Mayo, J. Thyroid hormones in HIV infected patients in the highly active antiretroviral therapy era: Evidence of an interrelationship between the thyroid axis and the immune system. AIDS 2003, 17, 763–765. [Google Scholar] [CrossRef]
- De Luca, R.; Davis, P.J.; Lin, H.-Y.; Gionfra, F.; Percario, Z.A.; Affabris, E.; Pedersen, J.Z.; Marchese, C.; Trivedi, P.; Anastasiadou, E.; et al. Thyroid Hormones Interaction with Immune Response, Inflammation and Non-thyroidal Illness Syndrome. Front. Cell Dev. Biol. 2021, 8, 614030. [Google Scholar] [CrossRef]
- Lanjewar, D.; Ramraje, S.; Lanjewar, S. Pathology of thyroid in acquired immunodeficiency syndrome. Indian J. Pathol. Microbiol. 2016, 59, 279. [Google Scholar] [CrossRef]
- Jadali, Z. Autoimmune thyroid disorders in hepatitis C virus infection: Effect of interferon therapy. Indian J. Endocrinol. Metab. 2013, 17, 69–75. [Google Scholar] [CrossRef]
- Ravali Nallu Madhavan, P.; Chirch, L.M.; Luthra, P. Thyroid eye disease due to immune reconstitution inflammatory syndrome after ART. Case Rep. Endocrinol. 2020, 2020, 1728423. [Google Scholar] [CrossRef]
- Zavascki, A.P.; Maia, A.L.; Goldani, L.Z. Pneumocystis jiroveci thyroiditis: Report of 15 cases in the literature. Mycoses 2007, 50, 443–446. [Google Scholar] [CrossRef] [PubMed]
- Contempré, B.; Duale, N.L.; Dumont, J.E.; Ngo, B.; Diplock, A.T.; Vanderpas, J. Effect of selenium supplementation on thyroid hormone metabolism in an iodine and selenium deficient population. Clin. Endocrinol. 1992, 36, 579–583. [Google Scholar] [CrossRef] [PubMed]
- Filippidis, P.; Barras, J.L.; Cavassini, M.; Kritikos, A. A 31-year-old patient with HIV with thyroiditis and multiple intrathoracic lesions. Clin. Infect. Dis. 2021, 73, 2361–2364. [Google Scholar] [CrossRef] [PubMed]
- World Health Organization (WHO). Consolidated Guidelines on the Use of Antiretroviral Drugs for Treating and Preventing HIV Infection; WHO: Geneva, Switzerland, 2010. [Google Scholar]
- Ukibe, N.R.; Ukibe, S.N.; Emelumadu, O.F.; Onyenekwe, C.C.; Ahaneku, J.E.; Igwegbe, A.O.; Monago, I.N.; Ilika, A.L. Impact of thyroid function abnormalities on reproductive hormones during menstrual cycle in premenopausal HIV-infected females at NAUTH, Nnewi, Nigeria. PLoS ONE 2017, 12, e0176361. [Google Scholar] [CrossRef]
- Atis, G.; Dalkilinc, A.; Altuntas, Y.; Atis, A.; Caskurlu, T.; Ergenekon, E. Sexual dysfunction in women with clinical hypothyroidism and subclinical hypothyroidism. J. Sex. Med. 2010, 7, 2583–2590. [Google Scholar] [CrossRef]
- Triant, V.A. Cardiovascular disease and HIV infection. Curr. HIV/AIDS Rep. 2013, 10, 199–206. [Google Scholar] [CrossRef]
- Mathew, P.; Kaur, J.; Rawla, P. Hyperthyroidism; StatPearls Publishing: Treasure Island, FL, USA, 2023. Available online: https://www.ncbi.nlm.nih.gov/books/NBK537053/ (accessed on 5 August 2025).
- Micali, C.; Russotto, Y.; Celesia, B.M.; Santoro, L.; Marıno, A.; Pellicanò, G.F.; Nunnari, G.; Venanzi Rullo, E. Thyroid Diseases Thyroid Asymptomatic Dysfunction in People Living With, H.I.V. Infect. Dis. Rep. 2022, 14, 655–667. [Google Scholar] [CrossRef]
- Woods, H.; Bharathidasan, K.; Yang, M.; Nichols, J.; Nugent, K. Delayed onset Graves’ disease following initiation of ART in HIV patients: A case series. Am. J. Med. Sci. 2024, 367, S9–S10. [Google Scholar] [CrossRef]
- Ludgate, S.; Connolly, S.P.; Fennell, D.; Muhamad, M.F.; Welaratne, I.; Cotter, A.; McQuaid, S.E. Graves’ disease associated with HIV disease and late immune reconstitution inflammatory syndrome following the initiation of antiretroviral therapy. Endocrinol. Diabetes Metab. Case Rep. 2021, 2021, 21–0094. [Google Scholar] [CrossRef]
- Muller, I.; Moran, C.; Lecumberri, B.; Decallonne, B.; Robertson, N.; Jones, J.; Dayan Colin, M. 2019 European Thyroid Association Guidelines on the Management of Thyroid Dysfunction following Immune Reconstitution Therapy. Eur. Thyroid J. 2019, 8, 173–185. [Google Scholar] [CrossRef]
- Ayad, S.; Gergis, K.; Mirza, N.; Rayad, M.N.; Salamera, J. Graves’ Disease in a Patient with Human Immunodeficiency Virus Infection as an Immune Reconstitution Inflammatory Syndrome. Cureus 2021, 13, e15377. [Google Scholar] [CrossRef]
- Lawal, I.O.; Orunmuyi, A.T.; Popoola, G.O.; Mokoala, K.M.G.; Lengana, T.; Sathekge, M.M. Immune reconstitution inflammatory syndrome-associated Graves disease in HIV-infected patients: Clinical characteristics and response to radioactive iodine therapy. HIV Med. 2021, 22, 907–916. [Google Scholar] [CrossRef] [PubMed]
- Taguchi, M.; Ihana-Sugiyama, N.; Shiojiri, D.; Izumi, K.; Kobayashi, M.; Kodani, N.; Bouchi, R.; Ohsugi, M.; Tanabe, A.; Ueki, K.; et al. New-onset type 1 diabetes and Graves’ disease after antiretroviral therapy in a patient with human immunodeficiency virus infection. J. Diabetes Investig. 2023, 14, 489–493. [Google Scholar] [CrossRef]
- Meek, M.; Kabengele, C.; Kamanga, B. Autoimmune polyglandular syndrome type 2 in an HIV-positive man managed at the University Teaching Hospitals Lusaka Zambia: Acase report. Pan Afr. Med. J. 2022, 41, 31. Available online: https://www.panafrican-med-journal.com/content/article/41/31/full/ (accessed on 21 October 2025).
- Lu, L.; Ma, Y.; Cong, Y.; Zhou, B.; Chen, Y.; Niu, J.; He, Y.; Cao, W.; Li, T. Comorbidity of Myasthenia gravis and Graves’ disease as immune reconstitution-associated autoimmune disease in HIV infection: A case report and literature review. HIV Med. 2023, 25, 398–403. [Google Scholar] [CrossRef] [PubMed]
- Nosova, E.V.; Japp, E.; Brown, S.T.; Cohen, A.J.; Greenberg, P.D. SUN-518 Graves’ Disease Newly Diagnosed in the Setting of Hypokalemic Periodic Paralysis in an HIV+ Patient. J. Endocr. Soc. 2020, 4 (Suppl. S1), SUN-518. [Google Scholar] [CrossRef]
- Dutta, S.K.; Kalita, B.C. Thyroid Function in Newly Diagnosed HIV-positive Patients. J. Assoc. Physicians India 2023, 71, 14–18. [Google Scholar] [CrossRef]
- Sah, U.K.; Ansari, M.; Sah, A.K.; Chaudhary, P.; Gupta, S.; Kumar, P.; Sah, J.P. Study of thyroid dysfunction in people living with HIV in Nepalese population undergoing antiretroviral therapy: A cross-sectional study. Int. J. STD AIDS 2023, 34, 266–272. [Google Scholar] [CrossRef]
- Hassan-Kadle, M.A.; Adani, A.A.; Eker, H.H.; Keles, E.; Muse Osman, M.; Mahdi Ahmed, H.; Görçin Karaketir, Ş. Spectrum Prevalence of Thyroid Diseases at a Tertiary Referral Hospital in Mogadishu Somalia: A Retrospective Study of 976 Cases. Int. J. Endocrinol. 2021, 2021, e7154250. [Google Scholar] [CrossRef]
- Nkwonta, C.A.; Zhang, J.; Chen, S.; Weissman, S.; Bankole Olatosi Li, X. Prevalence and trend of AIDS-defining cancers and non-AIDS-defining cancers and their association with antiretroviral therapy among people living with HIV in South Carolina: A population-based cohort study. AIDS Care 2022, 35, 753–763. [Google Scholar] [CrossRef]
- Properzi, M.; della Giustina, T.; Mentasti, S.; Castelli, F.; Chiesa, A.; Gregori, N.; Quiros-Roldan, E. Low prevalence of symptomatic thyroid diseases and thyroid cancers in HIV-infected patients. Sci. Rep. 2019, 9, 19459. [Google Scholar] [CrossRef] [PubMed]
- Wu, Y.K.; Jiang, T.T.; Su, Y.H.; Mei, L.; Sun, T.K.; Li, Y.H.; Wang, Z.D.; Ji, Y.Y. The Potential Role of Virus Infection in the Progression of Thyroid Cancer. World J. Oncol. 2024, 15, 382–393. [Google Scholar] [CrossRef]
- Rani, M.; Garg, R.; Nanjunde, V.D.A.; Rajput, R. Addison’s disease with primary hypothyroidism in a case of visceral leishmaniasis and HIV coinfection. BMJ Case Rep. 2021, 14, e238488. [Google Scholar] [CrossRef]
- Guan, Y.Y. Hyperthyroidism with papillary thyroid carcinoma in HIV: Case report and literature review. Heliyon 2023, 9, e14377. [Google Scholar] [CrossRef] [PubMed]
- Koga, M.; Fukuda, A.; Nojima, M.; Aya Ishizaka Itoh, T.; Eguchi, S.; Endo, T.; Kakinuma, A.; Ei Kinai Goto, T.; Takahashi, S.; Takeda, H.; et al. Non-acquired immunodeficiency syndrome defining malignancies in people living with haemophilia and human immunodeficiency virus after direct-acting antiviral era. Glob. Health Med. 2024, 6, 316–323. [Google Scholar] [CrossRef] [PubMed]
- Liu, J.; Wu, D.; Zhu, J.; Dong, S. Clinicopathological features of papillary thyroid carcinoma in HIV-infected patients. Front. Oncol. 2023, 13, 1071923. [Google Scholar] [CrossRef] [PubMed]


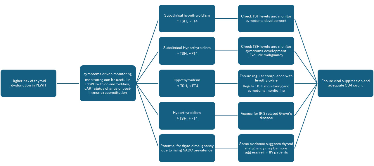
| Type of Thyroid Dysfunction | Prevalence | Key Features | Screening Recommendation | Reference |
|---|---|---|---|---|
| Subclinical hypothyroidism | 3.5–6.6% | High TSH, normal FT4; linked with cART and normal CD4+ count | Routine After change in cART status; with reduced CD4 count; with IRIS | [8] |
| Overt hypothyroidism | 2.5–2.7% | High TSH, low FT4; linked to IRIS | Routine After change in cART status; with reduced CD4 count; with IRIS | [8] |
| Subclinical hyperthyroidism | 0–6.4% | Low TSH, normal FT3/FT4, often asymptomatic | If symptomatic or IRIS is suspected | [50,60,62] |
| Overt hyperthyroidism | Male: 0.2% Female: 3% | Low TSH, high FT3/FT4; often TSI-positive; linked with post-cART IRIS; Graves’ disease most common | Symptom-based; consider screening post-cART and after immune reconstitution | [53] |
| Non-AIDS defining cancer-thyroid cancer | 0.17% | More aggressive PTC with worse extrathyroid extension, lymph node involvement and staging | Clinical-based decision | [64,69] |
Disclaimer/Publisher’s Note: The statements, opinions and data contained in all publications are solely those of the individual author(s) and contributor(s) and not of MDPI and/or the editor(s). MDPI and/or the editor(s) disclaim responsibility for any injury to people or property resulting from any ideas, methods, instructions or products referred to in the content. |
© 2025 by the authors. Licensee MDPI, Basel, Switzerland. This article is an open access article distributed under the terms and conditions of the Creative Commons Attribution (CC BY) license (https://creativecommons.org/licenses/by/4.0/).
Share and Cite
Alhalabi, M.; Attian, M.M.; Alhalabi, L.; Mital, D.; Alhalabi, O.; Ahmed, M.H. A Contemporary Multifaceted Narrative Review on Thyroid Dysfunction in People Living with Human Immunodeficiency Virus. Biomedicines 2025, 13, 2613. https://doi.org/10.3390/biomedicines13112613
Alhalabi M, Attian MM, Alhalabi L, Mital D, Alhalabi O, Ahmed MH. A Contemporary Multifaceted Narrative Review on Thyroid Dysfunction in People Living with Human Immunodeficiency Virus. Biomedicines. 2025; 13(11):2613. https://doi.org/10.3390/biomedicines13112613
Chicago/Turabian StyleAlhalabi, Mohanad, Mohamed M. Attian, Lana Alhalabi, Dushyant Mital, Omar Alhalabi, and Mohamed H. Ahmed. 2025. "A Contemporary Multifaceted Narrative Review on Thyroid Dysfunction in People Living with Human Immunodeficiency Virus" Biomedicines 13, no. 11: 2613. https://doi.org/10.3390/biomedicines13112613
APA StyleAlhalabi, M., Attian, M. M., Alhalabi, L., Mital, D., Alhalabi, O., & Ahmed, M. H. (2025). A Contemporary Multifaceted Narrative Review on Thyroid Dysfunction in People Living with Human Immunodeficiency Virus. Biomedicines, 13(11), 2613. https://doi.org/10.3390/biomedicines13112613

