Cell-Based Double-Screening Method to Identify a Reliable Candidate for Osteogenesis-Targeting Compounds
Abstract
1. Introduction
2. Materials and Methods
2.1. Ethical Considerations
2.2. Cell Cultures
2.3. Small-Molecule Compounds
2.4. Double Detection of GFP and ALP Expressions
2.5. Cytotoxicity and Cell Proliferation Assays
2.6. Reverse Transcription Polymerase Chain Reaction (RT-PCR) Analyses
2.7. Evaluation of the Candidate Molecules Using MSCs
2.8. Lef Injection into Rat Calvarial Bone Defects
2.9. Statistical Analysis
3. Results
3.1. Verification of ALP and GFP Expression in Col-1a1GFP-MC3T3-E1 Cells
3.2. Library Screening Using the Double-Screening Method
3.3. Effects of Identified Candidate Compounds on Cytotoxicity and Cell Proliferation
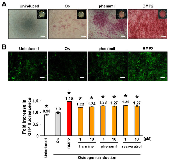
3.4. Effects of Identified Candidate Compounds on Osteogenesis In Vitro
3.5. Effects of Lef on Calvarial Bone Defect Regeneration
4. Discussion
5. Conclusions
Supplementary Materials
Author Contributions
Funding
Institutional Review Board Statement
Data Availability Statement
Acknowledgments
Conflicts of Interest
References
- Han, F.; Wang, J.; Ding, L.; Hu, Y.; Li, W.; Yuan, Z.; Guo, Q.; Zhu, C.; Yu, L.; Wang, H.; et al. Tissue Engineering and Regenerative Medicine: Achievements, Future, and Sustainability in Asia. Front. Bioeng. Biotechnol. 2020, 8, 83. [Google Scholar] [CrossRef] [PubMed]
- Egusa, H.; Sonoyama, W.; Nishimura, M.; Atsuta, I.; Akiyama, K. Stem cells in dentistry—Part II: Clinical applications. J. Prosthodont. Res. 2012, 56, 229–248. [Google Scholar] [CrossRef] [PubMed]
- Orciani, M.; Fini, M.; Di Primio, R.; Mattioli-Belmonte, M. Biofabrication and Bone Tissue Regeneration: Cell Source, Approaches, and Challenges. Front. Bioeng. Biotechnol. 2017, 5, 17. [Google Scholar] [CrossRef] [PubMed]
- Egusa, H.; Saeki, M.; Doi, M.; Fukuyasu, S.; Matsumoto, T.; Kamisaki, Y.; Yatani, H. A small-molecule approach to bone regenerative medicine in dentistry. J. Oral. Biosci. 2010, 52, 107–118. [Google Scholar] [CrossRef]
- Zhang, M.; Yu, W.; Niibe, K.; Zhang, W.; Egusa, H.; Tang, T.; Jiang, X. The Effects of Platelet-Derived Growth Factor-BB on Bone Marrow Stromal Cell-Mediated Vascularized Bone Regeneration. Stem Cells Int. 2018, 2018, 3272098. [Google Scholar] [CrossRef]
- Nosho, S.; Ono, M.; Komori, T.; Mikai, A.; Tosa, I.; Ishibashi, K.; Tanaka, Y.; Kimura-Ono, A.; Hara, E.S.; Oohashi, T.; et al. Preclinical bioequivalence study of E. coli-derived rhBMP-2/β-TCP and autogenous bone in a canine guided-bone regeneration model. J. Prosthodont. Res. 2022, 66, 124–130. [Google Scholar] [CrossRef]
- Kitamura, M.; Akamatsu, M.; Machigashira, M.; Hara, Y.; Sakagami, R.; Hirofuji, T.; Hamachi, T.; Maeda, K.; Yokota, M.; Kido, J.; et al. FGF-2 stimulates periodontal regeneration: Results of a multi-center randomized clinical trial. J. Dent. Res. 2011, 90, 35–40. [Google Scholar] [CrossRef]
- Ohba, S.; Nakajima, K.; Komiyama, Y.; Kugimiya, F.; Igawa, K.; Itaka, K.; Moro, T.; Nakamura, K.; Kawaguchi, H.; Takato, T.; et al. A novel osteogenic helioxanthin-derivative acts in a BMP-dependent manner. Biochem. Biophys. Res. Commun. 2007, 357, 854–860. [Google Scholar] [CrossRef]
- Franceschi, R.T.; Wang, D.; Krebsbach, P.H.; Rutherford, R.B. Gene therapy for bone formation: In vitro and in vivo osteogenic activity of an adenovirus expressing BMP7. J. Cell. Biochem. 2000, 78, 476–486. [Google Scholar] [CrossRef]
- Egusa, H.; Doi, M.; Saeki, M.; Fukuyasu, S.; Akashi, Y.; Yokota, Y.; Yatani, H.; Kamisaki, Y. The small molecule harmine regulates NFATc1 and Id2 expression in osteoclast progenitor cells. Bone 2011, 49, 264–274. [Google Scholar] [CrossRef]
- Chanda, S.K.; Caldwell, J.S. Fulfilling the promise: Drug discovery in the post-genomic era. Drug Discov. Today 2003, 8, 168–174. [Google Scholar] [CrossRef]
- Hojo, H.; Igawa, K.; Ohba, S.; Yano, F.; Nakajima, K.; Komiyama, Y.; Ikeda, T.; Lichtler, A.C.; Woo, J.-T.; Yonezawa, T.; et al. Development of high-throughput screening system for osteogenic drugs using a cell-based sensor. Biochem. Biophys. Res. Commun. 2008, 376, 375–379. [Google Scholar] [CrossRef] [PubMed]
- Egusa, H.; Kobayashi, M.; Matsumoto, T.; Sasaki, J.-I.; Uraguchi, S.; Yatani, H. Application of Cyclic Strain for Accelerated Skeletal Myogenic Differentiation of Mouse Bone Marrow-Derived Mesenchymal Stromal Cells with Cell Alignment. Tissue Eng. Part A 2013, 19, 770–782. [Google Scholar] [CrossRef] [PubMed]
- Watanabe, J.; Yamada, M.; Niibe, K.; Zhang, M.; Kondo, T.; Ishibashi, M.; Egusa, H. Preconditioning of bone marrow-derived mesenchymal stem cells with N-acetyl-L-cysteine enhances bone regeneration via reinforced resistance to oxidative stress. Biomaterials 2018, 185, 25–38. [Google Scholar] [CrossRef] [PubMed]
- Egusa, H.; Schweizer, F.E.; Wang, C.-C.; Matsuka, Y.; Nishimura, I. Neuronal Differentiation of Bone Marrow-derived Stromal Stem Cells Involves Suppression of Discordant Phenotypes through Gene Silencing. J. Biol. Chem. 2005, 280, 23691–23697. [Google Scholar] [CrossRef]
- Yonezawa, T.; Lee, J.-W.; Hibino, A.; Asai, M.; Hojo, H.; Cha, B.-Y.; Teruya, T.; Nagai, K.; Chung, U.-I.; Yagasaki, K.; et al. Harmine promotes osteoblast differentiation through bone morphogenetic protein signaling. Biochem. Biophys. Res. Commun. 2011, 409, 260–265. [Google Scholar] [CrossRef]
- Lo, K.W.-H.; Kan, H.M.; Laurencin, C.T. Short-term administration of small molecule phenamil induced a protracted osteogenic effect on osteoblast-like MC3T3-E1 cells. J. Tissue Eng. Regen. Med. 2016, 10, 518–526. [Google Scholar] [CrossRef]
- Park, K.W.; Waki, H.; Kim, W.-K.; Davies, B.; Young, S.G.; Parhami, F.; Tontonoz, P. The Small Molecule Phenamil Induces Osteoblast Differentiation and Mineralization. Mol. Cell. Biol. 2009, 29, 3905–3914. [Google Scholar] [CrossRef][Green Version]
- Zhou, H.; Shang, L.; Li, X.; Zhang, X.; Gao, G.; Guo, C.; Chen, B.; Liu, Q.; Gong, Y.; Shao, C. Resveratrol augments the canonical Wnt signaling pathway in promoting osteoblastic differentiation of multipotent mesenchymal cells. Exp. Cell Res. 2009, 315, 2953–2962. [Google Scholar] [CrossRef]
- Jiang, Y.; Luo, W.; Wang, B.; Wang, X.; Gong, P.; Xiong, Y. Resveratrol promotes osteogenesis via activating SIRT1/FoxO1 pathway in osteoporosis mice. Life Sci. 2020, 246, 117422. [Google Scholar] [CrossRef]
- Ornstrup, M.J.; Harsløf, T.; Sørensen, L.; Stenkjær, L.; Langdahl, B.L.; Pedersen, S.B. Resveratrol Increases Osteoblast Differentiation In Vitro Independently of Inflammation. Calcif. Tissue Int. 2016, 99, 155–163. [Google Scholar] [CrossRef]
- Yu, T.; Wang, Z.; You, X.; Zhou, H.; He, W.; Li, B.; Xia, J.; Zhu, H.; Zhao, Y.; Yu, G.; et al. Resveratrol promotes osteogenesis and alleviates osteoporosis by inhibiting p53. Aging 2020, 12, 10359–10369. [Google Scholar] [CrossRef] [PubMed]
- Cai, H.; Zou, J.; Wang, W.; Yang, A. BMP2 induces hMSC osteogenesis and matrix remodeling. Mol. Med. Rep. 2021, 23, 125. [Google Scholar] [CrossRef] [PubMed]
- Ishikawa, H.; Kitoh, H.; Sugiura, F.; Ishiguro, N. The effect of recombinant human bone morphogenetic protein-2 on the osteogenic potential of rat mesenchymal stem cells after several passages. Acta Orthop. 2007, 78, 285–292. [Google Scholar] [CrossRef] [PubMed]
- Halloran, D.; Durbano, H.W.; Nohe, A. Bone Morphogenetic Protein-2 in Development and Bone Homeostasis. J. Dev. Biol. 2020, 8, 19. [Google Scholar] [CrossRef]
- Manokawinchoke, J.; Sumrejkanchanakij, P.; Boonprakong, L.; Pavasant, P.; Egusa, H.; Osathanon, T. NOTCH2 participates in Jagged1-induced osteogenic differentiation in human periodontal ligament cells. Sci. Rep. 2020, 10, 13329. [Google Scholar] [CrossRef]
- Watamoto, T.; Egusa, H.; Sawase, T.; Yatani, H. Screening of Pharmacologically Active Small Molecule Compounds Identifies Antifungal Agents Against Candida Biofilms. Front. Microbiol. 2015, 6, 1453. [Google Scholar] [CrossRef]
- Egusa, H.; Kaneda, Y.; Akashi, Y.; Hamada, Y.; Matsumoto, T.; Saeki, M.; Thakor, D.K.; Tabata, Y.; Matsuura, N.; Yatani, H. Enhanced bone regeneration via multimodal actions of synthetic peptide SVVYGLR on osteoprogenitors and osteoclasts. Biomaterials 2009, 30, 4676–4686. [Google Scholar] [CrossRef]
- Wang, C.-Z.; Chen, S.-M.; Chen, C.-H.; Wang, C.-K.; Wang, G.-J.; Chang, J.-K.; Ho, M.-L. The effect of the local delivery of alendronate on human adipose-derived stem cell-based bone regeneration. Biomaterials 2010, 31, 8674–8683. [Google Scholar] [CrossRef]
- Park, K.-M.; Hu, K.-S.; Choi, H.; Oh, S.-E.; Kim, H.-I.; Park, W.; Kim, S. Synergistic effect of hyperbaric oxygen therapy with PTH [1–34] on calvarial bone graft in irradiated rat. Oral Dis. 2019, 25, 822–830. [Google Scholar] [CrossRef]
- Limraksasin, P.; Okawa, H.; Zhang, M.; Kondo, T.; Osathanon, T.; Pavasant, P.; Egusa, H. Size-Optimized Microspace Culture Facilitates Differentiation of Mouse Induced Pluripotent Stem Cells into Osteoid-Rich Bone Constructs. Stem Cells Int. 2020, 2020, 7082679. [Google Scholar] [CrossRef] [PubMed]
- Zhang, J.D.; Koerner, C.; Bechtel, S.; Bender, C.; Keklikoglou, I.; Schmidt, C.; Irsigler, A.; Ernst, U.; Sahin, Ö.; Wiemann, S.; et al. Time-Resolved Human Kinome RNAi Screen Identifies a Network Regulating Mitotic-Events as Early Regulators of Cell Proliferation. PLoS ONE 2011, 6, e22176. [Google Scholar] [CrossRef] [PubMed]
- Kolniak, T.A.; Sullivan, J.M. Rapid, cell-based toxicity screen of potentially therapeutic post-transcriptional gene silencing agents. Exp. Eye Res. 2011, 92, 328–337. [Google Scholar] [CrossRef]
- Desbordes, S.C.; Placantonakis, D.G.; Ciro, A.; Socci, N.D.; Lee, G.; Djaballah, H.; Studer, L. High-Throughput Screening Assay for the Identification of Compounds Regulating Self-Renewal and Differentiation in Human Embryonic Stem Cells. Cell Stem Cell 2008, 2, 602–612. [Google Scholar] [CrossRef] [PubMed]
- Zhao, Y.; Ding, S. A high-throughput siRNA library screen identifies osteogenic suppressors in human mesenchymal stem cells. Proc. Natl. Acad. Sci. USA 2007, 104, 9673–9678. [Google Scholar] [CrossRef] [PubMed]
- Alves, H.; Dechering, K.; Van Blitterswijk, C.; de Boer, J. High-Throughput Assay for the Identification of Compounds Regulating Osteogenic Differentiation of Human Mesenchymal Stromal Cells. PLoS ONE 2011, 6, e26678. [Google Scholar] [CrossRef] [PubMed]
- Brey, D.M.; Motlekar, N.A.; Diamond, S.L.; Mauck, R.L.; Garino, J.P.; Burdick, J.A. High-throughput screening of a small molecule library for promoters and inhibitors of mesenchymal stem cell osteogenic differentiation. Biotechnol. Bioeng. 2011, 108, 163–174. [Google Scholar] [CrossRef]
- Darcy, A.; Meltzer, M.; Miller, J.; Lee, S.; Chappell, S.; Ver Donck, K.; Montano, M. A novel library screen identifies immunosuppressors that promote osteoblast differentiation. Bone 2012, 50, 1294–1303. [Google Scholar] [CrossRef]
- Fei, Y.; Xiao, L.; Doetschman, T.; Coffin, D.J.; Hurley, M.M. Fibroblast Growth Factor 2 Stimulation of Osteoblast Differentiation and Bone Formation Is Mediated by Modulation of the Wnt Signaling Pathway. J. Biol. Chem. 2011, 286, 40575–40583. [Google Scholar] [CrossRef]
- Yu, S.; Geng, Q.; Sun, F.; Yu, Y.; Pan, Q.; Hong, A. Osteogenic differentiation of C2C12 myogenic progenitor cells requires the Fos-related antigen Fra-1—A novel target of Runx2. Biochem. Biophys. Res. Commun. 2013, 430, 173–178. [Google Scholar] [CrossRef]
- Jang, K.; Sato, K.; Igawa, K.; Chung, U.-I.; Kitamori, T. Development of an osteoblast-based 3D continuous-perfusion microfluidic system for drug screening. Anal. Bioanal. Chem. 2008, 390, 825–832. [Google Scholar] [CrossRef] [PubMed]
- Zhang, Y.-J.; Gendron, T.F.; Xu, Y.-F.; Ko, L.-W.; Yen, S.-H.; Petrucelli, L. Phosphorylation regulates proteasomal-mediated degradation and solubility of TAR DNA binding protein-43 C-terminal fragments. Mol. Neurodegener. 2010, 5, 33. [Google Scholar] [CrossRef] [PubMed]
- Xu, X.; Williams, J.W.; Gong, H.; Finnegan, A.; Chong, A.S.-F. Two activities of the immunosuppressive metabolite of leflunomide, A77 1726: Inhibition of pyrimidine nucleotide synthesis and protein tyrosine phosphorylation. Biochem. Pharmacol. 1996, 52, 527–534. [Google Scholar] [CrossRef]
- Xu, X.; Blinder, L.; Shen, J.; Gong, H.; Finnegan, A.; Williams, J.W.; Chong, A.S. In vivo mechanism by which leflunomide controls lymphoproliferative and autoimmune disease in MRL/MpJ-lpr/lpr mice. J. Immunol. 1997, 159, 167–174. [Google Scholar]
- Alamri, R.D.; Elmeligy, M.A.; Albalawi, G.A.; Alquayr, S.M.; Alsubhi, S.S.; El-Ghaiesh, S.H. Leflunomide an immunomodulator with antineoplastic and antiviral potentials but drug-induced liver injury: A comprehensive review. Int. Immunopharmacol. 2021, 93, 107398. [Google Scholar] [CrossRef]
- Malviya, A.; Kuiper, J.H.; Makwana, N.; Laing, P.; Ashton, B. The effect of newer anti-rheumatic drugs on osteogenic cell proliferation: An in-vitro study. J. Orthop. Surg. Res. 2009, 4, 17. [Google Scholar] [CrossRef]
- Cheng, L.; Wang, H.; Wang, Z.; Huang, H.; Zhuo, D.; Lin, J. Leflunomide Inhibits Proliferation and Induces Apoptosis via Suppressing Autophagy and PI3K/Akt Signaling Pathway in Human Bladder Cancer Cells. Drug Des. Dev. Ther. 2020, 14, 1897–1908. [Google Scholar] [CrossRef]
- Ren, A.; Fu, G.; Qiu, Y.; Cui, H. Leflunomide inhibits proliferation and tumorigenesis of oral squamous cell carcinoma. Mol. Med. Rep. 2017, 16, 9125–9130. [Google Scholar] [CrossRef][Green Version]
- Gonzalez-Alvaro, I.; Ortiz, A.M.; Dominguez-Jimenez, C.; Aragon-Bodi, A.; Díaz Sánchez, B.; Sanchez-Madrid, F. Inhibition of tumour necrosis factor and IL-17 production by leflunomide involves the JAK/STAT pathway. Ann. Rheum. Dis. 2009, 68, 1644–1650. [Google Scholar] [CrossRef]
- Joung, Y.H.; Lim, E.J.; Darvin, P.; Chung, S.C.; Jang, J.W.; Do Park, K.; Lee, H.K.; Kim, H.S.; Park, T.; Yang, Y.M. MSM enhances GH signaling via the Jak2/STAT5b pathway in osteoblast-like cells and osteoblast differentiation through the activation of STAT5b in MSCs. PLoS ONE 2012, 7, e47477. [Google Scholar] [CrossRef]
- Mahajan, S.; Ghosh, S.; Sudbeck, E.A.; Zheng, Y.; Downs, S.; Hupke, M.; Uckun, F.M. Rational design and synthesis of a novel anti-leukemic agent targeting Bruton’s tyrosine kinase (BTK), LFM-A13 [alpha-cyano-beta-hydroxy-beta-methyl-N-(2, 5-dibromophenyl)propenamide]. J. Biol. Chem. 1999, 274, 9587–9599. [Google Scholar] [CrossRef] [PubMed]
- Uckun, F.M. Chemosensitizing Anti-Cancer Activity of LFM-A13, a Leflunomide Metabolite Analog Targeting Polo-like Kinases. Cell Cycle 2007, 6, 3021–3026. [Google Scholar] [CrossRef]
- Uckun, F.M. Clinical potential of targeting Bruton’s tyrosine kinase. Int. Rev. Immunol. 2008, 27, 43–69. [Google Scholar] [CrossRef] [PubMed]
- Kaneshiro, S.; Ebina, K.; Shi, K.; Yoshida, K.; Otsuki, D.; Yoshikawa, H.; Higuchi, C. Bruton tyrosine kinase (Btk) suppresses osteoblastic differentiation. J. Bone Miner. Metab. 2015, 33, 486–495. [Google Scholar] [CrossRef]
- James, R.G.; Biechele, T.L.; Conrad, W.H.; Camp, N.D.; Fass, D.M.; Major, M.B.; Sommer, K.; Yi, X.; Roberts, B.S.; Cleary, M.A.; et al. Bruton’s Tyrosine Kinase Revealed as a Negative Regulator of Wnt–β-Catenin Signaling. Sci. Signal. 2009, 2, ra25. [Google Scholar] [CrossRef] [PubMed]
- Takada, I.; Kouzmenko, A.P.; Kato, S. Wnt and PPARgamma signaling in osteoblastogenesis and adipogenesis. Nat. Rev. Rheumatol. 2009, 5, 442–447. [Google Scholar] [CrossRef]
- Hidaka, H.; Inagaki, M.; Kawamoto, S.; Sasaki, Y. Isoquinolinesulfonamides, novel and potent inhibitors of cyclic nucleotide dependent protein kinase and protein kinase C. Biochemistry 1984, 23, 5036–5041. [Google Scholar] [CrossRef]
- Silva, R.D.; Saraiva, L.; Coutinho, I.; Gonçalves, J.; Corte-Real, M. Yeast as a Powerful Model System for the Study of Apoptosis Regulation by Protein Kinase C Isoforms. Curr. Pharm. Des. 2012, 18, 2492–2500. [Google Scholar] [CrossRef]
- Liu, J.; Someren, E.; Mentink, A.; Licht, R.; Dechering, K.; van Blitterswijk, C.; de Boer, J. The effect of PKC activation and inhibition on osteogenic differentiation of human mesenchymal stem cells. J. Tissue Eng. Regen. Med. 2010, 4, 329–339. [Google Scholar] [CrossRef]
- Nakura, A.; Higuchi, C.; Yoshida, K.; Yoshikawa, H. PKCα suppresses osteoblastic differentiation. Bone 2011, 48, 476–484. [Google Scholar] [CrossRef]
- Arron, J.R.; Choi, Y. Bone versus immune system. Nature 2000, 408, 535–536. [Google Scholar] [CrossRef] [PubMed]
- Urushibara, M.; Takayanagi, H.; Koga, T.; Kim, S.; Isobe, M.; Morishita, Y.; Nakagawa, T.; Löeffler, M.; Kodama, T.; Kurosawa, H.; et al. The antirheumatic drug leflunomide inhibits osteoclastogenesis by interfering with receptor activator of NF-κB ligand-stimulated induction of nuclear factor of activated T cells c1. Arthritis Rheum. 2004, 50, 794–804. [Google Scholar] [CrossRef] [PubMed]
- Wiacek, R.; Kolossa, K.; Jankowski, T.; Jeka, S.; Karmowski, A.; Karmowski, M.; Gworys, B. The efficacy and safety of leflunomide in patients with active rheumatoid arthritis. Adv. Clin. Exp. Med. 2012, 21, 337–342. [Google Scholar] [PubMed]





| Rack Number | Rack Position | Molecular Weight | Reagent Name | Description |
|---|---|---|---|---|
| Strongly induced ALP activity | ||||
| 9 | C3 | 364.3 | 1-(5-Isoquinolinylsulfonyl)-3-methylpiperazine dihydrochloride (1-5) | Protein kinase C (PKC) inhibitor |
| 13 | B3 | 161.08 | Putrescine dihydrochloride | Binds to the polyamine modulatory site of the NMDA glutamate receptor and potentiates NMDA-induced currents; precursor of spermidine |
| 9 | A10 | 270.21 | Leflunomide (Lef) | Immunosuppressive; its metabolite, a malononitrile derivative, inhibits dihydroorotate dehydrogenase (in the de novo pyrimidine synthesis pathway) and several protein tyrosine kinase |
| 9 | A11 | 360.01 | LFM-A13 (LFM) | Potent and selective inhibitor of Bruton tyrosine kinase (Btk) |
| 11 | C3 | 338.26 | H-8 dihydrochloride (H-8) | Potent inhibitor of cAMP- and cGMP-dependent protein kinase |
| 14 | A8 | 254.63 | Spermidine trihydrochloride | Binds to the polyamine modulatory site of the NMDA glutamate receptor |
| Moderately induced ALP activity | ||||
| 14 | A5 | 277.21 | Ro 41-0960 | Specific, reversible, orally active COMT-inhibitor |
| 10 | D7 | 459.3 | MRS 2179 | Competitive P2Y1 receptor antagonist |
| 11 | B2 | 195.22 | L-alpha-Methyl-p-tyrosine | Tyrosine hydroxylase inhibitor |
| 14 | C8 | 398.73 | SKF 83959 hydrobromide | Atypical D1 dopamine receptor agonist; displays antagonist activity in vitro and agonist activity in vivo |
| 8 | F8 | 402.45 | L-165, 041 | Peroxisome proliferator-activated receptor gamma agonist |
Publisher’s Note: MDPI stays neutral with regard to jurisdictional claims in published maps and institutional affiliations. |
© 2022 by the authors. Licensee MDPI, Basel, Switzerland. This article is an open access article distributed under the terms and conditions of the Creative Commons Attribution (CC BY) license (https://creativecommons.org/licenses/by/4.0/).
Share and Cite
Fukuyasu, S.; Kayashima, H.; Moribayashi, A.; Matsuoka, S.; Nagasaki, A.; Okawa, H.; Yatani, H.; Saeki, M.; Egusa, H. Cell-Based Double-Screening Method to Identify a Reliable Candidate for Osteogenesis-Targeting Compounds. Biomedicines 2022, 10, 426. https://doi.org/10.3390/biomedicines10020426
Fukuyasu S, Kayashima H, Moribayashi A, Matsuoka S, Nagasaki A, Okawa H, Yatani H, Saeki M, Egusa H. Cell-Based Double-Screening Method to Identify a Reliable Candidate for Osteogenesis-Targeting Compounds. Biomedicines. 2022; 10(2):426. https://doi.org/10.3390/biomedicines10020426
Chicago/Turabian StyleFukuyasu, Sho, Hiroki Kayashima, Akihito Moribayashi, Shu Matsuoka, Atsuhiro Nagasaki, Hiroko Okawa, Hirofumi Yatani, Makio Saeki, and Hiroshi Egusa. 2022. "Cell-Based Double-Screening Method to Identify a Reliable Candidate for Osteogenesis-Targeting Compounds" Biomedicines 10, no. 2: 426. https://doi.org/10.3390/biomedicines10020426
APA StyleFukuyasu, S., Kayashima, H., Moribayashi, A., Matsuoka, S., Nagasaki, A., Okawa, H., Yatani, H., Saeki, M., & Egusa, H. (2022). Cell-Based Double-Screening Method to Identify a Reliable Candidate for Osteogenesis-Targeting Compounds. Biomedicines, 10(2), 426. https://doi.org/10.3390/biomedicines10020426

