Innovative Mesosystems Algorithm for Sustainable Development Priority Areas Identification in Industry Based on Decision Trees Construction
Abstract
:1. Introduction
2. Materials and Methods
- Innovative mesosystems comparative analysis in industry according to the level of an integral indicator of sustainable development;
- Innovative mesosystems typology identification in industry in Russia based on sustainable development factors and the author’s system of key performance indicators;
- Algorithm formation for differentiated priority areas identification for industry innovative mesosystems sustainable development.
3. Results
3.1. Patterns of Innovative Mesosystems Development in Industry in Russia
- The maximum value is 11.55 (Moscow city);
- Minimum value—−6.71 (Samara Region);
- Sample variance—11.76;
- Standard error—3.43;
- Arithmetic middling is 4.7;
- Asymmetric property—−0.75;
- Mode—5.56;
- Median—4.79.
- In total, 19 mesosystems or 29% of observations (ISDI ∈ (6; 12)) have high ISDI values, mainly due to high number of researchers or good environmental conditions, allowing us to judge the environmental and social responsibility of industrial enterprises and industrial regions of Russia.
- Further, 37 mesosystems or 56% of observations (ISDI ∈ (2; 6)) prevail in terms of innovations development in industry from the standpoint of environmental safety; this category prevails in terms of observations share;
- In addition, 10 mesosystems or 15% of observations (ISDI ∈ (−8; 2)) are characterized by a low or even negative index value, which is primarily due to ineffective asset management, which in the case of high wear and tear of equipment has negative impact not only on industrial products quality, but also on the environment quality.
3.2. Multi-Criteria and Variable Typology of Innovative Mesosystems in Industry in Russia
«low», if Integral SDI < 5.
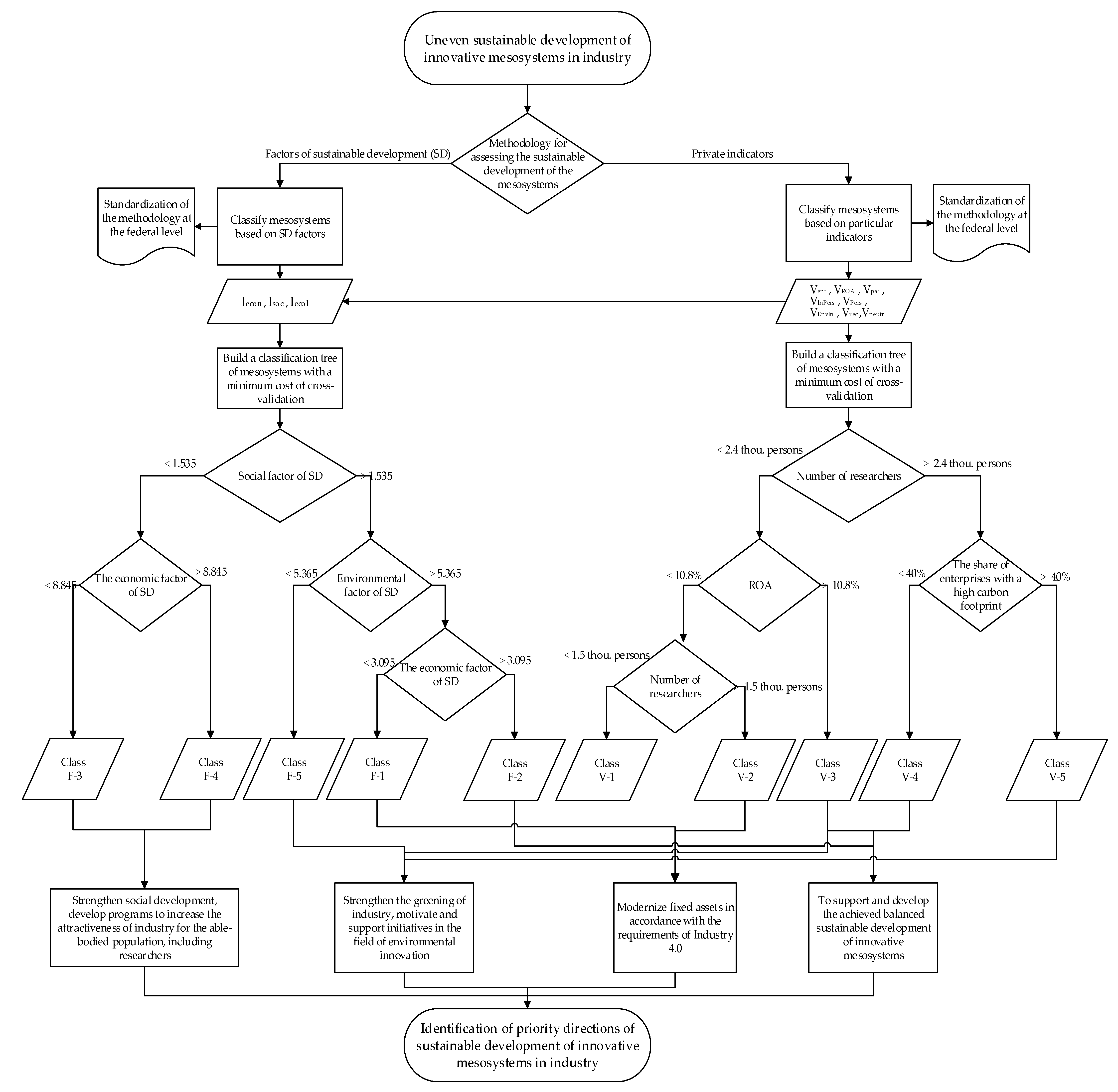
- In the first version, the categorical independent variables are the factors of sustainable development calculated by the author’s method—economic, social, environmental (Figure 3). Out of the four alternatives, a tree with the lowest cross-validation cost of 0.12 is selected, with five terminal nodes (red blocks), four decision nodes (blue blocks), and nine nodes (ID). Terminal vertices imply the absence of further decision-making, which was taken as the final version of the mesosystem classification in this version. Each node is characterized by the number of innovative mesosystems covered. The evaluation of the significance of the input independent variables calculated in the Statistica program allows us to summarize the greatest importance of the economic factor in the classification of observations (significance is 1), and the lesser importance of the environmental (significance is 0.9) and social (significance is 0.57) factors of the sustainable development of innovative mesosystems.
- Category F-1 (three mesosystems: Krasnodar Territory, Samara Region and Primorsky Territory)—relatively low level of sustainable development, ecological bias of industrial development, high social factor influence, but low economic development—Iecon ≤ 3.095 (ID = 8);
- Category F-2 (31 mesosystems: Moscow and the Moscow region, St. Petersburg, the Republic of Tatarstan, the Republic of Bashkortostan, the Novosibirsk region, etc.)—relatively high level of sustainable development, greening of industry, high influence of the social factor, moderate economic development—Iecon > 3.095 (ID = 9);
- Category F-3 (25 mesosystems: Bryansk Region, Arkhangelsk Region, Kaliningrad Region, etc.)—relatively low level of sustainable development, mostly weak environmentalization of industry, low influence of the social factor, notable economic development—Iecon ≤ 8.845 (ID = 4);
- Category F-4 (two mesosystems: the Republic of Khakassia and Lipetsk region)—relatively high level of sustainable development, ecologization of industry, low influence of the social factor, high economic development—Iecon ≥ 8.845 (ID = 5);
- Category F-5 (five mesosystems: Vladimir region, Yaroslavl region, Udmurt Republic, Chuvash Republic, Penza region)—relatively low level of sustainable development, weak emphasis on greening industry, high influence of social factor, noticeable economic development—Iecon ≤ 8.845 (ID = 6).
- 2.
- The second version of the classification tree included in the array of independent variables private indicators of innovative mesosystems development, which are most highly correlated with the dependent variable ISDI (Figure 4).
- Category V-1 (22 mesosystems)—relatively low level of sustainable development, moderate return on assets (VROA ≤ 10.8%), the number of researchers—VInPers ≤ 1.528 thousand people (ID = 6);
- Category V-2 (eight mesosystems)—relatively low level of sustainable development, moderate return on assets (VROA ≤ 10.8%), the number of researchers—1.528 < VInPers ≤ 2.499 thousand people (ID = 7);
- Category V-3 (five mesosystems)—relatively high level of sustainable development, high return on assets (VROA > 10.8%), the number of researchers VInPers ≤ 2.499 thousand people (ID = 5);
- Category V-4 (10 mesosystems)—relatively low level of sustainable development, moderate environmental pollution by manufacturing industries (Vent ≤ 40.1%), the number of researchers VInPers > 2.499 thousand people (ID = 8);
- Category V-5 (21 mesosystems)—relatively high level of sustainable development, intensive environmental pollution by manufacturing industries (Vent > 40.1%), the number of researchers VInPers > 2.499 thousand people (ID = 9).
- Mesosystems of the R-1 class (17 objects) are characterized by relatively low level of sustainable development, the average ISDI value for the class is 2.69; low number of personnel engaged in research and development (less than 1.15 thousand people);
- Mesosystems of the R-2 class (26 objects)—the most numerous groups of observations, with moderate level of sustainable development; the number of researchers is limited by the interval VInPers ∈ (1.15; 6.95];
- Mesosystems of Class R-3 (10 objects: Voronezh Region, Kaluga Region, Leningrad Region, Rostov Region, Republic of Bashkortostan, Republic of Tatarstan, Perm Territory, Tyumen Region, Krasnoyarsk Territory, Tomsk Region)—a small group of observations, noticeable level sustainable development; the number of researchers is limited by the interval VInPers ∈ (6.95; 14.41];
- Mesosystems of Class R-4 (seven objects: Moscow Region, Moscow city, Sankt-Petersburg city, Nizhny Novgorod Region, Sverdlovsk Region, Chelyabinsk Region, Novosibirsk Region)—a small group with high level of sustainable development and high number of research personnel (more 14.41 thousand people).
- Stimulation of scientific research in the field of ensuring environmental safety (primarily material);
- Stimulation of production facilities modernization, financial support, easing of the taxation system, acceptable terms of lending to industrial enterprises;
- Increasing the investment attractiveness of mesosystems, etc.
4. Discussion
- A unique methodology for assessing the innovative mesosystems sustainable development (ISDI), that takes into account all three factors of sustainable development (economic, social and environmental) and includes an important element of environmental innovation, which allows a comparative assessment of mesosystems in industry, taking into account their level of load on the environment, innovative activity in the field of environmental safety, asset use efficiency and motivated researchers, has been developed. The methodology implementation is aimed at overcoming methodological difficulties determined by the lack of standardized solutions in this area. In addition, the proposed approach is superior to other methodological solutions due to the use of calculating the geometric mean, which makes it possible to take into account the absolute values and differing dimensions of the factors.
- Revealed patterns of innovative mesosystems sustainable development in industrial production in Russia on the basis of constructing a simple two-dimensional histogram of frequency distribution ISDI (normal distribution density law). Three categories of mesosystems have been identified, differing in the level of sustainable development integral indicator (with high, medium, and low ISDI levels). The first category includes mesosystems characterized by a balance of sustainable development factors and active innovation, which can serve as an example of successful experience in greening industry and compliance with ESG principles, as well as broadcast this experience to regions of the second and third categories.
- A multicriteria and variable typology of innovative mesosystems in industry in Russia based on the use of mathematical tools—the construction of classification and regression trees are proposed. As a result, three variants of innovative mesosystems classification have been developed:
- Mesosystem classification tree (dependent variable has discrete values—high and low ISDI levels) based on three factors of sustainable development;
- Classification tree of mesosystems (discrete) based on particular indicators of the development of innovative mesosystems, most correlated with the dependent variable ISDI;
- Regression tree (dependent variable ISDI has continuous values) based on particular indicators—the number of researchers, return on assets and the share of enterprises that intensively pollute the environment as a result of production activity.
- On the basis of the first two types of classification, an algorithm for differentiated identification of sustainable development priority areas of innovative mesosystems in industry is proposed, which allows improving key management subsystems (asset management, human resources, R&D, resource consumption, environmental safety) and focusing resources on solving acute problems facing innovative mesosystems. The third type of classification makes it possible to categorize innovative mesosystems in industry according to the ISDI level and to propose a set of measures to reduce their polarization.
- It is determined that the economic factor prevailing over environmental and social factors (modernization of petrochemical and metallurgical industry enterprises, increasing the profitability of assets and patent activity of mesosystems), and secondly, the number of personnel realizing their potential in the field of R&D, have the greatest impact on decision-making that stimulate the transition of innovative mesosystems to sustainable development. Accordingly, the program for the development of innovative mesosystems in Russia should stimulate the sustainable development of industry, primarily by regulating these parameters.
Author Contributions
Funding
Institutional Review Board Statement
Informed Consent Statement
Data Availability Statement
Acknowledgments
Conflicts of Interest
References
- SSI. Sustainable Society Index. Available online: https://ssi.wi.th-koeln.de/history.html (accessed on 23 October 2021).
- Dyrdonova, A.N.; Lin’kova, T.S. Principles of petrochemical cluster’ sustainability assessment based on its members’ energy efficiency performance. E3S Web Conf. 2019, 124, 04013. [Google Scholar] [CrossRef]
- Samarina, V.P.; Skufina, T.P.; Savon, D.Y.; Shinkevich, A.I. Management of externalities in the context of sustainable development of the russian arctic zone. Sustainability 2021, 13, 7749. [Google Scholar] [CrossRef]
- Samarina, V.P.; Skufina, T.P.; Savon, D.Y.U. Comprehensive assessment of sustainable development of mining and metallurgical holdings: Problems and mechanisms of their resolution. Ugology 2021, 7, 20–24. [Google Scholar] [CrossRef]
- Shinkevich, M.V.; Shinkevich, A.I.; Ponkratova, L.A.; Klimova, N.V.; Yusupova, G.F.; Lushchik, I.V.; Zhuravleva, T.A. Models and Technologies to Manage the Institutionalization of Sustainable Innovative Development of Meso-Systems. Mediterr. J. Soc. Sci. 2015, 6, 32–39. [Google Scholar] [CrossRef]
- Linnerud, K.; Holden, E.; Simonsen, M. Closing the sustainable development gap: A global study of goal interactions. Sustain. Dev. 2021, 29, 738–753. [Google Scholar] [CrossRef]
- Vertakova, Y.V.; Plotnikov, V.A. The Integrated Approach to Sustainable Development: The Case of Energy Efficiency and Solid Waste Management. Int. J. Energy Econ. Policy 2019, 9, 194–201. [Google Scholar] [CrossRef]
- Shinkevich, A.I. Sustainable development of territories in the zone of industrial facilities. IOP Conf. Ser. Mater. Sci. Eng. 2020, 890, 012190. [Google Scholar] [CrossRef]
- Chen, T. Competitive and sustainable manufacturing in the age of globalization. Sustainability 2017, 9, 26. [Google Scholar] [CrossRef] [Green Version]
- Holden, E.; Linnerud, K.; Banister, D. Sustainable development: Our Common Future revisited. Glob. Environ. Chang. 2014, 26, 130–139. [Google Scholar] [CrossRef] [Green Version]
- Malysheva, T.V.; Shinkevich, A.I.; Kharisova, G.M.; Nuretdinova, Y.V.; Khasyanov, O.R.; Nuretdinov, I.G.; Zaitseva, N.A.; Kudryavtseva, S.S. The Sustainable Development of Competitive Enterprises through the Implementation of Innovative Development Strategy. Int. J. Econ. Financ. Issues 2016, 6, 185–191. [Google Scholar]
- Rajskaya, M.V.; Sagdeeva, A.A.; Panteleeva, Y.V.; Malysheva, T.V.; Ershova, I.G. Differentiated approach problems to innovative development management in Russian regions. Humanit. Soc. Sci. Rev. 2019, 7, 1262–1268. [Google Scholar] [CrossRef] [Green Version]
- Barsegyan, N.V.; Salimyanova, I.G.; Kushaeva, E.R. Typology of innovation strategies for petrochemical enterprises. J. Phys. Conf. Ser. 2020, 1515, 042090. [Google Scholar] [CrossRef]
- Shinkevich, A.I.; Kudryavtseva, S.S.; Rajskaya, M.V.; Zimina, I.V.; Dyrdonova, A.N.; Misbakhova, C.A. Integral technique for analyzing of national innovation systems development. Espacios 2018, 39, 6. [Google Scholar]
- Shinkevich, M.V.; Shinkevich, A.I.; Chudnovskiy, A.D.; Lushchik, I.V.; Kaigorodova, G.N.; Ishmuradova, I.I.; Bashkirtseva, S.A.; Marfina, L.V.; Zhuravleva, T.A. Formalization of sustainable innovative development process in the model of innovations diffusion. Int. J. Econ. Financ. Issues 2016, 6, 179–184. [Google Scholar]
- Ratner, S.; Lychev, A.; Rozhnov, A.; Lobanov, I. Efficiency Evaluation of Regional Environmental Management Systems in Russia Using Data Envelopment Analysis. Mathematics 2021, 9, 2210. [Google Scholar] [CrossRef]
- Li, D.; Lv, H. Investment in environmental innovation with environmental regulation and consumers’ environmental awareness: A dynamic analysis. Sustain. Prod. Consum. 2021, 28, 1366–1380. [Google Scholar] [CrossRef]
- Ren, S.; Sun, H.; Zhang, T. Do environmental subsidies spur environmental innovation? Empirical evidence from Chinese listed firms. Technol. Forecast. Soc. Chang. 2021, 173, 121123. [Google Scholar] [CrossRef]
- Ullah, S.; Nasim, A. Do firm-level sustainability targets drive environmental innovation? Insights from BRICS Economies. J. Environ. Manag. 2021, 294, 112754. [Google Scholar] [CrossRef]
- Mongo, M.; Belaïd, F.; Ramdani, B. The effects of environmental innovations on CO2 emissions: Empirical evidence from Europe. Environ. Sci. Policy 2021, 118, 1–9. [Google Scholar] [CrossRef]
- Zhao, X.; Zhang, Y.; Liang, J.; Li, Y.; Jia, R.; Wang, L. The sustainable development of the economic-energy-environment (3E) system under the carbon trading (CT) mechanism: A Chinese case. Sustainability 2018, 10, 98. [Google Scholar] [CrossRef] [Green Version]
- Koh, S.C.L.; Morris, J.; Ebrahimi, S.M.; Obayi, R. Integrated Resource Efficiency: Measurement and Management. Int. J. Oper. Prod. Manag. 2016, 36, 1576–1600. [Google Scholar] [CrossRef]
- Lubnina, A.A.; Melnik, A.N.; Smolyagina, M.V. On modelling of different sectors of economy in terms of sustainable development. Int. Bus. Manag. 2016, 10, 5592–5595. [Google Scholar] [CrossRef]
- Smolyagina, M.V.; Lubnina, A.A. Concerning the environmental marketing of waste management in the context of sustainable development. Int. J. Pharm. Technol. 2016, 8, 11257–11264. [Google Scholar]
- Shinkevich, A.I.; Lubnina, A.A.; Chikisheva, N.M.; Simonova, L.M.; Alenina, E.E.; Khrustalev, B.B.; Sadykova, R.S.; Kharisova, R.R. Innovative forms of production organization in the context of high-tech Meso-economic systems sustainable development. Int. Rev. Manag. Mark. 2016, 6, 219–224. [Google Scholar]
- Laurett, R.; Paço, A.; Mainardes, E.W. Measuring sustainable development, its antecedents, barriers and consequences in agriculture: An exploratory factor analysis. Environ. Dev. 2021, 37, 100583. [Google Scholar] [CrossRef]
- Miola, A.; Schiltz, F. Measuring sustainable development goals performance: How to monitor policy action in the 2030 Agenda implementation? Ecol. Econ. 2019, 164, 106373. [Google Scholar] [CrossRef]
- United Nations. Sustainable Development Goals. Available online: https://www.un.org/sustainabledevelopment/ (accessed on 23 October 2021).
- Galal, N.M.; Moneim, A.F.A. A mathematical programming approach to the optimal sustainable product mix for the process industry. Sustainability 2015, 7, 13085–13103. [Google Scholar] [CrossRef] [Green Version]
- Pieloch-Babiarz, A.; Misztal, A.; Kowalska, M. An impact of macroeconomic stabilization on the sustainable development of manufacturing enterprises: The case of Central and Eastern European Countries. Environ. Dev. Sustain. 2020, 23, 8669–8698. [Google Scholar] [CrossRef]
- Rutkowski, L.; Jaworski, M.; Pietruczuk, L.; Duda, P. The CART decision tree for mining data streams. Inf. Sci. 2014, 266, 1–15. [Google Scholar] [CrossRef]
- Kuswanto, H.; Mubarok, R. Classification of Cancer Drug Compounds for Radiation Protection Optimization Using CART. Procedia Comput. Sci. 2019, 161, 458–465. [Google Scholar] [CrossRef]
- Xu, L.; Du, H.; Zhang, X. A classification approach for urban metabolism using the CART model and its application in China. Ecol. Indic. 2021, 123, 107345. [Google Scholar] [CrossRef]
- Breiman, L.; Friedman, J.H.; Olshen, R.A.; Stone, C.T. Classification and Regression Trees, 1st ed.; Routledge: Boca Raton, FL, USA, 1984; 368p. [Google Scholar] [CrossRef]
- Apté, C.; Weiss, S. Data mining with decision trees and decision rules. Future Gener. Comput. Syst. 1997, 13, 197–210. [Google Scholar] [CrossRef]
- Gocheva-Ilieva, S.; Kulina, H.; Ivanov, A. Assessment of Students’ Achievements and Competencies in Mathematics Using CART and CART Ensembles and Bagging with Combined Model Improvement by MARS. Mathematics 2021, 9, 62. [Google Scholar] [CrossRef]
- Wang, F.; Wang, Q.; Nie, F.; Li, Z.; Yu, W.; Ren, F. A linear multivariate binary decision tree classifier based on K-means splitting. Pattern Recognit. 2020, 107, 107521. [Google Scholar] [CrossRef]
- Azad, M.; Moshkov, M. Multi-stage optimization of decision and inhibitory trees for decision tables with many-valued decisions. Eur. J. Oper. Res. 2017, 263, 910–921. [Google Scholar] [CrossRef] [Green Version]
- Bronfenbrenner, U.; Evans, G.W. Developmental Science in the 21st Century: Emerging Questions, Theoretical Models, Research Designs and Empirical Findings. Soc. Dev. 2000, 9, 115–125. [Google Scholar] [CrossRef]
- Godfrey, M.M.; Melin, C.N.; Muething, S.E.; Batalden, P.B.; Nelson, E.C. Clinical Microsystems, Part 3. Transformation of Two Hospitals Using Microsystem, Mesosystem, and Macrosystem Strategies. Jt. Comm. J. Qual. Patient Saf. 2008, 34, 591–603. [Google Scholar] [CrossRef]
- Federal State Statistics Service. Available online: http://www.gks.ru (accessed on 23 October 2021).
- HSE University. Available online: https://www.hse.ru (accessed on 23 October 2021).
- Larissa, B.; Maran, R.M.; Ioan, B.; Anca, N.; Mircea-Iosif, R.; Horia, T.; Gheorghe, F.; Ema Speranta, M.; Dan, M.I. Adjusted Net Savings of CEE and Baltic Nations in the Context of Sustainable Economic Growth: A Panel Data Analysis. J. Risk Financ. Manag. 2020, 13, 234. [Google Scholar] [CrossRef]






| Innovative Mesosystem | Iecon | Iecol | Isoc | ISDI | Innovative Mesosystem | Iecon | Iecol | Isoc | ISDI |
|---|---|---|---|---|---|---|---|---|---|
| Belgorod Region | 6.55 | 16.74 | 1.57 | 5.56 | Sevastopol city | 3.56 | 5.16 | 0.96 | 2.60 |
| Bryansk Region | 3.52 | 3.76 | 0.95 | 2.33 | Republic of Daghestan | −1.45 | 2.94 | 0.98 | −1.61 |
| Vladimir Region | 5.12 | 3.75 | 3.44 | 4.04 | Republic of North Ossetia—Alania | 3.05 | 0.01 | 0.81 | 0.01 |
| Voronezh Region | 3.95 | 16.39 | 3.78 | 6.25 | Stavropol Territory | 7.55 | 10.08 | 1.62 | 4.98 |
| Ivanovo Region | 1.15 | 5.31 | 1.15 | 1.91 | Republic of Bashkortostan | 8.91 | 15.53 | 3.37 | 7.75 |
| Kaluga Region | 7.43 | 5.96 | 4.24 | 5.73 | Republic of Mari El | −4.45 | 0.01 | 0.63 | 0.01 |
| Kostroma Region | 5.78 | 6.73 | 0.46 | 2.62 | Republic of Mordovia | 4.47 | 7.21 | 1.15 | 3.33 |
| Kursk Region | 3.84 | 13.74 | 1.83 | 4.59 | Republic of Tatarstan | 5.63 | 18.95 | 4.77 | 7.98 |
| Lipetsk Region | 9.94 | 16.66 | 1.01 | 5.51 | Udmurtian Republic | 5.66 | 4.77 | 2.03 | 3.80 |
| Moscow Region | 7.12 | 16.80 | 11.76 | 11.20 | Chuvash Republic | 7.89 | 4.42 | 1.70 | 3.90 |
| Orel Region | 5.10 | 8.32 | 1.12 | 3.62 | Perm Territory | 9.41 | 12.16 | 4.45 | 7.99 |
| Ryazan Region | 9.04 | 9.00 | 2.19 | 5.63 | Kirov Region | 4.94 | 11.14 | 1.72 | 4.56 |
| Smolensk Region | 5.02 | 17.49 | 1.25 | 4.79 | Nizhny Novgorod Region | 9.41 | 11.65 | 9.06 | 9.98 |
| Tambov Region | 3.79 | 0.01 | 1.10 | 0.01 | Penza Region | 4.40 | 4.52 | 3.14 | 3.97 |
| Tver Region | 3.46 | 14.45 | 2.57 | 5.05 | Samara Region | −4.48 | 15.82 | 4.27 | −6.71 |
| Tula Region | 5.12 | 15.80 | 3.11 | 6.31 | Saratov Region | 6.76 | 19.36 | 2.68 | 7.05 |
| Yaroslavl Region | 3.78 | 3.75 | 3.51 | 3.68 | Ulyanovsk Region | 3.62 | 7.70 | 3.20 | 4.47 |
| Moscow city | 6.23 | 18.92 | 13.07 | 11.55 | Sverdlovsk Region | 8.89 | 25.39 | 6.41 | 11.31 |
| Republic of Karelia | 2.86 | 9.11 | 1.14 | 3.10 | Tyumen Region | 5.89 | 12.31 | 2.34 | 5.54 |
| Komi Republic | 7.75 | 10.08 | 1.07 | 4.37 | Chelyabinsk Region | 9.10 | 22.17 | 5.82 | 10.55 |
| Arkhangelsk Region | 1.40 | 8.59 | 1.30 | 2.50 | Republic of Khakassia | 10.11 | 9.74 | 0.34 | 3.22 |
| Kaliningrad Region | 3.40 | 7.28 | 1.27 | 3.16 | Altay Territory | 9.96 | 9.76 | 1.77 | 5.56 |
| Leningrad Region | 5.05 | 17.87 | 3.47 | 6.79 | Krasnoyarsk Territory | 12.84 | 13.92 | 3.20 | 8.30 |
| Murmansk Region | −3.77 | 10.27 | 1.50 | −3.87 | Irkutsk Region | 10.97 | 15.12 | 2.12 | 7.06 |
| Novgorod Region | 6.97 | 11.97 | 1.78 | 5.30 | Kemerovo Region | 6.10 | 17.14 | 1.16 | 4.95 |
| Pskov Region | 2.46 | 1.28 | 0.49 | 1.16 | Novosibirsk Region | 5.77 | 11.03 | 5.35 | 6.98 |
| Sankt-Petersburg city | 5.51 | 11.55 | 10.26 | 8.68 | Omsk Region | 11.26 | 11.22 | 2.50 | 6.81 |
| Republic of Adygeya | 6.81 | 3.73 | 0.62 | 2.51 | Tomsk Region | 4.66 | 9.59 | 3.48 | 5.38 |
| Republic of Crimea | 4.99 | 5.14 | 1.33 | 3.24 | Republic of Buryatia | 4.41 | 8.25 | 1.01 | 3.32 |
| Krasnodar Territory | 2.73 | 15.28 | 2.65 | 4.80 | Republic of Sakha (Yakutia) | −2.76 | 10.69 | 0.85 | −2.93 |
| Astrakhan Region | −5.16 | 4.88 | 0.89 | −2.82 | Trans-Baikal Territory | 4.97 | 12.28 | 0.54 | 3.21 |
| Volgograd Region | 8.92 | 12.47 | 2.18 | 6.24 | Primorye Territory | 2.31 | 15.96 | 2.50 | 4.52 |
| Rostov Region | 7.12 | 20.56 | 4.01 | 8.37 | Khabarovsk Territory | 4.54 | 13.36 | 1.36 | 4.35 |
| Criterion | Class 1 | Class 2 | Class 3 | Class 4 |
|---|---|---|---|---|
| Average value of the dependent variable “integral indicator of sustainable development” (ISDI) | 2693 | 4919 | 7008 | 10.036 |
| The nature of sustainable development of innovative mesosystems | weak | moderate | perceptible | high |
| Number of innovative mesosystems | 17 | 26 | 10 | 7 |
| Classification criterion: number of personnel engaged in research (thousand people) | [0; 1149] | [1149; 6949] | [6949; 14.406] | [14.406; +∞) |
Publisher’s Note: MDPI stays neutral with regard to jurisdictional claims in published maps and institutional affiliations. |
© 2021 by the authors. Licensee MDPI, Basel, Switzerland. This article is an open access article distributed under the terms and conditions of the Creative Commons Attribution (CC BY) license (https://creativecommons.org/licenses/by/4.0/).
Share and Cite
Shinkevich, A.I.; Ershova, I.G.; Galimulina, F.F.; Yarlychenko, A.A. Innovative Mesosystems Algorithm for Sustainable Development Priority Areas Identification in Industry Based on Decision Trees Construction. Mathematics 2021, 9, 3055. https://doi.org/10.3390/math9233055
Shinkevich AI, Ershova IG, Galimulina FF, Yarlychenko AA. Innovative Mesosystems Algorithm for Sustainable Development Priority Areas Identification in Industry Based on Decision Trees Construction. Mathematics. 2021; 9(23):3055. https://doi.org/10.3390/math9233055
Chicago/Turabian StyleShinkevich, Aleksey I., Irina G. Ershova, Farida F. Galimulina, and Alla A. Yarlychenko. 2021. "Innovative Mesosystems Algorithm for Sustainable Development Priority Areas Identification in Industry Based on Decision Trees Construction" Mathematics 9, no. 23: 3055. https://doi.org/10.3390/math9233055
APA StyleShinkevich, A. I., Ershova, I. G., Galimulina, F. F., & Yarlychenko, A. A. (2021). Innovative Mesosystems Algorithm for Sustainable Development Priority Areas Identification in Industry Based on Decision Trees Construction. Mathematics, 9(23), 3055. https://doi.org/10.3390/math9233055
