Modeling of Must Fermentation Processes for Enabling CO2 Rate-Based Control
Abstract
1. Introduction
2. Materials and Methods
2.1. Models for Must Fermentation
2.2. Experimental Setup for CO2 Rate Monitoring
2.3. The Virtual CO2 Rate Sensor
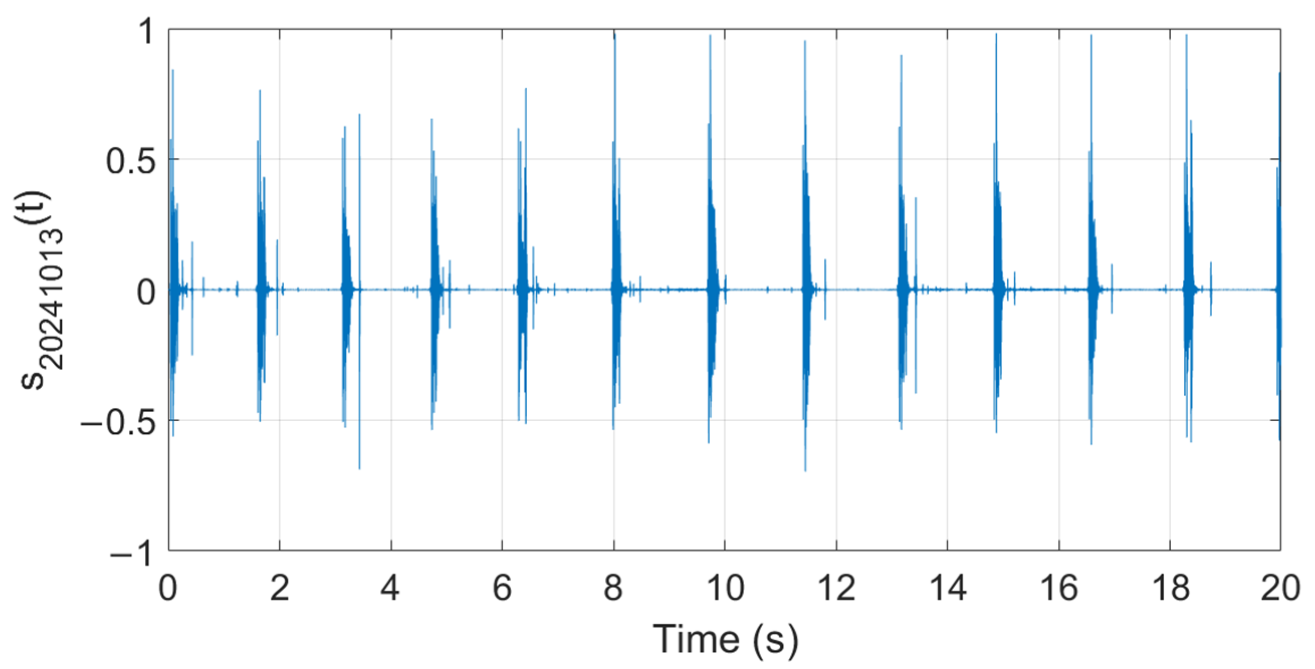
2.3.1. Acoustic Emission Analysis as a Detection Mechanism
2.3.2. Modeling and Processing of Acoustic Emission Signals
2.3.3. Digital Signal Processing Algorithm
- Periodic acquisition of 20 s of audio samples;
- Filtering the samples using the Savitzky–Golay finite impulse response (FIR) smoothing filter of polynomial order 11 and frame length 255;
- Extraction of upper RMS envelope using a sliding window of length 255;
- Low-pass filtering the extracted envelope (cutting frequency 2 Hz, window size 0.1 s);
- Searching the crossing points using a level of min_val+5%(max_val-min_val), both falling and rising transitions;
- Filtering of the candidate crossing points by removing the points where the distance between falling and raising points is smaller than 20% of the maximum distance between two rising crossing points;
- Extraction of signal parameters like frequency, pulse widths, and RMS value.
- RMS value, for representing the signal strength, which correlates to fermentation activity (higher RMS values suggest more vigorous activity);
- Maximum pulse width, for indicating the duration of fermentation events, such as CO2 bubble bursts (longer pulse widths might imply slower, sustained fermentation reactions);
- Average frequency, for observing the periodicity of the events (higher frequencies may indicate faster yeast activity and more CO2 production).
2.4. Control of Must Fermentation Kinetics
2.5. Simulation of the Fermentation Models
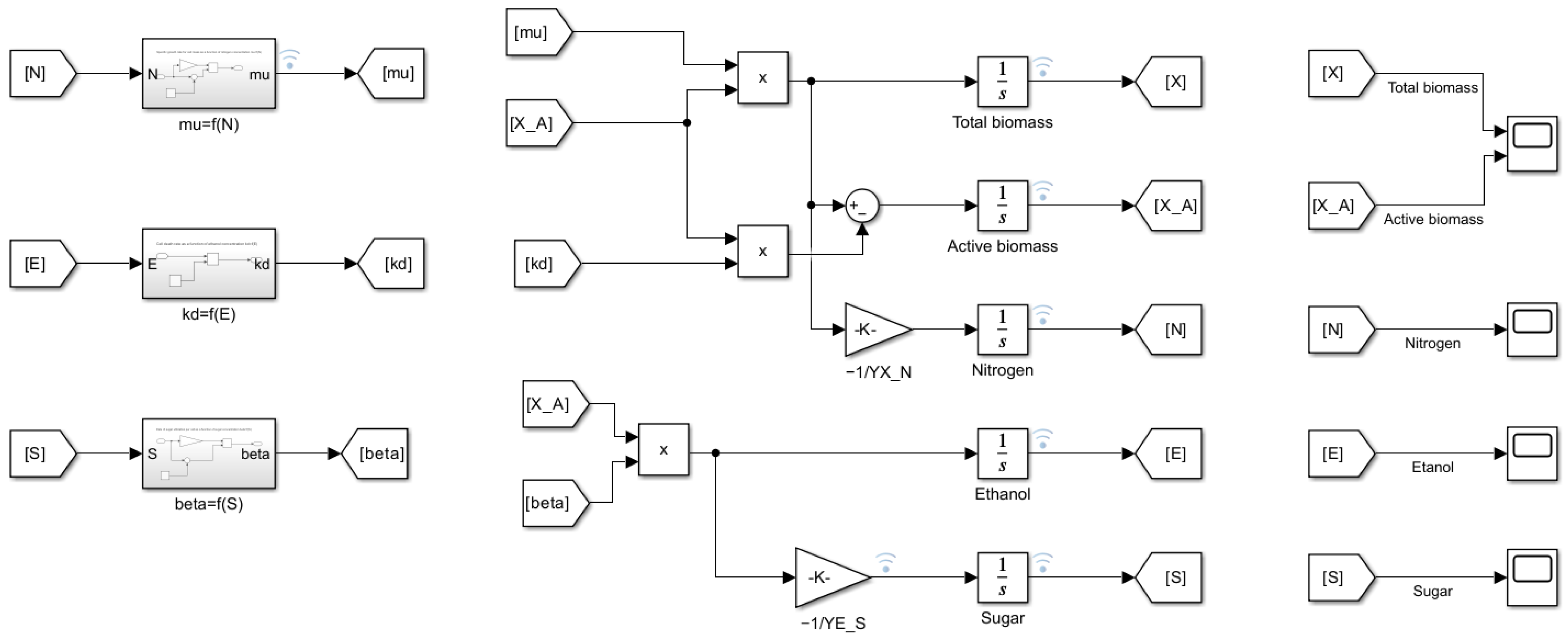
2.5.1. Coleman et al. Fermentation Model
2.5.2. Boulton Fermentation Model
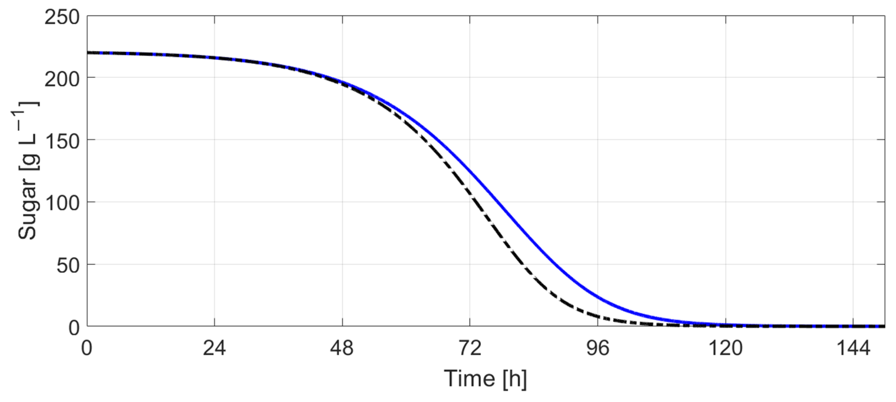
3. Results and Discussion
4. Conclusions
Author Contributions
Funding
Data Availability Statement
Conflicts of Interest
References
- Jackson, R.S. Fermentation. In Wine Science: Principles and Applications, 3rd ed.; Elsevier Inc.: Burlington, MA, USA, 2008; pp. 332–417. [Google Scholar]
- Paar, A. Complete Your Wine Analysis. Application Report XPAIA055EN-C. Available online: https://www.anton-paar.com (accessed on 19 October 2024).
- Mamolar-Domenech, S.; Crespo-Sariol, H.; Sáenz-Díez, J.C.; Sánchez-Roca, A.; Latorre-Biel, J.-I.; Blanco, J. A new approach for monitoring the alcoholic fermentation process based on acoustic emission analysis: A preliminary assessment. J. Food Eng. 2023, 353, 111537. [Google Scholar] [CrossRef]
- Innocenti, R.; Ettore, P. Analysis and Experimental Validation of Mathematical Models of Wine Fermentation. Master’s Thesis, Politecnico di Milano, Milan, Italy, 2022. [Google Scholar]
- Marsit, S.; Dequin, S. Diversity and adaptive evolution of Saccharomyces wine yeast: A review. FEMS Yeast Res. 2015, 15, fov067. [Google Scholar] [CrossRef] [PubMed]
- Coleman, M.C.; Fish, R.; Block, D.E. Temperature-dependent kinetic model for nitrogen-limited wine fermentations. Appl. Environ. Microbiol. 2007, 73, 5875–5884. [Google Scholar] [CrossRef] [PubMed]
- Assar, R.; Vargas, F.A.; Sherman, D.J. Reconciling Competing Models: A Case Study of Wine Fermentation Kinetics. In Algebraic and Numeric Biology; Lecture Notes in Computer Science; Horimoto, K., Nakatsui, M., Popov, N., Eds.; Springer: Berlin/Heidelberg, Germany, 2012; Volume 6479. [Google Scholar] [CrossRef]
- Nelson, J.; Boulton, R. Models for Wine Fermentation and Their Suitability for Commercial Applications. Fermentation 2024, 10, 269. [Google Scholar] [CrossRef]
- Liu, D.; Xu, L.; Xiong, W.; Zhang, H.T.; Lin, C.C.; Jiang, L.; Xu, B. Fermentation Process Modeling with Levenberg-Marquardt Algorithm and Runge-Kutta Method on Ethanol Production by Saccharomyces cerevisiae. Math. Probl. Eng. 2014, 2014, 289492. [Google Scholar] [CrossRef]
- Boulton, R. The Prediction of Fermentation Behavior by a Kinetic Model. Am. J. Enol. Vitic. 1980, 31, 40–45. [Google Scholar] [CrossRef]
- Borzi, A.; Merger, J.; Muller, J.; Rosch, A.; Schenk, C.; Schmidt, D.; Schmidt, S.; Schulz, V.; Velten, K.; von Wallbrunn, C.; et al. Novel model for wine fermentation including the yeast dying phase. arXiv 2014. Available online: https://arxiv.org/abs/1412.6068 (accessed on 15 May 2025).
- Bartsch, J.; Borzì, A.; Schenk, C.; Schmidt, D.; Müller, J.; Schulz, V.; Velten, K. An extended model of wine fermentation including aromas and acids. arXiv 2019. Available online: https://arxiv.org/abs/1901.03659 (accessed on 15 May 2025).
- Caro, I.; Pérez, L.; Cantero, D. Development of a Kinetic Model for the Alcoholic Fermentation of Must. Biotechnol. Bioeng. 1991, 38, 742–748. [Google Scholar] [CrossRef] [PubMed]
- Ghadarah, N.; Ayre, D. A Review on Acoustic Emission Testing for Structural Health Monitoring of Polymer-Based Composites. Sensors 2023, 23, 6945. [Google Scholar] [CrossRef] [PubMed]
- Barbosh, M.; Dunphy, K.; Sadhu, A. Acoustic emission-based damage localization using wavelet-assisted deep learning. J. Infrastruct. Preserv. Resil. 2022, 3, 6. [Google Scholar] [CrossRef]
- Martini, A.; Troncossi, M.; Rivola, A. Leak Detection in Water-Filled Small-Diameter Polyethylene Pipes by Means of Acoustic Emission Measurements. Appl. Sci. 2017, 7, 2. [Google Scholar] [CrossRef]
- Nguyen, D.-T.; Nguyen, T.-K.; Ahmad, Z.; Kim, J.-M. A Reliable Pipeline Leak Detection Method Using Acoustic Emission with Time Difference of Arrival and Kolmogorov-Smirnov Test. Sensors 2023, 23, 9296. [Google Scholar] [CrossRef] [PubMed]
- Yang, J.; Liu, C.; Xu, Q.; Tai, J. Acoustic Emission Signal Fault Diagnosis Based on Compressed Sensing for RV Reducer. Sensors 2022, 22, 2641. [Google Scholar] [CrossRef] [PubMed]
- Pham, M.T.; Kim, J.-M.; Kim, C.H. Intelligent Fault Diagnosis Method Using Acoustic Emission Signals for Bearings under Complex Working Conditions. Appl. Sci. 2020, 10, 7068. [Google Scholar] [CrossRef]
- Sio-Sever, A.; Lopez, J.M.; Asensio-Rivera, C.; Vizan-Idoipe, A.; de Arcas, G. Improved Estimation of End-Milling Parameters from Acoustic Emission Signals Using a Microphone Array Assisted by AI Modelling. Sensors 2022, 22, 3807. [Google Scholar] [CrossRef] [PubMed]
- Varner, D.; Černý, M.; Mareček, J.; Los, J. Monitoring of beer fermentation process using acoustic emission method. In Proceedings of the MendelNet, Brno, Czech Republic, 24 November 2010; pp. 651–653. Available online: https://mnet.mendelu.cz/mendelnet2010/articles/21_varner_322.pdf (accessed on 2 February 2025).
- Oikonomou, P.; Raptis, I.; Sanopoulou, M. Monitoring and Evaluation of Alcoholic Fermentation Processes Using a Chemocapacitor Sensor Array. Sensors 2014, 14, 16258–16273. [Google Scholar] [CrossRef]
- Lopes, T.G.; Aguiar, P.R.; França, T.V.; Conceição, P.d.O., Jr.; Soares, C., Jr.; Antonio, Z.R.F. Time-Domain Analysis of Acoustic Emission Signals during the First Layer Manufacturing in FFF Process. Eng. Proc. 2022, 27, 83. [Google Scholar] [CrossRef]
- Hussein, W.B.; Hussein, M.A.; Becker, T. Robust spectral estimation for speed of sound with phase shift correction applied online in yeast fermentation processes. Eng. Life Sci. 2012, 12, 603–614. [Google Scholar] [CrossRef]
- Kundu, P.; Kishore, N.K.; Sinha, A.K. Frequency domain analysis of acoustic emission signals for classification of partial discharges. In Proceedings of the 2007 Annual Report-Conference on Electrical Insulation and Dielectric Phenomena, Vancouver, BC, Canada, 14–17 October 2007; pp. 146–149. [Google Scholar] [CrossRef]
- Press, W.H.; Teukolsky, S.A.; Vetterling, W.T.; Flannery, B.P. Numerical Recipes. In The Art of Scientific Computing, 3rd ed.; Cambridge University Press: New York, NY, USA, 2007. [Google Scholar]
- Proakis, J.; Manolakis, D. Digital Signal Processing: Principles, Algorithms and Applications, 3rd ed.; Prentice Hall Inc.: Upper Saddle River, NJ, USA, 1996. [Google Scholar]
- Nelson, J.; Knoesen, A.; Boulton, R. Nonlinear Model Predictive Control of Wine Fermentation Kinetics. Eng. Proc. 2023, 37, 107. [Google Scholar] [CrossRef]
- Colombié, S.; Malherbe, S.; Sablayrolles, J.-M. Modeling of heat transfer in tanks during wine-making fermentation. Food Control 2007, 18, 953–960. [Google Scholar] [CrossRef]





































| Model | State Variables | Main Characteristics |
|---|---|---|
| Boulton, 1980 [10] | X [g·L−1]—total yeast cell mass (Xv—viable cell mass expressed as f(X,E,t)) | considers yeast viability |
| S [g·L−1]—sugar concentration | models temperature evolution | |
| E [g·L−1]—ethanol concentration | ||
| T [K]—temperature | ||
| Coleman et al., 2007 [6] | X [g·L−1]—total biomass | models active biomass |
| XA [g·L−1]—active biomass | combines ODEs with regression techniques for describing the effect of temperature and initial nitrogen condition on model parameters | |
| N [mg·L−1]—nitrogen concentration | ||
| E [g·L−1]—ethanol concentration | ||
| S [g·L−1]—sugar concentration | ||
| Borzi et al., 2014 [11] | X [g·L−1]—total biomass | includes a death phase for yeast, |
| N [g·L−1]—nitrogen concentration | does not cover the lag phase, | |
| E [g·L−1]—ethanol concentration | considers the influence of oxygen on the fermentation process | |
| S [g·L−1]—sugar concentration | ||
| O2 [g·L−1]—oxygen concentration | ||
| Bartsch et al., 2019 [12] | X [g·L−1]—yeast | models yeast dying behavior, |
| Nx, NTr [g·L−1]—concentration of nitrogen components | models oxygen evolution (important for yeast activity; unconsumed oxygen may lead to wine oxidation), | |
| E [g·L−1]—ethanol concentration | ||
| S [g·L−1]—sugar concentration | ||
| O2 [g·L−1]—oxygen concentration | considers glucose transporters (essential for sugar and nitrogen assimilation), | |
| Tr [g·L−1]—glucose transporters | ||
| P [g·L−1]—propanol | ||
| A [g·L−1]—isoamyl alcohol | considers the presence of aromas and acids | |
| B [g·L−1]—isobutanol | ||
| MA [g·L−1]—malic acid | ||
| TA [g·L−1]—tartaric acid | ||
| AA [g·L−1]—acetic acid |
| Day nr. | RMS Value | Maximum Pulse Width [s] | Average Frequency [Hz] |
|---|---|---|---|
| 1 | 0.0405 | 0.2175 | 0.6035 |
| 1 | 0.0512 | 0.7390 | 0.5440 |
| 2 | 0.0486 | 0.8527 | 0.6147 |
| 2 | 0.0431 | 0.9183 | 0.9235 |
| 4 | 0.0142 | 0.4318 | 0.5376 |
| 5 | 0.0202 | 0.5236 | 0.2906 |
Disclaimer/Publisher’s Note: The statements, opinions and data contained in all publications are solely those of the individual author(s) and contributor(s) and not of MDPI and/or the editor(s). MDPI and/or the editor(s) disclaim responsibility for any injury to people or property resulting from any ideas, methods, instructions or products referred to in the content. |
© 2025 by the authors. Licensee MDPI, Basel, Switzerland. This article is an open access article distributed under the terms and conditions of the Creative Commons Attribution (CC BY) license (https://creativecommons.org/licenses/by/4.0/).
Share and Cite
Stroia, N.; Lodin, A. Modeling of Must Fermentation Processes for Enabling CO2 Rate-Based Control. Mathematics 2025, 13, 1653. https://doi.org/10.3390/math13101653
Stroia N, Lodin A. Modeling of Must Fermentation Processes for Enabling CO2 Rate-Based Control. Mathematics. 2025; 13(10):1653. https://doi.org/10.3390/math13101653
Chicago/Turabian StyleStroia, Nicoleta, and Alexandru Lodin. 2025. "Modeling of Must Fermentation Processes for Enabling CO2 Rate-Based Control" Mathematics 13, no. 10: 1653. https://doi.org/10.3390/math13101653
APA StyleStroia, N., & Lodin, A. (2025). Modeling of Must Fermentation Processes for Enabling CO2 Rate-Based Control. Mathematics, 13(10), 1653. https://doi.org/10.3390/math13101653
