Dynamics and Stabilization of Chaotic Monetary System Using Radial Basis Function Neural Network Control
Abstract
1. Introduction
- This work investigates the dynamic behavior of a three-dimensional chaotic monetary system using autonomous quadratic ordinary differential equations, examining equilibrium points, stability, Lyapunov exponents, and bifurcation diagrams to understand its chaotic, periodic, and equilibrium states.
- The study explores the multistability of the system, revealing the presence of multiple stable states under varying conditions, which reflects the complex and unpredictable nature of real-world economic systems.
- This work designs a RBFNN controller to stabilize the chaotic behavior of the system and validates its effectiveness through numerical simulations, highlighting its potential applications in economic and financial modeling.
2. Modelling of Chaotic Monetary System
3. Dynamics of the System
3.1. Varying the Parameter a
3.2. Varying the Parameter b
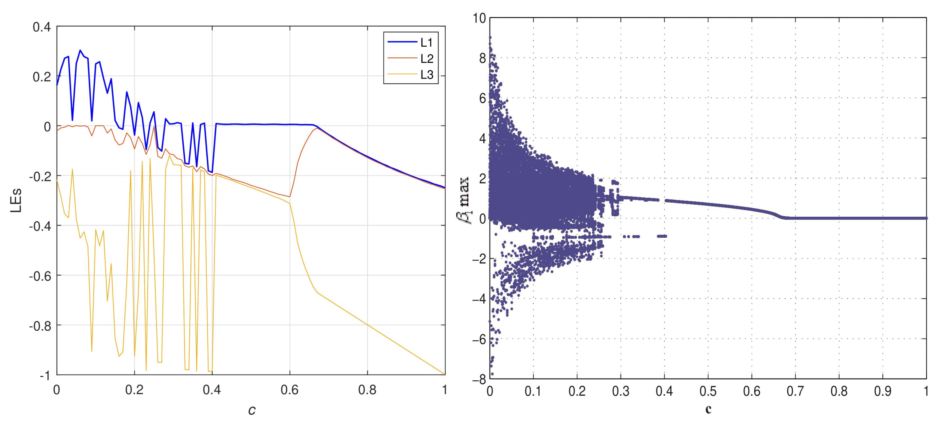
3.3. Varying the Parameter c
3.4. Multistability in the CMS (1)
4. RBFNN Controller Design
4.1. Non-Linear Controller Design Method
4.2. Numerical Simulation
4.3. Implementation of RBFNN Controller
5. Conclusions
Author Contributions
Funding
Data Availability Statement
Conflicts of Interest
References
- Johansyah, M.D.; Sambas, A.; Zheng, S.; Benkouider, K.; Vaidyanathan, S.; Mohamed, M.A.; Mamat, M. A novel financial system with one stable and two unstable equilibrium points: Dynamics, coexisting attractors, complexity analysis and synchronization using integral sliding mode control. Chaos Solitons Fractals 2023, 177, 114283. [Google Scholar] [CrossRef]
- Gomes, O.; Mendes, V.M.; Mendes, D.A.; Sousa Ramos, J. Chaotic dynamics in optimal monetary policy. Eur. Phys. J. B 2007, 57, 195–199. [Google Scholar] [CrossRef]
- Shah, Z.; Bonyah, E.; Alzahrani, E.; Jan, R.; Aedh Alreshidi, N. Chaotic phenomena and oscillations in dynamical behaviour of financial system via fractional calculus. Complexity 2022, 2022, 8113760. [Google Scholar] [CrossRef]
- Zhou, S.S.; Jahanshahi, H.; Din, Q.; Bekiros, S.; Alcaraz, R.; Alassafi, M.O.; Chu, Y.M. Discrete-time macroeconomic system: Bifurcation analysis and synchronization using fuzzy-based activation feedback control. Chaos Solitons Fractals 2021, 142, 110378. [Google Scholar] [CrossRef]
- Sambas, A.; Miroslav, M.; Vaidyanathan, S.; Ovilla-Martínez, B.; Tlelo-Cuautle, E.; Abd El-Latif, A.A.; Bonny, T. A New Hyperjerk System with a Half Line Equilibrium: Multistability, Period Doubling Reversals, Antimonotonocity, Electronic Circuit, FPGA Design and an Application to Image Encryption. IEEE Access 2024, 12, 9177–9194. [Google Scholar] [CrossRef]
- Chen, S.B.; Jahanshahi, H.; Abba, O.A.; Solís-Pérez, J.E.; Bekiros, S.; Gómez-Aguilar, J.F.; Chu, Y.M. The effect of market confidence on a financial system from the perspective of fractional calculus: Numerical investigation and circuit realization. Chaos Solitons Fractals 2020, 140, 110223. [Google Scholar] [CrossRef]
- Shi, F.; Broussard, J.P.; Booth, G.G. The complex nature of financial market microstructure: The case of a stock market crash. J. Econ. Interact. Coord. 2022, 2022, 1–40. [Google Scholar] [CrossRef]
- Christodoulidis, P.; Roest, D.; Sfakianakis, E.I. Attractors, bifurcations and curvature in multi-field inflation. J. Cosmol. Astropart. Phys. 2020, 2020, 006. [Google Scholar] [CrossRef]
- Yousefpour, A.; Jahanshahi, H.; Munoz-Pacheco, J.M.; Bekiros, S.; Wei, Z. A fractional-order hyper-chaotic economic system with transient chaos. Chaos Solitons Fractals 2020, 130, 109400. [Google Scholar] [CrossRef]
- Johansyah, M.D.; Sambas, A.; Mobayen, S.; Vaseghi, B.; Al-Azzawi, S.F.; Sukono Sulaiman, I.M. Dynamical analysis and adaptive finite-time sliding mode control approach of the financial fractional-order chaotic system. Mathematics 2022, 11, 100. [Google Scholar] [CrossRef]
- Hołyst, J.A.; Urbanowicz, K. DChaos control in economical model by time-delayed feedback method. Phys. Stat. Mech. Its Appl. 2000, 287, 587–598. [Google Scholar] [CrossRef]
- Zhang, G.; Qian, P.; Su, Z. Evolution of fractional-order chaotic economic systems based on non-degenerate equilibrium points. Chaos Solitons Fractals 2019, 128, 219–228. [Google Scholar] [CrossRef]
- Jhangeer, A.; Faridi, W.A.; Alshehri, M. The study of phase portraits, multistability visualization, Lyapunov exponents and chaos identification of coupled nonlinear volatility and option pricing model. Eur. Phys. J. Plus 2024, 139, 658. [Google Scholar] [CrossRef]
- Johansyah, M.D.; Sambas, A.; Farman, M.; Vaidyanathan, S.; Zheng, S.; Foster, B.; Hidayanti, M. Global mittag-leffler attractive sets, boundedness, and finite-time stabilization in novel chaotic 4d supply chain models with fractional order form. Fractal Fract. 2024, 8, 462. [Google Scholar] [CrossRef]
- Hu, J.; Wu, J. A study on the nonlinear relationship between market, subsidy, and income of photovoltaic enterprises based on chaos theory. Int. J. Ind. Eng. Comput. 2024, 15, 355–366. [Google Scholar] [CrossRef]
- Dorokhov, O.; Lebedeva, I.; Malyarets, L.; Voronin, A. Non-linear model of the macroeconomic system dynamics: Multiplier-accelerator. Bull. Transilv. Univ. Bras. Ser. III Math. Comput. Sci. 2023, 3, 181–200. [Google Scholar] [CrossRef]
- Bekiros, S.; Jahanshahi, H.; Bezzina, F.; Aly, A.A. A novel fuzzy mixed H2/H optimal controller for hyperchaotic financial systems. Chaos Solitons Fractals 2021, 146, 110878. [Google Scholar] [CrossRef]
- Xu, X.; Lee, S.D.; Kim, H.S.; You, S.S. Management and optimisation of chaotic supply chain system using adaptive sliding mode control algorithm. Int. J. Prod. Res. 2021, 59, 2571–2587. [Google Scholar] [CrossRef]
- Ziyan, L.; Ke, T.; Qing, X.; Chengrong, X.; Yuhua, X. Finite-Time Impulsive Control of Financial Risk Dynamic System with Chaotic Characteristics. Complexity 2021, 2021, 5207154. [Google Scholar] [CrossRef]
- Kocamaz, U.E.; Uyaroglu, Y.; Cagil, G.; Taskin, H.; Cagil, Z. Control of Chaotic Finance System Using Artificial Neural Networks. Chaotic Model. Simul. 2015, 2015, 289–302. [Google Scholar]
- Dousseh, P.Y.; Ainamon, C.; Miwadinou, C.H.; Monwanou, A.V.; Chabi Orou, J.B. Adaptive control of a new chaotic financial system with integer order and fractional order and its identical adaptive synchronization. Math. Probl. Eng. 2021, 2021, 5512094. [Google Scholar] [CrossRef]
- Lu, X. A financial chaotic system control method based on intermittent controller. Math. Probl. Eng. 2020, 2020, 5810707. [Google Scholar] [CrossRef]
- Shi, J.; He, K.; Fang, H. Chaos, Hopf bifurcation and control of a fractional-order delay financial system. Math. Comput. Simul. 2022, 194, 348–364. [Google Scholar] [CrossRef]
- Yousri, D.; Mirjalili, S. Chaos, Fractional-order cuckoo search algorithm for parameter identification of the fractional-order chaotic, chaotic with noise and hyper-chaotic financial systems. Eng. Appl. Artif. Intell. 2020, 92, 103662. [Google Scholar] [CrossRef]
- Wang, S.; Bekiros, S.; Yousefpour, A.; He, S.; Castillo, O.; Jahanshahi, H. Synchronization of fractional time-delayed financial system using a novel type-2 fuzzy active control method. Chaos Solitons Fractals 2020, 136, 109768. [Google Scholar] [CrossRef]
- Tian, M.W.; Bouteraa, Y.; Alattas, K.A.; Yan, S.R.; Alanazi, A.K.; Mohammadzadeh, A.; Mobayen, S. A Type-3 Fuzzy Approach for Stabilization and Synchronization of Chaotic Systems: Applicable for Financial and Physical Chaotic Systems. Complexity 2022, 2022, 8437910. [Google Scholar] [CrossRef]
- Chu, Y.M.; Bekiros, S.; Zambrano-Serrano, E.; Orozco-López, O.; Lahmiri, S.; Jahanshahi, H.; Aly, A.A. Artificial macro-economics: A chaotic discrete-time fractional-order laboratory model. Chaos Solitons Fractals 2021, 145, 110776. [Google Scholar] [CrossRef]
- Lăzureanu, C. Chaotic behavior of an integrable deformation of a nonlinear monetary system. AIP Conf. Proc. 2019, 2116, 370004. [Google Scholar]
- Kopp, M.; Samuilik, I. A New 6D Two-wing Hyperhaotic System: Dynamical Analysis, Circuit Design, and Sinchronization. Chaos Theory Appl. 2024, 6, 273–283. [Google Scholar] [CrossRef]
- Kozlovska, O.; Sadyrbaev, F.; Samuilik, I. A New 3D Chaotic Attractor in Gene Regulatory Network. Mathematics 2023, 12, 100. [Google Scholar] [CrossRef]
- Li, Q.; Li, R.; Huang, D. Dynamic analysis of a new 4D fractional-order financial system and its finite-time fractional integral sliding mode control based on RBF neural network. Chaos Solitons Fractals 2023, 177, 114156. [Google Scholar] [CrossRef]
- Liu, Z.; Zhang, Y.; Yang, S.; Lyu, Y. Multivariate Cooperative Internal Mode Control of RBF Neural Network for Power System Chaos Suppression. IEEE Access 2023, 11, 139112–139120. [Google Scholar] [CrossRef]
- Du, C.C.; Wang, X.; Wang, Z.; Wang, D.H. Data-driven dynamics reconstruction using RBF network. Mach. Learn. Sci. Technol. 2023, 4, 045016. [Google Scholar] [CrossRef]
- Fathollahi, A.; Andresen, B. Adaptive Fixed-Time Control Strategy of Generator Excitation and Thyristor-Controlled Series Capacitor in Multi-Machine Energy Systems. IEEE Access 2024, 12, 100316–100327. [Google Scholar] [CrossRef]
- Fathollahi, A.; Gheisarnejad, M.; Andresen, B.; Farsizadeh, H.; Khooban, M.H. Robust artificial intelligence controller for stabilization of full-bridge converters feeding constant power loads. IEEE Trans. Circuits Syst. II Express Briefs 2023, 70, 3504–3508. [Google Scholar] [CrossRef]






















| Number | RBF Parameters |
|---|---|
| 250 | Total number of trainings |
| 125 | Number of training pairs |
| 125 | Number of test pairs |
| 0 | Mean squared error goal (P1) |
| 0.2 | Spread of radial basis functions (P2) |
| 150 | Maximum number of neurons (P3) |
| 30 | Number of neurons to add between displays (P4) |
| 120 | Epoch (5) |
Disclaimer/Publisher’s Note: The statements, opinions and data contained in all publications are solely those of the individual author(s) and contributor(s) and not of MDPI and/or the editor(s). MDPI and/or the editor(s) disclaim responsibility for any injury to people or property resulting from any ideas, methods, instructions or products referred to in the content. |
© 2024 by the authors. Licensee MDPI, Basel, Switzerland. This article is an open access article distributed under the terms and conditions of the Creative Commons Attribution (CC BY) license (https://creativecommons.org/licenses/by/4.0/).
Share and Cite
Johansyah, M.D.; Sambas, A.; Hannachi, F.; Hamidzadeh, S.M.; Rusyn, V.; Hidayanti, M.; Foster, B.; Rusyaman, E. Dynamics and Stabilization of Chaotic Monetary System Using Radial Basis Function Neural Network Control. Mathematics 2024, 12, 3977. https://doi.org/10.3390/math12243977
Johansyah MD, Sambas A, Hannachi F, Hamidzadeh SM, Rusyn V, Hidayanti M, Foster B, Rusyaman E. Dynamics and Stabilization of Chaotic Monetary System Using Radial Basis Function Neural Network Control. Mathematics. 2024; 12(24):3977. https://doi.org/10.3390/math12243977
Chicago/Turabian StyleJohansyah, Muhamad Deni, Aceng Sambas, Fareh Hannachi, Seyed Mohamad Hamidzadeh, Volodymyr Rusyn, Monika Hidayanti, Bob Foster, and Endang Rusyaman. 2024. "Dynamics and Stabilization of Chaotic Monetary System Using Radial Basis Function Neural Network Control" Mathematics 12, no. 24: 3977. https://doi.org/10.3390/math12243977
APA StyleJohansyah, M. D., Sambas, A., Hannachi, F., Hamidzadeh, S. M., Rusyn, V., Hidayanti, M., Foster, B., & Rusyaman, E. (2024). Dynamics and Stabilization of Chaotic Monetary System Using Radial Basis Function Neural Network Control. Mathematics, 12(24), 3977. https://doi.org/10.3390/math12243977

