Statistical Features and Estimation Methods for Half-Logistic Unit-Gompertz Type-I Model
Abstract
1. Introduction
2. HLUG-TI Specifications
3. Mixture Representations
4. Statistical and Mathematical Characteristics
4.1. Quantile Function (QF)
4.2. Ordinary Moments
4.3. Moment Generating Function (mgf)
4.4. Incomplete Noncentral Moments
4.5. Central Moments
4.6. Characteristic Function (CF)
4.7. Factorial Generating Function (FGF)
4.8. Order Statistics (ODS)
5. Parameter Estimation with Simulation
5.1. Maximum Likelihood Estimators
5.2. Least Square Estimators
5.3. Weighted Least Square Estimators
5.4. Cramér–von Mises Estimators
5.5. ADE and RTADE Approach
6. Simulation Study
- For all estimation techniques, the bias of and reduces as n increases.
- For all methods, the biases of are generally positive.
- For all methods, the negative biases of and are also observed.
- The bias of parameter is larger than parameter and .
- Under all of the methods, the MSEs of seem larger.
- Using the entries of the graphical study for different parametric combinations, we can conclude that the MLE method outperforms all other estimation methods with an overall minimum amount of bias and MSE. Therefore, depending on the simulation study, the MLE method performs best for HLUG-TI distribution.
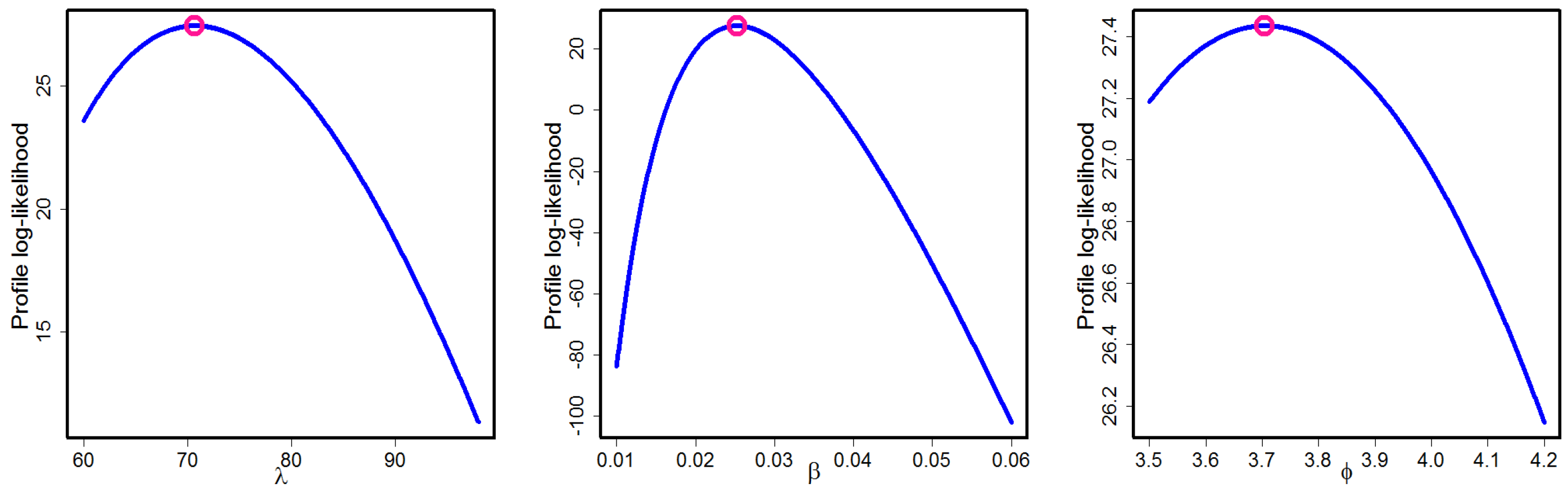
7. Real Data Applications
8. Conclusions
Author Contributions
Funding
Institutional Review Board Statement
Informed Consent Statement
Data Availability Statement
Conflicts of Interest
Nomenclature
| Abbreviations | |||
| GSE | Generalized Spacing Estimator | HRF | Hazard Rate Function |
| Probability Density Function | PCE | Percentile Estimator | |
| MLE | Maximum Likelihood Estimation | LME | L-Moments Estimator |
| CDF | Cumulative Distribution Function | CF | Characteristic Function |
| CHRF | Cumulative Hazard Rate Function | QF | Quantile Function |
| MGF | Moment Generating Function | UG | Unit-Gompertz |
| SF | Survival Function | LSE | Least Squares Estimator |
| HLUG-TI | Half-Logistic Unit-Gompertz Type-I | TIHL-G | Type-I Half-Logistic-G |
| WLSE | Weighted Least Squares Estimation | r.v. | random variable |
| CVME | Cramér–von Mises estimator | ADE | Anderson–Darling Estimator |
| RTAD | Right-Tail Anderson–Darling | FGF | Factorial Generating Function |
| Symbols | |||
| CDF | |||
| SF | HRF | ||
| CHRF |
References
- Mazucheli, J.; Menezes, A.F.; Dey, S. Unit-Gompertz Distribution with Applications. Statistica 2019, 79, 25–43. [Google Scholar] [CrossRef]
- Jha, M.K.; Dey, S.; Tripathi, Y.M. Reliability estimation in a multicomponent stress-strength based on unit-Gompertz distribution. Int. J. Qual. Reliab. Manag. 2019, 37, 428–450. [Google Scholar] [CrossRef]
- Kumar, D.; Dey, S.; Ormoz, E.; MirMostafaee, S.M.T.K. Inference for the unit-Gompertz model based on record values and inter-record times with an application. Rend. Circ. Mat. Palermo Ser. 2020, 69, 1295–1319. [Google Scholar] [CrossRef]
- Jha, M.K.; Dey, S.; Alotaibi, R.M.; Tripathi, Y.M. Reliability estimation of a multicomponent stress-strength model for unit Gompertz distribution under progressive Type II censoring. Qual. Reliab. Eng. Int. 2020, 36, 965–987. [Google Scholar] [CrossRef]
- Anis, M.Z.; De, D. An expository note on unit-Gompertz distribution with applications. Statistica 2020, 80, 469–490. [Google Scholar]
- Eugene, N.; Lee, C.; Famoye, F. Beta-normal distribution and its applications. Commun. Stat. Theor. Meth. 2002, 31, 497–512. [Google Scholar] [CrossRef]
- Zografos, K.; Balakrishnan, N. On families of beta and generalized gamma-generated distributions and associated inference. Stat. Methodol. 2009, 6, 344–362. [Google Scholar] [CrossRef]
- Cordeiro, G.M.; de Castro, M. A new family of generalized distributions. J. Stat. Comput. Simul. 2011, 81, 883–898. [Google Scholar] [CrossRef]
- Alzaatreh, A.; Ghosh, I. On the Weibull-X family of distributions. J. Stat. Theory Appl. 2015, 14, 169–183. [Google Scholar] [CrossRef]
- Tahir, M.H.; Cordeiro, G.M.; Alizadeh, M.; Mansoor, M.; Zubair, M.; Hamedani, G.G. The odd generalized exponential family of distributions with applications. J. Stat. Distrib. Appl. 2015, 2, 1. [Google Scholar] [CrossRef]
- Muhammad, M. Poisson-odd generalized exponential family of distributions: Theory and applications. Hacet. J. Math. Stat. 2018, 47, 1652–1670. [Google Scholar] [CrossRef]
- Cordeiro, G.M.; Alizadeh, M.; Diniz Marinho, P.R. The type I half-logistic family of distributions. J. Stat. Comput. Simul. 2015, 86, 707–728. [Google Scholar] [CrossRef]
- Dey, S.; Moala, F.A.; Kumar, D. Statistical properties and different methods of estimation of Gompertz distribution with application. J. Stat. Manag. Syst. 2018, 21, 839–876. [Google Scholar] [CrossRef]
- Dey, S.; Alzaatreh, A.; Zhang, C.; Kumar, D. A new extension of generalized exponential distribution with application to ozone data. Ozone Sci. Eng. 2017, 39, 273–285. [Google Scholar] [CrossRef]
- Nair, N.U.; Sankaran, P.G.; Balakrishnan, N. Quantile-Based Reliability Analysis; Springer Science & Business Media: Berlin/Heidelberg, Germany, 2013. [Google Scholar]
- Olver, F.W.J.; Daalhuis, A.B.O.; Lozier, D.W.; Schneider, B.I.; Boisvert, R.F.; Clark, C.W.; Miller, B.R.; Saunders, B.V. (Eds.) NIST Digital Library of Mathematical Functions. Release 1.0.19 of 2018-06-22. Available online: http://dlmf.nist.gov/ (accessed on 21 March 2022).
- Tippett, L.H. On the extreme individuals and the range of samples taken from a normal population. Biometrika 1925, 17, 364–387. [Google Scholar] [CrossRef]
- Silva, G.O.; Ortega, E.M.; Cordeiro, G.M. The beta modified Weibull distribution. Lifetime Data Anal. 2010, 16, 409–430. [Google Scholar] [CrossRef]
- Anderson, T.W.; Darling, D.A. Asymptotic theory of certain “goodness of fit” criteria based on stochastic processes. Ann. Math. Stat. 1952, 23, 193–212. [Google Scholar] [CrossRef]
- Anderson, T.W.; Darling, D.A. A test of goodness of fit. J. Am. Stat. Assoc. 1954, 49, 765–769. [Google Scholar] [CrossRef]
- Pettitt, A.N. A Two-Sample Anderson–Darling Rank Statistic. Biometrika 1976, 63, 161. [Google Scholar]
- Stephens, M.A. Components of goodness-of-fit statistics. Ann. Inst. Henri Poincare B 1974, 10, 37–54. [Google Scholar]
- Boos, D.D. Minimum distance estimators for location and goodness of fit. J. Am. Stat. Assoc. 1981, 76, 663–670. [Google Scholar] [CrossRef]
- Murthy, D.P.; Xie, M.; Jiang, R. Weibull Models; John Wiley & Sons: Hoboken, NJ, USA, 2004. [Google Scholar]
- Cordeiro, G.M.; dos Santos Brito, R. The beta power distribution. Braz. J. Probab. Stat. 2012, 26, 88–112. [Google Scholar]
- Brito, R.S. Estudo de Expansoes Assintoticas. Avaliacao Numnerica de Momentos das Distribuicoes Beta Generalizadas, Aplicaoes em Modelos de Regressao e Analise Discriminante. Master’s Thesis, Universidade Federal Rural de Pernambuco, Recife, Brazil, 2009. [Google Scholar]
- Shafiq, A.; Lone, S.A.; Sindhu, T.N.; El Khatib, Y.; Al-Mdallal, Q.M.; Muhammad, T. A new modified Kies Fréchet distribution: Applications of mortality rate of COVID-19. Results Phys. 2021, 28, 104638. [Google Scholar] [CrossRef]
- Sindhu, T.N.; Shafiq, A.; Al-Mdallal, Q.M. On the analysis of number of deaths due to COVID-19 outbreak data using a new class of distributions. Results Phys. 2021, 21, 103747. [Google Scholar] [CrossRef]
- Jones, M.C. Kumaraswamy’s distribution: A beta-type distribution with some tractability advantages. Stat. Methodol. 2009, 6, 70–81. [Google Scholar] [CrossRef]
- Mazucheli, J.; Menezes, A.F.B.; Fernandes, L.B.; de Oliveira, R.P.; Ghitany, M.E. The unit-Weibull distribution as an alternative to the Kumaraswamy distribution for the modeling of quantiles conditional on covariates. J. Appl. Stat. 2020, 47, 954–974. [Google Scholar] [CrossRef] [PubMed]
- Khan, M.S.; King, R.; Hudson, I.L. Transmuted kumaraswamy distribution. Stat. Transit. New Ser. 2016, 17, 183–210. [Google Scholar] [CrossRef]
- Lehmann, E.L. The power of rank tests. Ann. Math. Stat. 1953, 24, 23–43. [Google Scholar] [CrossRef]
- Shafiq, A.; Sindhu, T.N.; Lone, S.A.; Hassan, M.K.; Nonlaopon, K. Mixture of Akash Distributions: Estimation, Simulation and Application. Axioms 2022, 11, 516. [Google Scholar] [CrossRef]

















| E | 0.87516 | 0.82088 | 0.90743 | 0.89166 | 0.91499 | 0.29191 |
| E | 0.77125 | 0.68403 | 0.82689 | 0.79691 | 0.83961 | 0.09797 |
| E | 0.68403 | 0.57754 | 0.75642 | 0.71382 | 0.77248 | 0.03674 |
| E | 0.61022 | 0.49330 | 0.69444 | 0.64077 | 0.71249 | 0.01510 |
| 0.00535 | 0.01018 | 0.00346 | 0.00186 | 0.00239 | 0.01275 | |
| S | 8.67374 | 5.77620 | 11.6341 | 15.6444 | 14.7932 | 1.86490 |
| K | 1.20946 | 1.19683 | 1.23356 | 1.24648 | 1.26732 | 1.21331 |
| Distributions | MLEs | Standard Errors |
|---|---|---|
| Unit-Gompertz | ||
| KSwamy | ||
| Unit-Weibull | ||
| HLUG-TI | ||
| TKSW | ||
| LTI |
| Distributions | MLEs | Standard Errors |
|---|---|---|
| Unit-Gompertz | ||
| KSwamy | ||
| Unit-Weibull | ||
| HLUG-TI | ||
| TKSW | 0.2735, 0.5622, 0.2246 | |
| LTI |
| Distribution | AIC | BIC | HQIC | −LL | PV | |
|---|---|---|---|---|---|---|
| Unit-Gompertz | 2.6975 | 5.4999 | 3.5940 | −0.6513 | 0.1955 | 0.1766 |
| KSwamy | −3.0050 | −0.2026 | −2.1085 | −3.5025 | 0.1600 | 0.3850 |
| Unit-Weibull | −1.7447 | 1.0577 | −0.8482 | −2.8723 | 0.1664 | 0.3393 |
| HLUG-TI | −5.9084 | −1.7048 | −4.5637 | −5.9542 | 0.11441 | 0.7857 |
| TKSW | −1.0692 | 3.1344 | 0.2756 | −3.5346 | 0.1568 | 0.4097 |
| LTI | 0.6801 | 2.0813 | 1.1284 | −0.6599 | 0.1926 | 0.1895 |
| Distribution | AIC | BIC | HQIC | −LL | PV | |
|---|---|---|---|---|---|---|
| Unit-Gompertz | −6.977409 | −1.631752 | −4.810351 | −5.488705 | 0.18347 | 0.001488 |
| KSwamy | −46.78936 | −41.4437 | −44.6223 | −25.39468 | 0.07625 | 0.5626 |
| Unit-Weibull | −29.8423 | −24.49664 | −27.67524 | −16.92115 | 0.12061 | 0.08891 |
| HLUG-TI | −48.86908 | −40.85059 | −45.61849 | −27.43454 | 0.0692 | 0.6851 |
| TKSW | −48.09763 | −40.07914 | −44.84704 | −27.04881 | 0.0670 | 0.6835 |
| LTI | 0.8290953 | 3.501924 | 1.912625 | −0.5854524 | 0.24183 | 0.0000 |
Disclaimer/Publisher’s Note: The statements, opinions and data contained in all publications are solely those of the individual author(s) and contributor(s) and not of MDPI and/or the editor(s). MDPI and/or the editor(s) disclaim responsibility for any injury to people or property resulting from any ideas, methods, instructions or products referred to in the content. |
© 2023 by the authors. Licensee MDPI, Basel, Switzerland. This article is an open access article distributed under the terms and conditions of the Creative Commons Attribution (CC BY) license (https://creativecommons.org/licenses/by/4.0/).
Share and Cite
Shafiq, A.; Sindhu, T.N.; Dey, S.; Lone, S.A.; Abushal, T.A. Statistical Features and Estimation Methods for Half-Logistic Unit-Gompertz Type-I Model. Mathematics 2023, 11, 1007. https://doi.org/10.3390/math11041007
Shafiq A, Sindhu TN, Dey S, Lone SA, Abushal TA. Statistical Features and Estimation Methods for Half-Logistic Unit-Gompertz Type-I Model. Mathematics. 2023; 11(4):1007. https://doi.org/10.3390/math11041007
Chicago/Turabian StyleShafiq, Anum, Tabassum Naz Sindhu, Sanku Dey, Showkat Ahmad Lone, and Tahani A. Abushal. 2023. "Statistical Features and Estimation Methods for Half-Logistic Unit-Gompertz Type-I Model" Mathematics 11, no. 4: 1007. https://doi.org/10.3390/math11041007
APA StyleShafiq, A., Sindhu, T. N., Dey, S., Lone, S. A., & Abushal, T. A. (2023). Statistical Features and Estimation Methods for Half-Logistic Unit-Gompertz Type-I Model. Mathematics, 11(4), 1007. https://doi.org/10.3390/math11041007

