Supporting Educational Administration via Emergent Technologies: A Case Study for a Faculty of Engineering in Foreign Languages
Abstract
1. Introduction
2. Emerging Technologies in Higher Education: From Pedagogy to Educational Administration
3. Necessity of Introducing Emerging Solutions in Administration in a Faculty of Engineering in Foreign Languages
- The conversational agent can operate 24/7 and provide answers to a large proportion of frequently asked administrative questions;
- VR can be used for interactive guides, virtual tours of the faculty, and administrative simulations;
- RPA can be used for automating processes or taking over various repetitive requests.
4. Materials and Methods
4.1. Research Design
4.2. Research Context and Participants
- Undergraduate and master’s students who interacted with the VR environments and chatbot;
- Administrative staff members who were involved in or affected by the automated workflows supported by RPA.
4.3. Technological Components Under Study
- A VR-based virtual tour and administrative guide supporting orientation and procedural understanding;
- A multilingual conversational agent (chatbot) providing continuous access to administrative information;
- Robotic process automation (RPA) modules designed to automate repetitive administrative tasks such as password resets, certificate generation, and preliminary exam scheduling.
4.4. Mapping of Administrative Processes and Supporting Technologies
4.5. Data Collection Instruments
- Questionnaires: Structured online questionnaires were used to collect quantitative data related to usability, intuitiveness, perceived usefulness, and user satisfaction with the VR environments and the chatbot. The questionnaires included both closed-ended questions (Likert-scale and multiple-choice) and open-ended questions for qualitative feedback.
- Platform Analytics: Usage statistics from the chatbot platform were analyzed, including the number of interactions, frequency of use, and geographic distribution of users.
- Administrative Staff Feedback: Qualitative feedback regarding the RPA components was collected through informal semi-structured discussions and observational reports from administrative staff involved in pilot testing, focusing on processing time, workload reduction, and perceived reliability.
4.6. Evaluation Procedures
- VR Evaluation: An A/B usability test was conducted, comparing a traditional PDF-based administrative guide with its VR-based counterpart. Participants were asked to interact with one or both versions and complete a questionnaire assessing attractiveness, ease of navigation, clarity of information, and overall experience. The VR A/B evaluation was designed as an exploratory usability-focused study. The primary objective was to capture users’ perceptions and interaction tendencies rather than to perform hypothesis-driven statistical inference. The sample size of 32 participants was considered appropriate for early-stage usability evaluation, in line with prior human–computer interaction and educational technology studies, where small to medium samples are commonly used to identify usability issues and assess perceived usefulness.
- Chatbot Evaluation: The chatbot was evaluated based on usage analytics over a seven-month period and through a student questionnaire assessing frequency of use, satisfaction with responses, and perceived usefulness in an academic context.
- RPA Evaluation: The RPA modules were evaluated during a pilot implementation phase by analyzing task execution time, error reduction, and staff feedback regarding workflow efficiency and operational impact. The RPA evaluation was conducted as a qualitative pilot study. Baseline quantitative measurements (e.g., task processing time before and after automation) were not systematically collected during this phase, as the primary objective was to assess feasibility, usability, and perceived operational impact.
4.7. Data Analysis Methods
5. Implementation of the Integrated Solution
5.1. VR Integration
5.2. Chatbot Integration
- Text input: Example sentences and user intents were manually added;
- Document upload: Reference documents containing structured academic information were linked;
- Potential question generation: This was guided by a direct mapping between expected questions and possible correct answers (see Figure 7).
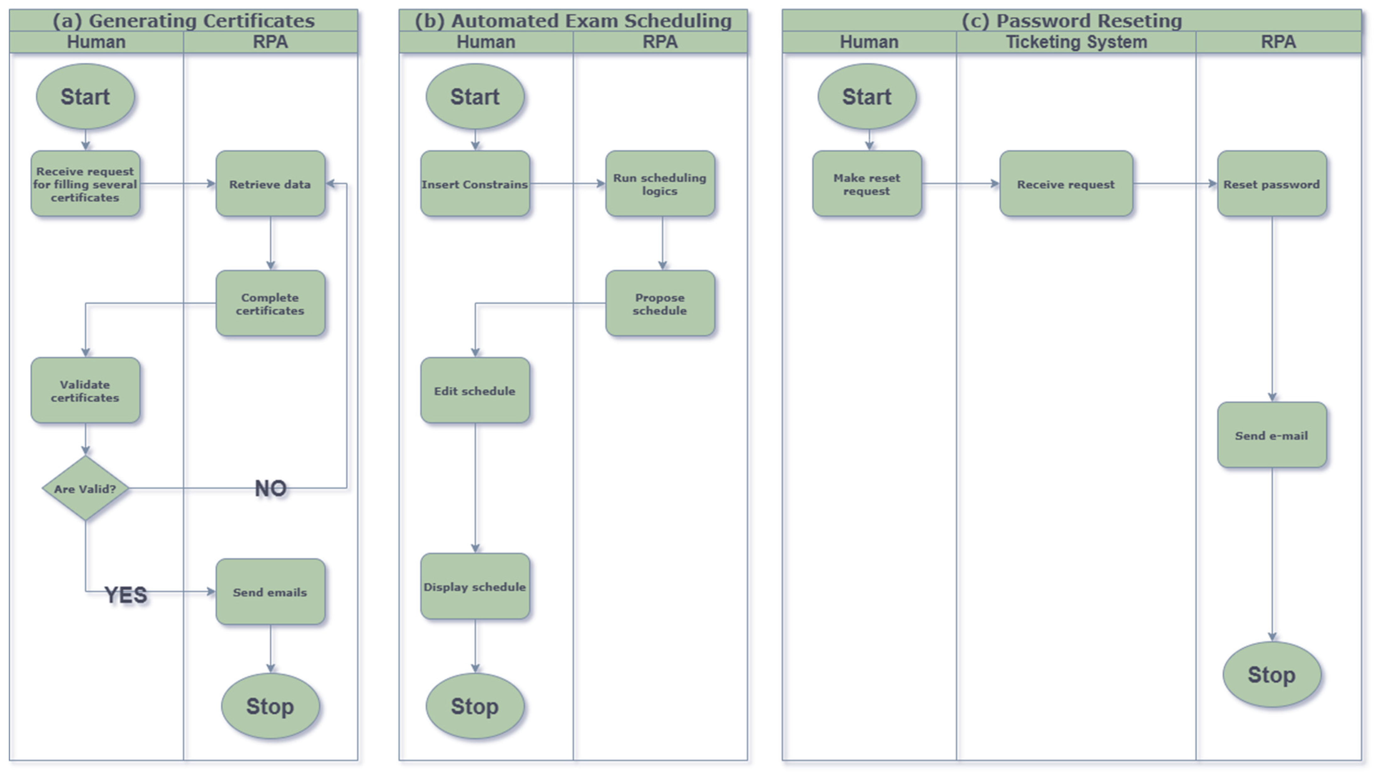
5.3. RPA Integration
- Generating certificates: these are frequently requested and the process involves retrieving data in platforms, completing the document, validating it, and submitting it—feasible with the help of RPA;
- Automated exam scheduling: a process that receives input data (teacher preferences, room restrictions, unavailability dates), runs a scheduling logic, and provides an initial proposal—also feasible with the help of RPA;
- Resetting passwords for access to university platforms.
6. Results and Evaluation
6.1. VR Evaluation
6.2. Chatbot Evaluation
6.3. RPA Evaluation
6.4. Summary of Findings
- VR supported greater comprehension and engagement with administrative procedures.
- The chatbot provided fast, multilingual, and accessible communication, reducing student uncertainty and staff workload.
- RPA improved workflow consistency, reduced processing time, and minimized human effort in repetitive tasks.
7. Discussions
7.1. Framework Support and Novelty of the Proposed Triad-Based Model
7.2. Implications for Educational Administration Practice
7.3. Barriers and Implementation Challenges
7.4. Limitations and Future Research Directions
8. Conclusions
Author Contributions
Funding
Institutional Review Board Statement
Informed Consent Statement
Data Availability Statement
Acknowledgments
Conflicts of Interest
Abbreviations
| FILS | Faculty of Engineering in Foreign Languages |
| RPA | Robotic Process Automation |
| VR | Virtual Reality |
| XR | Extended Reality |
References
- A-Frame. (2015). Available online: https://aframe.io/ (accessed on 18 May 2025).
- Carmo, J. E., Lacerda, D. P., Klingenberg, C. O., & Piran, F. A. (2025). Digital transformation in the management of higher education institutions. Sustainable Futures, 9, 100692. [Google Scholar] [CrossRef]
- Dascalu, M. I., Brîndușescu, V. A., Stanica, I. C., Uta, B. I., Bratosin, I. A., Mitrea, D. A., & Brezoaie, R. E. (2024a, March 4–6). Chatbots for career guidance: The case of CareProfSys conversational agent. 18th International Technology, Education and Development Conference (INTED), Valencia, Spain. [Google Scholar]
- Dascalu, M. I., Stanica, I. C., Bratosin, I. A., Uta, B. I., & Bodea, C. N. (2024b). Virtual reality for career development and exploration: The CareProfSys profiler system case. Electronics, 13, 2629. [Google Scholar] [CrossRef]
- Faculty of engineering in foreign languages. (2025). Available online: https://fils.upb.ro/en/home-english-2/ (accessed on 18 November 2025).
- FastBots. (2025). FastBots—AI chatbot platform. Available online: https://fastbots.ai/ (accessed on 16 November 2025).
- Fombona, J., Sáez, J.-M., & Sánchez, S. (2025). Artificial intelligence and robotics in education: Advances, challenges, and future perspectives. Social Sciences & Humanities Open, 11, 101533. [Google Scholar] [CrossRef]
- Fowlin, J. C., Coleman, D., Ryan, S., Gallo, C., Soares, E., & Hazelton, N. A. (2025). Empowering educators: Operationalizing age-old learning principles using AI. Education Sciences, 15, 393. [Google Scholar] [CrossRef]
- Gheisari, M., Becerik-Gerber, B., & Dossick, C. S. (2023). Emerging learning technologies for future of work and education in engineering. Advanced Engineering Informatics, 56, 101775. [Google Scholar] [CrossRef]
- Hinojosa, M. A., Alfaro, M., Fuertes, G., Ternero, R., Santander, P., & Vargas, M. (2025). Optimizing university admission processes for improved educational administration through feature selection algorithms: A case study in engineering education. Education Sciences, 15, 326. [Google Scholar] [CrossRef]
- Janahi, Y. M., AlDhaen, E., Hamdan, A., & Nureldeen, W. A. (2023). Emerging technologies for digitalized learning in higher education. Development and Learning in Organizations: An International Journal, 37, 29–31. [Google Scholar] [CrossRef]
- Jimenez-Ramirez, A. R., Reijers, H. A., Barba, I., & Del Valle, C. (2019). A method to improve the early stages of the robotic process automation lifecycle. In Advanced information systems engineering (pp. 446–461). Springer International Publishing. [Google Scholar]
- Khennouche, F., Elmir, Y., Himeur, Y., Djebari, N., & Amira, A. (2024). Revolutionizing generative pre-traineds: Insights and challenges in deploying ChatGPT and generative chatbots for FAQs. Expert Systems with Applications, 246, 123224. [Google Scholar] [CrossRef]
- Kovari, A. (2025). Explainable AI chatbots towards XAI ChatGPT: A review. Heliyon, 11, e42077. [Google Scholar] [CrossRef]
- Lee, J. H., Shin, D., & Hwang, Y. (2024). Investigating the capabilities of large language model-based task-oriented dialogue chatbots from a learner’s perspective. System, 127, 103538. [Google Scholar] [CrossRef]
- Mena-Guacas, A. F., López-Catalán, L., Bernal-Bravo, C., & Ballesteros-Regaña, C. (2025). Educational transformation through emerging technologies: Critical review of scientific impact on learning. Education Sciences, 15(8), 368. [Google Scholar] [CrossRef]
- Morina, A. P., & Perera, V. H. (2025). Promoting inclusive practices with emerging technologies in higher education: Faculty professional development through blended-learning. The Internet and Higher Education, 66, 101019. [Google Scholar] [CrossRef]
- Mulders, M. T. (2025). Past lives, present learners: Future directions for history education in virtual reality. Computers & Education: X Reality, 7, 100114. [Google Scholar] [CrossRef]
- Namazi, M., & Raiessi, Z. (2025). Stem accounting: Effects of traditional and big data education, learning and intelligence on the accounting student’s achievement. The International Journal of Management Education, 23, 101069. [Google Scholar] [CrossRef]
- Newman, M., Gatersleben, B., Wyles, K. J., & Ratcliffe, E. (2021). The use of virtual reality in environment experiences and the importance of realism. Journal of Environmental Psychology, 79, 101733. [Google Scholar] [CrossRef]
- Opranescu, V., & Ioniță, A. D. (2024). Towards a recommendation system for an educational profile with decision support via a chatbot. Scientific Bulletin—Series C: Electrical Engineering and Computer Science, 86(3), 77–88. [Google Scholar]
- Phokoye, S. P., Dlamini, S., Mthalane, P. P., Luthuli, M., & Moyane, S. P. (2025). A comprehensive review of ChatGPT in teaching and learning within higher education. Informatics, 12, 74. [Google Scholar] [CrossRef]
- Plattfaut, R. B., Borghoff, V., Godefroid, M., Koch, J., Trampler, M., & Coners, A. (2022). The critical success factors for robotic process automation. Computers in Industry, 138, 103646. [Google Scholar] [CrossRef]
- Schlegel, D. F., Fundanovic, O., & Kraus, P. (2024). Rating risks in robotic process automation (RPA) projects: An expert assessment using an impact-uncontrollability matrix. Procedia Computer Science, 239, 185–192. [Google Scholar] [CrossRef]
- Sembey, R., Hoda, R., & Grundy, J. (2024). Emerging technologies in higher education assessment and feedback practices: A systematic literature review. The Journal of Systems & Software, 211, 111988. [Google Scholar]
- Singh, S. U., & Namin, A. S. (2025). A survey on chatbots and large language models: Testing and evaluation techniques. Natural Language Processing Journal, 10, 100128. [Google Scholar] [CrossRef]
- Syed, R. S., Suriadi, S., Adams, M., Bandara, W., Leemans, S. J. J., Ouyang, C., Hofstede, A. H. M. T., van de Weerd, I., Wynn, M. T., & Reijers, H. A. (2020). Robotic process automation: Contemporary themes and challenges. Computers in Industry, 115, 103162. [Google Scholar] [CrossRef]
- Tarquini, T. (2018). Practical robotics in insurance—The future is here already. TheInsurTech Book. [Google Scholar] [CrossRef]
- TechTarget. (2024). Available online: https://www.techtarget.com/searchcustomerexperience/definition/chatbot (accessed on 18 October 2025).
- Urbani, R., Ferreira, C., & Lam, J. (2024). Managerial framework for evaluating AI chatbot integration: Bridging organizational readiness and technological challenges. Business Horizons, 67, 595–606. [Google Scholar] [CrossRef]
- Uta, B.-I., Stanică, I.-C., Bratosin, I.-A., Ursachi, T.-M., Brezoaie, R.-E., & Dascalu, M.-I. (2025, November 6–8). CareProfSys virtual reality environments for experiential learning. 2024 21st International Conference on Information Technology Based Higher Education and Training (ITHET), Paris, France. [Google Scholar]
- World economic forum. (2025). Available online: https://www.weforum.org/stories/2025/06/top-10-emerging-technologies-of-2025/ (accessed on 18 November 2025).













| Administrative Processes | Main Challenge | Proposed Technology |
|---|---|---|
| New student orientation | Lack of familiarity with the spaces | VR |
| Virtual campus tour | Difficult access for students from other cities or countries | VR |
| Presentation of the main administrative procedures in an interactive way | Ignorance of essential steps and procedures | VR |
| Student–administration communication | Long response time and overload of the secretariat | Chatbot |
| Student feedback | Slow and manual processing | RPA |
| Issuance of certificates | Frequent requests, repetitive and manual process | RPA |
| Exam scheduling | Complex coordination between teachers, students and rooms | RPA |
| Updating and verifying student data | Repetitive task, risk of errors | RPA |
| Feedback Category | Rephrased User Statements (Representative Themes) |
|---|---|
| Usability and Ease of Use | Participants highlighted the system as intuitive and easy to use, particularly beneficial for first-year students unfamiliar with administrative procedures. |
| Accessibility and Navigation | Users appreciated the accessibility of the navigation, describing the interaction as straightforward, engaging, and enjoyable. |
| Interface Design | The interface was perceived as clear and user-friendly, with a simple layout that facilitated rapid understanding and interaction. |
| User Experience Enhancement Suggestions | Some participants suggested adding ambient sound elements to increase immersion and improve the overall experiential quality of the system. |
Disclaimer/Publisher’s Note: The statements, opinions and data contained in all publications are solely those of the individual author(s) and contributor(s) and not of MDPI and/or the editor(s). MDPI and/or the editor(s) disclaim responsibility for any injury to people or property resulting from any ideas, methods, instructions or products referred to in the content. |
© 2025 by the authors. Licensee MDPI, Basel, Switzerland. This article is an open access article distributed under the terms and conditions of the Creative Commons Attribution (CC BY) license.
Share and Cite
Uta, B.-I.; Dascalu, M.-I.; Neagu, A.-M.; Guica, R.I.; Teodorescu, I.-E. Supporting Educational Administration via Emergent Technologies: A Case Study for a Faculty of Engineering in Foreign Languages. Educ. Sci. 2026, 16, 29. https://doi.org/10.3390/educsci16010029
Uta B-I, Dascalu M-I, Neagu A-M, Guica RI, Teodorescu I-E. Supporting Educational Administration via Emergent Technologies: A Case Study for a Faculty of Engineering in Foreign Languages. Education Sciences. 2026; 16(1):29. https://doi.org/10.3390/educsci16010029
Chicago/Turabian StyleUta, Beatrice-Iuliana, Maria-Iuliana Dascalu, Ana-Maria Neagu, Raluca Ioana Guica, and Iulia-Elena Teodorescu. 2026. "Supporting Educational Administration via Emergent Technologies: A Case Study for a Faculty of Engineering in Foreign Languages" Education Sciences 16, no. 1: 29. https://doi.org/10.3390/educsci16010029
APA StyleUta, B.-I., Dascalu, M.-I., Neagu, A.-M., Guica, R. I., & Teodorescu, I.-E. (2026). Supporting Educational Administration via Emergent Technologies: A Case Study for a Faculty of Engineering in Foreign Languages. Education Sciences, 16(1), 29. https://doi.org/10.3390/educsci16010029

