Lunar Robotic Construction System Using Raw Regolith: Design Conceptualization
Abstract
1. Introduction
2. Background
2.1. Lunar Regolith Excavators
2.2. Lunar Construction Methods and Materials
2.3. Robotic Systems for Lunar Construction
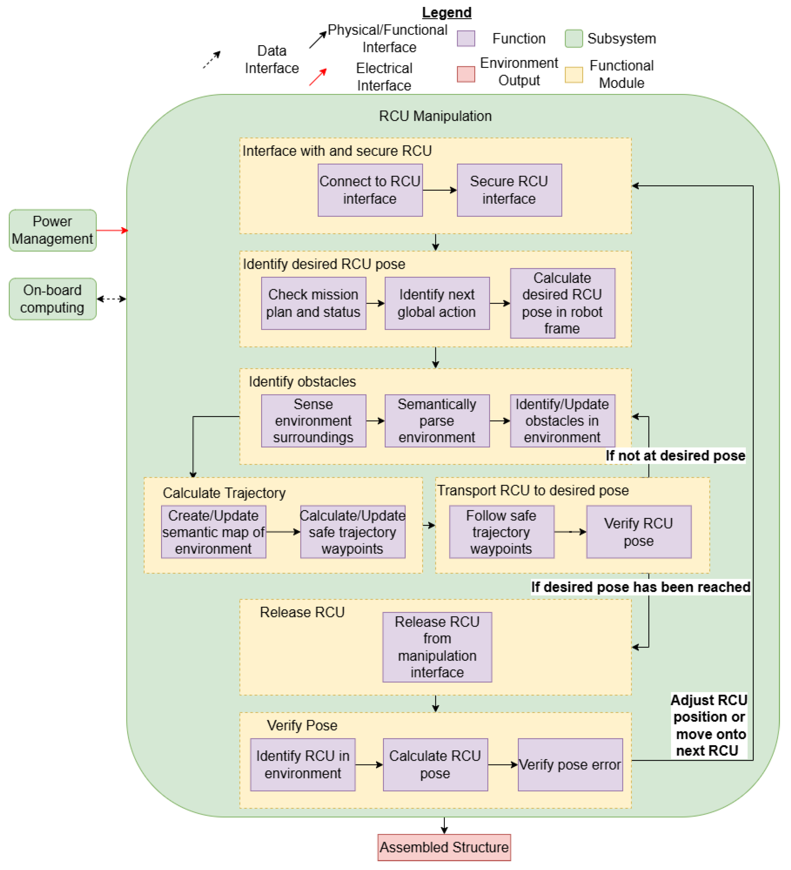
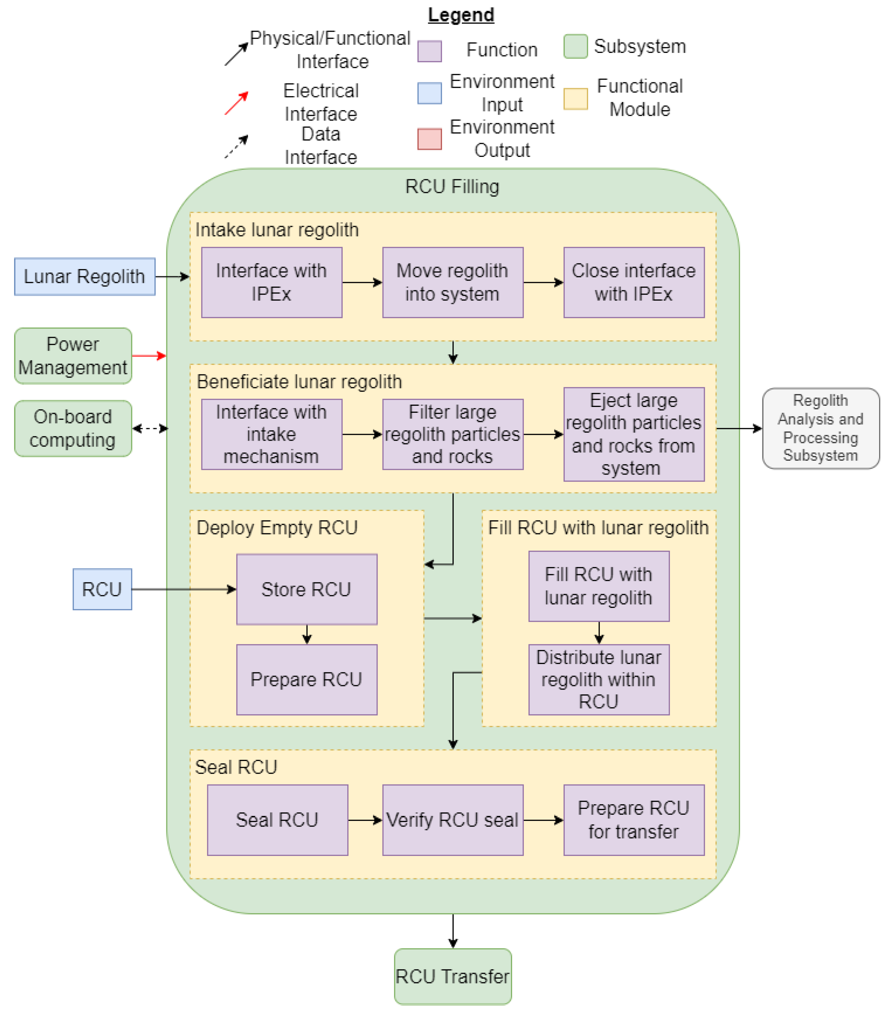
3. Regolith Containment Unit (RCU)
4. System Conceptualization
4.1. Environmental Characterization
4.2. Operation

Operational Trade-Offs
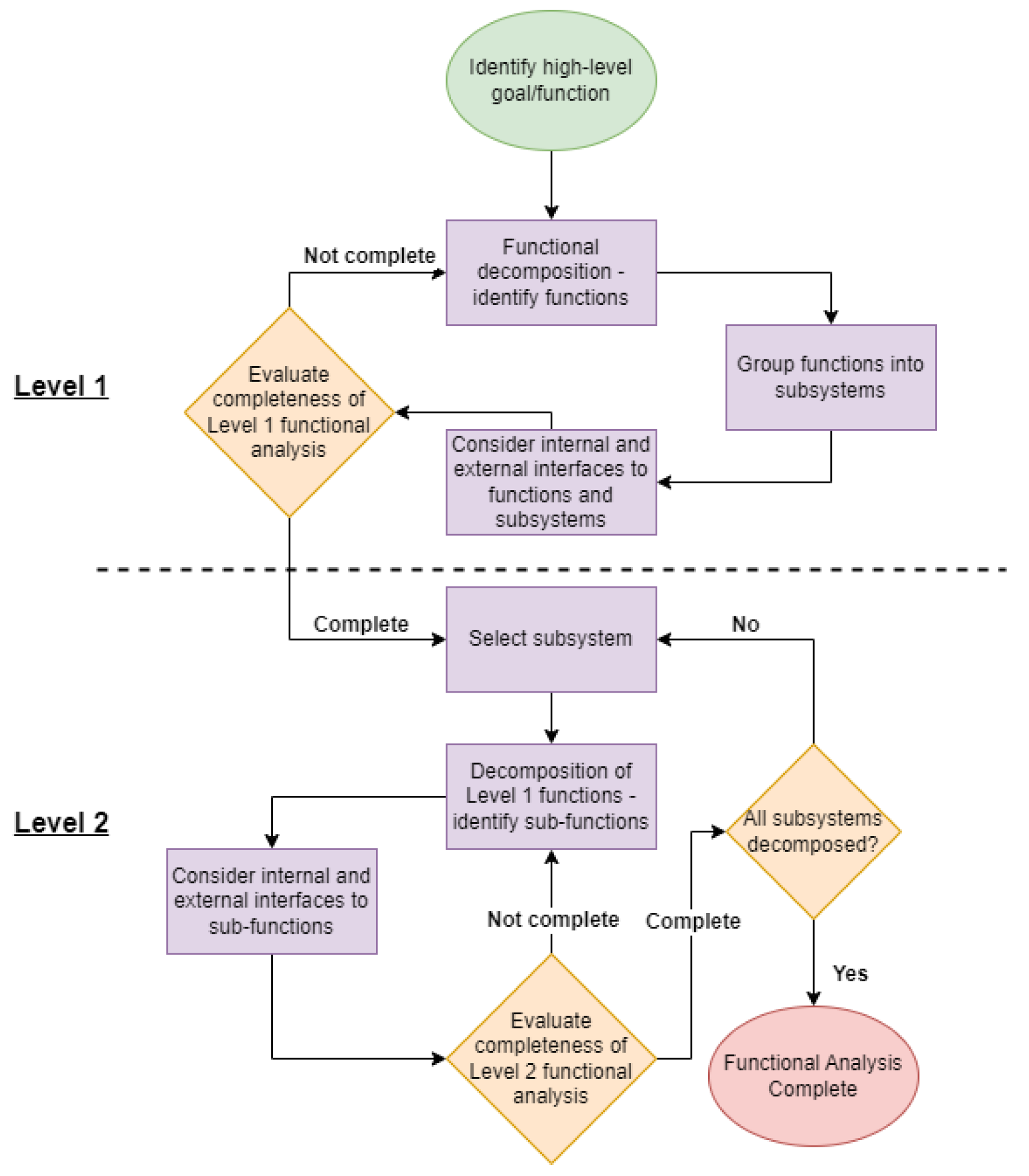
4.3. Functional Analysis
4.4. System Requirements
4.4.1. Environmental Requirements
| ID | Requirement: The System Shall… |
|---|---|
| Functional Requirements | |
| SYS-F-01 | intake lunar regolith from an external lunar regolith excavation and processing system. |
| SYS-F-02 | beneficiate lunar regolith. |
| SYS-F-03 | transfer excess regolith to a third-party Regolith and Analysis Processing Subsystem. |
| SYS-F-04 | fill the RCUs with lunar regolith. |
| SYS-F-05 | seal the RCUs. |
| SYS-F-06 | internally transfer the RCUs from the filling configuration to the manipulation configuration. |
| SYS-F-07 | be decoupled into a mobile manipulation system and a centralized RCU filling system. |
| SYS-F-08 | interface with and secure the RCUs for manipulation. |
| SYS-F-09 | manipulate the RCUs into a desired pose within the environment. |
| SYS-F-10 | be able to move its mobile manipulator base and localize itself in the lunar environment. |
| SYS-F-11 | have onboard computing capabilities. |
| SYS-F-12 | collect and store system health and history data. |
| SYS-F-13 | be able to communicate with lunar surface and orbital communication systems. |
| SYS-F-14 | generate, store, and manage sufficient power for operation during the operational lifetime. |
| SYS-F-15 | be able to maintain its thermal state within operable ranges. |
| SYS-F-16 | be capable of operating in the lunar environment. |
| SYS-F-17 | be deployable from a landing vehicle to the lunar surface. |
| Performance Requirements | |
| SYS-P-01 | support a sustained operational (average) power draw of 390 W. |
| SYS-P-02 | support a peak operational power draw of 730 W. |
| SYS-P-03 | be capable of filling 1 RCU in under 13.5 min. |
| SYS-P-04 | be capable of manipulating 1 RCU in under 13.5 min. |
| SYS-P-05 | have an operational lifetime of 6 Earth months (approximate lunar South Pole daytime). |
| SYS-P-06 | have a total battery charge of at least 86 A h [119]. |
| SYS-P-07 | be capable of reaching a manipulation workspace volume of 2 m × 2.6 m × 2 m (depth, height, width). |
| SYS-P-08 | be capable of reaching a mobility workspace area of . |
| SYS-P-09 | be capable of intaking at least 60 kg of lunar regolith (double IPEx capacity). |
| Environmental Requirements | |
| SYS-E-01 | have an operational temperature range of 60 K to 190 K [116]. |
| SYS-E-02 | have a survivable temperature range of 40 K to 230 K [116]. |
| SYS-E-03 | maintain the temperature of electronics between 233 K and 358 K. |
| SYS-E-04 | be capable of withstanding a total radiation dose of at least 0.5 Sv. |
| SYS-E-05 | operate while exposed to a maximum solar irradiance of 1425.7 W/m2 [117]. |
| SYS-E-06 | operate while exposed to lunar regolith and lunar regolith dust [118]. |
| SYS-E-07 | operate in an ambient pressure of atm [83]. |
| Constraints | |
| SYS-C-01 | have a maximum mass of 810 kg. |
| SYS-C-02 | have a maximum stowed volume of 6 m3. |
| SYS-C-03 | use non-rigid RCUs with dimensions of 0.43 m × 0.25 m × 0.10 m. |
| SYS-C-04 | use RCUs with a mass of 22 kg. |
| SYS-C-05 | have a regolith intake interface of dimension 0.625 m × 0.312 m to accommodate IPEx. |
4.4.2. RCU Specification
4.4.3. Power Budget
4.4.4. Mass Budget
5. Design Assessment: Methodology
5.1. Expert Criteria Prioritization and Ranking Aggregation
5.2. Criteria Prioritization and Evaluation
6. Design Assessment: Application
6.1. Intake Lunar Regolith
6.1.1. CR-F-3: Longevity
6.1.2. CR-F-5: Power
6.1.3. CR-F-6: Mass
6.1.4. CR-F-8: Delivery Flow Rate
6.1.5. Intake Lunar Regolith Module Evaluation
6.2. Deploy Empty RCU
RCU Deployment Module Evaluation
6.3. Interface with and Secure RCU
RCU Interface Module Evaluation
6.4. Transport RCU to Desired Pose
RCU Transport Module Evaluation
6.5. Final LRCS Morphology Selection
7. Selection of Surrounding Architecture
8. Conclusions and Future Work
Author Contributions
Funding
Data Availability Statement
Acknowledgments
Conflicts of Interest
References
- ISECG. The Global Exploration Roadmap. 2024. Available online: https://www.globalspaceexploration.org/?page_id=1371 (accessed on 4 November 2024).
- Chatzitheodoridis, E.; de Vera, J.P.; Kereszturi, A.; Mason, N.; Possnig, C.; Puumala, M.; Sivula, O.; Viso, M.; Detrell, G.; Ditrych, O.; et al. Mars as a Science Base: Towards a Small Permanent Outpost. In Mars and the Earthlings: A Realistic View on Mars Exploration and Settlement; Springer Nature: Cham, Switzerland, 2024; pp. 199–252. [Google Scholar] [CrossRef]
- NASA. NASA’s Lunar Exploration Program Overview. 2020. Available online: https://www.nasa.gov/wp-content/uploads/2020/12/artemis_plan-20200921.pdf (accessed on 14 March 2024).
- Köpping Athanasopoulos, H. The Moon Village and Space 4.0: The ‘Open Concept’ as a New Way of Doing Space? Space Policy 2019, 49, 101323. [Google Scholar] [CrossRef]
- Petrov, G.; Inocente, D.; Haney, M.; Katz, N.; Koop, C.; Makaya, A.; Arnhof, M.; Lakk, H.; Cowley, A.; Haignere, C.; et al. Moon village reference masterplan and habitat design. In Proceedings of the 49th International Conference on Environmental Systems (ICES), Boston, MA, USA, 7–11 July 2019. [Google Scholar]
- Boazman, S.; Kereszturi, A.; Heather, D.; Sefton-Nash, E.; Orgel, C.; Tomka, R.; Houdou, B.; Lefort, X. Analysis of the Lunar South Polar Region for PROSPECT, NASA/CLPS. In Proceedings of the Europlanet Science Congress, Palacio de Congresos de Granada, Granada, Spain, 18–23 September 2022. [Google Scholar] [CrossRef]
- Xu, F.; Ou, J. Promoting international cooperation on the International Lunar Research Station: Inspiration from the ITER. Acta Astronaut. 2023, 203, 341–350. [Google Scholar] [CrossRef]
- Jones, A. India Sets Sights on a Moon Base by 2047. 2023. Available online: https://www.space.com/india-moon-base-2047 (accessed on 5 June 2024).
- Kereszturi, A. Polar Ice on the Moon. In Encyclopedia of Lunar Science; Springer: Cham, Switzerland, 2022; pp. 1–9. [Google Scholar] [CrossRef]
- Vasudeva, K.; Emami, M.R. Lunar Construction: A State-of-the-art Survey. Prog. Aerosp. Sci. 2025, under review. [Google Scholar]
- Bao, C.; Zhang, D.; Wang, Q.; Cui, Y.; Feng, P. Lunar In Situ Large-Scale Construction: Quantitative Evaluation of Regolith Solidification Techniques. Engineering 2024, 39, 204–221. [Google Scholar] [CrossRef]
- Raj, A.T.; Qiu, J.; Vilvanathan, V.; Xu, Y.; Asphaug, E.; Thangavelautham, J. Systems Engineering of Using Sandbags for Site Preparation and Shelter Design for a Modular Lunar Base. In Earth and Space; American Society of Civil Engineers: Reston, VA, USA, 2022. [Google Scholar] [CrossRef]
- Antonic, A.; Muniysamy, S.; Dinkel, A.; Dickinson, C.; Mukherjee, R.; Thangavelautham, J. Smart Regolith Containment Units (RCUs) for Lunar Pioneer Development. In Proceedings of the AIAA Aviation Forum and ASCEND, Caesars Forum, Las Vegas, NV, USA, 29 July–2 August 2024. [Google Scholar] [CrossRef]
- Just, G.; Smith, K.; Joy, K.; Roy, M. Parametric review of existing regolith excavation techniques for lunar In Situ Resource Utilisation (ISRU) and recommendations for future excavation experiments. Planet. Space Sci. 2020, 180, 104746. [Google Scholar] [CrossRef]
- Mueller, R.; Susante, P.V. A Review of Lunar Regolith Excavation Robotic Device Prototypes. In Proceedings of the AIAA SPACE Conference & Exposition, Long Beach, CA, USA, 27–29 September 2011. [Google Scholar] [CrossRef]
- Mueller, R.P.; Cox, R.E.; Ebert, T.; Smith, J.D.; Schuler, J.M.; Nick, A.J. Regolith Advanced Surface Systems Operations Robot (RASSOR). In Proceedings of the IEEE Aerospace Conference, Big Sky, MT, USA, 2–9 March 2013. [Google Scholar] [CrossRef]
- Mueller, R.P.; Smith, J.D.; Schuler, J.M.; Nick, A.J.; Gelino, N.J.; Leucht, K.W.; Townsend, I.I.; Dokos, A.G. Design of an Excavation Robot: Regolith Advanced Surface Systems Operations Robot (RASSOR) 2.0. In Proceedings of the Earth and Space, Orlando, FL, USA, 11–15 April 2016. [Google Scholar] [CrossRef]
- Schuler, J.; Smith, J.D.; Nick, A.J.; Buckles, B.C.; Dyas, J.E.; Ortega, V.V.; Cloud, J.M.; Dokos, A.G.; Zhang, E.L.; Wang, J.J.; et al. ISRU Pilot Excavator (IPEx) Technology Readiness Level 5 Design Overview. In Proceedings of the AIAA Aviation Forum and ASCEND, Caesars Forum, Las Vegas, NV, USA, 29 July–2 August 2024; p. 4890. [Google Scholar]
- Schuler, J.; Nick, A.; Leucht, K.; Langton, A.; Smith, D. ISRU Pilot Excavator: Bucket Drum Scaling Experimental Results. In Proceedings of the Earth and Space, Denver, CO, USA, 25–28 April 2022. [Google Scholar] [CrossRef]
- Zhang, L.; Schuler, J.; Dokos, A.; Xu, Y.; Bell, E.; Muller, T. ISRU Pilot Excavator Wheel Testing in Lunar Regolith Simulant. In Proceedings of the Earth and Space, Miami, FL, USA, 15–18 April 2024; pp. 173–187. [Google Scholar] [CrossRef]
- Just, G.H.; Roy, M.J.; Joy, K.H.; Hutchings, G.C.; Smith, K.L. Development and test of a Lunar Excavation and Size Separation System (LES3) for the LUVMI-X rover platform. J. Field Robot. 2021, 39, 263–280. [Google Scholar] [CrossRef]
- Höber, D.; Taschner, A.; Fimbinger, E. Excavation and Conveying Technologies for Space Applications. BHM Berg- Hüttenmänn. Monatshefte 2021, 166, 95–103. [Google Scholar] [CrossRef]
- Guadagno, M.C.; van Susante, P.J.; Johnson, G.; Crook, Z.; Genther, I.; Gronda, T.; King, D.; Ladensack, E.; Lupinski, T.; Rahkola, T.; et al. Testing of a Bucket Ladder Excavation Mechanism for Lunar Applications. In Proceedings of the Earth and Space, Denver, CO, USA, 25–28 April 2022. [Google Scholar] [CrossRef]
- Green, M.; McBryan, T.; Mick, D.; Nelson, D.; Marvi, H. Regolith Excavation Performance of a Screw-Propelled Vehicle. Adv. Intell. Syst. 2021, 5, 2100125. [Google Scholar] [CrossRef]
- Walton, O.; Vollmer, H.; Vollmer, B.; Figueroa, L.; Abdel-Hadi, A.I. Flexible Mechanical Conveying of Regolith Under Micro-Gravity. In Proceedings of the 7th Symposium on Space Resource Utilization, National Harbor, MD, USA, 13–17 January 2014. [Google Scholar] [CrossRef]
- Radulescu, M.V.; Landon, B.; Moditis, K.; Friedlaender, T.; Radziszewski, P. Excavation system for lunar resource management based on screw conveying auger technology. In Proceedings of the 49th AIAA Aerospace Sciences Meeting Including the New Horizons Forum and Aerospace Exposition, Orlando, FL, USA, 4–7 January 2011; p. 125. [Google Scholar] [CrossRef]
- Toklu, Y.C.; Akpinar, P. Lunar soils, simulants and lunar construction materials: An overview. Adv. Space Res. 2022, 70, 762–779. [Google Scholar] [CrossRef]
- Leonard, R.S.; Johnson, S.W. Sulfur-based construction materials for lunar construction. In Proceedings of the Engineering, Construction, and Operations in Space, Denver, CO, USA, 31 May–4 June 1988; pp. 1295–1307. [Google Scholar]
- Oh, K.; Yi, H.; Chen, T.; Chow, B.J.; Kou, R.; Qiao, Y. Impact formation of ultralow-binder-content composite “lunar cement”. CEAS Space J. 2020, 13, 183–187. [Google Scholar] [CrossRef]
- Wang, K.; Lemougna, P.N.; Tang, Q.; Li, W.; Cui, X. Lunar regolith can allow the synthesis of cement materials with near-zero water consumption. Gondwana Res. 2017, 44, 1–6. [Google Scholar] [CrossRef]
- Davis, G.; Montes, C.; Eklund, S. Preparation of lunar regolith based geopolymer cement under heat and vacuum. Adv. Space Res. 2017, 59, 1872–1885. [Google Scholar] [CrossRef]
- US Army Corps of Engineers. Structural Design Criteria for Buildings; US Army Corps of Engineers: Washington, DC, USA, 1999. [Google Scholar]
- Cesaretti, G.; Dini, E.; Kestelier, X.D.; Colla, V.; Pambaguian, L. Building components for an outpost on the Lunar soil by means of a novel 3D printing technology. Acta Astronaut. 2014, 93, 430–450. [Google Scholar] [CrossRef]
- Indyk, S.J.; Benaroya, H. A structural assessment of unrefined sintered lunar regolith simulant. Acta Astronaut. 2017, 140, 517–536. [Google Scholar] [CrossRef]
- Krishna Balla, V.; Roberson, L.B.; O’Connor, G.W.; Trigwell, S.; Bose, S.; Bandyopadhyay, A. First demonstration on direct laser fabrication of lunar regolith parts. Rapid Prototyp. J. 2012, 18, 451–457. [Google Scholar] [CrossRef]
- Abbondanti Sitta, L.; Lavagna, M. 3D printing of Moon highlands regolith simulant. In Proceedings of the International Astronautical Congress, Bremen, Germany, 1–5 October 2018; pp. 1–7. [Google Scholar]
- Caprio, L.; Demir, A.G.; Previtali, B.; Colosimo, B.M. Determining the feasible conditions for processing lunar regolith simulant via laser powder bed fusion. Addit. Manuf. 2020, 32, 101029. [Google Scholar] [CrossRef]
- Farries, K.; Visintin, P.; Smith, S. Construction of lunar masonry habitats using laser-processed bricks. In Proceedings of the 71st International Astronautical Congress, Online, 12–14 October 2020. [Google Scholar]
- Kim, Y.J.; Ryu, B.H.; Jin, H.W.; Lee, J.; Shin, H.S. Microwave Sintering of Lunar Regolith Simulant for Manufacturing Building Elements. In Proceedings of the Earth and Space, Reston, VA, USA, 19–23 April 2021; pp. 985–991. [Google Scholar] [CrossRef]
- Meurisse, A.; Makaya, A.; Willsch, C.; Sperl, M. Solar 3D printing of lunar regolith. Acta Astronaut. 2018, 152, 800–810. [Google Scholar] [CrossRef]
- Fateri, M.; Meurisse, A.; Sperl, M.; Urbina, D.; Madakashira, H.K.; Govindaraj, S.; Gancet, J.; Imhof, B.; Hoheneder, W.; Waclavicek, R.; et al. Solar Sintering for Lunar Additive Manufacturing. J. Aerosp. Eng. 2019, 32, 04019101. [Google Scholar] [CrossRef]
- Lim, S.; Prabhu, V.L.; Anand, M.; Taylor, L.A. Extra-terrestrial construction processes—Advancements, opportunities and challenges. Adv. Space Res. 2017, 60, 1413–1429. [Google Scholar] [CrossRef]
- Mikulas, M.M., Jr.; Yang, L.F. Conceptual Design of a Multiple Cable Crane for Planetary Surface Operations; Technical Report; NASA: Washington, DC, USA, 1991. [Google Scholar]
- Albus, J.; Bostelman, R.; Dagalakis, N. The NIST SPIDER, A robot crane. J. Res. Natl. Inst. Stand. Technol. 1992, 97, 373. [Google Scholar] [CrossRef]
- Dorsey, J.; Mikulas, M.; Doggett, W. Preliminary Structural Design Considerations and Mass Efficiencies for Lunar Surface Manipulator Concepts. In Proceedings of the AIAA Space Conference & Exposition, San Diego, CA, USA, 9–11 September 2008; p. 7916. [Google Scholar] [CrossRef]
- Doggett, W.; Dorsey, J.; Collins, T.; King, B.; Mikulas, M. A versatile lifting device for lunar surface payload handling, inspection & regolith transport operations. In Proceedings of the AIP Conference Proceedings, Albuquerque, NM, USA, 10–14 February 2008; Volume 969, pp. 792–808. [Google Scholar] [CrossRef]
- Doggett, W.; King, B.; Jones, T.; Dorsey, J.; Mikulas, M. Design and field test of a mass efficient crane for lunar payload handling and inspection: The lunar surface manipulation system. In Proceedings of the AIAA SPACE Conference & Exposition, San Diego, CA, USA, 9–11 September 2008; p. 7635. [Google Scholar] [CrossRef]
- Doggett, W.; Roithmayr, C.; Dorsey, J.; Jones, T.; King, B.; Mikulas, M.; Shen, H.; Seywald, H. Automation of a versatile crane (the LSMS) for lunar outpost construction, maintenance and inspection. In Proceedings of the AIAA SPACE Conference & Exposition, Baltimore, MD, USA, 14–17 September 2009; p. 6546. [Google Scholar] [CrossRef]
- Dorsey, J.; Jones, T.; Doggett, W.; King, B.; Mikulas, M.; Roithmayr, C. Developments to Increase the Performance, Operational Versatility and Automation of a Lunar Surface Manipulation System. In Proceedings of the AIAA SPACE Conference & Exposition, Baltimore, MD, USA, 14–17 September 2009; p. 6795. [Google Scholar] [CrossRef]
- Jefferies, S.; Doggett, W.; Chrone, J.; Angster, S.; Dorsey, J.; Jones, T.; Haddad, M.; Helton, D.; Caldwell, D. Lunar Lander Offloading Operations Using a Heavy-Lift Lunar Surface Manipulator System. In Proceedings of the AIAA SPACE Conference & Exposition, Anaheim, CA, USA, 30 August–2 September 2010. [Google Scholar] [CrossRef][Green Version]
- Dorsey, J.; Jones, T.; Doggett, W.; King, B.; Mercer, C.; Brady, J.; Berry, F.; Anderson, E.; Ganoe, G. Recent Developments in the design, capabilities and autonomous operations of a lightweight surface manipulation system and test-bed. In Proceedings of the AIAA SPACE Conference & Exposition, Long Beach, CA, USA, 27–29 September 2011; p. 7266. [Google Scholar] [CrossRef][Green Version]
- Austin, A.; Sherwood, B.; Elliott, J.; Colaprete, A.; Zacny, K.; Metzger, P.; Sims, M.; Schmitt, H.; Magnus, S.; Fong, T.; et al. Robotic Lunar Surface Operations 2. Acta Astronaut. 2020, 176, 424–437. [Google Scholar] [CrossRef]
- Howe, S.; Wilcox, B.H. High-capacity ATHLETE Offloader Mobility Constructor Concept for Human Planetary Surface Exploration. In ASCEND; AIAA: Reston, VA, USA, 2020. [Google Scholar] [CrossRef]
- Newill-Smith, D.; Shatts, J.; Dillon, R.P.; Karras, J.; Brinkman, A.; Backus, S.; Umali, A.; McCormick, R.; Fradet, L.; Laramee, J.; et al. Cold Operable Lunar Deployable Arm (COLDArm) System Development and Test. In Proceedings of the IEEE Aerospace Conference, Big Sky, MT, USA, 4–11 March 2023; pp. 1–19. [Google Scholar] [CrossRef]
- Kelso, R.M.; Romo, R.; Andersen, C.; Mueller, R.P.; Lippitt, T.; Gelino, N.J.; Smith, J.D.; Townsend, I.I.; Schuler, J.M.; Nugent, M.; et al. Planetary Basalt Field Project: Construction of a Lunar Launch/Landing Pad, PISCES and NASA Kennedy Space Center Project Update. In Proceedings of the Earth and Space, Orlando, FL, USA, 11–15 April 2016; pp. 653–667. [Google Scholar] [CrossRef]
- Zhou, C.; Chen, R.; Xu, J.; Ding, L.; Luo, H.; Fan, J.; Chen, E.J.; Cai, L.; Tang, B. In-situ construction method for lunar habitation: Chinese Super Mason. Autom. Constr. 2019, 104, 66–79. [Google Scholar] [CrossRef]
- Kalaycioglu, S.; de Ruiter, A.; Xie, Z.; Jiang, J.; Tseng, A.; Xie, H. Lunar Robotics Evolution and Innovative Design. In Lecture Notes in Electrical Engineering, Proceedings of the IEMTRONICS, Imperial College London, United Kingdom, 3–5 April 2025; Springer: Singapore, 2025; pp. 17–33. [Google Scholar] [CrossRef]
- Howe, S.; Nayar, H.; Wilcox, B. ATHLETE Offloader Limb as a High-capacity Crane. In ASCEND; AIAA: Reston, VA, USA, 2021. [Google Scholar] [CrossRef]
- GITAI. S1. 2024. Available online: https://gitai.tech/s1-2/ (accessed on 8 August 2024).
- GITAI. GITAI Inchworm Robot IN2. Datasheet, GITAI. 2023. Available online: https://gitai.tech/wp-content/uploads/2023/04/Inchworm-IN2-datasheet.pdf (accessed on 8 August 2024).
- GITAI. GITAI’s Capabilities. 2024. Available online: https://gitai.tech/capabilities/ (accessed on 8 August 2024).
- Gabrielli, R.A.; Seelmann, J.; Großmann, A.; Herdrich, G.; Fasoulas, S.; Middendorf, P.; Fateri, M.; Gebhardt, A. System Architecture of a Lunar Industry Plant Using Regolith. In Proceedings of the 30th ISTS, Kobe, Japan, 4–10 July 2015. [Google Scholar]
- Gheorghiu, O.; Wilkinson, S.; Musil, J.; De Kestelier, X.; Maddock, R.; Yang, X.; Dierckx, J.; Dall’igna, M. Preliminary findings from a multi-robot system for large-scale extra-planetary additive construction. In Proceedings of the 67th International Astronautical Congress, Guadalajara, Mexico, 26–30 September 2016; pp. 8678–8689. [Google Scholar]
- Govindaraj, S.; Gancet, J.; Urbina, D.; Brinkmann, W.; Aouf, N.; Lacroix, S.; Wolski, M.; Colmenero, F.; Walshe, M.; Ortega, C.; et al. PRO-ACT: Planetary Robots Deployed for Assembly and Construction of Future Lunar ISRU and Supporting Infrastructures. In Proceedings of the ASTRA, Online, 4–8 May 2020. [Google Scholar]
- Trojnacki, M.; Brzęczkowski, P.; Kleszczyński, D. Experimental Research of Veles Planetary Rover Performing Simple Construction Tasks. J. Autom. Mob. Robot. Intell. Syst. 2022, 15, 30–36. [Google Scholar] [CrossRef]
- Govindaraj, S.; Brinkmann, W.; Colmenero, F.J.; Nieto, I.S.; But, A.; De Benedetti, M.; Danter, L.C.; Alonso, M.; Heredia, E.; Lacroix, S.; et al. Building a Lunar Infrastructure with the Help of a Heterogeneous (Semi)Autonomous Multi-robot-Team. In Space Robotics; Springer Nature: Cham, Switzerland, 2024; pp. 395–431. [Google Scholar] [CrossRef]
- Merila, J.R.; Neubert, J.; Mahlin, M. Scaling Climbing Collaborative Mobile Manipulators for Outfitting a Tall Lunar Tower and Truss Structures. In Proceedings of the ASCEND 2023, Las Vegas, NV, USA, 23–25 October 2023. [Google Scholar] [CrossRef]
- Nunziante, L.; Uno, K.; Diaz, G.H.; Santra, S.; De Luca, A.; Yoshida, K. Assembling Solar Panels by Dual Robot Arms Towards Full Autonomous Lunar Base Construction. In Proceedings of the IEEE/SICE International Symposium on System Integration (SII), Munich, Germany, 21–24 January 2025; pp. 1497–1502. [Google Scholar] [CrossRef]
- Benaroya, H. Chapter 4: Structures. In Building Habitats on the Moon: Engineering Approaches to Lunar Settlements; Springer: Cham, Switzerland, 2018; pp. 85–141. [Google Scholar]
- Cannon, R.; Henninger, S.; Levandoski, M.; Perkins, J.; Pitchon, J.; Swats, R.; Wessels, R. TEX 4312/ME 4182 NASA/USRA Advanced Design Program: Lunar Regolith Bagging System; Technical Report; NASA: Washington, DC, USA, 1990. [Google Scholar]
- Brown, S.; Lundberg, K.; McGarity, G.; Silverman, P. TEX 4312/ME 4182 NASA/USRA Advanced Design Program: Lunar Regolith Bagging System; Technical Report; NASA: Washington, DC, USA, 1990. [Google Scholar]
- NASA. A One-Piece Lunar Regolith Bag Garage Prototype; Technical Report; NASA: Washington, DC, USA, 2007. [Google Scholar]
- Singh, M. Construction Technique and Strength of Connected Regolith Bag Structures. Ph.D. Thesis, Auburn University, Auburn, AL, USA, 2007. [Google Scholar]
- Bao, C.; Feng, P.; Zhang, D.; Wang, Q.; Yang, S. Conceptual design and experimental investigation of regolith bag structures for lunar in situ construction. J. Build. Eng. 2024, 95, 110245. [Google Scholar] [CrossRef]
- Ruess, F.; Zacny, K.; Braun, B. Lunar In-Situ Resource Utilization: Regolith Bags Automated Filling Technology. In Proceedings of the AIAA SPACE Conference & Exposition, San Diego, CA, USA, 9–11 September 2008. [Google Scholar] [CrossRef]
- Inoue, D.; Yanagihara, Y.; Ueno, H.; Nishida, S. Model Tests of Regolith Packaging Mechanism. J. Robot. Mechatronics 2012, 24, 1023–1030. [Google Scholar] [CrossRef]
- Jones, J.C. Design Methods, 2nd ed.; John Wiley & Sons: Nashville, TN, USA, 1992. [Google Scholar]
- Saaty, T.L.; Vargas, L.G. Models, Methods, Concepts & Applications of the Analytic Hierarchy Process; Springer: New York, NY, USA, 2012. [Google Scholar] [CrossRef]
- Franceschini, F.; Maisano, D. Fusing incomplete preference rankings in design for manufacturing applications through the ZM II-technique. Int. J. Adv. Manuf. Technol. 2019, 103, 3307–3322. [Google Scholar] [CrossRef]
- Franceschini, F.; Maisano, D. Aggregation of incomplete preference rankings: Robustness analysis of the ZM II-technique. J. Multi-Criteria Decis. Anal. 2020, 27, 337–356. [Google Scholar] [CrossRef]
- Franceschini, F.; Maisano, D.A.; Mastrogiacomo, L. Ranking Aggregation Techniques. In Rankings and Decisions in Engineering; Springer: Cham, Switzerland, 2022; pp. 85–160. [Google Scholar] [CrossRef]
- Heiken, G.H.; Vaniman, D.T.; French, B.M. Lunar Sourcebook: A User’s Guide to the Moon; Cambridge University Press: Cambridge, UK, 1991. [Google Scholar]
- Benaroya, H. Chapter 3: The lunar environment. In Building Habitats on the Moon: Engineering Approaches to Lunar Settlements; Springer: Cham, Switzerland, 2018; pp. 42–84. [Google Scholar]
- Williams, J.P.; Greenhagen, B.T.; Paige, D.A.; Schorghofer, N.; Sefton-Nash, E.; Hayne, P.O.; Lucey, P.G.; Siegler, M.A.; Aye, K.M. Seasonal Polar Temperatures on the Moon. J. Geophys. Res. Planets 2019, 124, 2505–2521. [Google Scholar] [CrossRef]
- Ran, Z.; Wang, Z. Simulations of lunar equatorial regolith temperature profile based on measurements of Diviner on Lunar Reconnaissance Orbiter. Sci. China Earth Sci. 2014, 57, 2232–2241. [Google Scholar] [CrossRef]
- Benaroya, H. The evolution of lunar habitat concepts. Int. J. Space Struct. 2022, 37, 187–195. [Google Scholar] [CrossRef]
- Caluk, N.; Azizinamini, A. A Summary of Technical Requirements, Environmental Factors, and Loading for Lunar Infrastructure. In Proceedings of the Earth and Space, Denver, CO, USA, 25–28 April 2022. [Google Scholar] [CrossRef]
- Gunasekara, D.; Jablonski, A.M. Technical Aspects of Micrometeoroid Impact on Lunar Systems/Structures. In Earth and Space; American Society of Civil Engineers: Reston, VA, USA, 2021; pp. 894–907. [Google Scholar] [CrossRef]
- Venkatraman, J.; Horvath, T.; Powell, T.M.; Paige, D.A. Statistical estimates of rock-free lunar regolith thickness from diviner. Planet. Space Sci. 2023, 229, 105662. [Google Scholar] [CrossRef]
- Cannon, K.M.; Mueller, R.P. Regolith Processing. In Handbook of Space Resources; Springer: Cham, Switzerland, 2023; pp. 399–427. [Google Scholar] [CrossRef]
- Jayathilake, B.; Ilankoon, I.; Dushyantha, M. Assessment of significant geotechnical parameters for lunar regolith excavations. Acta Astronaut. 2022, 196, 107–122. [Google Scholar] [CrossRef]
- Connolly, J.; Carrier, W.D. An Engineering Guide to Lunar Geotechnical Properties. In Proceedings of the IEEE Aerospace Conference. IEEE, Big Sky, MT, USA, 4–11 March 2023. [Google Scholar] [CrossRef]
- Lane, J.E.; Metzger, P.T. Estimation of Apollo Lunar Dust Transport using Optical Extinction Measurements. Acta Geophys. 2015, 63, 568–599. [Google Scholar] [CrossRef]
- Gelino, N.J.; Mueller, R.P.; Moses, R.W.; Mantovani, J.G.; Metzger, P.T.; Buckles, B.C.; Sibille, L. Off Earth Landing and Launch Pad Construction—A Critical Technology for Establishing a Long-Term Presence on Extraterrestrial Surfaces. In Proceedings of the Earth and Space, Online, 19–23 April 2021; pp. 855–869. [Google Scholar] [CrossRef]
- Li, X.; Gao, Y.; Zhou, Y.; Han, W.; Zhou, C. A review on design and construction of the lunar launch/landing infrastructure. Adv. Space Res. 2024, 74, 4030–4049. [Google Scholar] [CrossRef]
- Yashar, M.; Elshanshoury, W.; Esfandabadi, M.; Gomez-Fernandez, D.; Guzeev, A.; Netti, V.; Rajkumar, A.; Jensen, E.; Ballard, J.; Moghimi Esfandabadi, M. Project Olympus: Off-World Additive Construction for Lunar Surface Infrastructure. In Proceedings of the ICES, Online, 12–15 July 2021. [Google Scholar]
- Lane, J.E.; Metzger, P.T.; Immer, C.D.; Li, X. Lagrangian Trajectory Modeling of Lunar Dust Particles. In Proceedings of the Earth & Space, Long Beach, CA, USA, 3–5 March 2008; pp. 1–9. [Google Scholar] [CrossRef]
- Harada, T.; Usami, R.; Takadama, K.; Kamata, H.; Ozawa, S.; Fukuda, S.; Sawai, S. Computational Time Reduction of Evolutionary Spacecraft Location Estimation toward Smart Lander for Investigating Moon. In Proceedings of the 11th International Symposium on Artificial Intelligence, Robotics and Automation in Space (i-SAIRAS2012), Turin, Italy, 4–7 September 2012. [Google Scholar]
- Anzalone, E.; Iyer, A.; Statham, T. Use of Navigation Beacons to Support Lunar Vehicle Operations. In Proceedings of the IEEE Aerospace Conference, Big Sky, MT, USA, 7–14 March 2020; pp. 1–13. [Google Scholar] [CrossRef]
- NASA. NASA Identifies Candidate Regions for Landing Next Americans on Moon. 2022. Available online: https://www.nasa.gov/news-release/nasa-identifies-candidate-regions-for-landing-next-americans-on-moon/#:~:text=%E2%80%9CWhen%20we%20do%2C%20it%20will,Peak%20Near%20Shackleton (accessed on 17 June 2024).
- Detsis, E.; Doule, O.; Ebrahimi, A. Location selection and layout for LB10, a lunar base at the Lunar North Pole with a liquid mirror observatory. Acta Astronaut. 2013, 85, 61–72. [Google Scholar] [CrossRef]
- Wingo, D. Site Selection for Lunar Industrialization, Economic Development, and Settlement. In Handbook of Lunar Base Design and Development; Eckart, P., Aldrin, A., Eds.; Springer: Cham, Switzerland, 2020; pp. 1–32. [Google Scholar] [CrossRef]
- Herzig, T.; Kömle, N.I.; Macher, W.; Bihari, G.; Gläser, P. Site selection, thermodynamics, environment and life support analysis for the PneumoPlanet inflatable lunar habitat concept. Planet. Space Sci. 2022, 224, 105595. [Google Scholar] [CrossRef]
- Hu, T.; Yang, Z.; Li, M.; van der Bogert, C.H.; Kang, Z.; Xu, X.; Hiesinger, H. Possible sites for a Chinese International Lunar Research Station in the Lunar South Polar Region. Planet. Space Sci. 2023, 227, 105623. [Google Scholar] [CrossRef]
- Leone, G.; Ahrens, C.; Korteniemi, J.; Gasparri, D.; Kereszturi, A.; Martynov, A.; Schmidt, G.W.; Calabrese, G.; Joutsenvaara, J. Sverdrup-Henson crater: A candidate location for the first lunar South Pole settlement. iScience 2023, 26, 107853. [Google Scholar] [CrossRef] [PubMed]
- Gläser, P.; Oberst, J.; Neumann, G.; Mazarico, E.; Speyerer, E.; Robinson, M. Illumination conditions at the lunar poles: Implications for future exploration. Planet. Space Sci. 2018, 162, 170–178. [Google Scholar] [CrossRef]
- Elvis, M.; Milligan, T.; Krolikowski, A. The peaks of eternal light: A near-term property issue on the moon. Space Policy 2016, 38, 30–38. [Google Scholar] [CrossRef]
- Kaschubek, D.; Killian, M.; Grill, L. System analysis of a Moon base at the south pole: Considering landing sites, ECLSS and ISRU. Acta Astronaut. 2021, 186, 33–49. [Google Scholar] [CrossRef]
- Raya Armenta, J.M.; Bazmohammadi, N.; Saha, D.; Vasquez, J.C.; Guerrero, J.M. Optimal multi-site selection for a PV-based lunar settlement based on a novel method to estimate sun illumination profiles. Adv. Space Res. 2023, 71, 2059–2074. [Google Scholar] [CrossRef]
- Ross, A.K.; Ruppert, S.; Gläser, P.; Elvis, M. Preliminary quantification of the available solar power near the lunar South Pole. Acta Astronaut. 2023, 211, 616–630. [Google Scholar] [CrossRef]
- Williams, H.; Ness, R.V.; Cloninger, E.; Vogel, B.; Crum, R.; Sanigepalli, V.; Zacny, K.; Okandan, M.; Wilson, J.; Hell, K.; et al. Lunar Array, Mast, and Power System (LAMPS) for Deployable Lunar Power Provision. In Proceedings of the AIAA SCITECH Forum, National Harbor, MD, USA, 23–27 January 2023. [Google Scholar] [CrossRef]
- Pineda, R.L.; Smith, E.D.; Kamrani, A.; Azimi, M. Functional analysis & architecture. In Systems Engineering and Methods; CRC Press: Boca Raton, FL, USA, 2010; pp. 35–79. [Google Scholar]
- Nickerson, R.C.; Varshney, U.; Muntermann, J. A method for taxonomy development and its application in information systems. Eur. J. Inf. Syst. 2013, 22, 336–359. [Google Scholar] [CrossRef]
- Costes, N.; Farmer, J.; George, E. Mobility Performance of the Lunar Roving Vehicle: Terrestrial Studies, Apollo 15 Results; Technical Report; NASA: Washington, DC, USA, 1972. [Google Scholar]
- Zhang, S.; Wimmer-Schweingruber, R.F.; Yu, J.; Wang, C.; Fu, Q.; Zou, Y.; Sun, Y.; Wang, C.; Hou, D.; Böttcher, S.I.; et al. First measurements of the radiation dose on the lunar surface. Sci. Adv. 2020, 6, eaaz1334. [Google Scholar] [CrossRef]
- Leahy, F.B. SLS-SPEC-159, Cross-Program Design Specification for Natural Environments (DSNE). 2021. Available online: https://ntrs.nasa.gov/citations/20210024522 (accessed on 14 March 2024).
- Li, X.; Yu, W.; Wang, S.; Li, S.; Tang, H.; Li, Y.; Zheng, Y.; Tsang, K.T.; Ouyang, Z. Condition of Solar Radiation on the Moon. In Moon; Springer: Berlin/Heidelberg, Germany, 2012; pp. 347–365. [Google Scholar] [CrossRef]
- Budzyń, D.; Tuohy, E.; Garrivier, N.; Schild, T.; Cowley, A.; Cruise, R.; Adachi, M.; Zare-Behtash, H.; Cammarano, A. Lunar dust: Its impact on hardware and mitigation technologies. In Proceedings of the 46th Aerospace Mechanisms Symposium, Houston, TX, USA, 11–13 May 2022; Volume 287. [Google Scholar]
- NASA. Mars 2020 Perseverance Launch Press Kit. 2024. Available online: https://www.jpl.nasa.gov/news/press_kits/mars_2020/launch/mission/spacecraft/power/ (accessed on 14 March 2024).
- Pearson, W.C. Sandbag Structural Stability Analysis. Ph.D. Thesis, University of Colorado at Denver, Denver, CO, USA, 1994. [Google Scholar]
- Bussey, D.B.J.; Spudis, P.D.; Robinson, M.S. Illumination conditions at the lunar South Pole. Geophys. Res. Lett. 1999, 26, 1187–1190. [Google Scholar] [CrossRef]
- Gläser, P.; Scholten, F.; De Rosa, D.; Marco Figuera, R.; Oberst, J.; Mazarico, E.; Neumann, G.; Robinson, M. Illumination conditions at the lunar south pole using high resolution Digital Terrain Models from LOLA. Icarus 2014, 243, 78–90. [Google Scholar] [CrossRef]
- Spectrolab. Photovoltaics. 2024. Available online: https://www.spectrolab.com/photovoltaics.html (accessed on 14 March 2024).
- Azur Space. SPACE Solar Cells. 2024. Available online: https://www.azurspace.com/index.php/en/products/products-space/space-solar-cells (accessed on 14 March 2024).
- Berkelman, P.; Chen, M.; Easudes, J.; Hancock, J.; Martin, M.C.; Mor, A.B.; Rollins, E.; Sharf, A.; Silberman, J.; Warren, T.; et al. Design of a Day/Night Lunar Rover; Technical Report; Carnegie Mellon University: Pittsburgh, PA, USA, 1995. [Google Scholar]
- Akin, D.L.; Gribok, D.; Hanner, C.; Lachance, Z.; Bolatto, N.; Cherian, A.; Fink, R.; Martin, J.; Ullmann, T.; Hoskins, P.; et al. X-Hab FY21: Development and Testing of a Minimum-Mass Unpressurized Crewed/Autonomous Rover. 2021. Available online: https://ntrs.nasa.gov/citations/20220000597 (accessed on 14 March 2024).
- Agency, E.S. MarsFAST: Assessment of an ESA Fast Mobility Mars Rover; CDF Study Report ESA-CDF-148; European Space Agency: Paris, France, 2014. [Google Scholar]
- Liu, A.; Liu, H.; Yao, B.; Xu, W.; Yang, M. Energy consumption modeling of industrial robot based on simulated power data and parameter identification. Adv. Mech. Eng. 2018, 5, 1687814018773852. [Google Scholar] [CrossRef]
- NASA. Ames Technical Standard ARC-STD-8070.1: Space Flight System Design and Environmental Test. 2018. Available online: https://www.nasa.gov/wp-content/uploads/2017/03/std8070.1.pdf (accessed on 14 March 2024).
- Allouis, E.; Waugh, L.; Barraclough, S.; Scharringhausen, M.; Gibbesch, A. THE MOONNEXT ROVER—EXPLORING THE CHALLENGING LUNAR SOUTH POLE ENVIRONMENT. 2010. Available online: https://www.researchgate.net/publication/350823782_THE_MOONNEXT_ROVER_-_EXPLORING_THE_CHALLENGING_LUNAR_SOUTH_POLE_ENVIRONMENT (accessed on 14 March 2024).
- Segalas, C.C.; Peasco, R.; Hart, D.; Frontera, P.J.; Chaumon, J.; Flanigan, M.; Lennon, J.A.; Lieb, E.; Pennecot, Y.; Perriault, N.; et al. A Basic Utility Rover for Research Operations. 2001. Available online: https://api.semanticscholar.org/CorpusID:18780553 (accessed on 14 March 2024).
- ANSI/AIAA S-120A-2015; Standard: Mass Properties Control for Space Systems. AIAA: Reston, VA, USA, 2015.
- Hyman, B. Fundamentals of Engineering Design; Prentice Hall/Pearson Education: Saddle River, NJ, USA, 2002. [Google Scholar]
- SpiceLogicInc. Consistency Ratio and Transitivity Rule. 2022. Available online: https://www.spicelogic.com/docs/ahpsoftware/intro/ahp-consistency-ratio-transitivity-rule-388 (accessed on 25 June 2024).
- Bazzocchi, M.C.; Emami, M.R. Comparative analysis of redirection methods for asteroid resource exploitation. Acta Astronaut. 2016, 120, 1–19. [Google Scholar] [CrossRef]
- Hakima, H.; Emami, M.R. Deorbiter CubeSat System Engineering. J. Astronaut. Sci. 2020, 67, 1600–1635. [Google Scholar] [CrossRef]
- Franceschini, F.; Maisano, D.A.; Mastrogiacomo, L. Ranking Aggregation Problem. In Rankings and Decisions in Engineering; Springer: Cham, Switzerland, 2022; pp. 17–32. [Google Scholar] [CrossRef]
- Franceschini, F.; Maisano, D.A.; Mastrogiacomo, L. Consistency of Ranking Aggregation Techniques. In Rankings and Decisions in Engineering; Springer: Cham, Switzerland, 2022; pp. 161–200. [Google Scholar] [CrossRef]
- Franceschini, F.; Maisano, D. A new proposal to improve the customer competitive benchmarking in QFD. Qual. Eng. 2018, 30, 730–761. [Google Scholar] [CrossRef]
- Franceschini, F.; Maisano, D. Adapting Thurstone’s Law of Comparative Judgment to fuse preference orderings in manufacturing applications. J. Intell. Manuf. 2018, 31, 387–402. [Google Scholar] [CrossRef]
- Kariya, T.; Kurata, H. Generalized Least Squares; John Wiley & Sons: Hoboken, NJ, USA, 2004. [Google Scholar]
- Kendall, M. Rank Correlation Methods; Griffin Books on Statistics; Hafner Publishing Company: New York, NY, USA, 1962. [Google Scholar]
- Naval Surface Warfare Center. Handbook of Reliability Prediction Procedures for Mechanical Equipment; Naval Surface Warfare Center: Bethesda, MD, USA, 2011. [Google Scholar]
- Cannon, K.M.; Dreyer, C.B.; Sowers, G.F.; Schmit, J.; Nguyen, T.; Sanny, K.; Schertz, J. Working with lunar surface materials: Review and analysis of dust mitigation and regolith conveyance technologies. Acta Astronaut. 2022, 196, 259–274. [Google Scholar] [CrossRef]
- Mantovani, J.G.; Townsend, I.I. Planetary Regolith Delivery Systems for ISRU. J. Aerosp. Eng. 2013, 26, 169–175. [Google Scholar] [CrossRef]
- Noe, J.; van Susante, P.J.; Sibille, L.; Wiegand, B.; Sierra, E.; Bradshaw, P. Three Regolith Simulant Conveyance Systems Tested in Vacuum and Atmospheric Conditions. In Proceedings of the ASCEND, Las Vegas, NV, USA, 23–25 October 2023. [Google Scholar] [CrossRef]
- Kawamoto, H.; Nogami, K.; Kadono, Y. Vibration conveyance of lunar regolith in lunar environment. Acta Astronaut. 2022, 197, 139–144. [Google Scholar] [CrossRef]
- Kawamoto, H. Vibration Transport of Lunar Regolith for In Situ Resource Utilization Using Piezoelectric Actuators with Displacement-Amplifying Mechanism. J. Aerosp. Eng. 2020, 33, 04020014. [Google Scholar] [CrossRef]
- The Sandbagger LLC. Welcome to the Sandbagger. 2024. Available online: https://thesandbagger.com/ (accessed on 15 July 2024).
- PanPac Engineering a/s. Filling Equipment for Open Bags. 2024. Available online: https://www.panpac.dk/filling-units-for-open-bags.aspx (accessed on 15 July 2024).
- Long-Fox, J.M.; Landsman, Z.A.; Easter, P.B.; Millwater, C.A.; Britt, D.T. Geomechanical properties of lunar regolith simulants LHS-1 and LMS-1. Adv. Space Res. 2023, 71, 5400–5412. [Google Scholar] [CrossRef]
- Reiss, P.; Hager, P.; Hoehn, A.; Rott, M.; Walter, U. Flowability of lunar regolith simulants under reduced gravity and vacuum in hopper-based conveying devices. J. Terramech. 2014, 55, 61–72. [Google Scholar] [CrossRef]
- Department of Defense. MIL-HDBK-217F: Reliability Prediction of Electronic Equipment; Department of Defense: Washington, DC, USA, 1995; Notice 2. [Google Scholar]
- De Francesco, E.; De Francesco, R.; Petritoli, E. Obsolescence of the MIL-HDBK-217: A critical review. In Proceedings of the 2017 IEEE International Workshop on Metrology for AeroSpace (MetroAeroSpace), Padua, Italy, 21–23 July 2017; pp. 282–286. [Google Scholar] [CrossRef]
- Toshiba Corporation. TDSC Reliability Handbook; Toshiba Device Solutions Company: Tokyo, Japan, 2018; Version 2.0. [Google Scholar]
- RIAC. Handbook of 217Plus Reliability Prediction Models, 2006th ed.; Reliability Information Analysis Center: Rome, NY, USA, 2015. [Google Scholar]
- Fides Group. FIDES Guide 2022, a ed.; Fides Group: Paris, France, 2009; Issue A. [Google Scholar]
- Gaonkar, A.; Patil, R.B.; Das, D.; Azarian, M.H.; Sood, B.; Pecht, M.G. Assessment of the FIDES Guide 2022 electrical, electronic, and electromechanical reliability prediction methodology. E-Prime Adv. Electr. Eng. Electron. Energy 2023, 6, 100353. [Google Scholar] [CrossRef]
- Bendixen Noe, J.; van Susante, P.; Sibille, L.; Pinto-Reveggino, J. Static and Kinetic Friction Coefficients for Regolith Delivery into a Molten Regolith Electrolysis Reactor. In Proceedings of the Earth and Space 2022, Denver, CO, USA, 25–28 April 2022; pp. 106–119. [Google Scholar] [CrossRef]
- Tinsley. Types of Bagging Machines. 2024. Available online: https://www.tinsleycompany.com/types-of-bagging-machines/ (accessed on 10 December 2024).
- TechnoPack. What Are the Different Types of Bagging Machines? 2024. Available online: https://technopackcorp.com/blogs/news/what-are-the-different-types-of-bagging-machines?srsltid=AfmBOopGbpYsVH2mR5uC_ljg3s_ohIDtH8XMZgk77LfR1D-ap6ijJcUE (accessed on 10 December 2024).
- Payper. Products. 2024. Available online: https://payperindia.com/bagging/ (accessed on 10 December 2024).
- TMI. Bagging Systems. 2024. Available online: https://www.tmipal.com/en/solutions/bagging-systems (accessed on 10 December 2024).
- LinkPack. A Guide to Automated Bagging Machines. 2024. Available online: https://link-pack.com/automated-bagging-machines-a-complete-guide/ (accessed on 10 December 2024).
- Concetti. Industrial Bagging Machines: Explore Our Latest Solutions. 2024. Available online: https://www.concetti.com/en-us/news-and-events/129-news/1210-industrial-bagging-machines-explore-our-latest-solutions (accessed on 10 December 2024).
- Inpak Systems Inc. Bag Filling & Weighing Equipment. 2024. Available online: https://www.inpaksystems.com/bag-filling/ (accessed on 10 December 2024).
- Tai, K.; El-Sayed, A.R.; Shahriari, M.; Biglarbegian, M.; Mahmud, S. State of the Art Robotic Grippers and Applications. Robotics 2016, 5, 11. [Google Scholar] [CrossRef]
- Samadikhoshkho, Z.; Zareinia, K.; Janabi-Sharifi, F. A Brief Review on Robotic Grippers Classifications. In Proceedings of the 2019 IEEE Canadian Conference of Electrical and Computer Engineering (CCECE), Edmonton, AB, Canada, 5–8 May 2019; pp. 1–4. [Google Scholar] [CrossRef]
- Zhang, B.; Xie, Y.; Zhou, J.; Wang, K.; Zhang, Z. State-of-the-art robotic grippers, grasping and control strategies, as well as their applications in agricultural robots: A review. Comput. Electron. Agric. 2020, 177, 105694. [Google Scholar] [CrossRef]
- Makris, S.; Dietrich, F.; Kellens, K.; Hu, S. Automated assembly of non-rigid objects. CIRP Ann. 2023, 72, 513–539. [Google Scholar] [CrossRef]
- Zaidi, S.; Maselli, M.; Laschi, C.; Cianchetti, M. Actuation Technologies for Soft Robot Grippers and Manipulators: A Review. Curr. Robot. Rep. 2021, 2, 355–369. [Google Scholar] [CrossRef]
- Hughes, J.; Culha, U.; Giardina, F.; Guenther, F.; Rosendo, A.; Iida, F. Soft Manipulators and Grippers: A Review. Front. Robot. AI 2016, 3, 69. [Google Scholar] [CrossRef]
- Björnsson, A.; Jonsson, M.; Johansen, K. Automated material handling in composite manufacturing using pick-and-place systems—A review. Robot. Comput.-Integr. Manuf. 2018, 51, 222–229. [Google Scholar] [CrossRef]
- Yan, X.T.; Brinkmann, W.; Palazzetti, R.; Melville, C.; Li, Y.; Bartsch, S.; Kirchner, F. Integrated mechanical, thermal, data, and power transfer interfaces for future space robotics. Front. Robot. AI 2018, 5, 64. [Google Scholar] [CrossRef] [PubMed]
- Saab, W.; Racioppo, P.; Ben-Tzvi, P. A review of coupling mechanism designs for modular reconfigurable robots. Robotica 2019, 37, 378–403. [Google Scholar] [CrossRef]
- Elebia. Automatic Crane Hook. 2024. Available online: https://elebia.com/automatic-crane-hook/ (accessed on 10 December 2024).
- Gigasense. Automatic Hook. 2024. Available online: https://www.gigasense.se/product/gigasense-automatic-safety-hook/ (accessed on 10 December 2024).
- Jiang, H.; Hawkes, E.W.; Fuller, C.; Estrada, M.A.; Suresh, S.A.; Abcouwer, N.; Han, A.K.; Wang, S.; Ploch, C.J.; Parness, A.; et al. A robotic device using gecko-inspired adhesives can grasp and manipulate large objects in microgravity. Sci. Robot. 2017, 2, eaan4545. [Google Scholar] [CrossRef]
- Glick, P.; Suresh, S.A.; Ruffatto, D.; Cutkosky, M.; Tolley, M.T.; Parness, A. A Soft Robotic Gripper with Gecko-Inspired Adhesive. IEEE Robot. Autom. Lett. 2018, 3, 903–910. [Google Scholar] [CrossRef]
- Chen, T.G.; Cauligi, A.; Suresh, S.A.; Pavone, M.; Cutkosky, M.R. Testing Gecko-Inspired Adhesives With Astrobee Aboard the International Space Station: Readying the Technology for Space. IEEE Robot. Autom. Mag. 2022, 29, 24–33. [Google Scholar] [CrossRef]
- Yin, J.; Hellebrekers, T.; Majidi, C. Closing the Loop with Liquid-Metal Sensing Skin for Autonomous Soft Robot Gripping. In Proceedings of the 3rd IEEE International Conference on Soft Robotics (RoboSoft), New Haven, CT, USA, 15 May–15 July 2020; pp. 661–667. [Google Scholar] [CrossRef]
- Active Robots. Active Compliant Parallel Gripper. 2024. Available online: https://www.active-robots.com/active-compliant-parallel-gripper.html?srsltid=AfmBOoqCZqVAelNuVbrQvfeqppAt5QILo916X4yjuqR1ovvythBwB7cY (accessed on 10 December 2024).
- Dwarshuis, K.; de Jong, J.; Brouwer, D. Design of an Underactuated, Flexure-Based Gripper, Actuated Through a Push–Pull Flexure. J. Mech. Robot. 2024, 17, 061009. [Google Scholar] [CrossRef]
- Hoffmann, H.; Chen, Z.; Earl, D.; Mitchell, D.; Salemi, B.; Sinapov, J. Adaptive robotic tool use under variable grasps. Robot. Auton. Syst. 2014, 62, 833–846. [Google Scholar] [CrossRef]
- SCHUNK. Gripping Systems. 2024. Available online: https://schunk.com/de/en/gripping-systems/c/PUB_8293 (accessed on 10 December 2024).
- ROBOTIQ. Adaptive Grippers. 2024. Available online: https://robotiq.com/products/adaptive-grippers (accessed on 10 December 2024).
- Roy, D. Development of novel magnetic grippers for use in unstructured robotic workspace. Robot. Comput.-Integr. Manuf. 2015, 35, 16–41. [Google Scholar] [CrossRef]
- Peidró, A.; Tavakoli, M.; Marín, J.M.; Reinoso, Ó. Design of compact switchable magnetic grippers for the HyReCRo structure-climbing robot. Mechatronics 2019, 59, 199–212. [Google Scholar] [CrossRef]
- Goudsmit Magnetics. Adaptive Grippers. 2024. Available online: https://www.goudsmitmagnetics.com/en-us/home (accessed on 10 December 2024).
- Slocum, A. Kinematic couplings: A review of design principles and applications. Int. J. Mach. Tools Manuf. 2010, 50, 310–327. [Google Scholar] [CrossRef]
- Cruijssen, H.; Ellenbroek, M.; Henderson, M.; Petersen, H.; Verzijden, P.; Visser, M. The european robotic arm: A high-performance mechanism finally on its way to space. In Proceedings of the 42nd Aerospace Mechanism Symposium, Greenbelt, MD, USA, 14–16 May 2014. [Google Scholar]
- Rockwell Automation. Meet OTTO Lifter. 2024. Available online: https://ottomotors.com/lifter/ (accessed on 10 December 2024).
- Agilox. Agilox OCF. 2024. Available online: https://www.agilox.net/en/product/agilox-ocf/ (accessed on 10 December 2024).
- Hyster. Automated Forklifts. 2024. Available online: https://www.hyster.com/en-us/north-america/technology/automation/hyster-automation/ (accessed on 10 December 2024).
- Toyota. Automated Guided Vehicles. 2024. Available online: https://www.toyotaforklift.com/lifts/automated-guided-vehicles (accessed on 10 December 2024).
- Brown, I.; Burgoyne, C. The friction and wear of Kevlar 49 sliding against aluminium at low velocity under high contact pressures. Wear 1999, 236, 315–327. [Google Scholar] [CrossRef]
- MDA. 2023 Technology Showcase for Future NASA Planetary Science Missions; Technical Report; MDA: Mississauga, ON, Canada, 2022. [Google Scholar]
- von Ehrenfried, M. Perseverance’s Design. In Perseverance and the Mars 2020 Mission; Springer: Cham, Switzerland, 2022; pp. 27–74. [Google Scholar] [CrossRef]
- Motiv Space System. Mars 2020 Perseverance Rover. 2023. Available online: https://motivss.com/space-flight-missions/mars-2020-perseverance-rover/#:~:text=Motiv%20Space%20Systems%20has%20delivered,partner%20to%20JPL%20and%20NASA (accessed on 11 December 2024).
- NASA. Rover Components. 2024. Available online: https://science.nasa.gov/mission/mars-2020-perseverance/rover-components/ (accessed on 11 December 2024).
- Wong, I.M. LSMS – L35, Miniature Crane for Payload Off-loading and Manipulation: Development, and Application. In Proceedings of the ASCEND, Las Vegas, NV, USA, 24–26 October 2022. [Google Scholar] [CrossRef]
- Yamaha. YK1200XG. 2024. Available online: https://www.yrginc.com/cms/files/productdetails/products/yk-x/catalogs/yk1200xg_202410-be.pdf (accessed on 11 December 2024).
- ULINE. Fully Powered Stacker—125” Lift. 2025. Available online: https://www.uline.ca/Product/Detail/H-3937/Stackers-and-Positioners/Fully-Powered-Stacker-125-Lift?pricode=YE868&gadtype=pla&id=H-3937&gad_source=1&gclid=CjwKCAiAm-67BhBlEiwAEVftNr3QI_–p6CJP4aQqPeUVnPk0ZQVhRbp2PP7l5ZdDDyMEShtjBXLOxoCnPEQAvD_BwE (accessed on 6 January 2025).
- Kaczmarzyk, M.; Musiał, M. Parametric Study of a Lunar Base Power Systems. Energies 2021, 14, 1141. [Google Scholar] [CrossRef]
- Surampudi, R.; Blosiu, J.; Bugga, R.; Brandon, E.; Smart, M.; Elliott, J.; Castillo, J.; Yi, T.; Lee, L.; Piszczor, M.; et al. Energy Storage Technologies for Future Planetary Science Missions; Technical Report; NASA: Washington, DC, USA, 2017. [Google Scholar]
- Mason, L.; Rucker, M. Common power and energy storage solutions to support lunar and Mars surface exploration missions. In Proceedings of the International Astronautical Congress (IAC), Washington, DC, USA, 21–25 October 2019. Number GRC-E-DAA-TN73896. [Google Scholar]
- Colozza, A.J. Small Lunar Base Camp and In Situ Resource Utilization Oxygen Production Facility Power System Comparison; Technical Report; NASA: Washington, DC, USA, 2020. [Google Scholar]
- Saha, D.; Bazmohammadi, N.; Raya-Armenta, J.M.; Bintoudi, A.D.; Lashab, A.; Vasquez, J.C.; Guerrero, J.M. Space Microgrids for Future Manned Lunar Bases: A Review. IEEE Open Access J. Power Energy 2021, 8, 570–583. [Google Scholar] [CrossRef]
- AIAA S-122-2007; Standard: Electrical Power Systems for Unmanned Spacecraft. Technical Report; American Institute of Aeronautics and Astronautics: Reston, VA, USA, 2014.
- ECSS-E-ST-20-20C; Electrical Design and Interface Requirements for Power Supply. Technical Report; European Cooperation for Space Standardization: Noordwijk, The Netherlands, 2016.
- Nguyen, T.M. Future satellite system architectures and practical design issues: An overview. In Satellite Systems-Design, Modeling, Simulation and Analysis; IntechOpen: London, UK, 2020. [Google Scholar] [CrossRef]
- Ilhan, I.; Turan, D.; Gibson, I.; ten Klooster, R. Understanding the factors affecting the seal integrity in heat sealed flexible food packages: A review. Packag. Technol. Sci. 2021, 34, 321–337. [Google Scholar] [CrossRef]
- Merabtene, M.; Tanninen, P.; Wolf, J.; Kayatz, F.; Hauptmann, M.; Saukkonen, E.; Pesonen, A.; Laukala, T.; Varis, J.; Leminen, V. Heat-sealing and microscopic evaluation of paper-based coated materials using various seal bar geometries in vertical form fill seal machine. Packag. Technol. Sci. 2023, 36, 667–679. [Google Scholar] [CrossRef]
- Merabtene, M.; Tanninen, P.; Varis, J.; Leminen, V. Heat sealing evaluation and runnability issues of flexible paper materials in a vertical form fill seal packaging machine. BioResources 2022, 17, 223. [Google Scholar] [CrossRef]
- Bastian Solutions. Accumulation Conveyor. 2025. Available online: https://www.bastiansolutions.com/solutions/technology/conveyor-systems/accumulation/ (accessed on 4 February 2025).
- Dorner. Gravity Roller Conveyors. 2024. Available online: https://www.dornerconveyors.com/solutions/gravity-roller-conveyors (accessed on 4 February 2025).
- Bhasin, K.; Warner, J.; Anderson, L. Lunar Communication Terminals for NASA Exploration Missions: Needs, Operations Cocepts and Architectures. In Proceedings of the 26th International Communications Satellite Systems Conference (ICSSC), San Diego, CA, USA, 10–12 June 2008. [Google Scholar] [CrossRef]
- Calle, C.; Buhler, C.; McFall, J.; Snyder, S. Particle removal by electrostatic and dielectrophoretic forces for dust control during lunar exploration missions. J. Electrost. 2009, 67, 89–92. [Google Scholar] [CrossRef]
- Kawamoto, H.; Miwa, T. Mitigation of lunar dust adhered to mechanical parts of equipment used for lunar exploration. J. Electrost. 2011, 69, 365–369. [Google Scholar] [CrossRef]
- Calle, C.; Chen, A.; Immer, C.; Csonka, M.; Hogue, M.; Snyder, S.; Rogriquez, M.; Margiotta, D. Dust Removal Technology Demonstration for a Lunar Habitat. In Proceedings of the AIAA SPACE Conference & Exposition, Anaheim, CA, USA, 30 August–2 September 2012. [Google Scholar] [CrossRef]
- Calle, C.; Mackey, P.; Hogue, M.; Johansen, M.; Yim, H.; Delaune, P.; Clements, J. Electrodynamic Dust Shields on the International Space Station: Exposure to the space environment. J. Electrost. 2013, 71, 257–259. [Google Scholar] [CrossRef]
- Mackey, P.J.; Johansen, M.R.; Olsen, R.C.; Raines, M.G.; Phillips, J.R.; Cox, R.E.; Hogue, M.D.; Pollard, J.R.S.; Calle, C.I. Electrodynamic Dust Shield for Space Applications. In Proceedings of the Earth and Space, Denver, CO, USA, 11–14 April 2017; pp. 539–545. [Google Scholar] [CrossRef]
- Johansen, M.R.; Dupuis, M.A.; Phillips, J.R., III; Malissa, J.D.; Wang, J.J.; Hogue, M.D.; Calle, C.I. Electrodynamic Dust Shield Testing on the Materials on International Space Station Experiment 11. In Proceedings of the International Astronautical Congress (IAC), Washington, DC, USA, 21–25 October 2019. Number IAC-19, C2, 6, 2, x54303. [Google Scholar]
- Tisdale, M.; Dulá, I.; Madrid, L.P.; Verkhovodova, P.; Pénot, J.; Coimbra, K.; Soldner, L.; Gupta, T.; Musuku, R.; Chung, S.J. Design of a Modular and Orientable Electrodynamic Shield for Lunar Dust Mitigation. In Proceedings of the AIAA SCITECH Forum, San Diego, CA, USA, 3–7 January 2022. [Google Scholar] [CrossRef]
- Margiotta, D.V.; Peters, W.C.; Straka, S.A.; Rodriguez, M.; McKittrick, K.R.; Jones, C.B. The Lotus coating for space exploration: A dust mitigation tool. In Proceedings of the Optical System Contamination: Effects, Measurements, and Control 2010; Straka, S.A., Carosso, N., Eds.; International Society for Optics and Photonics (SPIE): Bellingham, WA, USA, 2010; Volume 7794, p. 77940I. [Google Scholar] [CrossRef]
- Abel, P.B.; Anderson, M.D.; Blom, E.T.; Calle, C.; Dunlap, P.H.; Greenberg, P.S.; Fischer, D.G.; Howard, S.A.; Hurlbert, K.M.; Jordan, J.L.; et al. Lunar Dust Mitigation: A Guide and Reference: (2021); Technical Report; NASA: Washington, DC, USA, 2023. [Google Scholar]
- Wohl, C.J.; Belcher, M.A.; Hopkins, J.W.; Connell, J.W. Topographical Modification of Materials for Lunar Dust Adhesion Mitigation. In Proceedings of the 40th Annual Lunar and Planetary Science Conference, The Woodlands, TX, USA, 23–27 March 2009; p. 1121. [Google Scholar]
- Wang, X.; Wang, W.; Shao, H.; Chao, S.; Zhang, H.; Tang, C.; Li, X.; Zhu, Y.; Zhang, J.; Zhang, X.; et al. Lunar Dust-Mitigation Behavior of Aluminum Surfaces with Multiscale Roughness Prepared by a Composite Etching Method. ACS Appl. Mater. Interfaces 2022, 14, 34020–34028. [Google Scholar] [CrossRef]
- Delgado, I.R.; Handschuh, M.J. Preliminary assessment of seals for dust mitigation of mechanical components for lunar surface systems. In Proceedings of the 40th Aerospace Mechanisms Symposium, Houston, TX, USA, 11–13 May 2022. Number E-17280. [Google Scholar]
- Delgado, I.R.; Gaier, J.R.; Handschuh, M.; Panko, S.; Sechkar, E. Performance Evaluation of an Actuator Dust Seal for Lunar Operation; Technical Report; NASA: Washington, DC, USA, 2013. [Google Scholar]















| Property | Range | Units | Source |
|---|---|---|---|
| Bulk Density () | 1.3–1.92 | g cm−3 | [82] |
| Porosity (n) | 40–65 | % | [92] |
| Specific Gravity (G) | - | [82] | |
| Friction Angle () | 30–50 | ° | [82] |
| Cohesion (c) | 0.1–3.4 | kPa | [92] |
| Excavation System | Counter-Rotating Bucket Drums |
| Maximum Traversable Slope | 30° |
| Maximum Obstacle Height | 7 cm |
| Excavator Dry Mass | 35 kg |
| Regolith Capacity | 30 kg |
| Load-dump Cycle Time | 13.5 min |
| Length × Width × Height * | 76 cm × 62.5 cm × 68.2 cm |
| Subsystem | Source (Min/Max) | RCU Filling | RCU Transfer | RCU Manipulation | Idle | Traversal | Power Margin (%) |
|---|---|---|---|---|---|---|---|
| Structural | N/A | 0 | 0 | 0 | 0 | 0 | 30% |
| Thermal | MarsFast/MarsFast | 6/15 | 6/15 | 6/15 | 6/15 | 6/15 | 30% |
| PowerManagement | MarsFast/Carnegie Mellon | 4/35 | 4/35 | 4/35 | 4/35 | 4/35 | 30% |
| Communications | ROCI/Carnegie Mellon | 8.5/90 | 8.5/90 | 8.5/90 | 8.5/90 | 8.5/90 | 30% |
| OnboardComputing | MarsFast/Carnegie Mellon | 14/60 | 14/60 | 14/60 | 14/60 | 14/60 | 30% |
| Filling | ROCI/ROCI | 35.4/90 | 0/0 | 0/0 | 0/0 | 0/0 | 30% |
| Transfer | ROCI/ROCI | 0/0 | 35.4/90 | 0/0 | 0/0 | 0/0 | 30% |
| Manipulation | Estimate | 0/0 | 0/0 | 150/300 | 0/0 | 0/0 | 30% |
| Mobility | MarsFast/ROCI | 0/0 | 0/0 | 0/0 | 0/0 | 41/361.6 | 30% |
| Total | 67.9/290 | 67.9/290 | 182.5/500 | 32.5/200 | 73.5/561.6 | ||
| Total w Margin | 88.27/377 | 88.27/377 | 237.25/650 | 42.25/260 | 95.55/730.08 |
| Subsystem | Source | Maturity | MGA (%) | Mass (kg) | Mass + MGA (kg) |
|---|---|---|---|---|---|
| Structural | BURRO | E1 | 18% | 155 | 182.90 |
| Thermal | Carnegie Mellon | E1 | 30% | 10.3 | 13.39 |
| Power Management | Carnegie Mellon | E1 | 20% | 118.4 | 142.08 |
| Communications | Carnegie Mellon | E1 | 20% | 18 | 21.60 |
| Onboard Computing | Carnegie Mellon | E1 | 25% | 6.5 | 8.13 |
| Filling | Estimate | E1 | 20% | 5 | 6.00 |
| Transfer | Estimate | E1 | 20% | 10 | 12.00 |
| Manipulation | BURRO | E1 | 20% | 150 | 180.00 |
| Mobility | BURRO | E1 | 20% | 180 | 216.00 |
| RCU | – | E1 | 20% | 22 | 26.4 |
| Total | 675.20 | 808.50 |
| Value | Description of RP/RI |
|---|---|
| 1 | Equally preferred/important |
| 3 | Moderately preferred/important |
| 5 | Strongly preferred/important |
| 7 | Very strongly preferred/important |
| 9 | Extremely preferred/important |
| 2, 4, 6, 8 | Intermediate values |
| q | 2 | 3 | 4 | 5 | 6 | 7 | 8 | 9 | 10 | 11 | 12 | 13 | 14 | 15 | 16 | 17 | 18 | 19 | 20 |
|---|---|---|---|---|---|---|---|---|---|---|---|---|---|---|---|---|---|---|---|
| 0 | 0.58 | 0.9 | 1.12 | 1.24 | 1.32 | 1.41 | 1.45 | 1.49 | 1.51 | 1.48 | 1.56 | 1.57 | 1.59 | 1.605 | 1.61 | 1.615 | 1.62 | 1.625 |
| Rank | FM-1 | FM-2 | FM-3 | FM-4 |
|---|---|---|---|---|
| 1 | Reliability: | Reliability: | Reliability: | Reliability: |
| 2 | Longevity: | Longevity: | Longevity: | Longevity: |
| 3 | Exposure to dust: | Complexity: | Exposure to dust: | Exposure to dust: |
| 4 | Complexity: | Exposure to dust: | Complexity: | Complexity: |
| 5 | Mass: | Power: | Power: | Workspace—module volume ratio: |
| 6 | Dust production: | Mass: | Dust production: | Power: |
| 7 | Power: | Storage volume: | Mass: | Manipulation accuracy: |
| 8 | Regolith compaction: | Transport speed: | Attachment force: | Dust production: |
| 9 | Delivery flow rate: | - | Rigid attachment: | Mass: |
| 10 | - | - | Attachment points: | Structural rigidity: |
| 11 | - | - | Attachment speed: | Dexterity: |
| 12 | - | - | - | Manipulation resolution: |
| w | 0.257 | 0.311 | 0.332 | 0.204 |
| p | 0.689 | 0.713 | 0.730 | 0.661 |
| ID | Criteria | Description | Metric | Goal | RI () |
|---|---|---|---|---|---|
| C-I-1 | Exposure to dust | The number of interfaces between moving parts, which are exposed to the regolith. | # of interfaces | Min | 0.121 |
| C-I-2 | Dust production | The potential for dust production due to agitation, sharp movements, dumping of the regolith, etc. | ordinal scale (Likert 1–5) | Min | 0.104 |
| C-I-3 | Longevity | The anticipated failure rate of the module based on motor load and transmission [143]. | failures per million operating hours | Min | 0.133 |
| C-I-4 | Reliability | The number of independent points of single failure of the module. | # of points | Min | 0.148 |
| C-I-5 | Power | The power required to move 30 kg of regolith into the subsystem; calculated as a function of the work required to move the regolith per the anticipated required time according to the delivery flow rate. | Watts | Min | 0.103 |
| C-I-6 | Mass | The anticipated mass of the module; calculated by taking the estimated surface area of the candidate solution and assuming an average thickness of aluminum of 0.01 m for the structure. | kilograms | Min | 0.112 |
| C-I-7 | Complexity | The module complexity is measured as the total number of moving parts. This includes motors, gears, vibrating surfaces, and other parts moving in the workspace. | # of moving parts | Min | 0.117 |
| C-I-8 | Delivery flow rate | The estimated delivery flow rate of the regolith into the filling module. | kilograms per minute | Max | 0.0805 |
| C-I-9 | Regolith compaction | The anticipated degree of regolith compaction caused by the module, which occurs when inter-particle compression forces are increased. | ordinal scale (Likert 1–5) | Min | 0.0809 |
| Concept | Description | |
| Auger and Hopper | ![]() | A hopper which collects the lunar regolith from IPEx, using gravity to feed downward towards a horizontal auger which forces the regolith into the system. |
| Vibrating Intake Chute | ![]() | Leverages the angular vibration of a surface to supplement gravity in feeding the lunar regolith down a slope. The vibration and large surface area of the feeding surface allows for regolith to remain well distributed. |
| Vibratory Bowl Feeder | ![]() | Similar to the Vibrating Intake Chute, this concept allows for regolith to be dumped into its centre and leverages vibration to propagate regolith upwards along a feeding path around its cylindrical walls. This method is commonly used for dispensing in terrestrial factory settings. |
| Front Loader | ![]() | A traditional loading method, often used in excavation systems, where regolith is dumped into a stationary container, which is then rotated upwards until the regolith falls into the system. |
| Vibrating Funnel | ![]() | A funnel which collects regolith from the excavator and propagates it towards a smaller exit leading into the system. This concept also involves a couple of sparse grating layers, combined with vibration, which aim to prevent compaction and promote the effective flow of regolith. |
| ID | Metric | Auger and Hopper | Vibrating Intake Chute | Vibratory Bowl Feeder | Front Loader | Vibrating Funnel |
|---|---|---|---|---|---|---|
| C-I-1 | # of interfaces | 0 | 0 | 0 | 1 | 0 |
| C-I-2 | ordinal scale (Likert 1–5) | 1 | 2 | 2 | 3 | 2 |
| C-I-3 | failures per million operating hours | 3.75 | 5.25 | 5.25 | 5.5 | 5.25 |
| C-I-4 | # of points | 2 | 1 | 1 | 2 | 1 |
| C-I-5 | Watts | 0.046 | 0.068 | 0.87 | 0.76 | 0.19 |
| C-I-6 | kilograms | 43.09 | 39.08 | 72.36 | 17.07 | 23.04 |
| C-I-7 | # of moving parts | 4 | 2 | 2 | 4 | 2 |
| C-I-8 | kilograms per minute | 6.32 | 6.99 | 1.68 | 60 | 160 |
| C-I-9 | ordinal scale (Likert 1–5) | 3 | 1 | 1 | 4 | 2 |
| Candidate | Auger and Hopper | Vibrating Intake Chute | Vibratory Bowl Feeder | Front Loader | Vibrating Funnel | RP () |
|---|---|---|---|---|---|---|
| Auger and Hopper | 1 | 1 | 5 | 0.165 | ||
| Vibrating Intake Chute | 1 | 1 | 6 | 1 | 0.200 | |
| Vibratory Bowl Feeder | 1 | 0.0379 | ||||
| Front Loader | 2 | 2 | 7 | 1 | 1 | 0.324 |
| Vibrating Funnel | 2 | 1 | 8 | 1 | 1 | 0.278 |
| CR | 0.01 () | |||||
| RP () | ||||||
|---|---|---|---|---|---|---|
| ID | RI () | Auger and Hopper | Vibrating Intake Chute | Vibratory Bowl Feeder | Front Loader | Vibrating Funnel |
| C-I-1 | 0.121 | 0.243 | 0.243 | 0.243 | 0.0270 | 0.243 |
| C-I-2 | 0.104 | 0.379 | 0.194 | 0.194 | 0.0396 | 0.194 |
| C-I-3 | 0.133 | 0.540 | 0.132 | 0.132 | 0.0644 | 0.132 |
| C-I-4 | 0.148 | 0.0354 | 0.310 | 0.310 | 0.0345 | 0.310 |
| C-I-5 | 0.103 | 0.300 | 0.300 | 0.0349 | 0.0732 | 0.293 |
| C-I-6 | 0.112 | 0.165 | 0.199 | 0.0338 | 0.324 | 0.278 |
| C-I-7 | 0.117 | 0.0345 | 0.310 | 0.310 | 0.0345 | 0.310 |
| C-I-8 | 0.0805 | 0.0751 | 0.0751 | 0.0676 | 0.246 | 0.536 |
| C-I-9 | 0.0809 | 0.138 | 0.283 | 0.283 | 0.0351 | 0.262 |
| Decision Values (Dk) | 0.217 | 0.232 | 0.185 | 0.0916 | 0.275 | |
| ID | Criteria | Description | Metric | Goal | RI () |
|---|---|---|---|---|---|
| C-D-1 | Exposure to dust | The number of interfaces between moving parts, which are exposed to the regolith. | # of interfaces | Min | 0.125 |
| C-D-2 | Longevity | The anticipated failure rate of the module based on motor load, transmission, and other mechanism failure rates, such as conveyor belts, chain-link conveyors, and springs [143]. | failures per million operating hours | Min | 0.159 |
| C-D-3 | Reliability | The number of independent points of single failure of the module. | # of points | Min | 0.168 |
| C-D-4 | Power | The power required to move the RCU along the track to the final deployment location. Approximated by the total number of required motors. | # motors | Min | 0.120 |
| C-D-5 | Mass | The anticipated mass of the module; calculated by taking the estimated surface area of the candidate solution and assuming an average thickness of aluminum of 0.01 m for the structure. | kilograms | Min | 0.118 |
| C-D-6 | Complexity | The module complexity is measured as the total number of moving parts. This includes motors, gears, vibrating surfaces, and other parts moving in the workspace. | # of moving parts | Min | 0.127 |
| C-D-7 | Transport speed | How quickly the RCUs can be moved from the stored to the deployed configuration. | Nominal scale (very slow to very fast) | Max | 0.0816 |
| C-D-8 | Storage volume | The volume of RCUs that can be stored by the module. | meters cubed | Max | 0.101 |
| Storage Concept | Deployment Concept | Concept ID * |
|---|---|---|
| Piston and Rigid Container | Chain-link | PR-CL |
| Wire and Pulley | PR-WP | |
| Conveyor Belt | PR-CB | |
| Spring-loaded Rigid Container | Chain-link | SR-CL |
| Wire and Pulley | SR-WP | |
| Conveyor Belt | SR-CB | |
| Roll | Rollers | R-R |
| ID | Metric | PR-CL | PR-WP | PR-CB | SR-CL | SR-WP | SR-CB | R-R |
|---|---|---|---|---|---|---|---|---|
| C-D-1 | # of interfaces | 3 | 3 | 3 | 3 | 3 | 3 | 3 |
| C-D-2 | failures per million operating hours | 25.43 | 140.93 | 140.93 | 116 | 231.5 | 231.5 | 9 |
| C-D-3 | # of points | 4 | 4 | 4 | 3 | 3 | 3 | 3 |
| C-D-4 | # motors | 3 | 3 | 3 | 2 | 2 | 2 | 2 |
| C-D-5 | kilograms | 39 | 39 | 45 | 24 | 24 | 30 | 44 |
| C-D-6 | # of moving parts | 5 | 5 | 5 | 5 | 5 | 5 | 4 |
| C-D-7 | Nominal scale (very slow to very fast) | Medium | Medium | Slow | Fast | Fast | Medium | Very Fast |
| C-D-8 | meters cubed | 0.0788 | 0.0788 | 0.0788 | 0.0338 | 0.0338 | 0.0338 | 0.126 |
| Candidate | PR-CL | PR-WP | PR-CB | SR-CL | SR-WP | SR-CB | R-R | RP () |
|---|---|---|---|---|---|---|---|---|
| PR-CL | 1 | 1 | 3 | 2 | 0.0913 | |||
| PR-WP | 1 | 1 | 3 | 2 | 0.0913 | |||
| PR-CB | 1 | 1 | 0.0316 | |||||
| SR-CL | 3 | 3 | 9 | 1 | 1 | 1 | 7 | 0.264 |
| SR-WP | 3 | 3 | 9 | 1 | 1 | 1 | 7 | 0.264 |
| SR-CB | 2 | 2 | 7 | 1 | 1 | 1 | 5 | 0.218 |
| R-R | 1 | 1 | 0.0401 | |||||
| CR | 0.005 () | |||||||
| RP () | ||||||||
|---|---|---|---|---|---|---|---|---|
| ID | RI () | PR-CL | PR-WP | PR-CB | SR-CL | SR-WP | SR-CB | R-R |
| C-D-1 | 0.125 | 0.143 | 0.143 | 0.143 | 0.143 | 0.143 | 0.143 | 0.143 |
| C-D-2 | 0.159 | 0.263 | 0.131 | 0.131 | 0.140 | 0.0313 | 0.0313 | 0.272 |
| C-D-3 | 0.168 | 0.0256 | 0.0256 | 0.0256 | 0.231 | 0.231 | 0.231 | 0.231 |
| C-D-4 | 0.120 | 0.0256 | 0.0256 | 0.0256 | 0.231 | 0.231 | 0.231 | 0.231 |
| C-D-5 | 0.118 | 0.0913 | 0.0913 | 0.0316 | 0.264 | 0.264 | 0.218 | 0.0401 |
| C-D-6 | 0.127 | 0.0667 | 0.0667 | 0.0667 | 0.0667 | 0.0667 | 0.0667 | 0.6 |
| C-D-7 | 0.0816 | 0.109 | 0.109 | 0.0294 | 0.210 | 0.210 | 0.109 | 0.223 |
| C-D-8 | 0.101 | 0.181 | 0.181 | 0.181 | 0.0368 | 0.0368 | 0.0368 | 0.346 |
| Decision Values (Dk) | 0.114 | 0.0926 | 0.0790 | 0.167 | 0.150 | 0.136 | 0.262 | |
| ID | Criteria | Description | Metric | Goal | RI () |
|---|---|---|---|---|---|
| C-S-1 | Exposure to dust | The number of interfaces between moving parts, which are exposed to the regolith. | # of interfaces | Min | 0.104 |
| C-S-2 | Dust production | The potential for dust production due to agitation, sharp movements, etc. | ordinal scale (Likert 1–5) | Min | 0.0894 |
| C-S-3 | Longevity | The anticipated failure rate of the module based on motor load [143]. | failures per million operating hours | Min | 0.117 |
| C-S-4 | Reliability | The number of independent points of single failure of the module. | # of points | Min | 0.127 |
| C-S-5 | Power (Active/Passive) | Whether the interface mechanism requires active power to grip the RCU. | Yes/No | No | 0.0917 |
| C-S-6 | Mass | The anticipated mass of the module based on reference designs. | kilograms | Min | 0.0873 |
| C-S-7 | Complexity | The module complexity is measured as the total number of moving parts. This includes motors, gears, vibrating surfaces, and other parts moving in the workspace. | # of moving parts | Min | 0.100 |
| C-S-8 | Attachment force | The force that can be enacted by the interface on the RCU. | Newtons | Max | 0.0855 |
| C-S-9 | Rigid attachment | Whether the interface rigidly attaches to the RCU. Rigid attachment allows for easier manipulation of the RCU. | Yes/No | Yes | 0.0850 |
| C-S-10 | Attachment points | How many individual points of attachment the interface has on the RCU. | # of attachment points | Max | 0.0594 |
| C-S-11 | Attachment speed | How quickly the interface module can move into a secured configuration. | Nominal scale (very slow to very fast) | Max | 0.0533 |
| Concept | Examples | |
|---|---|---|
| Hook | ![]() | [174,175,176,177] |
| Gecko | ![]() | [178,179,180] |
| Compliant Gripper | ![]() | [118,181,182,183] |
| Rigid Gripper | ![]() | [184,185,186] |
| Magnetic | ![]() | [187,188,189] |
| Coupling | ![]() | [175,190,191] |
| Flatbed | ![]() | [192,193,194,195] |
| ID | Metric | Hook | Gecko | Compliant Gripper | Rigid Gripper | Magnetic | Coupling | Flatbed |
|---|---|---|---|---|---|---|---|---|
| C-S-1 | # of interfaces | 1 | 1 | 0 | 2 | 0 | 3 | 0 |
| C-S-2 | ordinal scale (Likert 1–5) | 2 | 1 | 3 | 3 | 1 | 2 | 5 |
| C-S-3 | failures per million operating hours | 3.5 | 3.5 | 3.5 | 3.5 | 0 | 3.5 | 0 |
| C-S-4 | # of points | 2 | 2 | 2 | 2 | 1 | 1 | 1 |
| C-S-5 | Yes/No | Yes | Yes | Yes | Yes | Yes | Yes | No |
| C-S-6 | kilograms | 0.045 | 0.05 | 5 | 8 | 1.9 | 1 | 3 |
| C-S-7 | # of moving parts | 2 | 2 | 2 | 3 | 0 | 4 | 1 |
| C-S-8 | Newtons | 216 | 6.5 | 100 | 1000 | 300 | 1000 | 216 |
| C-S-9 | Yes/No | No | No | No | No | Yes | Yes | No |
| C-S-10 | # of attachment points | 2 | ∞ | ∞ | ∞ | 2 | 2 | 4 |
| C-S-11 | Nominal scale (very slow to very fast) | Very Slow | Very Slow | Fast | Fast | Very Fast | Slow | Slow |
| Candidate | Hook | Gecko | Compliant Gripper | Rigid Gripper | Magnetic | Coupling | Flatbed | RP () |
|---|---|---|---|---|---|---|---|---|
| Hook | 1 | 1 | 2 | 9 | 1 | 1 | 1 | 0.182 |
| Gecko | 1 | 1 | 2 | 9 | 1 | 1 | 1 | 0.182 |
| Compliant Gripper | 1 | 4 | 0.0891 | |||||
| Rigid Gripper | 1 | 0.0230 | ||||||
| Magnetic | 1 | 1 | 2 | 7 | 1 | 1 | 1 | 0.175 |
| Coupling | 1 | 1 | 2 | 8 | 1 | 1 | 1 | 0.179 |
| Flatbed | 1 | 1 | 2 | 6 | 1 | 1 | 1 | 0.172 |
| CR | 0.02 () | |||||||
| RP () | ||||||||
|---|---|---|---|---|---|---|---|---|
| ID | RI () | Hook | Gecko | Compliant Gripper | Rigid Gripper | Magnetic | Coupling | Flatbed |
| C-S-1 | 0.104 | 0.172 | 0.172 | 0.182 | 0.0891 | 0.182 | 0.0232 | 0.182 |
| C-S-2 | 0.0894 | 0.161 | 0.202 | 0.125 | 0.125 | 0.202 | 0.161 | 0.0231 |
| C-S-3 | 0.117 | 0.0435 | 0.0435 | 0.0435 | 0.0435 | 0.391 | 0.0435 | 0.391 |
| C-S-4 | 0.127 | 0.0323 | 0.0323 | 0.0323 | 0.0323 | 0.290 | 0.290 | 0.290 |
| C-S-5 | 0.0917 | 0.0667 | 0.0667 | 0.0667 | 0.0667 | 0.0667 | 0.0667 | 0.6 |
| C-S-6 | 0.0873 | 0.182 | 0.182 | 0.0891 | 0.0230 | 0.175 | 0.179 | 0.172 |
| C-S-7 | 0.100 | 0.151 | 0.151 | 0.151 | 0.0805 | 0.261 | 0.0284 | 0.177 |
| C-S-8 | 0.0855 | 0.103 | 0.0330 | 0.0567 | 0.301 | 0.103 | 0.301 | 0.103 |
| C-S-9 | 0.0850 | 0.0435 | 0.0435 | 0.0435 | 0.0435 | 0.391 | 0.391 | 0.0435 |
| C-S-10 | 0.0594 | 0.0303 | 0.273 | 0.273 | 0.273 | 0.0303 | 0.0303 | 0.0909 |
| C-S-11 | 0.0533 | 0.0326 | 0.0326 | 0.227 | 0.227 | 0.275 | 0.102 | 0.102 |
| Decision Values (Dk) | 0.0945 | 0.107 | 0.105 | 0.104 | 0.226 | 0.150 | 0.215 | |
| ID | Criteria | Description | Metric | Goal | RI () |
|---|---|---|---|---|---|
| C-T-1 | Exposure to dust | The number of interfaces between moving parts, which are exposed to the regolith. | # of interfaces | Min | 0.0982 |
| C-T-2 | Dust production | The potential for dust production due to agitation, sharp movements, etc. | ordinal scale (Likert 1–5) | Min | 0.0775 |
| C-T-3 | Longevity | The anticipated failure rate of the module based on motor load [143]. | failures per million operating hours | Min | 0.105 |
| C-T-4 | Reliability | A combination of the mechanical and task reliability. Mechanical reliability refers to the likelihood of single-point failure and task reliability considers the risk of task failure when faced with imperfect setups, such as non-optimally positioned RCUs. | ordinal scale (Likert 1–5) | Max | 0.113 |
| C-T-5 | Power | The relative power consumption as proxied by the number of gravity-loaded joints. | # of gravity-loaded joints | Min | 0.0815 |
| C-T-6 | Mass | The anticipated mass of the module; estimated by reference designs. | kilograms | Min | 0.0759 |
| C-T-7 | Complexity | The module complexity is measured as the total number of moving parts. This includes motors, gears, vibrating surfaces, and other parts moving in the workspace. | # of moving parts | Min | 0.0859 |
| C-T-8 | Workspace—module volume ratio | A measure of the reachable workspace given a specific module configuration. | unitless | Max | 0.0822 |
| C-T-9 | Manipulation accuracy | A measure of the error between the desired RCU pose and the actual achieved RCU pose. | ordinal scale (Likert 1–5) | Min | 0.0786 |
| C-T-10 | Manipulation resolution | The smallest measurable distance or increment that a robot can physically produce. | meters | Min | 0.0660 |
| C-T-11 | Dexterity | A measure of the degrees of freedom, the degree of articulation, and the ability of the module to enter a variety of configurations within its workspace. | ordinal scale (Likert 1–5) | Max | 0.0680 |
| C-T-12 | Structural rigidity | The resistance to deflections caused by external forces or torques. | Nominal scale (very stiff to very flexible) | Min | 0.0690 |
| ID | Metric | 4-DoF | 5-DoF | SCARA | Forklift | Crane |
|---|---|---|---|---|---|---|
| C-T-1 | # of interfaces | 4 | 5 | 3 | 2 | 4 |
| C-T-2 | ordinal scale (Likert 1–5) | 2 | 2 | 2 | 4 | 3 |
| C-T-3 | failures per million operating hours | 14 | 17.5 | 14 | 7 | 14 |
| C-T-4 | ordinal scale (Likert 1–5) | 5 | 4 | 3 | 2 | 1 |
| C-T-5 | # of gravity-loaded joints | 3 | 3 | 1 | 1 | 2 |
| C-T-6 | kilograms | 40 | 76 | 96 | 20 | 11 |
| C-T-7 | # of moving parts | 4 | 5 | 4 | 3 | 4 |
| C-T-8 | unitless | 900 | 294 | 41 | 5 | 900 |
| C-T-9 | ordinal scale (Likert 1–5) | 2 | 2 | 1 | 5 | 3 |
| C-T-10 | meters | 1 | 1 | 1 | 1 | 1 |
| C-T-11 | ordinal scale (Likert 1–5) | 4 | 5 | 3 | 1 | 1 |
| C-T-12 | Nominal scale (very stiff to very flexible) | Medium | Medium | Stiff | Stiff | Very Flexible |
| Candidate | 4-DoF | 5-DoF | SCARA | Forklift | Crane | RP () |
|---|---|---|---|---|---|---|
| 4-DoF | 1 | 2 | 6 | 1 | 1 | 0.258 |
| 5-DoF | 1 | 3 | 0.109 | |||
| SCARA | 1 | 0.0372 | ||||
| Forklift | 1 | 3 | 8 | 1 | 1 | 0.294 |
| Crane | 1 | 3 | 9 | 1 | 1 | 0.302 |
| CR | 0.05 () | |||||
| RP () | ||||||
|---|---|---|---|---|---|---|
| ID | RI () | 4-DoF | 5-DoF | SCARA | Forklift | Crane |
| C-T-1 | 0.0982 | 0.161 | 0.0419 | 0.305 | 0.331 | 0.161 |
| C-T-2 | 0.0775 | 0.276 | 0.276 | 0.276 | 0.0301 | 0.141 |
| C-T-3 | 0.105 | 0.189 | 0.0462 | 0.189 | 0.387 | 0.189 |
| C-T-4 | 0.113 | 0.353 | 0.270 | 0.219 | 0.119 | 0.0399 |
| C-T-5 | 0.0815 | 0.0397 | 0.0397 | 0.365 | 0.365 | 0.190 |
| C-T-6 | 0.0759 | 0.258 | 0.109 | 0.0372 | 0.294 | 0.302 |
| C-T-7 | 0.0859 | 0.194 | 0.0396 | 0.194 | 0.379 | 0.194 |
| C-T-8 | 0.0822 | 0.383 | 0.143 | 0.0496 | 0.0424 | 0.383 |
| C-T-9 | 0.0786 | 0.239 | 0.239 | 0.291 | 0.0345 | 0.196 |
| C-T-10 | 0.0660 | 0.200 | 0.200 | 0.200 | 0.200 | 0.200 |
| C-T-11 | 0.0680 | 0.382 | 0.302 | 0.230 | 0.0433 | 0.0433 |
| C-T-12 | 0.0690 | 0.232 | 0.232 | 0.252 | 0.252 | 0.0331 |
| Decision Values (Dk) | 0.236 | 0.161 | 0.218 | 0.213 | 0.171 | |
| Intake Lunar Regolith | Deploy Empty RCU | Interface with and Secure RCU | Transport RCU to Desired Pose | |
|---|---|---|---|---|
| Vibrating Funnel | R-R | Magnetic | 4-DoF | 0.249 |
| Vibrating Funnel | R-R | Flatbed | 4-DoF | 0.246 |
| Vibrating Funnel | R-R | Magnetic | SCARA | 0.245 |
| Vibrating Funnel | R-R | Magnetic | Forklift | 0.244 |
| Vibrating Funnel | R-R | Flatbed | SCARA | 0.242 |
| Vibrating Funnel | R-R | Flatbed | Forklift | 0.241 |
| Vibrating Chute | R-R | Magnetic | 4-DoF | 0.240 |
| Hopper and Auger | R-R | Magnetic | 4-DoF | 0.237 |
| Vibrating Chute | R-R | Flatbed | 4-DoF | 0.237 |
| Vibrating Chute | R-R | Magnetic | SCARA | 0.236 |
| Function | Solution | Placement | Reasoning | |
|---|---|---|---|---|
| Power Management | Generate power | Solar power | RB | Solar arrays gain a mass advantage over nuclear reactors at polar sites illuminated for over 75% of a lunar cycle [204]. |
| Store power | Li-ion batteries | RB + MM | Li-ion batteries have a higher TRL than alternatives like Regenerative Fuel Cells (RFCs), and have a mass advantage for short discharge durations under 10–18 h [205,206,207,208]. | |
| Distribute power | Power bus | RB + MM | A custom Power Management and Distribution (PMAD) architecture will need to be designed according to the system’s needs, which can follow standards, such as the AIAA S-122 [209] or the ECSS-E-ST-20-20C [210]. | |
| Onboard Computing | Collect and monitor system health information; Process and communicate telemetry data; Memory management; Parse and process incoming commands; Command and Control | CPUs # 1 and # 2, and Communications Bus | RB + MM | Two Central Processing Units (CPUs) will manage all of the Onboard Computing subsystem functionalities on the RB (CPU # 1) and MM (CPU #2). Additionally, an internal communications architecture will need to be implemented based on the hardware, such as MIL-STD-1553B or SpaceWire [211]. |
| RCU Filling | Intake lunar regolith; Fill RCU with lunar regolith | Vibrating Funnel | RB | Previously selected (Section 6.5) |
| Beneficiatelunar regolith | Grizzly bars | RB | Has been found to be effective for removing larger rock sizes when used with RASSOR (IPEx predecessor) [90]. | |
| Deploy Empty RCU | R-Rmorphology | RB | Previously selected (Section 6.5) | |
| Seal RCU | Thermal sealing | RB | Thermal sealing is a common strategy in industrial bagging processes, and allows for fewer moving parts as compared to other methods like sewing or folding. The sealing bar can be integrated into the opening mechanism and rollers of the Deploy Empty RCU R-R configuration [212,213,214]. | |
| RCU Transfer | Receive RCU; Internally transfer RCU; Prepare RCU for manipulation | Pallet conveyor | RB | Allows for the accumulation of multiple RCUs and easy low-power dispensing to the MM [215,216]. |
| RCU Manipulation | Interface with and secure RCU; Release RCU | Magnetic interface | MM | Previously selected (Section 6.5) |
| Identify desired RCU pose; Calculate trajectory; Identify obstacles; Verify Pose | Sensors and CPU # 2 | MM | The MM CPU will need to process and fuse sensor data to construct a map of its surroundings for path planning and localization. This is essential for both the manipulation and MM trajectory generation. The specific sensors necessary for this task require further investigation. | |
| Transport RCU to desired pose | 4-DoF | MM | Previously selected (Section 6.5) | |
| Commun- ications | Process signals | Transceiver | RB + MM | Common signal processing component |
| Send and receive communications signals | K/Ka antenna | RB + MM | It is anticipated that lunar communications terminals, such as the RB, would leverage the K/Ka band when communicating with Earth, as well as with lunar surface rovers, such as the MM [217]. | |
| Thermal Management | Monitor thermal levels | Thermistors | RB + MM | Common thermal sensor |
| Thermal actuation (passive or active); Radiate excess heat; Intake heat | Thermal surfaces | RB + MM | Further thermal analysis is required to determine if or where active thermal actuation is needed, as well as the placement of passive coatings and thermal conducting structures (e.g., thermal straps). | |
| Mobility | Localize system within environment; Obstacle avoidance | Sensors, and CPUs # 1 and # 2 | RB + MM | Same functionality as previously described for the sensors and CPU # 2. The RB will also need to perform sensor fusion for simple localization and self-inspection. |
| Navigate and move within environment; Deploy from launch vehicle | Differential 4-Wheel Drive and 6-Wheel Rocker-Bogie | RB + MM | The RB will require limited mobility, such as for deploying from the launch vehicle, which can be achieved by a simple differential 4-wheel drive mobility system. The 6-wheel rocker-bogie suspension system has been implemented on the Mars Science Laboratory, Mars Exploration Rovers, Pathfinder, and Perseverance. The latest iteration includes 4 individually steerable front and back wheels, allowing the vehicle to swerve, make arcing turns, and turn 360 degrees in place. This flexibility in steering would enable the MM to enter any necessary configurations for manipulation [198,200]. | |
| Lunar Dust Mitigation | Lunar Dust Mitigation | EDS, Surface Coatings, and Seals | RB + MM | The Electrodynamic Dust Shield (EDS) is an active dust mitigation tool with high TRL, which leverages the electrostatic charging of lunar regolith to keep surfaces, such as solar panels, clear from dust [218,219,220,221,222,223,224]. Passive dust mitigation techniques can also be implemented through surface coatings that minimize the dust attraction, such as the lotus leaf coating [144,225,226] and topology modification [144,227,228], as well as seals to prevent dust ingress to critical interfaces, such as the spring-loaded Teflon seal [144,229,230]. |
Disclaimer/Publisher’s Note: The statements, opinions and data contained in all publications are solely those of the individual author(s) and contributor(s) and not of MDPI and/or the editor(s). MDPI and/or the editor(s) disclaim responsibility for any injury to people or property resulting from any ideas, methods, instructions or products referred to in the content. |
© 2025 by the authors. Licensee MDPI, Basel, Switzerland. This article is an open access article distributed under the terms and conditions of the Creative Commons Attribution (CC BY) license (https://creativecommons.org/licenses/by/4.0/).
Share and Cite
Vasudeva, K.; Emami, M.R. Lunar Robotic Construction System Using Raw Regolith: Design Conceptualization. Aerospace 2025, 12, 947. https://doi.org/10.3390/aerospace12110947
Vasudeva K, Emami MR. Lunar Robotic Construction System Using Raw Regolith: Design Conceptualization. Aerospace. 2025; 12(11):947. https://doi.org/10.3390/aerospace12110947
Chicago/Turabian StyleVasudeva, Ketan, and M. Reza Emami. 2025. "Lunar Robotic Construction System Using Raw Regolith: Design Conceptualization" Aerospace 12, no. 11: 947. https://doi.org/10.3390/aerospace12110947
APA StyleVasudeva, K., & Emami, M. R. (2025). Lunar Robotic Construction System Using Raw Regolith: Design Conceptualization. Aerospace, 12(11), 947. https://doi.org/10.3390/aerospace12110947













