Systemic Analyses of Anti-Cell-Senescence Active Compounds in Camellia Sect. Chrysantha Chang and Their Mechanisms
Abstract
1. Introduction
2. Results
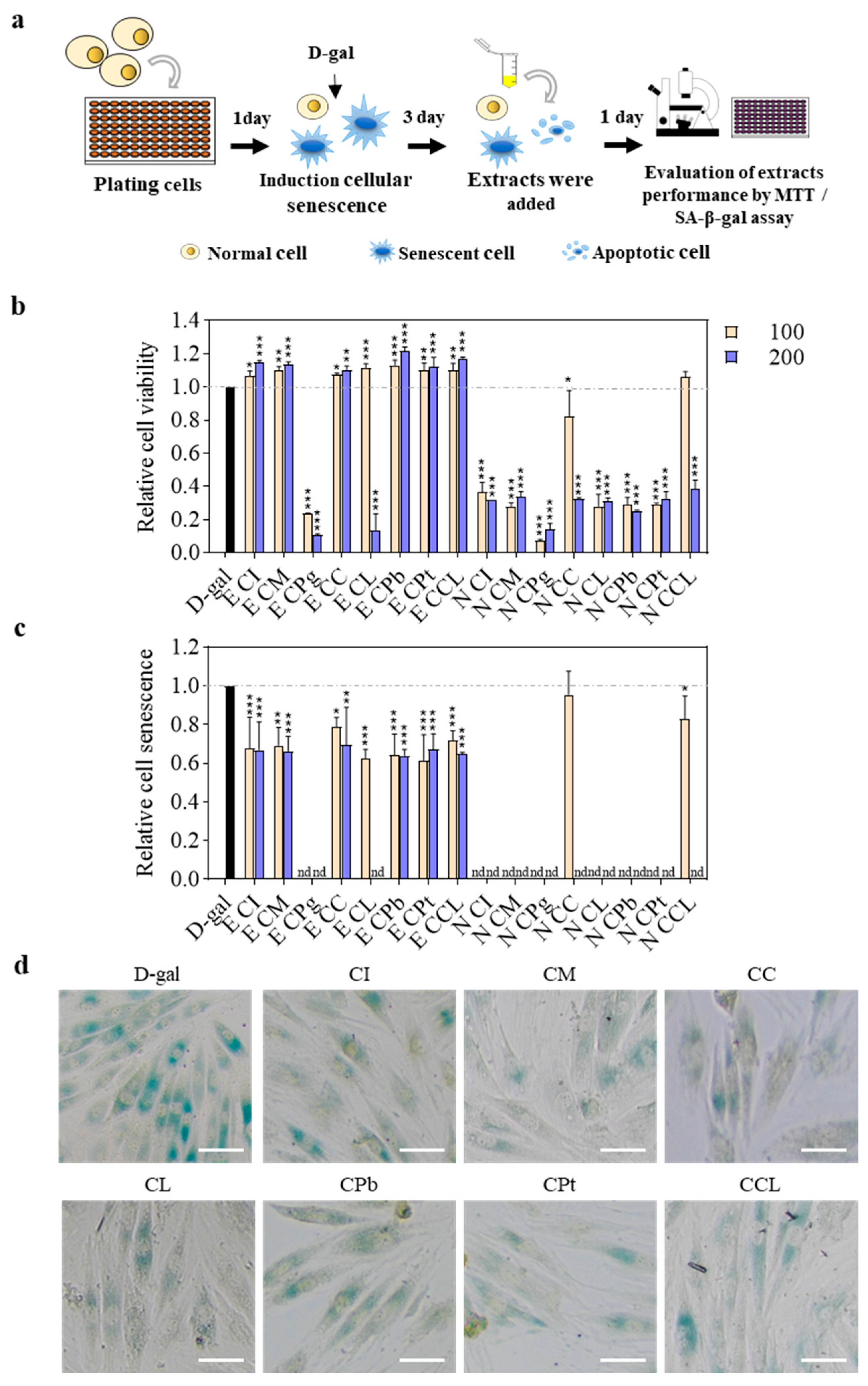
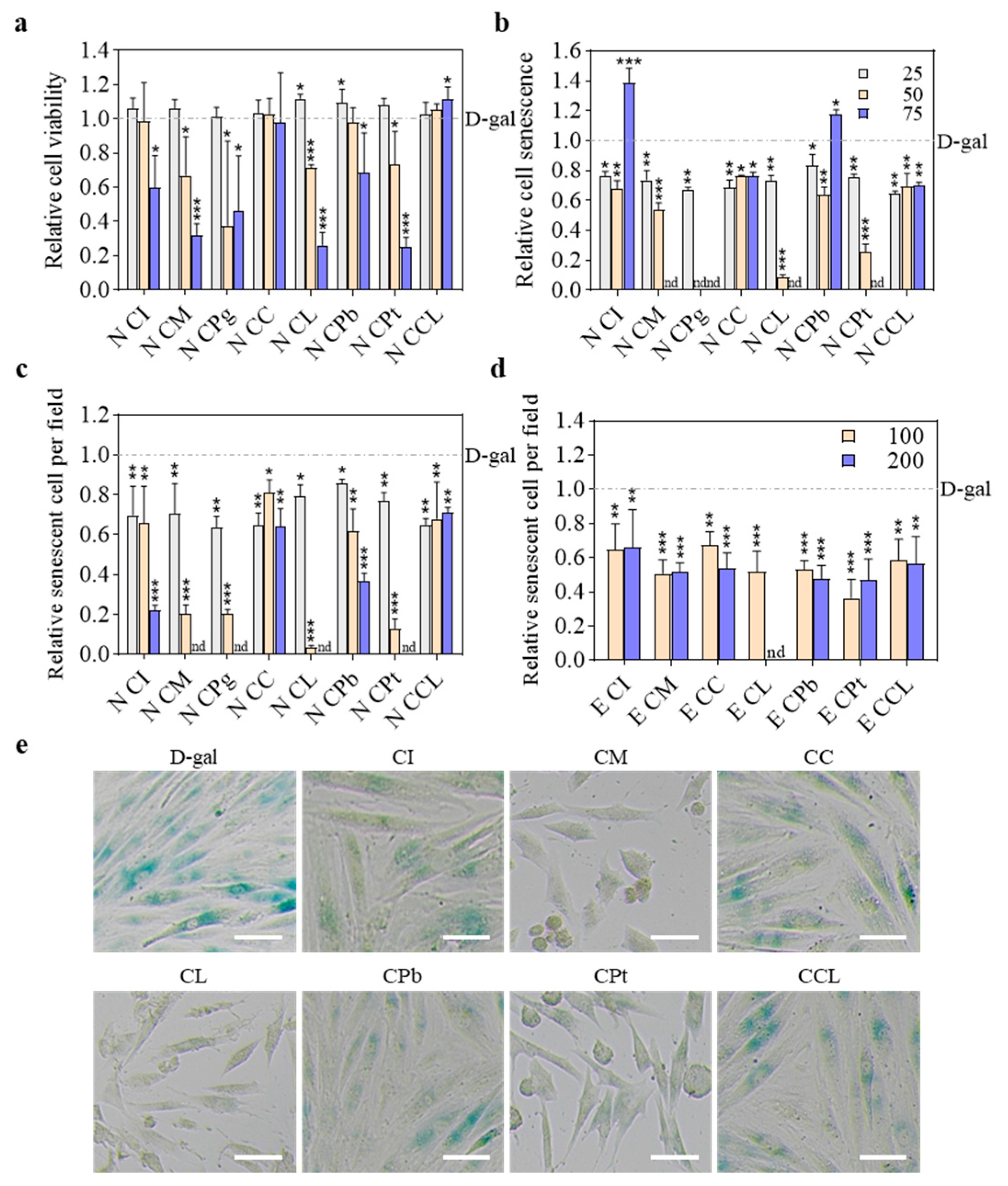
2.1. Anti-Senescence Effect of Eight Species in C. Sect. Chrysantha Chang
2.2. C. Sect. Chrysantha Chang Extracts Down-Regulate the Expression Level of Bcl-2 Family Genes in Senescent Cells
2.3. UPLC-QTOF-MS Results Showed That Triterpene Saponins Are Responsible for the Difference in Anti-Senescence Activity between Different Species of C. Sect. Chrysantha Chang
3. Discussion
4. Materials and Methods
4.1. Materials
4.2. Sample Preparation
4.3. Cell Culture
4.4. Cell Viability Analysis
4.5. Quantitative Real-Time PCR
4.6. Senescence-Associated β-Galactosidase (SA-β-gal) Activity
4.7. Metabolite Analysis by UPLC-QTOF MS
4.8. Data Processing
4.9. Statistical Analysis
5. Conclusions
Supplementary Materials
Author Contributions
Funding
Data Availability Statement
Acknowledgments
Conflicts of Interest
References
- López-Otín, C.; Blasco, M.A.; Partridge, L.; Serrano, M.; Kroemer, G. Hallmarks of aging: An expanding universe. Cell 2023, 186, 243–278. [Google Scholar] [CrossRef] [PubMed]
- Gasek, N.S.; Kuchel, G.A.; Kirkland, J.L.; Xu, M. Strategies for targeting senescent cells in human disease. Nat. Aging 2021, 1, 870–879. [Google Scholar] [CrossRef] [PubMed]
- de Magalhães, J.P.; Passos, J.F. Stress, cell senescence and organismal ageing. Mech. Ageing Dev. 2018, 170, 2–9. [Google Scholar] [CrossRef]
- Campisi, J. Cellular senescence as a tumor-suppressor mechanism. Trends Cell Biol. 2001, 11, S27–S31. [Google Scholar] [CrossRef] [PubMed]
- Chaib, S.; Tchkonia, T.; Kirkland, J.L. Cellular senescence and senolytics: The path to the clinic. Nat. Med. 2022, 28, 1556–1568. [Google Scholar] [CrossRef] [PubMed]
- Bao, H.; Cao, J.; Chen, M.; Chen, M.; Chen, W.; Chen, X.; Chen, Y.; Chen, Y.; Chen, Y.; Chen, Z.; et al. Biomarkers of aging. Sci. China Life Sci. 2023, 66, 893–1066. [Google Scholar]
- Spadaro, O.; Youm, Y.; Shchukina, I.; Ryu, S.; Sidorov, S.; Ravussin, A.; Nguyen, K.; Aladyeva, E.; Predeus, A.N.; Smith, S.R.; et al. Caloric restriction in humans reveals immunometabolic regulators of health span. Science 2022, 375, 671–677. [Google Scholar] [CrossRef]
- Baker, D.J.; Wijshake, T.; Tchkonia, T.; LeBrasseur, N.K.; Childs, B.G.; van de Sluis, B.; Kirkland, J.L.; van Deursen, J.M. Clearance of p16Ink4a-positive senescent cells delays ageing-associated disorders. Nature 2011, 479, 232–236. [Google Scholar] [CrossRef]
- Wang, C.; Jurk, D.; Maddick, M.; Nelson, G.; Martin-Ruiz, C.; von Zglinicki, T. DNA damage response and cellular senescence in tissues of aging mice. Aging Cell 2009, 8, 311–323. [Google Scholar] [CrossRef]
- López-Otín, C.; Blasco, M.A.; Partridge, L.; Serrano, M.; Kroemer, G. The Hallmarks of Aging. Cell 2013, 153, 1194–1217. [Google Scholar] [CrossRef]
- Lopes-Paciencia, S.; Saint-Germain, E.; Rowell, M.C.; Ruiz, A.F.; Kalegari, P.; Ferbeyre, G. The senescence-associated secretory phenotype and its regulation. Cytokine 2019, 117, 15–22. [Google Scholar] [CrossRef] [PubMed]
- Rungratanawanich, W.; Qu, Y.; Wang, X.; Essa, M.M.; Song, B.J. Advanced glycation end products (AGEs) and other adducts in aging-related diseases and alcohol-mediated tissue injury. Exp. Mol. Med. 2021, 53, 168–188. [Google Scholar] [CrossRef] [PubMed]
- Zhang, L.; Pitcher, L.E.; Prahalad, V.; Niedernhofer, L.J.; Robbins, P.D. Targeting cellular senescence with senotherapeutics: Senolytics and senomorphics. Febs J. 2023, 290, 1362–1383. [Google Scholar] [CrossRef] [PubMed]
- Wang, E. Senescent human fibroblasts resist programmed cell death, and failure to suppress bcl2 is involved. Cancer Res. 1995, 55, 2284–2292. [Google Scholar] [PubMed]
- Cory, S.; Huang, D.C.; Adams, J.M. The Bcl-2 family: Roles in cell survival and oncogenesis. Oncogene 2003, 22, 8590–8607. [Google Scholar] [CrossRef] [PubMed]
- Yosef, R.; Pilpel, N.; Tokarsky-Amiel, R.; Biran, A.; Ovadya, Y.; Cohen, S.; Vadai, E.; Dassa, L.; Shahar, E.; Condiotti, R.; et al. Directed elimination of senescent cells by inhibition of BCL-W and BCL-XL. Nat. Commun. 2016, 7, 11190. [Google Scholar] [CrossRef] [PubMed]
- Debacq-Chainiaux, F.; Erusalimsky, J.D.; Campisi, J.; Toussaint, O. Protocols to detect senescence-associated beta-galactosidase (SA-betagal) activity, a biomarker of senescent cells in culture and in vivo. Nat. Protoc. 2009, 4, 1798–1806. [Google Scholar] [CrossRef] [PubMed]
- Roos, C.M.; Zhang, B.; Palmer, A.K.; Ogrodnik, M.B.; Pirtskhalava, T.; Thalji, N.M.; Hagler, M.; Jurk, D.; Smith, L.A.; Casaclang-Verzosa, G.; et al. Chronic senolytic treatment alleviates established vasomotor dysfunction in aged or atherosclerotic mice. Aging Cell 2016, 15, 973–977. [Google Scholar] [CrossRef]
- Varela-Eirín, M.; Carpintero-Fernández, P.; Sánchez-Temprano, A.; Varela-Vázquez, A.; Paíno, C.L.; Casado-Díaz, A.; Calañas-Continente, A.; Mato, V.; Fonseca, E.; Kandouz, M.; et al. Senolytic activity of small molecular polyphenols from olive restores chondrocyte redifferentiation and promotes a pro-regenerative environment in osteoarthritis. Aging 2020, 12, 15882–15905. [Google Scholar] [CrossRef]
- Generalić, I.; Skroza, D.; Ljubenkov, I.; Katalinić, A.; Burčul, F.; Katalinić, V. Influence of the phenophase on the phenolic profile and antioxidant properties of Dalmatian sage. Food Chem. 2011, 127, 427–433. [Google Scholar] [CrossRef]
- Vučić, V.; Grabež, M.; Trchounian, A.; Arsić, A. Composition and Potential Health Benefits of Pomegranate: A Review. Curr. Pharm. Des. 2019, 25, 1817–1827. [Google Scholar] [CrossRef] [PubMed]
- Chieng, D.; Kistler, P.M. Coffee and tea on cardiovascular disease (CVD) prevention. Trends Cardiovasc. Med. 2022, 32, 399–405. [Google Scholar] [CrossRef] [PubMed]
- Wei, S.; Zhang, Q.; Tang, S.; Liao, W. Genetic and ecophysiological evidence that hybridization facilitated lineage diversification in yellow Camellia (Theaceae) species: A case study of natural hybridization between C. micrantha and C. flavida. BMC Plant Biol. 2023, 23, 154. [Google Scholar] [CrossRef] [PubMed]
- Zhou, A.; Zhou, C.; Wang, D.; Qian, M.; Huang, L. Network pharmacology integrated with experimental validation revealed potential molecular mechanisms of Camellia nitidissima C. W. Chi in the treatment of lung cancer. J. Ethnopharmacol. 2023, 314, 116576. [Google Scholar] [CrossRef] [PubMed]
- Yang, R.; Guan, Y.; Wang, W.; Chen, H.; He, Z.; Jia, A.Q. Antioxidant capacity of phenolics in Camellia nitidissima Chi flowers and their identification by HPLC Triple TOF MS/MS. PLoS ONE 2018, 13, e0195508. [Google Scholar] [CrossRef] [PubMed]
- Wang, W.; Liu, H.; Wang, Z.; Qi, J.; Yuan, S.; Zhang, W.; Chen, H.; Finley, J.W.; Gu, L.; Jia, A.Q. Phytochemicals from Camellia nitidissima Chi inhibited the formation of advanced glycation end-products by scavenging methylglyoxal. Food Chem. 2016, 205, 204–211. [Google Scholar] [CrossRef]
- Lyu, J.L.; Liu, Y.J.; Wen, K.C.; Chiu, C.Y.; Lin, Y.H.; Chiang, H.M. Protective effect of Djulis (Chenopodium formosanum) extract against UV- and AGEs-induced skin aging via alleviating oxidative stress and collagen degradation. Molecules 2022, 27, 2332. [Google Scholar] [CrossRef]
- Azman, K.F.; Zakaria, R. D-Galactose-induced accelerated aging model: An overview. Biogerontology 2019, 20, 763–782. [Google Scholar] [CrossRef]
- Ullah, F.; Ali, T.; Ullah, N.; Kim, M.O. Caffeine prevents d-galactose-induced cognitive deficits, oxidative stress, neuroinflammation and neurodegeneration in the adult rat brain. Neurochem. Int. 2015, 90, 114–124. [Google Scholar] [CrossRef]
- Sasaki, M.; Kumazaki, T.; Takano, H.; Nishiyama, M.; Mitsui, Y. Senescent cells are resistant to death despite low Bcl-2 level. Mech. Ageing Dev. 2001, 122, 1695–1706. [Google Scholar] [CrossRef]
- Dimri, G.P.; Lee, X.; Basile, G.; Acosta, M.; Scott, G.; Roskelley, C.; Medrano, E.E.; Linskens, M.; Rubelj, I.; Pereira-Smith, O.; et al. A biomarker that identifies senescent human cells in culture and in aging skin in vivo. Proc. Natl. Acad. Sci. USA 1995, 92, 9363–9367. [Google Scholar] [CrossRef] [PubMed]
- Zhu, Y.; Tchkonia, T.; Pirtskhalava, T.; Gower, A.C.; Ding, H.; Giorgadze, N.; Palmer, A.K.; Ikeno, Y.; Hubbard, G.B.; Lenburg, M.; et al. The Achilles’ heel of senescent cells: From transcriptome to senolytic drugs. Aging Cell 2015, 14, 644–658. [Google Scholar] [CrossRef] [PubMed]
- Shwe, T.; Pratchayasakul, W.; Chattipakorn, N.; Chattipakorn, S.C. Role of D-galactose-induced brain aging and its potential used for therapeutic interventions. Exp. Gerontol. 2018, 101, 13–36. [Google Scholar] [CrossRef] [PubMed]
- Baar, M.P.; Brandt, R.M.C.; Putavet, D.A.; Klein, J.D.D.; Derks, K.W.J.; Bourgeois, B.R.M.; Stryeck, S.; Rijksen, Y.; van Willigenburg, H.; Feijtel, D.A.; et al. Targeted apoptosis of senescent cells restores tissue homeostasis in response to chemotoxicity and aging. Cell 2017, 169, 132–147. [Google Scholar] [CrossRef] [PubMed]
- Kumar, R.; Sharma, A.; Kumari, A.; Gulati, A.; Padwad, Y.; Sharma, R. Epigallocatechin gallate suppresses premature senescence of preadipocytes by inhibition of PI3K/Akt/mTOR pathway and induces senescent cell death by regulation of Bax/Bcl-2 pathway. Biogerontology 2019, 20, 171–189. [Google Scholar] [CrossRef] [PubMed]
- Kelly, P.N.; Strasser, A. The role of Bcl-2 and its pro-survival relatives in tumourigenesis and cancer therapy. Cell Death Differ. 2011, 18, 1414–1424. [Google Scholar] [CrossRef] [PubMed]
- Chen, S.; Li, M.; Zheng, G.; Wang, T.; Lin, J.; Wang, S.; Wang, X.; Chao, Q.; Cao, S.; Yang, Z.; et al. Metabolite profiling of 14 Wuyi rock tea cultivars using UPLC-QTOF MS and UPLC-QqQ MS combined with chemometrics. Molecules 2018, 23, 104. [Google Scholar] [CrossRef]
- Sawada, Y.; Nakabayashi, R.; Yamada, Y.; Suzuki, M.; Sato, M.; Sakata, A.; Akiyama, K.; Sakurai, T.; Matsuda, F.; Aoki, T.; et al. RIKEN tandem mass spectral database (ReSpect) for phytochemicals: A plant-specific MS/MS-based data resource and database. Phytochemistry 2012, 82, 38–45. [Google Scholar] [CrossRef] [PubMed]
- Iwashina, T.; Kamenosono, K.; Hatta, H. Flavonoid glycosides from leaves of Aucuba japonica and Helwingia japonica (Cornaceae): Phytochemical relationship with the genus Cornus. J. Jpn. Bot. 1997, 72, 337–346. [Google Scholar]
- Fraser, K.; Harrison, S.J.; Lane, G.A.; Otter, D.E.; Hemar, Y.; Quek, S.Y.; Rasmussen, S. HPLC–MS/MS profiling of proanthocyanidins in teas: A comparative study. J. Food Compos. Anal. 2012, 26, 43–51. [Google Scholar] [CrossRef]
- Yoko, Y.; Wang, L.; Fumio, N.; Chiaki, I.; Toshiya, T.; Hitoshi, A.; Makoto, K. Procyanidin promotes translocation of glucose transporter 4 in muscle of mice through activation of insulin and AMPK signaling pathways. PLoS ONE 2016, 11, e0161704. [Google Scholar]
- Otsuka, F.A.M.; Santos, R.B.; Chaves, L.F.; Santos, R.S.; Chaves Filho, A.B.; Miyamoto, S.; Matos, H.R. Identification of caffeic acid and rutin by UHPLC MS/MS and antioxidant activity of Commelina erecta Lineu. in cell culture. An. Acad. Bras. Cienc. 2020, 92, e20190491. [Google Scholar] [CrossRef]
- Dou, J.; Lee, V.S.; Tzen, J.T.; Lee, M.R. Identification and comparison of phenolic compounds in the preparation of oolong tea manufactured by semifermentation and drying processes. J. Agric. Food Chem. 2007, 55, 7462–7468. [Google Scholar] [CrossRef]
- Yang, J.; Chen, X.; Rao, S.; Li, Y.; Zang, Y.; Zhu, B. Identification and quantification of flavonoids in okra (Abelmoschus esculentus L. Moench) and antiproliferative activity in vitro of four main components identified. Metabolites 2022, 12, 483. [Google Scholar] [CrossRef]
- Lyu, Q.; Wen, X.; Liu, Y.; Sun, C.; Chen, K.; Hsu, C.C.; Li, X. Comprehensive profiling of phenolic compounds in white and red chinese bayberries (Morella rubra Sieb. et Zucc.) and their developmental variations using tandem mass spectral molecular networking. J. Agric. Food Chem. 2021, 69, 741–749. [Google Scholar] [CrossRef] [PubMed]
- Iida, Y.; Tanaka, O.; Shibata, S. Studies on saponins of ginseng: The structure of ginsenoside-Rg1. Tetrahedron Lett. 1968, 9, 5449–5453. [Google Scholar] [CrossRef]
- Murakami, T.; Nakamura, J.; Matsuda, H.; Yoshikawa, M. Bioactive saponins and glycosides. XV. Saponin constituents with gastroprotective effect from the seeds of tea plant, Camellia sinensis L. var. assamica Pierre, cultivated in Sri Lanka: Structures of assamsaponins A, B, C, D, and E. Chem. Pharm. Bull. 1999, 47, 1759–1764. [Google Scholar] [CrossRef]
- Fujimoto, K.; Nakamura, S.; Nakashima, S.; Matsumoto, T.; Uno, K.; Ohta, T.; Miura, T.; Matsuda, H.; Yoshikawa, M. Medicinal flowers. XXXV. Nor-oleanane-type and acylated oleanane-type triterpene saponins from the flower buds of Chinese Camellia japonica and their inhibitory effects on melanogenesis. Chem. Pharm. Bull. 2012, 60, 1188–1194. [Google Scholar] [CrossRef]
- Matsuda, H.; Nakamura, S.; Fujimoto, K.; Moriuchi, R.; Kimura, Y.; Ikoma, N.; Hata, Y.; Muraoka, O.; Yoshikawa, M. Medicinal Flowers. XXXI. Acylated oleanane-type triterpene saponins, Sasanquasaponins I-V, with antiallergic activity from the flower buds of Camellia sasanqua. Chem. Pharm. Bull. 2010, 58, 1617–1621. [Google Scholar] [CrossRef] [PubMed]
- Koike, K.; Jia, Z.; Nikaido, T. New triterpenoid saponins from Maesa tenera. Chem. Pharm. Bull. 2001, 49, 758–761. [Google Scholar] [CrossRef]
- Li, J.L.; Gao, Z.B.; Zhao, W.M. Identification and evaluation of antiepileptic activity of C21 steroidal glycosides from the roots of Cynanchum wilfordii. J. Nat. Prod. 2016, 79, 89–97. [Google Scholar] [CrossRef] [PubMed]
- Chen, H.P.; He, M.; Huang, Q.R.; Liu, D.; Huang, M. Sasanquasaponin protects rat cardiomyocytes against oxidative stress induced by anoxia-reoxygenation injury. Eur. J. Pharmacol. 2007, 575, 21–27. [Google Scholar] [CrossRef] [PubMed]
- Huang, J.; Ogihara, Y.; Zhang, H.; Shimizu, N.; Takeda, T. Triterpenoid saponins from Ardisia mamillata. Phytochemistry 2000, 54, 817–822. [Google Scholar] [CrossRef] [PubMed]
- Fu, H.; Li, C.; Yang, J.; Shen, Z.; Zhang, D. Potential anti-inflammatory constituents of the stems of Gordonia chrysandra. J. Nat. Prod. 2011, 74, 1066–1072. [Google Scholar] [CrossRef] [PubMed]
- Chan, P.K.; Zhao, M.; Che, C.T.; Mak, E. Cytotoxic acylated triterpene saponins from the husks of Xanthoceras sorbifolia. J. Nat. Prod. 2008, 71, 1247–1250. [Google Scholar] [CrossRef] [PubMed]
- Hayflick, L.; Moorhead, P.S. The serial cultivation of human diploid cell strains. Exp. Cell Res. 1961, 25, 585–621. [Google Scholar] [CrossRef] [PubMed]
- Zglinicki, T.V. Oxidative stress shortens telomeres. Trends Biochem. Sci. 2002, 27, 339–344. [Google Scholar] [CrossRef] [PubMed]
- Calcinotto, A.; Kohli, J.; Zagato, E.; Pellegrini, L.; Demaria, M.; Alimonti, A. Cellular senescence: Aging, cancer, and injury. Physiol. Rev. 2019, 99, 1047–1078. [Google Scholar] [CrossRef] [PubMed]
- An, L.; Zhang, W.; Ma, G.; Wang, K.; Ji, Y.; Ren, H.; Wang, Y. Neuroprotective effects of Camellia nitidissima Chi leaf extract in hydrogen peroxide-treated human neuroblastoma cells and its molecule mechanisms. Food Sci. Nutr. 2020, 8, 4782–4793. [Google Scholar] [CrossRef]
- Saccon, T.D.; Nagpal, R.; Yadav, H.; Cavalcante, M.B.; Nunes, A.D.C.; Schneider, A.; Gesing, A.; Hughes, B.; Yousefzadeh, M.; Tchkonia, T.; et al. Senolytic combination of dasatinib and quercetin alleviates intestinal senescence and inflammation and modulates the gut microbiome in aged mice. J. Gerontol. A Biol. Sci. Med. Sci. 2021, 76, 1895–1905. [Google Scholar] [CrossRef]
- Yi, Z.; Doornebal, E.J.; Tamar, P.; Nino, G.; Mark, W.; Heike, F.S.; Niedernhofer, L.J.; Robbins, P.D.; Tamara, T.; Kirkland, J.L. New agents that target senescent cells: The flavone, fisetin, and the BCL-XL inhibitors, A1331852 and A1155463. Aging 2017, 9, 955–963. [Google Scholar]
- Li, J.; Cai, D.; Yao, X.; Zhang, Y.; Chen, L.; Jing, P.; Wang, L.; Wang, Y. Protective effect of ginsenoside Rg1 on hematopoietic stem/progenitor cells through attenuating oxidative stress and the Wnt/β-Catenin signaling pathway in a mouse model of d-galactose-induced aging. Int. J. Mol. Sci. 2016, 17, 849. [Google Scholar] [CrossRef] [PubMed]
- Zhu, Y.; Tchkonia, T.; Fuhrmann-Stroissnigg, H.; Dai, H.M.; Ling, Y.Y.; Stout, M.B.; Pirtskhalava, T.; Giorgadze, N.; Johnson, K.O.; Giles, C.B.; et al. Identification of a novel senolytic agent, navitoclax, targeting the Bcl-2 family of anti-apoptotic factors. Aging Cell 2016, 15, 428–435. [Google Scholar] [CrossRef] [PubMed]
- Farr, J.N.; Xu, M.; Weivoda, M.M.; Monroe, D.G.; Fraser, D.G.; Onken, J.L.; Negley, B.A.; Sfeir, J.G.; Ogrodnik, M.B.; Hachfeld, C.M.; et al. Targeting cellular senescence prevents age-related bone loss in mice. Nat. Med. 2017, 23, 1072–1079. [Google Scholar] [CrossRef]
- van Deursen, J.M. The role of senescent cells in ageing. Nature 2014, 509, 439–446. [Google Scholar] [CrossRef]







| Compound | RT (min) | Detected [M-H]- (m/z) | Mass Error (ppm) | Formula | MS/MS Fragments | Ref. | |
|---|---|---|---|---|---|---|---|
| Flavan-3-ols | |||||||
| 1 | Catechin | 5.37 | 289.0717 | 1.7 | C15H14O6 | 245.0593, 203.0553, 123.0556 | [37] |
| 2 | Epicatechin | 6.28 | 289.0719 | 2.4 | C15H14O6 | 245.0593, 203.0553, 123.0362 | [37] |
| Proanthocyanidins | |||||||
| 3 | Procyanidin B2 | 5.8 | 577.1347 | 0.2 | C30H26O12 | 451.0663, 425.0531, 407.0410, 289.0455, 125.0159 | [38] |
| 4 | Procyanidin C1 | 6.51 | 865.1964 | −1.8 | C45H38O18 | 407.0410, 289.0529, 125.0159 | [39] |
| 5 | Procyanidin tetramer isomer 3 (B type) | 6.73 | 1153.2601 | −1.1 | C60H50O24 | 865.1189, 575.0748, 287.0292 | [40] |
| 6 | Cinnamtannin A2 | 7 | 1153.256 | −4.7 | C60H50O24 | 1027.1511, 863.1032, 575.0748, 287.0367 | [41] |
| Flavonol | |||||||
| 7 | Quercetin 3-glucoside 7-xyloside | 7.25 | 595.1306 | 1.2 | C26H28O16 | 300.0034, 160.8273 | [39] |
| 8 | Rutin | 7.75 | 609.1456 | −1.5 | C27H30O16 | 301.0104, 300.0034 | [42] |
| 9 | Kaempferol-3-O- galactoside | 8.56 | 447.0928 | 0.6 | C21H20O11 | 285.0127, 284.0034 | [43] |
| 10 | Kaempferol 5-glucoside | 8.82 | 447.0928 | 0.2 | C21H20O11 | 285.0127, 284.0108 | [37] |
| 11 | Quercetin-3-O- glucoside | 7.93 | 463.0851 | 0.22 | C21H20O12 | 300.0034, 271.0026, 255.0107 | [37] |
| 12 | Quercetin-7-O-β-D- glucoside | 8.05 | 463.0856 | 0 | C21H20O12 | 300.0034, 271.0026, 255.0038 | [44] |
| 13 | Quercetin 3-arabinoside | 8.53 | 433.0771 | 0.8 | C20H18O11 | 301.0104, 227.0123 | [45] |
| Triterpene saponins | |||||||
| 14 | Ginsenoside Ro | 13.78 | 955.4879 | −2.5 | C48H76O19 | 793.3701 | [46] |
| 15 | Camelliasaponin A1 | 13.87 | 1233.588 | −1.9 | C58H92O25 | 1089.4489, 1071.4459 | [47] |
| 16 | Sanchakasaponin C | 16.61 | 1315.6313 | −0.8 | C64H100O28 | 325.1640, 183.0008 | [48] |
| 17 | Sanchakasaponin D | 16.92 | 1315.6306 | −1.3 | C64H100O28 | 325.1640, 183.0008 | [48] |
| 18 | Camelliasaponin C1 | 15.46 | 1203.5771 | −2.3 | C58H92O26 | 1023.4171 | [49] |
| 19 | Floraassamsaponin VIII | 14.79 | 1213.5969 | −3 | C60H94O25 | 1141.4485, 1083.4456 | [49] |
| 20 | Maetenoside B | 17.35 | 1185.6031 | −1 | C59H94O24 | 1125.4795 | [50] |
| 21 | Cynauricoside | 16.6 | 1155.5924 | −2.3 | C58H92O23 | 1114.4877 | [51] |
| 22 | Sasanquasaponin I | 11.75 | 1231.6082 | −2.4 | C60H96O26 | 209.9275, 162.8275 | [52] |
| 23 | Ardisimamilloside B | 14.56 | 1071.5352 | 0.3 | C53H84O22 | 1069.3882, 1025.4020 | [53] |
| 24 | Bunkankasaponin B | 18.1 | 1195.5863 | −3.1 | C60H92O24 | 1155.495 | [53] |
| 25 | Gordonoside J | 15.77 | 1173.5665 | 1 | C57H90O25 | 1147.4326 | [54] |
| 26 | Xanifolia-Y3 | 15.6 | 1125.5454 | −2.5 | C56H86O23 | 1099.4331, 1069.4596 | [55] |
| 27 | Xanifolia Y8 | 15.71 | 1139.561 | 2.7 | C57H88O23 | 325.1562 | [55] |
Disclaimer/Publisher’s Note: The statements, opinions and data contained in all publications are solely those of the individual author(s) and contributor(s) and not of MDPI and/or the editor(s). MDPI and/or the editor(s) disclaim responsibility for any injury to people or property resulting from any ideas, methods, instructions or products referred to in the content. |
© 2024 by the authors. Licensee MDPI, Basel, Switzerland. This article is an open access article distributed under the terms and conditions of the Creative Commons Attribution (CC BY) license (https://creativecommons.org/licenses/by/4.0/).
Share and Cite
Wu, J.; Bai, Q.; Chen, J.; Yang, Z.; Zhu, X. Systemic Analyses of Anti-Cell-Senescence Active Compounds in Camellia Sect. Chrysantha Chang and Their Mechanisms. Plants 2024, 13, 2139. https://doi.org/10.3390/plants13152139
Wu J, Bai Q, Chen J, Yang Z, Zhu X. Systemic Analyses of Anti-Cell-Senescence Active Compounds in Camellia Sect. Chrysantha Chang and Their Mechanisms. Plants. 2024; 13(15):2139. https://doi.org/10.3390/plants13152139
Chicago/Turabian StyleWu, Jiacheng, Quanzi Bai, Jianghua Chen, Zhenbiao Yang, and Xiaoyue Zhu. 2024. "Systemic Analyses of Anti-Cell-Senescence Active Compounds in Camellia Sect. Chrysantha Chang and Their Mechanisms" Plants 13, no. 15: 2139. https://doi.org/10.3390/plants13152139
APA StyleWu, J., Bai, Q., Chen, J., Yang, Z., & Zhu, X. (2024). Systemic Analyses of Anti-Cell-Senescence Active Compounds in Camellia Sect. Chrysantha Chang and Their Mechanisms. Plants, 13(15), 2139. https://doi.org/10.3390/plants13152139

